1.1 – Gather
Information
1.2 – Input
Information
Process 1: Creating a Guest File
- Start
Guest Profile
Database
Process 3: Booking Process -
Start
IF Direct Booking Y
then N forOthers
Check Room
Availability
IF Date isAvailable Y
then N forOthers
Check Availability of
Date
IF Other was Accept
Y then N for Refuse
IF Rm is Available Y
then N forOthers
IF Otherwas Accept
Y then N for Refuse
Turn Down
Process 2: Booking Process -
END
IF Rm Type is
AvailableY then N
forOthers
IF Otherwas Accept
Y then N for Refuse
Check Room Type
Availability
Gather Guest
Information
IF Guest FileExist
then Y then N for No
A
A
GatherBooking
Details
Ask forGuest s
Company Affiliation
IF Profile Exist Y
then N forOthers
Request for
Corporate Rates
(forCA)
Request for Booking
Order
(forTA)
Seek AMassistance
(forOTA)
IF Reqt s has been
provided Ythen N
forNo
Offer Walk-in Rate
GenerateBooking
Reference
Letter of
Confirmation
Turn Down
Reasoning
Input Turn down
Information
IF Walk-in has been
Accepted Y then N
forNo
IF Group Booking Y
then N forOthers
Y
N
N
N
Y
Y
Y
N
Y
N
Y
Y
N
N
Y
N
Y
Y
N
N
Y
N
Y
N
2.1 – Gather
Information
2.2 – Input
Information
Process 2: Creatinga Travel
Partner - Start
Travel Partner /
Contact Person
Database
Process : Failed Booking
Process - END
Reservation
Database
Process : Amending of
Reservation - Start
Retrieve Reservation
B
B
IF Reservation is
existing Ythen N for
Others
D
GatherAmendment
Information C
C
C
C
IF Result is True Y
then N refused
Amendment
Approved
Existing reservation
Stand
Letter of
Confirmation
with Remarks
Update Room
Database
D
Update Reservation
Database
B
Process : Cancellation of
Reservation - Start
Retrieve Reservation
B
IF Reservation is
existing Ythen N for
Others
Gather Cancellation
Information
IF within 48hrs Y
then N refused
Cancellation
Approved
Existing reservation
Stand
Letter of
Confirmation
with Remarks
Update Room
Database
D
Update Reservation
Database
B
Turn Down
Check Availablity
IF Non-Group Y then
N refused
Process?
Updated
Cancellation
Database
Charged Back
Process
Charged Back
Confirmation
Y
Turn Down
N
N N
Y Y
Y
Y
N
N
Room Database
Process : Cancellation of
Reservation - End
Process : Cancellation of
Reservation - End
Process : Amending of
Reservation - End
Process : Amending of
Reservation – End
Process : Sales Activity Report -
Start
Check Guest File
IF Guest FileExist
then Y then N for No
Check Guest File
A
N
Y
Input Information
Charged Back
Confirmation
Process : Sales Activity Report -
End
Group Booking are
arranged by AM so
Date, Room Number &
Type are allavailable
Process: Input
Information Guest
PRofile- Start
Data Input
1. Salutation
2. Last Name (M andatoryi fIndi vidual but Optional i fCorporate/ Associ ation & Agency)
3. First Name (Mandatoryi fIndi vidual but Optional i fCorporate/ Associ ation & Agency)
4. Company/ Association/Agency Name (Optional if Individual but Mandatory
if Corporate/ Associ ation & Agency)
5. Address
6. Date of Birth
7. City
8. Country
9. Zip Code
10. Profession
11. Industry (if Corporate)
12. IATA Number (if Travel Agency)
13. Phone Number
14. LocalNumber (Optional)
15. Fax Number (Optional)
16. Mobile Number
17. Email Address / Company Website
18. Division / Department (ForTravelPartner)
19. Position (ForTravelPartner)
20. Nationality
21. Issue ID
22. Contact Person
23. Rate Code
24. Segment
25. Sales User
1.2.1 Input the
Information
Guest Profile
Database
Process: Input
Information Travel
Partner- Start
Data Input
Input the
Information
Travel Partner
Database
A
A
Process: Input
Booking Details -
Start
Data Input
Input the
Information
Process: Input
Information Travel
Partner- Start
Process: Input
Information Guest
PRofile- Start
1. Booked By
2. Check-In Date
3. Check-Out Date
4. Rate Code
5. Number of Rooms
6. Number of Adults
7. Number of Children
8. Room Type
9. Room Preferences
10. Transfer-In
11. Transfer-Out
12. Check-In Time
13. Check-Out Time
14. Credit Card Number
15. Credit Card Expiration
16. Source Code
17. Remarks
Refer to Sales if Yes
then Y if decline
then N
N
Y
Input #4: If Guest
ask for Lower
Rate
Input #6: If
Adultsexceed
Two (2).
Input #7:Children
exceed Two (2).
Input #12: Guest
request for early
Check-In Time
Input #13: Guest
request for late
Check-Out Time
Input #14: No
Credit Card
Refer to Sales if
Allowed then Y if
decline then N
N
Y
Referto Sales if
Allowed then Y if
decline then N
N
Y
Refer to Sales if
Allowed then Y if
decline then N
N
Y
Refer to Sales if
Allowed then Y if
decline then N
N
Y
Ask forLOA orBank
Transfer then Yif
decline then N
N
Y
Apply whatever
Rates that Sales
Approved
Apply Walk-in
Rate
Waive Charges,
Even with Extra
Bed?
Charges Extra
Bed
Waived Early
Check-In
Charges Half Day
Rate
Process?
Generating
Booking
Preference
Process: Input
Booking Details - End
Booking Process.pdf

Booking Process.pdf

  • 1.
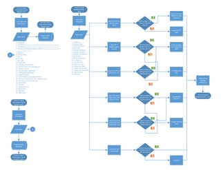
    1.1 – Gather Information 1.2– Input Information Process 1: Creating a Guest File - Start Guest Profile Database Process 3: Booking Process - Start IF Direct Booking Y then N forOthers Check Room Availability IF Date isAvailable Y then N forOthers Check Availability of Date IF Other was Accept Y then N for Refuse IF Rm is Available Y then N forOthers IF Otherwas Accept Y then N for Refuse Turn Down Process 2: Booking Process - END IF Rm Type is AvailableY then N forOthers IF Otherwas Accept Y then N for Refuse Check Room Type Availability Gather Guest Information IF Guest FileExist then Y then N for No A A GatherBooking Details Ask forGuest s Company Affiliation IF Profile Exist Y then N forOthers Request for Corporate Rates (forCA) Request for Booking Order (forTA) Seek AMassistance (forOTA) IF Reqt s has been provided Ythen N forNo Offer Walk-in Rate GenerateBooking Reference Letter of Confirmation Turn Down Reasoning Input Turn down Information IF Walk-in has been Accepted Y then N forNo IF Group Booking Y then N forOthers Y N N N Y Y Y N Y N Y Y N N Y N Y Y N N Y N Y N 2.1 – Gather Information 2.2 – Input Information Process 2: Creatinga Travel Partner - Start Travel Partner / Contact Person Database Process : Failed Booking Process - END Reservation Database Process : Amending of Reservation - Start Retrieve Reservation B B IF Reservation is existing Ythen N for Others D GatherAmendment Information C C C C IF Result is True Y then N refused Amendment Approved Existing reservation Stand Letter of Confirmation with Remarks Update Room Database D Update Reservation Database B Process : Cancellation of Reservation - Start Retrieve Reservation B IF Reservation is existing Ythen N for Others Gather Cancellation Information IF within 48hrs Y then N refused Cancellation Approved Existing reservation Stand Letter of Confirmation with Remarks Update Room Database D Update Reservation Database B Turn Down Check Availablity IF Non-Group Y then N refused Process? Updated Cancellation Database Charged Back Process Charged Back Confirmation Y Turn Down N N N Y Y Y Y N N Room Database Process : Cancellation of Reservation - End Process : Cancellation of Reservation - End Process : Amending of Reservation - End Process : Amending of Reservation – End Process : Sales Activity Report - Start Check Guest File IF Guest FileExist then Y then N for No Check Guest File A N Y Input Information Charged Back Confirmation Process : Sales Activity Report - End Group Booking are arranged by AM so Date, Room Number & Type are allavailable
  • 2.
    Process: Input Information Guest PRofile-Start Data Input 1. Salutation 2. Last Name (M andatoryi fIndi vidual but Optional i fCorporate/ Associ ation & Agency) 3. First Name (Mandatoryi fIndi vidual but Optional i fCorporate/ Associ ation & Agency) 4. Company/ Association/Agency Name (Optional if Individual but Mandatory if Corporate/ Associ ation & Agency) 5. Address 6. Date of Birth 7. City 8. Country 9. Zip Code 10. Profession 11. Industry (if Corporate) 12. IATA Number (if Travel Agency) 13. Phone Number 14. LocalNumber (Optional) 15. Fax Number (Optional) 16. Mobile Number 17. Email Address / Company Website 18. Division / Department (ForTravelPartner) 19. Position (ForTravelPartner) 20. Nationality 21. Issue ID 22. Contact Person 23. Rate Code 24. Segment 25. Sales User 1.2.1 Input the Information Guest Profile Database Process: Input Information Travel Partner- Start Data Input Input the Information Travel Partner Database A A Process: Input Booking Details - Start Data Input Input the Information Process: Input Information Travel Partner- Start Process: Input Information Guest PRofile- Start 1. Booked By 2. Check-In Date 3. Check-Out Date 4. Rate Code 5. Number of Rooms 6. Number of Adults 7. Number of Children 8. Room Type 9. Room Preferences 10. Transfer-In 11. Transfer-Out 12. Check-In Time 13. Check-Out Time 14. Credit Card Number 15. Credit Card Expiration 16. Source Code 17. Remarks Refer to Sales if Yes then Y if decline then N N Y Input #4: If Guest ask for Lower Rate Input #6: If Adultsexceed Two (2). Input #7:Children exceed Two (2). Input #12: Guest request for early Check-In Time Input #13: Guest request for late Check-Out Time Input #14: No Credit Card Refer to Sales if Allowed then Y if decline then N N Y Referto Sales if Allowed then Y if decline then N N Y Refer to Sales if Allowed then Y if decline then N N Y Refer to Sales if Allowed then Y if decline then N N Y Ask forLOA orBank Transfer then Yif decline then N N Y Apply whatever Rates that Sales Approved Apply Walk-in Rate Waive Charges, Even with Extra Bed? Charges Extra Bed Waived Early Check-In Charges Half Day Rate Process? Generating Booking Preference Process: Input Booking Details - End