CS520 Project
Online Book Store
Index
Definition Data Flow Diagram
Project Profile Entity Relationship Diagram
Feasibility Report Flow Chart
Key Features Data Dictionary
Risk Analysis
Modules
Definition
 This is online book shopping site.
 By which user can put details of books and
user can search it, can be member of site,
buy online books, and see other related
books of same author or same category.
 User can view online book detail from
anywhere through internet and purchase it
with payment from PayPal and credit card.
Feasibility Report
HARDWARE
 Processor : Intel i7 2.0Ghz or above
 RAM : 4GB RAM or Above
 HDD : 500 GB or Above
SOFTWARE
 OS : Windows 7/8/10 or MacOS
 Frontend : HTML5
 Backend : PHP, MySQL
 Web Browser : Internet Explorer/ Chrome/ Fire
fox/Safari
Tools To Be Used
 Frontend Tools:-
PHPStorm for HTML5
 Backend Tools:-
WT-NMP, MAMP
Key Features
 Many types of categories are available in our site.
 User can search books subject wise or author wise.
 User can add books to his wish list which he want
to purchase later.
 One can send page as email to his friend.
 Information is displayed on latest released books.
 One can take information about future releasing
books.
 User can give book reviews.
Key Features
 User can give comments and ratings on
particular book.
 User can see other user’s favorite subject in
other user’s wish list.
 We have shown the complete collection of
particular book. As example: - Harry Potter’s 9
books collection.
 In recommended item member can enter book
name which he/she not found in our site.
Risk Analysis
 If item is not in stock, then we provide information
that “this particular book is not available for some
days”, so member can add that item in
recommended item.
 We gradually give notification about member’s
order status by email. Still if member not get order
in delivery time due to some reason then we give
information to member by telephone about that.
 If price, which we are provide for particular books is
changed and yet we have not updated it then
,during that time any member buys those books, we
will
 charge them for displayed price only.
Modules
 Home
 Shopping Cart
 Admin
 User
 Help
 Contact Us
Home
 Search
 Most Popular Subjects
 Top Authors
 Top New Releases
 Complete Collections
 Customer Reviews
Shopping Cart
 No. of items
 List of Books with price
 Total Amount
 Payments
 Remove from cart
Admin
 Login Form
 Category manager
 Product manager
 User Manager
 Help manager
 Feedback manager
 Change Password
 Author management
User
 Login Form
 Books in my wish list
 Items in my shopping cart
 My orders
Help
 Payments & Returns
 Privacy Policy
 Help / FAQ
Contact Us
 Bulk order inquiry
 Undelivered orders
 Company information
 Sell us new books
Home
Data Flow Diagram (DFD)
Context Diagram
Oth Level Diagram
USER
ADMIN
Selection of
Books
User name
And
password
Books
Order
Processing
Web-Site
Updating
Book
details
Updated
data
Order Detail
Order detail
Book
Availabilility
Receipt
Order
acceptance
Payment
Detail
updation
Book
details
List of
Selected
Books
User Detail
1st Level Diagram (ADMIN)
ADMIN
Book info
updation
Updated
data
Books
Detail
updation
Answering the
Queries
Query
Queries
Answers
Of
queries
USER
Answer of
Queries
Help
Management
Modification
In Help
content
Help
Help
content
Book Details
Queries Query
Management
Queries
User Queries
Modifications
Product
Management
Add
Book
Book
data
1st Level Diagram (USER)
USER
Selection of
Books
Required
information
Books
Select from
books
Add to
cart
Processing
data
Receipt
Checking
Book-availability
Payment
Order
Detail
BANK
Order
detail
Payment
List of
books
Add to
Wish-list
Select from
books
User Details
Order Details
2nd Level Diagram (ADMIN)
ADMIN
Verifying
User name and
Password
User name and password
If Wrong then
Reenter data
Forgot
password
Ad_Log-in
Answer
Of Security
Question
Verify
Security Answer
If right then
Display
Password
Or
If wrong then
Reenter data
Updated
data
Updated
data
Updated
data Add, update,
and delete
category
category
Category
details
Add, update,
and delete
product
books
Book
details
Add, update,
and delete
author
author
Author
details
Answering the
Queries Query
Queries
USER
Answer of Queries
User
queries
Answer
Of
Queries
Ad_Log-in
Matching
User name &
password
Detail updation
Detail updation
Detail updation
Queries
Query
Management
Queries
2nd Level Diagram (USER)
USER
Log-In
User name and
password
If Wrong then
Reenter data
Forgot
password
Usr_registration
Verify
Security Answer
If right then
Display
Password
Or
If wrong then
Reenter data
Select
category
category
Select from
categories
Book details
Add to cart
If user want
more books
Order details
Generate
order
Required
Category
User details
Order processing
Order &
User
Details
Payment
Order &
User
Details
BANK
Checking
Book
availability
Books
List of
books
Add to
Wish-list
Select from
books
Matching
User name and
password
New
User Registration User data
List of
books Wish List
Home
Entity Relationship Diagram (ERD)
Home
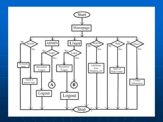
Flow Chart
Home
Data Dictionary
Table Name : tbl_bk
Description : This table contains all information about books.
Field name Data type Size Desc. Pk /Fk
bk_id Integer 7 This field is created to generate index for the book
table.
PK
bk_name Varchar 50 Name of the book.
cate_id Integer 5 Id of the category to which book belongs. FK
author_id Integer 5 Id of the author of the book FK
bk_price Float 8,2 Price of the book
qty Integer 5 Number of books available
comp_coll Integer 1 If book is complete collection then its value is 1 and
0 otherwise.
recent Integer 1 If book is sold recently then its value is 1 and 0
otherwise.
latest Integer 1 If book is latest then its value is 1 and 0 otherwise.
Discount Integer 2 Discount on the book.
bk_img Image 1 Image of the book.
Field Name Date Type Size Description PK/FK
cate_ID integer 5 This field contain category ID. PK
cate_name varchar 50 This field contain category name.
Field Name Date Type Size Description PK/FK
author_ID integer 5 This field contain author ID. PK
author_name varchar 50 This field contain author name.
Table Name: tbl_cate
Description: This table contains all the categories (Subjects) of the books.
Table Name: tbl_author
Description: This table contains all the authors of whom books are available.
Table Name: tbl_admin_login
Description: This table contains all the login details of admin.
Field Name Date Type Size Description PK/FK
admin_id Integer 2 This field contains admin ID. PK
admin_uname varchar 50 This field contains admin username.
admin_pass varchar 50 This field contain admin password.
admin_sec_que varchar 200 This field contains admin password recovery
secret question.
admin_sec_ans varchar 50 This field contains admin password recovery
secret question’s answer.
Field Name Date Type Size Description PK/FK
user_login_ID integer 8 This field contains user login ID. PK
user_ID integer 8 This field contains user ID. FK
user_uname varchar 50 This field contains username of all users.
user _pass varchar 50 This field contain user password.
user _sec_que varchar 200 This field contains user password recovery
secret question.
user _sec_ans varchar 50 This field contains user password recovery
secret question’s answer.
Table Name: tbl_user_login
Description: This table contains all the login details of users.
Field Name Date Type Size Description PK/FK
user_ID integer 8 This field contains user ID. PK
user_fname varchar 50 This field contains user’s first name.
user _init varchar 1 This field contains user’s middle name or
initial.
user _ lname varchar 50 This field contains user’s last name.
user_gen varchar 6 This field contains user’s gender.
user _add varchar 200 This field contains user’s permanent address.
user_city varchar 50 This field contains user’s city.
user_pin integer 6 This field contains city pincode.
user_state varchar 50 This field contains user’s state.
user_country varchar 50 This field contains user’s country.
user_emailID varchar 200 This field contains user’s email Address.
user_phone number 20 This field contains user’s phone no.
Table Name: tbl_user_reg
Description: This table contains all the information about user.
Field Name Date
Type
Size Description PK/FK
user_ID integer 8 This field contains user ID. FK
book_ID integer 7 This field contains the ID of the
book in the wish list.
FK
Field Name Date
Type
Size Description PK/FK
help_ID Integer 5 This field contains ID of help
content.
PK
help_content varchar 50 This field contain s help content
Table Name: tbl_wish_list
Description: This table contains wish list.
Table Name: tbl_help
Description: This table contains help content
Table Name: tbl_query
Description: This table contains queries sent by users.
Field Name Date Type Size Description PK/FK
query_ID integer 4 This field contains ID of the query. PK
Query_que varchar 200 This field contains the question of
query sent by user.
Query_ans varchar 200 This field contains the Answers of
query sent by user.
Table Name: tbl_order
Description: This table contains order detail.
Field Name Date Type Size Description PK/FK
order_ID integer 8 This field contains the order number.
user_ID integer 8 This field contains ID of the user who is
purchasing books.
FK
book_ID integer 7 This field contains the ID of the book that
you want to purchase.
FK
qty Integer 5 This field contains the quantity of book
that you want to purchase.
FK
Home
Bibliography
Website Referred
 www.amazon.com
 www.flipcart.com
 www.GPOUSGovernment Bookstore.com
 www.nbcindia.com
 www.infibeam.com
 www.openbooksystem.com
Name of Book Author
 System Analysis and Design Shelly Cashman Series
 ASP.Net 2.0 Black Book
 Database System Concepts Peter Rob & Carlos Coronel
Screen Shots
Home Page part - 1
Home Page part - 2
Home Page part - 3
Book Detail
All Authors and Categories
All Authors and Categories
Admin Login
Admin forgot password
Admin forgot password
Admin Work
Author Manager
Category Manager
User Login
User forgot password
User forgot password
New User
New User
Help & FAQ

Book store ppt

  • 1.
  • 2.
    Index Definition Data FlowDiagram Project Profile Entity Relationship Diagram Feasibility Report Flow Chart Key Features Data Dictionary Risk Analysis Modules
  • 3.
    Definition  This isonline book shopping site.  By which user can put details of books and user can search it, can be member of site, buy online books, and see other related books of same author or same category.  User can view online book detail from anywhere through internet and purchase it with payment from PayPal and credit card.
  • 4.
    Feasibility Report HARDWARE  Processor: Intel i7 2.0Ghz or above  RAM : 4GB RAM or Above  HDD : 500 GB or Above SOFTWARE  OS : Windows 7/8/10 or MacOS  Frontend : HTML5  Backend : PHP, MySQL  Web Browser : Internet Explorer/ Chrome/ Fire fox/Safari
  • 5.
    Tools To BeUsed  Frontend Tools:- PHPStorm for HTML5  Backend Tools:- WT-NMP, MAMP
  • 6.
    Key Features  Manytypes of categories are available in our site.  User can search books subject wise or author wise.  User can add books to his wish list which he want to purchase later.  One can send page as email to his friend.  Information is displayed on latest released books.  One can take information about future releasing books.  User can give book reviews.
  • 7.
    Key Features  Usercan give comments and ratings on particular book.  User can see other user’s favorite subject in other user’s wish list.  We have shown the complete collection of particular book. As example: - Harry Potter’s 9 books collection.  In recommended item member can enter book name which he/she not found in our site.
  • 8.
    Risk Analysis  Ifitem is not in stock, then we provide information that “this particular book is not available for some days”, so member can add that item in recommended item.  We gradually give notification about member’s order status by email. Still if member not get order in delivery time due to some reason then we give information to member by telephone about that.  If price, which we are provide for particular books is changed and yet we have not updated it then ,during that time any member buys those books, we will  charge them for displayed price only.
  • 9.
    Modules  Home  ShoppingCart  Admin  User  Help  Contact Us
  • 10.
    Home  Search  MostPopular Subjects  Top Authors  Top New Releases  Complete Collections  Customer Reviews
  • 11.
    Shopping Cart  No.of items  List of Books with price  Total Amount  Payments  Remove from cart
  • 12.
    Admin  Login Form Category manager  Product manager  User Manager  Help manager  Feedback manager  Change Password  Author management
  • 13.
    User  Login Form Books in my wish list  Items in my shopping cart  My orders
  • 14.
    Help  Payments &Returns  Privacy Policy  Help / FAQ
  • 15.
    Contact Us  Bulkorder inquiry  Undelivered orders  Company information  Sell us new books Home
  • 16.
  • 17.
  • 18.
    Oth Level Diagram USER ADMIN Selectionof Books User name And password Books Order Processing Web-Site Updating Book details Updated data Order Detail Order detail Book Availabilility Receipt Order acceptance Payment Detail updation Book details List of Selected Books User Detail
  • 19.
    1st Level Diagram(ADMIN) ADMIN Book info updation Updated data Books Detail updation Answering the Queries Query Queries Answers Of queries USER Answer of Queries Help Management Modification In Help content Help Help content Book Details Queries Query Management Queries User Queries Modifications Product Management Add Book Book data
  • 20.
    1st Level Diagram(USER) USER Selection of Books Required information Books Select from books Add to cart Processing data Receipt Checking Book-availability Payment Order Detail BANK Order detail Payment List of books Add to Wish-list Select from books User Details Order Details
  • 21.
    2nd Level Diagram(ADMIN) ADMIN Verifying User name and Password User name and password If Wrong then Reenter data Forgot password Ad_Log-in Answer Of Security Question Verify Security Answer If right then Display Password Or If wrong then Reenter data Updated data Updated data Updated data Add, update, and delete category category Category details Add, update, and delete product books Book details Add, update, and delete author author Author details Answering the Queries Query Queries USER Answer of Queries User queries Answer Of Queries Ad_Log-in Matching User name & password Detail updation Detail updation Detail updation Queries Query Management Queries
  • 22.
    2nd Level Diagram(USER) USER Log-In User name and password If Wrong then Reenter data Forgot password Usr_registration Verify Security Answer If right then Display Password Or If wrong then Reenter data Select category category Select from categories Book details Add to cart If user want more books Order details Generate order Required Category User details Order processing Order & User Details Payment Order & User Details BANK Checking Book availability Books List of books Add to Wish-list Select from books Matching User name and password New User Registration User data List of books Wish List Home
  • 23.
  • 24.
  • 25.
  • 28.
  • 29.
  • 30.
    Table Name :tbl_bk Description : This table contains all information about books. Field name Data type Size Desc. Pk /Fk bk_id Integer 7 This field is created to generate index for the book table. PK bk_name Varchar 50 Name of the book. cate_id Integer 5 Id of the category to which book belongs. FK author_id Integer 5 Id of the author of the book FK bk_price Float 8,2 Price of the book qty Integer 5 Number of books available comp_coll Integer 1 If book is complete collection then its value is 1 and 0 otherwise. recent Integer 1 If book is sold recently then its value is 1 and 0 otherwise. latest Integer 1 If book is latest then its value is 1 and 0 otherwise. Discount Integer 2 Discount on the book. bk_img Image 1 Image of the book.
  • 31.
    Field Name DateType Size Description PK/FK cate_ID integer 5 This field contain category ID. PK cate_name varchar 50 This field contain category name. Field Name Date Type Size Description PK/FK author_ID integer 5 This field contain author ID. PK author_name varchar 50 This field contain author name. Table Name: tbl_cate Description: This table contains all the categories (Subjects) of the books. Table Name: tbl_author Description: This table contains all the authors of whom books are available.
  • 32.
    Table Name: tbl_admin_login Description:This table contains all the login details of admin. Field Name Date Type Size Description PK/FK admin_id Integer 2 This field contains admin ID. PK admin_uname varchar 50 This field contains admin username. admin_pass varchar 50 This field contain admin password. admin_sec_que varchar 200 This field contains admin password recovery secret question. admin_sec_ans varchar 50 This field contains admin password recovery secret question’s answer.
  • 33.
    Field Name DateType Size Description PK/FK user_login_ID integer 8 This field contains user login ID. PK user_ID integer 8 This field contains user ID. FK user_uname varchar 50 This field contains username of all users. user _pass varchar 50 This field contain user password. user _sec_que varchar 200 This field contains user password recovery secret question. user _sec_ans varchar 50 This field contains user password recovery secret question’s answer. Table Name: tbl_user_login Description: This table contains all the login details of users.
  • 34.
    Field Name DateType Size Description PK/FK user_ID integer 8 This field contains user ID. PK user_fname varchar 50 This field contains user’s first name. user _init varchar 1 This field contains user’s middle name or initial. user _ lname varchar 50 This field contains user’s last name. user_gen varchar 6 This field contains user’s gender. user _add varchar 200 This field contains user’s permanent address. user_city varchar 50 This field contains user’s city. user_pin integer 6 This field contains city pincode. user_state varchar 50 This field contains user’s state. user_country varchar 50 This field contains user’s country. user_emailID varchar 200 This field contains user’s email Address. user_phone number 20 This field contains user’s phone no. Table Name: tbl_user_reg Description: This table contains all the information about user.
  • 35.
    Field Name Date Type SizeDescription PK/FK user_ID integer 8 This field contains user ID. FK book_ID integer 7 This field contains the ID of the book in the wish list. FK Field Name Date Type Size Description PK/FK help_ID Integer 5 This field contains ID of help content. PK help_content varchar 50 This field contain s help content Table Name: tbl_wish_list Description: This table contains wish list. Table Name: tbl_help Description: This table contains help content
  • 36.
    Table Name: tbl_query Description:This table contains queries sent by users. Field Name Date Type Size Description PK/FK query_ID integer 4 This field contains ID of the query. PK Query_que varchar 200 This field contains the question of query sent by user. Query_ans varchar 200 This field contains the Answers of query sent by user. Table Name: tbl_order Description: This table contains order detail. Field Name Date Type Size Description PK/FK order_ID integer 8 This field contains the order number. user_ID integer 8 This field contains ID of the user who is purchasing books. FK book_ID integer 7 This field contains the ID of the book that you want to purchase. FK qty Integer 5 This field contains the quantity of book that you want to purchase. FK Home
  • 37.
    Bibliography Website Referred  www.amazon.com www.flipcart.com  www.GPOUSGovernment Bookstore.com  www.nbcindia.com  www.infibeam.com  www.openbooksystem.com Name of Book Author  System Analysis and Design Shelly Cashman Series  ASP.Net 2.0 Black Book  Database System Concepts Peter Rob & Carlos Coronel
  • 38.
  • 39.
  • 40.
  • 41.
  • 42.
  • 43.
    All Authors andCategories
  • 44.
    All Authors andCategories
  • 45.
  • 46.
  • 47.
  • 48.
  • 49.
  • 50.
  • 51.
  • 52.
  • 53.
  • 54.
  • 55.
  • 56.