ADMITTING
CONFERENCE
PGI ARANETA – PGI DE GUZMAN – PGI SALIH
PATIENT PROFILE
Name: D.H.
Age:
2-year-old (October 11.
2019)
Gender: Female
Nationality: Filipino
Patient data
Address: Upper Pinget, Baguio City
1st admission in SLU-HSH
Informant: Mother (90% reliability)
COUGH
Chief Complaint
2 months PTA
• Patient experienced an acute episode of cough
• Non-productive
• No associated night time awakening, fever, difficulty of breathing,
dyspnea, colds, nor audible wheezing
• No consult was done.
• No interventions done.
1 month PTA
• Patient persistence of cough
• Non-productive
• With associated tachypnea, difficulty of breathing, and colds
• No associated fever and audible wheezing
• Consult was done with her private Pediatrician
• Patient was given Salbutamol + Guaifenesin 1 mg/50 mg
syrup, 5 mL TID x 5 days and Cetirizine 3.5 mL OD x 5 days
• Persistence of non-productive cough
• Relief of other symptoms
2 days PTA
• Progression of the cough
• Occurs more frequently
• With associated tachypnea, difficulty of breathing, audible
wheezing, shallow subcostal retractions, and colds
• No associated fever
• Consult was done with her private Pediatrician
• Patient was prescribed with Procaterol Hydrochloride 5 mcg/5
mL syrup x 7 days and Montelukast 4 mg/tab ODHS x 2
weeks
1 day PTA
• Progression of the cough
• Productive
• Occurs more frequently
• With associated tachypnea, difficulty of breathing, audible
wheezing, colds, and deep supraclavicular and subcostal
retractions
• Steam inhalation with PNSS was done
• 1 episode of vomiting
• Previously ingested milk with whitish sputum
• Approximately 30 cc
• Consult was done with her private Pediatrician and was
advised admission
Prenatal History
• Mother was 32 y/o (G1P0) (0-0-0-0)
• Cognizant of pregnancy at 5 weeks age of gestation
• Prenatal checkups, unrecalled number of visits, done
regularly
• UTZ results were unrecalled
• No history of exposure to smoking, alcohol, radiation
Natal History
• Born term via LSCS at Pines City Doctors Hospital
• BW: 2.65 kg,
• Unrecalled Birth Length, Head Circumference, Chest
circumference, APGAR score and Ballard score
• No congenital malformations and resuscitative measures
done
Neonatal History
• Patient was breastfed with good suck for 18 days and was
shifted to formula milk due to low breast milk production.
• The umbilical stump fell off after unrecalled days without
signs of infection.
• Newborn screening results are normal
FEEDING HISTORY
BREAKFAST Rice, egg, cereals, mashed potato, pancakes,
banana
100 +70 + 65 + 120
LUNCH Rice, chicken/fish 100 + 180
DINNER Rice, pork, mixed vegetables 100 + 120 + 60
SNACK Cookies, yogurt 150 + 50
TOTAL CALORIC INTAKE PER DAY 1, 115 kcal/day
RECOMMENDED DAILY ENERGY AND NUTRIENT
INTAKE PER DAY OF A 2 YEAR OLD FEMALE
1, 070 kcal/ day
Patient was bottle fed per demand consuming about 2-3, 210 mL bottles in a day. Semisolid
foods were introduced at 6 months. The patient was noted to be a picky eater.
Growth and Developmental History
BIRTH WEIGHT 2.65 kg
PRESENT WEIGHT 12.5 kg
BIRTH LENGTH unrecalled
PRESENT LENGTH 88 cm
BMI 15.1
AT BIRTH HC:
unrecalled
CC:
unrecalled
AC:
unrecalled
Growth and Developmental History
Z score of 0
=
Growth and Developmental History
Z score of 0
=
Growth and Developmental History
Z score of 0
=
Developmental Milestones
ASPECT MILESTONE
GROSS MOTOR Walks well
FINE MOTOR Imitates vertical strokes/scribing, builds
tower cubes
LANGUAGE Names pictures, 10 words, identifies 1 or
more body parts
PERSONAL/SOCIAL Feeds self, complains when in pain
Growth and Developmental History
SOCIAL DEVELOPMENT
Sleeps at 10:30 pm and wakes up at 8:30 am
Toilet Trained
Interact with family and peers without discipline problems
Immunization History
VACCINE 1ST DOSE 2ND DOSE 3RD DOSE BOOSTER PLACE
ADVERSE
REACTIONS
BCG (at birth) ✓
05/20/2018
SLU-HSH none
Pentavalent
vaccine
DPT
(6-10-14 weeks)
✓ ✓ ✓ SLU-HSH
OPV
(6–10-14 weeks)
✓ ✓ ✓ ✓
02/26/2019
InactivatedPolio
Vaccine
(14 weeks)
✓ SLU-HSH
Hepatitis B (witihn
24 hours)
✓ ✓ ✓ ✓ SLU-HSH
Anti-measles
(9 months)
✓ SLU-HSH
MMR
(12 months)
✓ ✓ SLU-HSH
Influenza
(yearly)
✓ ✓ ✓ ✓ SLU-HSH
Pneumococcal
(6-10-14 weeks)
✓ ✓ ✓ SLU-HSH
Japanese
Encephalitis
✓ SLU-HSH
Past Medical History
• No previous hospitalizations and surgeries
• No known allergy to any food or medication
Family History
• History of Bronchial Asthma and Hypertension on both
maternal and paternal side
• Maternal side:
o Colon cancer, gouty arthritis, and twinning
• No family history of Diabetes Mellitus, Cardiovascular and
Coronary Disease
Social and Environmental History
• Father:
o 62-year-old, retired tour guide
o Primary care giver
• Father:
o 34-year-old, OFW nurse
• No exposure to tobacco smoke and indoor or outdoor air
pollution
Review of Systems
GENERAL
SURVEY
(-) Weight loss, (-) sweats/diaphoresis, (+) irritable, (+) fair oral intake
INTEGUMENTARY (-) cyanosis, (-) pallor, (-) lesions, (-) dryness, (-) rash, (-) sores
HEAD AND NECK (-) lesions, (-) trauma, (-) swelling, (-) headache, (-) pain, (-) stiffness
EYES (-) tearing, (-) itching, (-) redness, (-) discharge, (-) pain, (-) diplopia, (-) dryness
EARS (-) discharge, (-) pain
NOSE (-) dryness, (-) congestion, (+) clear nasal discharge, (-) bleeding
MOUTH AND
THROAT
(-) sores, (-) ulcers, (-) dryness, (-) gum bleeding, (-) dental caries
RESPIRATORY (+) occasional productive cough, (-) dyspnea, (-) hemoptysis, (-) cyanosis
CARDIOVASCULA
R
(-) edema, (-) cyanosis, (-) murmurs, (-) rheumatic fever
GASTROINTESTIN
AL
Good oral intake, (-) anorexia, (-) abdominal pain, (-) vomiting, (-) nausea, (-) diarrhea, (-)
constipation, (-) flatulence, (-) melena, (-) hematochezia
URINARY AND
RENAL
(-) dysuria, (-) hematuria, (-) nocturia, (-) frequency
GENITAL (-) pain, (-) swelling, (-) discharges, (-) tenderness, (-) itching
MUSCULOSKELET
AL
(-) deformities, (-) swelling, (-) tenderness, (-) stiffness
HEMATOLOGIC (-) anemia, (-) bleeding, (-) bruising, (-) transfusions, (-) malignancies
NERVOUS (-) seizures, (-) convulsions, (-) tremors
Physical examination
• Awake, active, irritable with loud cry, not in cardiopulmonary distress with and
SpO2 of 98% at room air
GENERAL SURVEY
• Temp: 36.5˚C
• HR: 132 bpm
• RR: 32 cpm
• SPO2: 98% @ RA
VITAL SIGNS
• Weight: 12.5 kg
• Height: 88 cm
• BMI: 16.14 kg/m2 : Z-score = 0
(Normal)
ANTHROPOMETRICS
Physical examination
03
S
kin/
HE
E
NT
- Nopallor, nocyanosis,good
skinturgor
- Pinkishpalpebralconjunctiva,
anictericsclerae
- Moistlipsandbuccalmucosa
- Withsupraclavicular
retractions,noneckvein
engorgement, nocervicalLA
D
04
L
u
ng
s
- Symmetrical chest
wall expansion
- Subcostalretractions
- Diffusewheezing
05
- Tachycardic
- Regular rhythm
- Nomurmurs
He
a
rt
- Flat, nondistended,
normoactivebowel
sounds,tympanitic,
soft,
- Notenderness
- Nomasses
- Noorganomegaly
06
A
b
d
o
m
e
n
Physical examination
Problem: Productive Cough
SUBJECTIVE FINDINGS: OBJECTIVE FINDINGS:
• 2-year-old female
• Familial history of bronchial asthma
• 2 MONTHS PTA: intermittent non-productive cough occurring
throughout the day and during the night, with no nighttime awakening,
with no associated tachypnea, difficulty breathing, fever, colds, audible
wheezing
• 1 MONTH PTA: persistence of non-productive cough with associated
tachypnea and difficulty breathing and colds.
• Salbutamol + Guaifenesin 1 mg/50 mg syrup, 5 mL TID and Cetirizine
3.5 mL syrup ODHS for 5 days > RELIEF
• 2 DAYS PTA: Non-productive cough occurring frequently with
associated tachypnea, difficulty breathing, audible wheezing, with
observed shallow subcostal retractions, and colds. There was no
associated fever.
• 1 DAY PTA: Productive cough without expectoration of sputum with
associated tachypnea, difficulty breathing, audible wheezing, colds,
now with observed deep supraclavicular and subcostal retractions. One
episode of vomiting of previously ingested milk with whitish sputum
approximately 30 mL after steam inhalation.
• General survey: Awake, active, irritable,
ambulatory with loud cry, in cardiopulmonary
distress with an SpO2 of 98% at room air
• Vital signs: CR: 132 bpm RR: 32 cpm
Temperature: 36.5ºC
• Skin: No pallor, no jaundice, no rashes, no
petechiae, no pigmentation, warm to touch,
good skin turgor
• HEENT: non-sunken eyeballs, no periorbital
edema, anicteric sclera, pink palpebral
conjunctiva. Nasal area has clear, watery
discharge, no congestion, and no alar flaring.
Mouth and throat have moist lips & buccal
mucosa.
• Chest and lungs: Symmetrical chest wall
expansion, with supraclavicular and subcostal
retractions, with diffuse occasional wheezes
Bronchial Asthma
in Mild Acute Exacerbation; Pediatric
Community Acquired Pneumonia - C
CLINICAL IMPRESSION
Basis of Impression
Patient’s Manifestations and Salient History Bronchial asthma in mild acute
exacerbation
SUBJECTIVE FINDINGS:
• 2-year-old female
• Familial history of bronchial asthma
• Productive cough, cannot expectorate sputum, with
associated tachypnea, difficulty of breathing,
audible wheezing, colds. No fever
OBJECTIVE FINDINGS:
• General survey: Awake, active, irritable, ambulatory
with loud cry, in cardiopulmonary distress with an
SpO2 of 98% at room air
• Vital signs: CR: 132 bpm RR: 32 cpm
Temperature: 36.5ºC
• Skin: No pallor, no jaundice, no rashes, no
petechiae, no pigmentation, warm to touch, good
skin turgor
• HEENT: Non-sunken eyeballs, no periorbital
edema, anicteric sclera, pink palpebral conjunctiva.
The nose has clear, watery discharge, no
congestion, and no alar flaring. Mouth and throat
have moist lips & buccal mucosa.
• Chest and lungs: Symmetrical chest wall expansion,
with supraclavicular and subcostal retractions, with
diffuse occasional wheezes
• Onset early in life (often childhood)
• Family History of asthma in first-degree
relatives
• >1 type of symptom (wheeze, shortness of
breath, cough, chest tightness)
• Cough: Recurrent or persistent
non-productive
• Difficulty of breathing occurring
with exercise, laughing or crying
• Wheezing: Recurrent
• Symptoms often worse at night or in the
early morning
• Symptoms vary over time and in intensity
(intermittent)
• Acute exacerbation are triggered by viral
infections
Basis of Impression
Basis of Impression
Patient’s Manifestations and Salient History PEDIATRIC COMMUNITY ACQUIRED
PNEUMONIA-C
SUBJECTIVE FINDINGS:
• 2-year-old female
• Productive cough, cannot expectorate sputum,
with associated tachypnea, difficulty of
breathing, audible wheezing, colds. No fever
• Pneumonia can occur at any age,
although it is more common in younger
children.
• Pneumonia accounts for 13% of all
infectious illnesses in infants younger
than 2 years of age.
• SYMPTOMS: fever, cough (productive
or nonproductive), congestion, chest
pain, dehydration, and lethargy
Basis of Impression
Patient’s Manifestations and Salient History PEDIATRIC COMMUNITY ACQUIRED
PNEUMONIA-C
OBJECTIVE FINDINGS:
• General survey: Awake, active, irritable, ambulatory with loud
cry, in cardiopulmonary distress with an SpO2 of 98% at room
air
• Vital signs: CR: 132 bpm RR: 32 cpm Temperature:
36.5ºC
• Skin: No pallor, no jaundice, no rashes, no petechiae, no
pigmentation, warm to touch, good skin turgor
• HEENT: Non-sunken eyeballs, no periorbital edema, anicteric
sclera, pink palpebral conjunctiva. The nose has clear, watery
discharge, no congestion, and no alar flaring. Mouth and
throat have moist lips & buccal mucosa.
• Chest and lungs: Symmetrical chest wall expansion, with
supraclavicular and subcostal retractions, with diffuse
occasional wheezes
• SIGNS: Tachypnea, C/L: rales,
dullness, decreased tactile and vocal
fremitus & intercostal retractions
• Increased work of breathing
accompanied by intercostal,
subcostal, and suprasternal
retractions, nasal flaring, and
use of accessory muscles is
common
• Prodrome of upper respiratory
tract infection leading to the
abrupt onset of fever,
restlessness, apprehension,
and respiratory distress.
Basis of Impression
Differential Diagnoses
Patient’s
Manifestations
Bronchial Asthma Pediatric
Community
Acquired
Pneumonia
Covid-19
Pneumonia
Bronchiolitis
Risk Factors:
Family history of
bronchial asthma
(+) (+/-) (+/-) (-)
Subjective/Objective Data:
Non productive ->
Productive cough
(+)
Usually non-productive
(+) (+/-)
Usually dry cough/ non-
productive
(+)
Colds (+) (+) (+) (+)
Vomiting (+) (+) (+) (+/-)
Tachycardic (157
bpm)
(+) (+) (+/-) (+)
Tachypneic (32 cpm) (+) (+) (+) (+)
Supraclavicular and
subcostal retractions
(+) (+) (+/-) (+)
Wheezing (+)
Wheezing is a common
(+)
Crackles and wheezing are
(+)
Coarse breath sounds,
(+)
Wheeze/crackles
Diagnostic Tests
COVID-19 RT-PCR
01
Complete Blood Count
03
Chest X-ray (APL)
02
Therapeutic Trial
04
Diagnostic Tests
COVID-19 RT-PCR
01
TEST RATIONALE PATIENT’S RESULT
COVID-19 RT PCR
swab
To rule out COVID-19
infection
Negative
Diagnostic Tests
Chest X-ray (APL)
02
TEST Bronchial asthma Pediatric Community
Acquired Pneumonia
COVID - 19
Pneumonia
Bronchiolitis
Chest X-
ray
expected
findings
Plain chest radiographs
can be normal in up to
75% of patients with
asthma.
Reported features with
asthma include:
• Pulmonary
hyperinflation
• Bronchial wall
thickening:
peribronchial cuffing
• Hyperinflation
• Bilateral interstitial
infiltrates
• Peribronchial cuffing
• Multifocal and
bilateral ground
glass opacities and
consolidations with
peripheral and
basal
predominance
• Hyperinflation with
patchy atelectasis
Diagnostic Tests
Chest X-ray (APL)
02 Chest X-ray (March 27, 2022)
CHEST:
Interstitial densities are seen in the
inner lung zones
Cardiac shadow is normal in size and
contour
Intact diaphragm with clear
costophrenic recesses
Bones and soft tissue shadows
appear unremarkable
IMPRESSION:
Pneumonia, both inner lung
Bronchial Asthma PCA
P
COVID-19
Pneumonia
Bronchiolitis
Patient’s CXR Results
Diagnostic Tests
Complete Blood Count
03
COMPLETE BLOOD COUNT WITH PLATELET (March 27, 2022)
Result Reference range
Erythrocytes 4.7 3.8-5.4 10^12/L
Hemoglobin 128 115-148 g/L
Hematocrit 0.36 0.38-0.44
MCV 76.4 80.0-100.0 fL
MCH 27.5 27.0-34.0 pg
MCHC 360 310-370 g/L
RBC morphology Normocytic, Normochromic
Platelet 456 150-450 x 10^9/L
WBC count 16.1 4.0-11.0 10^9/L
Neutrophils 66.3 45.0-55.0 %
Lymphocytes 23.4 38.0-45.0 %
Eosinophils 3.2 2.0 - 5.0 %
Monocytes 6.7 3.0 - 6.0 %
Basophils 0.4 0.0 - 1.0 %
NRBC # 0.0
Diagnostic Tests
Therapeutic Trial
04
• As-needed short acting beta2-agonist (SABA) + regular low dose
Inhaled Corticosteroids (ICS) ⇒ at least 2-3 months
• Expected outcome:
o Marked improvement during treatment
o Deterioration is stopped
Bronchial Asthma
in Mild Acute Exacerbation; Pediatric
Community Acquired Pneumonia - C
WORKING DIAGNOSIS
BASIS
BASIS
BASIS
Management Plan
• Initial ER department management
o Oxygen inhalation at 1 lpm
o Salbutamol nebule 20 minutes for the 1st hour
o IV methylprednisolone 1 mg/kg every 6 hours
Management Plan
• Low dose ICS
o Budesonide 500 mcg/ml
• SABA
o Salbutamol
Management Plan
Management Plan
• Non-pharmacologic
o Completion of immunization
 Influenza
 PCV
o Avoid exposure to airborne allergens and pollutants
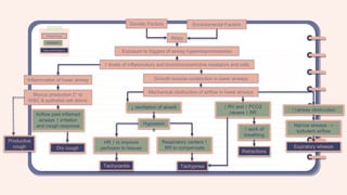
Genetic Factors Environmental Factors
Atopy
Exposure to triggers of airway hyperresponsiveness
↑ levels of inflammatory and bronchoconstrictive mediators and cells
Inflammation of lower airway
Mucus production 2° to
WBC & epithelial cell debris
Airflow past inflamed
airways ↑ irritation
and cough response
Dry cough
Mechanical obstruction of airflow in lower airways
Smooth muscle constriction in lower airways
↓ ventilation of alveoli
Hypoxemi
a
HR ↑ to improve
perfusion to tissues
Respiratory centers ↑
RR to compensate
Tachycardia Tachypnea
Productive
cough
↑ RV and ↑ PCO2
causes ↑ RR
Retractions
↑↑airway obstruction
Narrow airways →
turbulent airflow
Expiratory wheeze
↑ work of
breathing
CREDITS: This presentation template was created by
Slidesgo, including icons by Flaticon, and infographics &
images by Freepik
Thank you!

ASTHMA-AdCon.pptx

  • 1.
    ADMITTING CONFERENCE PGI ARANETA –PGI DE GUZMAN – PGI SALIH
  • 3.
    PATIENT PROFILE Name: D.H. Age: 2-year-old(October 11. 2019) Gender: Female Nationality: Filipino Patient data Address: Upper Pinget, Baguio City 1st admission in SLU-HSH Informant: Mother (90% reliability) COUGH Chief Complaint
  • 4.
    2 months PTA •Patient experienced an acute episode of cough • Non-productive • No associated night time awakening, fever, difficulty of breathing, dyspnea, colds, nor audible wheezing • No consult was done. • No interventions done.
  • 5.
    1 month PTA •Patient persistence of cough • Non-productive • With associated tachypnea, difficulty of breathing, and colds • No associated fever and audible wheezing • Consult was done with her private Pediatrician • Patient was given Salbutamol + Guaifenesin 1 mg/50 mg syrup, 5 mL TID x 5 days and Cetirizine 3.5 mL OD x 5 days • Persistence of non-productive cough • Relief of other symptoms
  • 6.
    2 days PTA •Progression of the cough • Occurs more frequently • With associated tachypnea, difficulty of breathing, audible wheezing, shallow subcostal retractions, and colds • No associated fever • Consult was done with her private Pediatrician • Patient was prescribed with Procaterol Hydrochloride 5 mcg/5 mL syrup x 7 days and Montelukast 4 mg/tab ODHS x 2 weeks
  • 7.
    1 day PTA •Progression of the cough • Productive • Occurs more frequently • With associated tachypnea, difficulty of breathing, audible wheezing, colds, and deep supraclavicular and subcostal retractions • Steam inhalation with PNSS was done • 1 episode of vomiting • Previously ingested milk with whitish sputum • Approximately 30 cc • Consult was done with her private Pediatrician and was advised admission
  • 8.
    Prenatal History • Motherwas 32 y/o (G1P0) (0-0-0-0) • Cognizant of pregnancy at 5 weeks age of gestation • Prenatal checkups, unrecalled number of visits, done regularly • UTZ results were unrecalled • No history of exposure to smoking, alcohol, radiation
  • 9.
    Natal History • Bornterm via LSCS at Pines City Doctors Hospital • BW: 2.65 kg, • Unrecalled Birth Length, Head Circumference, Chest circumference, APGAR score and Ballard score • No congenital malformations and resuscitative measures done
  • 10.
    Neonatal History • Patientwas breastfed with good suck for 18 days and was shifted to formula milk due to low breast milk production. • The umbilical stump fell off after unrecalled days without signs of infection. • Newborn screening results are normal
  • 11.
    FEEDING HISTORY BREAKFAST Rice,egg, cereals, mashed potato, pancakes, banana 100 +70 + 65 + 120 LUNCH Rice, chicken/fish 100 + 180 DINNER Rice, pork, mixed vegetables 100 + 120 + 60 SNACK Cookies, yogurt 150 + 50 TOTAL CALORIC INTAKE PER DAY 1, 115 kcal/day RECOMMENDED DAILY ENERGY AND NUTRIENT INTAKE PER DAY OF A 2 YEAR OLD FEMALE 1, 070 kcal/ day Patient was bottle fed per demand consuming about 2-3, 210 mL bottles in a day. Semisolid foods were introduced at 6 months. The patient was noted to be a picky eater.
  • 12.
    Growth and DevelopmentalHistory BIRTH WEIGHT 2.65 kg PRESENT WEIGHT 12.5 kg BIRTH LENGTH unrecalled PRESENT LENGTH 88 cm BMI 15.1 AT BIRTH HC: unrecalled CC: unrecalled AC: unrecalled
  • 13.
    Growth and DevelopmentalHistory Z score of 0 =
  • 14.
    Growth and DevelopmentalHistory Z score of 0 =
  • 15.
    Growth and DevelopmentalHistory Z score of 0 =
  • 16.
    Developmental Milestones ASPECT MILESTONE GROSSMOTOR Walks well FINE MOTOR Imitates vertical strokes/scribing, builds tower cubes LANGUAGE Names pictures, 10 words, identifies 1 or more body parts PERSONAL/SOCIAL Feeds self, complains when in pain
  • 17.
    Growth and DevelopmentalHistory SOCIAL DEVELOPMENT Sleeps at 10:30 pm and wakes up at 8:30 am Toilet Trained Interact with family and peers without discipline problems
  • 18.
    Immunization History VACCINE 1STDOSE 2ND DOSE 3RD DOSE BOOSTER PLACE ADVERSE REACTIONS BCG (at birth) ✓ 05/20/2018 SLU-HSH none Pentavalent vaccine DPT (6-10-14 weeks) ✓ ✓ ✓ SLU-HSH OPV (6–10-14 weeks) ✓ ✓ ✓ ✓ 02/26/2019 InactivatedPolio Vaccine (14 weeks) ✓ SLU-HSH Hepatitis B (witihn 24 hours) ✓ ✓ ✓ ✓ SLU-HSH Anti-measles (9 months) ✓ SLU-HSH MMR (12 months) ✓ ✓ SLU-HSH Influenza (yearly) ✓ ✓ ✓ ✓ SLU-HSH Pneumococcal (6-10-14 weeks) ✓ ✓ ✓ SLU-HSH Japanese Encephalitis ✓ SLU-HSH
  • 20.
    Past Medical History •No previous hospitalizations and surgeries • No known allergy to any food or medication
  • 21.
    Family History • Historyof Bronchial Asthma and Hypertension on both maternal and paternal side • Maternal side: o Colon cancer, gouty arthritis, and twinning • No family history of Diabetes Mellitus, Cardiovascular and Coronary Disease
  • 22.
    Social and EnvironmentalHistory • Father: o 62-year-old, retired tour guide o Primary care giver • Father: o 34-year-old, OFW nurse • No exposure to tobacco smoke and indoor or outdoor air pollution
  • 23.
    Review of Systems GENERAL SURVEY (-)Weight loss, (-) sweats/diaphoresis, (+) irritable, (+) fair oral intake INTEGUMENTARY (-) cyanosis, (-) pallor, (-) lesions, (-) dryness, (-) rash, (-) sores HEAD AND NECK (-) lesions, (-) trauma, (-) swelling, (-) headache, (-) pain, (-) stiffness EYES (-) tearing, (-) itching, (-) redness, (-) discharge, (-) pain, (-) diplopia, (-) dryness EARS (-) discharge, (-) pain NOSE (-) dryness, (-) congestion, (+) clear nasal discharge, (-) bleeding MOUTH AND THROAT (-) sores, (-) ulcers, (-) dryness, (-) gum bleeding, (-) dental caries RESPIRATORY (+) occasional productive cough, (-) dyspnea, (-) hemoptysis, (-) cyanosis CARDIOVASCULA R (-) edema, (-) cyanosis, (-) murmurs, (-) rheumatic fever GASTROINTESTIN AL Good oral intake, (-) anorexia, (-) abdominal pain, (-) vomiting, (-) nausea, (-) diarrhea, (-) constipation, (-) flatulence, (-) melena, (-) hematochezia URINARY AND RENAL (-) dysuria, (-) hematuria, (-) nocturia, (-) frequency GENITAL (-) pain, (-) swelling, (-) discharges, (-) tenderness, (-) itching MUSCULOSKELET AL (-) deformities, (-) swelling, (-) tenderness, (-) stiffness HEMATOLOGIC (-) anemia, (-) bleeding, (-) bruising, (-) transfusions, (-) malignancies NERVOUS (-) seizures, (-) convulsions, (-) tremors
  • 24.
    Physical examination • Awake,active, irritable with loud cry, not in cardiopulmonary distress with and SpO2 of 98% at room air GENERAL SURVEY • Temp: 36.5˚C • HR: 132 bpm • RR: 32 cpm • SPO2: 98% @ RA VITAL SIGNS • Weight: 12.5 kg • Height: 88 cm • BMI: 16.14 kg/m2 : Z-score = 0 (Normal) ANTHROPOMETRICS
  • 25.
    Physical examination 03 S kin/ HE E NT - Nopallor,nocyanosis,good skinturgor - Pinkishpalpebralconjunctiva, anictericsclerae - Moistlipsandbuccalmucosa - Withsupraclavicular retractions,noneckvein engorgement, nocervicalLA D 04 L u ng s - Symmetrical chest wall expansion - Subcostalretractions - Diffusewheezing 05 - Tachycardic - Regular rhythm - Nomurmurs He a rt - Flat, nondistended, normoactivebowel sounds,tympanitic, soft, - Notenderness - Nomasses - Noorganomegaly 06 A b d o m e n
  • 26.
  • 27.
    Problem: Productive Cough SUBJECTIVEFINDINGS: OBJECTIVE FINDINGS: • 2-year-old female • Familial history of bronchial asthma • 2 MONTHS PTA: intermittent non-productive cough occurring throughout the day and during the night, with no nighttime awakening, with no associated tachypnea, difficulty breathing, fever, colds, audible wheezing • 1 MONTH PTA: persistence of non-productive cough with associated tachypnea and difficulty breathing and colds. • Salbutamol + Guaifenesin 1 mg/50 mg syrup, 5 mL TID and Cetirizine 3.5 mL syrup ODHS for 5 days > RELIEF • 2 DAYS PTA: Non-productive cough occurring frequently with associated tachypnea, difficulty breathing, audible wheezing, with observed shallow subcostal retractions, and colds. There was no associated fever. • 1 DAY PTA: Productive cough without expectoration of sputum with associated tachypnea, difficulty breathing, audible wheezing, colds, now with observed deep supraclavicular and subcostal retractions. One episode of vomiting of previously ingested milk with whitish sputum approximately 30 mL after steam inhalation. • General survey: Awake, active, irritable, ambulatory with loud cry, in cardiopulmonary distress with an SpO2 of 98% at room air • Vital signs: CR: 132 bpm RR: 32 cpm Temperature: 36.5ºC • Skin: No pallor, no jaundice, no rashes, no petechiae, no pigmentation, warm to touch, good skin turgor • HEENT: non-sunken eyeballs, no periorbital edema, anicteric sclera, pink palpebral conjunctiva. Nasal area has clear, watery discharge, no congestion, and no alar flaring. Mouth and throat have moist lips & buccal mucosa. • Chest and lungs: Symmetrical chest wall expansion, with supraclavicular and subcostal retractions, with diffuse occasional wheezes
  • 28.
    Bronchial Asthma in MildAcute Exacerbation; Pediatric Community Acquired Pneumonia - C CLINICAL IMPRESSION
  • 29.
    Basis of Impression Patient’sManifestations and Salient History Bronchial asthma in mild acute exacerbation SUBJECTIVE FINDINGS: • 2-year-old female • Familial history of bronchial asthma • Productive cough, cannot expectorate sputum, with associated tachypnea, difficulty of breathing, audible wheezing, colds. No fever OBJECTIVE FINDINGS: • General survey: Awake, active, irritable, ambulatory with loud cry, in cardiopulmonary distress with an SpO2 of 98% at room air • Vital signs: CR: 132 bpm RR: 32 cpm Temperature: 36.5ºC • Skin: No pallor, no jaundice, no rashes, no petechiae, no pigmentation, warm to touch, good skin turgor • HEENT: Non-sunken eyeballs, no periorbital edema, anicteric sclera, pink palpebral conjunctiva. The nose has clear, watery discharge, no congestion, and no alar flaring. Mouth and throat have moist lips & buccal mucosa. • Chest and lungs: Symmetrical chest wall expansion, with supraclavicular and subcostal retractions, with diffuse occasional wheezes • Onset early in life (often childhood) • Family History of asthma in first-degree relatives • >1 type of symptom (wheeze, shortness of breath, cough, chest tightness) • Cough: Recurrent or persistent non-productive • Difficulty of breathing occurring with exercise, laughing or crying • Wheezing: Recurrent • Symptoms often worse at night or in the early morning • Symptoms vary over time and in intensity (intermittent) • Acute exacerbation are triggered by viral infections
  • 30.
  • 31.
    Basis of Impression Patient’sManifestations and Salient History PEDIATRIC COMMUNITY ACQUIRED PNEUMONIA-C SUBJECTIVE FINDINGS: • 2-year-old female • Productive cough, cannot expectorate sputum, with associated tachypnea, difficulty of breathing, audible wheezing, colds. No fever • Pneumonia can occur at any age, although it is more common in younger children. • Pneumonia accounts for 13% of all infectious illnesses in infants younger than 2 years of age. • SYMPTOMS: fever, cough (productive or nonproductive), congestion, chest pain, dehydration, and lethargy
  • 32.
    Basis of Impression Patient’sManifestations and Salient History PEDIATRIC COMMUNITY ACQUIRED PNEUMONIA-C OBJECTIVE FINDINGS: • General survey: Awake, active, irritable, ambulatory with loud cry, in cardiopulmonary distress with an SpO2 of 98% at room air • Vital signs: CR: 132 bpm RR: 32 cpm Temperature: 36.5ºC • Skin: No pallor, no jaundice, no rashes, no petechiae, no pigmentation, warm to touch, good skin turgor • HEENT: Non-sunken eyeballs, no periorbital edema, anicteric sclera, pink palpebral conjunctiva. The nose has clear, watery discharge, no congestion, and no alar flaring. Mouth and throat have moist lips & buccal mucosa. • Chest and lungs: Symmetrical chest wall expansion, with supraclavicular and subcostal retractions, with diffuse occasional wheezes • SIGNS: Tachypnea, C/L: rales, dullness, decreased tactile and vocal fremitus & intercostal retractions • Increased work of breathing accompanied by intercostal, subcostal, and suprasternal retractions, nasal flaring, and use of accessory muscles is common • Prodrome of upper respiratory tract infection leading to the abrupt onset of fever, restlessness, apprehension, and respiratory distress.
  • 33.
  • 34.
    Differential Diagnoses Patient’s Manifestations Bronchial AsthmaPediatric Community Acquired Pneumonia Covid-19 Pneumonia Bronchiolitis Risk Factors: Family history of bronchial asthma (+) (+/-) (+/-) (-) Subjective/Objective Data: Non productive -> Productive cough (+) Usually non-productive (+) (+/-) Usually dry cough/ non- productive (+) Colds (+) (+) (+) (+) Vomiting (+) (+) (+) (+/-) Tachycardic (157 bpm) (+) (+) (+/-) (+) Tachypneic (32 cpm) (+) (+) (+) (+) Supraclavicular and subcostal retractions (+) (+) (+/-) (+) Wheezing (+) Wheezing is a common (+) Crackles and wheezing are (+) Coarse breath sounds, (+) Wheeze/crackles
  • 35.
    Diagnostic Tests COVID-19 RT-PCR 01 CompleteBlood Count 03 Chest X-ray (APL) 02 Therapeutic Trial 04
  • 36.
    Diagnostic Tests COVID-19 RT-PCR 01 TESTRATIONALE PATIENT’S RESULT COVID-19 RT PCR swab To rule out COVID-19 infection Negative
  • 37.
    Diagnostic Tests Chest X-ray(APL) 02 TEST Bronchial asthma Pediatric Community Acquired Pneumonia COVID - 19 Pneumonia Bronchiolitis Chest X- ray expected findings Plain chest radiographs can be normal in up to 75% of patients with asthma. Reported features with asthma include: • Pulmonary hyperinflation • Bronchial wall thickening: peribronchial cuffing • Hyperinflation • Bilateral interstitial infiltrates • Peribronchial cuffing • Multifocal and bilateral ground glass opacities and consolidations with peripheral and basal predominance • Hyperinflation with patchy atelectasis
  • 38.
    Diagnostic Tests Chest X-ray(APL) 02 Chest X-ray (March 27, 2022) CHEST: Interstitial densities are seen in the inner lung zones Cardiac shadow is normal in size and contour Intact diaphragm with clear costophrenic recesses Bones and soft tissue shadows appear unremarkable IMPRESSION: Pneumonia, both inner lung
  • 39.
  • 40.
    Diagnostic Tests Complete BloodCount 03 COMPLETE BLOOD COUNT WITH PLATELET (March 27, 2022) Result Reference range Erythrocytes 4.7 3.8-5.4 10^12/L Hemoglobin 128 115-148 g/L Hematocrit 0.36 0.38-0.44 MCV 76.4 80.0-100.0 fL MCH 27.5 27.0-34.0 pg MCHC 360 310-370 g/L RBC morphology Normocytic, Normochromic Platelet 456 150-450 x 10^9/L WBC count 16.1 4.0-11.0 10^9/L Neutrophils 66.3 45.0-55.0 % Lymphocytes 23.4 38.0-45.0 % Eosinophils 3.2 2.0 - 5.0 % Monocytes 6.7 3.0 - 6.0 % Basophils 0.4 0.0 - 1.0 % NRBC # 0.0
  • 41.
    Diagnostic Tests Therapeutic Trial 04 •As-needed short acting beta2-agonist (SABA) + regular low dose Inhaled Corticosteroids (ICS) ⇒ at least 2-3 months • Expected outcome: o Marked improvement during treatment o Deterioration is stopped
  • 42.
    Bronchial Asthma in MildAcute Exacerbation; Pediatric Community Acquired Pneumonia - C WORKING DIAGNOSIS
  • 43.
  • 44.
  • 45.
  • 46.
    Management Plan • InitialER department management o Oxygen inhalation at 1 lpm o Salbutamol nebule 20 minutes for the 1st hour o IV methylprednisolone 1 mg/kg every 6 hours
  • 48.
    Management Plan • Lowdose ICS o Budesonide 500 mcg/ml • SABA o Salbutamol
  • 50.
  • 51.
    Management Plan • Non-pharmacologic oCompletion of immunization  Influenza  PCV o Avoid exposure to airborne allergens and pollutants
  • 52.
    Genetic Factors EnvironmentalFactors Atopy Exposure to triggers of airway hyperresponsiveness ↑ levels of inflammatory and bronchoconstrictive mediators and cells Inflammation of lower airway Mucus production 2° to WBC & epithelial cell debris Airflow past inflamed airways ↑ irritation and cough response Dry cough Mechanical obstruction of airflow in lower airways Smooth muscle constriction in lower airways ↓ ventilation of alveoli Hypoxemi a HR ↑ to improve perfusion to tissues Respiratory centers ↑ RR to compensate Tachycardia Tachypnea Productive cough ↑ RV and ↑ PCO2 causes ↑ RR Retractions ↑↑airway obstruction Narrow airways → turbulent airflow Expiratory wheeze ↑ work of breathing
  • 53.
    CREDITS: This presentationtemplate was created by Slidesgo, including icons by Flaticon, and infographics & images by Freepik Thank you!