+
AscitesFred Park
David Kravetz
February 23, 2010
Causes of ascites
• Cirrhosis – 81%
• Cancer – 10%
• Mixed ascites – more than one cause (e.g., cirrhosis
plus another cause) – 5%
• Heart failure – 3%
• Tuberculous peritonitis – 2%
• Pancreatitis – 1%
• Nephrotic syndrome – 1%
• Alcoholic hepatitis
• Acute liver failure
• Budd-Chiari syndrome
• There are many other rare causes of ascites
+
+ Ascites
Pathologic accumulation
of fluid in the peritoneal
cavity
2
Ascites
Initial approach to a patient with
ascites
• History
o Determine rapidity of onset. Abdominal obesity can masquerade as
ascites, but generally develops over months to years, while ascites
accumulates more rapidly, often causing shortness of breath.
o Assess risk factors for liver disease.
Alcohol use. Volume and duration. Development of cirrhosis
requires, on average, 1L wine, 8 beers, or half pint of hard liquor
daily for 10-20 years.
Hepatitis C – IV drugs, snorting cocaine, transfusion before 1990,
tattoos, acupuncture, emigration from Japan or SE Asia.
Hepatitis B – transfusion before 1971, IVDU, dialysis, HIV, MSM,
close contact with infected person, birth in hyperendemic areas
(Africa, SE Asia, China, Korea, Middle East, Caribbean, SW Pacific
islands, Amazon river basin).
Family history of liver disease.
NASH risk factors – obesity, DM, hyperlipidemia. Ask lifetime max
body weight. Calculate # of years BMI has been >30.
o History of cancer, heart failure, renal disease/hemodialysis,
pancreatitis, tuberculosis .
• Physical Exam
o Almost all patients with cirrhosis severe enough to cause ascites will
have stigmata of cirrhosis – spider angiomata, palmar erythema, caput
medusiae.
o Flank dullness to percussion that shifts when patient is rotated (shifting
dullness) is the best PE exam finding for ascites, with sensitivity of 83%
and specificity of 53%, but ~1500 mL is needed to detect this and it is
harder to detect in obese patients.
o Elevated JVP should raise suspicion of heart failure or constrictive
pericarditis as a cause, although cirrhosis with tense ascites or
pulmonary HTN may cause this.
o Order a BNP level to distinguish ascites due to heart failure from ascites
due to cirrhosis.
+
3
Ascites
Initial approach to a patient with
ascites (continued)
o Sister Mary Joseph nodule with ascites may be caused by gastric or
colon CA, HCC, or lymphoma. If found, FNA can provide a rapid tissue
diagnosis.
• Imaging
o To confirm/refute presence of ascites, cirrhosis, splenomegaly, biliary
obstruction, vessel patency, signs of portal hypertension, and cancer.
Rarely, giant cysts or pseudocysts can mimic ascites.
o Abdominal ultrasound is most cost-effective and avoids radiation and IV
contrast.
o CT/MR has obvious advantages for workup of cancers, including HCC,
pancreatic disease, etc.
• Abdominal paracentesis
o The etiology of ascites formation can usually be diagnosed with just
history, physical exam, and ascitic fluid analysis.
o It is a safe procedure. Serious complication rate is ~1%. In a study of
1100 LVP’s, there were no bleeding complications despite INR’s up to
8.7 and platelets as low as 19K. In a larger study of 4729 paracenteses, 8
of 9 bleeding complications were seen in patients with renal failure.
o When to perform? New onset ascites, upon admission, clinical
deterioration (fever, abdominal pain, mental status change, etc.), labs
indicating infection (leukocytosis, acidosis, worsening renal function),
GI bleed (high risk for infection).
• Ascitic fluid analysis
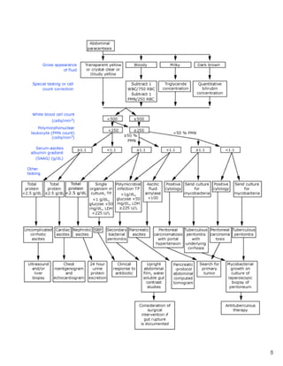
o Appearance
Turbid/cloudy – 98% sensitive but only 23% specific for SBP.
Milky – chylous ascites, TG level usually greater than serum TG
level and >200.
Bloody/pink – usually a traumatic tap, but seen in 50% of patients
with HCC and 22% with malignancy overall.
Dark brown – if bili level is higher than in serum, worry about
ruptured gallbladder or perforated duodenal ulcer.
+
4
o Lab tests
In general, start with cell count and differential, TP, and albumin
when uncomplicated ascites due to cirrhosis is suspected.
Culture is also usually sent.
In patients with PMN >250, only 50% of cultures grow bacteria if
sent down to lab in a syringe or plain tube. 80% grow bacteria if
inoculated into blood culture vials at bedside (prior to
antibiotics).
Glucose < 50, LDH > upper limit of normal for serum, TP >1, and
culture results can help differentiate secondary from
spontaneous peritonitis.
SAAG > or = 1.1 has ~97% accuracy for portal hypertension.
TP > or = 2.5 can help differentiate cardiac from cirrhosis
ascites.
When PMN > or = 250, but less than 50% of WBC, consider
peritoneal carcinomatosis and tuberculous ascites.
Cytology has 96.7% sensitivity for peritoneal carcinomatosis if 3
samples are sent promptly. Sensitivity of one sample is only
82.8%.
Sensitivity of smear for mycobacteria is ~0%, culture sensitivity
is ~50%.
Peritoneoscopy with culture of peritoneal biopsy has ~100%
sensitivity for tuberculous peritonitis.
5
6
Ascites
Ascites due to Cirrhosis
• Ascites is the most common complication of cirrhosis that leads to hospital
admission.
• Within 10 years of diagnosis of compensated cirrhosis, ~50% will develop
ascites.
• After ascites develops, 15% of patients die within 1 year, 44% die within 5
years.
Pathophysiology
The Peripheral Arterial Vasodilation Hypothesis
• The most widely accepted explanation for ascites development and renal
dysfunction in cirrhosis.
• Fits hemodynamic data better than the prior Underfill or Backward Theory
and Overflow Theory.
• As portal hypertension increases due to cirrhosis, splanchnic arteries become
vasodilated.
+
7
Ascites
Ascites due to Cirrhosis
• The mechanism behind splanchnic arterial vasodilation is not completely
clear at this time, but there is evidence that:
o Opening of porto-systemic collaterals/shunts contributes.
o Decreased clearance of endotoxins and other bacterial products occurs
likely due to porto-systemic shunting and decreased reticuloendothelial
cell activity.
o Endotoxemia causes increased synthesis of vasodilators. Most
important is nitric oxide and prostaglandins.
• Arterial vasodilation decreases SVR, but prior to the development of ascites,
circulatory homeostasis is maintained by a hyperdynamic circulation with
increased cardiac index and circulating plasma volume.
• However, as the disease progresses and portal pressures rise above 12
mmHg, splanchnic arterial vasodilation overcomes compensation by
hyperdynamic circulation.
• Central arterial blood volume declines and mean arterial pressures fall,
leading to activation of the vasoactive systems with stimulation of low
pressure baroreceptors, increase in sympathetic activity, renin-angiotensin
system activity, and ADH.
• Cirrhotics with ascites thus display urinary sodium retention with increased
total body sodium but hyponatremia due to water retention.
• The increase in ADH secretion is roughly proportional to the severity of
cirrhosis; the severity of hyponatremia correlates with worsening survival.
• Ascites forms as leakage of fluid from splanchnic vessels overcomes
reabsorption by lymphatics due to worsening splanchnic capillary
permeability, declining oncotic pressure and increasing hydraulic pressure
gradients across the splanchnic circulation.
• Hepatorenal syndrome develops when renal perfusion declines as renal
vasoconstriction in response to increasing splanchnic vasodilation overcomes
local vasodilatory mechanisms mediated by prostaglandins and NO.
+
8
Ascites
Ascites due to Cirrhosis
Management
• Successful treatment is defined as minimization of ascitic fluid volume and
peripheral edema without intravascular volume depletion.
• AASLD recommendations:
o Cessation of alcoholic consumption in those with alcohol-induced liver
disease. Child C cirrhotics who stop drinking have a 75% 3-year
survival, but none survive 3 years if they continue to drink.
o Cirrhosis due to AIH and Hepatitis B also may reverse with treatment,
but in general, evaluation for liver transplant is appropriate for patients
with cirrhosis and ascites.
o First line treatment includes 2 gram per day sodium restricted diet and
oral diuretics (spironolactone +/- lasix).
o The usual diuretic regimen is single morning doses of 100mg
spironolactone and 40mg lasix.
o Single agent spironolactone can be used in patients with minimal fluid
overload (generally outpatients), but hyperkalemia and slow diuresis
limits its usefulness for moderate-severe ascites.
o Diuretic dose can be increased every 3-5 days to achieve adequate
natriuresis and weight loss. The 100:40 ratio generally maintains
normokalemia. Usual max dose is 400mg and 160mg per day.
o Na restricted diet and dual diuretic regimen was shown to achieve
reduction in ascites to acceptable levels in > 90% of patients.
o A negative sodium balance is needed to reduce ascites. 24-hour urine
collection, if done properly, can determine if urinary Na excretion is
adequate. A simpler method, spot urine Na/K ratio >1 correlates with
negative sodium balance on a 2 gram (88 mmol) Na diet with 90%
accuracy. (Thus, if a patient is not losing weight and spot Na/K is >1,
they are probably not adherent to the 2g Na diet.)
o Fluid restriction to improve hyponatremia is not necessary. May
consider if serum Na < 120-125. Patients usually remain asymptomatic
until Na < 110.
o Traditionally, bed rest to prevent rise in plasma renin caused by upright
posture has been recommended, but there is currently no data to
support this practice.
o Initial therapeutic paracentesis should be performed for patients with
tense ascites.
+
9
Ascites
Ascites due to Cirrhosis
• Refractory ascites
o Defined as fluid overload that is unresponsive to Na-restricted diet and
max dose diuretic treatment or recurs rapidly after therapeutic
paracentesis.
o NSAIDs and other prostaglandin inhibitors can reduce Na excretion and
convert diuretic-sensitive ascites to refractory.
o Also, HCC and/or portal vein thrombosis can precipitate diuretic
resistance.
o Options for treatment include:
Serial therapeutic paracenteses
Liver transplant
TIPS
Peritoneovenous shunt
o Serial paracenteses are effective. Even in patients with no urine sodium
excretion, paracenteses every 2 weeks has been shown to control
ascites.
o How often a patient needs serial paracentesis gives an indication of
his/her compliance with Na-restricted diet.
A 10-L paracentesis removes ~17 days worth of retained sodium on
a 2 gram per day diet in a patient with no urinary sodium
excretion.
With some urinary sodium excretion, paracentesis is needed even
less frequently. Thus, a patient requiring removal of 10-L more
often than every 2 weeks is clearly not compliant with 2 gram Na
diet.
o For large volume paracenteses (> 5L), consider IV albumin 6-8 g per
liter of fluid removed, although no reduction of morbidity or mortality
has been demonstrated.
o Liver transplantation evaluation should be expedited because once
patients develop refractory ascites, 21% die within 6 months.
o TIPS
Five randomized controlled trials have shown improved control of
ascites with TIPS compared to serial LVP’s in patients with
refractory ascites (62% vs. 24%).
However, there was also more encephalopathy with TIPS (39% vs
23%). The incidence of new or worsening HE was 20-31%.
+
10
Ascites
Ascites due to Cirrhosis
Patients with MELD > 15-18 or serum bilirubin >4.0 should have
TIPS only if there is no other options.
Given uncertainty of the effect of TIPS on survival and increased
risk of HE, TIPS should be used in those who are intolerant of LVP.
The degree of reduction of HVPG to control ascites is unclear, but
< or = 12 mmHg is considered a reasonable goal.
o Peritoneovenous shunt have high complication rates and so are only
used on rare occasion now in patients who are not candidates for
paracentesis, transplant or TIPS.
Hepatorenal Syndrome
• Diagnostic criteria:
o Cirrhosis with ascites
o Serum Cr > 1.5
o Serum Cr remains > 1.5 after at least 2 days with diuretic withdrawal and
volume expansion with albumin
o Absence of shock
o No current or recent treatment with nephrotoxic drugs
o Absence of parenchymal renal disease (proteinuria > 500mg/day,
microhematuria with >50 RBC’s per HPF, or abnormal renal u/s)
+
11
Ascites
Ascites due to Cirrhosis
• Type 1 HRS is defined as doubling of initial serum Cr or 50% reduction of
initial 24-hour Cr clearance to a level < 20 mL/min in less than 2 weeks.
• Type 2 HRS is not as rapidly progressive but is a common cause of death in
cirrhotics.
• Without transplantation, prognosis is very poor when HRS develops. In one
study, only 8 of 30 patients survived 30 days with the use of HD or CVVHD.
• Treatment:
o Midodrine/octreotide/albumin has shown reduced mortality compared
to albumin alone (43% vs. 71%)
o Octreotide alone shows no benefit, midodrine appears to be required in
addition.
Spontaneous Bacterial Peritonitis
• AASLD recommendations:
o Ascitic fluid infection was present in 12% of patients with cirrhosis at
time of admission in a recent series. Thus, all patients with ascites
admitted to the hospital should have a paracentesis.
o Paracentesis should be repeated in patients who develop signs,
symptoms, or lab abnormalities suggestive of infection.
o Patients with PMN count > or = 250 should receive empiric antibiotics,
preferably an IV 3rd
gen cephalosporin.
o Oral ofloxacin can be used in inpatients without prior exposure to
quinolones, vomiting, shock, grade II or higher HE, or serum Cr > 3.
o Patients with PMN count < 250 but signs or symptoms of infection (e.g.,
fever or abdominal pain) should also get empiric antibiotics pending
culture results.
o When there is a high suspicion for secondary peritonitis, ascites should
be tested for total protein, LDH, glucose, gram stain, CEA, and alk phos.
(CEA > 5 or alk phos > 240 has sensitivity of 92% and specificity of 88%
for gut perforation).
o Patients with PMN count > or = 250 who also have serum Cr > 1, BUN >
30, or total bilirubin > 4 should receive 1.5 g albumin per kg of body
weight within 6 hours of detection and 1.0 g/kg on day 3. A decrease in
mortality from 29% to 10% has been reported with this.
+
12
Ascites
Ascites due to Cirrhosis
o Prevention of SBP
IV ceftriaxone or BID norfloxacin for 7 days should be given to
cirrhotics with GI hemorrhage. (Although ceftriaxone is superior to
PO norfloxacin.)
Patients who have survived and episode of SBP should receive long-
term prophylaxis with daily norfloxacin or septra.
Cirrhotics with ascites but no GI bleeding should receive long-term
prophylaxis if:
• Ascites total protein is < 1.5
• And at least one of the following:
o Serum Cr > or = 1.2
o BUN > or = 25
o Serum Na < or = 130
o Child-Pugh 9 or above with bilirubin > or = 3
+
13
Ascites
Selected References
1. Sleisinger & Fordran’s Gastrointestinal and Liver Disease:
Pathophysiology/Diagnosis/Management, 7th
edition, Volume 2 (2002).
2. UpToDate articles: “Diagnosis and evaluation of patients with ascites” by Runyon
BA, “Pathogenesis of ascites in patients with cirrhosis” by Such J and Runyon BA.
3. Runyon BA. AASLD Practice Guidelines, Management of adult patients with ascites
due to cirrhosis: an -update. Hepatology (2009) 49: 2087-2107.
4. Runyon BA, Montano AA, Akriviadis EA, et al.The serum-ascites albumin gradient is
superior to the exudates-transudate concept in the differential diagnosis of ascites.
Ann Int Med (1992) 117: 215.
5. Grabau CM, Crago SF, Hoff LK, et al. Performance standards for therapeutic
abdominal paracentesis. Hepatology (2004) 44: 1039-1046.
6. Pache I, Bilodeau M. Severe haemorrhage following abdominal paracentesis for
ascites for ascites in patients with liver failure. Aliment Pharmacol Ther (2005) 21:
525-529.
7. Runyon BA, et al. Optimization of ascitic fluid culture technique. Gastroenterology
(1988) 95: 1351-5.
8. Arroyo V, Colmenero J. Ascites and hepatorenal syndrome in cirrhosis:
pathophysiological basis of therapy and current management. J Hepatology (2003)
38: S69-S89.
9. Heuman DM, Abou-assi SG, Habib A, at al. Persistent ascites and low serum sodium
identify patients with cirrhosis and low MELD scores who are at high risk of early
death. Hepatology (2004) 40: 802.
10.Stanley MM, Ochi S, Lee KK, et al. Peritoneovenous shunting as compared with
medical treatment in patients with alcoholic cirrhosis and massive ascites. N Engl J
Med (1989) 321: 1632-1638.
11.Boyer TD and Haskal ZJ. AASLD Practice Guidelines: The role of transjugular
intrahepatic portosystemic shunt (TIPS) in the management of portal hypertension.
Hepatology (2010) 51: 1-16.
12.Angeli P, Volpin R, Gerunda G, et al. Reversal of type 1 hepatorenal syndrome with
the administration of midodrine and octreotide. Hepatology (1999) 29: 1690-1697.
13.Sort P, Navasa M, Arroyo V, et al. Effect of intravenous albumin on renal impairment
and mortality in patients with cirrhosis and spontaneous bacterial peritonitis. N Engl
J Med (1999) 341: 403-409.
14.Fernandez J, Ruiz del Arbol L, Gomez C, et al. Norfloxacin vs ceftriaxone in the
prophylaxis of infections in patients with advanced cirrhosis and hemorrhage.
Gastroenterology (2006) 131: 1049-1056.
15.Rolachon A, Cordier L, Bacq Y, et al. Ciprofloxacin and long-term prevention of
spontaneous bacterial peritonitis: results of a prospective controlled trial.
Hepatology (1995) 22: 1171-1174.
+

Ascites park022310

  • 1.
    + AscitesFred Park David Kravetz February23, 2010 Causes of ascites • Cirrhosis – 81% • Cancer – 10% • Mixed ascites – more than one cause (e.g., cirrhosis plus another cause) – 5% • Heart failure – 3% • Tuberculous peritonitis – 2% • Pancreatitis – 1% • Nephrotic syndrome – 1% • Alcoholic hepatitis • Acute liver failure • Budd-Chiari syndrome • There are many other rare causes of ascites + + Ascites Pathologic accumulation of fluid in the peritoneal cavity
  • 2.
    2 Ascites Initial approach toa patient with ascites • History o Determine rapidity of onset. Abdominal obesity can masquerade as ascites, but generally develops over months to years, while ascites accumulates more rapidly, often causing shortness of breath. o Assess risk factors for liver disease. Alcohol use. Volume and duration. Development of cirrhosis requires, on average, 1L wine, 8 beers, or half pint of hard liquor daily for 10-20 years. Hepatitis C – IV drugs, snorting cocaine, transfusion before 1990, tattoos, acupuncture, emigration from Japan or SE Asia. Hepatitis B – transfusion before 1971, IVDU, dialysis, HIV, MSM, close contact with infected person, birth in hyperendemic areas (Africa, SE Asia, China, Korea, Middle East, Caribbean, SW Pacific islands, Amazon river basin). Family history of liver disease. NASH risk factors – obesity, DM, hyperlipidemia. Ask lifetime max body weight. Calculate # of years BMI has been >30. o History of cancer, heart failure, renal disease/hemodialysis, pancreatitis, tuberculosis . • Physical Exam o Almost all patients with cirrhosis severe enough to cause ascites will have stigmata of cirrhosis – spider angiomata, palmar erythema, caput medusiae. o Flank dullness to percussion that shifts when patient is rotated (shifting dullness) is the best PE exam finding for ascites, with sensitivity of 83% and specificity of 53%, but ~1500 mL is needed to detect this and it is harder to detect in obese patients. o Elevated JVP should raise suspicion of heart failure or constrictive pericarditis as a cause, although cirrhosis with tense ascites or pulmonary HTN may cause this. o Order a BNP level to distinguish ascites due to heart failure from ascites due to cirrhosis. +
  • 3.
    3 Ascites Initial approach toa patient with ascites (continued) o Sister Mary Joseph nodule with ascites may be caused by gastric or colon CA, HCC, or lymphoma. If found, FNA can provide a rapid tissue diagnosis. • Imaging o To confirm/refute presence of ascites, cirrhosis, splenomegaly, biliary obstruction, vessel patency, signs of portal hypertension, and cancer. Rarely, giant cysts or pseudocysts can mimic ascites. o Abdominal ultrasound is most cost-effective and avoids radiation and IV contrast. o CT/MR has obvious advantages for workup of cancers, including HCC, pancreatic disease, etc. • Abdominal paracentesis o The etiology of ascites formation can usually be diagnosed with just history, physical exam, and ascitic fluid analysis. o It is a safe procedure. Serious complication rate is ~1%. In a study of 1100 LVP’s, there were no bleeding complications despite INR’s up to 8.7 and platelets as low as 19K. In a larger study of 4729 paracenteses, 8 of 9 bleeding complications were seen in patients with renal failure. o When to perform? New onset ascites, upon admission, clinical deterioration (fever, abdominal pain, mental status change, etc.), labs indicating infection (leukocytosis, acidosis, worsening renal function), GI bleed (high risk for infection). • Ascitic fluid analysis o Appearance Turbid/cloudy – 98% sensitive but only 23% specific for SBP. Milky – chylous ascites, TG level usually greater than serum TG level and >200. Bloody/pink – usually a traumatic tap, but seen in 50% of patients with HCC and 22% with malignancy overall. Dark brown – if bili level is higher than in serum, worry about ruptured gallbladder or perforated duodenal ulcer. +
  • 4.
    4 o Lab tests Ingeneral, start with cell count and differential, TP, and albumin when uncomplicated ascites due to cirrhosis is suspected. Culture is also usually sent. In patients with PMN >250, only 50% of cultures grow bacteria if sent down to lab in a syringe or plain tube. 80% grow bacteria if inoculated into blood culture vials at bedside (prior to antibiotics). Glucose < 50, LDH > upper limit of normal for serum, TP >1, and culture results can help differentiate secondary from spontaneous peritonitis. SAAG > or = 1.1 has ~97% accuracy for portal hypertension. TP > or = 2.5 can help differentiate cardiac from cirrhosis ascites. When PMN > or = 250, but less than 50% of WBC, consider peritoneal carcinomatosis and tuberculous ascites. Cytology has 96.7% sensitivity for peritoneal carcinomatosis if 3 samples are sent promptly. Sensitivity of one sample is only 82.8%. Sensitivity of smear for mycobacteria is ~0%, culture sensitivity is ~50%. Peritoneoscopy with culture of peritoneal biopsy has ~100% sensitivity for tuberculous peritonitis.
  • 5.
  • 6.
    6 Ascites Ascites due toCirrhosis • Ascites is the most common complication of cirrhosis that leads to hospital admission. • Within 10 years of diagnosis of compensated cirrhosis, ~50% will develop ascites. • After ascites develops, 15% of patients die within 1 year, 44% die within 5 years. Pathophysiology The Peripheral Arterial Vasodilation Hypothesis • The most widely accepted explanation for ascites development and renal dysfunction in cirrhosis. • Fits hemodynamic data better than the prior Underfill or Backward Theory and Overflow Theory. • As portal hypertension increases due to cirrhosis, splanchnic arteries become vasodilated. +
  • 7.
    7 Ascites Ascites due toCirrhosis • The mechanism behind splanchnic arterial vasodilation is not completely clear at this time, but there is evidence that: o Opening of porto-systemic collaterals/shunts contributes. o Decreased clearance of endotoxins and other bacterial products occurs likely due to porto-systemic shunting and decreased reticuloendothelial cell activity. o Endotoxemia causes increased synthesis of vasodilators. Most important is nitric oxide and prostaglandins. • Arterial vasodilation decreases SVR, but prior to the development of ascites, circulatory homeostasis is maintained by a hyperdynamic circulation with increased cardiac index and circulating plasma volume. • However, as the disease progresses and portal pressures rise above 12 mmHg, splanchnic arterial vasodilation overcomes compensation by hyperdynamic circulation. • Central arterial blood volume declines and mean arterial pressures fall, leading to activation of the vasoactive systems with stimulation of low pressure baroreceptors, increase in sympathetic activity, renin-angiotensin system activity, and ADH. • Cirrhotics with ascites thus display urinary sodium retention with increased total body sodium but hyponatremia due to water retention. • The increase in ADH secretion is roughly proportional to the severity of cirrhosis; the severity of hyponatremia correlates with worsening survival. • Ascites forms as leakage of fluid from splanchnic vessels overcomes reabsorption by lymphatics due to worsening splanchnic capillary permeability, declining oncotic pressure and increasing hydraulic pressure gradients across the splanchnic circulation. • Hepatorenal syndrome develops when renal perfusion declines as renal vasoconstriction in response to increasing splanchnic vasodilation overcomes local vasodilatory mechanisms mediated by prostaglandins and NO. +
  • 8.
    8 Ascites Ascites due toCirrhosis Management • Successful treatment is defined as minimization of ascitic fluid volume and peripheral edema without intravascular volume depletion. • AASLD recommendations: o Cessation of alcoholic consumption in those with alcohol-induced liver disease. Child C cirrhotics who stop drinking have a 75% 3-year survival, but none survive 3 years if they continue to drink. o Cirrhosis due to AIH and Hepatitis B also may reverse with treatment, but in general, evaluation for liver transplant is appropriate for patients with cirrhosis and ascites. o First line treatment includes 2 gram per day sodium restricted diet and oral diuretics (spironolactone +/- lasix). o The usual diuretic regimen is single morning doses of 100mg spironolactone and 40mg lasix. o Single agent spironolactone can be used in patients with minimal fluid overload (generally outpatients), but hyperkalemia and slow diuresis limits its usefulness for moderate-severe ascites. o Diuretic dose can be increased every 3-5 days to achieve adequate natriuresis and weight loss. The 100:40 ratio generally maintains normokalemia. Usual max dose is 400mg and 160mg per day. o Na restricted diet and dual diuretic regimen was shown to achieve reduction in ascites to acceptable levels in > 90% of patients. o A negative sodium balance is needed to reduce ascites. 24-hour urine collection, if done properly, can determine if urinary Na excretion is adequate. A simpler method, spot urine Na/K ratio >1 correlates with negative sodium balance on a 2 gram (88 mmol) Na diet with 90% accuracy. (Thus, if a patient is not losing weight and spot Na/K is >1, they are probably not adherent to the 2g Na diet.) o Fluid restriction to improve hyponatremia is not necessary. May consider if serum Na < 120-125. Patients usually remain asymptomatic until Na < 110. o Traditionally, bed rest to prevent rise in plasma renin caused by upright posture has been recommended, but there is currently no data to support this practice. o Initial therapeutic paracentesis should be performed for patients with tense ascites. +
  • 9.
    9 Ascites Ascites due toCirrhosis • Refractory ascites o Defined as fluid overload that is unresponsive to Na-restricted diet and max dose diuretic treatment or recurs rapidly after therapeutic paracentesis. o NSAIDs and other prostaglandin inhibitors can reduce Na excretion and convert diuretic-sensitive ascites to refractory. o Also, HCC and/or portal vein thrombosis can precipitate diuretic resistance. o Options for treatment include: Serial therapeutic paracenteses Liver transplant TIPS Peritoneovenous shunt o Serial paracenteses are effective. Even in patients with no urine sodium excretion, paracenteses every 2 weeks has been shown to control ascites. o How often a patient needs serial paracentesis gives an indication of his/her compliance with Na-restricted diet. A 10-L paracentesis removes ~17 days worth of retained sodium on a 2 gram per day diet in a patient with no urinary sodium excretion. With some urinary sodium excretion, paracentesis is needed even less frequently. Thus, a patient requiring removal of 10-L more often than every 2 weeks is clearly not compliant with 2 gram Na diet. o For large volume paracenteses (> 5L), consider IV albumin 6-8 g per liter of fluid removed, although no reduction of morbidity or mortality has been demonstrated. o Liver transplantation evaluation should be expedited because once patients develop refractory ascites, 21% die within 6 months. o TIPS Five randomized controlled trials have shown improved control of ascites with TIPS compared to serial LVP’s in patients with refractory ascites (62% vs. 24%). However, there was also more encephalopathy with TIPS (39% vs 23%). The incidence of new or worsening HE was 20-31%. +
  • 10.
    10 Ascites Ascites due toCirrhosis Patients with MELD > 15-18 or serum bilirubin >4.0 should have TIPS only if there is no other options. Given uncertainty of the effect of TIPS on survival and increased risk of HE, TIPS should be used in those who are intolerant of LVP. The degree of reduction of HVPG to control ascites is unclear, but < or = 12 mmHg is considered a reasonable goal. o Peritoneovenous shunt have high complication rates and so are only used on rare occasion now in patients who are not candidates for paracentesis, transplant or TIPS. Hepatorenal Syndrome • Diagnostic criteria: o Cirrhosis with ascites o Serum Cr > 1.5 o Serum Cr remains > 1.5 after at least 2 days with diuretic withdrawal and volume expansion with albumin o Absence of shock o No current or recent treatment with nephrotoxic drugs o Absence of parenchymal renal disease (proteinuria > 500mg/day, microhematuria with >50 RBC’s per HPF, or abnormal renal u/s) +
  • 11.
    11 Ascites Ascites due toCirrhosis • Type 1 HRS is defined as doubling of initial serum Cr or 50% reduction of initial 24-hour Cr clearance to a level < 20 mL/min in less than 2 weeks. • Type 2 HRS is not as rapidly progressive but is a common cause of death in cirrhotics. • Without transplantation, prognosis is very poor when HRS develops. In one study, only 8 of 30 patients survived 30 days with the use of HD or CVVHD. • Treatment: o Midodrine/octreotide/albumin has shown reduced mortality compared to albumin alone (43% vs. 71%) o Octreotide alone shows no benefit, midodrine appears to be required in addition. Spontaneous Bacterial Peritonitis • AASLD recommendations: o Ascitic fluid infection was present in 12% of patients with cirrhosis at time of admission in a recent series. Thus, all patients with ascites admitted to the hospital should have a paracentesis. o Paracentesis should be repeated in patients who develop signs, symptoms, or lab abnormalities suggestive of infection. o Patients with PMN count > or = 250 should receive empiric antibiotics, preferably an IV 3rd gen cephalosporin. o Oral ofloxacin can be used in inpatients without prior exposure to quinolones, vomiting, shock, grade II or higher HE, or serum Cr > 3. o Patients with PMN count < 250 but signs or symptoms of infection (e.g., fever or abdominal pain) should also get empiric antibiotics pending culture results. o When there is a high suspicion for secondary peritonitis, ascites should be tested for total protein, LDH, glucose, gram stain, CEA, and alk phos. (CEA > 5 or alk phos > 240 has sensitivity of 92% and specificity of 88% for gut perforation). o Patients with PMN count > or = 250 who also have serum Cr > 1, BUN > 30, or total bilirubin > 4 should receive 1.5 g albumin per kg of body weight within 6 hours of detection and 1.0 g/kg on day 3. A decrease in mortality from 29% to 10% has been reported with this. +
  • 12.
    12 Ascites Ascites due toCirrhosis o Prevention of SBP IV ceftriaxone or BID norfloxacin for 7 days should be given to cirrhotics with GI hemorrhage. (Although ceftriaxone is superior to PO norfloxacin.) Patients who have survived and episode of SBP should receive long- term prophylaxis with daily norfloxacin or septra. Cirrhotics with ascites but no GI bleeding should receive long-term prophylaxis if: • Ascites total protein is < 1.5 • And at least one of the following: o Serum Cr > or = 1.2 o BUN > or = 25 o Serum Na < or = 130 o Child-Pugh 9 or above with bilirubin > or = 3 +
  • 13.
    13 Ascites Selected References 1. Sleisinger& Fordran’s Gastrointestinal and Liver Disease: Pathophysiology/Diagnosis/Management, 7th edition, Volume 2 (2002). 2. UpToDate articles: “Diagnosis and evaluation of patients with ascites” by Runyon BA, “Pathogenesis of ascites in patients with cirrhosis” by Such J and Runyon BA. 3. Runyon BA. AASLD Practice Guidelines, Management of adult patients with ascites due to cirrhosis: an -update. Hepatology (2009) 49: 2087-2107. 4. Runyon BA, Montano AA, Akriviadis EA, et al.The serum-ascites albumin gradient is superior to the exudates-transudate concept in the differential diagnosis of ascites. Ann Int Med (1992) 117: 215. 5. Grabau CM, Crago SF, Hoff LK, et al. Performance standards for therapeutic abdominal paracentesis. Hepatology (2004) 44: 1039-1046. 6. Pache I, Bilodeau M. Severe haemorrhage following abdominal paracentesis for ascites for ascites in patients with liver failure. Aliment Pharmacol Ther (2005) 21: 525-529. 7. Runyon BA, et al. Optimization of ascitic fluid culture technique. Gastroenterology (1988) 95: 1351-5. 8. Arroyo V, Colmenero J. Ascites and hepatorenal syndrome in cirrhosis: pathophysiological basis of therapy and current management. J Hepatology (2003) 38: S69-S89. 9. Heuman DM, Abou-assi SG, Habib A, at al. Persistent ascites and low serum sodium identify patients with cirrhosis and low MELD scores who are at high risk of early death. Hepatology (2004) 40: 802. 10.Stanley MM, Ochi S, Lee KK, et al. Peritoneovenous shunting as compared with medical treatment in patients with alcoholic cirrhosis and massive ascites. N Engl J Med (1989) 321: 1632-1638. 11.Boyer TD and Haskal ZJ. AASLD Practice Guidelines: The role of transjugular intrahepatic portosystemic shunt (TIPS) in the management of portal hypertension. Hepatology (2010) 51: 1-16. 12.Angeli P, Volpin R, Gerunda G, et al. Reversal of type 1 hepatorenal syndrome with the administration of midodrine and octreotide. Hepatology (1999) 29: 1690-1697. 13.Sort P, Navasa M, Arroyo V, et al. Effect of intravenous albumin on renal impairment and mortality in patients with cirrhosis and spontaneous bacterial peritonitis. N Engl J Med (1999) 341: 403-409. 14.Fernandez J, Ruiz del Arbol L, Gomez C, et al. Norfloxacin vs ceftriaxone in the prophylaxis of infections in patients with advanced cirrhosis and hemorrhage. Gastroenterology (2006) 131: 1049-1056. 15.Rolachon A, Cordier L, Bacq Y, et al. Ciprofloxacin and long-term prevention of spontaneous bacterial peritonitis: results of a prospective controlled trial. Hepatology (1995) 22: 1171-1174. +