Embed presentation
Download as PDF, PPTX































































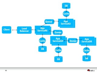
This document discusses microservices architecture. It describes how a monolithic application can be broken into multiple independent services with their own processes that communicate over a network. The benefits of this approach include improved scalability, flexibility, and resilience. It also discusses technologies like Docker that can be used to package and deploy microservices and patterns for circuit breaking to handle failures.





























































