INTRODUCTION TO 	APPLICATION COMPONENT OF ANDROID
APPLICATION COMPONENT OF ANDROID ANDROID IS THE OPERATING SYSTEM OF MOBILE AND IT IS BASED ON SOME OF THE IMPORTANT CONCEPT KNOWN AS BASIC APPLUICATION COMPONENT OF ANDROID.EACH COMPONENET IS ACT AS AN ENTRY POINT IN APPLICATION FOR THE BUILDING BLOCKS.THERE ARE FOUR APPLICATION COMPONENTS OF ANDROID ACCORDING TO WHICH ANDROID WORKS AND BUILDING BLOCKS ARE AS FOLLOWS1.ACTIVITIES.2.SERVICES.3.CONTENT PROVIDER .4.BROADCAST RECIVER.
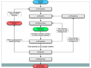
ACTIVITYACTIVITY IS NOTHING BUT AN USER INTERFACE  REQUIRED TO USER FOR INTERACTION  WITH  AN APPLICATION.IN SIMPLE TERM IT PROVIDES A SCREEN TO USER  FOR APPLICATION. TO DO OR TO PERFORM A  PARTICULAR ACTIVITY EX.SUCH AS DOING EMAILS AND TAKING PHOTOS ,THERE  ARE  LOT OF  OTHER EXAMPLES FOR IT . FLOW OF THE ACTIVITY DIAGRAM IS GIVEN IN NEXT SLIDE IT SHIWS ALL THE FLOW OF ACTIVITY HAPPENING OR ACTING .IT START  WITH ONCREATE METHOD AND ENDS ON ONDESTROY METHOD.
SERVICESSERVICE IS NOTHING BUT AN  COMPONENT RUNS IN BACKGROUND WHEN ANY OTHER ACTIVITY IS GOING ON .EX: USER CAN PLAY MUSIC IN BACKGROUND WHILE DOING SOME OTHER WORK .ANOTHER COMPONENT, SUCH AS AN ACTIVITY, CAN START THE SERVICE AND LET IT RUN OR BIND TO IT IN ORDER TO INTERACT WITH IT.IT IS ONE OF THE IMPORTANT FUNCTION FOR MULTITASKING IN ANDROID .
CONTENT PROVIDERContent provider stores data and retrieve it and make it accessible to all the application.There is no common area for storage purpose of android packages. Android ships with a number of content providers for common data types such as audio, video, images, personal contact information etc.If you want to make your own data public, you have two options: You can create your own content provider or you can add the data to an existing provider — if there's one that controls the same type of data and you have permission to write to it.
Broadcast  ReceiverA broadcast receiver is a component that responds to system-wide broadcast announcements.Although broadcast receiver do not take part in user display but they may create a status bar notification to alert the user when broadcast event is occurs.
This are just glimpsing of android there is more yet to come .      Thank you

Application component

  • 1.
    INTRODUCTION TO APPLICATIONCOMPONENT OF ANDROID
  • 2.
    APPLICATION COMPONENT OFANDROID ANDROID IS THE OPERATING SYSTEM OF MOBILE AND IT IS BASED ON SOME OF THE IMPORTANT CONCEPT KNOWN AS BASIC APPLUICATION COMPONENT OF ANDROID.EACH COMPONENET IS ACT AS AN ENTRY POINT IN APPLICATION FOR THE BUILDING BLOCKS.THERE ARE FOUR APPLICATION COMPONENTS OF ANDROID ACCORDING TO WHICH ANDROID WORKS AND BUILDING BLOCKS ARE AS FOLLOWS1.ACTIVITIES.2.SERVICES.3.CONTENT PROVIDER .4.BROADCAST RECIVER.
  • 3.
    ACTIVITYACTIVITY IS NOTHINGBUT AN USER INTERFACE REQUIRED TO USER FOR INTERACTION WITH AN APPLICATION.IN SIMPLE TERM IT PROVIDES A SCREEN TO USER FOR APPLICATION. TO DO OR TO PERFORM A PARTICULAR ACTIVITY EX.SUCH AS DOING EMAILS AND TAKING PHOTOS ,THERE ARE LOT OF OTHER EXAMPLES FOR IT . FLOW OF THE ACTIVITY DIAGRAM IS GIVEN IN NEXT SLIDE IT SHIWS ALL THE FLOW OF ACTIVITY HAPPENING OR ACTING .IT START WITH ONCREATE METHOD AND ENDS ON ONDESTROY METHOD.
  • 5.
    SERVICESSERVICE IS NOTHINGBUT AN COMPONENT RUNS IN BACKGROUND WHEN ANY OTHER ACTIVITY IS GOING ON .EX: USER CAN PLAY MUSIC IN BACKGROUND WHILE DOING SOME OTHER WORK .ANOTHER COMPONENT, SUCH AS AN ACTIVITY, CAN START THE SERVICE AND LET IT RUN OR BIND TO IT IN ORDER TO INTERACT WITH IT.IT IS ONE OF THE IMPORTANT FUNCTION FOR MULTITASKING IN ANDROID .
  • 6.
    CONTENT PROVIDERContent providerstores data and retrieve it and make it accessible to all the application.There is no common area for storage purpose of android packages. Android ships with a number of content providers for common data types such as audio, video, images, personal contact information etc.If you want to make your own data public, you have two options: You can create your own content provider or you can add the data to an existing provider — if there's one that controls the same type of data and you have permission to write to it.
  • 7.
    Broadcast ReceiverAbroadcast receiver is a component that responds to system-wide broadcast announcements.Although broadcast receiver do not take part in user display but they may create a status bar notification to alert the user when broadcast event is occurs.
  • 8.
    This are justglimpsing of android there is more yet to come . Thank you