Introduction
to Agile
Agile vs Waterfall Process
Management
Distinct endpoints or goals for each phase
of development.
Difficult decisions are made at the
beginning
Deliver in one time, usually gives late
surprises and not meeting business goals
Waterfall Model
Decisions are made
continuously and
validated.
Agile Process Management
Team respond to risk
earlier in the delivery
lifecycle due to ongoing
visibility.
Delivers value in
incremental deliveries with
iterative improvements
Linear Process,
One time Outcome,
Decide without foresight
Cyclical Process,
Iterative Outcomes,
Transparent & Flexible
Agile Iterative Outcomes
Minimum Viable Product (MVP) per Cycle
Agile Scrum Methodology
emphasizes iterative development using a series of time-boxed cycles called sprints
to deliver value quickly and adapt to changing requirements
Agile Testing
Agile testing includes an incremental
approach to testing. In this type of
software testing, features are tested
as they are developed. Not after
development.
$20M
Early Detection of Defects
High quality product as
early as possible
Principles of
Agile Testing
All team test the application
Ongoing integration between testing and development
to provide continuous feedback
Goal is to achieve high product quality
Presentations are communication tools that can be
used as lectures, speeches, reports, and more. It all
depends on the purpose of your presentation.
Introduction
to Software
Testing
Investigates or Controls quality of software
to ensure it matches software requirements
Product
Manager
Product Owner Software Engineers Software
Tester
Roles in IT Industry
Product Manager
Organize people , time and resources
so projects meet requirements on
time and on budget
Define, prioritize, and communicate the
features and functionality of a product,
ensuring that it aligns with customer
needs and business goals
Product Owner
Software Engineer
Application programmer, builds
the software. Designs, develops,
tests, and maintains software
applications, systems, and
solutions.
Software Tester
Software tester lead in terms of
quality management to make
sure product meets customer
needs. Main goal is to deliver high
quality product efficiently in a
short time.
In IT industry, Software Testing was underestimated and as
consequence many companies had a lot of issues which caused
millions of damage to them
Knights $440 million error -
trading glitch
NASA - The Mars Climate
Orbiter - Orbited too close to
Mars due to unconverted
measurements
Software Tester Find Defects as Soon as Possible
Cost of issue found on
Final product
Cost if issue is found on
Testing phase
88% Of People Will Abandon An App Because Of Bugs
As software and apps continue to consume our daily lives, developers
must make sure that they make every effort to eliminate bugs before
they release an app into the real world.
Software
Testing
Life Cycle
Identifies what test activities to carry
out and when to accomplish those
test activities
Requirement
Analysis
Test Planning
Test Design
Test
Environment
Setup
Test Execution
Test Closure
Defects
Defect Fixing
Cycle
Software Testing Life Cycle
Requirement
Analysis
Test Planning
Test Design
Test
Environment
Setup
Test Execution
Test Closure
Defects
Defect Fixing
Cycle
Test team studies and analyzes the
requirements from a testing perspective
Identify whether the requirements are
testable or not
Requirement
Analysis
Test Planning
Test Design
Test
Environment
Setup
Test Execution
Test Closure
Defects
Defect Fixing
Cycle
Determines approach on how the product
will be tested. Identifies test strategies,
objectives, schedule, estimations, deadlines,
and resources required to complete
Requirement
Analysis
Test Planning
Test Design
Test
Environment
Setup
Test Execution
Test Closure
Defects
Defect Fixing
Cycle
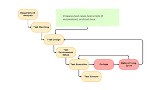
Prepares test cases, test scripts (if
automation), and test data
Requirement
Analysis
Test Planning
Test Design
Test
Environment
Setup
Test Execution
Test Closure
Defects
Defect Fixing
Cycle
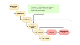
Test team should prepare smoke test
cases to check the readiness of the
given test environment
Requirement
Analysis
Test Planning
Test Design
Test
Environment
Setup
Test Execution
Test Closure
Defects
Defect Fixing
Cycle
Starts executing tests based on the
planned test cases
Requirement
Analysis
Test Planning
Test Design
Test
Environment
Setup
Test Execution
Test Closure
Defects
Defect Fixing
Cycle
Defect report should be prepared for failed test
cases and should be reported to the Development
team through bug tracking tool (Jira) for fixing the
defects
Requirement
Analysis
Test Planning
Test Design
Test
Environment
Setup
Test Execution
Test Closure
Defects
Defect Fixing
Cycle
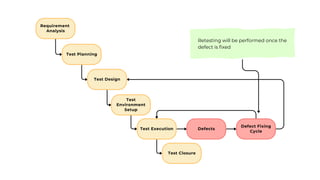
Retesting will be performed once the
defect is fixed
Requirement
Analysis
Test Planning
Test Design
Test
Environment
Setup
Test Execution
Test Closure
Defects
Defect Fixing
Cycle
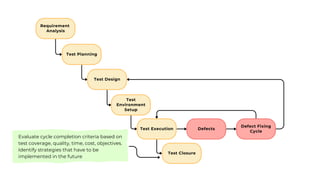
Evaluate cycle completion criteria based on
test coverage, quality, time, cost, objectives.
Identify strategies that have to be
implemented in the future
Software
Development
Life Cycle
Planning
Maintaining
Analyzing
Building
Testing
Planning
Analyzing
Building
Testing
Deploying
1
Planning
What do we want?
Identification of the system for
development
Feasibility assessment
Creation of project plan
Software Development Life Cycle
Planning
Maintaining
Analyzing
Building
Testing
Planning
Analyzing
Building
Testing
Deploying
2
Planning
Software Development Life Cycle
Analyzing
Maintaining
Analyzing
Building
Testing
Planning
Analyzing
Building
Testing
Deploying
How will we get what we want?
Gathering business requirements
Creating process diagrams
Performing a detailed analysis
Designing of IT infrastructure
3
Planning
Software Development Life Cycle
Building
Maintaining
Analyzing
Building
Testing
Planning
Analyzing
Building
Testing
Deploying
Let’s create what we want!
Development of IT infrastructure
Development of database and code
4
Planning
Software Development Life Cycle
Testing
Maintaining
Analyzing
Building
Testing
Planning
Analyzing
Building
Testing
Deploying
Did we get what we want?
Writing test cases
Execution of test cases
5
Planning
Software Development Life Cycle
Deploying
Maintaining
Analyzing
Building
Testing
Planning
Analyzing
Building
Testing
Deploying
Let’s start using what we got!
All of the activities that make a
software system available for use
6
Planning
Software Development Life Cycle
Maintaining
Maintaining
Analyzing
Building
Testing
Planning
Analyzing
Building
Testing
Deploying
Let’s get this closer to what we want!
Update and fix software application
Planning
Maintaining
Analyzing
Building
Testing
Planning
Analyzing
Building
Testing
Deploying
Software Development Life Cycle
That’s all!

Agile Methodology & Software Development and Testing Lifecycles.pdf