PENDAHULUAN
Proses terjadinya penyakit disebabkan adanya interaksi antara “agen” atau
faktor penyebab penyakit, manusia sebagai “pejamu” atau “host”, dan faktor
lingkungan atau “environment” yang mendukung.
TRIAS PENYEBAB PENYAKIT
(Gordon & Le Rich, 1950)
PENGERTIAN HOST, AGENT &
ENVIRONMENT
FAKTOR HOST / PEJAMU
 Organisme, biasanya berupa manusia atau hewan yang
menjadi tempat terjadinya proses alamiah penyakit.
Pejamu memberikan tempat dan penghidupan kepada
suatu patogen.
FAKTOR AGEN
Agen merupakan semua unsur atau
elemen hidup maupun tidak hidup yang
kehadirannya atau ketidakhadirannya bila
diikuti dengan kontak yang efektif dengan
pejamu (host) yang rentan dalam
keadaan yang memungkinkan akan
menjadi stimuli untuk menyebabkan
terjadinya proses penyakit.
KARAKTERISTIK AGEN (CDC
2002)
1. Infektifitas : kemampuan agen untuk menyebabkan
infeksi di dalam pejamu yang rentan
2. Patogenitas : kemampuan agen menimbulkan penyakit di
dalam pejamu
3. Virulensi : ukuran keganasan/ derajad kerusakan yang
ditimbulkan bibit penyakit
4. Antigenisiti : kemampuan agen merangsang mekanisme
pertahanan tubuh pejamu.
KLASIFIKASI AGEN
1. Biologis
2. Kimia
3. Nutrisi
4. Mekanik
5. Fisik
AGEN BIOLOGIS
a) Virus : uniseluler misalnya influensa, HIV, Hepatitis dll
b) Bakteri : uniseluler, berkembang biak di dalam dan di luar
tubuh.
c) Jamur : berspora dengan reservoir tanah
d) Ricketsia : ukuran antara virus & bakteri (ex. Rocky
mountain spotted fever)
e) Protozoa :
f) Metazoa : multiseluler
AGEN KIMIA AGEN NUTRISI
1. Pestisida
2. Food-addivites
3. Obat-obatan
4. Limbah industri
5. Insulin
6. ureum
1. Karbohidrat
2. Protein
3. Lemak
4. Vitamin
5. Mineral
6. air
AGEN MEKANIK AGEN FISIK
 Kecelakaan Jalan
Raya
 Suhu
 Radiasi
 Trauma mekanis
 Tekanan Udara
 Kelembapan Udara
 Bising, dsb
FAKTOR LINGKUNGAN (ENVIRONMENT)
Adalah segala sesuatu yang mengelilingi dan
juga kondisi di luar manusia atau hewan yang
menyebabkan atau memungkinkan penularan
penyakit.
Merupakan faktor ekstrinsik yang cukup penting
dalam menentukan terjadinya proses interaksi
antara pejamu dengan unsur penyebab dalam
proses terjadinya penyakit.
Secara garis besar dapat dibagi dalam tiga
bagian utama yaitu :
A. LINGKUNGAN FISIK
Keadaan fisik sekitar manusia yang berpengaruh
terhadap manusia baik secara langsung, maupun
terhadap lingkungan biologis dan lingkungan
sosial manusia.
Lingkungan fisik meliputi :
Udara, keadaan cuaca, geografis dan geologis
Air sebagai sumber kehidupan
Unsur kimiawi lainnya pencemaran udara, tanah
dan air radiasi dan lain sebagainya.
Lingkungan fisik ini ada yang terbentuk secara
alamiah maupun yang timbul akibat perbuatan
manusia sendiri
B.LINGKUNGAN SOSIAL
Merupakan semua bentuk kehidupan sosial budaya,
ekonomi, politik, sistim organisasi, serta institusi
peraturan yang berlaku bagi setiap individu yang
membentuk masyarakat tersebut. Meliputi :
 Sistem hukum, administrasi, kehidupan sosial politik,
serta sistem ekonomi yang berlaku
 Pekerjaan
 Sistem pelayanan kesehatan serta kebiasaan hidup
sehat masyarakat setempat
 Kepadatan penduduk, serta kepadatan rumah tangga
 Perkembangan ekonomi
C. LINGKUNGAN BIOLOGIS
Merupakan semua mahluk hidup yang berada
disekitar manusia yaitu flora dan fauna dan
memegang peranan penting dalam interaksi antara
manusia (pejamu) dengan unsur penyebab (agen).
berbagai mikroorganisme yang patogen maupun
yang non patogen
Berbagai binatang & tumbuhan yang dapat
mempengaruhi kehidupan manusia, baik sebagai
sumber kehidupan (bahan makanan/obat-obatan)
maupun sebagai reservoar (sumber penyakit) atau
pejamu antara
Fauna sekitar manusia berfungsi sebagai vektor
penyakit tertentu
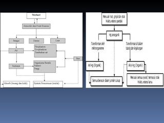
INTERAKSI ANTAR AGENT, HOST
DAN ENVIRONMENT
Interaksi antara host, agent dan environment dapat
terlaksana karena adanya pengaruh beberapa
faktor terhadap setiap elemen tersebut yaitu :
A.Agen
1. jumlah dan konsentrasi,
2. patogenitas: kemampuan mikroorganisme
menimbulkan penyakit pada pejamu.
3.Virulensi: kemempuan mikroorganisme
menimbulkan penyakit yang berat/ fatal.
4. tropisme : pemilihan jaringan atau organ yang
diserang. Penyerangan terhadap organ vital akan
lebih mudah menimbulkan penyakit yang berat.
5.Serangan terhadap pejamu : kemampuan
mikroorganisme untuk menyerang selain
manusia.
6.kecepatan berkembang biak
7.kemampuan menembus jaringan,
8.kemampuan memproduksi toksin,
9.kemampuan menimbulkan kekebalan.
B.Pejamu / Host
Unsur manusia sebagai pejamu (host)
dapat dipengaruhi oleh beberapa faktor
yang dapat dibagi menjadi dua kelompok
sifat utama yang merupakan sifat
karakteristik individu sebagai pejamu
(host) dan ikut memegang peranan dalam
proses kejadian penyakit. Kelompok
tersebut yakni :
1.Manusia sebagai mahluk biologis memiliki sifat
biologis tertentu :
 umur, jenis kelamin, ras dan keturunan (genetik)
 bentuk anatomis tubuh
 Fungsi fisiologis atau faal tubuh
 Keadaan imunitas serta reaksi tubuh terhadap
berbagai unsur dari luar maupun dari dalam tubuh
sendiri
 Kemampuan interaksi antara pejamu dengan
penyebab secara biologis
 Status gizi dan status kesehatan secara umum
2.Manusia sebagai mahluk sosial, mempunyai
berbagai sifat khusus seperti :
 Kelompok etnik termasuk adat, kebiasaan
agama, hubungan keluarga & hubungan
sosial masyarakat
 Kebiasaan hidup & kehidupan sosial sehari-
hari
C. Lingkungan ( Environment) :
Perubahan kualitas dan kuantitas lingkungan
dapat dipengaruhi secara alamiah & buatan
Alamiah : bencana alam
Terjadinya bencana alam akan menguah sistim
ekologi yang tidak dapat diramalkan sebelumnya.
Misalnya gempa bumi, tsunami, banjir.keadaan ini
memudahkan timbulnya berbagai penyakit.
Buatan : kemajuan teknologi
INTERAKSI ANTAR AGEN, HOST
DAN ENVIRONMENT
TAHAP PEKA TAHAP SUB KLINIS TAHAP KLINIS TAHAP
TERMINAL
A H
E
TERJADI KETIDAKSEIMBANGAN
INTERAKSI ANTARA HOST,
AGEN DAN ENVIRONMENT
(PERUBAHAN PADA TIAP
ELEMEN)
Perubahan yang menyebabkan ketidakseimbangan
interaksi host, agent & environment :
1.Perubahan pada faktor agent : perubahan kualitas
dan kuantitas agent dan sifat-sifat agent →
meningkatkan kemampuan agent menimbulkan
penyakit
2.Perubahan pada faktor pejamu (host)
berkurangnya resistensi pejamu terhadap agent
3.Perubahan faktor lingkungan (environment) :
 perubahan kualitas lingkungan yang memudahkan
penyebaran agent
 Perubahan kualitas lingkungan yang
TOKSIKOLOGI
PESTISIDA
TOKSIKOLOGI PESTISIDA
Organoklorin
 Senyawa-senyawa OK (organokhlorin, chlorinated hydrocarbons) sebagian
besar menyebabkan kerusakan pada komponen-komponen selubung sel syaraf
(Schwann cells) sehingga fungsi syaraf terganggu.
 Peracunan dapat menyebabkan kematian atau pulih kembali. Kepulihan bukan
disebabkan karena senyawa OK telah keluar dari tubuh tetapi karena disimpan
dalam lemak tubuh.
 Semua insektisida OK sukar terurai oleh faktor-faktor lingkungan dan bersifat
persisten, Mereka cenderung menempel pada lemak dan partikel tanah
sehingga dalam tubuh jasad hidup dapat terjadi akumulasi, demikian pula di
dalam tanah.
 Akibat peracunan biasanya terasa setelah waktu yang lama, terutama bila dose
kematian (lethal dose) telah tercapai. Hal inilah yang menyebabkan sehingga
penggunaan OK pada saat ini semakin berkurang dan dibatasi.
 Efek lain adalah biomagnifikasi, yaitu peningkatan peracunan lingkungan yang
terjadi karena efek biomagnifikasi (peningkatan biologis) yaitu peningkatan daya
racun suatu zat terjadi dalam tubuh jasad hidup, karena reaksi hayati tertentu
ORGANOFOSFAT DAN KARBAMAT
 Menghambat Aksi Pseudokholinesterase
Dalam Plasma Dan Kholinesterase Dalam Sel
Darah Merah Dan Pada Sinapsisnya. Enzim
Tersebut Secara Normal Menghidrolisis
Asetylcholin Menjadi Asetat Dan Kholin. Pada
Saat Enzim Dihambat, Mengakibatkan Jumlah
Asetylkholin Meningkat Dan Berikatan Dengan
Reseptor Muskarinik Dan Nikotinik Pada
System Saraf Pusat Dan Perifer. Hal Tersebut
Menyebabkan Timbulnya Gejala Keracunan
Yang Berpengaruh Pada Seluruh Bagian
Tubuh.
PARAMETER YANG DIGUNAKAN UNTUK MENILAI EFEK
PERACUNAN PESTISIDA
 Nilai LD50 (lethal dose 50 %)
 Menunjukkan banyaknya pestisida dalam miligram (mg) untuk
tiap kilogram (kg) berat seekor binatang-uji, yang dapat
membunuh 50 ekor binatang sejenis dari antara 100 ekor yang
diberi dose tersebut.
 Yang perlu diketahui dalam praktek adalah LD50 akut oral
(termakan) dan LD50 akut dermal (terserap kulit).
 Nilai-nilai ld50 diperoleh dari percobaan-percobaan dengan tikus
putih.
 Nilai LD50 yang tinggi (di atas 1000) menunjukkan bahwa
pestisida yang bersangkutan tidak begitu berbahaya bagi
manusia.
 LD50 yang rendah (di bawah 100) menunjukkan hal sebaliknya.
NILAI LD50 INSEKTISIDA
ORGANOFOSFAT
Komponen
Komponen LD
LD50
50 (mg/Kg)
(mg/Kg)
Akton
Akton
Coroxon
Coroxon
Diazinon
Diazinon
Dichlorovos
Dichlorovos
Ethion
Ethion
Malathion
Malathion
Mecarban
Mecarban
Methyl parathion
Methyl parathion
Parathion
Parathion
Sevin
Sevin
Systox
Systox
TEPP
TEPP
146
146
12
12
100
100
56
56
27
27
1375
1375
36
36
10
10
3
3
274
274
2,5
2,5
1
1
PENGOBATAN
 Pengobatan keracunan pestisida ini harus cepat dilakukan terutama
untuk toksisitas organophosphat. Bila dilakukan terlambat dalam
beberapa menit akan dapat menyebabkan kematian.
 Diagnosis keracunan dilakukan berdasarkan terjadinya gejala penyakit
dan sejarah kejadiannya yang saling berhubungan.
 Pada keracunan yang berat , pseudokholinesterase dan aktifits
erytrocyt kholinesterase harus diukur dan bila kandungannya jauh
dibawah normal, kercaunan mesti terjadi dan gejala segera timbul.
 Pengobatan dengan pemberian atrophin sulfat dosis 1-2 mg i.v. dan
biasanya diberikan setiap jam dari 25-50 mg. Atrophin akan memblok
efek muskarinik dan beberapa pusat reseptor muskarinik.
 Pralidoxim (2-PAM) adalah obat spesifik untuk antidotum keracunan
organofosfat. Obat tersebut dijual secara komersiil dan tersedia sebagai
garam chlorin.
EKOTOKSIKOLOGI
Ilmu yang mempelajari racun kimia dan fisik pada mahluk
hidup, khususnya populasi dan komunitas termasuk
ekosistem, termasuk jalan masuknya agen dan interaksi
dengan lingkungan
Xenobiotik
Ekokinetika
Bahan asing bagi tubuh organisme
Racun  termasuk xenobiotik
Kinetik atau gerak suatu racun di dalam
ekosistem
 JENIS POLUTAN :
 MASUKNYA POLUTAN DALAM EKOSISTEM
EKOTOKSIKOLOGI (Walker et al., 2001)
(Poynton et al., 2008)
(Walker et al., 2001)
(Anderson, 1995)
TOKSIKOKINETIKA
Transpor zat
Asorpsi, distribusi, ekskresi dan penyimpanan
Perubahan biokimiawi (metabolik)
Proses biotransformasi
ABSORPSI & DISTRIBUSI:
Jalur masuk utama:
- sal. Napas
- kulit
- sal. pencernaan
Harus melewati membran sel : difusi,
osmosis, transport aktif
Dapat timbul efek lokal pada tempat
kontak : bahan iritan – korosif
PENYIMPANAN
TERUTAMA BAHAN LIPOFILIK DAN YANG TIDAK
DIBIOTRANSFORMASI
Tempat : jar. Lemak, tulang, hemoglobin, gusi, hati, ginjal, kuku,
rambut, dll.
Jar. Lemak : DDT hati-2 pada kondisi kelaparan atau trauma
jaringan redistribusi efek toksik
Penting dalam rantai trofik makanan kasus penyakit
Minamata karena pajanan Merkuri organik
Hati & ginjal : tempat penyimpanan sekaligus tempat
biotransformasi
EKSKRESI
Organ ekskretor utama : ginjal, saluran
pencernaan, paru
Lainnya : kulit, air susu, air mata
Ginjal : organ utama, bahan hidrofil
filtrasi glomeruli
diffusi tubuler
sekresi tubuler
Paru : bahan-bahan volatil
BIOTRANSFORMASI
Tujuan utama : detoksifikasi
Lipofil hidrofil (polar) ekskresi
Reaksi enzimatik : enzim, ko enzim
Di semua sel, terutama sel hati
Hasil : metabolit
Bioaktivasi metabolit yang lebih aktif
Bioinaktivasi metabolit kurang aktif
Reaksi fase I : degradasi (oksidasi, reduksi, hidrolisis)
Reaksi fase II : konjugasi polar
Oksidasi :
Reaksi di mana substrat kehilangan elektron
dalam reaksi : oksigenasi, dehidrogenasi atau
transfer elektron
Enzim : enzim oksidase (mis. Sitokrom)
Mikrosomal atau non mikrosomal
oksidasi seny. alifatik
oksidasi seny. aromatik
epoksidasi
N-dealkilasi
oksidasi amin
desulfurisasi, dll
Illustration of oxidation :
REDUKSI
Reaksi kimia di mana substrat mendapat
elektron
Biasanya pada bahan yang memiliki atom
oksigen sangat sedikit, misalnya golongan
azo (N-N dengan ikatan rangkap) atau
senyawa nitro (NO2), amino, dll.
Amino metabolit aktif
Karbon tetraklorida senyawa radikal
HIDROLISIS
Terutama untuk golongan
a) ester : asetilkolin (asetilkolin
esterase)
b) amida : amidase
c) fosfat : fosfatase
KONJUGASI
Oleh senyawa endogen konjugat
Mekanisme ;
1. Glukoronid
2. Sulfat
3. Metilasi
4. Asetilasi
5. Glutation
Tjd mekanisme kejenuhan
Reaksi konjugasi :
TOKSIKODINAMIK
• Terjadi interaksi zat toksik aktif dengan
target / reseptor efek toksik
• Target : molekul perubahan
struktur dan fungsi
MEKANISME
1. Ikatan dengan sistem enzim
2. Inhibisi transpor oksigen
3. Gangguan fungsi umum dari sel
4. Gangguan sintesa DNA – RNA (mutagenik,
karsinogenik)
5. Teratogenik
6. Reaksi hipersensitivitas
7. Mekanis
8. Penimbunan di organ tertentu, dll.
SPEKTRUM EFEK :
1. Akut - kronik
2. Lokal – sistemik
3. Reversible – irreversible
4. Segera – tertunda
5. Perubahan morfologi-fungsi-biokimiawi
ORGAN TARGET :
 Hepatotoksik
 Nefrotoksik
 Neurotoksik
 Hematotoksik
 Pulmotoksik
 Dll.
Type of interaction :
LD 50 dan LC 50
a) LD50 : dosis di mana 50% binatang coba
mati dengan pemberian secara oral atau
kutaneus
b) LC50 : dosis di mana 50% binatang coba
mati dengan pemberian secara inhalasi
Parathion : 2 mg/kg, oral, rat
agent host environment around human life

agent host environment around human life

  • 2.
    PENDAHULUAN Proses terjadinya penyakitdisebabkan adanya interaksi antara “agen” atau faktor penyebab penyakit, manusia sebagai “pejamu” atau “host”, dan faktor lingkungan atau “environment” yang mendukung. TRIAS PENYEBAB PENYAKIT (Gordon & Le Rich, 1950)
  • 3.
    PENGERTIAN HOST, AGENT& ENVIRONMENT FAKTOR HOST / PEJAMU  Organisme, biasanya berupa manusia atau hewan yang menjadi tempat terjadinya proses alamiah penyakit. Pejamu memberikan tempat dan penghidupan kepada suatu patogen.
  • 4.
    FAKTOR AGEN Agen merupakansemua unsur atau elemen hidup maupun tidak hidup yang kehadirannya atau ketidakhadirannya bila diikuti dengan kontak yang efektif dengan pejamu (host) yang rentan dalam keadaan yang memungkinkan akan menjadi stimuli untuk menyebabkan terjadinya proses penyakit.
  • 5.
    KARAKTERISTIK AGEN (CDC 2002) 1.Infektifitas : kemampuan agen untuk menyebabkan infeksi di dalam pejamu yang rentan 2. Patogenitas : kemampuan agen menimbulkan penyakit di dalam pejamu 3. Virulensi : ukuran keganasan/ derajad kerusakan yang ditimbulkan bibit penyakit 4. Antigenisiti : kemampuan agen merangsang mekanisme pertahanan tubuh pejamu.
  • 6.
    KLASIFIKASI AGEN 1. Biologis 2.Kimia 3. Nutrisi 4. Mekanik 5. Fisik
  • 7.
    AGEN BIOLOGIS a) Virus: uniseluler misalnya influensa, HIV, Hepatitis dll b) Bakteri : uniseluler, berkembang biak di dalam dan di luar tubuh. c) Jamur : berspora dengan reservoir tanah d) Ricketsia : ukuran antara virus & bakteri (ex. Rocky mountain spotted fever) e) Protozoa : f) Metazoa : multiseluler
  • 8.
    AGEN KIMIA AGENNUTRISI 1. Pestisida 2. Food-addivites 3. Obat-obatan 4. Limbah industri 5. Insulin 6. ureum 1. Karbohidrat 2. Protein 3. Lemak 4. Vitamin 5. Mineral 6. air
  • 9.
    AGEN MEKANIK AGENFISIK  Kecelakaan Jalan Raya  Suhu  Radiasi  Trauma mekanis  Tekanan Udara  Kelembapan Udara  Bising, dsb
  • 10.
    FAKTOR LINGKUNGAN (ENVIRONMENT) Adalahsegala sesuatu yang mengelilingi dan juga kondisi di luar manusia atau hewan yang menyebabkan atau memungkinkan penularan penyakit. Merupakan faktor ekstrinsik yang cukup penting dalam menentukan terjadinya proses interaksi antara pejamu dengan unsur penyebab dalam proses terjadinya penyakit. Secara garis besar dapat dibagi dalam tiga bagian utama yaitu :
  • 11.
    A. LINGKUNGAN FISIK Keadaanfisik sekitar manusia yang berpengaruh terhadap manusia baik secara langsung, maupun terhadap lingkungan biologis dan lingkungan sosial manusia. Lingkungan fisik meliputi : Udara, keadaan cuaca, geografis dan geologis Air sebagai sumber kehidupan Unsur kimiawi lainnya pencemaran udara, tanah dan air radiasi dan lain sebagainya. Lingkungan fisik ini ada yang terbentuk secara alamiah maupun yang timbul akibat perbuatan manusia sendiri
  • 12.
    B.LINGKUNGAN SOSIAL Merupakan semuabentuk kehidupan sosial budaya, ekonomi, politik, sistim organisasi, serta institusi peraturan yang berlaku bagi setiap individu yang membentuk masyarakat tersebut. Meliputi :  Sistem hukum, administrasi, kehidupan sosial politik, serta sistem ekonomi yang berlaku  Pekerjaan  Sistem pelayanan kesehatan serta kebiasaan hidup sehat masyarakat setempat  Kepadatan penduduk, serta kepadatan rumah tangga  Perkembangan ekonomi
  • 13.
    C. LINGKUNGAN BIOLOGIS Merupakansemua mahluk hidup yang berada disekitar manusia yaitu flora dan fauna dan memegang peranan penting dalam interaksi antara manusia (pejamu) dengan unsur penyebab (agen). berbagai mikroorganisme yang patogen maupun yang non patogen Berbagai binatang & tumbuhan yang dapat mempengaruhi kehidupan manusia, baik sebagai sumber kehidupan (bahan makanan/obat-obatan) maupun sebagai reservoar (sumber penyakit) atau pejamu antara Fauna sekitar manusia berfungsi sebagai vektor penyakit tertentu
  • 14.
    INTERAKSI ANTAR AGENT,HOST DAN ENVIRONMENT Interaksi antara host, agent dan environment dapat terlaksana karena adanya pengaruh beberapa faktor terhadap setiap elemen tersebut yaitu : A.Agen 1. jumlah dan konsentrasi, 2. patogenitas: kemampuan mikroorganisme menimbulkan penyakit pada pejamu. 3.Virulensi: kemempuan mikroorganisme menimbulkan penyakit yang berat/ fatal.
  • 15.
    4. tropisme :pemilihan jaringan atau organ yang diserang. Penyerangan terhadap organ vital akan lebih mudah menimbulkan penyakit yang berat. 5.Serangan terhadap pejamu : kemampuan mikroorganisme untuk menyerang selain manusia. 6.kecepatan berkembang biak 7.kemampuan menembus jaringan, 8.kemampuan memproduksi toksin, 9.kemampuan menimbulkan kekebalan.
  • 16.
    B.Pejamu / Host Unsurmanusia sebagai pejamu (host) dapat dipengaruhi oleh beberapa faktor yang dapat dibagi menjadi dua kelompok sifat utama yang merupakan sifat karakteristik individu sebagai pejamu (host) dan ikut memegang peranan dalam proses kejadian penyakit. Kelompok tersebut yakni :
  • 17.
    1.Manusia sebagai mahlukbiologis memiliki sifat biologis tertentu :  umur, jenis kelamin, ras dan keturunan (genetik)  bentuk anatomis tubuh  Fungsi fisiologis atau faal tubuh  Keadaan imunitas serta reaksi tubuh terhadap berbagai unsur dari luar maupun dari dalam tubuh sendiri  Kemampuan interaksi antara pejamu dengan penyebab secara biologis  Status gizi dan status kesehatan secara umum
  • 18.
    2.Manusia sebagai mahluksosial, mempunyai berbagai sifat khusus seperti :  Kelompok etnik termasuk adat, kebiasaan agama, hubungan keluarga & hubungan sosial masyarakat  Kebiasaan hidup & kehidupan sosial sehari- hari
  • 19.
    C. Lingkungan (Environment) : Perubahan kualitas dan kuantitas lingkungan dapat dipengaruhi secara alamiah & buatan Alamiah : bencana alam Terjadinya bencana alam akan menguah sistim ekologi yang tidak dapat diramalkan sebelumnya. Misalnya gempa bumi, tsunami, banjir.keadaan ini memudahkan timbulnya berbagai penyakit. Buatan : kemajuan teknologi
  • 20.
    INTERAKSI ANTAR AGEN,HOST DAN ENVIRONMENT TAHAP PEKA TAHAP SUB KLINIS TAHAP KLINIS TAHAP TERMINAL A H E TERJADI KETIDAKSEIMBANGAN INTERAKSI ANTARA HOST, AGEN DAN ENVIRONMENT (PERUBAHAN PADA TIAP ELEMEN)
  • 21.
    Perubahan yang menyebabkanketidakseimbangan interaksi host, agent & environment : 1.Perubahan pada faktor agent : perubahan kualitas dan kuantitas agent dan sifat-sifat agent → meningkatkan kemampuan agent menimbulkan penyakit 2.Perubahan pada faktor pejamu (host) berkurangnya resistensi pejamu terhadap agent 3.Perubahan faktor lingkungan (environment) :  perubahan kualitas lingkungan yang memudahkan penyebaran agent  Perubahan kualitas lingkungan yang
  • 22.
  • 23.
    TOKSIKOLOGI PESTISIDA Organoklorin  Senyawa-senyawaOK (organokhlorin, chlorinated hydrocarbons) sebagian besar menyebabkan kerusakan pada komponen-komponen selubung sel syaraf (Schwann cells) sehingga fungsi syaraf terganggu.  Peracunan dapat menyebabkan kematian atau pulih kembali. Kepulihan bukan disebabkan karena senyawa OK telah keluar dari tubuh tetapi karena disimpan dalam lemak tubuh.  Semua insektisida OK sukar terurai oleh faktor-faktor lingkungan dan bersifat persisten, Mereka cenderung menempel pada lemak dan partikel tanah sehingga dalam tubuh jasad hidup dapat terjadi akumulasi, demikian pula di dalam tanah.  Akibat peracunan biasanya terasa setelah waktu yang lama, terutama bila dose kematian (lethal dose) telah tercapai. Hal inilah yang menyebabkan sehingga penggunaan OK pada saat ini semakin berkurang dan dibatasi.  Efek lain adalah biomagnifikasi, yaitu peningkatan peracunan lingkungan yang terjadi karena efek biomagnifikasi (peningkatan biologis) yaitu peningkatan daya racun suatu zat terjadi dalam tubuh jasad hidup, karena reaksi hayati tertentu
  • 24.
    ORGANOFOSFAT DAN KARBAMAT Menghambat Aksi Pseudokholinesterase Dalam Plasma Dan Kholinesterase Dalam Sel Darah Merah Dan Pada Sinapsisnya. Enzim Tersebut Secara Normal Menghidrolisis Asetylcholin Menjadi Asetat Dan Kholin. Pada Saat Enzim Dihambat, Mengakibatkan Jumlah Asetylkholin Meningkat Dan Berikatan Dengan Reseptor Muskarinik Dan Nikotinik Pada System Saraf Pusat Dan Perifer. Hal Tersebut Menyebabkan Timbulnya Gejala Keracunan Yang Berpengaruh Pada Seluruh Bagian Tubuh.
  • 29.
    PARAMETER YANG DIGUNAKANUNTUK MENILAI EFEK PERACUNAN PESTISIDA  Nilai LD50 (lethal dose 50 %)  Menunjukkan banyaknya pestisida dalam miligram (mg) untuk tiap kilogram (kg) berat seekor binatang-uji, yang dapat membunuh 50 ekor binatang sejenis dari antara 100 ekor yang diberi dose tersebut.  Yang perlu diketahui dalam praktek adalah LD50 akut oral (termakan) dan LD50 akut dermal (terserap kulit).  Nilai-nilai ld50 diperoleh dari percobaan-percobaan dengan tikus putih.  Nilai LD50 yang tinggi (di atas 1000) menunjukkan bahwa pestisida yang bersangkutan tidak begitu berbahaya bagi manusia.  LD50 yang rendah (di bawah 100) menunjukkan hal sebaliknya.
  • 30.
    NILAI LD50 INSEKTISIDA ORGANOFOSFAT Komponen KomponenLD LD50 50 (mg/Kg) (mg/Kg) Akton Akton Coroxon Coroxon Diazinon Diazinon Dichlorovos Dichlorovos Ethion Ethion Malathion Malathion Mecarban Mecarban Methyl parathion Methyl parathion Parathion Parathion Sevin Sevin Systox Systox TEPP TEPP 146 146 12 12 100 100 56 56 27 27 1375 1375 36 36 10 10 3 3 274 274 2,5 2,5 1 1
  • 31.
    PENGOBATAN  Pengobatan keracunanpestisida ini harus cepat dilakukan terutama untuk toksisitas organophosphat. Bila dilakukan terlambat dalam beberapa menit akan dapat menyebabkan kematian.  Diagnosis keracunan dilakukan berdasarkan terjadinya gejala penyakit dan sejarah kejadiannya yang saling berhubungan.  Pada keracunan yang berat , pseudokholinesterase dan aktifits erytrocyt kholinesterase harus diukur dan bila kandungannya jauh dibawah normal, kercaunan mesti terjadi dan gejala segera timbul.  Pengobatan dengan pemberian atrophin sulfat dosis 1-2 mg i.v. dan biasanya diberikan setiap jam dari 25-50 mg. Atrophin akan memblok efek muskarinik dan beberapa pusat reseptor muskarinik.  Pralidoxim (2-PAM) adalah obat spesifik untuk antidotum keracunan organofosfat. Obat tersebut dijual secara komersiil dan tersedia sebagai garam chlorin.
  • 32.
    EKOTOKSIKOLOGI Ilmu yang mempelajariracun kimia dan fisik pada mahluk hidup, khususnya populasi dan komunitas termasuk ekosistem, termasuk jalan masuknya agen dan interaksi dengan lingkungan
  • 33.
    Xenobiotik Ekokinetika Bahan asing bagitubuh organisme Racun  termasuk xenobiotik Kinetik atau gerak suatu racun di dalam ekosistem
  • 34.
  • 35.
     MASUKNYA POLUTANDALAM EKOSISTEM
  • 36.
  • 37.
  • 38.
  • 39.
  • 40.
    TOKSIKOKINETIKA Transpor zat Asorpsi, distribusi,ekskresi dan penyimpanan Perubahan biokimiawi (metabolik) Proses biotransformasi
  • 41.
    ABSORPSI & DISTRIBUSI: Jalurmasuk utama: - sal. Napas - kulit - sal. pencernaan Harus melewati membran sel : difusi, osmosis, transport aktif Dapat timbul efek lokal pada tempat kontak : bahan iritan – korosif
  • 44.
    PENYIMPANAN TERUTAMA BAHAN LIPOFILIKDAN YANG TIDAK DIBIOTRANSFORMASI Tempat : jar. Lemak, tulang, hemoglobin, gusi, hati, ginjal, kuku, rambut, dll. Jar. Lemak : DDT hati-2 pada kondisi kelaparan atau trauma jaringan redistribusi efek toksik Penting dalam rantai trofik makanan kasus penyakit Minamata karena pajanan Merkuri organik Hati & ginjal : tempat penyimpanan sekaligus tempat biotransformasi
  • 45.
    EKSKRESI Organ ekskretor utama: ginjal, saluran pencernaan, paru Lainnya : kulit, air susu, air mata Ginjal : organ utama, bahan hidrofil filtrasi glomeruli diffusi tubuler sekresi tubuler Paru : bahan-bahan volatil
  • 47.
    BIOTRANSFORMASI Tujuan utama :detoksifikasi Lipofil hidrofil (polar) ekskresi Reaksi enzimatik : enzim, ko enzim Di semua sel, terutama sel hati Hasil : metabolit Bioaktivasi metabolit yang lebih aktif Bioinaktivasi metabolit kurang aktif Reaksi fase I : degradasi (oksidasi, reduksi, hidrolisis) Reaksi fase II : konjugasi polar
  • 48.
    Oksidasi : Reaksi dimana substrat kehilangan elektron dalam reaksi : oksigenasi, dehidrogenasi atau transfer elektron Enzim : enzim oksidase (mis. Sitokrom) Mikrosomal atau non mikrosomal oksidasi seny. alifatik oksidasi seny. aromatik epoksidasi N-dealkilasi oksidasi amin desulfurisasi, dll
  • 49.
  • 50.
    REDUKSI Reaksi kimia dimana substrat mendapat elektron Biasanya pada bahan yang memiliki atom oksigen sangat sedikit, misalnya golongan azo (N-N dengan ikatan rangkap) atau senyawa nitro (NO2), amino, dll. Amino metabolit aktif Karbon tetraklorida senyawa radikal
  • 51.
    HIDROLISIS Terutama untuk golongan a)ester : asetilkolin (asetilkolin esterase) b) amida : amidase c) fosfat : fosfatase
  • 52.
    KONJUGASI Oleh senyawa endogenkonjugat Mekanisme ; 1. Glukoronid 2. Sulfat 3. Metilasi 4. Asetilasi 5. Glutation Tjd mekanisme kejenuhan
  • 53.
  • 54.
    TOKSIKODINAMIK • Terjadi interaksizat toksik aktif dengan target / reseptor efek toksik • Target : molekul perubahan struktur dan fungsi
  • 55.
    MEKANISME 1. Ikatan dengansistem enzim 2. Inhibisi transpor oksigen 3. Gangguan fungsi umum dari sel 4. Gangguan sintesa DNA – RNA (mutagenik, karsinogenik) 5. Teratogenik 6. Reaksi hipersensitivitas 7. Mekanis 8. Penimbunan di organ tertentu, dll.
  • 56.
    SPEKTRUM EFEK : 1.Akut - kronik 2. Lokal – sistemik 3. Reversible – irreversible 4. Segera – tertunda 5. Perubahan morfologi-fungsi-biokimiawi
  • 57.
    ORGAN TARGET : Hepatotoksik  Nefrotoksik  Neurotoksik  Hematotoksik  Pulmotoksik  Dll.
  • 58.
  • 59.
    LD 50 danLC 50 a) LD50 : dosis di mana 50% binatang coba mati dengan pemberian secara oral atau kutaneus b) LC50 : dosis di mana 50% binatang coba mati dengan pemberian secara inhalasi Parathion : 2 mg/kg, oral, rat