APPROACH TO ACUTE
DIARRHOEA
Moderator – Dr. Purnima Samyam
Presenter – Dr. Pooja M Jain
DEFFINITION
• Acute diarrhea is defined as sudden onset of excessively loose stools
of >10ml/kg/day in infants and >200g/24 hours in older children
which lasts less than 14 days
• When episode lasts longer than 14 days – chronic diarrhea/ persistent
diarrhea
• Increase in the frequency of the stool
• Increase in the fluidity of the stool
• Increase in the weight of the stool
• Normal stool output : 5gm/kg/day
• Diarrhea: 10gm/kg/day
WHAT IS NOT DIARRHOEA ?
• Frequent passage of small stools
• Passage of pasty stools in a breast fed infant
• Passage of watery stools in newborn infant after 3-4 days of birth
• Passage of stools immediately or during feeding
CLASSIFICATION
• DEPENDING ON DURATION
• Acute diarrhea- upto 2 weeks
• Chronic diarrhea- >2 weeks
• Persistent diarrhea- >2 weeks – infective
• Protracted diarrhea > 2 weeks with malnutrition
• DEPENDING ON SITE OF PATHOLOGY
• Small bowel diarrhea
• Large bowel diarrhea
• DEPENDING ON PATHOPHYSIOLOGY
• Osmotic diarrhea
• Secretory diarrhea
• Invasive diarrhea
• Increased motility
• Decreased motility
• Decreased surface area
• Mucosal invasion
ETIOLOGY OF DIARRHEA – INFECTIOUS
• VIRAL BACTERIA
• Rotavirus vibrio cholerae
• Norwalk virus enterotoxigenic ecoli
• Enteric adenovirus salmonella
• Astrovirus shigella
• Calcivirus campylobacter s. aureus c.difficile
• PARASITES FUNGAL
• Giardia lambia candida albicans
• Strongyloides stercoralis
• Cryptosporidium parvum
• Microsporidia
ETIOLOGY OF DIARRHEA – NONINFECTIOUS
• MALABSORPTION STATES
 PANCREATIC DISEASES
• Cystic fibrosis
• Chronic pancreatitis
• Hereditary pancreatitis
• Congenital lipase deficiency
 LIVER DISEASES
• Primary bile acid malabsorption
• Cholestatic jaundice
 INTESTINAL DISEASES
• Topical sprue
• Celiac disease
• Enterokinase deficiency
• Lactase deficiency
• Sucrase – isomaltase deficiency
• ENDOCRINE CAUSES
• Hypoparathyroidism
• Hyperthyroidism
• Adrenal insufficiency
• IMMUNE DEFECTS
• Agamaglobenemia
• Defective CMI
• METABOLIC DISORDERS
• Darrows syndrome – (chloride)
• Wolmans disease
• Acrodermatitis enteropathica
• NEOPLASMS
• Zollinger Ellison syndrome
• VIPOMA
• PARENTRAL INFECTIONS
• Urinary tract infection
• Septicemia
• OTHERS 6m – 2 y Cows milk protein intolerance , Lactose intolerance
2-5 y Celiac disease
>5y Inflammatory bowl syndrome
Older children Gastroenteritis (infective), giardiasis
All ages food poisoning, sepsis
PHYSIOLOGICAL DISTURBANCE IN DIARRHEA
• Total body water : ECF and ICF
• ECF
• 20-25% of body weight
• 5% plasma and 15% interstitial fluid
• Sodium and chloride – anions
• ICF
• 30-40% of body weight
• Potassium – cation
• Diarrheal loss mainly from ECF
• Replacement with fluids rich in sodium with lower potassium
• TYPES OF DEHYDRATION
• Isonatremic – most common : 70-80%
• Hyponatremic – rare : 10-15%
• Hypernatremic – very rare - <5%
COMPENSATORY MECHANISM
• loss of water and electrolytes in diarrheal stools, leads to increase in
• renin
• angiotensin
• aldosterone
• antidiuretic hormone (ADH)
• fall of glomerular filtration rate (GFR)
• retention of water by these mechanisms results in isotonic or hypotonic
dehydration
• Pre-existing or uncorrected potassium deficiency
• SECRETORY DIARRHEA
• Acute watery diarrhea with profound losses
• Losses of water and electrolytes
• Sodium pump failure
• Rapid development of dehydration and electrolytes imbalance
• Common – ETEC, cholera
• OSMOTIC DIARRHEA
• Injury to enterocytes may result brush border damage and epithelial
destruction
• Leading to reduced disaccharidase activity
• Large, explosive and acidic stools
FEATURES OSMOTIC DIARRHEA SECRETORY DIARRHEA
Effect of fasting on stool frequency Reduced symptoms No change
Appearance
Stools
Not ill looking
Large volume, semisolid
Ill looking
Large volume, watery
Flatulence
Perianal excoriation
++
Present
-
Absent
Withdraw of offending agent Diarrhea stops Does not respond
Dehydration + ++
Volume of stools <200ml/24 hours
Proportional to intake of offending
food
>200ml/24 hours
More than intake of foods
Stool consistency Soupy – lactose intolerance Watery
INVESTIGATIONS OSMOTIC DIARRHEA SECRETORY DIARRHEA
Stool osmolality 400mOsmol/kg 290mOsmol/kg
Stool sodium <70meq/l >70meq/l
Stool potassium 30mmol/l 40mmol/l
Stool pH <5 >4
Evidence of malabsorption Present Absent
Stool for reducing substances Positive Absent
Osmotic gap >100mOsmol/l <100mOsmol/l
DYSENTRY
• Intestinal mucosal cells are invaded by micro-organisms
• Inflammatory reaction
• Presenting with blood and mucus
• More prone to develop : intestinal perforation, toxic megacolon,
rectal prolapse
FEATURES SMALL BOWL DIARRHEA LARGE BOWL DIARRHEA
Volume of stools Large Small
Frequency
Odor
Not very frequent
Offensive
Frequent
Odourless
Nature of stools Bulky, watery, steatorrhea
Or frothy explosive stools
Loose stools with blood mucus
and jelly like
Bloating
Effect of defecation on discomfort
Tenesmus
Present
Relieved
Absent
Absent
Not relieved
Present
Vomiting
Dehydration
More common
Present
Rare
Usually absent
Perianal excoriation Present Rare
Types Organisms
SMALL BOWL DIARRHEA
Virus Rotavirus, Norwalk virus, astrovirus,
calcivirus, coronavirus
Bacteria Vibrio, enterotoxigenic e.coli
Parasites Giardia lambia, strongyloides stercoralis,
cryptosporidium parvum
LARGE BOWL DIARRHEA
Bacteria Shigella, eneteroinvasive ecoli,
eneterohaemorrhagic ecoli, salmonella
Parasites Entamoeba histolytica, trichuras trichura,
Balantidium coli, schistosomiasis
INVASSIVE DIARRHEA NON- INVASSIVE DIARRHEA
PATHOGENESIS Direct invasion of intestine by
bacteria
Cytotoxin production by bacteria
Enterotoxin production by
bacteria
Destruction of villi by viruses
Parasites adhere to mucosa
CAUSATIVE AGENTS Shigella
e. Coli (invasive)
Salmonella
c. Difficle
Aeromonas
Campylobacter
Vibrio
e.Coli (enterotoxigenic)
Rotavirus
Norwalk virus
Calcivirus
Astrovirus
PATHOGENESIS OF ROTAVIRUS DIARRHEA
• OSMOTIC DIARRHEA
• Enterocyte damage leads to lactose malabsorption
• SECRETORY DIARRHEA
• Crypt cell proliferation – increased secretion of electrolytes and water
• NSP4 production – increased intracellular calcium, chloride secretion
• Neuromediate vascular ischaemia – neurotransmitter release
• OSMOTIC AND SECRETORY DIARRHEA
• Inflammation – rotavirus infected enterocytes activate nuclear factor
and produce chemokines
• HYPERMOTILITY DIARRHEA
• Stimulation of auerbach plexus
• INCREASED GUT PERMIABILITY
• Antigen antibody complex
PATHOGENESIS OF ROTAVIRUS INFECTION
PATHOGENESIS OF CHOLERA
• Organism adheres to small bowel epithelium – epithelium remains
intact
• ENTEROTOXIN – binds to ganglioside receptor
• Increased production of CAMP
• Massive purging of electrolyte rich sodium, chloride, bicarbonate and
potassium
HISTORY TAKING
• AGE – infants <3m should be treated at hospital
• GENDER - toddlers diarrhea is chronic, non-specific, boys
• RESIDENCE – cholera : epidemics, food poisoning
• CHIEF COMPLAINTS – fever for 3 days, loose stools for 3 days
• HOPI
Onset, duration, frequency
Stools – consistency, volume (small/large)
Character – frothy/ oily/ sticky to pan
Associated with blood or mucus
H/o bottle feeding
Worms in stools
Drug exposure
• Precipitating and relieving factors
• Co-existing symptoms
Vomiting –
number of episodes, times of onset after food intake
Content of vomitus
Abdominal pain
Fever
Tenesmus
Lethargy, refusal of feeds, abnormal movements
• Abdominal distension
• Features of dehydration – excessive thirst, drowsiness
• Bladder history - urine output, burning during urination
• Oral intake – amount and type of feeds during illness
• h/o drug intake
DISEASES CHARACTERISTIC FEATURES OF STOOLS
Lactose intolerance Soundy, borborygmi, soupy consistency, acidic PH, sore bottom
Fat malabsorption Frequent, frothy, foul smelling, floats in water, fixes to pan
Inflammatory bowl disease Recurrent blood and mucus
Irritable bowl syndrome Pellet or ribbon like stools
Starvation diarrhea Small greenish no faecal matter
Dysentery Blood stained stools
Cholera Rice watery stools
PRESENTING COMPLAINT DISEASE AND CONDITION
Wheeze Food allergy, cystic fibrosis
Arthralgia IBD
Flushing Carcinoid syndrome
Jaundice Bile acid diarrhea
Recurrent respirator5y infection Immunodeficiency
Ataxia A beta lipo- proteinemia
• TREATMENT HISTORY
• h/o hospitalization
• h/o drugs – antibiotics, antineoplastic
• h/o radiation
• h/o native treatment
• CONTACT HISTORY – tuberculosis
• ANTENATAL – newborn
• BIRTH HISTORY –
• pre term prone to infections and breast milk intolerance
• Mode of delivery - vaginal – more prone – aspiration of organisms
• NEONATAL – LBW, pre maturity, birth asphyxia
• Umbilical cord catheterization – sepsis
• GROWTH
• Growth retardation – chronic diarrhoea, malabsorption , protracted diarrhea
• IMMUNISATION history : rotavirus and typhoid
• FAMILY AND SIBLING HISTORY –
• Acute - food poisoning – time interval and onset
• Chronic- malabsorption syndrome, celeiac disease, inflammatory bowl diseases, celiac
disease, food allergy
• jaundice –chronic liver disease
• Chronic cough – cystic fibrosis
• NUTRITIONAL HISTORY
• Diet during before and during onset of illness
• Food allergy or intolerance to food
• Wheat - celiac disease
• Sugar – sucrose isomaltase deficiency
• Affect of w/h food
• Cows milk
• SOCIOECONOMIC HISTORY
• Water and sanitation facility
• GENERAL EXAMINATION
• Consciousness: normal, altered, unconscious
• General appearance: child looks ill
• Nutritional status- under nourished/ well nourished
• Signs of nutritional deficiency :
• Acrodermatits enteropathica – zinc deficiency
• Dermatitis – pellagra
• Vitamin D deficiency – malabsorption syndrome : bossing, aloplecia
• Vitamin A deficiency - malabsorption syndrome
• SIGNS OF DEHYDRATION –
• Depressed AF
• Sunken eyes
• Absence of tears
• Dry tongue
• ASSOCIATED FEATURES
• pallor
• Jaundice
• Clubbing – celiac disease, IBD
• Lymphadenopathy - leukemia, lymphoma
• Erythema nodosum – IBD
• Pedal edema – PEM, protein loosing enteropathy
• Perianal excoriation
• Oral cavity – oral thrush – immunodeficiency
• Skin – purpura ecchymosis – DIC (septecemia, thrombocytopenia, HUS)
• Scratch marks – bile acids – steatorrhea
• Hands – white nails – protein loosing eneteropathy
• VITALS
NO DEHYDRATION SOMEDEHYDARTION SEVERE DEHYDARTION
TEMPERATURE
PULSE RATE
PULSE VOUME
BLOOD PRESSURE
RESPIRATORY RATE
Normal
Normal
Good
Normal
Normal
Cold
Normal/ may be
increased
N / decreased volume
Normal
Normal
Cold mottled
Tachycardia
Bradycardia – most
severe cases
Weak, thready,
impalpable
Hypotension
Tachypnea
SYSTEMIC EXAMINATION
• PER ABDOMEN
• INSPECTION
• Abdominal distension – uniform
or localized
• Visible veins
• Skin- stretched shiny scar marks
• Hernial orifice
• External genitalia
• PALPATION
• Soft/tense
• Local tenderness
• Guarding rigidity
• AUSCULTATION
• Bowl sounds
• RECTAL EXAMINATION
• Rule out other causes of dysentery
• CARDIOVASCULAR SYSTEM
• Tachycardia f/b bradycardia
• RESPIRATORY SYSTEM
• Tachypnea – severe dehydration
• CENTRAL NERVOUS SYSTEM
• Alerted sensorium
• Irritability
• Lethargy
• Drowsiness
• ASSESSMENT OF DIARRHEA
• Fluid deficit – severity of dehydration
• Type of dehydration
• Electrolyte disturbance
• Acid base dehydration
• Assessment of renal function
ASSESSMENTY NO DEHYDRATION SOME DEHYDRATION SEVERE DEHYDRATION
LOOK AT
Condition
Eyes
Tears
Mouth and tongue
Thirst
Well alert
Normal
Present
Moist
Drinks normally, not
thirsty
Restless, irritable
Sunken
Absent
Dry
Thirsty, drinks eagerly
Lethargic, unconscious
Very sunken and dry
Absent
Very dry
Drinks poorly, unable to drink
FEEL
Skin turgor Goes back quickly Goes back slowly Goes back very slowly
DEFINITION No signs of dehydration If 2 or more signs If 2 or more signs
Heart rate
Pulse
Extremities
Normal
Normal
Warm
Normal/ may be increased
N / decreased volume
Cold
Tachycardia
Bradycardia – most severe cases
Weak, thready, impalpable
Cold mottled cyanosis
DIFFICULTIES IS ASSESSING DEHYDRATION
• Marasmus, kwashiorkor and obesity – skin turgor – not useful
• Increased thirst, tachycardia and oliguria – reliable
• Sleeping child – mistaken as lethargic
• Oral mucosa – dry – habitual mouth breathers
• In dehydrated child – mouth - moist – just vomited/ taken water
FEATUR0)ES ISOTONIC HYPONATREMIC HYPERNATREMIC
PATHOGENESIS Loss of isotonic fluids Loss of sodium rich fluids Increased in sodium
administration or fluid loss
exceeds sodium loss
CAUSES Diarrhea with vomiting
Enetritis
Cholera, seating, viral
diarrhea
Diabetes insipidus,
administration of faulty
prepared ORS
Serum osmolality
Serum sodium (mEq/l)
281- 297 mEq/l
133-145
<281mEq/l
<133
>297mEq/l
>145
Symptoms Apathy, lethargy Altered sensorium Irritability
Skin turgor
Skin feel
Mucus membrane
Reduced
Dry
Dry
Reduced
Calmy
Dry
Normal
Thick, doughy
Parched
Pulse rate Increased Increased Decreased
Complications Metabolic acidosis
Pre renal failure
Cerebral edema Intracranial haemmorrhage
INVESTIGATIONS
• Complete haemogram
• Stool macroscopy – color, consistency, presence of blood and mucus
• Stool microscopy – pus cells, RBC, helminths, ova, cyst
• Stool for reducing substances
• Hanging drop method for cholera
• Stool culture
• Serum electrolytes
• Blood gas estimation
• Renal function test
TREATMENT FOR ACUTE
DIARRHOEA
Moderator – Dr. Purnima Samyam
Presenter – Dr. Pooja M Jain
DEFINITIONS
• Dehydration - Loss of water and dissolved salts from the body, occurring, for
instance, as a result of diarrhoea.
• Rehydration - The correction of dehydration.
• Oral Rehydration Therapy (ORT) - The administration of fluid by mouth to
prevent or correct the dehydration that is a consequence of diarrhoea.
• Oral Rehydration Salt (ORS) solution - Specifically, the complete, new
WHO/UNICEF formula.
ASSESSMENTY NO DEHYDRATION SOME DEHYDRATION SEVERE DEHYDRATION
LOOK AT
Condition
Eyes
Tears
Mouth and tongue
Thirst
Well alert
Normal
Present
Moist
Drinks normally, not
thirsty
Restless, irritable
Sunken
Absent
Dry
Thirsty, drinks eagerly
Lethargic, unconscious
Very sunken and dry
Absent
Very dry
Drinks poorly, unable to drink
FEEL
Skin turgor Goes back quickly Goes back slowly Goes back very slowly
DEFINITION No signs of dehydration If 2 or more signs If 2 or more signs
Heart rate
Pulse
Extremities
Treatment
Normal
Normal
Warm
PLAN – A
Normal/ may be increased
N / decreased volume
Cold
PLAN - B
Tachycardia
Bradycardia – most severe cases
Weak, thready, impalpable
Cold mottled cyanosis
PLAN – C
Treatment Plan A: home therapy to prevent dehydration and malnutrition
• Give the child more fluids than usual, to prevent
dehydration
• Give supplemental zinc (10 - 20 mg) to the child, every
day for 10 to 14 days
• Continue to feed the child, to prevent malnutrition
• Take the child to a health worker if there are signs of
dehydration or other problems
SUITABLE FLUIDS
• Fluids normally containing salt
• ORS
• Salted drinks – salted rice water or salted yogourt drink
• Vegetable/ chicken soup with salt
• HOME BASED ORS
• Salt sugar solution
• 3g – salt
• 18g – sugar
• 1 liter of water
HOME AVAILABLE FLUIDS
NOT CONTAINING SALT UNSIUTABLE FLUIDS
Plain water
Rice water – unsalted
Soups – unsalted
Green Coconut water
Yoghurt drinks without salt
Unsweetened fresh fruit juice
Simple sugar solution
Glucose solution
Carbonated soft drinks
Fruit juice – tinned/ fresh
Gelatin deserts
Tea/ coffee
HOW MUCH OF FLUIDS TO BE GIVEN ?
AGE Amount of ORS / appropriate ORT
fluids after every loose stool
Amount of ORS provide for use at
home
<24 MONTHS 50-100ml / loose stool 500ml/day
2-5 YEARS 100-200ml/loose stool 1000ml/day
OLDER CHILDREN As much as the child wants 2000ml/day
ORS – oral rehydration solution
INGREDIENTS INGREDIENTS per liter (g) COMPONENTS Concentration of ingredients per
liter (mmol/L)
STANDARD
ORS
LOW
OSMOLARITY
STANDARD ORS LOW
OSMOLARITY
Sodium chloride 3.5 2.6 Sodium
Chloride
90
80
75
65
Trissodium citrate
dehydrate
2.9 2.9 Citrate 10 10
Potassium
chloride
1.5 1.5 Potassium 20 20
Glucose 20 13.5 Glucose 111 75
Total osmolarity 311 245
• balanced glucose-electrolyte mixture, first used in 1969
• 1984, another mixture containing trisodium citrate instead of sodium
bicarbonate - improving the stability of ORS in hot and humid
climates.
• adverse effects of hypertonicity on net fluid absorption. This was
done by reducing the solution’s glucose and salt (NaCl)
concentrations.
• glucose facilitates the absorption of sodium (and hence water) on a
1:1 molar basis in the small intestine;
• sodium and potassium are needed to replace the body losses of these
essential ions during diarrhoea (and vomiting)
• citrate corrects the acidosis that occurs as a result of diarrhoea and
dehydration.
Properties of ORS-citrate
• stability in tropical countries where - up to temperatures of 60°C - no
discoloration occurs.
• A shelf-life of 2-3 years can be assumed without any particular storage
precautions.
• Reduces stool output especially in high output diarrhea
• Increases intestinal absorption of fluids and electrolytes
DIFFERENT LOW OSMOLARITY ORS
INGREDIENTS mEq/l
mmol/l
mEq/l
mmol/l
mEq/l
mmol/l
Sodium 50 60-70 75
Chloride 40 60-70 65
Potassium 20 20 20
Citrate 30 10 10
Glucose anhydrous 111 75-90 75
Osmolarity 251 210-260 245
DISADVANTAGE OF STANDARD ORS
• Poor acceptable due to taste
• Increased volume, purge rate and duration of diarrhoea
• High sodium concentration
Dangerous in edematous children
Congestive cardiac failure – anemia
• Risk of hypernatremia
ADVANTAGE OF LOW OSMOLARITY ORS
• Treatment of ADD in newborn and young
• Effective water and sodium absorption
• Less stool output and reduced frequency of vomiting
• No risk of developing hypernatremia
• More stability of reconstituted solution
• Decreases number of hospitalizations
• Single formula would be promoted for all age
SUPER ORS
• Cooking rice for 20 minutes and then adding salt
• During digestion glucose is absorbed slowly and promotes sodium
absorption
• Puffed rice can also be used
• 50-60gm of rice is used
• Glucose polymers or amino acids – glycine, alanine or glutamine can
be used
• Improves absorption of fluids and electrolytes
• ADVANTAGE
• Tastes better
• More calories
• Culturally acceptable
• Reduces diarrhea by adding more substrate to gut lumen without
increasing osmolality
• SUPER SUPER ORS – adding zinc to super ORS
• ORS FORTIFIED WITH AMINO ACIDS
• L- alanine and glycine, glutamine : high osmolarity
• Efficacious in cholera
• ZINC FORTIFIED ORS
• Modifies the course of diarrhoeal illness
• Decreases the severity of diarrhea
• Prevents recurrent episodes of diarrhea
ReSoMal
• Severely malnourished children with dehydration
• There is potassium deficiency and high levels of sodium
• Deficiency of magnesium, zinc and copper
Glucose 125 111
Sodium 45 90
Chloride 70 80
Potassium 40 20
Citrate 7 10
Magnesium 3 -
Zinc 0.3 -
Copper 0.045 -
Osmolarity 300 311
• It is supplied as powder in satchets.
• Previously 1 satchet was reconstituted by adding 2 L of water to each
satchet therefore producing 2L of rehydration solution
• In order to not waste the quantity of prepared solution UNICEF in
2010 reduced satchet size to 50%
• New satchets are added to 1 L of water
• Can also be prepared by diluting one ORS in 2L of water and adding
25g/L of sucrose and 20ml/L of mineral mix
• ReSoMal is given 5ml/kg every 30 minutes for 2 hours orally or with
NG tube
• 5-10ml/kg/hr for next 4-10 hours ,excat amount to be given is
determined by –how much the child wants
-stool loss
-vomiting
Replace ReSoMal doses at 4,6,8, and 10 hours with F-75 if rehydration
is continuing
Continue feeding with F-75
PRECAUTIONS WHILE GIVING ORS
• High fiber diet should be avoided along with ORS
• Should be given in small sips – preferably with spoon
• If there is vomiting – ORS should be given after 10 minutes
• If vomiting is severe – IV fluids should be given
• Staple food should be given
• Rice with milk, curd and sugar can be given
ORT – INEFFECTIVE
• High purge rate - >5ml/kg/hr
• Persistent vomiting >3 episodes/hr
• Paralytic ileus
• Shock
• Glucose malabsorption
• Incorrect preparation
• Improper administration
PLAN – A : treatment in NO DEHYDRATION
• Without any physical signs
• Fluid therapy
• Continued feeding
• Zinc supplementation
• Identification of danger signs
WARNING SIGNS
• High purge rate
• Persistent severe vomiting/ frequent vomiting
• Marked thirst
• Refusal to eat/ drink
• Blood in stool
• Fever
• Child not getting better in 3 days
• Rice watery stools – cholera
• Anuria/ failure to pass urine >12 hours
• Altered sensorium/ drowsiness/ convulsions
WHO Recommendations for ZINC
• Children >6months 20mg elemental zinc daily
• Children 2-6months 10mg elemental zinc daily
• To be continued for 14 days
• Use zinc alone – sulfate/acetate/gluconate
• Avoid iron with zinc
• Once or twice daily
ROLE OF ZINC
Causes of zinc deficiency
• Breast milk does not supply sufficient zinc after 6 months
• Inadequate food intake
• Poor intake of animal food
• High phytate content
• Increased fecal loss
EFFECT OF ZINC DURING DIARRHEA
• Improves epithelial repair
• Increases activity of brush border enzymes
• Increases T cell immunity
• Regulation of water and electrolytes
• Reduces stool output
• Reduces the duration of diarrhea
• Prevents subsequent episodes next2-3 months
Plan-B treatment of SOME DEHYDRATION
• WHO ORS under supervision of medical staff over 4 hours
• In infants and severely malnourished – correction over 6 hours
• Replacement of ongoing losses : 10-20ml/kg for each loose stool
• Infants <6m – not breast fed – clear watery fluids + ORS to prevent
hypernatremia
• Reassessment at the end of 4 hours – managed accordingly
• Breast feds are continued
• Semi solid foods are started after completion of deficit replacement
TREATMENT PLAN B
• Deficit replacement : 75ml/kg over 4 hours ORS
• Maintenance therapy
• ORS in volumes equal to diarrheal losses
• 10-20ml/kg – each loose stool continue till diarrhea stops
• Provision of normal daily fluid requirements
• Upto 10kg : 100ml/kg
• 10-20kg : 1000ml + 50ml/kg
• >20kg : 1500ml + 20ml/kg
ORS in first 4 hours : Plan B
Age <4months 4-11months 12-23 months 2-4 years 5-14 years >14years
Approximate
weight (kg)
<5kg 5-8kg 8-11kg 11-16 16-30 >30
ORS in ml 200-400 400-600 600-800ml 800-1200 1200-20000 >2200
How to give ORS solution ?
• solution should be given to infants and young children using a clean
spoon or cup.
• Feeding bottles should not be used.
• For babies, a dropper or syringe (without the needle) can be used to
put small amounts of solution into the mouth.
• Children under 2 years of age should be offered a teaspoonful every
1-2 minutes
• older children may take frequent sips directly from the cup.
• If the child vomits, wait 5-10 minutes and then start giving ORS solution again, but more
slowly (e.g. a spoonful every 2-3 minutes).
• Reassesement of signs of dehydration
• If severe dehydration – IV fluids – severe dehydration
• If some dehydration – repeat plan B at the same time offer food and fluids as per plan A
• If no dehydration – considerfully hydrated when
• the skin pinch is normal;
- thirst has subsided;
- urine is passed;
- the child becomes quiet, is no longer irritable and often falls asleep.
•
Plan C – treatment in SEVERE DEHYDRATION
• Immediate IV fluids as 100ml/kg
• Preferably RL or normal saline
• NG tube can be used – unavailability of IV line
• If NG tube : ORS 20ml/kg/hr
• If child has more vomiting or abdominal distension – give slowly
AGE 30ml/kg 70ml/kg
<12months 1 hour 5 hours
Older children 30 minutes 2 ½ hours
• 100ml/kg is given over 3-6 hours
• Severely malnourished – SLOWLY OVER 6 HOURS
• 30ml/kg : over 1 hour
• 70ml/kg : over 5 hours
• Reassessment of hydration status every 1-2 hours
• If does not improve give IV fluids more rapidly
• Start ORS 5ml/kg/hr – once child can drink
3-4 hours : infants
1-2 hours : older children
• Reassess after 3 hours and 6 hours
• Classify dehydration and manage accordingly
• Continuously assessed for urine output, electrolytes, blood urea and
serum creatinine and glucose levels
• Maintenance fluids
ROLE OF ANTIMICROBIALS
• h/o passing blood and mucus in stools
• Cholera
• Amebiasis
• Giardiasis
• Pseudomembranous colitis
• Parenteral diarrhea
CAUSE DRUG OF CHOICE DOSE
CHOLERA First line – DOXYCLINE
Second line - CIPROFLOXACIN
Single dose 6mg/kg PO
Single dose 15mg/kg
DYSENTRY First line – CIPROFLOXACIN
Second line – CEFTRIAXZONE
15mg/kg BD for 3 days PO
50-100mg/kg OD IM for 2-5 days
AMOEBIC DYSENTRY METRONIDAZOLE 30mg/kg/day in TID PO for 5-10
days
ACUTE GIARDIASIS METRONIDAZOLE
Or TINIDAZOLE
15mg/kg/day in TID PO for 5 days
15mg/kg/day in TID PO for 5 days
PROBIOTICS
• Living micro-organism that confer health benefit on the host by
improving its intestinal microbial balance
• CHARACTERISTICS
• Live microbial feed supplements
• Compete with pathogens for micronutrients
• Naturally colonized in human gut
• Safe – no side effects
• Able to survive in GIT with beneficial effects
BENEFICIAL EFFECTS
• Increase resistance to infectious disease of intestine
• Decreases the duration of diarrhea
• Decreases flatulence
• Improve digestion
• Synthesis of vitamins : biotin and vitamin K
• Aid absorption of minerals : calcium and magnesium
EFFECT ON PATHOGENIC MICRO-ORGANISMS
• Modification of toxins
• Modification of toxin receptors
• Enhance immune response to pathogens
• Production of antimicrobial substance
EFFECT ON HOST MICRO-ORGANISMS
• Production of strong acids : lactic acid
• Metabolizing toxins
• Fragmenting and decreasing sludge – reducing concentration of
ammonia, sulphides
• Producing wide variety of antibiotic substance: acidophillin,
bacteriocin
INTESTINAL ORGANISMS – PROBIOTICS
• BACTERIA
• Lactic acid producing bacteria
• Lactobacilli – L.acidophillus
• Lactococci: L.lactis
• Bifidobacteria: B.bifidum
• Bacillus species: B.subtilis
• E.coli strain nissle
• FUNGI
• Saccharomyces boulardii
• Saccharomyces cerevisae
PRE-BIOTICS
• These are non-digestible food stuff that selectively stimukate growth
and activity of beneficial bacteria in gut
• Promote proliferation of bifido bacteria in colon
• Immune stimulation – reduces duration and incidence of bacteria
• Examples
• Fructo and galacto oligosaccharides
• Inulin
• Galactose
SYNBIOTICS
• Combination of probiotics and prebiotics
• Health enhance g and health promoting – functional food
• ADVANTAGES
• Anticarcinogenic
• Antimicrobial
• Antidiarrheal
• Immunomodulation
• Decreases lipid activity
• Help decrease blood activity
• Suppress putrefactive process in stomach
OTHER DRUGS IN DIARRHEAL DISORDERS
• ANTIMOTILITY DRUGS : loperamide are contraindicated
Stagnation of fluids – harmful bacteria multiply – prolonging illness
• Adsorbents – kaolin and pectin : avoided
• Antisecretory agents : racecadotril : avoided
• Prebiotics and probiotics can be used
RACECADOTRIL
• Enkephalinase inhibitor
• Reduces intestinal secretion by preventing breakdown of endogenous
enkephalins
• Reduces 48 hours stool output in acute watery diarrhea
NUTRITIONAL MANAGEMENT IN DIARRHEA
• foods suitable for a child with diarrhoea are the same as those required by
healthy children.
• MILK
• Infants of any age who are breastfed should be allowed to breastfeed as often
and as long as they want. Infants will often breastfeed more than usual this
should be encouraged.
• Infants who are not breastfed should be given their usual milk feed (or
formula) at least every three hours, if possible by cup.
• Infants below 6 months of age who take breastmilk and other foods should
receive increased breastfeeding. As the child recovers and the supply of
breastmilk increases, other foods should be decreased.
• OTHERFOODS
• 6 months and older infants – if already on soft diet – cereals,
vegetables and other foods
• If child is >6m such foods are not given, then it should ne started
during diarrhea or soon after it stops
• Should be culturally accepted, readily available, have high content of
energy and micronutrients
• Should be well cooked, smashed easy to digest
• Milk should be mixed with cereals if possible 5-10ml of vegetable oil
• Meat, fish, egg should be given if available
• Foods rich in potassium, such as bananas, green coconut water and fresh fruit juice
are beneficial.
• Should be given every 3 or 4 hours – 6times/day
• Frequent small feedings
• continue giving the same energy-rich foods and provide one more meal than usual
each day for at least two weeks.
• If the child is malnourished, extra meals should be given until the child has regained
normal weight-for-height.
COMPLICATIONS IN ACUTE DIARRHEA
• Persistent diarrhea
• Precipitation of malnutrition
• Vitamins and minerals deficiencies
• Hypoglycemia – convulsions
• Dyselectrolytemia - hyponatremia/
hypernatremia
• Hypokalemia
• Focal infections –
• UTI, endocarditis, pneumonia,
meningitis, osteomyelitis, encephalitis
• Reactive arthritis
• Glomerulonephritis
• IgA nephropathy
• Hemolytic uremic syndrome
• Heart failure – electrolyte
imbalance
• Hypovolemia – Acute kidney
injury
HYPERNATREMIA
• Serum sodium >145mEq/L
• Water loss >> electrolyte loss
• Movement of water from brain cells to ECF
• Formation of IDIOGENIC OSMOLES
• Increases osmolality within neurons
• ECF volume may fall rapidly once hypernatremia gets corrected
• Cause the movement of water from ECF to neurons CEREBRAL EDEMA
HYPERNATREMIC DEHYDRATION
• CLINICAL FEATURES
• Skin turgor – normal/ doughy
• Hypotension
• Oliguria
• Hyperirritable
• High pitched cry
MANAGEMENT
• Restore intravascular volume
• Normal saline: 20ml/kg over 20 minutes
• Determine corrections based on initial sodium concentration
• 145-157 – 24 hours
• 158-170 – 48hours
• 171-183 – 72 hours
• 184-196 – 84 hours
• Fluids - 5% dextrose + half normal saline (20mEq/l K)
• RATE – 1.25 TO 1.5 times
• Adjust flow on basis of clinical status and serum sodium concentration
Sodium decreases too rapidly
• Decrease the rate of IV fluid
• Increase the concentration of sodium in IV fluid
Sodium decreases too slowly
• Decrease sodium concentration of IV fluid
• Increase rate of IV fluid
• Replace on going loss
HYPONATREMIA
• Serum sodium concentration <135mEq/l
• Occurs due to excessive salt and water loss from GI tract
• Extracellular hypo-osmolality and tendency to move water inside the cell
• Clinical features
• Nausea
• Difficulty in concentration
• Confusion
• Lethargy
• Agitation
• Headache
• Seizures
• Brain stem herniation – cerebral edema
• Diarrhea – sodium loss 50mEq/L
• Sodium deficit = 0.6 X body weight (135- observed sodium)
• 3% saline
• Sodium correction not more than >12mEq/L
DIFFICULT DIARRHEA
• Diarrhea in newborn:
• s/o systemic sepsis or UTI
• Increased rick of dehydration and assessment is difficult
• Necessary to estimate serum electrolytes and rule out sepsis
• Breast feeding to be continued along with ORS
• Antibiotics are recommended in low birth weight and associated
infections
DIARRHEA IN HIV INFECTED CHILDREN
• Higher mortality
• Cryptosporidum is common pathogen
• Recurrent episodes of acute watery diarrhea as well as persistent
diarrhea
• Complicated – immunological status, infection with opportunistic
infection associated with malnutrition
• ORT and other standard treatment
DIARRHEA CONTROL PROGRAM
• Started in 1978 to reduce mortality and morbidity
• National Oral Rehydration Therapy (ORT) 1985-86 : management of
diarrhea under 5years
• Supplies ORS packets to the states being organized by central
government
• Twice a year 150 packets to all subcentres in the country
• Now integrated with RCH
REFERENCE
• Nelson – 21st
edition
• Paediatric gastroenterology and hepatology – RIYAZ
• WHO article – treatment of diarrhea
• IAP textbook of Paediatrics – 6th
edition
• Auruchamy Lakshmanaswamy
• Next class - 27th
may
• Topic : approach to chronic diarrhea by Dr. Deena Kumari

acute_diarrhea.pptx presentation paediatric

  • 1.
    APPROACH TO ACUTE DIARRHOEA Moderator– Dr. Purnima Samyam Presenter – Dr. Pooja M Jain
  • 2.
    DEFFINITION • Acute diarrheais defined as sudden onset of excessively loose stools of >10ml/kg/day in infants and >200g/24 hours in older children which lasts less than 14 days • When episode lasts longer than 14 days – chronic diarrhea/ persistent diarrhea
  • 3.
    • Increase inthe frequency of the stool • Increase in the fluidity of the stool • Increase in the weight of the stool • Normal stool output : 5gm/kg/day • Diarrhea: 10gm/kg/day
  • 4.
    WHAT IS NOTDIARRHOEA ? • Frequent passage of small stools • Passage of pasty stools in a breast fed infant • Passage of watery stools in newborn infant after 3-4 days of birth • Passage of stools immediately or during feeding
  • 5.
    CLASSIFICATION • DEPENDING ONDURATION • Acute diarrhea- upto 2 weeks • Chronic diarrhea- >2 weeks • Persistent diarrhea- >2 weeks – infective • Protracted diarrhea > 2 weeks with malnutrition • DEPENDING ON SITE OF PATHOLOGY • Small bowel diarrhea • Large bowel diarrhea
  • 6.
    • DEPENDING ONPATHOPHYSIOLOGY • Osmotic diarrhea • Secretory diarrhea • Invasive diarrhea • Increased motility • Decreased motility • Decreased surface area • Mucosal invasion
  • 7.
    ETIOLOGY OF DIARRHEA– INFECTIOUS • VIRAL BACTERIA • Rotavirus vibrio cholerae • Norwalk virus enterotoxigenic ecoli • Enteric adenovirus salmonella • Astrovirus shigella • Calcivirus campylobacter s. aureus c.difficile • PARASITES FUNGAL • Giardia lambia candida albicans • Strongyloides stercoralis • Cryptosporidium parvum • Microsporidia
  • 8.
    ETIOLOGY OF DIARRHEA– NONINFECTIOUS • MALABSORPTION STATES  PANCREATIC DISEASES • Cystic fibrosis • Chronic pancreatitis • Hereditary pancreatitis • Congenital lipase deficiency  LIVER DISEASES • Primary bile acid malabsorption • Cholestatic jaundice  INTESTINAL DISEASES • Topical sprue • Celiac disease • Enterokinase deficiency • Lactase deficiency • Sucrase – isomaltase deficiency • ENDOCRINE CAUSES • Hypoparathyroidism • Hyperthyroidism • Adrenal insufficiency • IMMUNE DEFECTS • Agamaglobenemia • Defective CMI • METABOLIC DISORDERS • Darrows syndrome – (chloride) • Wolmans disease • Acrodermatitis enteropathica • NEOPLASMS • Zollinger Ellison syndrome • VIPOMA
  • 9.
    • PARENTRAL INFECTIONS •Urinary tract infection • Septicemia • OTHERS 6m – 2 y Cows milk protein intolerance , Lactose intolerance 2-5 y Celiac disease >5y Inflammatory bowl syndrome Older children Gastroenteritis (infective), giardiasis All ages food poisoning, sepsis
  • 10.
    PHYSIOLOGICAL DISTURBANCE INDIARRHEA • Total body water : ECF and ICF • ECF • 20-25% of body weight • 5% plasma and 15% interstitial fluid • Sodium and chloride – anions • ICF • 30-40% of body weight • Potassium – cation
  • 12.
    • Diarrheal lossmainly from ECF • Replacement with fluids rich in sodium with lower potassium • TYPES OF DEHYDRATION • Isonatremic – most common : 70-80% • Hyponatremic – rare : 10-15% • Hypernatremic – very rare - <5%
  • 17.
    COMPENSATORY MECHANISM • lossof water and electrolytes in diarrheal stools, leads to increase in • renin • angiotensin • aldosterone • antidiuretic hormone (ADH) • fall of glomerular filtration rate (GFR) • retention of water by these mechanisms results in isotonic or hypotonic dehydration • Pre-existing or uncorrected potassium deficiency
  • 19.
    • SECRETORY DIARRHEA •Acute watery diarrhea with profound losses • Losses of water and electrolytes • Sodium pump failure • Rapid development of dehydration and electrolytes imbalance • Common – ETEC, cholera
  • 20.
    • OSMOTIC DIARRHEA •Injury to enterocytes may result brush border damage and epithelial destruction • Leading to reduced disaccharidase activity • Large, explosive and acidic stools
  • 21.
    FEATURES OSMOTIC DIARRHEASECRETORY DIARRHEA Effect of fasting on stool frequency Reduced symptoms No change Appearance Stools Not ill looking Large volume, semisolid Ill looking Large volume, watery Flatulence Perianal excoriation ++ Present - Absent Withdraw of offending agent Diarrhea stops Does not respond Dehydration + ++ Volume of stools <200ml/24 hours Proportional to intake of offending food >200ml/24 hours More than intake of foods Stool consistency Soupy – lactose intolerance Watery
  • 22.
    INVESTIGATIONS OSMOTIC DIARRHEASECRETORY DIARRHEA Stool osmolality 400mOsmol/kg 290mOsmol/kg Stool sodium <70meq/l >70meq/l Stool potassium 30mmol/l 40mmol/l Stool pH <5 >4 Evidence of malabsorption Present Absent Stool for reducing substances Positive Absent Osmotic gap >100mOsmol/l <100mOsmol/l
  • 23.
    DYSENTRY • Intestinal mucosalcells are invaded by micro-organisms • Inflammatory reaction • Presenting with blood and mucus • More prone to develop : intestinal perforation, toxic megacolon, rectal prolapse
  • 24.
    FEATURES SMALL BOWLDIARRHEA LARGE BOWL DIARRHEA Volume of stools Large Small Frequency Odor Not very frequent Offensive Frequent Odourless Nature of stools Bulky, watery, steatorrhea Or frothy explosive stools Loose stools with blood mucus and jelly like Bloating Effect of defecation on discomfort Tenesmus Present Relieved Absent Absent Not relieved Present Vomiting Dehydration More common Present Rare Usually absent Perianal excoriation Present Rare
  • 25.
    Types Organisms SMALL BOWLDIARRHEA Virus Rotavirus, Norwalk virus, astrovirus, calcivirus, coronavirus Bacteria Vibrio, enterotoxigenic e.coli Parasites Giardia lambia, strongyloides stercoralis, cryptosporidium parvum LARGE BOWL DIARRHEA Bacteria Shigella, eneteroinvasive ecoli, eneterohaemorrhagic ecoli, salmonella Parasites Entamoeba histolytica, trichuras trichura, Balantidium coli, schistosomiasis
  • 26.
    INVASSIVE DIARRHEA NON-INVASSIVE DIARRHEA PATHOGENESIS Direct invasion of intestine by bacteria Cytotoxin production by bacteria Enterotoxin production by bacteria Destruction of villi by viruses Parasites adhere to mucosa CAUSATIVE AGENTS Shigella e. Coli (invasive) Salmonella c. Difficle Aeromonas Campylobacter Vibrio e.Coli (enterotoxigenic) Rotavirus Norwalk virus Calcivirus Astrovirus
  • 27.
    PATHOGENESIS OF ROTAVIRUSDIARRHEA • OSMOTIC DIARRHEA • Enterocyte damage leads to lactose malabsorption • SECRETORY DIARRHEA • Crypt cell proliferation – increased secretion of electrolytes and water • NSP4 production – increased intracellular calcium, chloride secretion • Neuromediate vascular ischaemia – neurotransmitter release
  • 28.
    • OSMOTIC ANDSECRETORY DIARRHEA • Inflammation – rotavirus infected enterocytes activate nuclear factor and produce chemokines • HYPERMOTILITY DIARRHEA • Stimulation of auerbach plexus • INCREASED GUT PERMIABILITY • Antigen antibody complex
  • 29.
  • 30.
    PATHOGENESIS OF CHOLERA •Organism adheres to small bowel epithelium – epithelium remains intact • ENTEROTOXIN – binds to ganglioside receptor • Increased production of CAMP • Massive purging of electrolyte rich sodium, chloride, bicarbonate and potassium
  • 31.
    HISTORY TAKING • AGE– infants <3m should be treated at hospital • GENDER - toddlers diarrhea is chronic, non-specific, boys • RESIDENCE – cholera : epidemics, food poisoning • CHIEF COMPLAINTS – fever for 3 days, loose stools for 3 days • HOPI Onset, duration, frequency Stools – consistency, volume (small/large) Character – frothy/ oily/ sticky to pan Associated with blood or mucus H/o bottle feeding Worms in stools Drug exposure
  • 32.
    • Precipitating andrelieving factors • Co-existing symptoms Vomiting – number of episodes, times of onset after food intake Content of vomitus Abdominal pain Fever Tenesmus Lethargy, refusal of feeds, abnormal movements
  • 33.
    • Abdominal distension •Features of dehydration – excessive thirst, drowsiness • Bladder history - urine output, burning during urination • Oral intake – amount and type of feeds during illness • h/o drug intake
  • 34.
    DISEASES CHARACTERISTIC FEATURESOF STOOLS Lactose intolerance Soundy, borborygmi, soupy consistency, acidic PH, sore bottom Fat malabsorption Frequent, frothy, foul smelling, floats in water, fixes to pan Inflammatory bowl disease Recurrent blood and mucus Irritable bowl syndrome Pellet or ribbon like stools Starvation diarrhea Small greenish no faecal matter Dysentery Blood stained stools Cholera Rice watery stools
  • 35.
    PRESENTING COMPLAINT DISEASEAND CONDITION Wheeze Food allergy, cystic fibrosis Arthralgia IBD Flushing Carcinoid syndrome Jaundice Bile acid diarrhea Recurrent respirator5y infection Immunodeficiency Ataxia A beta lipo- proteinemia
  • 36.
    • TREATMENT HISTORY •h/o hospitalization • h/o drugs – antibiotics, antineoplastic • h/o radiation • h/o native treatment • CONTACT HISTORY – tuberculosis • ANTENATAL – newborn • BIRTH HISTORY – • pre term prone to infections and breast milk intolerance • Mode of delivery - vaginal – more prone – aspiration of organisms
  • 37.
    • NEONATAL –LBW, pre maturity, birth asphyxia • Umbilical cord catheterization – sepsis • GROWTH • Growth retardation – chronic diarrhoea, malabsorption , protracted diarrhea • IMMUNISATION history : rotavirus and typhoid • FAMILY AND SIBLING HISTORY – • Acute - food poisoning – time interval and onset • Chronic- malabsorption syndrome, celeiac disease, inflammatory bowl diseases, celiac disease, food allergy • jaundice –chronic liver disease • Chronic cough – cystic fibrosis
  • 38.
    • NUTRITIONAL HISTORY •Diet during before and during onset of illness • Food allergy or intolerance to food • Wheat - celiac disease • Sugar – sucrose isomaltase deficiency • Affect of w/h food • Cows milk • SOCIOECONOMIC HISTORY • Water and sanitation facility
  • 39.
    • GENERAL EXAMINATION •Consciousness: normal, altered, unconscious • General appearance: child looks ill • Nutritional status- under nourished/ well nourished • Signs of nutritional deficiency : • Acrodermatits enteropathica – zinc deficiency • Dermatitis – pellagra • Vitamin D deficiency – malabsorption syndrome : bossing, aloplecia • Vitamin A deficiency - malabsorption syndrome
  • 40.
    • SIGNS OFDEHYDRATION – • Depressed AF • Sunken eyes • Absence of tears • Dry tongue • ASSOCIATED FEATURES • pallor • Jaundice • Clubbing – celiac disease, IBD • Lymphadenopathy - leukemia, lymphoma • Erythema nodosum – IBD • Pedal edema – PEM, protein loosing enteropathy • Perianal excoriation • Oral cavity – oral thrush – immunodeficiency • Skin – purpura ecchymosis – DIC (septecemia, thrombocytopenia, HUS) • Scratch marks – bile acids – steatorrhea • Hands – white nails – protein loosing eneteropathy
  • 41.
    • VITALS NO DEHYDRATIONSOMEDEHYDARTION SEVERE DEHYDARTION TEMPERATURE PULSE RATE PULSE VOUME BLOOD PRESSURE RESPIRATORY RATE Normal Normal Good Normal Normal Cold Normal/ may be increased N / decreased volume Normal Normal Cold mottled Tachycardia Bradycardia – most severe cases Weak, thready, impalpable Hypotension Tachypnea
  • 42.
    SYSTEMIC EXAMINATION • PERABDOMEN • INSPECTION • Abdominal distension – uniform or localized • Visible veins • Skin- stretched shiny scar marks • Hernial orifice • External genitalia • PALPATION • Soft/tense • Local tenderness • Guarding rigidity • AUSCULTATION • Bowl sounds • RECTAL EXAMINATION • Rule out other causes of dysentery
  • 43.
    • CARDIOVASCULAR SYSTEM •Tachycardia f/b bradycardia • RESPIRATORY SYSTEM • Tachypnea – severe dehydration • CENTRAL NERVOUS SYSTEM • Alerted sensorium • Irritability • Lethargy • Drowsiness
  • 44.
    • ASSESSMENT OFDIARRHEA • Fluid deficit – severity of dehydration • Type of dehydration • Electrolyte disturbance • Acid base dehydration • Assessment of renal function
  • 45.
    ASSESSMENTY NO DEHYDRATIONSOME DEHYDRATION SEVERE DEHYDRATION LOOK AT Condition Eyes Tears Mouth and tongue Thirst Well alert Normal Present Moist Drinks normally, not thirsty Restless, irritable Sunken Absent Dry Thirsty, drinks eagerly Lethargic, unconscious Very sunken and dry Absent Very dry Drinks poorly, unable to drink FEEL Skin turgor Goes back quickly Goes back slowly Goes back very slowly DEFINITION No signs of dehydration If 2 or more signs If 2 or more signs Heart rate Pulse Extremities Normal Normal Warm Normal/ may be increased N / decreased volume Cold Tachycardia Bradycardia – most severe cases Weak, thready, impalpable Cold mottled cyanosis
  • 46.
    DIFFICULTIES IS ASSESSINGDEHYDRATION • Marasmus, kwashiorkor and obesity – skin turgor – not useful • Increased thirst, tachycardia and oliguria – reliable • Sleeping child – mistaken as lethargic • Oral mucosa – dry – habitual mouth breathers • In dehydrated child – mouth - moist – just vomited/ taken water
  • 47.
    FEATUR0)ES ISOTONIC HYPONATREMICHYPERNATREMIC PATHOGENESIS Loss of isotonic fluids Loss of sodium rich fluids Increased in sodium administration or fluid loss exceeds sodium loss CAUSES Diarrhea with vomiting Enetritis Cholera, seating, viral diarrhea Diabetes insipidus, administration of faulty prepared ORS Serum osmolality Serum sodium (mEq/l) 281- 297 mEq/l 133-145 <281mEq/l <133 >297mEq/l >145 Symptoms Apathy, lethargy Altered sensorium Irritability Skin turgor Skin feel Mucus membrane Reduced Dry Dry Reduced Calmy Dry Normal Thick, doughy Parched Pulse rate Increased Increased Decreased Complications Metabolic acidosis Pre renal failure Cerebral edema Intracranial haemmorrhage
  • 48.
    INVESTIGATIONS • Complete haemogram •Stool macroscopy – color, consistency, presence of blood and mucus • Stool microscopy – pus cells, RBC, helminths, ova, cyst • Stool for reducing substances • Hanging drop method for cholera • Stool culture • Serum electrolytes • Blood gas estimation • Renal function test
  • 49.
    TREATMENT FOR ACUTE DIARRHOEA Moderator– Dr. Purnima Samyam Presenter – Dr. Pooja M Jain
  • 50.
    DEFINITIONS • Dehydration -Loss of water and dissolved salts from the body, occurring, for instance, as a result of diarrhoea. • Rehydration - The correction of dehydration. • Oral Rehydration Therapy (ORT) - The administration of fluid by mouth to prevent or correct the dehydration that is a consequence of diarrhoea. • Oral Rehydration Salt (ORS) solution - Specifically, the complete, new WHO/UNICEF formula.
  • 51.
    ASSESSMENTY NO DEHYDRATIONSOME DEHYDRATION SEVERE DEHYDRATION LOOK AT Condition Eyes Tears Mouth and tongue Thirst Well alert Normal Present Moist Drinks normally, not thirsty Restless, irritable Sunken Absent Dry Thirsty, drinks eagerly Lethargic, unconscious Very sunken and dry Absent Very dry Drinks poorly, unable to drink FEEL Skin turgor Goes back quickly Goes back slowly Goes back very slowly DEFINITION No signs of dehydration If 2 or more signs If 2 or more signs Heart rate Pulse Extremities Treatment Normal Normal Warm PLAN – A Normal/ may be increased N / decreased volume Cold PLAN - B Tachycardia Bradycardia – most severe cases Weak, thready, impalpable Cold mottled cyanosis PLAN – C
  • 54.
    Treatment Plan A:home therapy to prevent dehydration and malnutrition • Give the child more fluids than usual, to prevent dehydration • Give supplemental zinc (10 - 20 mg) to the child, every day for 10 to 14 days • Continue to feed the child, to prevent malnutrition • Take the child to a health worker if there are signs of dehydration or other problems
  • 55.
    SUITABLE FLUIDS • Fluidsnormally containing salt • ORS • Salted drinks – salted rice water or salted yogourt drink • Vegetable/ chicken soup with salt
  • 56.
    • HOME BASEDORS • Salt sugar solution • 3g – salt • 18g – sugar • 1 liter of water
  • 57.
    HOME AVAILABLE FLUIDS NOTCONTAINING SALT UNSIUTABLE FLUIDS Plain water Rice water – unsalted Soups – unsalted Green Coconut water Yoghurt drinks without salt Unsweetened fresh fruit juice Simple sugar solution Glucose solution Carbonated soft drinks Fruit juice – tinned/ fresh Gelatin deserts Tea/ coffee
  • 58.
    HOW MUCH OFFLUIDS TO BE GIVEN ? AGE Amount of ORS / appropriate ORT fluids after every loose stool Amount of ORS provide for use at home <24 MONTHS 50-100ml / loose stool 500ml/day 2-5 YEARS 100-200ml/loose stool 1000ml/day OLDER CHILDREN As much as the child wants 2000ml/day
  • 59.
    ORS – oralrehydration solution INGREDIENTS INGREDIENTS per liter (g) COMPONENTS Concentration of ingredients per liter (mmol/L) STANDARD ORS LOW OSMOLARITY STANDARD ORS LOW OSMOLARITY Sodium chloride 3.5 2.6 Sodium Chloride 90 80 75 65 Trissodium citrate dehydrate 2.9 2.9 Citrate 10 10 Potassium chloride 1.5 1.5 Potassium 20 20 Glucose 20 13.5 Glucose 111 75 Total osmolarity 311 245
  • 60.
    • balanced glucose-electrolytemixture, first used in 1969 • 1984, another mixture containing trisodium citrate instead of sodium bicarbonate - improving the stability of ORS in hot and humid climates. • adverse effects of hypertonicity on net fluid absorption. This was done by reducing the solution’s glucose and salt (NaCl) concentrations.
  • 61.
    • glucose facilitatesthe absorption of sodium (and hence water) on a 1:1 molar basis in the small intestine; • sodium and potassium are needed to replace the body losses of these essential ions during diarrhoea (and vomiting) • citrate corrects the acidosis that occurs as a result of diarrhoea and dehydration.
  • 62.
    Properties of ORS-citrate •stability in tropical countries where - up to temperatures of 60°C - no discoloration occurs. • A shelf-life of 2-3 years can be assumed without any particular storage precautions. • Reduces stool output especially in high output diarrhea • Increases intestinal absorption of fluids and electrolytes
  • 64.
    DIFFERENT LOW OSMOLARITYORS INGREDIENTS mEq/l mmol/l mEq/l mmol/l mEq/l mmol/l Sodium 50 60-70 75 Chloride 40 60-70 65 Potassium 20 20 20 Citrate 30 10 10 Glucose anhydrous 111 75-90 75 Osmolarity 251 210-260 245
  • 65.
    DISADVANTAGE OF STANDARDORS • Poor acceptable due to taste • Increased volume, purge rate and duration of diarrhoea • High sodium concentration Dangerous in edematous children Congestive cardiac failure – anemia • Risk of hypernatremia
  • 66.
    ADVANTAGE OF LOWOSMOLARITY ORS • Treatment of ADD in newborn and young • Effective water and sodium absorption • Less stool output and reduced frequency of vomiting • No risk of developing hypernatremia • More stability of reconstituted solution • Decreases number of hospitalizations • Single formula would be promoted for all age
  • 67.
    SUPER ORS • Cookingrice for 20 minutes and then adding salt • During digestion glucose is absorbed slowly and promotes sodium absorption • Puffed rice can also be used • 50-60gm of rice is used • Glucose polymers or amino acids – glycine, alanine or glutamine can be used • Improves absorption of fluids and electrolytes
  • 68.
    • ADVANTAGE • Tastesbetter • More calories • Culturally acceptable • Reduces diarrhea by adding more substrate to gut lumen without increasing osmolality • SUPER SUPER ORS – adding zinc to super ORS
  • 69.
    • ORS FORTIFIEDWITH AMINO ACIDS • L- alanine and glycine, glutamine : high osmolarity • Efficacious in cholera • ZINC FORTIFIED ORS • Modifies the course of diarrhoeal illness • Decreases the severity of diarrhea • Prevents recurrent episodes of diarrhea
  • 70.
    ReSoMal • Severely malnourishedchildren with dehydration • There is potassium deficiency and high levels of sodium • Deficiency of magnesium, zinc and copper Glucose 125 111 Sodium 45 90 Chloride 70 80 Potassium 40 20 Citrate 7 10 Magnesium 3 - Zinc 0.3 - Copper 0.045 - Osmolarity 300 311
  • 72.
    • It issupplied as powder in satchets. • Previously 1 satchet was reconstituted by adding 2 L of water to each satchet therefore producing 2L of rehydration solution • In order to not waste the quantity of prepared solution UNICEF in 2010 reduced satchet size to 50% • New satchets are added to 1 L of water • Can also be prepared by diluting one ORS in 2L of water and adding 25g/L of sucrose and 20ml/L of mineral mix
  • 73.
    • ReSoMal isgiven 5ml/kg every 30 minutes for 2 hours orally or with NG tube • 5-10ml/kg/hr for next 4-10 hours ,excat amount to be given is determined by –how much the child wants -stool loss -vomiting Replace ReSoMal doses at 4,6,8, and 10 hours with F-75 if rehydration is continuing Continue feeding with F-75
  • 74.
    PRECAUTIONS WHILE GIVINGORS • High fiber diet should be avoided along with ORS • Should be given in small sips – preferably with spoon • If there is vomiting – ORS should be given after 10 minutes • If vomiting is severe – IV fluids should be given • Staple food should be given • Rice with milk, curd and sugar can be given
  • 75.
    ORT – INEFFECTIVE •High purge rate - >5ml/kg/hr • Persistent vomiting >3 episodes/hr • Paralytic ileus • Shock • Glucose malabsorption • Incorrect preparation • Improper administration
  • 76.
    PLAN – A: treatment in NO DEHYDRATION • Without any physical signs • Fluid therapy • Continued feeding • Zinc supplementation • Identification of danger signs
  • 77.
    WARNING SIGNS • Highpurge rate • Persistent severe vomiting/ frequent vomiting • Marked thirst • Refusal to eat/ drink • Blood in stool • Fever • Child not getting better in 3 days • Rice watery stools – cholera • Anuria/ failure to pass urine >12 hours • Altered sensorium/ drowsiness/ convulsions
  • 78.
    WHO Recommendations forZINC • Children >6months 20mg elemental zinc daily • Children 2-6months 10mg elemental zinc daily • To be continued for 14 days • Use zinc alone – sulfate/acetate/gluconate • Avoid iron with zinc • Once or twice daily
  • 79.
    ROLE OF ZINC Causesof zinc deficiency • Breast milk does not supply sufficient zinc after 6 months • Inadequate food intake • Poor intake of animal food • High phytate content • Increased fecal loss
  • 80.
    EFFECT OF ZINCDURING DIARRHEA • Improves epithelial repair • Increases activity of brush border enzymes • Increases T cell immunity • Regulation of water and electrolytes • Reduces stool output • Reduces the duration of diarrhea • Prevents subsequent episodes next2-3 months
  • 81.
    Plan-B treatment ofSOME DEHYDRATION • WHO ORS under supervision of medical staff over 4 hours • In infants and severely malnourished – correction over 6 hours • Replacement of ongoing losses : 10-20ml/kg for each loose stool • Infants <6m – not breast fed – clear watery fluids + ORS to prevent hypernatremia • Reassessment at the end of 4 hours – managed accordingly • Breast feds are continued • Semi solid foods are started after completion of deficit replacement
  • 82.
    TREATMENT PLAN B •Deficit replacement : 75ml/kg over 4 hours ORS • Maintenance therapy • ORS in volumes equal to diarrheal losses • 10-20ml/kg – each loose stool continue till diarrhea stops • Provision of normal daily fluid requirements • Upto 10kg : 100ml/kg • 10-20kg : 1000ml + 50ml/kg • >20kg : 1500ml + 20ml/kg
  • 83.
    ORS in first4 hours : Plan B Age <4months 4-11months 12-23 months 2-4 years 5-14 years >14years Approximate weight (kg) <5kg 5-8kg 8-11kg 11-16 16-30 >30 ORS in ml 200-400 400-600 600-800ml 800-1200 1200-20000 >2200
  • 84.
    How to giveORS solution ? • solution should be given to infants and young children using a clean spoon or cup. • Feeding bottles should not be used. • For babies, a dropper or syringe (without the needle) can be used to put small amounts of solution into the mouth. • Children under 2 years of age should be offered a teaspoonful every 1-2 minutes • older children may take frequent sips directly from the cup.
  • 85.
    • If thechild vomits, wait 5-10 minutes and then start giving ORS solution again, but more slowly (e.g. a spoonful every 2-3 minutes). • Reassesement of signs of dehydration • If severe dehydration – IV fluids – severe dehydration • If some dehydration – repeat plan B at the same time offer food and fluids as per plan A • If no dehydration – considerfully hydrated when • the skin pinch is normal; - thirst has subsided; - urine is passed; - the child becomes quiet, is no longer irritable and often falls asleep. •
  • 86.
    Plan C –treatment in SEVERE DEHYDRATION • Immediate IV fluids as 100ml/kg • Preferably RL or normal saline • NG tube can be used – unavailability of IV line • If NG tube : ORS 20ml/kg/hr • If child has more vomiting or abdominal distension – give slowly AGE 30ml/kg 70ml/kg <12months 1 hour 5 hours Older children 30 minutes 2 ½ hours
  • 87.
    • 100ml/kg isgiven over 3-6 hours • Severely malnourished – SLOWLY OVER 6 HOURS • 30ml/kg : over 1 hour • 70ml/kg : over 5 hours • Reassessment of hydration status every 1-2 hours • If does not improve give IV fluids more rapidly • Start ORS 5ml/kg/hr – once child can drink 3-4 hours : infants 1-2 hours : older children
  • 88.
    • Reassess after3 hours and 6 hours • Classify dehydration and manage accordingly • Continuously assessed for urine output, electrolytes, blood urea and serum creatinine and glucose levels • Maintenance fluids
  • 89.
    ROLE OF ANTIMICROBIALS •h/o passing blood and mucus in stools • Cholera • Amebiasis • Giardiasis • Pseudomembranous colitis • Parenteral diarrhea
  • 90.
    CAUSE DRUG OFCHOICE DOSE CHOLERA First line – DOXYCLINE Second line - CIPROFLOXACIN Single dose 6mg/kg PO Single dose 15mg/kg DYSENTRY First line – CIPROFLOXACIN Second line – CEFTRIAXZONE 15mg/kg BD for 3 days PO 50-100mg/kg OD IM for 2-5 days AMOEBIC DYSENTRY METRONIDAZOLE 30mg/kg/day in TID PO for 5-10 days ACUTE GIARDIASIS METRONIDAZOLE Or TINIDAZOLE 15mg/kg/day in TID PO for 5 days 15mg/kg/day in TID PO for 5 days
  • 91.
    PROBIOTICS • Living micro-organismthat confer health benefit on the host by improving its intestinal microbial balance • CHARACTERISTICS • Live microbial feed supplements • Compete with pathogens for micronutrients • Naturally colonized in human gut • Safe – no side effects • Able to survive in GIT with beneficial effects
  • 92.
    BENEFICIAL EFFECTS • Increaseresistance to infectious disease of intestine • Decreases the duration of diarrhea • Decreases flatulence • Improve digestion • Synthesis of vitamins : biotin and vitamin K • Aid absorption of minerals : calcium and magnesium
  • 93.
    EFFECT ON PATHOGENICMICRO-ORGANISMS • Modification of toxins • Modification of toxin receptors • Enhance immune response to pathogens • Production of antimicrobial substance
  • 94.
    EFFECT ON HOSTMICRO-ORGANISMS • Production of strong acids : lactic acid • Metabolizing toxins • Fragmenting and decreasing sludge – reducing concentration of ammonia, sulphides • Producing wide variety of antibiotic substance: acidophillin, bacteriocin
  • 95.
    INTESTINAL ORGANISMS –PROBIOTICS • BACTERIA • Lactic acid producing bacteria • Lactobacilli – L.acidophillus • Lactococci: L.lactis • Bifidobacteria: B.bifidum • Bacillus species: B.subtilis • E.coli strain nissle • FUNGI • Saccharomyces boulardii • Saccharomyces cerevisae
  • 96.
    PRE-BIOTICS • These arenon-digestible food stuff that selectively stimukate growth and activity of beneficial bacteria in gut • Promote proliferation of bifido bacteria in colon • Immune stimulation – reduces duration and incidence of bacteria • Examples • Fructo and galacto oligosaccharides • Inulin • Galactose
  • 97.
    SYNBIOTICS • Combination ofprobiotics and prebiotics • Health enhance g and health promoting – functional food • ADVANTAGES • Anticarcinogenic • Antimicrobial • Antidiarrheal • Immunomodulation • Decreases lipid activity • Help decrease blood activity • Suppress putrefactive process in stomach
  • 98.
    OTHER DRUGS INDIARRHEAL DISORDERS • ANTIMOTILITY DRUGS : loperamide are contraindicated Stagnation of fluids – harmful bacteria multiply – prolonging illness • Adsorbents – kaolin and pectin : avoided • Antisecretory agents : racecadotril : avoided • Prebiotics and probiotics can be used
  • 99.
    RACECADOTRIL • Enkephalinase inhibitor •Reduces intestinal secretion by preventing breakdown of endogenous enkephalins • Reduces 48 hours stool output in acute watery diarrhea
  • 100.
    NUTRITIONAL MANAGEMENT INDIARRHEA • foods suitable for a child with diarrhoea are the same as those required by healthy children. • MILK • Infants of any age who are breastfed should be allowed to breastfeed as often and as long as they want. Infants will often breastfeed more than usual this should be encouraged. • Infants who are not breastfed should be given their usual milk feed (or formula) at least every three hours, if possible by cup. • Infants below 6 months of age who take breastmilk and other foods should receive increased breastfeeding. As the child recovers and the supply of breastmilk increases, other foods should be decreased.
  • 101.
    • OTHERFOODS • 6months and older infants – if already on soft diet – cereals, vegetables and other foods • If child is >6m such foods are not given, then it should ne started during diarrhea or soon after it stops • Should be culturally accepted, readily available, have high content of energy and micronutrients • Should be well cooked, smashed easy to digest
  • 102.
    • Milk shouldbe mixed with cereals if possible 5-10ml of vegetable oil • Meat, fish, egg should be given if available • Foods rich in potassium, such as bananas, green coconut water and fresh fruit juice are beneficial. • Should be given every 3 or 4 hours – 6times/day • Frequent small feedings • continue giving the same energy-rich foods and provide one more meal than usual each day for at least two weeks. • If the child is malnourished, extra meals should be given until the child has regained normal weight-for-height.
  • 104.
    COMPLICATIONS IN ACUTEDIARRHEA • Persistent diarrhea • Precipitation of malnutrition • Vitamins and minerals deficiencies • Hypoglycemia – convulsions • Dyselectrolytemia - hyponatremia/ hypernatremia • Hypokalemia • Focal infections – • UTI, endocarditis, pneumonia, meningitis, osteomyelitis, encephalitis • Reactive arthritis • Glomerulonephritis • IgA nephropathy • Hemolytic uremic syndrome • Heart failure – electrolyte imbalance • Hypovolemia – Acute kidney injury
  • 105.
    HYPERNATREMIA • Serum sodium>145mEq/L • Water loss >> electrolyte loss • Movement of water from brain cells to ECF • Formation of IDIOGENIC OSMOLES • Increases osmolality within neurons • ECF volume may fall rapidly once hypernatremia gets corrected • Cause the movement of water from ECF to neurons CEREBRAL EDEMA
  • 106.
    HYPERNATREMIC DEHYDRATION • CLINICALFEATURES • Skin turgor – normal/ doughy • Hypotension • Oliguria • Hyperirritable • High pitched cry
  • 107.
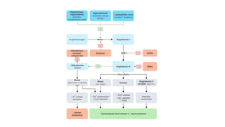
    MANAGEMENT • Restore intravascularvolume • Normal saline: 20ml/kg over 20 minutes • Determine corrections based on initial sodium concentration • 145-157 – 24 hours • 158-170 – 48hours • 171-183 – 72 hours • 184-196 – 84 hours
  • 108.
    • Fluids -5% dextrose + half normal saline (20mEq/l K) • RATE – 1.25 TO 1.5 times • Adjust flow on basis of clinical status and serum sodium concentration Sodium decreases too rapidly • Decrease the rate of IV fluid • Increase the concentration of sodium in IV fluid Sodium decreases too slowly • Decrease sodium concentration of IV fluid • Increase rate of IV fluid • Replace on going loss
  • 109.
    HYPONATREMIA • Serum sodiumconcentration <135mEq/l • Occurs due to excessive salt and water loss from GI tract • Extracellular hypo-osmolality and tendency to move water inside the cell • Clinical features • Nausea • Difficulty in concentration • Confusion • Lethargy • Agitation • Headache • Seizures • Brain stem herniation – cerebral edema
  • 110.
    • Diarrhea –sodium loss 50mEq/L • Sodium deficit = 0.6 X body weight (135- observed sodium) • 3% saline • Sodium correction not more than >12mEq/L
  • 111.
    DIFFICULT DIARRHEA • Diarrheain newborn: • s/o systemic sepsis or UTI • Increased rick of dehydration and assessment is difficult • Necessary to estimate serum electrolytes and rule out sepsis • Breast feeding to be continued along with ORS • Antibiotics are recommended in low birth weight and associated infections
  • 112.
    DIARRHEA IN HIVINFECTED CHILDREN • Higher mortality • Cryptosporidum is common pathogen • Recurrent episodes of acute watery diarrhea as well as persistent diarrhea • Complicated – immunological status, infection with opportunistic infection associated with malnutrition • ORT and other standard treatment
  • 113.
    DIARRHEA CONTROL PROGRAM •Started in 1978 to reduce mortality and morbidity • National Oral Rehydration Therapy (ORT) 1985-86 : management of diarrhea under 5years • Supplies ORS packets to the states being organized by central government • Twice a year 150 packets to all subcentres in the country • Now integrated with RCH
  • 114.
    REFERENCE • Nelson –21st edition • Paediatric gastroenterology and hepatology – RIYAZ • WHO article – treatment of diarrhea • IAP textbook of Paediatrics – 6th edition • Auruchamy Lakshmanaswamy
  • 115.
    • Next class- 27th may • Topic : approach to chronic diarrhea by Dr. Deena Kumari