SIMULASI DAN
KOMUNIKASI DIGITAL
Mashudi, S.Kom
Kompetensi Dasar
3.1 Menerapkan Logika dan Algoritma Komputer
4.1 Menggunakan fungsi perintah-perintah
(command)
Tujuan Pembelajaran
1. Setelah berdiskusi dan menggali informasi, peserta didik akan dapat
menjelaskan konsep logika secara jelas dan sikap bertanggung jawab
2. Setelah berdiskusi dan menggali informasi, peserta didik akan dapat
Menyusun flowchart contoh algoritma sederhana dalam kehidupan
sehari-hari secara jelas dan sikap bertanggung jawab
3. Setelah berdiskusi dan menggali informasi, peserta didik akan dapat
Menyusun flowchart menanam tanaman secara jelas dan sikap
bertanggung jawab
4. Dengan PC/Laptop peserta didik akan dapat mendemonstrasikan
perintah-perintah dasar pada windows dan membuat permainan dengan
animasi 3D berdasarkan contoh dengan percaya diri
INDIKATOR
Setelah menyelesaikan bab ini,
anda diharapkan dapat:
• Mengerti tentang algoritma.
• Membuat algoritma dari suatu permasalahan.
• Mengerti tentang flowchart.
• Membuat flowchart dari suatu
permasalahan.
ALGORITMA
LOGIKA DAN ALGORITMA
logika, yaitu kemampuan seorang manusia untuk berfikir dengan
akal tentang suatu permasalahan menghasilkan sebuah
kebenaran, dibuktikan dan dapat diterima akal
Rinaldi Munir : Algoritma adalah urutan langkah-langkah
logis penyelesaian masalah yang disusun secara sistematis
Kamus Besar Bahasa Indonesia, definisi algoritma adalah
urutan logis pengambilan keputusan untuk pemecahan
masalah
Logika dan Algoritma adalah ilmu yang mempelajari cara
penyelesaian suatu masalah berdasarkan urutan langkah-
langkah terbatas yang disusun secara sistematis dan
menggunakan bahasa yang logis dengan tujuan tertentu
Algoritma
• Adalah inti dari ilmu
komputer.
• Algoritma adalah urutan
langkah-langkah logis
penyelesaian masalah
yang disusun secara
sistematis dan logis.
Algoritma
• Kata logis merupakan kata kunci dalam algoritma.
• Algoritma adalah urutan-urutan dari instruksi atau langkah-
langkah untuk menyelesaikan suatu masalah.
• Urutan langkah logis, yang berarti algoritma harus
mengikuti suatu urutan tertentu, tidak boleh melompat-
lompat.
Algoritma
• Alur pemikiran dalam menyelesaikan suatu
pekerjaan yang dituangkan secara tertulis.
 Alur pikiran, sehingga algoritma
seseorang dapat juga berbeda dari
algoritma orang lain.
 Tertulis, yang artinya dapat berupa
kalimat, gambar, atau tabel tertentu.
Algoritma
 Langkah-langkah dalam
algoritma harus dapat
ditentukan bernilai benar
atau salah.
Algoritma
• Algoritma adalah blueprint dari program.
• Sebaiknya disusun sebelum membuat program.
• Kriteria suatu algoritma:
– Ada input dan output
– Efektif dan efisien
– Terstruktur
Algoritma Dalam Kehidupan
• Algoritma adalah jantung ilmu komputer atau
informatika. Banyak cabang ilmu komputer yang diacu
dalam terminologi algoritma.
• Algoritma juga digunakan dalam kehidupan sehari-hari,
contohnya resep makanan. Di dalam resep makanan
terdapat langkah-langkah yang merupakan algoritma.
Algoritma dalam Kehidupan
Algoritma dalam Kehidupan
Kriteria Algoritma
• Input: algoritma dapat memiliki nol atau lebih
inputan dari luar.
• Output: algoritma harus memiliki minimal satu
buah output keluaran.
• Definiteness(pasti): algoritma memiliki instruksi-
instruksi yang jelas dan tidak ambigu.
Kriteria Algoritma
• Finiteness (ada batas): algoritma harus memiliki
titik berhenti (stopping role).
• Effectiveness(tepat dan efisien): algoritma sebisa
mungkin harus dapat dilaksanakan dan efektif.
Contoh instruksi yang tidak efektif adalah: A = A
+ 0 atau A = A * 1
Jenis Proses Algoritma
• Sequence Process: instruksi dikerjakan secara
sekuensial, berurutan.
• Selection Process: instruksi dikerjakan jika memenuhi
kriteria tertentu
• Iteration Process: instruksi dikerjakan selama memenuhi
suatu kondisi tertentu.
• Concurrent Process: beberapa instruksi dikerjakan
secara bersama.
Sifat Algoritma (Umum)
• Tidak menggunakan simbol atau sintaks dari
suatu bahasa pemrograman
• Tidak tergantung pada suatu bahasa
pemrograman
• Notasi-notasinya dapat digunakan untuk seluruh
bahasa manapun
Contoh Algoritma 1
Mengirim surat kepada teman:
1. Tulis surat pada secarik kertas surat.
2. Ambil sampul surat.
3. Masukkan surat ke dalam sampul.
4. Tutup sampul surat menggunakan perekat.
5. Jika kita ingat alamat teman tersebut, maka
tulis alamat pada sampul surat.
6. Jika tidak ingat, lihat buku alamat, kemudian
tulis alamat pada sampul surat.
7. Tempel perangko pada surat.
8. Bawa surat ke kantor pos untuk diposkan.
Contoh Algoritma 2
Mengupas Kentang untuk Makan Malam
 Ibu Tati mengambil kantong kentang dari rak
 Ibu Tati mengambil panci dari almari
 Ibu Tati mengupas kentang
 Ibu Tati mengembalikan kantong kentang dari
rak
Contoh Algoritma 2 (lanjt)
Ada hal yang “tergantung”pada sesuatu:
• Ibu Tati mengambil kantong kentang dari rak
• Ibu Tati mengambil panci dari almari
• Lakukan persiapan, gunakan celemek, pakaian
tergantung hari
Ibu Tati mengupas kentang
Ibu Tati mengembalikan kantong kentang dari rak
Kondisi – dari Alg. 2
• Hari Sabtu :
“Ibu Tati melihat bahwa bajunya tidak berwarna muda
karena itu ia tidak memakai celemek”(berarti tidak ada
aksi memakai celemek)
• Hari Minggu:
“Ibu Tati melihat bahwa bajunya berwarna muda karena
itu ia memakai celemek”
Kondisi – dari Alg. 2
• Jadi:
 Ambil kantong kentang dari rak
 Ambil panci dari almari
 Depend on warna baju
 berwarna muda : Pakai celemek
 tidak berwarna muda : Tidak pakai celemek
 Kupas kentang
 Kembalikan kantong kentang ke rak
Kondisi – dari Alg. 2
Karena dapat pesanan, maka kentang yg harus
dikupas 500 buah
tergantung pada jumlah kentang yang sudah dikupas
belum cukup : Kupas 1 kentang
cukup : selesai
Atau:
while jumlah kentang terkupas belum cukup do
Kupas 1 kentang
Kondisi – dari Alg. 2
Bisa jadi pada saat mengupas kentang tergantung pada
kentangnya, jika rusak / busuk, buang, tidak dikupas
Jadi:
Jika jumlah kentang terkupas belum cukup do
Tergantung pada kondisi kentang
Busuk: buang dan cari kentang berikutnya, tidak dihitung
Tidak Busuk: kupas 1 kentang
Menentukan apakah suatu bilangan merupakan
bilangan ganjil atau bilangan genap.
• Masukkan sebuah bilangan sembarang
• Bagi bilangan tersebut dengan bilangan 2
• Hitung sisa hasil bagi pada langkah 2.
• Bila sisa hasil bagi sama dengan 0 maka bilangan itu adalah
bilangan genap tetapi bila sisa hasil bagi sama dengan 1 maka
bilangan itu adalah bilangan ganjil.
Contoh Algoritma 3
Contoh 4
Algoritma menghitung luas persegi panjang:
• Masukkan panjang (P)
• Masukkan lebar (L)
• Luas ←P * L
• Tulis Luas
Pseudo Code
• Kode atau tanda yang menyerupai (pseudo)
program atau merupakan pejelasan cara
menyelesaikan suatu masalah.
• Pseudo-code sering digunakan oleh manusia
untuk menuliskan algoritma
Contoh
Problem:mencari bilangan terbesar dari dua bilangan yang
diinputkan
Contoh Algoritma:
• Masukkan bilangan pertama
• Masukkan bilangan kedua
• Jika bilangan pertama > bilangan kedua maka kerjakan
langkah 4, jika tidak, kerjakan langkah 5.
• Tampilkan bilangan pertama
• Tampilkan bilangan kedua
Contoh
Contoh Pseudo-code:
• Input a
• Input b
• If a > b then kerjakan langkah 4
• print a
• print b
Perbandingan
Algoritma Pseudo-code
Nilai A ditambah dengan 5 A ←A + 5
Cetak nilai A bila lebih besar dari 10 IF A > 10 THEN PRINT A
Dari dua bilangan A dan B, cari bilangan yang
terbesar
IF A > B THEN PRINT A ELSE PRINT
B
Bagian Program
Suatu program pada dasarnya terdiri dari 3 bagian:
• Input: bisa ada, bisa tidak
• Proses
• Output: minimal satu ouput.
Langkah Pembuatan Program
Mendefinisikan masalah
• Ini merupakan langkah pertama yang sering dilupakan orang.
• Menurut hukum Murphy (oleh Henry Ledgard):
“Semakin cepat menulis program, akan semakin lama kita dapat
menyelesaikannya”.
• Hal tersebut berlaku untuk permasalahan yang kompleks.
Tentukan masalahnya, apa saja yang harus dipecahkan dengan
menggunakan komputer, dan apa inputan serta outputnya.
Langkah Pembuatan Program
Menemukan solusi
• Setelah masalah didefinisikan, maka langkah berikutnya adalah menentukan
solusi. Jika masalah terlalu kompleks, maka ada baiknya masalah tersebut
dipecah menjadi modul-modul kecil agar lebih mudah diselesaikan.
• Contohnya masalah invers matriks, maka kita dapat membagi menjadi
beberapa modul:
meminta masukkan berupa matriks bujur sangkar
mencari invers matriks
menampilkan hasil kepada pengguna
• Dengan penggunaan modul tersebut program utama akan menjadi lebih
singkat dan mudah dilihat.
Langkah Pembuatan Program
Memilih algoritma
• Pilihlah algoritma yang benar-benar sesuai dan efisien
untuk permasalahan tersebut
Menulis program
• Pilihlah bahasa yang mudah dipelajari, mudah
digunakan, dan lebih baik lagi jika sudah dikuasai,
memiliki tingkat kompatibilitas tinggi dengan perangkat
keras dan platform lainnya.
Langkah Pembuatan Program
Menguji program
• Setelah program jadi, silahkan uji program tersebut dengan segala
macam kemungkinan yang ada, termasuk error-handlingnya sehingga
program tersebut akan benar-benar handal dan layak digunakan.
Menulis dokumentasi
• Menulis dokumentasi sangat penting agar pada suatu saat jika kita akan
melakukan perubahan atau membaca source code yang sudah kita tulis
dapat kita ingat-ingat lagi dan kita akan mudah membacanya. Caranya
adalah dengan menuliskan komentar-komentar kecil tentang apa
maksud kode tersebut, untuk apa, variabel apa saja yang digunakan,
untuk apa, dan parameter-parameter yang ada pada suatu prosedur
dan fungsi.
Langkah Pembuatan Program
Merawat program
• Program yang sudah jadi perlu dirawat untuk
mencegah munculnya bug yang sebelumnya
tidak terdeteksi. Atau mungkin juga pengguna
membutuhkan fasilitas baru yang dulu tidak ada
FLOWCHART
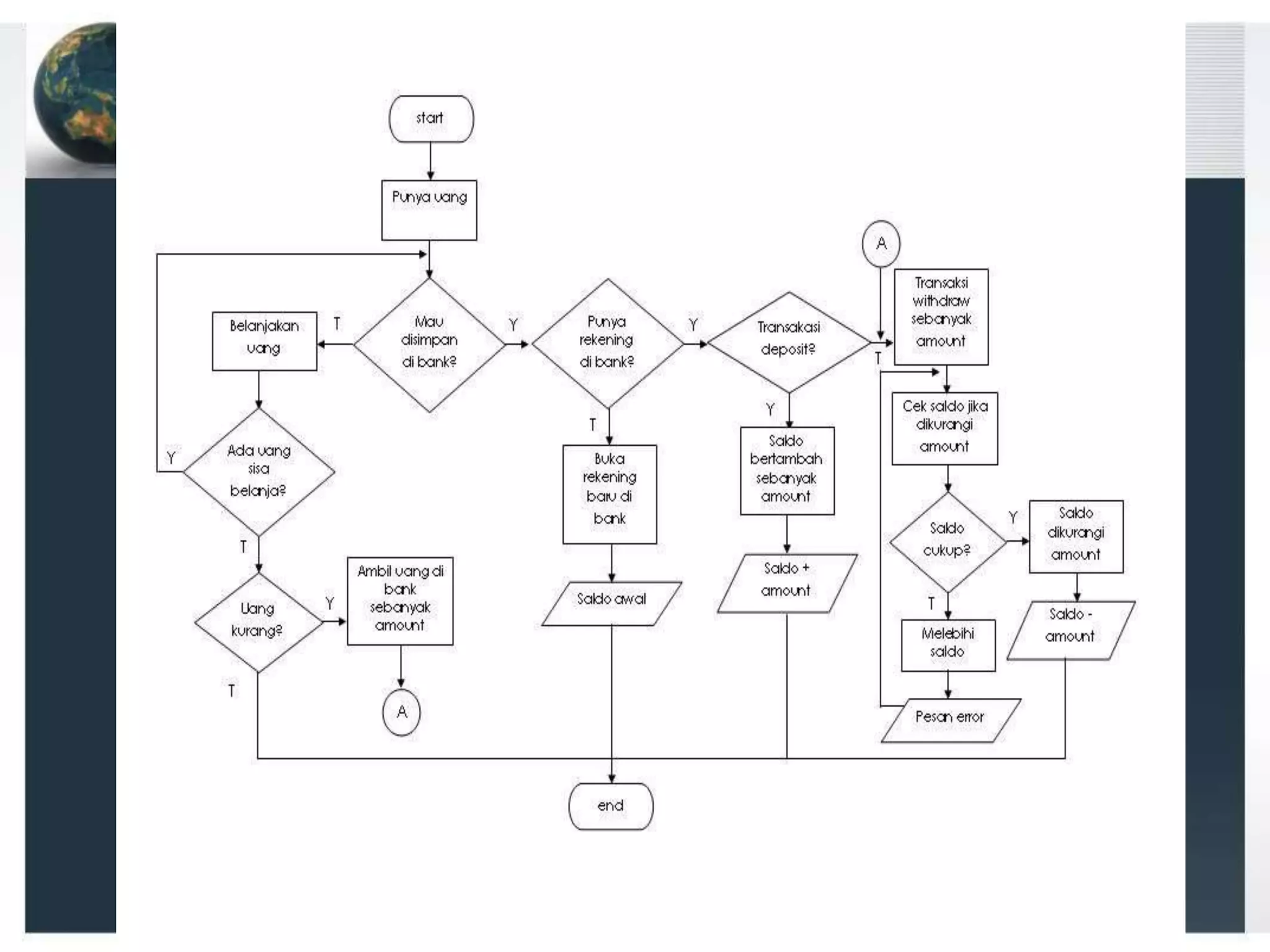
Flowchart
• Bagan-bagan yang mempunyai arus yang menggambarkan langkah-
langkah penyelesaian suatu masalah.
• Merupakan cara penyajian dari suatu algoritma.
• Ada 2 macam Flowchart :
– System Flowchart  urutan proses dalam system
dengan menunjukkan alat media input, output serta
jenis media penyimpanan dalam proses
pengolahan data.
– Program Flowchart  urutan instruksi yang
digambarkan dengan symbol tertentu untuk
memecahkan masalah dalam suatu program.
Flowchart
Definisi:
• Bentuk gambar/diagram yang mempunyai aliran
satu atau dua arah secara sekuensial
Kegunaan:
• Untuk mendesain program
• Untuk merepresentasikan program
Flowchart
Maka, flowchart harus dapat merepresentasikan
komponen-komponen dalam bahasa pemrograman
Sebelum pembuatan program
• Mempermudah programmerdalam menentukan alur
logika program
Sesudah pembuatan program
• Menjelaskan alur program kepada orang lain
Simbol-simbol Flowchart
• Flow Direction Symbols (Simbol
penghubung alur)
• Processing Symbols (Simbol proses).
• Input-output Symbols (Simbol input-
output)
Flowchart
Secara garis besar, unsur-unsur pemrograman
adalah Input  Proses Output. Semua bahasa
pemrograman, pasti mempunyai komponen-
komponen sebagai berikut :
• Input (scanf)
• Percabangan (if, switch)
• Perulangan (while, for, for each, loop)
• Output (printf)
Simbol-simbol Flowchart
Simbol-simbol Flowchart – Cont.
Simbol-simbol Flowchart – Cont.
Simbol-simbol Flowchart – Cont.
Simbol-simbol Flowchart – Cont.
Pembuatan Flowchart
• Tidak ada kaidah yang baku.
• Flowchart = gambaran hasil analisa suatu masalah
• Flowchart dapat bervariasi antara satu pemrogram dengan
pemrogramlainnya.
• Hindari pengulangan proses yang tidak
perlu dan logika yang berbelit sehingga
jalannya proses menjadi singkat.
• Jalannya proses digambarkan dari atas
ke bawah dan diberikan tanda panah
untuk memperjelas.
Pembuatan Flowchart – cont.
Selalu dimulai dengan BEGIN:
Begin
Jangan lupa
menggambar garis
End
Pembuatan Flowchart – cont.
Begin
Jangan lupa garis
Input/output
Mungkin anda ingin
berkomunikasi
dengan pemakai
Input / Output
Pembuatan Flowchart – cont.
Begin
Proses
Proses
Input
Anda dpt melakukan
perhitungan di dlm proses
Pembuatan Flowchart – cont.
Begin
Input
Proses
Output End
Anda dapat menampilkan
hasil di output
Contoh Flowchart
• Problem:
Menghitung luaspersegi
panjang
• Algoritma
Masukkanpanjang(p)2.Masu
kkanlebar(l)3.Hitungluas(L),
yaitupanjangkali
lebar4.Cetakluas(L
Flowchart bilangan ganjil 1 -100
Contoh Flowchart
Exercise
• Bagaimana algoritma untuk menukar isi dari dua
gelas?
• Menghitung usia berdasarkan tahun (saja) lahir
dan tahun (saja) sekarang
Input: Tahun lahir (tl), Tahun sekarang (ts)
Proses : Umur = ts –tl
Output : Cetak Umur
Exercise
• Buatlah flowchart untuk menampilkan deret bilangan
berikut :
1, 1, 2, 3, 5, 8, 13
• Buatlah flowchart untuk menghitung konversi suhu dari
fahrenheit ke celcius dan reamur dengan nilai fahrenheit
diinput.

3-1 Algoritma.pptx

  • 1.
  • 2.
    Kompetensi Dasar 3.1 MenerapkanLogika dan Algoritma Komputer 4.1 Menggunakan fungsi perintah-perintah (command)
  • 3.
    Tujuan Pembelajaran 1. Setelahberdiskusi dan menggali informasi, peserta didik akan dapat menjelaskan konsep logika secara jelas dan sikap bertanggung jawab 2. Setelah berdiskusi dan menggali informasi, peserta didik akan dapat Menyusun flowchart contoh algoritma sederhana dalam kehidupan sehari-hari secara jelas dan sikap bertanggung jawab 3. Setelah berdiskusi dan menggali informasi, peserta didik akan dapat Menyusun flowchart menanam tanaman secara jelas dan sikap bertanggung jawab 4. Dengan PC/Laptop peserta didik akan dapat mendemonstrasikan perintah-perintah dasar pada windows dan membuat permainan dengan animasi 3D berdasarkan contoh dengan percaya diri
  • 4.
    INDIKATOR Setelah menyelesaikan babini, anda diharapkan dapat: • Mengerti tentang algoritma. • Membuat algoritma dari suatu permasalahan. • Mengerti tentang flowchart. • Membuat flowchart dari suatu permasalahan.
  • 5.
  • 6.
    LOGIKA DAN ALGORITMA logika,yaitu kemampuan seorang manusia untuk berfikir dengan akal tentang suatu permasalahan menghasilkan sebuah kebenaran, dibuktikan dan dapat diterima akal Rinaldi Munir : Algoritma adalah urutan langkah-langkah logis penyelesaian masalah yang disusun secara sistematis Kamus Besar Bahasa Indonesia, definisi algoritma adalah urutan logis pengambilan keputusan untuk pemecahan masalah Logika dan Algoritma adalah ilmu yang mempelajari cara penyelesaian suatu masalah berdasarkan urutan langkah- langkah terbatas yang disusun secara sistematis dan menggunakan bahasa yang logis dengan tujuan tertentu
  • 7.
    Algoritma • Adalah intidari ilmu komputer. • Algoritma adalah urutan langkah-langkah logis penyelesaian masalah yang disusun secara sistematis dan logis.
  • 8.
    Algoritma • Kata logismerupakan kata kunci dalam algoritma. • Algoritma adalah urutan-urutan dari instruksi atau langkah- langkah untuk menyelesaikan suatu masalah. • Urutan langkah logis, yang berarti algoritma harus mengikuti suatu urutan tertentu, tidak boleh melompat- lompat.
  • 9.
    Algoritma • Alur pemikirandalam menyelesaikan suatu pekerjaan yang dituangkan secara tertulis.  Alur pikiran, sehingga algoritma seseorang dapat juga berbeda dari algoritma orang lain.  Tertulis, yang artinya dapat berupa kalimat, gambar, atau tabel tertentu.
  • 10.
    Algoritma  Langkah-langkah dalam algoritmaharus dapat ditentukan bernilai benar atau salah.
  • 11.
    Algoritma • Algoritma adalahblueprint dari program. • Sebaiknya disusun sebelum membuat program. • Kriteria suatu algoritma: – Ada input dan output – Efektif dan efisien – Terstruktur
  • 12.
    Algoritma Dalam Kehidupan •Algoritma adalah jantung ilmu komputer atau informatika. Banyak cabang ilmu komputer yang diacu dalam terminologi algoritma. • Algoritma juga digunakan dalam kehidupan sehari-hari, contohnya resep makanan. Di dalam resep makanan terdapat langkah-langkah yang merupakan algoritma.
  • 13.
  • 14.
  • 15.
    Kriteria Algoritma • Input:algoritma dapat memiliki nol atau lebih inputan dari luar. • Output: algoritma harus memiliki minimal satu buah output keluaran. • Definiteness(pasti): algoritma memiliki instruksi- instruksi yang jelas dan tidak ambigu.
  • 16.
    Kriteria Algoritma • Finiteness(ada batas): algoritma harus memiliki titik berhenti (stopping role). • Effectiveness(tepat dan efisien): algoritma sebisa mungkin harus dapat dilaksanakan dan efektif. Contoh instruksi yang tidak efektif adalah: A = A + 0 atau A = A * 1
  • 17.
    Jenis Proses Algoritma •Sequence Process: instruksi dikerjakan secara sekuensial, berurutan. • Selection Process: instruksi dikerjakan jika memenuhi kriteria tertentu • Iteration Process: instruksi dikerjakan selama memenuhi suatu kondisi tertentu. • Concurrent Process: beberapa instruksi dikerjakan secara bersama.
  • 18.
    Sifat Algoritma (Umum) •Tidak menggunakan simbol atau sintaks dari suatu bahasa pemrograman • Tidak tergantung pada suatu bahasa pemrograman • Notasi-notasinya dapat digunakan untuk seluruh bahasa manapun
  • 19.
    Contoh Algoritma 1 Mengirimsurat kepada teman: 1. Tulis surat pada secarik kertas surat. 2. Ambil sampul surat. 3. Masukkan surat ke dalam sampul. 4. Tutup sampul surat menggunakan perekat. 5. Jika kita ingat alamat teman tersebut, maka tulis alamat pada sampul surat. 6. Jika tidak ingat, lihat buku alamat, kemudian tulis alamat pada sampul surat. 7. Tempel perangko pada surat. 8. Bawa surat ke kantor pos untuk diposkan.
  • 20.
    Contoh Algoritma 2 MengupasKentang untuk Makan Malam  Ibu Tati mengambil kantong kentang dari rak  Ibu Tati mengambil panci dari almari  Ibu Tati mengupas kentang  Ibu Tati mengembalikan kantong kentang dari rak
  • 21.
    Contoh Algoritma 2(lanjt) Ada hal yang “tergantung”pada sesuatu: • Ibu Tati mengambil kantong kentang dari rak • Ibu Tati mengambil panci dari almari • Lakukan persiapan, gunakan celemek, pakaian tergantung hari Ibu Tati mengupas kentang Ibu Tati mengembalikan kantong kentang dari rak
  • 22.
    Kondisi – dariAlg. 2 • Hari Sabtu : “Ibu Tati melihat bahwa bajunya tidak berwarna muda karena itu ia tidak memakai celemek”(berarti tidak ada aksi memakai celemek) • Hari Minggu: “Ibu Tati melihat bahwa bajunya berwarna muda karena itu ia memakai celemek”
  • 23.
    Kondisi – dariAlg. 2 • Jadi:  Ambil kantong kentang dari rak  Ambil panci dari almari  Depend on warna baju  berwarna muda : Pakai celemek  tidak berwarna muda : Tidak pakai celemek  Kupas kentang  Kembalikan kantong kentang ke rak
  • 24.
    Kondisi – dariAlg. 2 Karena dapat pesanan, maka kentang yg harus dikupas 500 buah tergantung pada jumlah kentang yang sudah dikupas belum cukup : Kupas 1 kentang cukup : selesai Atau: while jumlah kentang terkupas belum cukup do Kupas 1 kentang
  • 25.
    Kondisi – dariAlg. 2 Bisa jadi pada saat mengupas kentang tergantung pada kentangnya, jika rusak / busuk, buang, tidak dikupas Jadi: Jika jumlah kentang terkupas belum cukup do Tergantung pada kondisi kentang Busuk: buang dan cari kentang berikutnya, tidak dihitung Tidak Busuk: kupas 1 kentang
  • 26.
    Menentukan apakah suatubilangan merupakan bilangan ganjil atau bilangan genap. • Masukkan sebuah bilangan sembarang • Bagi bilangan tersebut dengan bilangan 2 • Hitung sisa hasil bagi pada langkah 2. • Bila sisa hasil bagi sama dengan 0 maka bilangan itu adalah bilangan genap tetapi bila sisa hasil bagi sama dengan 1 maka bilangan itu adalah bilangan ganjil. Contoh Algoritma 3
  • 27.
    Contoh 4 Algoritma menghitungluas persegi panjang: • Masukkan panjang (P) • Masukkan lebar (L) • Luas ←P * L • Tulis Luas
  • 28.
    Pseudo Code • Kodeatau tanda yang menyerupai (pseudo) program atau merupakan pejelasan cara menyelesaikan suatu masalah. • Pseudo-code sering digunakan oleh manusia untuk menuliskan algoritma
  • 29.
    Contoh Problem:mencari bilangan terbesardari dua bilangan yang diinputkan Contoh Algoritma: • Masukkan bilangan pertama • Masukkan bilangan kedua • Jika bilangan pertama > bilangan kedua maka kerjakan langkah 4, jika tidak, kerjakan langkah 5. • Tampilkan bilangan pertama • Tampilkan bilangan kedua
  • 30.
    Contoh Contoh Pseudo-code: • Inputa • Input b • If a > b then kerjakan langkah 4 • print a • print b
  • 31.
    Perbandingan Algoritma Pseudo-code Nilai Aditambah dengan 5 A ←A + 5 Cetak nilai A bila lebih besar dari 10 IF A > 10 THEN PRINT A Dari dua bilangan A dan B, cari bilangan yang terbesar IF A > B THEN PRINT A ELSE PRINT B
  • 32.
    Bagian Program Suatu programpada dasarnya terdiri dari 3 bagian: • Input: bisa ada, bisa tidak • Proses • Output: minimal satu ouput.
  • 33.
    Langkah Pembuatan Program Mendefinisikanmasalah • Ini merupakan langkah pertama yang sering dilupakan orang. • Menurut hukum Murphy (oleh Henry Ledgard): “Semakin cepat menulis program, akan semakin lama kita dapat menyelesaikannya”. • Hal tersebut berlaku untuk permasalahan yang kompleks. Tentukan masalahnya, apa saja yang harus dipecahkan dengan menggunakan komputer, dan apa inputan serta outputnya.
  • 34.
    Langkah Pembuatan Program Menemukansolusi • Setelah masalah didefinisikan, maka langkah berikutnya adalah menentukan solusi. Jika masalah terlalu kompleks, maka ada baiknya masalah tersebut dipecah menjadi modul-modul kecil agar lebih mudah diselesaikan. • Contohnya masalah invers matriks, maka kita dapat membagi menjadi beberapa modul: meminta masukkan berupa matriks bujur sangkar mencari invers matriks menampilkan hasil kepada pengguna • Dengan penggunaan modul tersebut program utama akan menjadi lebih singkat dan mudah dilihat.
  • 35.
    Langkah Pembuatan Program Memilihalgoritma • Pilihlah algoritma yang benar-benar sesuai dan efisien untuk permasalahan tersebut Menulis program • Pilihlah bahasa yang mudah dipelajari, mudah digunakan, dan lebih baik lagi jika sudah dikuasai, memiliki tingkat kompatibilitas tinggi dengan perangkat keras dan platform lainnya.
  • 36.
    Langkah Pembuatan Program Mengujiprogram • Setelah program jadi, silahkan uji program tersebut dengan segala macam kemungkinan yang ada, termasuk error-handlingnya sehingga program tersebut akan benar-benar handal dan layak digunakan. Menulis dokumentasi • Menulis dokumentasi sangat penting agar pada suatu saat jika kita akan melakukan perubahan atau membaca source code yang sudah kita tulis dapat kita ingat-ingat lagi dan kita akan mudah membacanya. Caranya adalah dengan menuliskan komentar-komentar kecil tentang apa maksud kode tersebut, untuk apa, variabel apa saja yang digunakan, untuk apa, dan parameter-parameter yang ada pada suatu prosedur dan fungsi.
  • 37.
    Langkah Pembuatan Program Merawatprogram • Program yang sudah jadi perlu dirawat untuk mencegah munculnya bug yang sebelumnya tidak terdeteksi. Atau mungkin juga pengguna membutuhkan fasilitas baru yang dulu tidak ada
  • 38.
  • 39.
    Flowchart • Bagan-bagan yangmempunyai arus yang menggambarkan langkah- langkah penyelesaian suatu masalah. • Merupakan cara penyajian dari suatu algoritma. • Ada 2 macam Flowchart : – System Flowchart  urutan proses dalam system dengan menunjukkan alat media input, output serta jenis media penyimpanan dalam proses pengolahan data. – Program Flowchart  urutan instruksi yang digambarkan dengan symbol tertentu untuk memecahkan masalah dalam suatu program.
  • 40.
    Flowchart Definisi: • Bentuk gambar/diagramyang mempunyai aliran satu atau dua arah secara sekuensial Kegunaan: • Untuk mendesain program • Untuk merepresentasikan program
  • 41.
    Flowchart Maka, flowchart harusdapat merepresentasikan komponen-komponen dalam bahasa pemrograman Sebelum pembuatan program • Mempermudah programmerdalam menentukan alur logika program Sesudah pembuatan program • Menjelaskan alur program kepada orang lain
  • 42.
    Simbol-simbol Flowchart • FlowDirection Symbols (Simbol penghubung alur) • Processing Symbols (Simbol proses). • Input-output Symbols (Simbol input- output)
  • 43.
    Flowchart Secara garis besar,unsur-unsur pemrograman adalah Input  Proses Output. Semua bahasa pemrograman, pasti mempunyai komponen- komponen sebagai berikut : • Input (scanf) • Percabangan (if, switch) • Perulangan (while, for, for each, loop) • Output (printf)
  • 44.
  • 45.
  • 46.
  • 47.
  • 48.
  • 49.
    Pembuatan Flowchart • Tidakada kaidah yang baku. • Flowchart = gambaran hasil analisa suatu masalah • Flowchart dapat bervariasi antara satu pemrogram dengan pemrogramlainnya. • Hindari pengulangan proses yang tidak perlu dan logika yang berbelit sehingga jalannya proses menjadi singkat. • Jalannya proses digambarkan dari atas ke bawah dan diberikan tanda panah untuk memperjelas.
  • 50.
    Pembuatan Flowchart –cont. Selalu dimulai dengan BEGIN: Begin Jangan lupa menggambar garis End
  • 51.
    Pembuatan Flowchart –cont. Begin Jangan lupa garis Input/output Mungkin anda ingin berkomunikasi dengan pemakai Input / Output
  • 52.
    Pembuatan Flowchart –cont. Begin Proses Proses Input Anda dpt melakukan perhitungan di dlm proses
  • 53.
    Pembuatan Flowchart –cont. Begin Input Proses Output End Anda dapat menampilkan hasil di output
  • 54.
    Contoh Flowchart • Problem: Menghitungluaspersegi panjang • Algoritma Masukkanpanjang(p)2.Masu kkanlebar(l)3.Hitungluas(L), yaitupanjangkali lebar4.Cetakluas(L
  • 55.
  • 56.
  • 60.
    Exercise • Bagaimana algoritmauntuk menukar isi dari dua gelas? • Menghitung usia berdasarkan tahun (saja) lahir dan tahun (saja) sekarang Input: Tahun lahir (tl), Tahun sekarang (ts) Proses : Umur = ts –tl Output : Cetak Umur
  • 61.
    Exercise • Buatlah flowchartuntuk menampilkan deret bilangan berikut : 1, 1, 2, 3, 5, 8, 13 • Buatlah flowchart untuk menghitung konversi suhu dari fahrenheit ke celcius dan reamur dengan nilai fahrenheit diinput.