РЕСПУБЛИКА КАЗАХСТАН
(19) KZ (13) A4 (11) 29309
(51) G01V 3/10 (2006.01)
МИНИСТЕРСТВА ЮСТИЦИИ РЕСПУБЛИКИ КАЗАХСТАН
ОПИСАНИЕ ИЗОБРЕТЕНИЯ
К ИННОВАЦИОННОМУ ПАТЕНТУ
(21) 2013/1874.1
(22) 12.12.2013
(45) 15.12.2014, бюл. №12
(72) Намазбаев Тлеухан Серикбаевич; Моисеенко
Владимир Юрьевич; Сагинова Куляш Мусиновна;
Игнатов Данил Юрьевич
(73) Акционерное общество "Казчерметавтоматика"
(56) Патент РК №7822, 2003
(54) УСТРОЙСТВО ДЛЯ ОБНАРУЖЕНИЯ И
ИЗВЛЕЧЕНИЯ МЕТАЛЛИЧЕСКИХ
ВКЛЮЧЕНИЙ В ПОТОКЕ
НЕЭЛЕКТРОПРОВОДНОГО МАТЕРИАЛА
(57) Изобретение относится к области автоматизации
технологических процессов, в частности к
устройствам защиты от повреждения
технологического оборудования и может быть
использовано на дробильно-сортировочных заводах и
на топливоподачах теплоэлектростанций.
В основу изобретения поставлена задача -
разработать устройство для обнаружения и извлечения
металлических включений в потоке
неэлектропроводного материала, обеспечивающее
надежное извлечение металлических предметов,
находящихся как по краям, так и по центру
конвейерной ленты.
Технический результат, достигаемый изобретением
- обеспечение надежной защиты технологического
оборудования от повреждения.
Поставленная задача решается тем, что в известном
устройстве для обнаружения и извлечения
металлических включений в потоке
неэлектропроводного материала, содержащем блок
генератора с обмоткой возбуждения, первую боковую
приемную обмотку, вторую боковую приемную
обмотку, центральную приемную обмотку, первый,
второй и третий блок усилителя, суммирующий
усилитель, первый, второй и третий блоки временной
селекции, детектор, фильтр, блок управления,
микропроцессорный блок обработки информации и
исполнительный блок, при этом первый и второй
выходы центральной приемной обмотки
подсоединены к первому и второму входам первого
блока усилителя и суммирующего усилителя, выход
первого блока усилителя через первый блок временной
селекции соединен с первым и вторым входом
микропроцессорного блока обработки информации,
первый и второй выходы первой боковой приемной
обмотки через второй блок усилителя соединен со
вторым блоком временной селекции, первый и второй
выходы которого соединены с третьим и четвертым
входом микропроцессорного блока обработки
информации, первый и второй выходы второй боковой
приемной обмотки через третий блок усилителя
соединен с входом третьего блока временной
селекции, первый и второй выходы которого
соединены с пятым и шестым входом
микропроцессорного блока обработки информации,
выход суммирующего усилителя через детектор,
фильтр и блок управления соединен с входом блока
генератора с обмоткой возбуждения, первый выход
микропроцессорного блока обработки информации
соединен с входом исполнительного блока,
дополнительно введены преобразователь скорости
конвейерной ленты, левый исполнительный блок и
правый исполнительный блок, при этом выход
преобразователя скорости конвейерной ленты
соединен с седьмым входом микропроцессорного
блока обработки информации, второй и третий
выходы последнего соединены с входом левого и
правого исполнительного блока.
Сущность изобретения заключается в том, что
заявляемое устройство для обнаружения и извлечения
металлических включений в потоке
неэлектропроводного материала, по сравнению с
известными устройствами, позволяет определить и
извлечь металлические предметы, находящиеся по
краям и в центре конвейерной ленты (по всему
сечению) путем контроля скорости конвейерной ленты
и определения расчетного времени избирательного
включения исполнительных блоков извлечения
металлических предметов.
Техническая эффективность заявляемого
устройства состоит в том, что за счет применения
исполнительных блоков, расположенных по центру и
краям транспортируемой ленты с расчетом момента
включения, обеспечивает высокую надежность
извлечения металлических предметов, что в свою
очередь позволяет снизить эксплуатационные расходы
и время простоя технологического оборудования из-за
его ремонта.
(19)KZ(13)A4(11)29309
29309
2
Изобретение относится к области автоматизации
технологических процессов, в частности к
устройствам защиты от повреждения
технологического оборудования и может быть
использовано на дробильно-сортировочных заводах
и на топливоподачах теплоэлектростанций.
Известно устройство для обнаружения и
извлечения металлических включений в потоке
неэлектропроводного материала (см. А.с. СССР
№817645 М. Кл.3 G01V 03/10 опубл. в Б.И. №12 от
30.03.81г.), содержащее генератор,
дифференциально-резонансный датчик с обмоткой
возбуждения, подключенной к генератору, и с
приемными обмотками, к которым последовательно
соединены усилитель, блок временной селекции и
исполнительный блок, а также снабженное
включенными последовательно суммирующим
усилителем, детектором, фильтром и блоком
управления, причём входы суммирующего
усилителя подключены к приемным обмоткам
датчика, а выход блока управления подключен к
генератору.
Устройство работает следующим образом.
Рассмотрим работу устройства для случая
отсутствия металлических включений в зоне
датчика.
Напряжение с приемных обмоток датчика
поступает на суммирующий усилитель. Применение
суммирующего усилителя позволяет получить на
его выходе напряжение, не зависящее от разбаланса
датчика и пропорциональное лишь наводимой в
приемных обмотках датчика ЭДС.
Выпрямленное детектором выходное
напряжение усилителя через фильтр поступает на
блок управления, который регулирует величину
тока в генераторной обмотке. Изменение величины
ЭДС, наводимой в приемных обмотках датчика,
вследствие изменения влажности или плотности
контролируемого материала, приводит к изменению
величины напряжения на входе блока управления,
который изменяет режим генератора таким образом,
чтобы величина ЭДС, наводимой в приемных
обмотках, следовательно, и чувствительность
устройства сохраняли прежнее значение.
При прохождении металлических включений
через датчик на выходе усилителя, помимо
напряжения разбаланса, возникает кратковременный
сигнал, обусловленный наличием металлических
включений в потоке, который выделяется блоком
селекции и вызывает срабатывание
исполнительного блока. На блок управления сигнал
от металлических включений влияния не оказывает,
так как кратковременный сигнал не проходит через
фильтр, имеющий большую постоянную времени.
Известное устройство не обеспечивает
своевременное включение электромагнитной шайбы
для извлечения обнаруженных металлических
включений в потоке неэлектропроводного
материала, что приводит к низкой надежности
обеспечения защиты от повреждения
технологического оборудования.
Действительно, например, при транспортировке
твердого топлива по транспортерной ленте в
условиях АО «Шубарколькомир», когда расстояние
от металлообнаружителя до электромагнитной
шайбы составляет несколько десятков метров,
приводит к низкой надежности извлечения
металлических предметов в потоке
неэлектропроводного материала. Кроме того при
ширине конвейерной ленты более 1500 мм
электромагнитная шайба не обеспечивает
извлечение металлических предметов, находящихся
по краям конвейерной ленты.
Таким образом, основным недостатком
известного устройства является низкая надежность
извлечения металлических предметов в потоке
неэлектропроводного материала.
Наиболее близким по технической сущности и
достигаемому результату является устройство для
обнаружения и извлечения в потоке
неэлектропроводного материала (см. Патент РК
№7822 G01V 3/11 опубл. в бюл. №1 от 15.01.2003г.),
содержащее блок генератора, обмотку возбуждения,
основную приемную обмотку, первый блок
усилителя, первый блок временной селекции,
суммирующий усилитель, детектор, фильтр, блок
управления и исполнительный блок, при этом выход
блока генератора подсоединен к обмотке
возбуждения, первый и второй выходы основной
приёмной обмотки соединены, соответственно, с
первым и вторым входами первого блока усилителя
и суммирующего усилителя, выход первого блока
усилителя соединен с входом первого блока
временной селекции, выход суммирующего
усилителя последовательно через детектор, фильтр
и блок управления подсоединен ко входу блока
генератора, содержащая также первую боковую
приемную обмотку, вторую боковую приемную
обмотку, второй блок усилителя, третий блок
усилителя временной селекции, микропроцессорный
блок обработки информации, при этом первый и
второй выходы первого блока временной селекции
соединены, соответственно, с первым и вторыми
входами микропроцессорного блока обработки
информации, выход первой боковой приемной
обмотки подсоединен к входу второго блока
усилителя, выход которого через второй блок
временной селекции соединен с третьим и
четвертым входами микропроцессорного блока
обработки информации, выход второй боковой
приемной обмотки подсоединен к входу третьего
блока усилителя, выход которого через третий блок
временной селекции соединен с пятым и шестым
входами микропроцессорного блока обработки
информации, выход последнего соединен с входом
исполнительного блока.
Устройство работает следующим образом.
Рассмотрим работу устройства для случая
отсутствия металлических включений в зоне
датчика, состоящего из обмотки возбуждения,
основной приемной обмотки и двух боковых
приемных обмоток.
Напряжение с основной приемной обмотки
поступает на суммирующий усилитель. Применение
суммирующего усилителя позволяет получить на
его выходе напряжение, не зависящее от разбаланса
29309
3
датчика и пропорциональное лишь наводимой в
приемных обмотках ЭДС.
Выпрямленное детектором, выходное
напряжение усилителя через фильтр поступает на
блок управления, который регулирует величину
тока в обмотке возбуждения. Изменение величины
ЭДС, наводимой в приемной обмотке, вследствие
изменения влажности или плотности
контролируемого материала, приводит к изменению
величины напряжения на входе блока управления,
который изменяет режим работы блока генератора
таким образом, чтобы величина ЭДС, наводимой в
приемных обмотках, следовательно, и
чувствительность устройства сохраняли прежние
значения.
Напряжение остаточного разбаланса с основной
приемной обмотки поступает также на первый вход
блока усилителя, в котором происходит усиление и
выделение сигнала с частотой около 15000 Гц.
Полученное переменное напряжение выпрямляется
диодным мостом и поступает на
дифференцирующую цепь. Поскольку напряжение
остаточного разбаланса имеет практически
постоянную величину, то на выходе
дифференцирующей цепи сигнал отсутствует.
Необходимо отметить, что при наличии сильных
электромагнитных переменных полей в зоне
приемных обмоток, на выходе дифференцирующей
цепи возможно появление сигнала с достаточной
амплитудой, чтобы сработали компараторы блока
временной селекции. Вероятность того, что
компараторы сработают поочередно с заданным
интервалом времени ничтожно мала, т.е. то, что
интервал времени между двумя разнополярными
импульсами помех совпадет с заданным имеет очень
низкую вероятность.
Следовательно, в случае отсутствия
металлических включений в зоне датчика, на обоих
выходах первого блока временной селекции будет
сигнал нулевого уровня. На обоих выходах второго
блока временной селекции и обоих выходах
третьего блока временной селекции также будут
сигналы нулевого уровня. Комбинация сигналов,
поступивших на входы микропроцессорного блока
обработки информации, соответствует строке 4
таблицы 1, что соответствует отсутствию
металлических включений в потоке
транспортируемого сыпучего материала и не
вызывает срабатывания исполнительного блока.
При прохождении металлических включений по
центру конвейерной ленты через основную
приемную обмотку на выходе первого блока
усилителя, помимо напряжения разбаланса,
возникает кратковременный сигнал, обусловленный
наличием металлических включений в потоке,
который выделяется блоком временной селекции, на
обоих выходах которого появляется сигнал «1»,
который поступает на первый и второй входы
микропроцессорного блока обработки информации.
Из-за отсутствия металлических включений в
потоке сыпучего материала по краям конвейерной
ленты с выходов блоков временной селекции на 3-й
и 4-й, 5-й и 6-й входы микропроцессорного блока
обработки информации поступает сигнал «0».
Комбинация сигналов, поступивших в данном
случае на входы блока соответствует строке 2
таблицы 1. В микропроцессорном блоке обработки
информации эта комбинация входных сигналов
расшифровывается как присутствие металлических
включений по центру конвейерной ленты и
вызывает срабатывание исполнительного
механизма.
Рассмотрим работу устройства для случая
прохождения металлических включений по краям и
по центру конвейерной ленты.
Как было рассмотрено выше на обоих выходах
блока временной селекции при прохождении
металлических включений появляется сигнал «1»,
который поступает на 1-й и 2-й входы
микропроцессорного блока обработки информации.
При прохождении металлических включений
через первую и вторую боковые приемные обмотки,
расположенные по краям конвейерной ленты на
выходах второго и третьего блоков усилителей
соответственно, помимо напряжения разбаланса,
возникает кратковременный сигнал, обусловленный
наличием металлических включений в потоке
сыпучего материала по краям конвейерной ленты,
который выделяется, соответственно, вторым и
третьим блоками временной селекции, на обоих
парных выходах которого появляется сигнал «1»,
который поступает на третий и четвертый, пятый и
шестой входы микропроцессорного блока обработки
информации. Комбинация сигналов, поступивших в
данном случае на входы блока, соответствует строке
9 таблицы 1. В микропроцессорном блоке обработки
информации эта комбинация входных сигналов
расшифровывается как присутствие металлических
включений по всему сечению транспортируемого
материала.
Рассмотрим работу устройства для случая
прохождения стыка конвейерной ленты с
металлическими заклепками.
При прохождении стыка конвейерной ленты на
первом выходе первого блока временной селекции
будет сигнал «1», т.к. первый выход схемы
временной селекции и логической обработки
настраивается на максимальную чувствительность
основного дифферинциально-резонансного датчика.
На втором же выходе блока временной селекции
будет сигнал «0», что соответствует отсутствию
металлических включений транспортируемого
сыпучего материала.
Аналогично, на первом выходе второго блока
временной селекции будет сигнал «1», а на втором
выходе будет сигнал «0». На первом выходе
третьего блока временной селекции будет сигнал
«1», а на его втором выходе будет сигнал «0».
Момент регистрации прохождения стыка
конвейерной ленты с металлическими заклепками
соответствует максимальной чувствительности
устройства. Комбинация сигналов, поступивших в
данном случае на входы блока, соответствует строке
1 таблицы 1, что соответствует моменту
прохождения стыка конвейерной ленты с
29309
4
металлическими заклепками и не вызывает
срабатывания исполнительного блока.
При использовании известного устройства также
наблюдается низкая надежность извлечения
металлических включений, обнаруженных в потоке
неэлектропроводного материала на конвейерной
ленте, т.е. не обеспечивается защита
технологического оборудования от повреждения.
Комбинации различных случаев прохождения
металлических включений по ширине конвейерной
ленты
Таблица 1
Блок 10
временной
селекции
Блок 11
временной
селекции
Блок 12
временной
селекции
№ п/п
Первый
выход
Второй
выход
Первый
выход
Второй
выход
Первый
выход
Второй
выход
Выходной сигнал
микропроцессорног
о блока 16
обработки
информации
Примечание
1 1 0 1 0 1 0 0 Стык конвейерной ленты с
металлическими заклепками
2 1 1 0 0 0 0 1 Металлические включения
по центру конвейерной ленты
3 1 0 0 0 0 0 1 Металлические включения
небольшой массы по центру
конвейерной ленты
4 0 0 0 0 0 0 0 Отсутствие металлических
включений в потоке
транспортируемого сыпучего
материала
5 0 0 1 1 0 0 1 Металлические включения
по левому краю конвейерной
ленты
6 0 0 1 0 0 0 1 Металлические включения не
большой массы по левому
краю конвейерной ленты
7 0 0 0 0 1 1 1 Металлические включения
по правому краю
конвейерной ленты
8 0 0 0 0 1 0 1 Металлические включения не
большой массы по правому
краю конвейерной ленты
9 1 1 1 1 1 1 1 Металлические включения
по всему сечению
транспортируемого сыпучего
материала
10 1 1 1 1 0 0 1 Металлические включения
по левому краю и центру
конвейерной ленты
11 1 0 1 0 0 0 1 Металлические включения
небольшой массы по центру
и левому краю
12 1 1 0 0 1 1 1 Металлические включения
по центру и правому краю
конвейерной ленты
13 1 0 0 0 1 0 1 Металлические включения
небольшой массы по центру
и правому краю конвейерной
ленты
14 0 0 1 1 1 1 1 Металлические включения
по левому и правому краю
конвейерной ленты
15 0 0 1 0 1 0 1 Металлические включения
небольшой массы по левому
и правому краю конвейерной
ленты
29309
5
Дейсвительно, при проведении
экспериментальных исследований при
транспортировке на конвейерной ленте твердого
топлива, например, в условиях АО «Шубарколь
Комир», когда расстояние от металлобнаружителя
до электромагнитной шайбы для извлечения
металлических включений составляет несколько
десятков метров, из-за изменения скорости
движения конвейерной ленты происходит
несвоевременное отключение исполнительного
блока электромагнитной шайбы, что приводит к
низкой надежности извлечения металлических
предметов в потоке неэлектропроводного
материала.
Кроме того при ширине конвейерной ленты
более 1500 мм электромагнитная шайба не
обеспечивает извлечение металлических предметов,
находящихся по краям конвейерной ленты.
Таким образом, основным недостатком
известного устройства является низкая надежность
извлечения металлических включений в потоке
неэлектропроводного материала.
В основу изобретения поставлена задача -
разработать устройство для обнаружения и
извлечения металлических включений в потоке
неэлектропроводного материала, обеспечивающее
надежное извлечение металлических предметов
находящихся как по краям, так и по центру
конвейерной ленты.
Технический результат, достигаемый
изобретением - обеспечение надежной защиты
технологического оборудования от повреждения.
Поставленная задача решается тем, что в
известном устройстве для обнаружения и
извлечения металлических включений в потоке
неэлектропроводного материала, содержащем блок
генератора с обмоткой возбуждения, первую
боковую приемную обмотку, вторую боковую
приемную обмотку, центральную приемную
обмотку, первый, второй и третий блок усилителя,
суммирующий усилитель, первый, второй и третий
блоки временной селекции, детектор, фильтр, блок
управления, микропроцессорный блок обработки
информации и исполнительный блок, при этом
первый и второй выходы центральной приемной
обмотки подсоединены к первому и второму входам
первого блока усилителя и суммирующего
усилителя, выход первого блока усилителя через
первый блок временной селекции соединен с
первым и вторым входом микропроцессорного
блока обработки информации, первый и второй
выходы первой боковой приемной обмотки через
второй блок усилителя соединен со вторым блоком
временной селекции, первый и второй выходы
которого соединены с третьим и четвертым входом
микропроцессорного блока обработки информации,
первый и второй выходы второй боковой приемной
обмотки через третий блок усилителя соединен с
входом третьего блока временной селекции, первый
и второй выходы которого соединены с пятым и
шестым входом микропроцессорного блока
обработки информации, выход суммирующего
усилителя через детектор, фильтр и блок управления
соединен с входом блока генератора с обмоткой
возбуждения, первый выход микропроцессорного
блока обработки информации соединен с входом
исполнительного блока, дополнительно введены
преобразователь скорости конвейерной ленты,
левый исполнительный блок и правый
исполнительный блок, при этом выход
преобразователя скорости конвейерной ленты
соединен с седьмым входом микропроцессорного
блока обработки информации, второй и третий
выходы последнего соединены с входом левого и
правого исполнительного блока.
Сопоставительный анализ с прототипом
показывает, что заявляемое устройство отличается
наличием новых блоков - преобразователя скорости
конвейерной ленты, левого исполнительного блока
и правого исполнительного блока и указанными
взаимосвязями. Таким образом, заявляемое
устройство соответствует критерию «новизна».
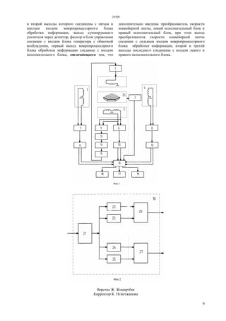
Изобретение иллюстрируется чертежами.
На фиг.1 изображена блок-схема одного из
вариантов заявляемого решения.
На фиг.2 изображена внутренняя структура
блока временной селекции.
Заявляемое устройство содержит (см. фиг.1):
блок 1 генератора с обмоткой возбуждения,
преобразователь 2 скорости конвейерной ленты,
первая боковая приемная обмотка 3, вторая боковая
приемная обмотка 4, центральная приемная обмотка
5, первый блок 6 усилителя, второй блок 7
усилителя, третий блок 8 усилителя, суммирующий
усилитель 9, первый блок 10 временной селекции,
второй блок 11 временной селекции, третий блок 12
временной селекции, детектор 13, фильтр 14, блок
15 управления, микропроцессорный блок 16
обработки информации, исполнительный блок 17,
левый исполнительный блок 18, правый
исполнительный блок 19, конвейерный транспортер
20, фильтр 21 низкой частоты, компараторы 22, 23,
24, 25, первая микросхема 26 временной селекции,
вторая микросхема 27 временной селекции.
Блок 1 генератора может быть представлен,
например, в виде задающего LC-генератора,
собранного по схеме с эммитерной обратной связью
на дифференциальном усилителе (интегральная
микросхема типа КР 159 НТ1Б) с частотой
колебаний 15000 Гц., который питается током от
источника стабильного тока, выполненного на
кремниевом транзисторе, с величиной тока
задаваемого сигналом с выхода блока 15
управления. Напряжение с выхода задающего LC-
генератора поступает на вход усилителя мощности,
выполненного на микросхеме типа КР 140 УД8 и
транзисторах с высоким коэффициентом усиления
по мощности, и усиливается до необходимого
уровня.
Обмотка возбуждения блок 1 генератора может
быть представлена, например, в виде
элипсообразной катушки, выполненной проводом
типа ПТВ диаметром 0,9 мм, имеющей 80 витков и
размещенной в деревянном каркасе или каркасе из
другого неэлектропроводного материала. Большой
29309
6
диаметр элипсообразной катушки составляет 800 мм
(определяется экспериментальным путем).
Первая боковая приемная обмотка 3 может быть
представлена, например, в виде двух
элипсообразных катушек, выложенных проводом
типа ПТВ диаметром 1,0 мм, имеющих 200 витков в
каждой катушке. Большой диаметр элипсообразной
катушки определяется исходя из ширины
транспортерной ленты, и может достигать величины
500 мм. Первая боковая приемная обмотка также
размещается в деревянном каркасе или в каркасе из
другого неэлектропроводного материала. Вторая
боковая приемная обмотка 4 по своей конструкции и
техническим характеристикам аналогична первой
боковой приемной обмотке 3.
Центральная приемная обмотка 5 может быть
представлена, например, в виде элипсообразных
катушек, выложенных проводом типа ПТВ
диаметром 1,0 мм., имеющих 200 витков в каждой
катушке и размещенных в деревянном каркасе или в
каркасе из другого неэлектропроводного материала.
Большой диаметр элипсообразной катушки
определяется исходя из ширины транспортерной
ленты, и может достигать величины 1600 мм.
Первый блок усилителя 6 может быть
представлен, например, в виде дифференциального
усилителя, реализованного на интегральной
микросхеме типа КР 140 УД8, представляющего
собой активный фильтр нижних частот, с выхода
которого сигнал поступает на вход
трансформаторного усилителя одновременно
являющегося активным фильтром высших частот,
реализованного на микросхеме типа КР 140 УД608 и
двух транзисторах с высоким коэффициентом
усиления по мощности, в цепь которых включена
первичная обмотка трансформатора. Переменное
напряжение с вторичной обмотки трансформатора
выпрямляется с помощью диодного моста и
дифференцирующей цепи. Напряжение с выхода
дифференцирующей цепи поступает на вход
первого блока 10 временной селекции.
Второй блок усилителя 7 и третий блок
усилителя 8 по своему составу идентичны
микросхеме типа КР 140 УД вышеописанному
первому блоку усилителя 6. Суммирующий
усилитель 9 может быть представлен, например, в
виде интегральной микросхемы типа КР 140 УД8,
осуществляющей суммирование напряжений,
поступающих с центральной приемной обмотки 5,
что позволяет получить на его выходе напряжение,
независимое от разбаланса основного
диффериенциально - резонансного датчика,
состоящего из обмотки возбуждения и центральной
приемной обмотки 5.
Блок 10 временной селекции может быть
представлен, например, в виде (см. фиг.2) фильтра
21 низкой частоты, сигнал, с выхода которого
поступает на входы двух пар разнополярных
компараторов 22, 23, и 24, 25, каждый из которых
срабатывает при достижении напряжения с выхода
дифференцирующей RC-цепи фильтра 21 низкой
частоты определенной амплитуды и полярности.
Первая пара разнополярных компараторов 22 и 23
настраивается таким образом, что срабатывает в
случае прохождения стыка конвейерной ленты с
заклепками, что соответствует максимальной
чувствительности основного дифферинциально-
резонансного датчика, состоящего из обмотки
возбуждения и центральной приемной обмотки 5.
Вторая пара разнополярных компараторов 24 и 25
настраивается таким образом, что срабатывает в
случае наличия металлических включений в зоне
основного дифферинциально-резонансного датчика.
Выходные сигналы с первой пары разнополярных
компараторов 22 и 23, выполненных на
интегральных микросхемах типа КР 140 УД608,
поступают на первую микросхему 26 временной
селекции и логической обработки, выполненную на
интегральной микросхеме типа КР 176, на выходе
которой появляется импульс только в том случае,
если интервал времени между двумя импульсами,
поступившими с выходов компараторов 22,23 не
превышает заданный.
Выходные сигналы со второй пары
разнополярных компараторов 24 и 25, выполненных
также на интегральных микросхемах типа КР 140
УД608, поступают на вторую микросхему 27
временной селекции и логической обработки,
выполненную также на интегральной микросхеме
типа КР 176, на входе которой появляется импульс
только в том случае, если интервал времени между
двумя импульсами, поступившими с выходов
компараторов 24,25 не превышает заданный.
Второй блок временной селекции 11, третий
блок временной селекции 12 по своему составу
идентичны вышеописанному блоку временной
селекции 10.
Детектор 13 может быть представлен, например,
в виде полупроводникового диода, который служит
для выпрямления переменного напряжения,
поступающего с выхода суммирующего усилителя
9.
Фильтр 14 может быть представлен, например, в
виде пассивного низкочастотного RC-фильтра.
Блок 15 управления может быть представлен,
например, в виде суммирующего усилителя,
выполненного на микросхеме типа КР 140 УД8, на
вход которого подается напряжение с выхода
фильтра 14 и с регулируемого делителя напряжения
и поступает на базу транзистора в блок 1
генератора, регулирующего ток в обмотке
возбуждения.
Это позволяет в зависимости от изменения
величины ЭДС, наводимой в центральной приемной
обмотке 5, вследствие изменения влажности или
плотности контролируемого материала изменить
величину тока в обмотке возбуждения таким
образом, чтобы величина ЭДС, наводимой в
приемных обмотках, следовательно, и
чувствительность устройства сохраняли прежние
значения.
Микропроцессорный блок 16 обработки
информации может быть представлен, например, в
виде высокопроизводительного 32-разрядного
микроконтроллера STM32F103RET6 с ядром ARM
29309
7
Cortex М3, реализующей зависимость,
представленную в таблице 1.
Микропроцессорный блок 16 обработки
информации осуществляет расчет момента времени
включения исполнительных блоков 17, 18, 19.
Исполнительные блоки 17, 18, 19 могут быть
представлены, например, в виде электромагнита со
схемой управления и предназначены для
автоматического извлечения металлических
включений в потоке неэлектромагнитного
материала на конвейерной ленте.
Исполнительный блок 17 по команде
микропроцессорного блока 16 обработки
информации осуществляет извлечение
металлических предметов, находящихся по центру
конвейерной ленты.
Левый исполнительный блок 18 осуществляет по
команде микропроцессорного блока 16 обработки
информации извлечение металлических предметов,
находящихся по левому краю конвейерной ленты.
Правый исполнительный блок 19 осуществляет
по команде микропроцессорного блока 16
обработки информации извлечение металлических
предметов, находящихся по правому краю
конвейерной ленты.
Определение момента времени включения
исполнительных блоков осуществляется по
следующему алгоритму:
,cрi t
V
L
t 
где ti - длительность времени прохождения
металлического предмета по конвейерной ленте от
момента его обнаружения до момента включения
электромагнитной шайбы, сек.
i = 1 - при нахождении металлических
включений по центру конвейерной ленты;
i = 2- при нахождении металлических включений
по левому краю конвейерной ленты;
i = 3 - при нахождении металлических
включений по правому краю конвейерной ленты;
L - расстояние от датчика металлобнаружителя
до магнитной шайбы, м.
V - скорость движения конвейерной ленты,
м/сек.
tcp - время срабатывания электромагнитной
шайбы, сек.
Устройство работает следующим образом.
Рассмотрим работу устройства для случая
отсутствия металлических включений в зоне
датчика, состоящего из блока генератора с обмоткой
возбуждения 1, центральной приемной обмотки 5 и
двух боковых приемных обмоток 3 и 4.
Напряжение с центральной приемной обмотки 5
поступает на суммирующий усилитель 9.
Применение суммирующего усилителя позволяет
получить на выходе напряжение, не зависящее от
разбаланса датчика и пропорциональное лишь
наводимой в приемных обмотках ЭДС.
Выпрямленное детектором 13, выходное
напряжение усилителя 9 через фильтр 14 поступает
на блок 15 управления, который регулирует
величину тока в обмотке возбуждения 2. Изменение
величины ЭДС, наводимой в приемной обмотке 5,
вследствие изменения влажности или плотности
контролируемого материала, приводит к изменению
величины напряжения на входе блока 15
управления, который изменяет режим работы блока
1 генератора таким образом, чтобы величина ЭДС,
наводимой в приемных обмотках 3, 4, и 5,
следовательно, и чувствительность устройства
сохраняли прежние значения.
Напряжение остаточного разбаланса с
центральной приемной обмотки 5 поступает также
на первый вход блока 6 усилителя, в котором
происходит усиление и выделение сигнала с
частотой 15000 Гц. Полученное переменное
напряжение выпрямляется диодным мостом и
поступает на дифференцирующую цепь. Поскольку
напряжение остаточного разбаланса имеет
практически постоянную величину, то на выходе
дифференцирующей цепи сигнал отсутствует.
Необходимо отметить, что при наличии сильных
электромагнитных переменных полей в зоне
приемных обмоток 5, на выходе
дифференцирующей цепи возможно появление
сигнала с достаточной амплитудой, чтобы сработали
компараторы блока 10 временной селекции.
Вероятность того, что компараторы сработают
поочередно с заданным интервалом времени, т.е. то,
что интервал времени между двумя
разнополярными импульсами помех совпадет с
заданным, ничтожно мала.
Следовательно, в случае отсутствия
металлических включений в зоне датчика, на обоих
выходах первого блока 10 временной селекции 11 и
обоих выходах третьего блока временной селекции
12 также будут сигналы нулевого уровня.
Комбинация сигналов, поступивших на входы
микропроцессорного блока 16 обработки
информации соответствует строке 4 таблицы 1, что
соответствует отсутствию металлических
включений в потоке транспортируемого сыпучего
материала и не вызывает срабатывания
исполнительного блока 17.
При прохождении металлических включений по
центру конвейерной ленты через центральную
приемную обмотку 5 на выходе первого блока
усилителя, помимо напряжения разбаланса,
возникает кратковременный сигнал, обусловленный
наличием металлических включений в потоке,
выделяемый блоком 10 временной селекции, на
обоих выходах которого появляется сигнал «1»,
поступающий на первый и второй входы
микропроцессорного блока 16 обработки
информации. В условии отсутствия металлических
включений в потоке сыпучего материала по краям
конвейерной ленты с выходов блоков 11,12
временной селекции на 3-й и 4-й, 5-й и 6-й входы
микропроцессорного блока 16 обработки
информации поступают сигналы «0». Комбинация
сигналов, поступивших в данном случае на входы
блока 16, соответствует строке 2 таблицы 1. В
микропроцессорном блоке 16 обработки
информации комбинация входных сигналов
расшифровывается как присутствие металлических
29309
8
включений по центру конвейерной ленты и на
основе информации, поступающей от
преобразователя 2 скорости конвейерной ленты по
зависимости (1), осуществляется расчет
длительности времени прохождения металлического
предмета по конвейерной ленте от момента его
обнаружения до момента включения
электромагнитной шайбы. По истечении времени ti,
по команде из микропроцессорного блока 16,
осуществляется срабатывание исполнительного
блока 17 и происходит извлечение металлического
предмета, находящегося в центре конвейерной
ленты.
Рассмотрим работу устройства для случая
прохождения металлических включений по краям и
по центру конвейерной ленты.
Как было рассмотрено выше, на обоих выходах
блока 10 временной селекции при прохождении
металлических включений появляется сигнал «1»,
который поступает на 1-й и 2-й входы
микропроцессорного блока 16 обработки
информации.
При прохождении металлических включений
через первую и вторую боковые приемные обмотки
3 и 4, расположенных по краям конвейерной ленты
на выходах второго и третьего блоков 7, 8
усилителей, соответственно, помимо напряжения
разбаланса, возникает кратковременный сигнал,
обусловленный наличием металлических
включений в потоке сыпучего материала по краям
конвейерной ленты, выделяемый, соответственно,
вторым и третьим блоками 11, 12 временной
селекции, на обоих парных выходах, которого
появляется сигнал «1», поступающий на третий и
четвертый, пятый и шестой входы
микропроцессорного блока 16 обработки
информации. Комбинация сигналов, поступивших в
данном случае на входы блока 16, соответствует
строке 9 таблицы 1. В микропроцессорном блоке 16
обработки информации эта комбинация входных
сигналов расшифровывается как присутствие
металлических включений по всему сечению
транспортируемого материала и осуществляется
расчет времени ti.
По истечении времени ti по команде из
микропроцессорного блока 16 осуществляется
срабатывание в различной комбинации
исполнительных блоков 17, 18, 19 и происходит
извлечение металлических предметов.
Рассмотрим работу устройства для случая
прохождения стыка конвейерной ленты с
металлическими заклепками.
При прохождении стыка конвейерной ленты на
первом выходе первого блока 10 временной
селекции будет сигнал «1», т.к. первый выход схемы
временной селекции и логической обработки
настраивается на максимальную чувствительность
основного дифференциально-резонансного датчика.
На втором же выходе блока 10 временной селекции
будет сигнал «0», что соответствует отсутствию
металлических включений в потоке
транспортируемого сыпучего материала.
Аналогично, на первом выходе второго блока 11
временной селекции будет сигнал «1», а на его
втором выходе будет сигнал «0». На первом выходе
третьего блока 12 временной селекции будет сигнал
«1», а на его втором выходе будет сигнал «0».
Момент регистрации прохождения стыка
конвейерной ленты с металлическими заклепками
соответствует максимальной чувствительности
устройства. Комбинация сигналов, поступивших в
данном случае на входы блока 16, соответствует
строке 1 таблицы 1, что соответствует моменту
прохождения стыка конвейерной ленты с
металлическими заклепками и не вызывает
срабатывания исполнительных блоков 17, 18 и 19.
Комбинация различных случаев прохождения
металлических предметов по ширине конвейерной
ленты, приведена в таблице 1.
Экспериментальные исследования, проведенные
с опытным образцом заявляемого изобретения на
конвейерных транспортерах АО «Шубарколь Ко-
мир» показали высокую эффективность извлечения
металлических предметов по сравнению с
известными техническими решениями, которые не
позволяют извлечь металлические предметы,
находящиеся по краям конвейерной ленты.
Техническая эффективность заявляемого
устройства состоит в том, что за счет применения
исполнительных блоков, расположенных по центру
и краям транспортируемой ленты с расчетом
момента включения, обеспечивает высокую
надежность извлечения металлических предметов,
что в свою очередь позволяет снизить
эксплуатационные расходы и время простоя
технологического оборудования из-за его ремонта.
ФОРМУЛА ИЗОБРЕТЕНИЯ
Устройство для обнаружения и извлечения
металлических включений в потоке
неэлектропроводного материала, содержащее блок
генератора с обмоткой возбуждения, первую
боковую приемную обмотку, вторую боковую
приемную обмотку, центральную приемную
обмотку, первый, второй и третий блок усилителя,
суммирующий усилитель, первый, второй и третий
блоки временной селекции, детектор, фильтр, блок
управления, микропроцессорный блок обработки
информации и исполнительный блок, при этом
первый и второй выходы центральной приемной
обмотки подсоединены к первому и второму входам
первого блока усилителя и суммирующего
усилителя, выход первого блока усилителя через
первый блок временной селекции соединен с
первым и вторым входом микропроцессорного
блока обработки информации, первый и второй
выходы первой боковой приемной обмотки через
второй блок усилителя соединен со вторым блоком
временной селекции, первый и второй выходы
которого соединены с третьим и четвертым входом
микропроцессорного блока обработки информации,
первый и второй выходы второй боковой приемной
обмотки через третий блок усилителя соединен с
входом третьего блока временной селекции, первый
29309
9
и второй выходы которого соединены с пятым и
шестым входом микропроцессорного блока
обработки информации, выход суммирующего
усилителя через детектор, фильтр и блок управления
соединен с входом блока генератора с обмоткой
возбуждения, первый выход микропроцессорного
блока обработки информации соединен с входом
исполнительного блока, отличающееся тем, что
дополнительно введены преобразователь скорости
конвейерной ленты, левый исполнительный блок и
правый исполнительный блок, при этом выход
преобразователя скорости конвейерной ленты
соединен с седьмым входом микропроцессорного
блока обработки информации, второй и третий
выходы последнего соединены с входом левого и
правого исполнительного блока.
Верстка Ж. Жомартбек
Корректор К. Нгметжанова

29309ip

  • 1.
    РЕСПУБЛИКА КАЗАХСТАН (19) KZ(13) A4 (11) 29309 (51) G01V 3/10 (2006.01) МИНИСТЕРСТВА ЮСТИЦИИ РЕСПУБЛИКИ КАЗАХСТАН ОПИСАНИЕ ИЗОБРЕТЕНИЯ К ИННОВАЦИОННОМУ ПАТЕНТУ (21) 2013/1874.1 (22) 12.12.2013 (45) 15.12.2014, бюл. №12 (72) Намазбаев Тлеухан Серикбаевич; Моисеенко Владимир Юрьевич; Сагинова Куляш Мусиновна; Игнатов Данил Юрьевич (73) Акционерное общество "Казчерметавтоматика" (56) Патент РК №7822, 2003 (54) УСТРОЙСТВО ДЛЯ ОБНАРУЖЕНИЯ И ИЗВЛЕЧЕНИЯ МЕТАЛЛИЧЕСКИХ ВКЛЮЧЕНИЙ В ПОТОКЕ НЕЭЛЕКТРОПРОВОДНОГО МАТЕРИАЛА (57) Изобретение относится к области автоматизации технологических процессов, в частности к устройствам защиты от повреждения технологического оборудования и может быть использовано на дробильно-сортировочных заводах и на топливоподачах теплоэлектростанций. В основу изобретения поставлена задача - разработать устройство для обнаружения и извлечения металлических включений в потоке неэлектропроводного материала, обеспечивающее надежное извлечение металлических предметов, находящихся как по краям, так и по центру конвейерной ленты. Технический результат, достигаемый изобретением - обеспечение надежной защиты технологического оборудования от повреждения. Поставленная задача решается тем, что в известном устройстве для обнаружения и извлечения металлических включений в потоке неэлектропроводного материала, содержащем блок генератора с обмоткой возбуждения, первую боковую приемную обмотку, вторую боковую приемную обмотку, центральную приемную обмотку, первый, второй и третий блок усилителя, суммирующий усилитель, первый, второй и третий блоки временной селекции, детектор, фильтр, блок управления, микропроцессорный блок обработки информации и исполнительный блок, при этом первый и второй выходы центральной приемной обмотки подсоединены к первому и второму входам первого блока усилителя и суммирующего усилителя, выход первого блока усилителя через первый блок временной селекции соединен с первым и вторым входом микропроцессорного блока обработки информации, первый и второй выходы первой боковой приемной обмотки через второй блок усилителя соединен со вторым блоком временной селекции, первый и второй выходы которого соединены с третьим и четвертым входом микропроцессорного блока обработки информации, первый и второй выходы второй боковой приемной обмотки через третий блок усилителя соединен с входом третьего блока временной селекции, первый и второй выходы которого соединены с пятым и шестым входом микропроцессорного блока обработки информации, выход суммирующего усилителя через детектор, фильтр и блок управления соединен с входом блока генератора с обмоткой возбуждения, первый выход микропроцессорного блока обработки информации соединен с входом исполнительного блока, дополнительно введены преобразователь скорости конвейерной ленты, левый исполнительный блок и правый исполнительный блок, при этом выход преобразователя скорости конвейерной ленты соединен с седьмым входом микропроцессорного блока обработки информации, второй и третий выходы последнего соединены с входом левого и правого исполнительного блока. Сущность изобретения заключается в том, что заявляемое устройство для обнаружения и извлечения металлических включений в потоке неэлектропроводного материала, по сравнению с известными устройствами, позволяет определить и извлечь металлические предметы, находящиеся по краям и в центре конвейерной ленты (по всему сечению) путем контроля скорости конвейерной ленты и определения расчетного времени избирательного включения исполнительных блоков извлечения металлических предметов. Техническая эффективность заявляемого устройства состоит в том, что за счет применения исполнительных блоков, расположенных по центру и краям транспортируемой ленты с расчетом момента включения, обеспечивает высокую надежность извлечения металлических предметов, что в свою очередь позволяет снизить эксплуатационные расходы и время простоя технологического оборудования из-за его ремонта. (19)KZ(13)A4(11)29309
  • 2.
    29309 2 Изобретение относится кобласти автоматизации технологических процессов, в частности к устройствам защиты от повреждения технологического оборудования и может быть использовано на дробильно-сортировочных заводах и на топливоподачах теплоэлектростанций. Известно устройство для обнаружения и извлечения металлических включений в потоке неэлектропроводного материала (см. А.с. СССР №817645 М. Кл.3 G01V 03/10 опубл. в Б.И. №12 от 30.03.81г.), содержащее генератор, дифференциально-резонансный датчик с обмоткой возбуждения, подключенной к генератору, и с приемными обмотками, к которым последовательно соединены усилитель, блок временной селекции и исполнительный блок, а также снабженное включенными последовательно суммирующим усилителем, детектором, фильтром и блоком управления, причём входы суммирующего усилителя подключены к приемным обмоткам датчика, а выход блока управления подключен к генератору. Устройство работает следующим образом. Рассмотрим работу устройства для случая отсутствия металлических включений в зоне датчика. Напряжение с приемных обмоток датчика поступает на суммирующий усилитель. Применение суммирующего усилителя позволяет получить на его выходе напряжение, не зависящее от разбаланса датчика и пропорциональное лишь наводимой в приемных обмотках датчика ЭДС. Выпрямленное детектором выходное напряжение усилителя через фильтр поступает на блок управления, который регулирует величину тока в генераторной обмотке. Изменение величины ЭДС, наводимой в приемных обмотках датчика, вследствие изменения влажности или плотности контролируемого материала, приводит к изменению величины напряжения на входе блока управления, который изменяет режим генератора таким образом, чтобы величина ЭДС, наводимой в приемных обмотках, следовательно, и чувствительность устройства сохраняли прежнее значение. При прохождении металлических включений через датчик на выходе усилителя, помимо напряжения разбаланса, возникает кратковременный сигнал, обусловленный наличием металлических включений в потоке, который выделяется блоком селекции и вызывает срабатывание исполнительного блока. На блок управления сигнал от металлических включений влияния не оказывает, так как кратковременный сигнал не проходит через фильтр, имеющий большую постоянную времени. Известное устройство не обеспечивает своевременное включение электромагнитной шайбы для извлечения обнаруженных металлических включений в потоке неэлектропроводного материала, что приводит к низкой надежности обеспечения защиты от повреждения технологического оборудования. Действительно, например, при транспортировке твердого топлива по транспортерной ленте в условиях АО «Шубарколькомир», когда расстояние от металлообнаружителя до электромагнитной шайбы составляет несколько десятков метров, приводит к низкой надежности извлечения металлических предметов в потоке неэлектропроводного материала. Кроме того при ширине конвейерной ленты более 1500 мм электромагнитная шайба не обеспечивает извлечение металлических предметов, находящихся по краям конвейерной ленты. Таким образом, основным недостатком известного устройства является низкая надежность извлечения металлических предметов в потоке неэлектропроводного материала. Наиболее близким по технической сущности и достигаемому результату является устройство для обнаружения и извлечения в потоке неэлектропроводного материала (см. Патент РК №7822 G01V 3/11 опубл. в бюл. №1 от 15.01.2003г.), содержащее блок генератора, обмотку возбуждения, основную приемную обмотку, первый блок усилителя, первый блок временной селекции, суммирующий усилитель, детектор, фильтр, блок управления и исполнительный блок, при этом выход блока генератора подсоединен к обмотке возбуждения, первый и второй выходы основной приёмной обмотки соединены, соответственно, с первым и вторым входами первого блока усилителя и суммирующего усилителя, выход первого блока усилителя соединен с входом первого блока временной селекции, выход суммирующего усилителя последовательно через детектор, фильтр и блок управления подсоединен ко входу блока генератора, содержащая также первую боковую приемную обмотку, вторую боковую приемную обмотку, второй блок усилителя, третий блок усилителя временной селекции, микропроцессорный блок обработки информации, при этом первый и второй выходы первого блока временной селекции соединены, соответственно, с первым и вторыми входами микропроцессорного блока обработки информации, выход первой боковой приемной обмотки подсоединен к входу второго блока усилителя, выход которого через второй блок временной селекции соединен с третьим и четвертым входами микропроцессорного блока обработки информации, выход второй боковой приемной обмотки подсоединен к входу третьего блока усилителя, выход которого через третий блок временной селекции соединен с пятым и шестым входами микропроцессорного блока обработки информации, выход последнего соединен с входом исполнительного блока. Устройство работает следующим образом. Рассмотрим работу устройства для случая отсутствия металлических включений в зоне датчика, состоящего из обмотки возбуждения, основной приемной обмотки и двух боковых приемных обмоток. Напряжение с основной приемной обмотки поступает на суммирующий усилитель. Применение суммирующего усилителя позволяет получить на его выходе напряжение, не зависящее от разбаланса
  • 3.
    29309 3 датчика и пропорциональноелишь наводимой в приемных обмотках ЭДС. Выпрямленное детектором, выходное напряжение усилителя через фильтр поступает на блок управления, который регулирует величину тока в обмотке возбуждения. Изменение величины ЭДС, наводимой в приемной обмотке, вследствие изменения влажности или плотности контролируемого материала, приводит к изменению величины напряжения на входе блока управления, который изменяет режим работы блока генератора таким образом, чтобы величина ЭДС, наводимой в приемных обмотках, следовательно, и чувствительность устройства сохраняли прежние значения. Напряжение остаточного разбаланса с основной приемной обмотки поступает также на первый вход блока усилителя, в котором происходит усиление и выделение сигнала с частотой около 15000 Гц. Полученное переменное напряжение выпрямляется диодным мостом и поступает на дифференцирующую цепь. Поскольку напряжение остаточного разбаланса имеет практически постоянную величину, то на выходе дифференцирующей цепи сигнал отсутствует. Необходимо отметить, что при наличии сильных электромагнитных переменных полей в зоне приемных обмоток, на выходе дифференцирующей цепи возможно появление сигнала с достаточной амплитудой, чтобы сработали компараторы блока временной селекции. Вероятность того, что компараторы сработают поочередно с заданным интервалом времени ничтожно мала, т.е. то, что интервал времени между двумя разнополярными импульсами помех совпадет с заданным имеет очень низкую вероятность. Следовательно, в случае отсутствия металлических включений в зоне датчика, на обоих выходах первого блока временной селекции будет сигнал нулевого уровня. На обоих выходах второго блока временной селекции и обоих выходах третьего блока временной селекции также будут сигналы нулевого уровня. Комбинация сигналов, поступивших на входы микропроцессорного блока обработки информации, соответствует строке 4 таблицы 1, что соответствует отсутствию металлических включений в потоке транспортируемого сыпучего материала и не вызывает срабатывания исполнительного блока. При прохождении металлических включений по центру конвейерной ленты через основную приемную обмотку на выходе первого блока усилителя, помимо напряжения разбаланса, возникает кратковременный сигнал, обусловленный наличием металлических включений в потоке, который выделяется блоком временной селекции, на обоих выходах которого появляется сигнал «1», который поступает на первый и второй входы микропроцессорного блока обработки информации. Из-за отсутствия металлических включений в потоке сыпучего материала по краям конвейерной ленты с выходов блоков временной селекции на 3-й и 4-й, 5-й и 6-й входы микропроцессорного блока обработки информации поступает сигнал «0». Комбинация сигналов, поступивших в данном случае на входы блока соответствует строке 2 таблицы 1. В микропроцессорном блоке обработки информации эта комбинация входных сигналов расшифровывается как присутствие металлических включений по центру конвейерной ленты и вызывает срабатывание исполнительного механизма. Рассмотрим работу устройства для случая прохождения металлических включений по краям и по центру конвейерной ленты. Как было рассмотрено выше на обоих выходах блока временной селекции при прохождении металлических включений появляется сигнал «1», который поступает на 1-й и 2-й входы микропроцессорного блока обработки информации. При прохождении металлических включений через первую и вторую боковые приемные обмотки, расположенные по краям конвейерной ленты на выходах второго и третьего блоков усилителей соответственно, помимо напряжения разбаланса, возникает кратковременный сигнал, обусловленный наличием металлических включений в потоке сыпучего материала по краям конвейерной ленты, который выделяется, соответственно, вторым и третьим блоками временной селекции, на обоих парных выходах которого появляется сигнал «1», который поступает на третий и четвертый, пятый и шестой входы микропроцессорного блока обработки информации. Комбинация сигналов, поступивших в данном случае на входы блока, соответствует строке 9 таблицы 1. В микропроцессорном блоке обработки информации эта комбинация входных сигналов расшифровывается как присутствие металлических включений по всему сечению транспортируемого материала. Рассмотрим работу устройства для случая прохождения стыка конвейерной ленты с металлическими заклепками. При прохождении стыка конвейерной ленты на первом выходе первого блока временной селекции будет сигнал «1», т.к. первый выход схемы временной селекции и логической обработки настраивается на максимальную чувствительность основного дифферинциально-резонансного датчика. На втором же выходе блока временной селекции будет сигнал «0», что соответствует отсутствию металлических включений транспортируемого сыпучего материала. Аналогично, на первом выходе второго блока временной селекции будет сигнал «1», а на втором выходе будет сигнал «0». На первом выходе третьего блока временной селекции будет сигнал «1», а на его втором выходе будет сигнал «0». Момент регистрации прохождения стыка конвейерной ленты с металлическими заклепками соответствует максимальной чувствительности устройства. Комбинация сигналов, поступивших в данном случае на входы блока, соответствует строке 1 таблицы 1, что соответствует моменту прохождения стыка конвейерной ленты с
  • 4.
    29309 4 металлическими заклепками ине вызывает срабатывания исполнительного блока. При использовании известного устройства также наблюдается низкая надежность извлечения металлических включений, обнаруженных в потоке неэлектропроводного материала на конвейерной ленте, т.е. не обеспечивается защита технологического оборудования от повреждения. Комбинации различных случаев прохождения металлических включений по ширине конвейерной ленты Таблица 1 Блок 10 временной селекции Блок 11 временной селекции Блок 12 временной селекции № п/п Первый выход Второй выход Первый выход Второй выход Первый выход Второй выход Выходной сигнал микропроцессорног о блока 16 обработки информации Примечание 1 1 0 1 0 1 0 0 Стык конвейерной ленты с металлическими заклепками 2 1 1 0 0 0 0 1 Металлические включения по центру конвейерной ленты 3 1 0 0 0 0 0 1 Металлические включения небольшой массы по центру конвейерной ленты 4 0 0 0 0 0 0 0 Отсутствие металлических включений в потоке транспортируемого сыпучего материала 5 0 0 1 1 0 0 1 Металлические включения по левому краю конвейерной ленты 6 0 0 1 0 0 0 1 Металлические включения не большой массы по левому краю конвейерной ленты 7 0 0 0 0 1 1 1 Металлические включения по правому краю конвейерной ленты 8 0 0 0 0 1 0 1 Металлические включения не большой массы по правому краю конвейерной ленты 9 1 1 1 1 1 1 1 Металлические включения по всему сечению транспортируемого сыпучего материала 10 1 1 1 1 0 0 1 Металлические включения по левому краю и центру конвейерной ленты 11 1 0 1 0 0 0 1 Металлические включения небольшой массы по центру и левому краю 12 1 1 0 0 1 1 1 Металлические включения по центру и правому краю конвейерной ленты 13 1 0 0 0 1 0 1 Металлические включения небольшой массы по центру и правому краю конвейерной ленты 14 0 0 1 1 1 1 1 Металлические включения по левому и правому краю конвейерной ленты 15 0 0 1 0 1 0 1 Металлические включения небольшой массы по левому и правому краю конвейерной ленты
  • 5.
    29309 5 Дейсвительно, при проведении экспериментальныхисследований при транспортировке на конвейерной ленте твердого топлива, например, в условиях АО «Шубарколь Комир», когда расстояние от металлобнаружителя до электромагнитной шайбы для извлечения металлических включений составляет несколько десятков метров, из-за изменения скорости движения конвейерной ленты происходит несвоевременное отключение исполнительного блока электромагнитной шайбы, что приводит к низкой надежности извлечения металлических предметов в потоке неэлектропроводного материала. Кроме того при ширине конвейерной ленты более 1500 мм электромагнитная шайба не обеспечивает извлечение металлических предметов, находящихся по краям конвейерной ленты. Таким образом, основным недостатком известного устройства является низкая надежность извлечения металлических включений в потоке неэлектропроводного материала. В основу изобретения поставлена задача - разработать устройство для обнаружения и извлечения металлических включений в потоке неэлектропроводного материала, обеспечивающее надежное извлечение металлических предметов находящихся как по краям, так и по центру конвейерной ленты. Технический результат, достигаемый изобретением - обеспечение надежной защиты технологического оборудования от повреждения. Поставленная задача решается тем, что в известном устройстве для обнаружения и извлечения металлических включений в потоке неэлектропроводного материала, содержащем блок генератора с обмоткой возбуждения, первую боковую приемную обмотку, вторую боковую приемную обмотку, центральную приемную обмотку, первый, второй и третий блок усилителя, суммирующий усилитель, первый, второй и третий блоки временной селекции, детектор, фильтр, блок управления, микропроцессорный блок обработки информации и исполнительный блок, при этом первый и второй выходы центральной приемной обмотки подсоединены к первому и второму входам первого блока усилителя и суммирующего усилителя, выход первого блока усилителя через первый блок временной селекции соединен с первым и вторым входом микропроцессорного блока обработки информации, первый и второй выходы первой боковой приемной обмотки через второй блок усилителя соединен со вторым блоком временной селекции, первый и второй выходы которого соединены с третьим и четвертым входом микропроцессорного блока обработки информации, первый и второй выходы второй боковой приемной обмотки через третий блок усилителя соединен с входом третьего блока временной селекции, первый и второй выходы которого соединены с пятым и шестым входом микропроцессорного блока обработки информации, выход суммирующего усилителя через детектор, фильтр и блок управления соединен с входом блока генератора с обмоткой возбуждения, первый выход микропроцессорного блока обработки информации соединен с входом исполнительного блока, дополнительно введены преобразователь скорости конвейерной ленты, левый исполнительный блок и правый исполнительный блок, при этом выход преобразователя скорости конвейерной ленты соединен с седьмым входом микропроцессорного блока обработки информации, второй и третий выходы последнего соединены с входом левого и правого исполнительного блока. Сопоставительный анализ с прототипом показывает, что заявляемое устройство отличается наличием новых блоков - преобразователя скорости конвейерной ленты, левого исполнительного блока и правого исполнительного блока и указанными взаимосвязями. Таким образом, заявляемое устройство соответствует критерию «новизна». Изобретение иллюстрируется чертежами. На фиг.1 изображена блок-схема одного из вариантов заявляемого решения. На фиг.2 изображена внутренняя структура блока временной селекции. Заявляемое устройство содержит (см. фиг.1): блок 1 генератора с обмоткой возбуждения, преобразователь 2 скорости конвейерной ленты, первая боковая приемная обмотка 3, вторая боковая приемная обмотка 4, центральная приемная обмотка 5, первый блок 6 усилителя, второй блок 7 усилителя, третий блок 8 усилителя, суммирующий усилитель 9, первый блок 10 временной селекции, второй блок 11 временной селекции, третий блок 12 временной селекции, детектор 13, фильтр 14, блок 15 управления, микропроцессорный блок 16 обработки информации, исполнительный блок 17, левый исполнительный блок 18, правый исполнительный блок 19, конвейерный транспортер 20, фильтр 21 низкой частоты, компараторы 22, 23, 24, 25, первая микросхема 26 временной селекции, вторая микросхема 27 временной селекции. Блок 1 генератора может быть представлен, например, в виде задающего LC-генератора, собранного по схеме с эммитерной обратной связью на дифференциальном усилителе (интегральная микросхема типа КР 159 НТ1Б) с частотой колебаний 15000 Гц., который питается током от источника стабильного тока, выполненного на кремниевом транзисторе, с величиной тока задаваемого сигналом с выхода блока 15 управления. Напряжение с выхода задающего LC- генератора поступает на вход усилителя мощности, выполненного на микросхеме типа КР 140 УД8 и транзисторах с высоким коэффициентом усиления по мощности, и усиливается до необходимого уровня. Обмотка возбуждения блок 1 генератора может быть представлена, например, в виде элипсообразной катушки, выполненной проводом типа ПТВ диаметром 0,9 мм, имеющей 80 витков и размещенной в деревянном каркасе или каркасе из другого неэлектропроводного материала. Большой
  • 6.
    29309 6 диаметр элипсообразной катушкисоставляет 800 мм (определяется экспериментальным путем). Первая боковая приемная обмотка 3 может быть представлена, например, в виде двух элипсообразных катушек, выложенных проводом типа ПТВ диаметром 1,0 мм, имеющих 200 витков в каждой катушке. Большой диаметр элипсообразной катушки определяется исходя из ширины транспортерной ленты, и может достигать величины 500 мм. Первая боковая приемная обмотка также размещается в деревянном каркасе или в каркасе из другого неэлектропроводного материала. Вторая боковая приемная обмотка 4 по своей конструкции и техническим характеристикам аналогична первой боковой приемной обмотке 3. Центральная приемная обмотка 5 может быть представлена, например, в виде элипсообразных катушек, выложенных проводом типа ПТВ диаметром 1,0 мм., имеющих 200 витков в каждой катушке и размещенных в деревянном каркасе или в каркасе из другого неэлектропроводного материала. Большой диаметр элипсообразной катушки определяется исходя из ширины транспортерной ленты, и может достигать величины 1600 мм. Первый блок усилителя 6 может быть представлен, например, в виде дифференциального усилителя, реализованного на интегральной микросхеме типа КР 140 УД8, представляющего собой активный фильтр нижних частот, с выхода которого сигнал поступает на вход трансформаторного усилителя одновременно являющегося активным фильтром высших частот, реализованного на микросхеме типа КР 140 УД608 и двух транзисторах с высоким коэффициентом усиления по мощности, в цепь которых включена первичная обмотка трансформатора. Переменное напряжение с вторичной обмотки трансформатора выпрямляется с помощью диодного моста и дифференцирующей цепи. Напряжение с выхода дифференцирующей цепи поступает на вход первого блока 10 временной селекции. Второй блок усилителя 7 и третий блок усилителя 8 по своему составу идентичны микросхеме типа КР 140 УД вышеописанному первому блоку усилителя 6. Суммирующий усилитель 9 может быть представлен, например, в виде интегральной микросхемы типа КР 140 УД8, осуществляющей суммирование напряжений, поступающих с центральной приемной обмотки 5, что позволяет получить на его выходе напряжение, независимое от разбаланса основного диффериенциально - резонансного датчика, состоящего из обмотки возбуждения и центральной приемной обмотки 5. Блок 10 временной селекции может быть представлен, например, в виде (см. фиг.2) фильтра 21 низкой частоты, сигнал, с выхода которого поступает на входы двух пар разнополярных компараторов 22, 23, и 24, 25, каждый из которых срабатывает при достижении напряжения с выхода дифференцирующей RC-цепи фильтра 21 низкой частоты определенной амплитуды и полярности. Первая пара разнополярных компараторов 22 и 23 настраивается таким образом, что срабатывает в случае прохождения стыка конвейерной ленты с заклепками, что соответствует максимальной чувствительности основного дифферинциально- резонансного датчика, состоящего из обмотки возбуждения и центральной приемной обмотки 5. Вторая пара разнополярных компараторов 24 и 25 настраивается таким образом, что срабатывает в случае наличия металлических включений в зоне основного дифферинциально-резонансного датчика. Выходные сигналы с первой пары разнополярных компараторов 22 и 23, выполненных на интегральных микросхемах типа КР 140 УД608, поступают на первую микросхему 26 временной селекции и логической обработки, выполненную на интегральной микросхеме типа КР 176, на выходе которой появляется импульс только в том случае, если интервал времени между двумя импульсами, поступившими с выходов компараторов 22,23 не превышает заданный. Выходные сигналы со второй пары разнополярных компараторов 24 и 25, выполненных также на интегральных микросхемах типа КР 140 УД608, поступают на вторую микросхему 27 временной селекции и логической обработки, выполненную также на интегральной микросхеме типа КР 176, на входе которой появляется импульс только в том случае, если интервал времени между двумя импульсами, поступившими с выходов компараторов 24,25 не превышает заданный. Второй блок временной селекции 11, третий блок временной селекции 12 по своему составу идентичны вышеописанному блоку временной селекции 10. Детектор 13 может быть представлен, например, в виде полупроводникового диода, который служит для выпрямления переменного напряжения, поступающего с выхода суммирующего усилителя 9. Фильтр 14 может быть представлен, например, в виде пассивного низкочастотного RC-фильтра. Блок 15 управления может быть представлен, например, в виде суммирующего усилителя, выполненного на микросхеме типа КР 140 УД8, на вход которого подается напряжение с выхода фильтра 14 и с регулируемого делителя напряжения и поступает на базу транзистора в блок 1 генератора, регулирующего ток в обмотке возбуждения. Это позволяет в зависимости от изменения величины ЭДС, наводимой в центральной приемной обмотке 5, вследствие изменения влажности или плотности контролируемого материала изменить величину тока в обмотке возбуждения таким образом, чтобы величина ЭДС, наводимой в приемных обмотках, следовательно, и чувствительность устройства сохраняли прежние значения. Микропроцессорный блок 16 обработки информации может быть представлен, например, в виде высокопроизводительного 32-разрядного микроконтроллера STM32F103RET6 с ядром ARM
  • 7.
    29309 7 Cortex М3, реализующейзависимость, представленную в таблице 1. Микропроцессорный блок 16 обработки информации осуществляет расчет момента времени включения исполнительных блоков 17, 18, 19. Исполнительные блоки 17, 18, 19 могут быть представлены, например, в виде электромагнита со схемой управления и предназначены для автоматического извлечения металлических включений в потоке неэлектромагнитного материала на конвейерной ленте. Исполнительный блок 17 по команде микропроцессорного блока 16 обработки информации осуществляет извлечение металлических предметов, находящихся по центру конвейерной ленты. Левый исполнительный блок 18 осуществляет по команде микропроцессорного блока 16 обработки информации извлечение металлических предметов, находящихся по левому краю конвейерной ленты. Правый исполнительный блок 19 осуществляет по команде микропроцессорного блока 16 обработки информации извлечение металлических предметов, находящихся по правому краю конвейерной ленты. Определение момента времени включения исполнительных блоков осуществляется по следующему алгоритму: ,cрi t V L t  где ti - длительность времени прохождения металлического предмета по конвейерной ленте от момента его обнаружения до момента включения электромагнитной шайбы, сек. i = 1 - при нахождении металлических включений по центру конвейерной ленты; i = 2- при нахождении металлических включений по левому краю конвейерной ленты; i = 3 - при нахождении металлических включений по правому краю конвейерной ленты; L - расстояние от датчика металлобнаружителя до магнитной шайбы, м. V - скорость движения конвейерной ленты, м/сек. tcp - время срабатывания электромагнитной шайбы, сек. Устройство работает следующим образом. Рассмотрим работу устройства для случая отсутствия металлических включений в зоне датчика, состоящего из блока генератора с обмоткой возбуждения 1, центральной приемной обмотки 5 и двух боковых приемных обмоток 3 и 4. Напряжение с центральной приемной обмотки 5 поступает на суммирующий усилитель 9. Применение суммирующего усилителя позволяет получить на выходе напряжение, не зависящее от разбаланса датчика и пропорциональное лишь наводимой в приемных обмотках ЭДС. Выпрямленное детектором 13, выходное напряжение усилителя 9 через фильтр 14 поступает на блок 15 управления, который регулирует величину тока в обмотке возбуждения 2. Изменение величины ЭДС, наводимой в приемной обмотке 5, вследствие изменения влажности или плотности контролируемого материала, приводит к изменению величины напряжения на входе блока 15 управления, который изменяет режим работы блока 1 генератора таким образом, чтобы величина ЭДС, наводимой в приемных обмотках 3, 4, и 5, следовательно, и чувствительность устройства сохраняли прежние значения. Напряжение остаточного разбаланса с центральной приемной обмотки 5 поступает также на первый вход блока 6 усилителя, в котором происходит усиление и выделение сигнала с частотой 15000 Гц. Полученное переменное напряжение выпрямляется диодным мостом и поступает на дифференцирующую цепь. Поскольку напряжение остаточного разбаланса имеет практически постоянную величину, то на выходе дифференцирующей цепи сигнал отсутствует. Необходимо отметить, что при наличии сильных электромагнитных переменных полей в зоне приемных обмоток 5, на выходе дифференцирующей цепи возможно появление сигнала с достаточной амплитудой, чтобы сработали компараторы блока 10 временной селекции. Вероятность того, что компараторы сработают поочередно с заданным интервалом времени, т.е. то, что интервал времени между двумя разнополярными импульсами помех совпадет с заданным, ничтожно мала. Следовательно, в случае отсутствия металлических включений в зоне датчика, на обоих выходах первого блока 10 временной селекции 11 и обоих выходах третьего блока временной селекции 12 также будут сигналы нулевого уровня. Комбинация сигналов, поступивших на входы микропроцессорного блока 16 обработки информации соответствует строке 4 таблицы 1, что соответствует отсутствию металлических включений в потоке транспортируемого сыпучего материала и не вызывает срабатывания исполнительного блока 17. При прохождении металлических включений по центру конвейерной ленты через центральную приемную обмотку 5 на выходе первого блока усилителя, помимо напряжения разбаланса, возникает кратковременный сигнал, обусловленный наличием металлических включений в потоке, выделяемый блоком 10 временной селекции, на обоих выходах которого появляется сигнал «1», поступающий на первый и второй входы микропроцессорного блока 16 обработки информации. В условии отсутствия металлических включений в потоке сыпучего материала по краям конвейерной ленты с выходов блоков 11,12 временной селекции на 3-й и 4-й, 5-й и 6-й входы микропроцессорного блока 16 обработки информации поступают сигналы «0». Комбинация сигналов, поступивших в данном случае на входы блока 16, соответствует строке 2 таблицы 1. В микропроцессорном блоке 16 обработки информации комбинация входных сигналов расшифровывается как присутствие металлических
  • 8.
    29309 8 включений по центруконвейерной ленты и на основе информации, поступающей от преобразователя 2 скорости конвейерной ленты по зависимости (1), осуществляется расчет длительности времени прохождения металлического предмета по конвейерной ленте от момента его обнаружения до момента включения электромагнитной шайбы. По истечении времени ti, по команде из микропроцессорного блока 16, осуществляется срабатывание исполнительного блока 17 и происходит извлечение металлического предмета, находящегося в центре конвейерной ленты. Рассмотрим работу устройства для случая прохождения металлических включений по краям и по центру конвейерной ленты. Как было рассмотрено выше, на обоих выходах блока 10 временной селекции при прохождении металлических включений появляется сигнал «1», который поступает на 1-й и 2-й входы микропроцессорного блока 16 обработки информации. При прохождении металлических включений через первую и вторую боковые приемные обмотки 3 и 4, расположенных по краям конвейерной ленты на выходах второго и третьего блоков 7, 8 усилителей, соответственно, помимо напряжения разбаланса, возникает кратковременный сигнал, обусловленный наличием металлических включений в потоке сыпучего материала по краям конвейерной ленты, выделяемый, соответственно, вторым и третьим блоками 11, 12 временной селекции, на обоих парных выходах, которого появляется сигнал «1», поступающий на третий и четвертый, пятый и шестой входы микропроцессорного блока 16 обработки информации. Комбинация сигналов, поступивших в данном случае на входы блока 16, соответствует строке 9 таблицы 1. В микропроцессорном блоке 16 обработки информации эта комбинация входных сигналов расшифровывается как присутствие металлических включений по всему сечению транспортируемого материала и осуществляется расчет времени ti. По истечении времени ti по команде из микропроцессорного блока 16 осуществляется срабатывание в различной комбинации исполнительных блоков 17, 18, 19 и происходит извлечение металлических предметов. Рассмотрим работу устройства для случая прохождения стыка конвейерной ленты с металлическими заклепками. При прохождении стыка конвейерной ленты на первом выходе первого блока 10 временной селекции будет сигнал «1», т.к. первый выход схемы временной селекции и логической обработки настраивается на максимальную чувствительность основного дифференциально-резонансного датчика. На втором же выходе блока 10 временной селекции будет сигнал «0», что соответствует отсутствию металлических включений в потоке транспортируемого сыпучего материала. Аналогично, на первом выходе второго блока 11 временной селекции будет сигнал «1», а на его втором выходе будет сигнал «0». На первом выходе третьего блока 12 временной селекции будет сигнал «1», а на его втором выходе будет сигнал «0». Момент регистрации прохождения стыка конвейерной ленты с металлическими заклепками соответствует максимальной чувствительности устройства. Комбинация сигналов, поступивших в данном случае на входы блока 16, соответствует строке 1 таблицы 1, что соответствует моменту прохождения стыка конвейерной ленты с металлическими заклепками и не вызывает срабатывания исполнительных блоков 17, 18 и 19. Комбинация различных случаев прохождения металлических предметов по ширине конвейерной ленты, приведена в таблице 1. Экспериментальные исследования, проведенные с опытным образцом заявляемого изобретения на конвейерных транспортерах АО «Шубарколь Ко- мир» показали высокую эффективность извлечения металлических предметов по сравнению с известными техническими решениями, которые не позволяют извлечь металлические предметы, находящиеся по краям конвейерной ленты. Техническая эффективность заявляемого устройства состоит в том, что за счет применения исполнительных блоков, расположенных по центру и краям транспортируемой ленты с расчетом момента включения, обеспечивает высокую надежность извлечения металлических предметов, что в свою очередь позволяет снизить эксплуатационные расходы и время простоя технологического оборудования из-за его ремонта. ФОРМУЛА ИЗОБРЕТЕНИЯ Устройство для обнаружения и извлечения металлических включений в потоке неэлектропроводного материала, содержащее блок генератора с обмоткой возбуждения, первую боковую приемную обмотку, вторую боковую приемную обмотку, центральную приемную обмотку, первый, второй и третий блок усилителя, суммирующий усилитель, первый, второй и третий блоки временной селекции, детектор, фильтр, блок управления, микропроцессорный блок обработки информации и исполнительный блок, при этом первый и второй выходы центральной приемной обмотки подсоединены к первому и второму входам первого блока усилителя и суммирующего усилителя, выход первого блока усилителя через первый блок временной селекции соединен с первым и вторым входом микропроцессорного блока обработки информации, первый и второй выходы первой боковой приемной обмотки через второй блок усилителя соединен со вторым блоком временной селекции, первый и второй выходы которого соединены с третьим и четвертым входом микропроцессорного блока обработки информации, первый и второй выходы второй боковой приемной обмотки через третий блок усилителя соединен с входом третьего блока временной селекции, первый
  • 9.
    29309 9 и второй выходыкоторого соединены с пятым и шестым входом микропроцессорного блока обработки информации, выход суммирующего усилителя через детектор, фильтр и блок управления соединен с входом блока генератора с обмоткой возбуждения, первый выход микропроцессорного блока обработки информации соединен с входом исполнительного блока, отличающееся тем, что дополнительно введены преобразователь скорости конвейерной ленты, левый исполнительный блок и правый исполнительный блок, при этом выход преобразователя скорости конвейерной ленты соединен с седьмым входом микропроцессорного блока обработки информации, второй и третий выходы последнего соединены с входом левого и правого исполнительного блока. Верстка Ж. Жомартбек Корректор К. Нгметжанова