ЛЕКЦИЯ 2
Элементы теории вероятностей Основные понятия и определения теории вероятностей Вероятность события Основные теоремы теории вероятностей Случайные величины и их распределения Числовые характеристики случайной величины Законы распределения непрерывных случайных величин
Основные понятия и определения теории вероятностей   Событие   –    это всякий факт, который может    произойти или не произойти в    результате эксперимента.   Эксперимент (испытание, опыт)  –    это воспроизведение определенной    совокупности событий и наблюдение    последствий этого воспроизведения.
Условия эксперимента (испытания, опыта)   –    воспроизведение определенной    совокупности событий, которые будем    обозначать символом  Q .  Исходы  –    события, которые появляются или не    появляются после воспроизведения    условий  Q . События делятся на  –  достоверные,    –  невозможные –  случайные.
Достоверное событие  –  событие   , которое обязательно  произойдет при каждой  реализации условий  Q .   Невозможное событие  –  событие   , которое заведомо не  произойдет при каждой  реализации условий  Q . Случайное событие  –  событие, которое при реализации  условий  Q  может либо произойти,  либо не произойти.
Соотношения между событиями (при фиксации условий их появления ) 1. Если наступает событие  А  и при этом происходит событие  В , то говорят, что  А  влечет за собой  В  и обозначается  А      В  или  В      А . 2. Если события  А  и  В  оба наступают или не наступают, то события  А  и  В  называют эквивалентными (равносильными) и обозначают  А  =  В .  3. Событие  С , состоящее в наступлении обоих событий  А  и  В , называется произведением событий  А  и  В  и обозначается  С  =  АВ  или  С  =  А      В .
4. Событие  С , состоящее в наступлении хотя бы одного из событий  А  и  В , называется суммой событий  А  и  В  и обозначается  С  =  А  +  В  или  С  =  А      В . 5. События  А 1 ,  А 2 , …,  А n  образуют полную группу событий, если хотя бы одно из них непременно должно произойти, т.е.  А 1  +  А   2  + … +  А   n  =   .  6. Событие  С , состоящее в том, что событие  А  происходит, а событие  В  не происходит, называется разностью событий  А  и  В  и обозначается  С  =  А      В  или  С  =  А  \  В . 7. Событие, состоящее в том, что событие  А  не происходит, называется противоположным для  А  и обозначается символом  . Два события  А  и  называются противоположными, если для них выполняются одновременно  А  +  =     и  А  =   .
8. Два события  А  и  В  называются несовместными, если их совместное появление в одном опыте невозможно, т.е. если  АВ  =   . События  В 1 ,  В 2 , …,  В n  называются несовместными, если никакие два из них не могут появиться вместе, т.е.  В i В j   =   . 9. События  В 1 ,  В 2 , …,  В n  называются равновозмож-ными, если есть основания полагать, что ни одно из них не является более возможным, чем другое. 10. События   1 ,   2 , …,   n , образующие полную группу, т.е.   1  +   2  + … +   n  =    , несовместных равновозможных событий, называют элементарными событиями.
Вероятность события   Вероятность  P ( A ) события  A   –  численная мера объективной  возможности его наступления при  осуществлении определенного  комплекса условий  Q .  Вероятность имеет следующие свойства:  1. вероятность достоверного события равна единице; 2. вероятность невозможного события равна нулю; 3. вероятность случайного события  А  есть положительное число (рациональная правильная дробь), заключенное между нулем и единицей.
Оценить значение вероятности события  A   можно с помощью относительной частоты  ( А ) =  m   /  n , где  n   – число независимых испытаний,  m   – число испытаний, в которых появилось событие  А .
Основные теоремы теории вероятностей   Теорема 2.1. Сложение вероятностей несовместных событий.  Вероятность суммы несовместных событий равна сумме вероятностей этих событий: Следствие 2.1.  Если события  А 1,  А 2, …,  А n  образуют полную группу несовместных событий, то сумма их вероятностей равна 1:
Следствие 2.2.  Сумма вероятностей противопо-ложных событий равна 1: Р(А) + Р(  ) = 1. Теорема 2.2. Сложение вероятностей совместных событий.  Вероятность суммы совместных (произвольных) событий определяется через вероятность произведений этих событий, взятых по одному, по два, по три и т.д. по формуле
Следствие 2.3.  Если  А 1 ,  А 2 , …,  А n   – произвольные события, то имеет место неравенство Р ( А 1  +  А 2  + … +  А n )     Р ( А 1 ) +  Р ( А 2 ) +…+  Р ( А n ). Теорема 2.3. Произведение произвольного числа событий.  Вероятность произведения произвольного числа событий определяется через вероятности суммы этих событий, взятых по одному, по два, по три и т.д. по формуле
Условная вероятность события А  –  это вероятность события  А ,  вычисленная при условии, что имело  место событие  В , обозначается  Р ( А  |  В ). Событие  А  называется независимым от события  В , если вероятность события  А  не зависит от того, произошло событие  В  или нет:  Р ( А  |  В ) =  Р ( А ). И обратно, событие  А  называется зависимым от события  В , если вероятность события  А  меняется в зависимости от того, произошло событие В или нет:  Р ( А  |  В )     Р ( А ).
Теорема 2.4.  Вероятность произведения двух событий равна произведению вероятности одного из них на условную вероятность другого, вычисленную при условии, что первое имело место: Р ( АВ ) =  Р ( А ) Р ( В  |  А ). Следствие 2.4.  Если событие  А  не зависит от события  В , то и событие  В  не зависит от события  А . Следствие 2.5.  Вероятность произведения двух независимых событий  A   и  B   равна произведению вероятностей этих событий: Р ( АВ ) =  Р ( А ) Р ( В ).
Теорема 2.5.  Вероятность произведения независимых событий равна произведению вероятностей этих событий: Р ( А 1 ,  А 2 , …,  А n ) =  P ( А 1 ) P ( А 2 )… P ( А n ). Следствием теорем сложения и умножения вероятностей является так называемая формула полной вероятности: где  A  – произвольное случайное событие,  Н 1 ,  Н 2 , …,  Н n  – несовместные события, образующие полную группу (гипотезы).
Теорема 2.6. Теорема гипотез (формула Байеса).  Пусть  Н 1 ,  Н 2 , …,  Н n   – полная группа несовместных событий. Тогда, если произошло событие  А , то имеет место равенство
Случайные величины и их распределения   Случайная величина  –  это   величина  Х , которая в результате опыта  может принимать одно из значений  х 1 ,  х 2 , …,  х i ,  …,  х n , образующих полную группу несовместных  событий, причем неизвестно заранее, какое  именно.  Случайные величины делят на дискретные и непрерывные.  Дискретная случайная величина  –  это случайная величина  Х , которая принимает  отдельные, изолированные возможные значения  х i  с определенными вероятностями  р i .
Закон распределения случайной величины Х –  это совокупность пар чисел ( х i ,  р i ), где  х i  –  возможные значения случайной величины,  р i  –  вероятности, с которыми она принимает эти  значения.   Непрерывная случайная величина  –  это случайная величина, которая может  принимать все значения из некоторого  конечного или бесконечного промежутка. Число  возможных значений случайной непрерывной  величины бесконечно.
Функция распределения случайной величины  –  это функцию  F ( x ), определяющая вероятность  того, что случайная величина  Х  в результате  испытания примет значение, не больше  х :   F ( x ) =  Р ( Х      х ). Следствие 2.6.  Вероятность того, что случайная величина примет значение в интервале от  x 1  до  x 2 , равна приращению функции распределения на этом интервале:  Р ( x 1      Х      x 2 ) =  F ( x 2 ) –  F ( x 1 ). Следствие 2.7.  Вероятность того, что непрерывная случайная величина примет одно определенное значение, равна 0. Следствие 2.8.   F (–  ) = 0. Следствие 2.8.   F (  ) = 1.
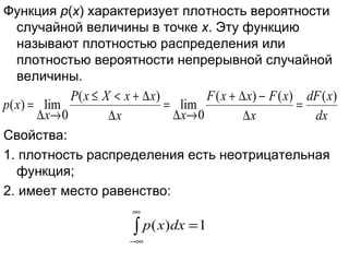
Функция  р ( х ) характеризует плотность вероятности случайной величины в точке  x . Эту функцию называют плотностью распределения или плотностью вероятности непрерывной случайной величины.  Свойства: 1. плотность распределения есть неотрицательная функция; 2. имеет место равенство:
3. плотность распределения определяет функцию распределения случайной величины по формуле: 4. вероятность попадания случайной величины в интервал [ a ,  b ) определяется по формуле:
Числовые характеристики случайной величины   Характеристики условно можно разделить на две группы: характеристики положения и характеристики рассеивания и вероятностных взаимодействий. Характеристики положения : математическое ожидание, мода и медиана.  Математическое ожидание дискретной случайной величины  М [ X ] есть сумма произведений всех возможных значений случайной величины  х i  на их вероятности  р i :
Для непрерывной случайной величины  Математическое ожидание имеет следующие свойства: 1. математическое ожидание постоянной величины  С  равно самой постоянной:  М [ C ] =  C ; 2. постоянный множитель  С  можно выносить за знак математического ожидания:  M [ CX ] =  CM [ X ]; 3. математическое ожидание суммы двух случайных величин равно сумме математических ожиданий слагаемых:  M [ X 1  +  X 2 ] =  M [ X 1 ] +  M [ X 2 ]; 4. математическое ожидание произведения двух независимых случайных величин равно произведению их математических ожиданий:  M [ X 1 X 2 ] =  M [ X 1 ] M [ X 2 ].
Модой дискретной случайной величины  называется ее наиболее вероятное значение.  Модой непрерывной случайной величины  называется ее значение, при котором плотность вероятности принимает максимальное значение.  Медианой случайной величины  X  называется такое ее значение  Y , для которого выполняется равенство   P ( X   <  Y ) =  P ( X   >  Y ) = 0.5. Основными характеристиками рассеивания случайной величины являются ее начальные и центральные моменты.  Начальным моментом  k -го порядка   k [ X ]  случайной величины  Х  называется математическое ожидание  k -ой степени от этой случайной величины:  k [ X ] =  M [ X k ].
Центрированной случайной величиной Х  , соответствующей случайной величине  Х , называется отклонение случайной величины от ее математического ожидания  M [ X ] =  m , т.е.  Х    = = Х  –  m .  Центральным моментом  k -го порядка   k [ X ]  случайной величины  Х  называется математическое ожидание  k -ой степени центрированной случайной величины  X  . Второй центральный момент  называется дисперсией случайной величины. Дисперсия характеризует рассеивание значений случайной величины.    2 [ X ] =  D [ X ] =  D x   =   2 .
Для дискретной случайной величины: Для непрерывной случайной величины:  Среднее квадратическое, или стандартное, отклонение случайной величины  Свойства дисперсии: 1. дисперсия является величиной неотрицательной;
2. постоянный множитель  С  можно выносить за знак дисперсии, возведя его в квадрат: D [ С X ] =  С 2 D [ X ]; 3. дисперсия суммы двух независимых случайных величин равна сумме дисперсий этих величин:  D [ X 1  +  Х 2 ] =  D [ X 1 ] +  D [ Х 2 ]; 4. дисперсия суммы (разности) постоянной величины  С  и случайной величины  Х  равна дисперсии случайной величины:  D [ С  –  Х ] =  D [ Х ] ; 5. Дисперсия разности двух независимых случайных величин равна сумме дисперсий: D [ Х  –  Y ] =  D [ Х ] +  D [ Y ];
6. Дисперсия суммы двух зависимых случайных величин равна   D [ Х  +  Y ] =  D [ Х ] +  D [ Y ] + 2 K ( x ,  y ). Для оценки степени независимости случайных величин  X  и  Y  вводится числовая характеристика, называемая корреляционным (ковариационным) моментом случайных величин  X  и  Y .  K ( x ,  y ) =  M {( X  –  M [[ X ])( Y  –  M [ Y ])} =   =  M [ XY ] –  M [ X ] M [ Y ].
Законы распределения непрерывных случайных величин   Равномерное распределение.  Непрерывная случайная величина называется равномерно распределенной на интервале [ a ,  b ], если плотность ее распределения имеет постоянное значение. Математическое ожидание и дисперсия:
2.  Показательное распределение.  Показательным (экспоненциальным) распределением случайной величины называют распределение  случайной величины, которое описывается плотностью распределения где    – положительная постоянная величина. Математическое ожидание и дисперсия:
3.  Нормальное распределение.  Непрерывная случайная величина называется распределен-ной по нормальному закону, если ее плотность вероятности определяется выражением: где параметры  m x  и    называются параметрами распределения и представляют собой матема-тическое ожидание и среднеквадратическое отклонение соответственно.
Вопросы Эксперимент, событие и вероятность события Достоверные, невозможные и случайные события Соотношения между событиями Теоремы сложения событий Теоремы произведения событий Теорема гипотез (формула Байеса) Случайные величины Распределение случайной величины Характеристики положения случайной величины
Вопросы (продолжение) Характеристики рассеивания случайной величины Закон равномерного распределения Показательный закон распределения Нормальный закон распределения

лекция 2

  • 1.
  • 2.
    Элементы теории вероятностейОсновные понятия и определения теории вероятностей Вероятность события Основные теоремы теории вероятностей Случайные величины и их распределения Числовые характеристики случайной величины Законы распределения непрерывных случайных величин
  • 3.
    Основные понятия иопределения теории вероятностей Событие – это всякий факт, который может произойти или не произойти в результате эксперимента. Эксперимент (испытание, опыт) – это воспроизведение определенной совокупности событий и наблюдение последствий этого воспроизведения.
  • 4.
    Условия эксперимента (испытания,опыта) – воспроизведение определенной совокупности событий, которые будем обозначать символом Q . Исходы – события, которые появляются или не появляются после воспроизведения условий Q . События делятся на – достоверные, – невозможные – случайные.
  • 5.
    Достоверное событие – событие  , которое обязательно произойдет при каждой реализации условий Q . Невозможное событие – событие  , которое заведомо не произойдет при каждой реализации условий Q . Случайное событие – событие, которое при реализации условий Q может либо произойти, либо не произойти.
  • 6.
    Соотношения между событиями(при фиксации условий их появления ) 1. Если наступает событие А и при этом происходит событие В , то говорят, что А влечет за собой В и обозначается А  В или В  А . 2. Если события А и В оба наступают или не наступают, то события А и В называют эквивалентными (равносильными) и обозначают А = В . 3. Событие С , состоящее в наступлении обоих событий А и В , называется произведением событий А и В и обозначается С = АВ или С = А  В .
  • 7.
    4. Событие С , состоящее в наступлении хотя бы одного из событий А и В , называется суммой событий А и В и обозначается С = А + В или С = А  В . 5. События А 1 , А 2 , …, А n образуют полную группу событий, если хотя бы одно из них непременно должно произойти, т.е. А 1 + А 2 + … + А n =  . 6. Событие С , состоящее в том, что событие А происходит, а событие В не происходит, называется разностью событий А и В и обозначается С = А  В или С = А \ В . 7. Событие, состоящее в том, что событие А не происходит, называется противоположным для А и обозначается символом . Два события А и называются противоположными, если для них выполняются одновременно А + =  и А =  .
  • 8.
    8. Два события А и В называются несовместными, если их совместное появление в одном опыте невозможно, т.е. если АВ =  . События В 1 , В 2 , …, В n называются несовместными, если никакие два из них не могут появиться вместе, т.е. В i В j =  . 9. События В 1 , В 2 , …, В n называются равновозмож-ными, если есть основания полагать, что ни одно из них не является более возможным, чем другое. 10. События  1 ,  2 , …,  n , образующие полную группу, т.е.  1 +  2 + … +  n =  , несовместных равновозможных событий, называют элементарными событиями.
  • 9.
    Вероятность события Вероятность P ( A ) события A – численная мера объективной возможности его наступления при осуществлении определенного комплекса условий Q . Вероятность имеет следующие свойства: 1. вероятность достоверного события равна единице; 2. вероятность невозможного события равна нулю; 3. вероятность случайного события А есть положительное число (рациональная правильная дробь), заключенное между нулем и единицей.
  • 10.
    Оценить значение вероятностисобытия A можно с помощью относительной частоты  ( А ) = m / n , где n – число независимых испытаний, m – число испытаний, в которых появилось событие А .
  • 11.
    Основные теоремы теориивероятностей Теорема 2.1. Сложение вероятностей несовместных событий. Вероятность суммы несовместных событий равна сумме вероятностей этих событий: Следствие 2.1. Если события А 1, А 2, …, А n образуют полную группу несовместных событий, то сумма их вероятностей равна 1:
  • 12.
    Следствие 2.2. Сумма вероятностей противопо-ложных событий равна 1: Р(А) + Р( ) = 1. Теорема 2.2. Сложение вероятностей совместных событий. Вероятность суммы совместных (произвольных) событий определяется через вероятность произведений этих событий, взятых по одному, по два, по три и т.д. по формуле
  • 13.
    Следствие 2.3. Если А 1 , А 2 , …, А n – произвольные события, то имеет место неравенство Р ( А 1 + А 2 + … + А n )  Р ( А 1 ) + Р ( А 2 ) +…+ Р ( А n ). Теорема 2.3. Произведение произвольного числа событий. Вероятность произведения произвольного числа событий определяется через вероятности суммы этих событий, взятых по одному, по два, по три и т.д. по формуле
  • 14.
    Условная вероятность событияА – это вероятность события А , вычисленная при условии, что имело место событие В , обозначается Р ( А | В ). Событие А называется независимым от события В , если вероятность события А не зависит от того, произошло событие В или нет: Р ( А | В ) = Р ( А ). И обратно, событие А называется зависимым от события В , если вероятность события А меняется в зависимости от того, произошло событие В или нет: Р ( А | В )  Р ( А ).
  • 15.
    Теорема 2.4. Вероятность произведения двух событий равна произведению вероятности одного из них на условную вероятность другого, вычисленную при условии, что первое имело место: Р ( АВ ) = Р ( А ) Р ( В | А ). Следствие 2.4. Если событие А не зависит от события В , то и событие В не зависит от события А . Следствие 2.5. Вероятность произведения двух независимых событий A и B равна произведению вероятностей этих событий: Р ( АВ ) = Р ( А ) Р ( В ).
  • 16.
    Теорема 2.5. Вероятность произведения независимых событий равна произведению вероятностей этих событий: Р ( А 1 , А 2 , …, А n ) = P ( А 1 ) P ( А 2 )… P ( А n ). Следствием теорем сложения и умножения вероятностей является так называемая формула полной вероятности: где A – произвольное случайное событие, Н 1 , Н 2 , …, Н n – несовместные события, образующие полную группу (гипотезы).
  • 17.
    Теорема 2.6. Теоремагипотез (формула Байеса). Пусть Н 1 , Н 2 , …, Н n – полная группа несовместных событий. Тогда, если произошло событие А , то имеет место равенство
  • 18.
    Случайные величины иих распределения Случайная величина – это величина Х , которая в результате опыта может принимать одно из значений х 1 , х 2 , …, х i , …, х n , образующих полную группу несовместных событий, причем неизвестно заранее, какое именно. Случайные величины делят на дискретные и непрерывные. Дискретная случайная величина – это случайная величина Х , которая принимает отдельные, изолированные возможные значения х i с определенными вероятностями р i .
  • 19.
    Закон распределения случайнойвеличины Х – это совокупность пар чисел ( х i , р i ), где х i – возможные значения случайной величины, р i – вероятности, с которыми она принимает эти значения. Непрерывная случайная величина – это случайная величина, которая может принимать все значения из некоторого конечного или бесконечного промежутка. Число возможных значений случайной непрерывной величины бесконечно.
  • 20.
    Функция распределения случайнойвеличины – это функцию F ( x ), определяющая вероятность того, что случайная величина Х в результате испытания примет значение, не больше х : F ( x ) = Р ( Х  х ). Следствие 2.6. Вероятность того, что случайная величина примет значение в интервале от x 1 до x 2 , равна приращению функции распределения на этом интервале: Р ( x 1  Х  x 2 ) = F ( x 2 ) – F ( x 1 ). Следствие 2.7. Вероятность того, что непрерывная случайная величина примет одно определенное значение, равна 0. Следствие 2.8. F (–  ) = 0. Следствие 2.8. F (  ) = 1.
  • 21.
    Функция р( х ) характеризует плотность вероятности случайной величины в точке x . Эту функцию называют плотностью распределения или плотностью вероятности непрерывной случайной величины. Свойства: 1. плотность распределения есть неотрицательная функция; 2. имеет место равенство:
  • 22.
    3. плотность распределенияопределяет функцию распределения случайной величины по формуле: 4. вероятность попадания случайной величины в интервал [ a , b ) определяется по формуле:
  • 23.
    Числовые характеристики случайнойвеличины Характеристики условно можно разделить на две группы: характеристики положения и характеристики рассеивания и вероятностных взаимодействий. Характеристики положения : математическое ожидание, мода и медиана. Математическое ожидание дискретной случайной величины М [ X ] есть сумма произведений всех возможных значений случайной величины х i на их вероятности р i :
  • 24.
    Для непрерывной случайнойвеличины Математическое ожидание имеет следующие свойства: 1. математическое ожидание постоянной величины С равно самой постоянной: М [ C ] = C ; 2. постоянный множитель С можно выносить за знак математического ожидания: M [ CX ] = CM [ X ]; 3. математическое ожидание суммы двух случайных величин равно сумме математических ожиданий слагаемых: M [ X 1 + X 2 ] = M [ X 1 ] + M [ X 2 ]; 4. математическое ожидание произведения двух независимых случайных величин равно произведению их математических ожиданий: M [ X 1 X 2 ] = M [ X 1 ] M [ X 2 ].
  • 25.
    Модой дискретной случайнойвеличины называется ее наиболее вероятное значение. Модой непрерывной случайной величины называется ее значение, при котором плотность вероятности принимает максимальное значение. Медианой случайной величины X называется такое ее значение Y , для которого выполняется равенство P ( X < Y ) = P ( X > Y ) = 0.5. Основными характеристиками рассеивания случайной величины являются ее начальные и центральные моменты. Начальным моментом k -го порядка  k [ X ] случайной величины Х называется математическое ожидание k -ой степени от этой случайной величины:  k [ X ] = M [ X k ].
  • 26.
    Центрированной случайной величинойХ  , соответствующей случайной величине Х , называется отклонение случайной величины от ее математического ожидания M [ X ] = m , т.е. Х  = = Х – m . Центральным моментом k -го порядка  k [ X ] случайной величины Х называется математическое ожидание k -ой степени центрированной случайной величины X  . Второй центральный момент называется дисперсией случайной величины. Дисперсия характеризует рассеивание значений случайной величины.  2 [ X ] = D [ X ] = D x =  2 .
  • 27.
    Для дискретной случайнойвеличины: Для непрерывной случайной величины: Среднее квадратическое, или стандартное, отклонение случайной величины Свойства дисперсии: 1. дисперсия является величиной неотрицательной;
  • 28.
    2. постоянный множитель С можно выносить за знак дисперсии, возведя его в квадрат: D [ С X ] = С 2 D [ X ]; 3. дисперсия суммы двух независимых случайных величин равна сумме дисперсий этих величин: D [ X 1 + Х 2 ] = D [ X 1 ] + D [ Х 2 ]; 4. дисперсия суммы (разности) постоянной величины С и случайной величины Х равна дисперсии случайной величины: D [ С – Х ] = D [ Х ] ; 5. Дисперсия разности двух независимых случайных величин равна сумме дисперсий: D [ Х – Y ] = D [ Х ] + D [ Y ];
  • 29.
    6. Дисперсия суммыдвух зависимых случайных величин равна D [ Х + Y ] = D [ Х ] + D [ Y ] + 2 K ( x , y ). Для оценки степени независимости случайных величин X и Y вводится числовая характеристика, называемая корреляционным (ковариационным) моментом случайных величин X и Y . K ( x , y ) = M {( X – M [[ X ])( Y – M [ Y ])} = = M [ XY ] – M [ X ] M [ Y ].
  • 30.
    Законы распределения непрерывныхслучайных величин Равномерное распределение. Непрерывная случайная величина называется равномерно распределенной на интервале [ a , b ], если плотность ее распределения имеет постоянное значение. Математическое ожидание и дисперсия:
  • 31.
    2. Показательноераспределение. Показательным (экспоненциальным) распределением случайной величины называют распределение случайной величины, которое описывается плотностью распределения где  – положительная постоянная величина. Математическое ожидание и дисперсия:
  • 32.
    3. Нормальноераспределение. Непрерывная случайная величина называется распределен-ной по нормальному закону, если ее плотность вероятности определяется выражением: где параметры m x и  называются параметрами распределения и представляют собой матема-тическое ожидание и среднеквадратическое отклонение соответственно.
  • 33.
    Вопросы Эксперимент, событиеи вероятность события Достоверные, невозможные и случайные события Соотношения между событиями Теоремы сложения событий Теоремы произведения событий Теорема гипотез (формула Байеса) Случайные величины Распределение случайной величины Характеристики положения случайной величины
  • 34.
    Вопросы (продолжение) Характеристикирассеивания случайной величины Закон равномерного распределения Показательный закон распределения Нормальный закон распределения