文化部 104 年度「文化創意產業補助計畫」補助申請及審查作業
主 旨:公告本部 104 年「文化創意產業補助計畫」(含研發生產與品牌行銷、市場拓展、
一源多用、跨界創新等 4 組)補助申請及審查作業。
依 據:「文化創意產業發展法」(以下簡稱文創法)第 12 條辦理。
公告事項:
一、補助需求及重點:
(請評估自身發展狀況及計畫主要執行內涵,就下列各組擇一申請,不得重複申請)。
申請類別 補助重點
研發生產與品
牌行銷組
1. 具備文化創意核心價值之創新商品與創新技術之研發,並具有商品量化
產出與產值效益之研發生產計畫。
2. 提出打造臺灣自有文創品牌具前瞻願景並切實可行之品牌行銷計畫。
市場拓展組
1. 具備一定研發生產與品牌行銷的實績或潛力,對拓展國內外文創市場具有
前瞻願景並切實可行之市場拓展計畫。
2. 本年度具體設置國內外實體或虛擬通路,強化國內外銷售市場之拓展,
增加臺灣文創品牌能見度及創造國內外銷售實績或潛力者,將列為優先
補助對象。
一源多用組
鼓勵單一素材創作多重應用,將一個文創題材發揮至極大化作用,衍生多樣化創意加值商品
或多樣創新服務與整合模式等(如:腳本故事加值應用於漫畫、動畫、遊戲、繪本…等),
促成多元跨產業加值應用(至少二種以上),產出高附加價值之商品或服務,建立一源多用
之產品合作模式,並提出具體可行之亮點計畫。
跨界創新組
聯合 2 種以上不同業別(如科技及文創)跨界合作,以「跨界」為發展方向強化文創產業創
新商業機制:如高科技產業與文創元素結合、影視產業媒合傳統工藝/文學/視覺與表演藝術
進行跨界合作,匯集雙方核心能力以提出創新技藝或創新商業服務,並建立跨界創新營運模
式,其中,創新營運模式應包含不同業別之跨界合作模式、分工方式等,並需提出新創商品、
技術及服務的市場商機分析、具體說明帶動雙方產業效益,加強產業鏈串聯與整合,發揮加
乘效益,擴大文創產業能量,提昇經濟產值之亮點計畫。
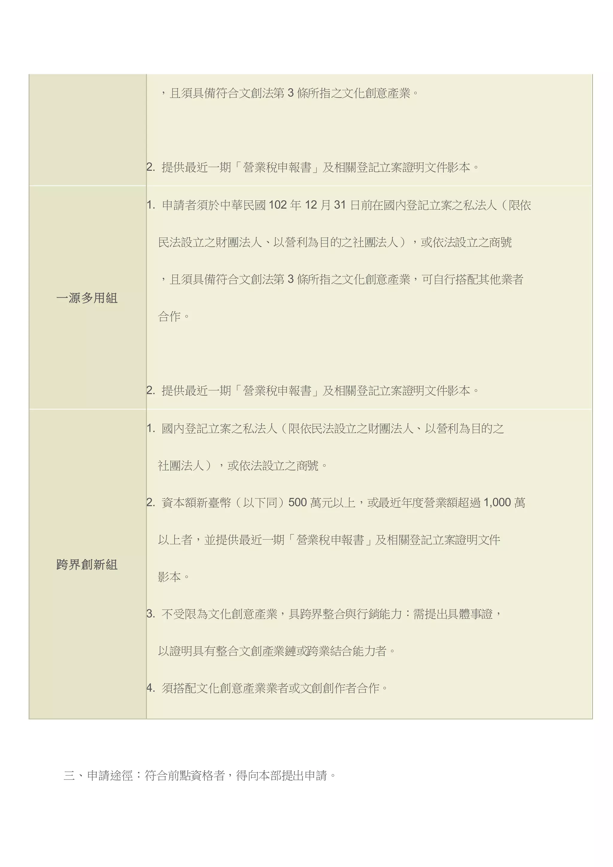
二、申請人資格:
申請類別 申請資格
研發生產與品牌行銷組
1. 除 103 年度獲本部圓夢計畫獎助之業者外,其他申請者須於中華民國 102 年
12 月 31 日前在國內登記立案之私法人(限依民法設立之財團法人、以營利
為目的之社團法人),或依法設立之商號,且須具備符合文創法第 3 條所指
之文化創意產業。
2. 提供最近一期「營業稅申報書」及相關登記立案證明文件影本。
市場拓展組
1. 申請者須於中華民國 102 年 12 月 31 日前在國內登記立案之私法人(限依
民法設立之財團法人、以營利為目的之社團法人),或依法設立之商號
,且須具備符合文創法第 3 條所指之文化創意產業。
2. 提供最近一期「營業稅申報書」及相關登記立案證明文件影本。
一源多用組
1. 申請者須於中華民國 102 年 12 月 31 日前在國內登記立案之私法人(限依
民法設立之財團法人、以營利為目的之社團法人),或依法設立之商號
,且須具備符合文創法第 3 條所指之文化創意產業,可自行搭配其他業者
合作。
2. 提供最近一期「營業稅申報書」及相關登記立案證明文件影本。
跨界創新組
1. 國內登記立案之私法人(限依民法設立之財團法人、以營利為目的之
社團法人),或依法設立之商號。
2. 資本額新臺幣(以下同)500 萬元以上,或最近年度營業額超過 1,000 萬
以上者,並提供最近一期「營業稅申報書」及相關登記立案證明文件
影本。
3. 不受限為文化創意產業,具跨界整合與行銷能力:需提出具體事證,
以證明具有整合文創產業鏈或跨業結合能力者。
4. 須搭配文化創意產業業者或文創創作者合作。
三、申請途徑:符合前點資格者,得向本部提出申請。
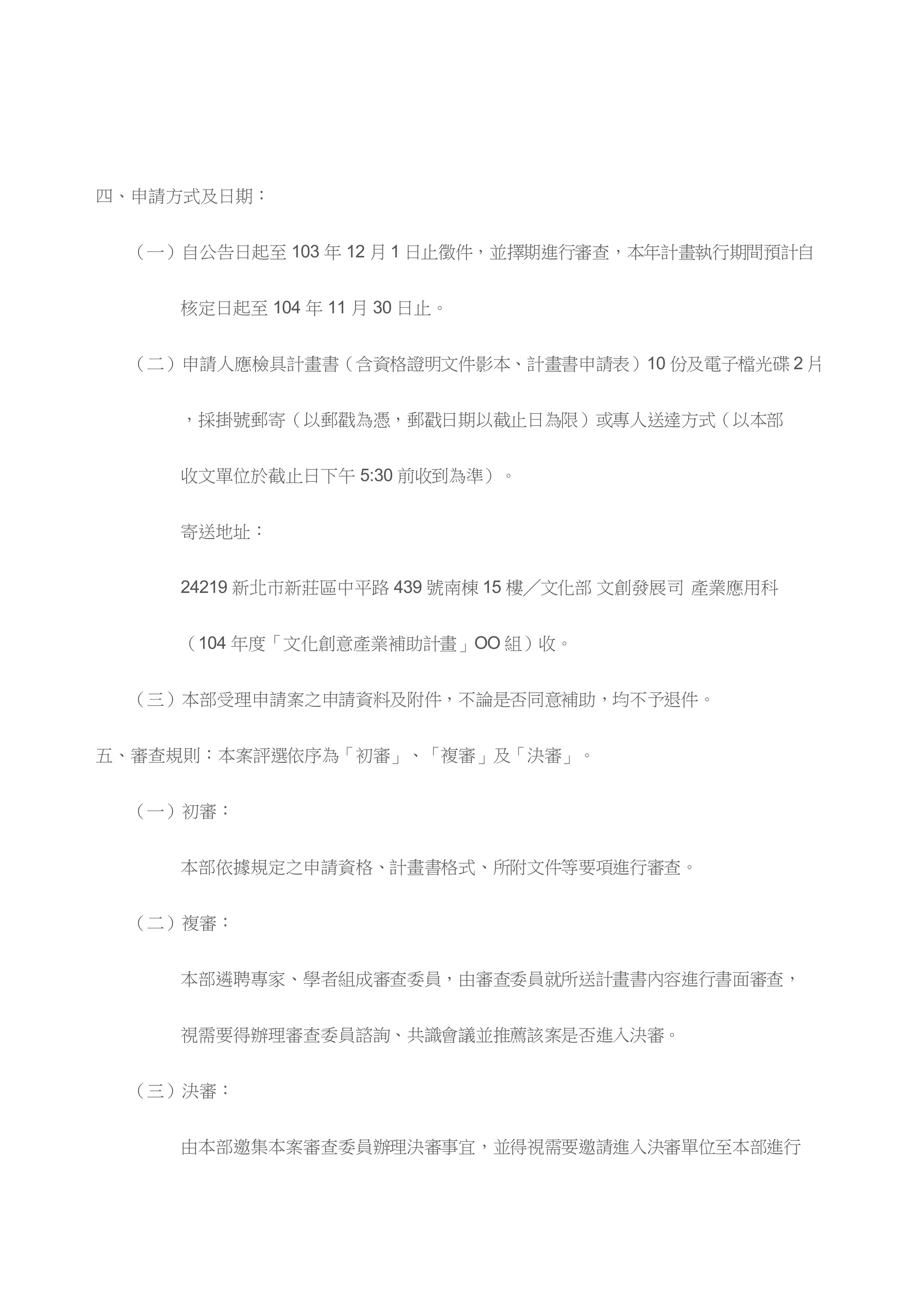
四、申請方式及日期:
(一)自公告日起至 103 年 12 月 1 日止徵件,並擇期進行審查,本年計畫執行期間預計自
核定日起至 104 年 11 月 30 日止。
(二)申請人應檢具計畫書(含資格證明文件影本、計畫書申請表)10 份及電子檔光碟 2 片
,採掛號郵寄(以郵戳為憑,郵戳日期以截止日為限)或專人送達方式(以本部
收文單位於截止日下午 5:30 前收到為準)。
寄送地址:
24219 新北市新莊區中平路 439 號南棟 15 樓╱文化部 文創發展司 產業應用科
(104 年度「文化創意產業補助計畫」OO 組)收。
(三)本部受理申請案之申請資料及附件,不論是否同意補助,均不予退件。
五、審查規則:本案評選依序為「初審」、「複審」及「決審」。
(一)初審:
本部依據規定之申請資格、計畫書格式、所附文件等要項進行審查。
(二)複審:
本部遴聘專家、學者組成審查委員,由審查委員就所送計畫書內容進行書面審查,
視需要得辦理審查委員諮詢、共識會議並推薦該案是否進入決審。
(三)決審:
由本部邀集本案審查委員辦理決審事宜,並得視需要邀請進入決審單位至本部進行
簡報,以衡量整體計畫之文化創意內涵、發展潛力及可行性,就決審結果進行討論
,並提出建議補助名單及補助金額。
(四)為確保審查作業之公平性及保密性,相關人員應遵守保密及利益迴避原則。各評審
委員如有行政程序法第 32 條及第 33 條規定情形者,應予迴避。
(五)審查基準
1. 研發生產與品牌行銷組
項次 審查重點 說明 配分
一 研發生產
文創商品之原創性、生活價值、文化內涵、創意豐富度、可量產程度、
附加價值等。
25%
二 品牌行銷
品牌知名度、品牌效益、品牌化之故事性、特色、定位與品牌推廣行銷
策略等。
25%
三 效益及成果 預期量化產出與產值效益、重要績效或社會貢獻等。 20%
四 計畫合理性 實施方法、時程、經費、人力配置等。 15%
五 經營管理實績
資本額(請自行列出公司資本額供審查參考但不列入評分)、得獎紀錄、
營業額、團隊完整性、創新能力、經營績效等
15%
2. 市場拓展組
項次 審查重點 說明 配分
一 原創與品牌 產品之原創性、附加價值、商品化程度與品牌知名度。 10%
二 市場拓展
文創商品之市場調查、國內外通路與銷售實績或潛力、內外銷市場拓展
策略(如:國內外參展、進軍國際市場通路等)。
40%
三 效益及成果 預期量化產出與產值效益、重要績效或社會貢獻等。 20%
四 計畫合理性 實施方法、時程、經費、人力配置等。 15%
五 經營管理實績
資本額(請自行列出公司資本額供審查參考但不列入評分)、得獎紀錄、
營業額、團隊完整性、創新能力、經營績效等。
15%
3. 一源多用組
項次 審查重點 說明 配分
一 一源多用 原創產品之特色與多元應用之加值 35%
二 市場加值行銷
行銷規劃、品牌價值、通路與市場拓展策略(如:國內外參展、進軍國
際市場規劃等)
15%
三 效益及成果 預期量化產出、產值效益、重要績效或社會貢獻等。 20%
四 計畫合理性 實施方法、時程、經費、人力配置等 15%
五 執行管理實績
資本額(請自行列出公司資本額供審查參考但不列入評分)、得獎紀錄、
營業額、團隊完整性、創新能力、經營績效等。
15%
4. 跨界創新組
項次 審查重點 說明 配分
一 創新商業模式 創新的優勢、創新的商業價值、創新的獲利模式 30%
二 跨界程度發展
跨界合作模式、以文化內涵產出高附加價值及差異化之商品(如:文化
與科技或傳統產業跨界結合之程度等)
20%
三 效益及成果 具體量化產出、產值效益、重要績效或社會貢獻等。 20%
四 計畫合理性 實施方法、時程、經費、人力配置等 15%
五 跨界合作實績 跨界合作之相關經驗實績…等 15%
六、獎勵補助內容:
(一)決審通過者,應依本部決審會議審查委員意見,調整修改申請計畫書之重要查核點、
補助金額與項目。補助名額依每年預算及實際申請案件之審查情形而定。
(二)各申請類別之計畫執行時程與補助金額上限如下表,計畫總經費之自籌款金額分配
比例不得低於 50%:
計畫類別 計畫執行時程 補助上限
研發生產與品牌行銷組 自核定日起至 104 年 11 月 30 日止 每案補助上限新臺幣 200 萬元。
市場拓展組 自核定日起至 104 年 11 月 30 日止 每案補助上限新臺幣 500 萬元。
一源多用組 自核定日起至 104 年 11 月 30 日止 每案補助上限新臺幣 300 萬元。
跨界創新組 自核定日起至 104 年 11 月 30 日止 每案補助上限新臺幣 500 萬元。
(三)本案不補助屬資本門之機械設備費、行政管理費、人事費等屬產業基本營運之經費。
(四)各申請案之審核結果,本部核定後正式函知申請人。惟相關補助金額需俟立法院預算
審議結果而定,本部得視實際情況酌減或停止補助。
(五)受理審查之計畫,若當年度預算用畢,得由申請人撤件或於審查通過後,延至次年度
簽約執行。
七、如同一案件,分別向二個以上機關提出申請補助者,應列明全部經費內容、向各機關申請
補助之項目及金額。各申請計畫已獲得政府機關補助之項目,本部不再重複補助;若於
核定後查知該計畫有重複補助之項目,本部將取消補助並限期追回補助款。
八、本計畫核定補助之各計畫須於執行期間內完成,因特殊因素無法如期執行完畢,至遲應於
原定結案日前 1 個月向本部申請展延及經費保留,經本部同意後始能賡續辦理。
九、撥款及核銷:
(一)獲核定補助之計畫將於契約中由本部依計畫期程,明訂期數分配、撥款比例、工作
報告繳交及經費核撥等規範。
(二)依第八點申請計畫展延並獲本部同意之受補助單位,依展延期程另訂協議書,並
重訂剩餘補助款之撥付期程。
(三)補助款應專戶儲存專帳管理。經費結報時,除應詳列支出用途外,並應列明全部
實支經費總額及各機關實際補助金額;如尚有結餘款,應按補助比率繳回國庫。
(四)若因年度預算被刪除等不可歸責之因素,得調整補助金額或為其他處置,執行計畫
不得異議,且不得對本部或本部委託之機構提出損害賠償或其他任何請求,惟可
提出終止契約之申請,並經審查同意後終止契約。自籌款應依計畫書及契約之約定
運用。
(五)本項補助款應依預算科目核實動支,所送核銷之原始憑證支用內容及單據(發票、
收據)日期應與計畫執行期間相符。
(六)受補助經費中如涉及採購事項,應依政府採購法等相關規定辦理。
十、諮詢輔導:
(1)本計畫自公告日起至截止收件前,將提供相關計畫書撰寫或其他輔導諮詢服務
(電話:02-6631-1343、02-8512-6574 電郵:cciweb@cca.gov.tw )
(2)本部及經本部授權單位得於各補助計畫執行期間,於預先通知後辦理訪視或輔導,
並提供相關諮詢輔導服務。
十一、本計畫獲補助者應配合輔導機制,至少出席 1 場次媒合或成果交流等相關活動,提供計畫
成果分享或自行規劃回饋機制。
十二、考評:
(一)核定補助之案件,應依計畫內容確實執行,本部得就計畫之執行進行考評,並列為
未來補助審核之依據。
(二)本計畫之補助款應專款專用,不得任意變更用途;經核定之補助案,若計畫變更或
因故無法履行,應即函報本部核准。
(三)經核定補助之案件未按規定繳交成果資料、成果資料品質不良或延遲核銷經費等,
本部將列為未來補助審核之重要參考。
(四)本補助計畫相關文宣資料(包括邀請函),應於明顯處載明本部為指導贊助單位;
相關宣傳、記者會、產品發表會及開閉幕式等重要活動,應於 2 週前通知本部。
辦理宣傳推廣活動著有成效者,本部將列為未來補助審核之參考。
十三、本補助計畫之各項記錄作品(含文字、照片、影像、紀錄片等)、劇本、文字紀錄、書籍
及影音資料等著作,受補助者應授權本部及經本部授權單位得不限時間、地點及方式運用
於各項政策推廣、書籍出版、媒體宣傳等活動。
十四、申請計畫自投件申請日起即不得就申請行為、補助計畫、補助金額與申請人之其他商業
行為作不當連結、進行不當宣傳或為其他使人受誤導或混淆之行為。
十五、本部為推動具有特殊文創價值及時效性之政策,得依實際需要專款補助相關計畫。
十六、申請者如有違反文創法及其相關子法、中央政府各機關對民間團體及個人補(捐)助預算
執行應注意事項、本計畫及其他法令規定者,本部得依情節輕重追回部分或全部補助款項
,並於 2 年內不受理其申請案。
聯絡資訊:
研發生產與品牌行銷組、市場拓展組:楊小姐(02)8512-6561
一源多用組、跨界創新組:馬先生(02)8512-6559
諮詢輔導服務專線電話:(02)6631-1343、(02)8512-6574

創業學堂 104年「文化創意產業補助計畫」-詹翔霖教授

  • 1.
    文化部 104 年度「文化創意產業補助計畫」補助申請及審查作業 主旨:公告本部 104 年「文化創意產業補助計畫」(含研發生產與品牌行銷、市場拓展、 一源多用、跨界創新等 4 組)補助申請及審查作業。 依 據:「文化創意產業發展法」(以下簡稱文創法)第 12 條辦理。 公告事項: 一、補助需求及重點: (請評估自身發展狀況及計畫主要執行內涵,就下列各組擇一申請,不得重複申請)。 申請類別 補助重點 研發生產與品 牌行銷組 1. 具備文化創意核心價值之創新商品與創新技術之研發,並具有商品量化 產出與產值效益之研發生產計畫。 2. 提出打造臺灣自有文創品牌具前瞻願景並切實可行之品牌行銷計畫。 市場拓展組 1. 具備一定研發生產與品牌行銷的實績或潛力,對拓展國內外文創市場具有 前瞻願景並切實可行之市場拓展計畫。 2. 本年度具體設置國內外實體或虛擬通路,強化國內外銷售市場之拓展, 增加臺灣文創品牌能見度及創造國內外銷售實績或潛力者,將列為優先 補助對象。 一源多用組 鼓勵單一素材創作多重應用,將一個文創題材發揮至極大化作用,衍生多樣化創意加值商品 或多樣創新服務與整合模式等(如:腳本故事加值應用於漫畫、動畫、遊戲、繪本…等), 促成多元跨產業加值應用(至少二種以上),產出高附加價值之商品或服務,建立一源多用
  • 2.
    之產品合作模式,並提出具體可行之亮點計畫。 跨界創新組 聯合 2 種以上不同業別(如科技及文創)跨界合作,以「跨界」為發展方向強化文創產業創 新商業機制:如高科技產業與文創元素結合、影視產業媒合傳統工藝/文學/視覺與表演藝術 進行跨界合作,匯集雙方核心能力以提出創新技藝或創新商業服務,並建立跨界創新營運模 式,其中,創新營運模式應包含不同業別之跨界合作模式、分工方式等,並需提出新創商品、 技術及服務的市場商機分析、具體說明帶動雙方產業效益,加強產業鏈串聯與整合,發揮加 乘效益,擴大文創產業能量,提昇經濟產值之亮點計畫。 二、申請人資格: 申請類別申請資格 研發生產與品牌行銷組 1. 除 103 年度獲本部圓夢計畫獎助之業者外,其他申請者須於中華民國 102 年 12 月 31 日前在國內登記立案之私法人(限依民法設立之財團法人、以營利 為目的之社團法人),或依法設立之商號,且須具備符合文創法第 3 條所指 之文化創意產業。 2. 提供最近一期「營業稅申報書」及相關登記立案證明文件影本。 市場拓展組 1. 申請者須於中華民國 102 年 12 月 31 日前在國內登記立案之私法人(限依 民法設立之財團法人、以營利為目的之社團法人),或依法設立之商號
  • 3.
    ,且須具備符合文創法第 3 條所指之文化創意產業。 2.提供最近一期「營業稅申報書」及相關登記立案證明文件影本。 一源多用組 1. 申請者須於中華民國 102 年 12 月 31 日前在國內登記立案之私法人(限依 民法設立之財團法人、以營利為目的之社團法人),或依法設立之商號 ,且須具備符合文創法第 3 條所指之文化創意產業,可自行搭配其他業者 合作。 2. 提供最近一期「營業稅申報書」及相關登記立案證明文件影本。 跨界創新組 1. 國內登記立案之私法人(限依民法設立之財團法人、以營利為目的之 社團法人),或依法設立之商號。 2. 資本額新臺幣(以下同)500 萬元以上,或最近年度營業額超過 1,000 萬 以上者,並提供最近一期「營業稅申報書」及相關登記立案證明文件 影本。 3. 不受限為文化創意產業,具跨界整合與行銷能力:需提出具體事證, 以證明具有整合文創產業鏈或跨業結合能力者。 4. 須搭配文化創意產業業者或文創創作者合作。 三、申請途徑:符合前點資格者,得向本部提出申請。
  • 4.
    四、申請方式及日期: (一)自公告日起至 103 年12 月 1 日止徵件,並擇期進行審查,本年計畫執行期間預計自 核定日起至 104 年 11 月 30 日止。 (二)申請人應檢具計畫書(含資格證明文件影本、計畫書申請表)10 份及電子檔光碟 2 片 ,採掛號郵寄(以郵戳為憑,郵戳日期以截止日為限)或專人送達方式(以本部 收文單位於截止日下午 5:30 前收到為準)。 寄送地址: 24219 新北市新莊區中平路 439 號南棟 15 樓╱文化部 文創發展司 產業應用科 (104 年度「文化創意產業補助計畫」OO 組)收。 (三)本部受理申請案之申請資料及附件,不論是否同意補助,均不予退件。 五、審查規則:本案評選依序為「初審」、「複審」及「決審」。 (一)初審: 本部依據規定之申請資格、計畫書格式、所附文件等要項進行審查。 (二)複審: 本部遴聘專家、學者組成審查委員,由審查委員就所送計畫書內容進行書面審查, 視需要得辦理審查委員諮詢、共識會議並推薦該案是否進入決審。 (三)決審: 由本部邀集本案審查委員辦理決審事宜,並得視需要邀請進入決審單位至本部進行
  • 5.
    簡報,以衡量整體計畫之文化創意內涵、發展潛力及可行性,就決審結果進行討論 ,並提出建議補助名單及補助金額。 (四)為確保審查作業之公平性及保密性,相關人員應遵守保密及利益迴避原則。各評審 委員如有行政程序法第 32 條及第33 條規定情形者,應予迴避。 (五)審查基準 1. 研發生產與品牌行銷組 項次 審查重點 說明 配分 一 研發生產 文創商品之原創性、生活價值、文化內涵、創意豐富度、可量產程度、 附加價值等。 25% 二 品牌行銷 品牌知名度、品牌效益、品牌化之故事性、特色、定位與品牌推廣行銷 策略等。 25% 三 效益及成果 預期量化產出與產值效益、重要績效或社會貢獻等。 20% 四 計畫合理性 實施方法、時程、經費、人力配置等。 15% 五 經營管理實績 資本額(請自行列出公司資本額供審查參考但不列入評分)、得獎紀錄、 營業額、團隊完整性、創新能力、經營績效等 15% 2. 市場拓展組 項次 審查重點 說明 配分
  • 6.
    一 原創與品牌 產品之原創性、附加價值、商品化程度與品牌知名度。10% 二 市場拓展 文創商品之市場調查、國內外通路與銷售實績或潛力、內外銷市場拓展 策略(如:國內外參展、進軍國際市場通路等)。 40% 三 效益及成果 預期量化產出與產值效益、重要績效或社會貢獻等。 20% 四 計畫合理性 實施方法、時程、經費、人力配置等。 15% 五 經營管理實績 資本額(請自行列出公司資本額供審查參考但不列入評分)、得獎紀錄、 營業額、團隊完整性、創新能力、經營績效等。 15% 3. 一源多用組 項次 審查重點 說明 配分 一 一源多用 原創產品之特色與多元應用之加值 35% 二 市場加值行銷 行銷規劃、品牌價值、通路與市場拓展策略(如:國內外參展、進軍國 際市場規劃等) 15% 三 效益及成果 預期量化產出、產值效益、重要績效或社會貢獻等。 20% 四 計畫合理性 實施方法、時程、經費、人力配置等 15% 五 執行管理實績 資本額(請自行列出公司資本額供審查參考但不列入評分)、得獎紀錄、 營業額、團隊完整性、創新能力、經營績效等。 15% 4. 跨界創新組
  • 7.
    項次 審查重點 說明配分 一 創新商業模式 創新的優勢、創新的商業價值、創新的獲利模式 30% 二 跨界程度發展 跨界合作模式、以文化內涵產出高附加價值及差異化之商品(如:文化 與科技或傳統產業跨界結合之程度等) 20% 三 效益及成果 具體量化產出、產值效益、重要績效或社會貢獻等。 20% 四 計畫合理性 實施方法、時程、經費、人力配置等 15% 五 跨界合作實績 跨界合作之相關經驗實績…等 15% 六、獎勵補助內容: (一)決審通過者,應依本部決審會議審查委員意見,調整修改申請計畫書之重要查核點、 補助金額與項目。補助名額依每年預算及實際申請案件之審查情形而定。 (二)各申請類別之計畫執行時程與補助金額上限如下表,計畫總經費之自籌款金額分配 比例不得低於 50%: 計畫類別 計畫執行時程 補助上限 研發生產與品牌行銷組 自核定日起至 104 年 11 月 30 日止 每案補助上限新臺幣 200 萬元。 市場拓展組 自核定日起至 104 年 11 月 30 日止 每案補助上限新臺幣 500 萬元。 一源多用組 自核定日起至 104 年 11 月 30 日止 每案補助上限新臺幣 300 萬元。
  • 8.
    跨界創新組 自核定日起至 104年 11 月 30 日止 每案補助上限新臺幣 500 萬元。 (三)本案不補助屬資本門之機械設備費、行政管理費、人事費等屬產業基本營運之經費。 (四)各申請案之審核結果,本部核定後正式函知申請人。惟相關補助金額需俟立法院預算 審議結果而定,本部得視實際情況酌減或停止補助。 (五)受理審查之計畫,若當年度預算用畢,得由申請人撤件或於審查通過後,延至次年度 簽約執行。 七、如同一案件,分別向二個以上機關提出申請補助者,應列明全部經費內容、向各機關申請 補助之項目及金額。各申請計畫已獲得政府機關補助之項目,本部不再重複補助;若於 核定後查知該計畫有重複補助之項目,本部將取消補助並限期追回補助款。 八、本計畫核定補助之各計畫須於執行期間內完成,因特殊因素無法如期執行完畢,至遲應於 原定結案日前 1 個月向本部申請展延及經費保留,經本部同意後始能賡續辦理。 九、撥款及核銷: (一)獲核定補助之計畫將於契約中由本部依計畫期程,明訂期數分配、撥款比例、工作 報告繳交及經費核撥等規範。 (二)依第八點申請計畫展延並獲本部同意之受補助單位,依展延期程另訂協議書,並 重訂剩餘補助款之撥付期程。 (三)補助款應專戶儲存專帳管理。經費結報時,除應詳列支出用途外,並應列明全部 實支經費總額及各機關實際補助金額;如尚有結餘款,應按補助比率繳回國庫。 (四)若因年度預算被刪除等不可歸責之因素,得調整補助金額或為其他處置,執行計畫 不得異議,且不得對本部或本部委託之機構提出損害賠償或其他任何請求,惟可 提出終止契約之申請,並經審查同意後終止契約。自籌款應依計畫書及契約之約定 運用。 (五)本項補助款應依預算科目核實動支,所送核銷之原始憑證支用內容及單據(發票、 收據)日期應與計畫執行期間相符。
  • 9.
    (六)受補助經費中如涉及採購事項,應依政府採購法等相關規定辦理。 十、諮詢輔導: (1)本計畫自公告日起至截止收件前,將提供相關計畫書撰寫或其他輔導諮詢服務 (電話:02-6631-1343、02-8512-6574 電郵:cciweb@cca.gov.tw ) (2)本部及經本部授權單位得於各補助計畫執行期間,於預先通知後辦理訪視或輔導, 並提供相關諮詢輔導服務。 十一、本計畫獲補助者應配合輔導機制,至少出席1 場次媒合或成果交流等相關活動,提供計畫 成果分享或自行規劃回饋機制。 十二、考評: (一)核定補助之案件,應依計畫內容確實執行,本部得就計畫之執行進行考評,並列為 未來補助審核之依據。 (二)本計畫之補助款應專款專用,不得任意變更用途;經核定之補助案,若計畫變更或 因故無法履行,應即函報本部核准。 (三)經核定補助之案件未按規定繳交成果資料、成果資料品質不良或延遲核銷經費等, 本部將列為未來補助審核之重要參考。 (四)本補助計畫相關文宣資料(包括邀請函),應於明顯處載明本部為指導贊助單位; 相關宣傳、記者會、產品發表會及開閉幕式等重要活動,應於 2 週前通知本部。 辦理宣傳推廣活動著有成效者,本部將列為未來補助審核之參考。 十三、本補助計畫之各項記錄作品(含文字、照片、影像、紀錄片等)、劇本、文字紀錄、書籍 及影音資料等著作,受補助者應授權本部及經本部授權單位得不限時間、地點及方式運用 於各項政策推廣、書籍出版、媒體宣傳等活動。 十四、申請計畫自投件申請日起即不得就申請行為、補助計畫、補助金額與申請人之其他商業 行為作不當連結、進行不當宣傳或為其他使人受誤導或混淆之行為。 十五、本部為推動具有特殊文創價值及時效性之政策,得依實際需要專款補助相關計畫。 十六、申請者如有違反文創法及其相關子法、中央政府各機關對民間團體及個人補(捐)助預算
  • 10.