來⼀一杯新鮮的好⽔水吧
⿆麥 飯 ⽯石 蒸 餾 礦 泉 ⽔水
絕對純淨,來⾃自我們絕對專業的提煉技術
安⼼心
健康
環保
無需擔⼼心⽔水的來源、⽔水塔及管線的⼆二次汙染,更
不⽤用擔⼼心耗材及濾芯更換的問題。
百分之百純淨、潔淨,飲⽤用⽔水的最⾼高品質,⾝身體
零負擔,喝得最健康。
不浪費珍貴的⽔水資源,無⽣生產及回收濾芯所產⽣生
的環保問題,本產品全機材質均可回收再利⽤用。
「優勝美」原意是:我們推廣健康飲⽔水
⽣生活,讓每個家庭喝到的每⼀一滴⽔水都是
純淨健康⽔水,並讓每⼀一滴⽔水變得更新
鮮,實現⼈人類理想中的優勝美地。
YOSEMITE WATER 品牌精神
陽
光
空
氣
⽔水
YOSEMITE WATER 品牌需求
優勝美相信,最好的⽔水能為健康帶來
最⼤大的財富。
我們致⼒力於帶回最新鮮、純淨的好
⽔水,讓健康回到你我⽣生活當中。
你也想擁有最新鮮的好⽔水嗎?
⾬雨⽔水即是最⾃自然的蒸餾⽔水
⼤大氣層與空氣中的污染,⾬雨⽔水成了骯臟的「酸⾬雨」
優勝美致⼒力於帶回最新鮮、純淨的好⽔水
機械式蒸餾⽔水將⽔水⾼高溫加熱煮沸後變
成⽔水蒸氣,再經冷凝管冷卻成⿆麥飯⽯石
蒸餾礦泉⽔水。
優勝美即採⽤用此法,配合超鉻鉬不鏽
鋼機體與⿆麥飯⽯石活化器,創造出安全
純淨的⿆麥飯⽯石蒸餾礦泉⽔水。
?
⽔水的知識
您給我們五分鐘 我們給您健康的⼀一⽣生
聯合國世界衛⽣生組織(WHO)表⽰示,80%以上的疾病來⾃自不清潔的飲⽔水
70%
你知道每天給⼼心愛的家
⼈人喝的是什麼樣的⽔水嗎
優勝美
⾹香格⾥里拉⿆麥飯⽯石蒸餾⽔水機(YC-107)
尺⼨寸:(⾼高)55CM x (直徑)23CM
電源:110V
電⼒力消耗:650W
重量:7、6 KG
容量:7 L
配件:⽔水垢清潔劑(1瓶)、天然⿆麥飯⽯石活化器(4顆)
世界級製⽔水⼤大師
絕對純淨,來⾃自優勝美絕對專業的提煉技術
•堅固耐⽤用-全機體使⽤用18-8⾼高級合⾦金不鏽鋼精⼯工打造⽽而成,任何髒⽔水皆適⽤用
•萬無⼀一失-所有⽔水源包含海⽔水、⾃自來⽔水等,皆可蒸餾取得天然純⽔水,讓您喝的安⼼心
•保養簡單-不必花錢,⾃自⼰己動⼿手即可快速清潔
•永恆純淨-細菌0%、化學毒物0%、⽔水垢0%、重⾦金屬0%
它是100%⾼高純度天然純⽔水,⽐比⼭山泉⽔水更⽢甘甜,滴滴如此,天天如此
$19,800
優勝美
全⾃自動蒸餾⿆麥飯⽯石礦泉⽔水機(YC-326M)
造⽔水量:24公升 / 每⽇日
儲⽔水量:冷⽔水 / 26公升
適⽤用⼈人數:8 - 10⼈人
電源:110V / 750 W
尺⼨寸:48 x 30 x 46 CM (⻑⾧長x寬x⾼高)
•全⾃自動操作-採⽤用獨特數為信號控制微電腦
進⽔水>造⽔水>滿⽔水停機(全⾃自動完成)
•保養簡單-只需每月取出蒸發槽清洗⼀一次即可
•堅固耐⽤用-全機採⽤用⾼高級304不鏽鋼打造,外觀
採特殊烤漆處理,美觀⼤大⽅方
•零組件符國際標準-經濟部商檢局檢驗合格
•安全有保障-配備標準漏電斷路器,確保安全
•獨特超靜設計-運轉安靜無噪⾳音
•本產品榮獲ISO9001、ISO14001國際標準驗證
榮獲第⼀一屆⻝⾷食品⾦金質獎,專利字號 214279
美亞產物1000萬產品責任險(投保字號 0900-2236000140-00)
本產品經⼯工研院電⼦子研究所CNS測試報告完成,符合國際標準
$38,500
優勝美
⾹香格⾥里拉系列
臭氧空氣清淨機
遠紅外線家庭桑拿房
給⾃自⼰己與家⼈人⼀一個純淨、健康的⽣生活環境
利⽤用臭氧強氧特性,迅速分解空氣中的各種異味、有效消除
細菌、過敏原或塵蹣,避免病菌感染,給你清新好空氣!
促進新陳代謝 ⾎血液循環 消除疲勞
利⽤用遠紅外線的照射,幫助⼈人體⼤大量排汗,並將體內有害物
質砷、鉛、鋁等排出,為體內做環保。
$18,000
$8,400
附件
TDS ⽔水質檢測
家⽤用逆滲透:TDS 30 - 150(視保養狀況)
市售礦泉⽔水:TDS 20 - 80(視品牌⽽而定)
優勝美⽔水機:TDS 0 - 2(全年均有好⽔水)
⿆麥飯⽯石蒸餾礦泉⽔水的特點
·•⿆麥飯⽯石蒸餾礦泉⽔水經過⾼高溫煮沸,可以完全徹底殺菌,
真正讓您安⼼心飲⽤用,不像⼀一般所使⽤用的過濾法或逆滲透設備,不但不
能將細菌殺死,反⾯面會積存在濾網上,變成新⽣生細菌的衍⽣生場所,更
會危害您的健康。
·•⿆麥飯⽯石蒸餾礦泉⽔水在製造的過程中,將⽔水中的雜質、重⾦金屬、無機
礦物質及有毒的⼯工業污染等均無法蒸發為⽔水蒸汽,⽽而殘留於底部。只
要⼀一個月清洗⼀一次,即可完全去除。蒸餾⽅方式⽤用在海⽔水淡化時為飲⽤用
⽔水,⽽而⼀一般過濾或逆滲透⽅方法,使⽤用在海⽔水淡化為⼀一般洗滌⽤用⽔水。
·•⽔水和空氣⼀一樣,越乾淨越好,乾淨的⽔水會促進體內新陳代謝。⾄至今
世界公認最乾淨的純⽔水即是⿆麥飯⽯石蒸餾礦泉⽔水。
各種⽔水質⽐比較表
濾⽔水器名稱 重⾦金屬 化學毒物 細菌、雜質 說明
⾃自來⽔水 X X X
濾⽔水器有數百種品牌,
價格、⽅方便性不是購買
濾⽔水器的考慮要素。我
們只問⼀一件事~它是否有
效?是否零污染?
瓶裝礦泉⽔水 X X X
濾⽔水器有數百種品牌,
價格、⽅方便性不是購買
濾⽔水器的考慮要素。我
們只問⼀一件事~它是否有
效?是否零污染?
活性炭濾⽔水器 X X X
濾⽔水器有數百種品牌,
價格、⽅方便性不是購買
濾⽔水器的考慮要素。我
們只問⼀一件事~它是否有
效?是否零污染?
紫外線殺菌 X X X
濾⽔水器有數百種品牌,
價格、⽅方便性不是購買
濾⽔水器的考慮要素。我
們只問⼀一件事~它是否有
效?是否零污染?
臭氧殺菌⽣生飲機 X X X
濾⽔水器有數百種品牌,
價格、⽅方便性不是購買
濾⽔水器的考慮要素。我
們只問⼀一件事~它是否有
效?是否零污染?
酸鹼離⼦子⽔水 X X X
濾⽔水器有數百種品牌,
價格、⽅方便性不是購買
濾⽔水器的考慮要素。我
們只問⼀一件事~它是否有
效?是否零污染?
離⼦子交換樹酯 △ X △
濾⽔水器有數百種品牌,
價格、⽅方便性不是購買
濾⽔水器的考慮要素。我
們只問⼀一件事~它是否有
效?是否零污染?
逆滲透(RO) △ △ △
濾⽔水器有數百種品牌,
價格、⽅方便性不是購買
濾⽔水器的考慮要素。我
們只問⼀一件事~它是否有
效?是否零污染?
蒸餾純⽔水 ○ ○ ○ 真正的純⽔水
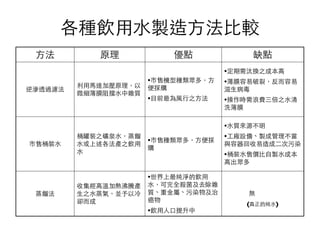
各種飲⽤用⽔水製造⽅方法⽐比較
⽅方法 原理 優點 缺點
活性碳過濾法
利⽤用碳吸收有機化合物及臭
味,為⼀一般淨⽔水器所採⽤用
•原理單純,安裝容易,
使⽤用普遍
•無法去除化學污染
物、無機物質與細菌
•濾⼼心若無定期更換,
反⽽而容易滋⽣生病毒
離⼦子交換法
利⽤用離⼦子交換原理,排除
鈣、鎂離⼦子
•可排除部分⾦金屬離⼦子
•交換後產⽣生鈉離⼦子,
易引發慢性病
•先進國家已淘汰此法
臭氧/紫外線殺菌 利⽤用臭氧或紫外線殺死細菌
•原理單純,安裝容易
•免燒開⽔水,可⽣生飲
•⽔水中雜質及重⾦金屬無
法去除
•售價及維護成本⾼高
各種飲⽤用⽔水製造⽅方法⽐比較
⽅方法 原理 優點 缺點
逆滲透過濾法
利⽤用⾺馬達加壓原理,以
微細薄膜阻擋⽔水中雜質
•市售機型種類眾多,⽅方
便採購
•⺫⽬目前最為⾵風⾏行之⽅方法
•定期需汰換之成本⾼高
•薄膜容易破裂,反⽽而容易
滋⽣生病毒
•操作時需浪費三倍之⽔水清
洗薄膜
市售桶裝⽔水
桶罐裝之礦泉⽔水,蒸餾
⽔水或上述各法產之飲⽤用
⽔水
•市售種類眾多,⽅方便採
購
•⽔水質來源不明
•⼯工廠設備、製成管理不當
與容器回收易造成⼆二次污染
•桶裝⽔水售價⽐比⾃自製⽔水成本
⾼高出眾多
蒸餾法
收集經⾼高溫加熱沸騰產
⽣生之⽔水蒸氣,並予以冷
卻⽽而成
•世界上最純淨的飲⽤用
⽔水,可完全殺菌及去除雜
質、重⾦金屬、污染物及治
癌物
•飲⽤用⼈人⼝口提升中
無
(真正的純⽔水)
各種⽔水處理⽅方式之⽐比較 (說明)
⼀一、活性碳過濾法
為⼀一般淨⽔水器所採⽤用,乃利⽤用碳可吸附有機化合物原理,無法去除化學污染
物,無機物質、細菌;僅能除去⽔水中有機物、異臭味、消毒⽔水味⽽而已,如不經
常清洗或更換濾⼼心,反⽽而成為細菌的溫床。
⼆二、離⼦子交換法
利⽤用離⼦子交換原理,針對⽔水中鈣、鎂離⼦子之排除,達到軟⽔水效果⽽而已,但在交
換過程卻釋出鈉離⼦子,⻑⾧長期飲⽤用則引發⾎血管硬化、⼼心臟病、中⾵風等,現為醫學
所極⼒力限制使⽤用,先進國家亦已將此法淘汰掉。
三、臭氧殺菌法或紫外線殺菌法
利⽤用臭氧、紫外線殺死細菌之原理,達到免燒開⽔水即可⽣生飲之效果,對於⽔水中
之重⾦金屬、雜質等殘留物無法去除,成本⾼高、維護費⽤用⾼高。
四、逆滲透過濾法
為⺫⽬目前最⾵風⾏行的⼀一種,乃利⽤用⾺馬達加壓原理,強⾏行通過化學製成的微細薄膜,將⽔水中
雜質留滯在薄膜外,通常配合活性碳過濾法,因為其效果有限,採⽤用多⽀支濾⼼心過濾,
使⽤用效果⼀一直遞減。此法耗材更換費⽤用昂貴,每年約需 5000~10000 元之濾材費⽤用;
薄膜因⻑⾧長期承受⾼高壓(約 4kg/cm2,可沖上 14 層⾼高之⽔水壓),有破裂之虞⽽而不知
情;同時操作過程中,需要⽤用⽔水不斷清洗薄膜上之雜質(製作 1 加侖的⽤用⽔水約需 3 加
侖的⽔水),形成無謂的浪費。此法在美國⺫⽬目前已經嚴重衰退四成左右。
五、市售礦泉⽔水
其⽔水質來源成份不明,⼯工廠設備與製造過程管理不善及容器回收使⽤用,常造成⼆二次、
三次污染,最近消費者⽂文教基⾦金會針對市售桶裝⽔水測試,發現半數⽣生菌含量過⾼高,令
⼈人⼼心驚膽顫。
六、蒸餾法
在⺫⽬目前世界上飲⽤用⽔水處理中最純淨、最科學的⽅方法,可以完全徹底殺菌,⼜又能去除⽔水
中之雜質、重⾦金屬及⼯工業、畜牧污染物,連⽔水中含有致癌物質也能完全去除,適合⻑⾧長
期飲⽤用。
各種⽔水處理⽅方式之⽐比較 (說明)
⽔水與礦物質
通常⼈人們都會有⼀一種錯覺,誤認蒸餾的⽔水太乾淨,沒有礦物質,事實上⼈人體所需的有機礦物質是從
⻝⾷食物中攝取⽽而得;⽔水中含有的⼤大部份為無機礦物質(俗稱雜質),不僅對⼈人體無益反⽽而容易引起中
毒及慢性疾病。
美國醫學月刊(AMERICAN MEDICAL JOURNAL)指出,「⼈人體所需的礦物質從⻝⾷食物⽽而來,並⾮非來
⾃自飲⽤用⽔水」。醫學報導「⼈人體所需之礦物質,其存在於⽔水中者⽐比起那些存在於⻝⾷食物中者乃是無意義
的」、「⽔水在⼈人體中(70% 以上)只擔任潤滑,輸送養份,排放廢物的功能⽽而已,絕⾮非營養份」。
營養學⽣生⼈人體所需的礦物元素有鈣、磷、鐵、碘、鈉、鉀、鎂、氯、硫、銅及微營養物在⻝⾷食物上
(如⽜牛奶、乳酪、⿂魚、⾁肉、肝臟、殼物、⾖豆類、蔬菜、海產、⽔水果等)皆有豐富來源。由此可知從
⻝⾷食物攝取有益礦物質才是最佳途徑,才能真正被⼈人體吸收利⽤用,同時也能避免從不良品質的飲⽔水中
吸收到危害⼈人體的雜質。
事實上只有植物才能從⼟土壤中吸收無機礦物質,並加以利⽤用,沒有⼈人能吸收無機礦物質利⽤用;⽽而⽔水
中的無機礦物質、毒素及重⾦金屬進⼊入體內,⾮非但不被利⽤用,會積貯於體內,⽇日積月累,終將會引起
疾病,危害⼈人體,如癌症、腫瘤、烏腳病、中⾵風、⾼高⾎血壓等。
綜觀上述之結論,⻑⾧長期飲⽤用不良品質的⽔水,必會惡化您的體質,只有最純淨、最安全的⿆麥飯⽯石蒸餾
礦泉⽔水才是您唯⼀一的選擇!
⻝⾷食物成份表:台灣⻝⾷食品研究所第24號研究報告
礦物質(mg%)礦物質(mg%)礦物質(mg%)礦物質(mg%)礦物質(mg%)礦物質(mg%)
⻝⾷食物名稱 鈣Ca 鎂Mg 磷P 鐵Fe 鈉Na 鉀K
⽔水 3、19 0、78 -- 0、002 -- 0、09
⾹香蕉 3 134 117 5、4 143 1594
⽶米 21 57 152 1、6 23 170
柳丁 23 18 27 1 123 161
海帶 143 57 520 3、6 260 450
⿈黃⾖豆 170 310 872 8、6 10 957
⽜牛奶 970 107 1984 0、9 370 1140
依據⻝⾷食品研究報告:⼈人體對於礦物質的攝取99%來⾃自於⻝⾷食物並⾮非⾃自
飲⽔水,所以我們針對飲⽤用⽔水主要訴求應著重於「潔淨無污染」。

Yosemite Water intro.