Women’s Center website
   proposed layout
       Menus
Sidebars proposal




LEFT SIDEBAR                       RIGHT SIDEBAR
SOCIAL
             SIDEBAR


RESOURCE
SIDEBAR




    WC
 highlight




Resources
Directory
RESOURCE SIDEBAR



                                         Resources




  WC highlight     UW Campus             Community       Employment
                    resources             resources   opportunities?????




                    Lactation stations



   Resources
   Directory
SOCIAL SIDEBAR




                 RSS feeds from WC and news
                 or depending on issues or
                 groups or organizations related
                 to WC
Educational                Women’s Issues
Home     About us                                                      New Leadership       Human Trafficking Events
                      Programs                   Programs
                                                                                                      SOCIAL
                                                                                                     SIDEBAR

RESOURCE                                                 WC Web

SIDEBAR
                                        Home



                                                  About us

    WC                               Women’s              New       Human Trafficking
                Educational
 highlight       Programs
                                      issues
                                     programs
                                                       Leadership
                                                      Puget Sound
                                                                     Research and
                                                                         Policy
                                                                                        Events
                                                                      Development
                                   1. Re-entry
               1. Lifelong
                                   2. Gender
               Learning            equity and
               2. Making           Violence
               Connections         prevention


Resources                              Scholarships
                    Scholarships
Directory
Proposed ABOUT US menu bar


                                         Mission, Vision
                                         and philosophy



                                         Letter from the
                                                           Sutapa’s biography
                                            Director
Current menu
                                                              Moving of
                                           Our Story
                                                           Cunningham Hall



                                                                  Staff
                     About us
                                          Our people

                                                              Student staff

                                         Advisory Board




                                           Contact us
               Relocate “For Admin “
               (on Lifelong Program
               menu)
                                             Media
Basic elements of program overview descriptions


                          Objectives


      Missio
        n      Program
               Overview

                           Vision
Program overview




Current menu

                                   Courses              Courses currently
                                                        offered (Instead of
               Lifelong Learning                         current classes)               Register NOW



                                   Current Instructor
                                   information
                                                           Safety tips




                                   Testimonials or                 Linked to registration page
                                   What people are
                                                                   http://activenet10.active.com/uwwome
                                   saying
                                                                   nscenter/servlet/registrationMain.sdi?so
                                                                   urce=activityframes.sdi




          Lifelong Learning Program menu bar
MC current menu bar




    Current menu
MC proposed menu bar
                                        Demographics
                         Program
                         overview
                                          Supporters



                                                               2011

                                           Seniors

                                                               2010

                         Students

                                                             Current
                                           Student
                                          highlights
            Making                                         Past students
          Connections


                                       Mentor highlights   Requirements

                          Mentors
                                                           Registration
                                         Get involved
                                                              form


                                                             Current
                                            Habib           recipients
                                        Scholarship/
                        Scholarships    Edith Langley
                                          Memorial           Former
                                         Scholarship        recipients
                         Calendar
Re-entry program proposed menu bar




Current menu                                             Services            Calendar




                    Program overview
    Re-entry   What the program is about?
                                                 Re-entry success stories
    Program    What’s its mission and vision?
                        Objectives




                                                Groups and courses offered
Services




                                                       Courses

        Gender Equity and
                               Program overview
        Violence Prevention

                                                  Calendar of events



Current menu
                                                     Resources         Scholarships




                              GEVP Program proposed menu bar
Program overview
                                                            Why apply?         Apply now




                                         Contact us


                                                         Previous Institutes


                                       Previous events

               New Leadership Puget
                                                         Previous leaders
                     Sound



Current menu                                               Alumnae Ntwk


                                         Resources


                                                          Sister programs


                                           Donors




      New Leadership Puget Sound proposed menu bar
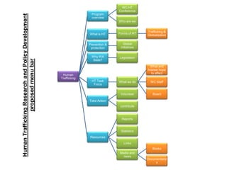
Human Trafficking Research and Policy Development




                      Current menu
WC HT
                                                                                 Conference
                                                                   Program


Human Trafficking Research and Policy Development
                                                                   overview
                                                                                 Who are we


                                                                                                Trafficking &
                                                                  What is HT     Forms of HT
                                                                                                Globalization

                                                                  Prevention &      Global
                                                                   protection     initiatives

                                                                   Why WA        Legislation
                proposed menu bar



                                                                    State?

                                                                                                 What and
                                                                                                howwe hope
                                                                                                  to affect
                                                     Human
                                                    Trafficking
                                                                   HT Task       What we do       WC Staff
                                                                    Force


                                                                                  Volunteer        Board

                                                                  Take Action
                                                                                  contribute



                                                                                   Reports


                                                                                  Statistics
                                                                  Resources
                                                                                    Links
                                                                                                   Books
                                                                                 Media and
                                                                                   news
                                                                                                Documentarie
                                                                                                     s
EVENTS proposed menu bar




Events              Upcoming events

WC_website project_2011

  • 1.
    Women’s Center website proposed layout Menus
  • 2.
  • 3.
    SOCIAL SIDEBAR RESOURCE SIDEBAR WC highlight Resources Directory
  • 4.
    RESOURCE SIDEBAR Resources WC highlight UW Campus Community Employment resources resources opportunities????? Lactation stations Resources Directory
  • 5.
    SOCIAL SIDEBAR RSS feeds from WC and news or depending on issues or groups or organizations related to WC
  • 6.
    Educational Women’s Issues Home About us New Leadership Human Trafficking Events Programs Programs SOCIAL SIDEBAR RESOURCE WC Web SIDEBAR Home About us WC Women’s New Human Trafficking Educational highlight Programs issues programs Leadership Puget Sound Research and Policy Events Development 1. Re-entry 1. Lifelong 2. Gender Learning equity and 2. Making Violence Connections prevention Resources Scholarships Scholarships Directory
  • 7.
    Proposed ABOUT USmenu bar Mission, Vision and philosophy Letter from the Sutapa’s biography Director Current menu Moving of Our Story Cunningham Hall Staff About us Our people Student staff Advisory Board Contact us Relocate “For Admin “ (on Lifelong Program menu) Media
  • 8.
    Basic elements ofprogram overview descriptions Objectives Missio n Program Overview Vision
  • 9.
    Program overview Current menu Courses Courses currently offered (Instead of Lifelong Learning current classes) Register NOW Current Instructor information Safety tips Testimonials or Linked to registration page What people are http://activenet10.active.com/uwwome saying nscenter/servlet/registrationMain.sdi?so urce=activityframes.sdi Lifelong Learning Program menu bar
  • 10.
    MC current menubar Current menu
  • 11.
    MC proposed menubar Demographics Program overview Supporters 2011 Seniors 2010 Students Current Student highlights Making Past students Connections Mentor highlights Requirements Mentors Registration Get involved form Current Habib recipients Scholarship/ Scholarships Edith Langley Memorial Former Scholarship recipients Calendar
  • 12.
    Re-entry program proposedmenu bar Current menu Services Calendar Program overview Re-entry What the program is about? Re-entry success stories Program What’s its mission and vision? Objectives Groups and courses offered
  • 13.
    Services Courses Gender Equity and Program overview Violence Prevention Calendar of events Current menu Resources Scholarships GEVP Program proposed menu bar
  • 14.
    Program overview Why apply? Apply now Contact us Previous Institutes Previous events New Leadership Puget Previous leaders Sound Current menu Alumnae Ntwk Resources Sister programs Donors New Leadership Puget Sound proposed menu bar
  • 15.
    Human Trafficking Researchand Policy Development Current menu
  • 16.
    WC HT Conference Program Human Trafficking Research and Policy Development overview Who are we Trafficking & What is HT Forms of HT Globalization Prevention & Global protection initiatives Why WA Legislation proposed menu bar State? What and howwe hope to affect Human Trafficking HT Task What we do WC Staff Force Volunteer Board Take Action contribute Reports Statistics Resources Links Books Media and news Documentarie s
  • 17.
    EVENTS proposed menubar Events Upcoming events