DECISION MAKING and
BRANCHING
REFERENCE: PROGRAMMING IN C BY BALAGURUSWAMY
MRS. SOWMYA JYOTHI, SDMCBM, MANGALORE
Branching:
• The C language programs presented until now follows a sequential
form of execution of statements. Many times it is required to alter the
flow of the sequence of instructions.
• C language provides statements that can alter the flow of a
sequence of instructions. These statements are called Control
statements or Decision-making statements..
• These statements help to jump from one part of the program to
another.
• The control transfer may be conditional or unconditional.
• Decision making is used to see whether a particular condition has
occurred or not and then direct the computer to execute certain
statements accordingly.
Decision making statements are used to execute a part of statement
based on some condition and exclude other.
• C language possesses such decision-making capabilities by
supporting the following statements:-
1. If statement
2. Switch statement
3. conditional operator statement
4. goto statement
Decision making with if Statement:
• The if statement is a powerful decision-making statement and is used
to control the flow of execution of statements.
• It is basically a two-way decision statement and is used in conjunction
with an expression.
The if structure has the following syntax
• if (condition)
statement;
• It allows the computer to evaluate the expression first and then
depending on whether the value of the expression is true (or non-zero)
or ‘false’ (zero), it transfers the control to a particular statement.
The different forms of if statement are:-
1. simple if statement
2. if …else statement
3. Nested if statement
4. else ..if ladder
Simple if statement:-
The general form of a simple if statement is as follows,
if (test expression)
{
statement-block;
}
statement – x;
• Here, the statement block may contain a single statement or a
group of statements.
• If the test expression is true then the statement block will be
executed; otherwise it will be skipped to the statement – x.
Example program
Calculate the absolute value of an integer
# include <stdio.h>
void main ()
{
int number;
printf ("Type a number:");
scanf ("%d", &number);
if (number < 0)
number = -number;
printf ("The absolute value is %d n", number);
}
• The above program checks the value of the input number to see if it
is less than zero.
• If it is then the following program statement which negates the
value of the number is executed.
• If the value of the number is not less than zero, we do not want to
negate it then this statement is automatically skipped.
• The absolute number is then displayed by the program, and program
execution ends.
• The if else construct:
• The syntax of the If else construct is as follows:-
if (test expression)
statement1;
else
statement2;
• The if else is actually just an extension of the general format of if
statement.
• If the result of the test expression is true, then program statement 1
is executed,
• otherwise program statement 2 will be executed.
• If any case either program statement 1 is executed or program
statement 2 is executed but not both when writing programs this
else statement is so frequently required that almost all programming
languages provide a special construct to handle this situation.
For example:
• Program to find whether a number is negative or positive
#include <stdio.h>
void main ()
{
int num;
printf ("Enter the number");
scanf ("%d", &num);
if (num < 0)
printf ("The number %d is negative“,num);
else
printf ("The number %d is positive“,num);
}
#include<stdio.h>
int main()
{
int number;
printf("Enter a number: ");
scanf("%d",&number);
if(number%2==0)
{ printf("%d is an even number",number);
}
else
{
printf("%d is an odd number",number);
}
return 0;
}
In the above program
• the If statement checks whether the given number is less than 0.
• If it is less than zero then it is negative therefore the condition
becomes true then the statement
The number is negative is executed.
• If the number is not less than zero the If else construct skips the first
statement and prints the second statement declaring that the
number is positive.
Compound Relational tests:
• C language provides the mechanisms necessary to perform compound
relational tests.
• A compound relational test is simple one or more simple relational tests
joined together by either the logical AND or the logical OR operators.
• These operators are represented by the character pairs && // respectively.
• The compound operators can be used to form complex expressions in C.
a) if (condition1 && condition2 && condition3)
b) if (condition1 || condition2 || condition3)
#include <stdio.h>
int main()
{
char ch;
printf("Enter any character: ");
scanf("%c", &ch);
if((ch >= 'a' && ch <= 'z') || (ch >= 'A' && ch <= 'Z'))
{
printf("Character is an ALPHABET.");
}
else
{
printf("Character is NOT ALPHABET.");
}
return 0;
}
if (isupper(ch))
{
printf(“n%c is uppercase alphabet.", ch);
}
else if(islower(ch))
{
printf(“n%c is lowercase alphabet.", ch);
}
else
{
printf(“n%c is not an alphabet.", ch);
} }
#include <stdio.h>
void main()
{
int month;
printf("Enter month number (1-12): ");
scanf("%d", &month);
if(month==1 || month==3 || month==5 || month==7 || month==8 || month==10 ||
month==12)
{
printf("31 days");
}
else if(month==4 || month==6 || month==9 || month==11) {
printf("30 days");
}
else if(month==2)
{
printf("28 or 29 days");
}
else
{
printf("Invalid input! Please enter month number between (1-12).");
Nested if Statement
When a series of decisions are involved, we may have to use more
than one if..else statement in nested form.
The if statement may itself contain another if statement is known as
nested if statement.
Syntax:
if (test condition1)
{
if (test condition2)
{
statement-1;
}
else
{
statement-2;
}
}
else
{
statement-3;
}
• The if statement may be nested as deeply as you need to
nest it.
• One block of code will only be executed if two conditions are
true. Condition 1 is tested first and then condition 2 is
tested.
• The second if condition is nested in the first.
• The second if condition is tested only when the first
condition is true else the program flow will skip to the
corresponding else statement.
#include <stdio.h>
#include <conio.h>
void main()
{
int no;
clrscr();
printf("n Enter Number :");
scanf("%d",&no);
if(no>0)
{
printf("nn Number is greater than 0 !");
}
else
{
if(no==0)
{
printf("nn It is 0 !");
}
else
{
printf("Number is less than 0 !");
}
}
getch();
}
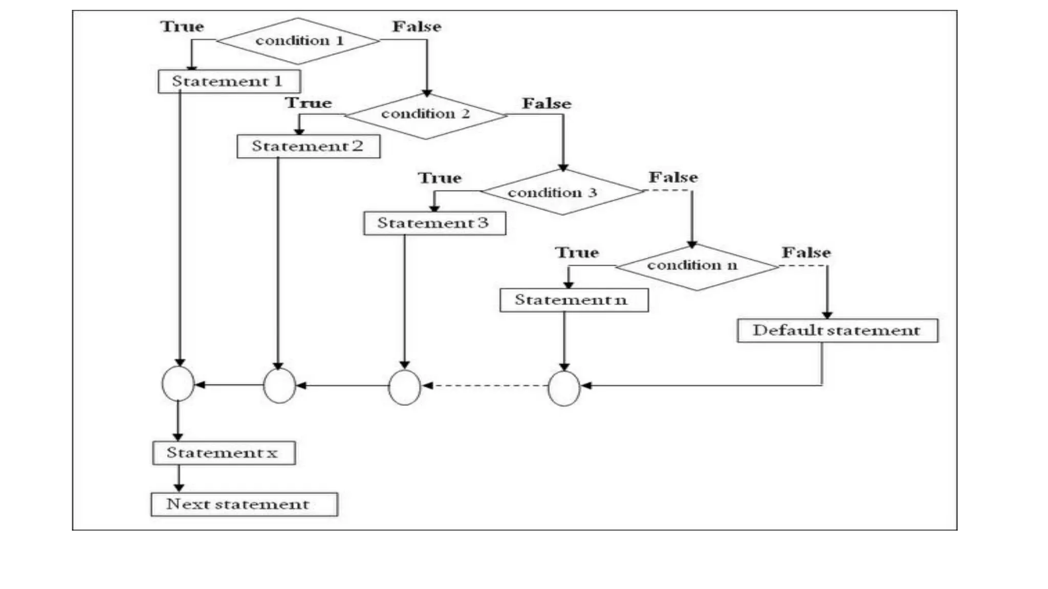
The ELSE If Ladder:
• The ifs are put together when multipath decisions are involved. A
multipath decision is a chain of ifs in which that statement associated
with each else is an if.
Syntax:
• if (condition1)
statement1;
else if (condition2)
statement2;
else if (condition3)
statement3;
…..
else
default statement;
statement-x;
#include<stdio.h>
int main()
{
int number;
printf("Enter a number: ");
scanf("%d",&number);
if(number>0)
{
printf("%d is a positive number", number);
}
else if(number<0)
{
printf("%d is a negative number", number);
}
else
{
printf("Number is zero");
}
}
if((ch >= 'a' && ch <= 'z') || (ch >= 'A' && ch <= 'Z'))
{
printf("%c is alphabet.", ch);
}
else if(ch >= '0' && ch <= '9')
{
printf("%c is digit.", ch);
}
else
{
printf("%c is special character.", ch);
}
• Example program using If else ladder to grade the student according
to the following rules.
Marks Grade
70 to 100
60 to 69
50 to 59
40 to 49
0 to 39
DISTINCTION
IST CLASS
IIND CLASS
PASS CLASS
FAIL
#include <stdio.h>
void main ()
{
int marks
printf ("Enter marksn") ;
scanf ("%d", &marks) ;
if (marks <= 100 && marks >= 70)
printf ("n Distinction") ;
else if (marks >= 60)
printf("n First class");
else if (marks >= 50)
printf ("n second class");
else if (marks >= 35)
printf ("n pass class");
else
printf ("Fail")
}
The Switch Statement:
• Unlike the If statement which allows a selection of two alternatives the
switch statement allows a program to select one statement for
execution out of a set of alternatives.
• During the execution of the switch statement only one of the possible
statements will be executed the remaining statements will be skipped.
• The usage of multiple If else statement increases the complexity of the
program since when the number of If else statements increase it affects
the readability of the program and makes it difficult to follow the
program.
• The switch statement removes these disadvantages by using a simple
and straight forward approach
switch (expression)
{
case value1: block-1
break;
case value2: block-2
break;
…………
default: default-block
break;
}
statement-x;
/*Program to find whether the number is odd or even*/
#include <stdio.h>
main()
{
int n;
printf(“Enter the number”);
scanf(“%d”,&n);
switch(n%2)
{
case 0 : printf(“nThe number %d is even",n);
break;
case 1 : printf(“nThe number %d is odd n",n);
break;
}
}
The ?: operator:-
• The conditional operator or ternary operator is useful for making two-way decisions.
This operator is a combination of ? and :, and takes 3 operands.
• The general form of use of the conditional operator is as follows:
Conditional expression ? expression1 : expression2
Example:
flag = (x < 0) ? 0 : 1;
• The conditional expression is evaluated first. If the result is nonzero, expression1
is evaluated and is returned as the value of the conditional expression. Otherwise,
expression2 is evaluated and its value is returned.
For example the statement
if (x <0)
flag=0;
else
flag=1;
The goto statement:-
• C supports the goto statement to branch unconditionally form one
point to another in the program.
goto label;
• The goto statement is simple statement used to transfer the program
control unconditionally from one statement to another statement.
Eg:
• goto read;
a>
goto label;
…………
…………
…………
Label:
Statement;
b>
label:
…………
…………
…………
goto label;
The goto requires a label in order to identify the place where the
branch is to be made.
A label is a valid variable name followed by a colon.
#include <stdio.h>
main ()
{
int n, sum = 0, i = 0;
printf ("Enter a number")
scanf ("%d", &n)
loop:
i++;
sum += i
if (i < n)
goto loop;
printf ("n sum of %d natural numbers = %d", n, sum);
}

Unit ii chapter 2 Decision making and Branching in C

  • 1.
    DECISION MAKING and BRANCHING REFERENCE:PROGRAMMING IN C BY BALAGURUSWAMY MRS. SOWMYA JYOTHI, SDMCBM, MANGALORE
  • 2.
    Branching: • The Clanguage programs presented until now follows a sequential form of execution of statements. Many times it is required to alter the flow of the sequence of instructions. • C language provides statements that can alter the flow of a sequence of instructions. These statements are called Control statements or Decision-making statements.. • These statements help to jump from one part of the program to another. • The control transfer may be conditional or unconditional. • Decision making is used to see whether a particular condition has occurred or not and then direct the computer to execute certain statements accordingly.
  • 3.
    Decision making statementsare used to execute a part of statement based on some condition and exclude other. • C language possesses such decision-making capabilities by supporting the following statements:- 1. If statement 2. Switch statement 3. conditional operator statement 4. goto statement
  • 4.
    Decision making withif Statement: • The if statement is a powerful decision-making statement and is used to control the flow of execution of statements. • It is basically a two-way decision statement and is used in conjunction with an expression. The if structure has the following syntax • if (condition) statement; • It allows the computer to evaluate the expression first and then depending on whether the value of the expression is true (or non-zero) or ‘false’ (zero), it transfers the control to a particular statement.
  • 5.
    The different formsof if statement are:- 1. simple if statement 2. if …else statement 3. Nested if statement 4. else ..if ladder
  • 6.
    Simple if statement:- Thegeneral form of a simple if statement is as follows, if (test expression) { statement-block; } statement – x; • Here, the statement block may contain a single statement or a group of statements. • If the test expression is true then the statement block will be executed; otherwise it will be skipped to the statement – x.
  • 7.
    Example program Calculate theabsolute value of an integer # include <stdio.h> void main () { int number; printf ("Type a number:"); scanf ("%d", &number); if (number < 0) number = -number; printf ("The absolute value is %d n", number); }
  • 8.
    • The aboveprogram checks the value of the input number to see if it is less than zero. • If it is then the following program statement which negates the value of the number is executed. • If the value of the number is not less than zero, we do not want to negate it then this statement is automatically skipped. • The absolute number is then displayed by the program, and program execution ends.
  • 9.
    • The ifelse construct: • The syntax of the If else construct is as follows:- if (test expression) statement1; else statement2;
  • 10.
    • The ifelse is actually just an extension of the general format of if statement. • If the result of the test expression is true, then program statement 1 is executed, • otherwise program statement 2 will be executed. • If any case either program statement 1 is executed or program statement 2 is executed but not both when writing programs this else statement is so frequently required that almost all programming languages provide a special construct to handle this situation.
  • 11.
    For example: • Programto find whether a number is negative or positive #include <stdio.h> void main () { int num; printf ("Enter the number"); scanf ("%d", &num); if (num < 0) printf ("The number %d is negative“,num); else printf ("The number %d is positive“,num); }
  • 12.
    #include<stdio.h> int main() { int number; printf("Entera number: "); scanf("%d",&number); if(number%2==0) { printf("%d is an even number",number); } else { printf("%d is an odd number",number); } return 0; }
  • 13.
    In the aboveprogram • the If statement checks whether the given number is less than 0. • If it is less than zero then it is negative therefore the condition becomes true then the statement The number is negative is executed. • If the number is not less than zero the If else construct skips the first statement and prints the second statement declaring that the number is positive.
  • 14.
    Compound Relational tests: •C language provides the mechanisms necessary to perform compound relational tests. • A compound relational test is simple one or more simple relational tests joined together by either the logical AND or the logical OR operators. • These operators are represented by the character pairs && // respectively. • The compound operators can be used to form complex expressions in C. a) if (condition1 && condition2 && condition3) b) if (condition1 || condition2 || condition3)
  • 15.
    #include <stdio.h> int main() { charch; printf("Enter any character: "); scanf("%c", &ch); if((ch >= 'a' && ch <= 'z') || (ch >= 'A' && ch <= 'Z')) { printf("Character is an ALPHABET."); } else { printf("Character is NOT ALPHABET."); } return 0; }
  • 16.
    if (isupper(ch)) { printf(“n%c isuppercase alphabet.", ch); } else if(islower(ch)) { printf(“n%c is lowercase alphabet.", ch); } else { printf(“n%c is not an alphabet.", ch); } }
  • 17.
    #include <stdio.h> void main() { intmonth; printf("Enter month number (1-12): "); scanf("%d", &month);
  • 18.
    if(month==1 || month==3|| month==5 || month==7 || month==8 || month==10 || month==12) { printf("31 days"); } else if(month==4 || month==6 || month==9 || month==11) { printf("30 days"); } else if(month==2) { printf("28 or 29 days"); } else { printf("Invalid input! Please enter month number between (1-12).");
  • 19.
    Nested if Statement Whena series of decisions are involved, we may have to use more than one if..else statement in nested form. The if statement may itself contain another if statement is known as nested if statement. Syntax:
  • 20.
    if (test condition1) { if(test condition2) { statement-1; } else { statement-2; } } else { statement-3; }
  • 21.
    • The ifstatement may be nested as deeply as you need to nest it. • One block of code will only be executed if two conditions are true. Condition 1 is tested first and then condition 2 is tested. • The second if condition is nested in the first. • The second if condition is tested only when the first condition is true else the program flow will skip to the corresponding else statement.
  • 23.
    #include <stdio.h> #include <conio.h> voidmain() { int no; clrscr(); printf("n Enter Number :"); scanf("%d",&no);
  • 24.
    if(no>0) { printf("nn Number isgreater than 0 !"); } else { if(no==0) { printf("nn It is 0 !"); } else { printf("Number is less than 0 !"); } } getch(); }
  • 25.
    The ELSE IfLadder: • The ifs are put together when multipath decisions are involved. A multipath decision is a chain of ifs in which that statement associated with each else is an if. Syntax: • if (condition1) statement1; else if (condition2) statement2; else if (condition3) statement3; ….. else default statement; statement-x;
  • 27.
  • 28.
    if(number>0) { printf("%d is apositive number", number); } else if(number<0) { printf("%d is a negative number", number); } else { printf("Number is zero"); } }
  • 29.
    if((ch >= 'a'&& ch <= 'z') || (ch >= 'A' && ch <= 'Z')) { printf("%c is alphabet.", ch); } else if(ch >= '0' && ch <= '9') { printf("%c is digit.", ch); } else { printf("%c is special character.", ch); }
  • 30.
    • Example programusing If else ladder to grade the student according to the following rules. Marks Grade 70 to 100 60 to 69 50 to 59 40 to 49 0 to 39 DISTINCTION IST CLASS IIND CLASS PASS CLASS FAIL
  • 31.
    #include <stdio.h> void main() { int marks printf ("Enter marksn") ; scanf ("%d", &marks) ; if (marks <= 100 && marks >= 70) printf ("n Distinction") ; else if (marks >= 60) printf("n First class"); else if (marks >= 50) printf ("n second class"); else if (marks >= 35) printf ("n pass class"); else printf ("Fail") }
  • 32.
    The Switch Statement: •Unlike the If statement which allows a selection of two alternatives the switch statement allows a program to select one statement for execution out of a set of alternatives. • During the execution of the switch statement only one of the possible statements will be executed the remaining statements will be skipped. • The usage of multiple If else statement increases the complexity of the program since when the number of If else statements increase it affects the readability of the program and makes it difficult to follow the program. • The switch statement removes these disadvantages by using a simple and straight forward approach
  • 33.
    switch (expression) { case value1:block-1 break; case value2: block-2 break; ………… default: default-block break; } statement-x;
  • 34.
    /*Program to findwhether the number is odd or even*/ #include <stdio.h> main() { int n; printf(“Enter the number”); scanf(“%d”,&n); switch(n%2) { case 0 : printf(“nThe number %d is even",n); break; case 1 : printf(“nThe number %d is odd n",n); break; } }
  • 36.
    The ?: operator:- •The conditional operator or ternary operator is useful for making two-way decisions. This operator is a combination of ? and :, and takes 3 operands. • The general form of use of the conditional operator is as follows: Conditional expression ? expression1 : expression2 Example: flag = (x < 0) ? 0 : 1; • The conditional expression is evaluated first. If the result is nonzero, expression1 is evaluated and is returned as the value of the conditional expression. Otherwise, expression2 is evaluated and its value is returned. For example the statement if (x <0) flag=0; else flag=1;
  • 37.
    The goto statement:- •C supports the goto statement to branch unconditionally form one point to another in the program. goto label; • The goto statement is simple statement used to transfer the program control unconditionally from one statement to another statement. Eg: • goto read;
  • 38.
    a> goto label; ………… ………… ………… Label: Statement; b> label: ………… ………… ………… goto label; Thegoto requires a label in order to identify the place where the branch is to be made. A label is a valid variable name followed by a colon.
  • 39.
    #include <stdio.h> main () { intn, sum = 0, i = 0; printf ("Enter a number") scanf ("%d", &n) loop: i++; sum += i if (i < n) goto loop; printf ("n sum of %d natural numbers = %d", n, sum); }