VICKI RIDGE - DATA ANALYST
HEL EN MONAGLE - SUBSCRIPTIONS AND NEGOTIATIONS MANAGER
C.46,000
STUDENTS
NATIONAL
RESEARCH
LIBRARY
8 SITE
LIBRARIES
TEACHING RESEARCH
•
•
•
•
•
WIDER CONTEXT
Subscriptions = recurrent spend on
items selected to support research
and education (e.g. journals,
databases etc.
Books and e textbooks = one off
spend to support education (books)
TA deals = recurrent spend on
bundled packages from major
suppliers (read and publish deals).
Other = Special Collections, Digital
Archive Collections, Standing Orders
and Streaming Services.
Open Research = Research
Intelligence and University Funded
Open Access (e.g. publishing for those
without grant funding and support for
OA publishing initiatives).
25 4
2 2
NUMBER OF
DEALS
METHODS OF
ANALYSIS
STAFF WORKING GROUPS
Number of staff working
on analysing these deals
from a Subscriptions side
in addition to other tasks
Library is currently signed
up to 25 transitional
agreements.
From the subs side: usage
data, cost per use, EZ
proxy, UnSub
We have two cross
disciplinary groups
dedicated to the present
and future state of these
deals
PLAN B
B
COST OF
DEALS
NUMBER OF
DEALS TAKEN
PLAN S
£ S
THE DATA
*TEST
DATA
• Standardisation of analysis
• Linking of datasets
• Flexibility to select and deselect titles
• Ability to share approach with other institutions
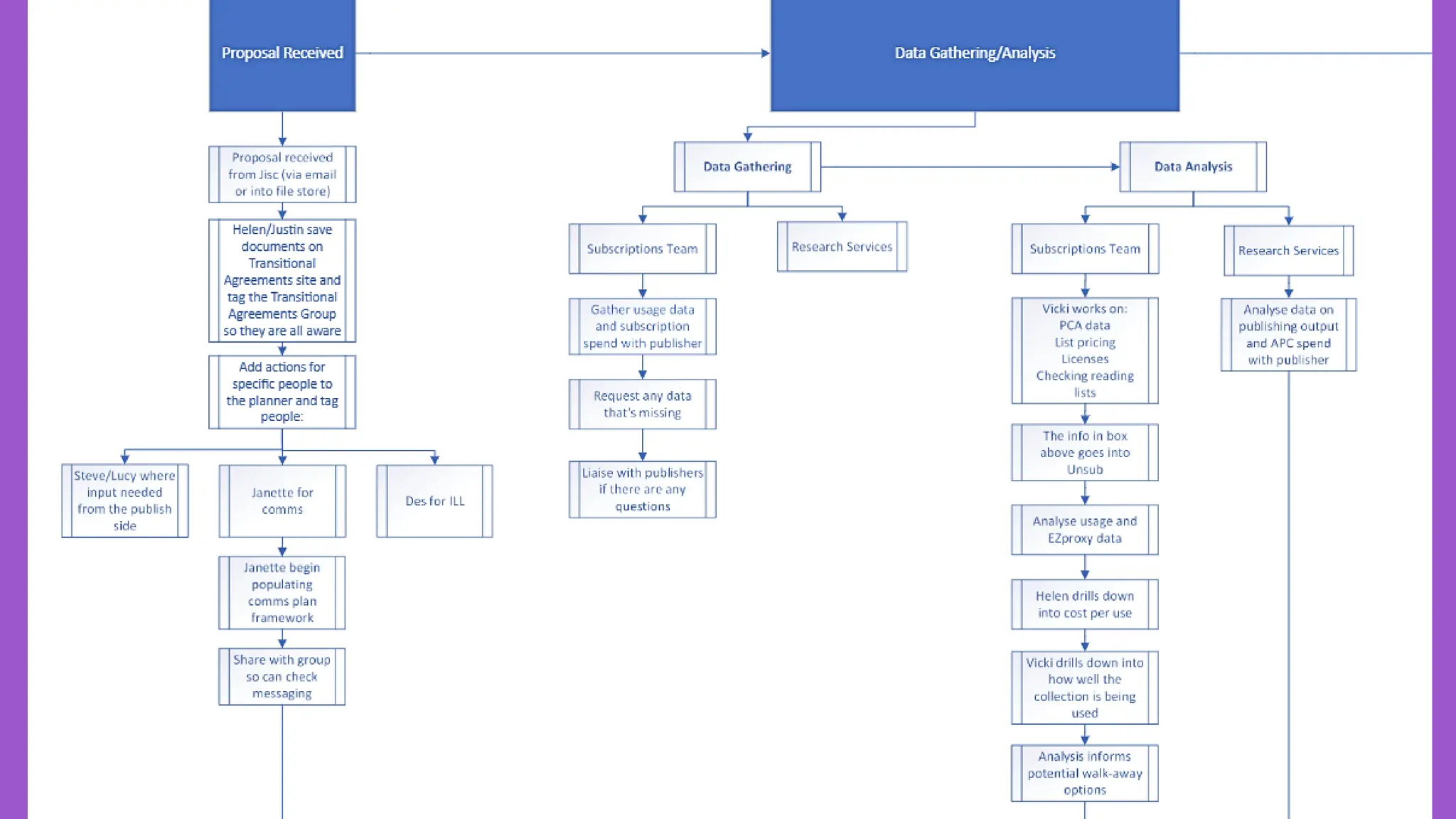
• We knew we needed to analyse all 25 TA deals early
• Reached out to key publishers to gather price lists and PCA data for
analysis
• Need to pull together PCA, usage stats, pricing and reading list data
into a master spreadsheet for each publisher, linked by ISSN
⚬ This helps to anticipate any ISSN errors that may occur in Unsub
⚬ This also allowed a quick glance approach, e.g. [X] titles are in
Reading Lists
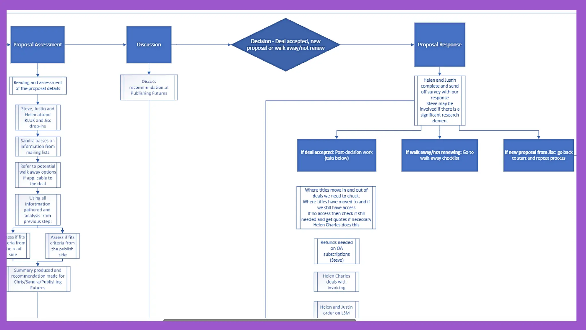
• Like for Like Subscription
• Usage based Subscription >[~1,000] downloads
• Subscriptions based on our Big Deal expenditure - Usage
• Subscription based on our Big Deal expenditure - CPU
<[x]
• CPU of <£[x]
• No Subscription (Walk away)
GOOD VALUE
FOR MONEY
NO EXPENSIVE
UPGRADES
TRANSPARENT
&
SUSTAINABLE
PRICING
NO REMOVAL
OF TITLES
LONG TERM
DIGITAL
PRESERVATION
OPT OUT NOT
LINKED TO £
NO
BARRIERS
TO
GREEN
OA
NO
CAPS
A review of transitional agreements in the UK https://www.jisc.ac.uk/reports/a-review-of-transitional-agreements-in-the-uk
Beyond article-based charges working group: an update on progress https://theplosblog.plos.org/2024/04/beyond-article-
based-charges-working-group-an-update-on-progress/
End of big deals is a chance to build a better publishing system https://www.researchprofessionalnews.com/rr-news-uk-views-
of-the-uk-2025-january-end-of-big-deals-is-a-chance-to-build-a-better-publishing-system/
Library sector finances 2025 https://www.sconul.ac.uk/News/View?g=5de9e48c-7233-4fb2-8bd2-576d24b4b243&t=
MIT Framework for Publisher Contracts https://libraries.mit.edu/scholarly/publishing/framework/
Next generation Open Access https://www.jisc.ac.uk/next-generation-open-
access?utm_campaign=&utm_content=Big%20five%20%7C%20communication%20resources%20%7C%20January%2025&ut
m_medium=email&utm_source=adestra
Why are universities ending their Elsevier open access agreements
https://blogs.lse.ac.uk/impactofsocialsciences/2025/02/03/why-are-universities-ending-the-elsevier-open-access-agreements/
THANK YOU
FOR LISTENING

UKSG 2025 - Breakout - Using data to analyse Read and Publish deals and a look to how we adapt our processes in a post TA future/world

  • 1.
    VICKI RIDGE -DATA ANALYST HEL EN MONAGLE - SUBSCRIPTIONS AND NEGOTIATIONS MANAGER
  • 2.
  • 3.
  • 4.
    Subscriptions = recurrentspend on items selected to support research and education (e.g. journals, databases etc. Books and e textbooks = one off spend to support education (books) TA deals = recurrent spend on bundled packages from major suppliers (read and publish deals). Other = Special Collections, Digital Archive Collections, Standing Orders and Streaming Services. Open Research = Research Intelligence and University Funded Open Access (e.g. publishing for those without grant funding and support for OA publishing initiatives).
  • 5.
    25 4 2 2 NUMBEROF DEALS METHODS OF ANALYSIS STAFF WORKING GROUPS Number of staff working on analysing these deals from a Subscriptions side in addition to other tasks Library is currently signed up to 25 transitional agreements. From the subs side: usage data, cost per use, EZ proxy, UnSub We have two cross disciplinary groups dedicated to the present and future state of these deals
  • 9.
    PLAN B B COST OF DEALS NUMBEROF DEALS TAKEN PLAN S £ S
  • 10.
  • 11.
    *TEST DATA • Standardisation ofanalysis • Linking of datasets • Flexibility to select and deselect titles • Ability to share approach with other institutions
  • 12.
    • We knewwe needed to analyse all 25 TA deals early • Reached out to key publishers to gather price lists and PCA data for analysis • Need to pull together PCA, usage stats, pricing and reading list data into a master spreadsheet for each publisher, linked by ISSN ⚬ This helps to anticipate any ISSN errors that may occur in Unsub ⚬ This also allowed a quick glance approach, e.g. [X] titles are in Reading Lists
  • 13.
    • Like forLike Subscription • Usage based Subscription >[~1,000] downloads • Subscriptions based on our Big Deal expenditure - Usage • Subscription based on our Big Deal expenditure - CPU <[x] • CPU of <£[x] • No Subscription (Walk away)
  • 15.
    GOOD VALUE FOR MONEY NOEXPENSIVE UPGRADES TRANSPARENT & SUSTAINABLE PRICING NO REMOVAL OF TITLES LONG TERM DIGITAL PRESERVATION OPT OUT NOT LINKED TO £ NO BARRIERS TO GREEN OA NO CAPS
  • 16.
    A review oftransitional agreements in the UK https://www.jisc.ac.uk/reports/a-review-of-transitional-agreements-in-the-uk Beyond article-based charges working group: an update on progress https://theplosblog.plos.org/2024/04/beyond-article- based-charges-working-group-an-update-on-progress/ End of big deals is a chance to build a better publishing system https://www.researchprofessionalnews.com/rr-news-uk-views- of-the-uk-2025-january-end-of-big-deals-is-a-chance-to-build-a-better-publishing-system/ Library sector finances 2025 https://www.sconul.ac.uk/News/View?g=5de9e48c-7233-4fb2-8bd2-576d24b4b243&t= MIT Framework for Publisher Contracts https://libraries.mit.edu/scholarly/publishing/framework/ Next generation Open Access https://www.jisc.ac.uk/next-generation-open- access?utm_campaign=&utm_content=Big%20five%20%7C%20communication%20resources%20%7C%20January%2025&ut m_medium=email&utm_source=adestra Why are universities ending their Elsevier open access agreements https://blogs.lse.ac.uk/impactofsocialsciences/2025/02/03/why-are-universities-ending-the-elsevier-open-access-agreements/
  • 17.