Giới thiệu về openstack
Bùi Trung Hiếu
Openstack là gì?
• Hệ điều hành cloud (cloud OS).
• Miễn phí và mã nguồn mở hoàn toàn.
• Hỗ trợ public cloud và private cloud.
• Do NASA và rackspace khởi xướng, và được
phát triển bởi cộng đồng
• Tương thích với EC2 của Amazon.
Đối tượng sử dụng
• Là những nhà cung cấp dịch vụ, các trung tâm
dữ liệu, chính phủ, công ty đa quốc gia … cần
triển khai điện toán đám mây với quy mô lớn.
• Các công ty cần tinh giản hạ tầng CNTT.
Mô hình điện toán
Các bên tham gia
2010: Dự án openstack được công bố.
Các bên tham gia
Platinum Members
Các bên tham gia
Gold members
Các bên tham gia
Corporate Sponsors
Các bên tham gia
Supporting Organizations
Các phiên bản
11
Greater OpenStack Ecosystem
Integrated Release
Graduation
Applied &
Accepted by TC
Grizzly Release (April 2013)
Supporting Programs
Incubated Projects
Choose
Pieces from
Greater
Ecosystem
Compute
Object Storage
Block Storage
Networking
Dashboard
Image Service
Identity Service
Infrastructure | Docs | Common Libraries | QA | Release Mgmt
Telemetry
OrchestrationNew
New
12
Greater OpenStack Ecosystem
Integrated Release
Graduation
Applied &
Accepted by TC
Havana Release (October 2013)
Supporting Programs
Incubated Projects
Choose
Pieces from
Greater
Ecosystem
Compute
Object Storage
Block Storage
Networking
Dashboard
Image Service
Identity Service
Infrastructure | Docs | Common Libraries | QA | Release Mgmt
Bare Metal
Database Service
Telemetry
OrchestrationNew
New
New
New
13
Greater OpenStack Ecosystem
Integrated Release
Graduation
Applied &
Accepted by TC
Icehouse Release (April 2014)
Supporting Programs
Incubated Projects
Choose
Pieces from
Greater
Ecosystem
Compute
Object Storage
Block Storage
Networking
Dashboard
Image Service
Identity Service
Infrastructure | Docs | Common Libraries | QA | Release Mgmt
Database Service
Telemetry
Orchestration
Bare Metal
Messaging
Data Processing
New
New
New
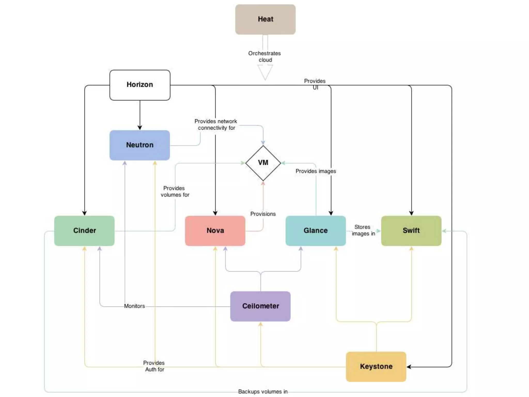
Các thành phần
Service Project name
Dashboard Horizon
Compute Nova
Network Neutron
Object storage Swift
Block storage Cinder
Identity Service Keystone
Image Service Glance
Telemetry Ceilometer
Orchestration Heat
Các thành phần
Horizon
Nova
Neutron
Swift
Cinder
Keystone
Glance Ceilometer
Heat
Dashboard (Horizon)
• Ứng dụng web chạy trên nền apache.
• Cung cấp giao diện tương tác cho
administrator để quản lý các dịch vụ khác của
Openstack.
• Tương thích với EC2 API của amazon.
Compute (Nova)
• Là thành phần quản lý các máy ảo (Virtual
Compute Instances).
• Tương tự dịch vụ EC2 của Amazon.
• Được gọi bằng Openstack API hoặc EC2 API.
• Hỗ trợ nhiều công nghệ ảo hóa: Xen, KVM,
QEMU, vSphere, Hyper-V.
Image service (Glance)
• Dịch vụ lưu trữ và truy xuất ổ đĩa ảo (VDI).
• Hỗ trợ nhiều định dạng (VHD, VMDK, OVF…).
• 3 tính năng chính:
– Người quản trị tạo sẵn template để user có thể
tạo máy ảo nhanh chóng.
– Người dùng có thể tạo máy ảo từ ổ đĩa ảo có
sẵn.
– Sao lưu máy ảo nhanh chóng bằng tính năng
Snapshots.
Networking (Neutron)
• Cung cấp dịch vụ mạng (network as a service)
cho các dịch vụ khác của Openstack.
• Sử dụng kiến trúc “plug-in”: các plug-in được
implement trên nhiều kiến trúc khác nhau, như
Nicira NVP, Open vSwitch, linux bridge, Cisco…
• Cho phép tùy biến, mở rộng.
• Cho phép tạo private network.
• Switch ảo, firewall, DHCP, VPN, load balancing…
Storage (Swift)
• Cung cấp dịch vụ lưu trữ file (tương tự S3
của Amazon).
• Cung cấp khả năng mở rộng, sao lưu dự
phòng, phân tán.
• Tương thích với S3 API.
Storage(Cinder)
• Cung cấp thiết bị lưu trữ ảo cho các máy ảo
của Openstack.
• Tương tự như dịch vụ EBS của Amazon.
• Có khả năng mở rộng, phân tán.
Share services
• Identity service: Keystone.
• Telemetry service: Ceilometer.
• Orchestration Service: Heat.
Identity service (Keystone)
• Dịch vụ xác thực người dùng.
• Hỗ trợ nhiều kiểu xác thực.
• Phân quyền dựa trên tính năng role-base
access control (RBAC).
Telemetry service (Ceilometer)
• Dịch vụ giám sát và thống kê.
• Ví dụ: Thu thập thông tin về quá trình sử
dụng để tính hóa đơn, xác định mức độ sử
dụng hệ thống …
Orchestration Service (Heat)
• Cung cấp các template cho những ứng dụng
phổ biến.
• Template sẽ mô tả cấu hình các thành phần
compute, storage và networking để đáp ứng
yêu cầu của ứng dụng.
• Kết hợp với Ceilometer để có thể “tự co dãn”
tài nguyên.
• Tương thích với AWS CloudFormation APIs.
Kết luận
• Ưu điểm:
– Tiết kiệm chi phí.
– Hiệu suất cao.
– Nền tảng mở.
– Mềm dẻo trong việc tương tác.
– Khả năng phát triển, mở rộng cao.
Kết luận
• Nhược điểm:
– Độ ổn định chưa cao.
– Hỗ trợ đa ngôn ngữ chưa tốt.
– Chỉ có hỗ trợ kĩ thuật qua chat và email.
Một vài thống kê
• Nguồn: Openstack user survey 2013
Cảm ơn đã lắng nghe

Tìm hiểu về OpenStack

  • 1.
    Giới thiệu vềopenstack Bùi Trung Hiếu
  • 2.
    Openstack là gì? •Hệ điều hành cloud (cloud OS). • Miễn phí và mã nguồn mở hoàn toàn. • Hỗ trợ public cloud và private cloud. • Do NASA và rackspace khởi xướng, và được phát triển bởi cộng đồng • Tương thích với EC2 của Amazon.
  • 3.
    Đối tượng sửdụng • Là những nhà cung cấp dịch vụ, các trung tâm dữ liệu, chính phủ, công ty đa quốc gia … cần triển khai điện toán đám mây với quy mô lớn. • Các công ty cần tinh giản hạ tầng CNTT.
  • 4.
  • 5.
    Các bên thamgia 2010: Dự án openstack được công bố.
  • 6.
    Các bên thamgia Platinum Members
  • 7.
    Các bên thamgia Gold members
  • 8.
    Các bên thamgia Corporate Sponsors
  • 9.
    Các bên thamgia Supporting Organizations
  • 10.
  • 11.
    11 Greater OpenStack Ecosystem IntegratedRelease Graduation Applied & Accepted by TC Grizzly Release (April 2013) Supporting Programs Incubated Projects Choose Pieces from Greater Ecosystem Compute Object Storage Block Storage Networking Dashboard Image Service Identity Service Infrastructure | Docs | Common Libraries | QA | Release Mgmt Telemetry OrchestrationNew New
  • 12.
    12 Greater OpenStack Ecosystem IntegratedRelease Graduation Applied & Accepted by TC Havana Release (October 2013) Supporting Programs Incubated Projects Choose Pieces from Greater Ecosystem Compute Object Storage Block Storage Networking Dashboard Image Service Identity Service Infrastructure | Docs | Common Libraries | QA | Release Mgmt Bare Metal Database Service Telemetry OrchestrationNew New New New
  • 13.
    13 Greater OpenStack Ecosystem IntegratedRelease Graduation Applied & Accepted by TC Icehouse Release (April 2014) Supporting Programs Incubated Projects Choose Pieces from Greater Ecosystem Compute Object Storage Block Storage Networking Dashboard Image Service Identity Service Infrastructure | Docs | Common Libraries | QA | Release Mgmt Database Service Telemetry Orchestration Bare Metal Messaging Data Processing New New New
  • 14.
    Các thành phần ServiceProject name Dashboard Horizon Compute Nova Network Neutron Object storage Swift Block storage Cinder Identity Service Keystone Image Service Glance Telemetry Ceilometer Orchestration Heat
  • 15.
  • 17.
    Dashboard (Horizon) • Ứngdụng web chạy trên nền apache. • Cung cấp giao diện tương tác cho administrator để quản lý các dịch vụ khác của Openstack. • Tương thích với EC2 API của amazon.
  • 18.
    Compute (Nova) • Làthành phần quản lý các máy ảo (Virtual Compute Instances). • Tương tự dịch vụ EC2 của Amazon. • Được gọi bằng Openstack API hoặc EC2 API. • Hỗ trợ nhiều công nghệ ảo hóa: Xen, KVM, QEMU, vSphere, Hyper-V.
  • 19.
    Image service (Glance) •Dịch vụ lưu trữ và truy xuất ổ đĩa ảo (VDI). • Hỗ trợ nhiều định dạng (VHD, VMDK, OVF…). • 3 tính năng chính: – Người quản trị tạo sẵn template để user có thể tạo máy ảo nhanh chóng. – Người dùng có thể tạo máy ảo từ ổ đĩa ảo có sẵn. – Sao lưu máy ảo nhanh chóng bằng tính năng Snapshots.
  • 20.
    Networking (Neutron) • Cungcấp dịch vụ mạng (network as a service) cho các dịch vụ khác của Openstack. • Sử dụng kiến trúc “plug-in”: các plug-in được implement trên nhiều kiến trúc khác nhau, như Nicira NVP, Open vSwitch, linux bridge, Cisco… • Cho phép tùy biến, mở rộng. • Cho phép tạo private network. • Switch ảo, firewall, DHCP, VPN, load balancing…
  • 21.
    Storage (Swift) • Cungcấp dịch vụ lưu trữ file (tương tự S3 của Amazon). • Cung cấp khả năng mở rộng, sao lưu dự phòng, phân tán. • Tương thích với S3 API.
  • 22.
    Storage(Cinder) • Cung cấpthiết bị lưu trữ ảo cho các máy ảo của Openstack. • Tương tự như dịch vụ EBS của Amazon. • Có khả năng mở rộng, phân tán.
  • 23.
    Share services • Identityservice: Keystone. • Telemetry service: Ceilometer. • Orchestration Service: Heat.
  • 24.
    Identity service (Keystone) •Dịch vụ xác thực người dùng. • Hỗ trợ nhiều kiểu xác thực. • Phân quyền dựa trên tính năng role-base access control (RBAC).
  • 25.
    Telemetry service (Ceilometer) •Dịch vụ giám sát và thống kê. • Ví dụ: Thu thập thông tin về quá trình sử dụng để tính hóa đơn, xác định mức độ sử dụng hệ thống …
  • 26.
    Orchestration Service (Heat) •Cung cấp các template cho những ứng dụng phổ biến. • Template sẽ mô tả cấu hình các thành phần compute, storage và networking để đáp ứng yêu cầu của ứng dụng. • Kết hợp với Ceilometer để có thể “tự co dãn” tài nguyên. • Tương thích với AWS CloudFormation APIs.
  • 27.
    Kết luận • Ưuđiểm: – Tiết kiệm chi phí. – Hiệu suất cao. – Nền tảng mở. – Mềm dẻo trong việc tương tác. – Khả năng phát triển, mở rộng cao.
  • 28.
    Kết luận • Nhượcđiểm: – Độ ổn định chưa cao. – Hỗ trợ đa ngôn ngữ chưa tốt. – Chỉ có hỗ trợ kĩ thuật qua chat và email.
  • 29.
    Một vài thốngkê • Nguồn: Openstack user survey 2013
  • 34.
    Cảm ơn đãlắng nghe

Editor's Notes

  • #3 Openstacklàmộthệnềntảng, hay còngọilàhệđiềuhành cloud.Nềntảngnàylàmộtnềntảngmởhoàntoàn. Khônggiớihạnchứcnăng, hiệusuất, chỉcóduynhất 1 bản, khôngcóbảnthươngmại.Hỗtrợ 2 loạihình cloud chínhlà public cloud và private cloud.Đượcnasavàrackspacekhởixướng, vàđượcpháttriểnbởicộngđồng.Openstackđcthiếtkếđểtươngthíchvới EC2 của amazon, do pháttriểnsau.
  • #4 Đốitượngsửdụngchínhlà những nhà cung cấp dịch vụ, các trung tâm dữ liệu, chính phủ, công ty đa quốc gia … cần triển khai điện toán đám mây với quy mô lớn.Cáccông ty cầntinhgiảnhạtầng CNTT,đểcắtgiảm chi phívậnhành, bảotrìhệthống.
  • #5 Đâylàmôhìnhđiệntoánchungcủaopenstack. Đâylà 3 thànhphầncốtlõicủaopenstack:Compute: thànhphầntínhtoán.Networking: thànhphầnmạng.Storage: thànhphầnlưutrữ.
  • #11 Cácphiênbảncủaopenstackđượcra 6 tháng 1 lần, cùngthờiđiểmcôngbốcácphiênbảnubuntu.
  • #15 Trongphiênbảnhiệntạithìcó 9 dịchvụ.