More Related Content
PDF
สมบัติของการหารเลขยกกำลัง1 PDF
การคูณเลขยกกำลังเมื่อเลขชี้กำลังเป็นจำนวนเต็มบวก PDF
แบบฝึกหัดโครงสร้างการเขียนผังงาน PDF
หลักการเขียนผังงาน(Flow chart) PDF
แบบทดสอบหน่วยที่ 1 ผังงาน DOC
DOCX
แผนภาพกระบวนการผลิตขนมปัง PDF
เฉลย ฟิสิกส์ 1 นาทีกับอ.มด วันที่ 6 ธันวาคม 2556 Featured
PDF
2024 Trend Updates: What Really Works In SEO & Content Marketing PDF
Storytelling For The Web: Integrate Storytelling in your Design Process PDF
Artificial Intelligence, Data and Competition – SCHREPEL – June 2024 OECD dis... PDF
Social Media Marketing Trends 2024 // The Global Indie Insights PDF
5 Public speaking tips from TED - Visualized summary PDF
ChatGPT and the Future of Work - Clark Boyd PDF
How Race, Age and Gender Shape Attitudes Towards Mental Health PPTX
How to Prepare For a Successful Job Search for 2024 PDF
Everything You Need To Know About ChatGPT PDF
PEPSICO Presentation to CAGNY Conference Feb 2024 PDF
Trends In Paid Search: Navigating The Digital Landscape In 2024 PDF
Google's Just Not That Into You: Understanding Core Updates & Search Intent PDF
How to Leverage AI to Boost Employee Wellness - Lydia Di Francesco - SocialHR... PDF
Product Design Trends in 2024 | Teenage Engineerings PDF
PDF
2024 State of Marketing Report – by Hubspot PDF
AI Trends in Creative Operations 2024 by Artwork Flow.pdf PDF
How to have difficult conversations PDF
Content Methodology: A Best Practices Report (Webinar) PDF
Getting into the tech field. what next Test flowchart
- 1.
1. Draw aflowchart to find the sum of first 50 natural numbers.
- 2.
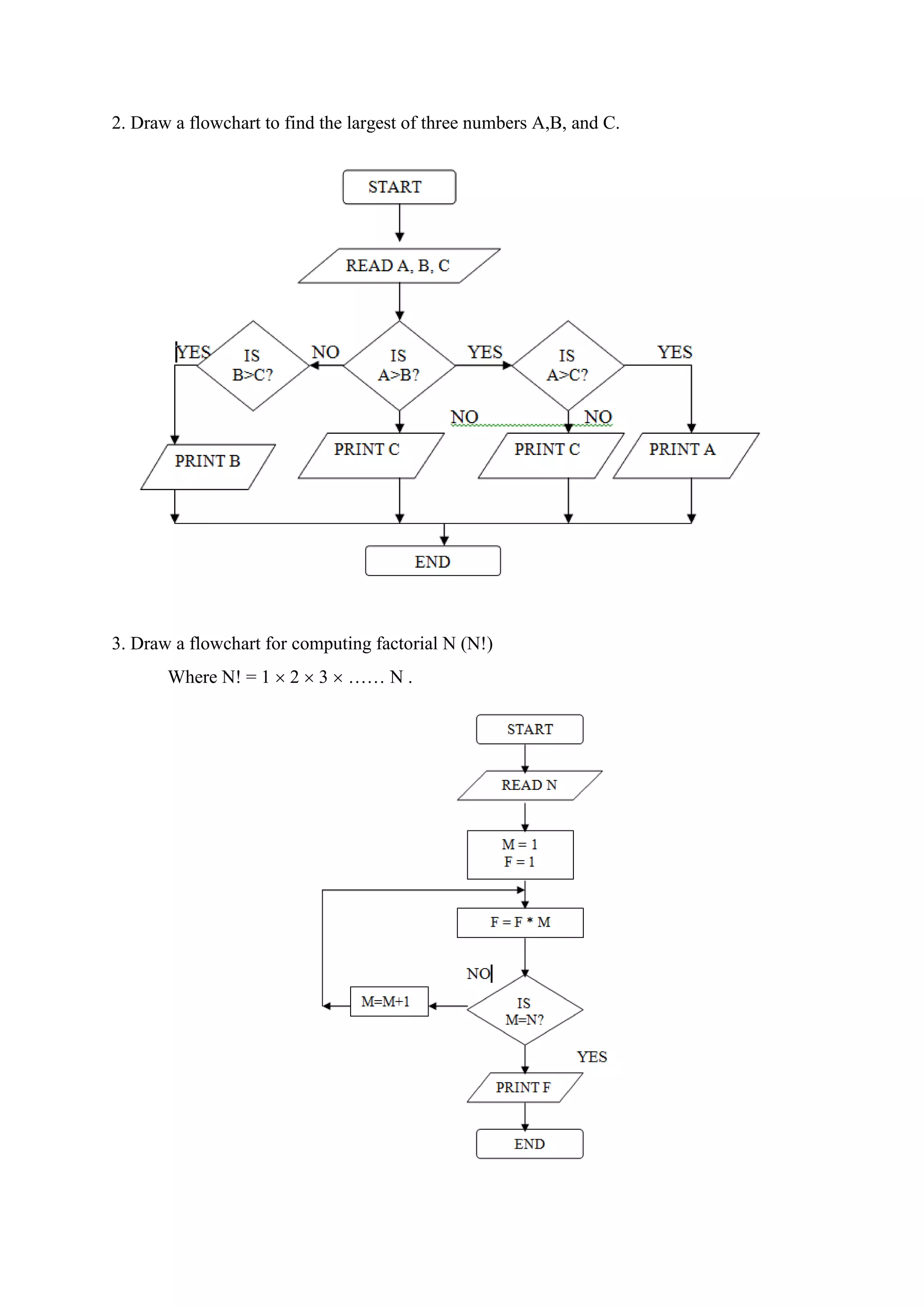
2. Draw aflowchart to find the largest of three numbers A,B, and C.
3. Draw a flowchart for computing factorial N (N!)
Where N! = 1 2 3 …… N .
- 3.
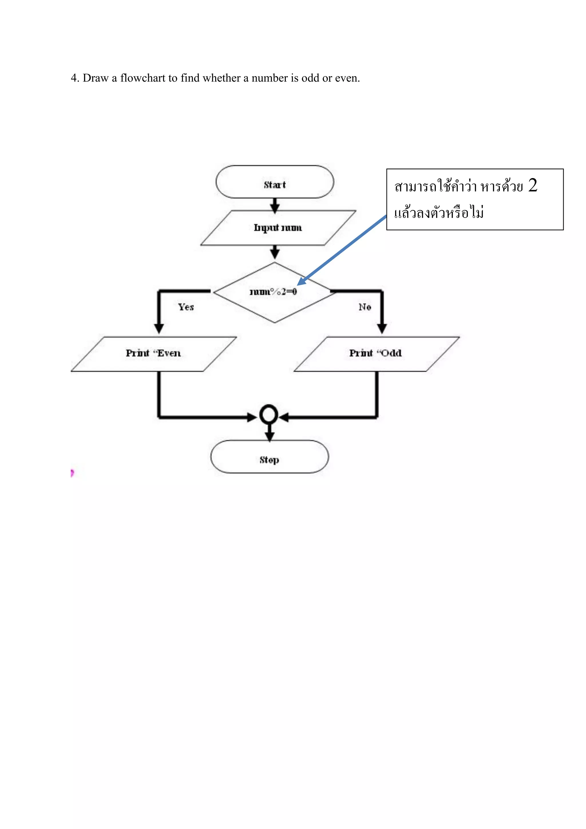
4. Draw aflowchart to find whether a number is odd or even.
สามารถใช้คาว่า หารด้วย 2
แล้วลงตัวหรือไม่
- 4.
5. Draw aflowchart showing reverse number of a input number