2012
   TECNOLOGIA

   Alberto Cantero
   3 ESO-B
   29-10-12




[DISSENY I CONSRUCCIÓ
D’HABITATGES]
Disseny i consrucció D’habitatges


INDEX
   A)      Idea del promotor…………………………………………….1


   B)      Projecte…………………………………………………………….1-4

B.1 Memoria ………………………………………………………………………….1-2

B.2 Planols……………………………………………………………………………..2-2

B.3 Presupost…………………………………………………………………………2-3

B.4 Normes de l’habitatge…………………………………………………….3-4


C) Construció

C.1 Permisos

C.2 Preparació del terreny

C.3 Fonaments

C.4 Estructura

C.5 Cobertes

C.6 Tancaments

C.7 Instal·lacions

C.8 Revistiment

C.9 Acabats


D) Avaluació




Maristes Rubí                                       Página 2
Disseny i consrucció D’habitatges


   A) Idea del promotor

         Propietari del terreny persona o empresa que decideix construir.

                   Públic: Construcció de col·legis,serveis…

   Promotor:

                 Privat: Construcció de per al propietari per gaudir-lo ell.
         L’ajuntament es l’encarregat de fer-la qualificació del sol:

                            Rústic: Agrícoles i ramaderes.
       Tipus de sol:        Urbà: Edificis,carrers,places,jardins…

                            Urbanitzable: Per cases de les urbanitzacions.




   B) Projecte
(B.1)Memòria plec de condicions

       Posar per escrit un descripció…
        Tipus de materials.
        Data de llavorament del pis.
        Si no et donen les Claus del pis que pot pasar.



                            Útil: La que es pot utilitzar.

         Superfície:
                              Construcció: Útil +elements constructius.

(B.2)Plànols



                                              Ampliació: numerador-denumerador (5:1)

         Escala: mesura de dibuix              Reducció: denumerador-numerador (1:50,1:100)
                    Mesura real
                                                Natural: denumerdor=numerador(1:1)

                                     Plantes de cotes:                    Escala 1/50 o 1/100
                                    Es veuen les mesures .                Plànols de secció generals:
                                    Distribució d’habitacions.            Altura 2,50m
                                    La superfície útil.
                                    Plantes de distribució:
Maristes Rubí                                                                                           Página 3
Disseny i consrucció D’habitatges




Maristes Rubí                       Página 4
Disseny i consrucció D’habitatges

(B.3) Pressupost

En el pressupost es diu el que val la construcció:


                                                       Parsial: Per cada
                                                            partida
                                                         homogenia
         Presupost
                                                        Total: Preu total
                                                          més el dels
                                                            parsials.

Material                       Nombre Unitats        Preu Unitat    Preu Total
Porta Roure 2.10m*0,70m              20              100 euros      2000 euros
Porta de seguretat                    1              500 euros      500 euros
2,10m*0,80m
                                                     Subtotal       2500 euros
IVA= 21/100=0,21*2500=525                            IVA (21%)      525 euros
Import Total=SubTotal+IVA                            Import Total   3025 euros
2500+525=3025 euros



(B.4) Normes que ha de complir un habitatge
             1. Especifiques municipals de l’entorn
             2. Normes d’habitatge i confort
             3. Normes de seguretat
   1) Especifiques municipals de l’entorn:
     Les posa el ajuntament.
     • Alçada màxima
     • Tipus de fasana
     Volum total edificació

        VOLADA:Profunditat de balcons.

   2) Normes d’habitabilitat i confort:
      •      Superfície útilminima :40 m2
         - Habitació                       -         Televisió instal·lacions
         - Radio                          -          Radio
         - Sal                            -          Telèfon
         - Instal·lacions mínimes                     - Altura mínima sostre (2,50m)
         - Electricitat                   -          Amplada de la porta (0,80m) la resta (0,70m)
         - Aigua (freda , calenta)
         - Gas (no obligatori)

Maristes Rubí                                                                                       Página 5
Disseny i consrucció D’habitatges

         - Radio
   3) Normes de seguretat:
      Mesures per evitar encantis i d’anys.
      •      Extintors
      •      Sortides d’emergència
      •      Avis d’encendi
      •      Etc...



            C) Construcció
(C.1) Permisos
Garantir els nivells minims d’habitabilitat exigible a un habitatge.
    -   Quan comprem , signem els documents i ens tenen que donar la cel·lula d’habitabilitat.

Permis                    Qui L’atorga               Quan S’atorga         Que s’ha de complir
Licencia D’obra           Tecnics d’ajuntament       Abans de costruir     -La normativa
                                                                           municipal sobre
                                                                           lentorn
                                                                           -La normativa
                                                                           d’habitatgei confort.
Licensia d’una            Tecnics d’ajuntament       Afiralitat d’obra     Durant la constrció
ocupació                                                                   I una vegada acabada
                                                                           els tecnics i
                                                                           inspecionen
                                                                           l’habitatge
Celuda d’habitabilidad    Tecnics generalitat        Presentar llicensia   Les normes i segment


(C.2) Preparació del Terreny
          Desblosament
          Moviment de terreny
          Replanteig del projecte sobre el terreny



(C.3) Fonaments

Funcions:
   - Soporten carregues i forces i les transmeten al terreny

        FT=Fe (aguanta)
        Fe (edificació)
        Fe>FT maximes (s’easforsa)
        FT>Fe (imposible)




Maristes Rubí                                                                                      Página 6
Disseny i consrucció D’habitatges


   FT (terreny)

Tipos de Fonaments:
   - Han de soportar l’edifici.
   - Resistencia al sol.
   - Zona.
   - Alsania edifici.

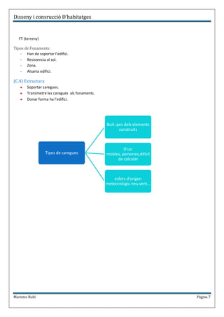
(C.4) Estructura
       Soportar caregues.
       Transmetre les caregues als fonaments.
       Donar forma ha l’edifici.




                                                Buit: pes dels elements
                                                       construits



                                                         D'us:
                   Tipos de caregues            mobles, persones,dificil
                                                     de calcular



                                                    esfors d'origen
                                                meteorologic:neu vent...




Maristes Rubí                                                              Página 7
Disseny i consrucció D’habitatges

Activitats de la página 87

2)A continuació esmentem algunes situacions quotidianes. Estableix la relació que hi ha entre cadascuna
d’elles i les diferents fases del procés tecnològic de l’habitatge:
a) Projecte

     b)Abaluació

c) Idea del promotor

     d)Construcció

3)A quin document del projecte d’un habitatge trobarem:
a)   Plànols.
b)   Memòria.
c)   Memòria.
d)   Pleg de condisions.

8) Quina diferencia hi ha entre la superfície úti d’un habitatge i la superfície construïda ?

La útil es la que es pot utilitzar i la construïda es la útil+elements constructius.

TIPOS D’ESFORSOS
       Tracció: Quan dues forses oposades tene intensió d’allargar el cos.
       Compresió: Dues forses tenen la intensió de xafar un cos.
       Flexió: Tracció + compresió.

TIPOS D’ESFOSOS DEPENEN DE LA POSESIÓ
       Vertical: Suporta carregues i les transmet als fonaments.
                    -    Parets mestres
                    -    Columnes,Edat mitjana.
                    -    Pilars:S.XX




          Oritzontal: Suporta carregues esforsos i transmet a estructura vertical.
                          -    Jassera
                          -    Bigues
                          -    Forjat (terrat o sostre).
                          -    Guix
                          -    Revoló




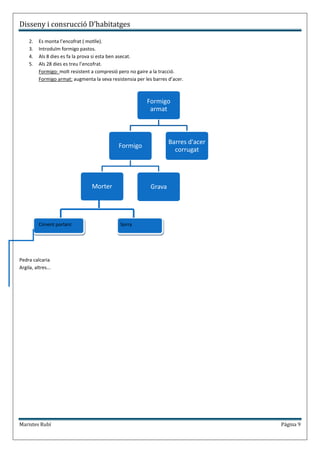
CONSTRUCCIÓ PILAR DE FORMIGO ARMAT
   1. Posem les bares d’acer corrugat a l’interior.

Maristes Rubí                                                                                    Página 8
Disseny i consrucció D’habitatges

     2.   Es monta l’encofrat ( motlle).
     3.   Introduïm formigo pastos.
     4.   Als 8 dies es fa la prova si esta ben asecat.
     5.   Als 28 dies es treu l’encofrat.
          Formigo: molt resistent a compresió pero no gaire a la tracció.
          Formigo armat: augmenta la seva resistensia per les barres d’acer.



                                                           Formigo
                                                            armat



                                                                     Barres d'acer
                                              Formigo
                                                                       corrugat




                                  Morter                     Grava




          Ciment porlant                       Sorra




Pedra calcaria
Argila, altres...




Maristes Rubí                                                                        Página 9
Disseny i consrucció D’habitatges

TIPUS D’ESTRUCTURA SEGONS MATERIAL UTILITZAT


         Metàl·lica: Edificis molt alts

         BurjKhalifa 832m

         Formigo armat: Feta de formigo i forjat
         Paret mestre: Habitatge de poques plantes.
         Estructures mitjes: Combinació de 3 estructures anteriors.

(C.2.4) Cobertes


Són tancaments que separen edicísis del enterior, pot ser de dos tipus terrases i terats o teulades:




                                                             Terases i terats: Inclinacions
                                                                  maximes de 5%.



       Tipus                                                  Teulades: Són inclinacions
                                                           (impedeixen l'acumulament de
                                                                       l'aigua)




(C.2.5) Tancament


Funció: Dívidir verticalment espais interiors i aïllar-los dels vents i suportar carregues de l’edicisi.




Maristes Rubí                                                                                              Página 10
Disseny i consrucció D’habitatges


                                                                                  Paret mitjera:
                                                                           separa habitacions veïnes

                    Tancament
                                                                                     façana:
                                                                              separa de l'exterior


                                                                      Envan: separen espais d'un mateix
                                                                                  habitatge



                                                                     Paret mestre: forma part de l'edicisi




(C.2.6) Intal·lacions


Són electricitat, aigua, la ràdio, televisió...




                                                              Encastades: per
                                                                 dins dels
                                                                paviments.
                          tipus
                                                                Vistes: Circulen
                                                                per l'exterior




(C.2.7) Revistiment


Les funsions són amargar i inperfeccion de parets, aïllant que protegeix de les humitats.


Maristes Rubí                                                                                                Página 11
Disseny i consrucció D’habitatges

                Elements                      Revistiment
Paret                           Guix
Façana                          Arebosats
Terres                          Paviment


(C.2.8) Acabats
Serveix per donar els últims retocs:

         Pintura
         Posar aixetes
         Portes
         Finestres...

AGLOMERANT
Material en pols – Aigua >plasticitat

Temps de presa (enduriment = resistencia)

TIPUS:

         Ciment: Color gris, Resistent compresió, ciment portatil.
         Guix: Color blanc, revistiment de parets de gran qualitat, escaiola guix de molta bona qualitat, morter+guix= alabastre
         Calç: Sobte industrialment apartir de pedra calcaria,s’utilitza com aglomerant pero no es tant resistent, revistiment de
         façana en zones càlides.

CONGLOMERANT


                Morter

Morter          Formigo

                Formigo armat




(D) Abaluació
Cualitat de la construcció que compleix la normativa, l’usuari es qui abalua l’habitatge.

L’usuari informa als tecnics de reparació o als de accidents.

El periode de garantia depen dels danys causats si són greus seran 10 anys pero si són petits són 6 mesos.

Maristes Rubí                                                                                                           Página 12
Disseny i consrucció D’habitatges

ACTIVITATS (Pagina 93)

14. Quina diferencia hi ha entre un aglomerant i un conglomerant?
El aglomerant es mes dur que el conglomerant.

15. Des del punt de vista de la resistència, quina es la diferencia entre el formigó i el formigó armat?

El formigó armat es mes resistént que el formigó.

16. Què és el temps ce presa?

Es el que tarda el formigó en secarse.

18. una paret pot formar part d’una edificació? En quins casos?

Si, n les parets mestres.

19. Indica la diferencia que hi ha entre :

a) Una jàssera i una biga: La jàssera es la que aguanta a la biga i la biga el horitzontal.

b) Una biga i un pilar: la biga es de ciment i el pilar es de ferro.

c) Una coberta i un tancament: la coberta separa horitzontalment i el tancament vertical.

d) L’enguixat i el paviment: l’enguixat esta a l’interior i el paviment a l’exterior.

e) Una paret mestre ii una façana: la paret mestre es mes gruixuda que la façana.

f) Un terrat i una teulada: el terrat es pla i la teulada pot ser inclinada 5%.

g) Els fonaments i l’estructura: els fonaments transmeten al terra totes les forces de l’edifisi i etructura suporta.

21. Quins són els elements contructius que porten una capa de material aïllant?

Façana , terrat...

22. Quins avantatges va portar l’acer quan es va començar a utilitzar en la contrucció?

Fer pilars mes llargs i molt mes resistents.

23. Quina es la funció d’un encofrat?

la seva funció es donar forma al formigó (MOTLlE)

24. Quins elements són necessaris per construir un forjat?

Pilars, biga, ciment, teules, rajoles...

25. Quins avantatges i incovenients presenta la utilització d’acer o formigó armat en la construcció de les estructures
de les edificacions?

Que pot ser molt mes alt i el incobenient no molt resistent a la calor i pesara mes.



Maristes Rubí                                                                                                    Página 13
Disseny i consrucció D’habitatges

ACTIVITATS (Pagina 96)
   1. Quins són els tres documents que formen part d’un projecte arquitectònic?
      Memoria , ple condicions

   8. Quins són els elements constructius més importants?

       Fonament, estructura, rebestiment...

   9. Reprodueix al teu quadern una taula com la següent i completa-la:

Grup o element    Funció
Fonaments         Mantenir regida la edificació
Estructura        Soportar tots els esforses
Tancament         Separen diferents estances
Forjat            Aguanten les cobertes
Instal·lacions    Porten l’energia a llocs de la casa
Coberta           Separen horitzontalment l’edifisi de l’exterior


  10. Digues a quina part constructiva pertanyen cadascun dels elements constructius següents:

Elements            Grup
Canonada            Instal·lacions
Finestra            Tancament
Forjat              Acabat
Porta               Estructura
Pilar               Tancament
Balcó               Estructura
Paret meste         Tancament
Envá                Estructura
Terrat              Tancament
Paret mitgera       Coberta
Teulada             Tancament




Maristes Rubí                                                                                    Página 14

Tecnologia tema 1

  • 1.
    2012 TECNOLOGIA Alberto Cantero 3 ESO-B 29-10-12 [DISSENY I CONSRUCCIÓ D’HABITATGES]
  • 2.
    Disseny i consruccióD’habitatges INDEX A) Idea del promotor…………………………………………….1 B) Projecte…………………………………………………………….1-4 B.1 Memoria ………………………………………………………………………….1-2 B.2 Planols……………………………………………………………………………..2-2 B.3 Presupost…………………………………………………………………………2-3 B.4 Normes de l’habitatge…………………………………………………….3-4 C) Construció C.1 Permisos C.2 Preparació del terreny C.3 Fonaments C.4 Estructura C.5 Cobertes C.6 Tancaments C.7 Instal·lacions C.8 Revistiment C.9 Acabats D) Avaluació Maristes Rubí Página 2
  • 3.
    Disseny i consruccióD’habitatges A) Idea del promotor Propietari del terreny persona o empresa que decideix construir. Públic: Construcció de col·legis,serveis… Promotor: Privat: Construcció de per al propietari per gaudir-lo ell. L’ajuntament es l’encarregat de fer-la qualificació del sol: Rústic: Agrícoles i ramaderes. Tipus de sol: Urbà: Edificis,carrers,places,jardins… Urbanitzable: Per cases de les urbanitzacions. B) Projecte (B.1)Memòria plec de condicions Posar per escrit un descripció… Tipus de materials. Data de llavorament del pis. Si no et donen les Claus del pis que pot pasar. Útil: La que es pot utilitzar. Superfície: Construcció: Útil +elements constructius. (B.2)Plànols Ampliació: numerador-denumerador (5:1) Escala: mesura de dibuix Reducció: denumerador-numerador (1:50,1:100) Mesura real Natural: denumerdor=numerador(1:1) Plantes de cotes: Escala 1/50 o 1/100 Es veuen les mesures . Plànols de secció generals: Distribució d’habitacions. Altura 2,50m La superfície útil. Plantes de distribució: Maristes Rubí Página 3
  • 4.
    Disseny i consruccióD’habitatges Maristes Rubí Página 4
  • 5.
    Disseny i consruccióD’habitatges (B.3) Pressupost En el pressupost es diu el que val la construcció: Parsial: Per cada partida homogenia Presupost Total: Preu total més el dels parsials. Material Nombre Unitats Preu Unitat Preu Total Porta Roure 2.10m*0,70m 20 100 euros 2000 euros Porta de seguretat 1 500 euros 500 euros 2,10m*0,80m Subtotal 2500 euros IVA= 21/100=0,21*2500=525 IVA (21%) 525 euros Import Total=SubTotal+IVA Import Total 3025 euros 2500+525=3025 euros (B.4) Normes que ha de complir un habitatge 1. Especifiques municipals de l’entorn 2. Normes d’habitatge i confort 3. Normes de seguretat 1) Especifiques municipals de l’entorn: Les posa el ajuntament. • Alçada màxima • Tipus de fasana Volum total edificació VOLADA:Profunditat de balcons. 2) Normes d’habitabilitat i confort: • Superfície útilminima :40 m2 - Habitació - Televisió instal·lacions - Radio - Radio - Sal - Telèfon - Instal·lacions mínimes - Altura mínima sostre (2,50m) - Electricitat - Amplada de la porta (0,80m) la resta (0,70m) - Aigua (freda , calenta) - Gas (no obligatori) Maristes Rubí Página 5
  • 6.
    Disseny i consruccióD’habitatges - Radio 3) Normes de seguretat: Mesures per evitar encantis i d’anys. • Extintors • Sortides d’emergència • Avis d’encendi • Etc... C) Construcció (C.1) Permisos Garantir els nivells minims d’habitabilitat exigible a un habitatge. - Quan comprem , signem els documents i ens tenen que donar la cel·lula d’habitabilitat. Permis Qui L’atorga Quan S’atorga Que s’ha de complir Licencia D’obra Tecnics d’ajuntament Abans de costruir -La normativa municipal sobre lentorn -La normativa d’habitatgei confort. Licensia d’una Tecnics d’ajuntament Afiralitat d’obra Durant la constrció ocupació I una vegada acabada els tecnics i inspecionen l’habitatge Celuda d’habitabilidad Tecnics generalitat Presentar llicensia Les normes i segment (C.2) Preparació del Terreny Desblosament Moviment de terreny Replanteig del projecte sobre el terreny (C.3) Fonaments Funcions: - Soporten carregues i forces i les transmeten al terreny FT=Fe (aguanta) Fe (edificació) Fe>FT maximes (s’easforsa) FT>Fe (imposible) Maristes Rubí Página 6
  • 7.
    Disseny i consruccióD’habitatges FT (terreny) Tipos de Fonaments: - Han de soportar l’edifici. - Resistencia al sol. - Zona. - Alsania edifici. (C.4) Estructura Soportar caregues. Transmetre les caregues als fonaments. Donar forma ha l’edifici. Buit: pes dels elements construits D'us: Tipos de caregues mobles, persones,dificil de calcular esfors d'origen meteorologic:neu vent... Maristes Rubí Página 7
  • 8.
    Disseny i consruccióD’habitatges Activitats de la página 87 2)A continuació esmentem algunes situacions quotidianes. Estableix la relació que hi ha entre cadascuna d’elles i les diferents fases del procés tecnològic de l’habitatge: a) Projecte b)Abaluació c) Idea del promotor d)Construcció 3)A quin document del projecte d’un habitatge trobarem: a) Plànols. b) Memòria. c) Memòria. d) Pleg de condisions. 8) Quina diferencia hi ha entre la superfície úti d’un habitatge i la superfície construïda ? La útil es la que es pot utilitzar i la construïda es la útil+elements constructius. TIPOS D’ESFORSOS Tracció: Quan dues forses oposades tene intensió d’allargar el cos. Compresió: Dues forses tenen la intensió de xafar un cos. Flexió: Tracció + compresió. TIPOS D’ESFOSOS DEPENEN DE LA POSESIÓ Vertical: Suporta carregues i les transmet als fonaments. - Parets mestres - Columnes,Edat mitjana. - Pilars:S.XX Oritzontal: Suporta carregues esforsos i transmet a estructura vertical. - Jassera - Bigues - Forjat (terrat o sostre). - Guix - Revoló CONSTRUCCIÓ PILAR DE FORMIGO ARMAT 1. Posem les bares d’acer corrugat a l’interior. Maristes Rubí Página 8
  • 9.
    Disseny i consruccióD’habitatges 2. Es monta l’encofrat ( motlle). 3. Introduïm formigo pastos. 4. Als 8 dies es fa la prova si esta ben asecat. 5. Als 28 dies es treu l’encofrat. Formigo: molt resistent a compresió pero no gaire a la tracció. Formigo armat: augmenta la seva resistensia per les barres d’acer. Formigo armat Barres d'acer Formigo corrugat Morter Grava Ciment porlant Sorra Pedra calcaria Argila, altres... Maristes Rubí Página 9
  • 10.
    Disseny i consruccióD’habitatges TIPUS D’ESTRUCTURA SEGONS MATERIAL UTILITZAT Metàl·lica: Edificis molt alts BurjKhalifa 832m Formigo armat: Feta de formigo i forjat Paret mestre: Habitatge de poques plantes. Estructures mitjes: Combinació de 3 estructures anteriors. (C.2.4) Cobertes Són tancaments que separen edicísis del enterior, pot ser de dos tipus terrases i terats o teulades: Terases i terats: Inclinacions maximes de 5%. Tipus Teulades: Són inclinacions (impedeixen l'acumulament de l'aigua) (C.2.5) Tancament Funció: Dívidir verticalment espais interiors i aïllar-los dels vents i suportar carregues de l’edicisi. Maristes Rubí Página 10
  • 11.
    Disseny i consruccióD’habitatges Paret mitjera: separa habitacions veïnes Tancament façana: separa de l'exterior Envan: separen espais d'un mateix habitatge Paret mestre: forma part de l'edicisi (C.2.6) Intal·lacions Són electricitat, aigua, la ràdio, televisió... Encastades: per dins dels paviments. tipus Vistes: Circulen per l'exterior (C.2.7) Revistiment Les funsions són amargar i inperfeccion de parets, aïllant que protegeix de les humitats. Maristes Rubí Página 11
  • 12.
    Disseny i consruccióD’habitatges Elements Revistiment Paret Guix Façana Arebosats Terres Paviment (C.2.8) Acabats Serveix per donar els últims retocs: Pintura Posar aixetes Portes Finestres... AGLOMERANT Material en pols – Aigua >plasticitat Temps de presa (enduriment = resistencia) TIPUS: Ciment: Color gris, Resistent compresió, ciment portatil. Guix: Color blanc, revistiment de parets de gran qualitat, escaiola guix de molta bona qualitat, morter+guix= alabastre Calç: Sobte industrialment apartir de pedra calcaria,s’utilitza com aglomerant pero no es tant resistent, revistiment de façana en zones càlides. CONGLOMERANT Morter Morter Formigo Formigo armat (D) Abaluació Cualitat de la construcció que compleix la normativa, l’usuari es qui abalua l’habitatge. L’usuari informa als tecnics de reparació o als de accidents. El periode de garantia depen dels danys causats si són greus seran 10 anys pero si són petits són 6 mesos. Maristes Rubí Página 12
  • 13.
    Disseny i consruccióD’habitatges ACTIVITATS (Pagina 93) 14. Quina diferencia hi ha entre un aglomerant i un conglomerant? El aglomerant es mes dur que el conglomerant. 15. Des del punt de vista de la resistència, quina es la diferencia entre el formigó i el formigó armat? El formigó armat es mes resistént que el formigó. 16. Què és el temps ce presa? Es el que tarda el formigó en secarse. 18. una paret pot formar part d’una edificació? En quins casos? Si, n les parets mestres. 19. Indica la diferencia que hi ha entre : a) Una jàssera i una biga: La jàssera es la que aguanta a la biga i la biga el horitzontal. b) Una biga i un pilar: la biga es de ciment i el pilar es de ferro. c) Una coberta i un tancament: la coberta separa horitzontalment i el tancament vertical. d) L’enguixat i el paviment: l’enguixat esta a l’interior i el paviment a l’exterior. e) Una paret mestre ii una façana: la paret mestre es mes gruixuda que la façana. f) Un terrat i una teulada: el terrat es pla i la teulada pot ser inclinada 5%. g) Els fonaments i l’estructura: els fonaments transmeten al terra totes les forces de l’edifisi i etructura suporta. 21. Quins són els elements contructius que porten una capa de material aïllant? Façana , terrat... 22. Quins avantatges va portar l’acer quan es va començar a utilitzar en la contrucció? Fer pilars mes llargs i molt mes resistents. 23. Quina es la funció d’un encofrat? la seva funció es donar forma al formigó (MOTLlE) 24. Quins elements són necessaris per construir un forjat? Pilars, biga, ciment, teules, rajoles... 25. Quins avantatges i incovenients presenta la utilització d’acer o formigó armat en la construcció de les estructures de les edificacions? Que pot ser molt mes alt i el incobenient no molt resistent a la calor i pesara mes. Maristes Rubí Página 13
  • 14.
    Disseny i consruccióD’habitatges ACTIVITATS (Pagina 96) 1. Quins són els tres documents que formen part d’un projecte arquitectònic? Memoria , ple condicions 8. Quins són els elements constructius més importants? Fonament, estructura, rebestiment... 9. Reprodueix al teu quadern una taula com la següent i completa-la: Grup o element Funció Fonaments Mantenir regida la edificació Estructura Soportar tots els esforses Tancament Separen diferents estances Forjat Aguanten les cobertes Instal·lacions Porten l’energia a llocs de la casa Coberta Separen horitzontalment l’edifisi de l’exterior 10. Digues a quina part constructiva pertanyen cadascun dels elements constructius següents: Elements Grup Canonada Instal·lacions Finestra Tancament Forjat Acabat Porta Estructura Pilar Tancament Balcó Estructura Paret meste Tancament Envá Estructura Terrat Tancament Paret mitgera Coberta Teulada Tancament Maristes Rubí Página 14