Embed presentation
Download to read offline





















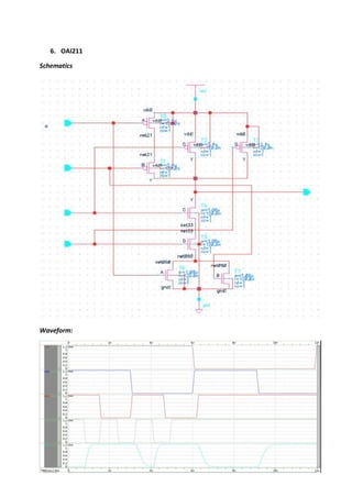
The document describes a standard cell library design project completed by three students - Vignesh Ganesan, Jayashree Jayabalan, and Franson Joshua J - for a VLSI design course at the University of Texas at Dallas. The standard cell library contains the schematics, layouts, and waveforms for 10 basic logic gates - inverter, NAND2, NOR2, XOR2, MUX2:1, OAI211, OAI21, AOI22, and D-Flip Flop. The document also includes a layout of all the cells together.




















