Team Members: Guided By:
Nihal Pradeep Ms. Sindhya K. Nambiar
Nagaraj R. Potti
Sriram S. Kamath
Assistant Professor,
Computer Science and Engineering
Department
SCMS SCHOOL OF ENGINEERING AND TECHNOLOGY
SL NO CONTENTS SLIDE NO
1 Overview 3
2 Motivation to revamp existing systems 4
3 Proposed Approach 5
4 Module Division 6
5 Home Feed 7
6 Portfolio 8
7 Events 9
8 Forms 10
9 DFD 17
10 Conclusion 18
11 Future Scope 19
12 References 20
SPORTAL is a dedicated social networking application for
sports enthusiasts to connect, share, watch and talk about
their favorite sports to like minded individuals across the
network. The application gives a platform for a variety of
sports enthusiasts such as fans, amateurs, professionals,
coaches, clubs and organisations.
 CONTENT SPECIFIC TO LARGE AND FAMOUS COMMUNITIES
 OBSCURITY IN NEWS FEEDS
 LARGELY FOCUSED ON EXPLORING A SINGLE SPORT
 DOES NOT FOCUS ON PROVIDING OPPORTUNITIES AND RATHER HEAVILY
LOADED ON ADVERTISING CONTENT
 HEAVY ON THE DEVICE MEMORY
 CONNECT ALL LEVELS OF USERS UNDER A COMMON PLATFORM
 PROVIDE EMPLOYMENT OPPORTUNITIES TO SPORTS PROFESSIONALS
 PROVIDE SCOUTING FACILITY FOR COACHES, CLUBS AND ORGANIZATIONS
 LIVE UPDATES OF FAVORITE MATCHES
 INVENTORY MANAGEMENT FACILITY TO MANAGE ALL SPORTS RELATED
EQUIPMENT
 CAPTURE AND SHARE YOUR FAVORITE SPORTING MOMENTS
 LOCATION BASED FILTERING
HOME FEED
PORTFOLIO
EVENTS
App
 FUNDAMENTAL POINT OF INFORMATION INTERCHANGE
 FEEDS INCLUDE FEEDS BASED ON THE USERS NETWORK AND SUBSCRIBED
CONTENT
 EMPLOYMENT OPPORTUNITIES CAN TARGET THE NECESSARY TARGET
AUDIENCES THROUGH THIS
• COMPREHENSIVE PROVISION FOR GENERATION OF A PUBLIC PROFILE
• ACHIEVEMENTS CAN BE RECORDED FOR DISPLAY
•
• AWARDS AND CERTIFICATES CAN BE SPECIFIED FOR VALIDATION OF
TRIUMPHS
• CRITICS AND REVIEWS FOR EVALUATION AND ASSESSMENT
• GENERATION AND VIEWING OF LOCAL EVENTS WHICH ARE TO BE HOSTED
• GATHERINGS AND AWARENESS EVENTS
• PLANNING AND ORGANISING OF TOURNAMENTS AND COMPETITIONS
• SALES AND PROMOTION OF SPORTING GOODS AND EQUIPMENT
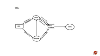
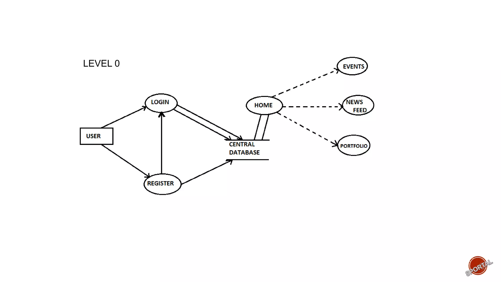
CONTEXT LEVEL
LEVEL 0
Username
Password
Checks in DB
Acknowledge
Username
Password
Checks in DB
Acknowledge
Username
Password
Checks in DB
Acknowledge
Username
Password
Checks in DB
Acknowledge
• A DEDICATED PLATFORM FOR SPORT BASED SOCIAL NETWORK
WAS SUCCESSFULLY IMPLEMENTED AS PER REQUIREMENTS.
• FRONT END INTERFACE HAS BEEN DESIGNED TO KEEP IT
SIMPLE TO UNDERSTAND AND OPERATE TO THE USERS.
 TREMENDOUS FUTURE SCOPE WITH KEY AIMS IN BRINGING DYNAMIC
UPDATION, LIVE SCORES, CRITIC RATING BASED COMPARISONS,
ADVERTISEMENTS
 ADVANCED SCOUTING MECHANISMS ALSO TO BE INTRODUCED TO MAKE
SEARCHING MORE SPECIFIC TO THE NEEDS OF THE SCOUT
 ‘FOLLOW YOUR TEAM’ FEATURE CAN PERSONALIZE USER EXPERIENCE
EVEN MORE
https://www.stackoverflow.com
https://www.wikipedia.com
https://www.androidexample.com
https://www.github.com
https://www.codeacademy.com
Sportal Final - Ram

Sportal Final - Ram

  • 1.
    Team Members: GuidedBy: Nihal Pradeep Ms. Sindhya K. Nambiar Nagaraj R. Potti Sriram S. Kamath Assistant Professor, Computer Science and Engineering Department SCMS SCHOOL OF ENGINEERING AND TECHNOLOGY
  • 2.
    SL NO CONTENTSSLIDE NO 1 Overview 3 2 Motivation to revamp existing systems 4 3 Proposed Approach 5 4 Module Division 6 5 Home Feed 7 6 Portfolio 8 7 Events 9 8 Forms 10 9 DFD 17 10 Conclusion 18 11 Future Scope 19 12 References 20
  • 3.
    SPORTAL is adedicated social networking application for sports enthusiasts to connect, share, watch and talk about their favorite sports to like minded individuals across the network. The application gives a platform for a variety of sports enthusiasts such as fans, amateurs, professionals, coaches, clubs and organisations.
  • 4.
     CONTENT SPECIFICTO LARGE AND FAMOUS COMMUNITIES  OBSCURITY IN NEWS FEEDS  LARGELY FOCUSED ON EXPLORING A SINGLE SPORT  DOES NOT FOCUS ON PROVIDING OPPORTUNITIES AND RATHER HEAVILY LOADED ON ADVERTISING CONTENT  HEAVY ON THE DEVICE MEMORY
  • 5.
     CONNECT ALLLEVELS OF USERS UNDER A COMMON PLATFORM  PROVIDE EMPLOYMENT OPPORTUNITIES TO SPORTS PROFESSIONALS  PROVIDE SCOUTING FACILITY FOR COACHES, CLUBS AND ORGANIZATIONS  LIVE UPDATES OF FAVORITE MATCHES  INVENTORY MANAGEMENT FACILITY TO MANAGE ALL SPORTS RELATED EQUIPMENT  CAPTURE AND SHARE YOUR FAVORITE SPORTING MOMENTS  LOCATION BASED FILTERING
  • 6.
  • 7.
     FUNDAMENTAL POINTOF INFORMATION INTERCHANGE  FEEDS INCLUDE FEEDS BASED ON THE USERS NETWORK AND SUBSCRIBED CONTENT  EMPLOYMENT OPPORTUNITIES CAN TARGET THE NECESSARY TARGET AUDIENCES THROUGH THIS
  • 8.
    • COMPREHENSIVE PROVISIONFOR GENERATION OF A PUBLIC PROFILE • ACHIEVEMENTS CAN BE RECORDED FOR DISPLAY • • AWARDS AND CERTIFICATES CAN BE SPECIFIED FOR VALIDATION OF TRIUMPHS • CRITICS AND REVIEWS FOR EVALUATION AND ASSESSMENT
  • 9.
    • GENERATION ANDVIEWING OF LOCAL EVENTS WHICH ARE TO BE HOSTED • GATHERINGS AND AWARENESS EVENTS • PLANNING AND ORGANISING OF TOURNAMENTS AND COMPETITIONS • SALES AND PROMOTION OF SPORTING GOODS AND EQUIPMENT
  • 17.
  • 18.
  • 20.
  • 21.
  • 22.
    • A DEDICATEDPLATFORM FOR SPORT BASED SOCIAL NETWORK WAS SUCCESSFULLY IMPLEMENTED AS PER REQUIREMENTS. • FRONT END INTERFACE HAS BEEN DESIGNED TO KEEP IT SIMPLE TO UNDERSTAND AND OPERATE TO THE USERS.
  • 23.
     TREMENDOUS FUTURESCOPE WITH KEY AIMS IN BRINGING DYNAMIC UPDATION, LIVE SCORES, CRITIC RATING BASED COMPARISONS, ADVERTISEMENTS  ADVANCED SCOUTING MECHANISMS ALSO TO BE INTRODUCED TO MAKE SEARCHING MORE SPECIFIC TO THE NEEDS OF THE SCOUT  ‘FOLLOW YOUR TEAM’ FEATURE CAN PERSONALIZE USER EXPERIENCE EVEN MORE
  • 24.

Editor's Notes

  • #4 Basic SN Features- Instagram + added features Scouting Matches and Tournaments
  • #5 Eg: Fancred,
  • #7 3 Page Structure Home Feed- News, new clubs hiring, shares Portfolio- User and critics, rating at different levels (amateur, semi-pro… ) Events-Game hosting, joining invitations, inventory sharing