Semantic Web
Juha Puustjärvi
2
Course books:
• M.C. Daconta, L.J. Obrst, and K.T. Smith. The Semantic Web: A
Guide to the Future of XML, Web Services, and Knowledge
Management. Wiley Publishing, 2003.
• G. Antoniou, and F. Harmelen. A semantic Web Primer. The MIT
Press, 2004.
• G. Antoniou, P. Groth, F. Harmelen and R. Hoekstra. A semantic
Web Primer. The MIT Press, 2012.
• M. P. Singh, and M. H. Huhns. Service-Oriented Computing:
Semantics, Processes, Agents. John Wiley & Sons, 2005.
• B. DuCharme. Learning SPARQL, O´Reilly, 2011
3
Content
• Chapter 1: Today’s Web and the Semantic Web
• Chapter 2: The Business Case for the Semantic Web
• Chapter 3: Understanding XML and its Impact on the Enterprise
• Chapter 4: Understanding Web Services
• Chapter 5: Understanding Resource Description Framework
• Chapter 6: Understanding XML Related Technologies
• Chapter 7: Understanding Taxonomies
• Chapter 8: Understanding Ontologies
• Chapter 9: Semantic Web Services
• Chapter 10: An Organization’s Roadmap to Semantic Web
• Chapter 11: SPARQL
4
Chapter 1: Today’s Web and the Semantic Web
Brief History of Information Technology
• First-generation information systems provide centralized
processing that is controlled and accessed from simple
terminals that have no data-processing capabilities of
their own.
• Second-generation information systems are organized
into servers that provide general-purpose processing,
data, files, and applications and clients that interact with
the servers and provide special-purpose processing,
inputs, and outputs.
5
Brief History of Information Technology
• Third-generation information systems, which include
those termed peer-to-peer, enable each node of a
distributed set of processors to behave as both a client
and a server; they may still use some servers.
• Emerging next-generation information systems are
cooperative, where autonomous, active, heterogeneous
components enable the components collectively to
provide solutions.
6
System Architectures: Centralized
Mainframe
Terminal
3270
Terminal
Terminal
Terminal
Terminal
Terminal
Terminal
Terminal
Terminal
Terminal
Terminal
7
System Architectures: Client-Server
E-Mail
Server
Web
Server
Database
Server
PC
Client
PC
Client PC
Client
Workstation
Client
Master-Slave
8
System Architectures: Peer-to-Peer
E-Mail
System
Web
System
Database
System
Application
Application
Application
Application
9
System Architectures: Cooperative
E-Mail
System
Web
System
Database
System
Application
Application
Application
Application
(Mediators, Proxies, Aides, Wrappers)
Agent
Agent
Agent
Agent
Agent
Agent
Agent
Agent
10
Open Environments
• The term open implies that the components involved are
autonomous and heterogeneous, and system
configurations can change dynamically.
• Often, we would want to constrain the design an
behavior of components, and thus limit the openness of
the system – however, the system would still have to
deal with the rest of the world, which would remain open.
– E.g., a company might develop an enterprise integration system
that is wholly within the enterprise – yet the system would have
to deal with external parties, e.g., to handle supply and
production chains.
11
Autonomy
• Autonomy means that the components in an
environment function solely under their own control.
– E.g., an e-commerce site may or may not remove some item
from its catalog.
• Software components are autonomous because they
reflect the autonomy of the human and corporate
interests that they represent on the Web,
– i.e., there are sociopolitical reasons for autonomy
• A consequence of autonomy is that updates can occur
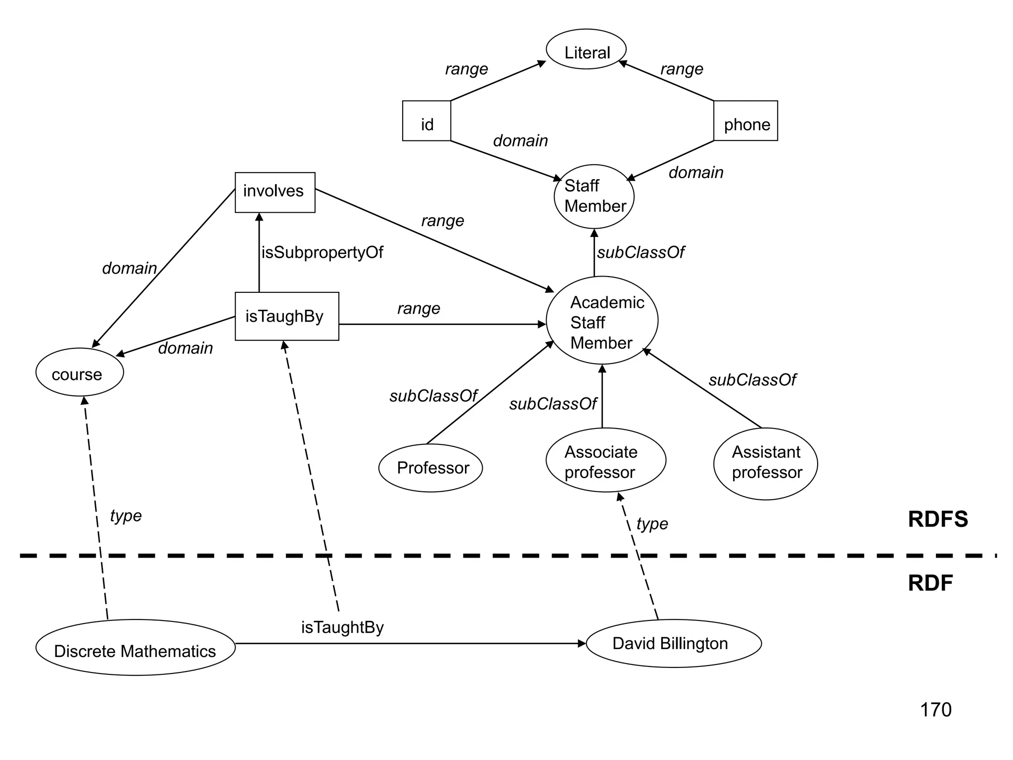
only under local control.
12
Heterogeneity
• Heterogeneity means that the various components of
given system are different in their design and
construction.
– Often the reasons are historical: components fielded today may
have arisen out of legacy systems that were initially constructed
for different narrow uses, but eventually expanded in their
scopes to participate in the same system.
• Heterogeneity can arise at a variety of levels in a
system, such as networking protocols, encodings of
information, and data formats.
– Clearly, standardization at each level reduces heterogeneity and
can improve productivity through enhanced interoperability.
– This is the reason that standards such as the Internet Protocol
(IP), HTTP, UCS Transportation Format (UTF-8), and XML have
gained currency.
13
• Heterogeneity also arises at the level of semantics and
usage, where it may be hardest to resolve and
sometimes even to detect.
• However, there is a reason why heterogeneity emerges
and should be allowed to persist.
– To remove heterogeneity would involve redesigning and re-
implementing the various components.
14
Dynamism
• An open environment can exhibit dynamism in two main
respects.
– First, because of autonomy, its participants can behave arbitrary.
– Second, they may also join or leave an open environment on a
whim.
15
The Challenges of Open Environments
• Open environments pose significant technical
challenges.
• In particular, the developed approaches must
– cope with the scale of the number of participants,
– respect the autonomy, and
– accommodate the heterogeneity of the various participants,
while maintaining coordination
16
Services
• Just like objects a generation ago, services is now the key
buzzword. However, services mean different things to
different people:
– A piece of business logic accessible via the Internet using open
standards (Microsoft).
– Encapsulated, loosely coupled, contracted software functions,
offered via standard protocols over the Web (DestiCorp).
– Loosely coupled software components that interact with one another
dynamically via standard Internet technologies (Gartner).
– A software application identified by a URL, whose interfaces and
binding are capable of being defined, described, and discovered by
XML artifacts and supports direct interaction with other software
applications using XML-based messages via Internet-based
protocols (W3C).
17
A historical view of services over the Web
Generation Scope Technology Example
First All Browser Any HTML
page
Second Programmatic Screen
scraper
Systematically
generated HTML
content
Third Standardized Web services Formally
described
service
Fourth Semantic Semantic
Web services
Semantically
described
service
18
Related Standards Bodies
• Since services involve serious work and interactions
among the implementations and systems of diverse
entities, it is only natural that several technologies
related to services would be standardized.
– As in much of computer science, standardization in services
often proceeds in a de facto manner, where a standard is
established merely by fact of being adopted by a large number of
vendors and users.
– Standards bodies take the lead in coming up with de jure
standards, and clean up and formalize emerging de facto
standards.
19
• The following are the most important standards bodies
and initiatives for services.
– IETF. The Internet Engineering Task Force is charged with the
creation and dissemination of standards dealing with Internet
technologies. Besides the TCP/IP suite and URI´s it is
responsible for HTTP, Session Initiation Protocol SIP and SMTP.
– OMG. The Object Management Group has been developing
standards for modeling, interoperating, and enacting distributed
object systems. Its most popular standards include UML and
CORBA.
– W3C. The World-Wide Web Consortium is an organization that
promotes standards dealing with Web technologies. The W3C
has mostly emphasized the representational aspects of the Web,
deferring to other bodies for networking and other computational
standards, e.g., those involving transactions. W3C’s main
standards of interest for services include XML, XML Schema,
WSDL, SOAP, and WSCI.
20
– OASIS. The Organization for the Advancement of Structured
Information Standards standardizes a number of protocols and
methodologies relevant to Web services including the Universal
Business Language UBL, UDDI and Business Process
Specification Language for Web Services (BPEL4WS), and in
collaboration with UN/CEFACT, ebXML.
– UN/CEFACT. The Nations Center fort Trade Facilitation and
Electronic Business focuses on the facilitation of international
transactions, through the simplification and harmoninization of
procedures and information flow. ebXML is one of its
development.
– WS-I. The Web Services Interoperability Organization is an
open, industry organization chartered to promote the
interoperability of Web services across platforms, operating
systems, and programming languages. Its primary contribution is
Basic Profile version 1.0 (BP 1.0).
21
– BPMI.org. The Business Process Management Initiative is
working to standardize the management of business processes
that span multiple applications, corporate departments, and
business partners. It integrated XLANG (Microsoft) and WSFL
(IBM) into BPEL4WS.
– WFMC. The Workflow Management Coalition develops
standardized models for workflows, and workflow engines, as
well as protocols for monitoring and controlling workflows.
– FIPA. The foundation for Intelligent Physical Agents promotes
technologies and specifications that facilitate the end-to-end
interoperation of intelligent agent systems for industrial
applications. Its standards include agent management
technologies and agent communication languages.
22
Standards for Web Services
• There have been several major efforts to standardize
services and service protocols, particularly for electronic
business.
• The relationship of the different proposed standards and
methodologies for automating electronic business is
presented in the following figure.
23
BPEL4WS
OWL-S Service
Model
ebXML
CPA
Process and workflow
orchestrations
QoS: Service
descriptions and bindings
Contracts and
agreements
XLANG
WSCL
WSDL
ebXML
CPP
ebXML
BPSS
XML, DTD, and XML Schema
HTTP, FTP, SMTP, SIP, etc.
SOAP
ebXML
messaging
OWL
UDDI
ebXML
Registries
WSCL
WSCI
WS-Coordination
WS-AtomicTransaction and WS-
BusinessActivity
OWL-S Service
Grounding
OWL-S Service
Profile
BTP
BPML
Discovery
Messaging
Transport
QoS: Conversations
QoS: Choreography
QoS: Transactions
Encoding
WS-Policy
WS-Security
WS-Reliable
Messaging
PSL
RDF
24
• The efforts to standardize services and service
protocols, particularly for electronic business, have
resulted the rightmost stack.
• The leftmost stack is the result of development efforts by
the Semantic Web research community in conjunction
with the W3C.
• The central stack is primarily the result of standards
efforts led by IBM, Microsoft, BEA, HP, and Sun
Microsystems.
– In general, these have been separate from standards bodies, but
will be ratified eventually by one or more appropriate such
bodies.
25
• Each stack makes use of the following abstraction levels:
– The transport layer provides the fundamental protocols for
communicating information among the components in a
distributed system of services.
– The encoding layer (XML-layer) is the foundation for
interoperation among enterprises and for the envisioned
Semantic Web. The standards of this level describes the
grammars for syntactically well formed data and documents.
– The messaging layer describes the formats using which
documents and services invocations are communicated.
– The service description and bindings layer describes the
functionality of Web services in terms of their implementations,
interfaces, and results.
26
– A conversation is an instance of a protocol of interactions
among services, describing the sequence of documents and
invocations exchanged by an individual service.
– Choreography protocols coordinate collections of Web services
into patterns that provide a desired outcome.
– Transaction protocols specify not only the behavioral
commitments of the autonomous components, but also the
means to rectify the problems that arise when exceptions and
commitment failures occur.
– The orchestration layer has protocols for workflows and
business processes, which are composed of more primitive
services and components. Orchestration implies a centralized
control mechanism, whereas choreography does not.
27
– Contracts and agreements formalize commitments among
autonomous components in order to automate electronic
business and provide outcomes that have legal force and
consequences.
– The discovery layer specifies the protocols and languages
needed for services to advertise their capabilities and for clients
that need such capabilities to locate and use the services.
28
Today’s Web and the Semantic Web
• Today’s Web
– WWW has changed the way people communicate with each
others and the way business is conducted
– WWW is currently transforming the world toward a knowledge
society
– Computers are focusing to the entry points to the information
highways
– Most of today’s Web content is suitable for human consumption
– Keyword-based search engines (e.g., Google) are the main tools
for using today’s Web
29
The problems of the keyword-based search
engines
• High recall, low precision
• Low or no recall
Figure. Relevant documents and retrieved documents.
All documents
Relevant documents Retrieved documents
30
The problems of the keyword-based
search engines
• Results are highly sensitive to vocabulary
– Often initial keywords do not get the results we want; in these cases the
relevant documents use different terminology from the original query
• Results are single web pages
– If we need information that is spread over various documents, we must
initiate several queries to collect the relevant documents, and then we
must manually extract the partial information and put it together
Note: The term Information retrieval used with search engine is somehow
misleading; location finder is more appropriate term. Search engines are
also typically isolated applications, i.e., they are not accessible by other
software tools.
31
The problems of the keyword-based
search engines, continues…
• The meaning of Web content is not machine –
accessible, e.g.,
It is difficult to distinguish meaning of
I am a professor of computer science
from
I am a professor of computer science, you may think.
32
From Today’s Web to the Semantic Web: Examples
• Knowledge management
– Knowledge management concerns itself with acquiring,
accessing and maintaining knowledge within an organization
– Has emerged as a key activity of large business because they
view internal knowledge as an intellectual asset from which they
can draw greater productivity, create new value, and increase
their competitiveness
– Knowledge management is particularly important for
international organizations with geographically dispersed
departments
33
• From knowledge management point of view the current
technology suffers from limitations in the following areas:
– Searching information
• Companies usually dependent on search engines
– Extracting information
• Human time and effort are required to browse the retrieved
documents for relevant information
– Maintaining information
• Currently there are problems, such as inconsistencies in
terminology and failure to remove outdated information
– Uncovering information
• New knowledge implicitly existing in corporate database is extracted
using data mining
– Viewing information
• Often it is desirable to restrict access to certain information to
certain groups of employees. “Views” are hard to realize over
Intranet or the Web
34
• The aim of the Semantic Web is to allow much more
advanced knowledge management system:
– Knowledge will be organized in conceptual spaces according to
its meaning
– Automated tools will support maintenance by checking for
inconsistencies and extracting new knowledge
– Keyword based search will be replaced by query answering:
requested knowledge will be retrieved, extracted, and presented
in a human-friendly way
– Query answering over several documents will be supported
– Defining who may view certain parts of information (even parts of
documents) will be possible.
35
Business-to-Consumer Electronic Commerce (B2C)
• B2C electronic commerce is the predominant commercial
experience of Web users
– A typical scenario involves a user’s visiting one or several shops,
browsing their offers and ordering products
– Ideally, a user would collect information about prices, terms, and
conditions (such as availability) of all, or at least all major, online shops
and then proceed to select the best offer. However, manual browsing is
too time-consuming.
– To alleviate this situation, tools for shopping around on the Web are
available in the form of shopboots, software agents that visit several
shops extract product and price information, and compile a market
overview.
– The function of shopboots are provided by wrappers, programs that
extract information from an online store. One wrapper per store must be
developed.
– The information is extracted from the online store site through keyword
search and other means of textual analysis
36
Business-to-Consumer Electronic Commerce (B2C)
• The Semantic Web will allow the development of software agents
that can interpret the product information and the terms of service
– Pricing and product information will be extracted correctly, and delivery
and privacy policies will be interpreted and compared to the user
requirements
– Additional information about the reputation of online shops will be
retrieved from other sources, for example. Independent rating agencies
or consumer bodies
– The low-level programming of wrappers will become obsolete
– More sophisticated shopping agents will be able to conduct automated
negotiations, on the buyer’s behalf, with shop agents
37
Business-to-Business Electronic Commerce (B2B)
• The greatest economic promise of all online technologies lies in the
area of B2B
• Traditionally business have exchanged their data using the
Electronic Data Interchange (EDI) approach
– EDI-technology is complicated and understood only by experts
– Each B2B communication requires separate programming
– EDI is also an isolated technology in the sense that interchanged data
cannot be easily integrated with other business applications
• Business have increasingly been looking at Internet-based
solutions, and new business models such as B2B-portals have
emerged, still B2B commerce is hampered by the lack of standards
38
Business-to-Business Electronic Commerce (B2B)
• The new standard of XML is a big improvement but can still support
communications only in cases where there is a priori agreement on
the vocabulary to be used and on its meaning
• The realization of The Semantic Web will allow businesses to enter
partnerships without much overhead
• Differences in terminology will be resolved using standard abstract
domain models, and data will be interchanged using translation
services
• Auctioning, negotiations, and drafting contracts will be carried out
automatically or semi-automatically by software agents
39
Explicit metadata
• Currently, Web content is formatted for human readers rather than
programs.
• HTML is the predominant language in which Web pages are written
directly or using tools
• A portion of a typical HTML-based Web page of a physical therapist
might look like the following
40
“HTML” example
<h1>Agilitas Physiotherapy Centre</h1>
Welcome to the home page of the Agilitas Physiotherapy
Centre….
<h2>Consultation hours</h2>
Mon 11 am -7 pm<br>
Tue 11am – 7 pm <br>
Wed 3 am – 7pm <br>
Thu 10 am – 8 pm <br>
Fri 11am – 4 pm <p>
But note that we do not offer consultation during the weeks of the
<a href= “……”>State of origin</a>games.
Note. For people the information is presented in a satisfactory
way, but machines will have their problems, e.g., finding the
exact consultation hours, i.e., when there are no games.
41
“XML” example
<company>
<treatmentOffered>Physiotherapy</treatmentOffered>
<companyName>Agilitas Physiotherapy Centre</companyName>
<staff>
<therapist>Lisa Davenport</therapist>
<therapist>Steve Matthews</therapist>
<secretary>Kelly Townsend</secretary>
</staff>
</company>
Note: This representation is far more processable by machines.
42
Ontologies
• The term Ontology originates from philosophy “the study of the
nature of existence”
• For our purpose we use the definition “An ontology is an explicit and
formal specification of a conceptualization”
• In general, an ontology describes formally a domain of discourse
– Typically an ontology consists of a finite list of terms and the relationship
between these terms
– The terms denote important concepts (classes or objects) of the
domain, e.g., in the university setting staff members, students, course
and disciplines are some important concepts
– The relationships typically include hierarchies of classes
– A hierarchy specifies a class C to be a subclass of an other class C’ if
every object in C is also included in C’
43
An example hierarchy
University people
Staff Students
Academic
staff
Administration
staff
Technical
support
staff
Undergraduate Postgraduate
Regular
faculty
staff
Research
staff
Visiting staff
44
Apart from subclass relationships, ontologies may
include information such as:
• properties,
– e.g., X teaches Y
• value restrictions,
– e.g., only faculty members can teach courses
• disjointness statements,
– e.g., faculty and general staff are disjoint
• specification of logical relationships between objects,
– e.g., every department must include at least ten faculty members
45
• In the context of Web, ontologies provide a shared understanding of
a domain
• A shared understanding is necessary to overcome differences in
terminology
– One application’s zip code may be the same as another application’s
area code
– Two applications may use the same term with different meanings, e.g.,
in university A, a course may refer to a degree (like computer science),
while in university B it may mean a single subject , e.g. CS 100
• Differences can be overcome by mapping the particular terminology
to a shared ontology or by defining direct mapping between the
ontologies;
– in either case ontologies support semantic interoperability
46
Ontologies are also useful for:
• the organization and navigation of Web sites
– Many Web sites expose on the left-hand side of the page the top levels
of concept hierarchy of terms. The user may click on one of them to
expand the subcategories
• improving the accuracy of Web searches
– The search engine can look for pages that refer to a precise concept in
an ontology instead of collecting all pages in which certain, generally
ambiguous, keywords occur. In this way differences in terminology
between Web pages and the queries can be overcome
• exploiting generalization /specialization information in Web searches
– If a query fails to find any relevant documents, the search engine may
suggest to the user a more general query. Also if too many answers are
retrieved, the search engine may suggest to the user some specification
47
• In Artificial intelligence (AI) there is a long tradition of developing
ontology languages
– It is a foundation Semantic Web research can build on
• At present, the most important ontology languages for the Web are
the following
– XML provides a surface syntax for structured documents but impose no
semantic constraints on the meaning of these documents
– XML Schema is a language for restricting the structure of XML
documents
48
– RDF is a data model for objects (“resources” )and relations between
them; it provides a simple semantics for this data model; and these data
models can be represented in an XML syntax
– RDF Schema is a vocabulary description language for describing
properties and classes of RDF resources, with a semantics for
generalization hierarchies of such properties and classes
– OWL is richer vocabulary language for describing properties and
classes, such as relations between classes (e.g., disjointness),
cardinality (e.g., exactly one), equality, richer typing properties,
characteristics of properties (e.g., symmetry), and enumerated classes
49
Logic
• Logic is the discipline that studies the principle of
reasoning; it goes back to Aristotle
– logic offers formal languages for expressing knowledge
– logic provides us with well-understood formal semantics
• In most logics, the meaning of sentences is defined without the
need to operationalize the knowledge
• Often we speak of declarative knowledge: we describe what holds
without caring about how it can be deduced
– automated reasoners can deduce (infer) conclusions from the
given knowledge, thus making implicit knowledge explicit (such
reasoners have been studied extensively in AI)
50
Example of inference in logic
Suppose we know that all professors are faculty members, that all faculty
members are staff members, and that Michael is a professor
In predicate logic this information is expressed as follows:
prof(X)  faculty (X)
facultu(X)  staff(X)
prof(Michael)
Then we can deduce the following
faculty(Michael)
staff(Michael)
prof(X)  staff(X)
Note. This example involves knowledge typically found in ontologies. Thus
logic can be used to uncover knowledge that is implicitly given.
51
Example of inference in logic
• Logic is more general than ontologies; it can also be used by
intelligent agents for making decisions and selecting courses of
action.
• For example a shop agent may decide to grant a discount to a
customer based on the rule
loyal(Customer(X))  discount(5%)
Where the loyalty of customers is determined from data stored in
the corporate database
52
Note. Generally there is trade-of between expressive power and
computational efficiency: the more expressive a logic is, the more
computationally expensive it becomes to draw conclusions. And
drawing certain conclusions may become impossible if
noncomputability barriers are encountered.
• Most knowledge relevant to the Semantic Web seems to be of a relatively
restricted form,
– e.g., the previous examples involved rules of the form
if condition then conclusion
and only finitely many objects needed to be considered. This subset
of logic is tractable and is supported by efficient reasoning tools.
53
Propositional logic
• Propositional logic is the simplest kind of logic
• Enables formally express simple semantic truths about the world called
propositions
• A proposition is an expression (statement) in logic about the world or some
part of it that is either true or false (in certain logics also unknown)
• A limitation of propositional logic is that one cannot speak about individuals
(instances like John, who is an instance of a management employee)
because the granularity is not fine enough
– The basic unit is the proposition, which is either true or false
– One cannot “get inside” the proposition and pull out instances or classes or
properties (for these one needs first-order predicate logic)
54
Propositional logic example
PROPOSITIONS IN ENGLISH
If John is a management employee,
then John manages an organization
John is a management employee
_________________
John manages an organization
Modus ponens
PROPOSITIOSN IN
PROPOSITIONAL LOGIC
p → q
p
________________
q Modus ponens
Assertions
Conclusion
Proof
The way to read a proof: if the assertions are held to be true, it follows logically
from them that the conclusion is true – and true by reason of a logical inference
rule, here the rule modus ponens
55
First –order predicate logic
• A predicate is a feature of language (and logic) that can be used to
make a statement or attribute a property to something, e.g.,
properties of being a management employee and managing an
organization
• An instantiated predicate is a proposition, e.g.,
managrment_employee(john) = true
• An uninstantiated predicate, e.g., management_employee(x) is not a
proposition because the statement does not have a truth value
56
Predicate logic example
PROPOSITIONS AND
PREDICATES IN ENGLISH
If John is a management employee,
then John manages an organization
John is a management employee
_________________
John manages an organization
Modus ponens
PROPOSITIONS AND
PREDICATES IN FIRST-ORDER
PREDICATE LOGIC
p(x) → q(x)
P(John)
________________
q(John) Modus ponens
57
Using quantifiers in predicate logic
• A quantifier is a logical symbol that enables one to
quantify over instances or individuals
– Universal quantifier means All
– Existential quantifier means Some
• Ordinary predicate logic is called first-order as it only
quantifies over instances
• Second order logics quantify over both instances and
predicates
58
Example of quantifiers in Predicate Logic
PROPOSITIONS AND
PREDICATES IN FIRST-ORDER
PREDICATE LOGIC
All x.[p(x) → some y.[q(y) Λ r(x,y)]]
”for all x, if x is a p,
then there is some y such that
y is a q and x is in the r relation to y”
PROPOSITIONS AND
PREDICATES IN ENGLISH
Everyone who is a management
employee manages some organization
Or:
For everyone who is a management
employee, there is some organization
that that person manages
59
Logical theory behind DAML+OIL and OWL
• Ontologies that use logical theories are modeled in
semantic languages such as DAML+OIL and OWL
• The logic behind DAML+OIL and OWL is almost but not
quite as complicated as first-order predicate logic
(description logics explicitly try to achieve a good trade-
off between semantic richness and machine tractability)
• The use of ontology development tools based on
DAML+OIL or OWL does not require the understanding
of formal logics
60
Agents in the Semantic Web
• Agents are pieces of software that work autonomously and
proactively
• Conceptually they evolved out of the concepts of object-oriented
programming and component-based software development
• A personal agent on the Semantic Web will receive some tasks and
preferences from the person,
– seek information from Web sources,
– communicate with other agents,
– compare information about user requirements and preferences,
– select certain choices, and
– give answers to the user
61
Intelligent personal agents
Today
User
Present in
Web browser
WWW
docs
Search
engine
In the future
User
Personal agent
Intelligent
Infrastructure
services
WWW
docs
62
• Agents will not replace human users on the Semantic Web, nor will
they necessary make decisions
– The role of agents will be to collect and organize information, and
present choices for the users to select from
• Semantic web agents will make use of many technologies including:
– Metadata will be used to identify and extract information from Web
sources
– Ontologies will be used to assist in Web searches, to interpret retrieved
information, and to communicate with other agents
– Logic will be used for processing retrieved information and for drawing
conclusions
63
What is a Semantic Web
• Tim Berners-Lee has a two-part vision for the future of
the Web
– The first part is to make the Web a more collaborative medium
– The second part is to make the Web understandable, and thus
processable, by machines
• A definition of the Semantic Web:
a machine processable web of smart data
– Smart data:
data that is application-independent, composeable, classified,
and part of a larger information ecosystem
64
Four stages of the smart data continuum:
Text documents and
database records
XML documents using
single vocabularies
XML taxonomies and docs
with mixed vocabularies
XML-ontology and
automated reasoning
(Most data is proprietary to an application -
”smarts” are in the application – not in the data)
The path to machine-processable data is to make the data smarter
(Data achieves application independence within a
specific domain. The data is smart enough to move
between applications in a single domain)
(Data can be composed from multiple
domains and accurately classified in a
hierarchical taxonomy)
(New data can be inferred from existing
data by following logical rules)
65
Stovepipe systems and the Semantic Web
• In a stovepipe system all the components are hardwired
to only work together
• Information only flows in the stovepipe and cannot be
shared by other systems or organizations
• E.g., the client can only communicate with specific
middleware that only understands a single database with
a fixed schema
• The semantic web technologies will be most effective in
breaking down stovepiped database systems
66
Web Services and the Semantic Web
Dynamic
Resources
Static
Resources
Interoperable
syntax
Interoperable
semantics
WWW Semantic Web
Web Services Semantic Web Services
67
Making data smarter
• Logical assertions:
Connecting a subject to an object with a verb (e.g., RDF-statements)
• Classification
Taxonomy models, e.g. XML Topic maps
• Formal class models
E.g., UML- presentations
• Rules
An inference rule allows to derive conclusions from a set of
premises, e.g. “modus ponens”
68
Chapter 2: The Business Cases for the Semantic Web
Knowledge
(“smart data”)
Figure. Uses of the Semantic Web in an enterprise
Sales support Strategic vision
Decision support
Administration
Corporate information sharing
Marketing
Business
development
69
Chapter 3: Understanding XML and its Impact on
Enterprise
• Currently the primary use of XML is for data exchange
between internal and external organizations
• XML creates application-independent documents and
data
• XML is a meta language; it is used for creating new
language
• Any language created via the rules of XML is called an
application of XML
70
Markup
• XML is a markup language
• A markup language is a set of words, or marks, that
surround, or “tag”, a portion of a document’s content in
order to attach additional meaning to the tagged content,
e.g.,
<footnote>
<author> Michael C. Daconta </author> <title> Java Pitfalls </title>
</footnote>
71
XML - markup
• XML – document is a hierarchical structure (a tree) comprising of elements
• An element consists of an opening tag, its content and a closing tag, e.g.,
<lecturer>David Billington</lecturer>
– Tag names can be chosen almost freely; there are very few restrictions:
– The first character must be a letter, an underscore, or a colon; and no
name may begin with the string “XML”
– The content may be text, or other elements, or nothing, e.g.,
<lecturer>
<name>David Billington</name>
<phone>+61-7-3875 507</phone>
</lecturer>
72
• If there is no content, then the element is called empty.
– An empty element like
<lecturer></lecturer>
can be abbreviated as
<lecturer/>
• Each name / value pair attached to an element is called an attribute,
an element may have more than one attribute e.g., the following
element has three attributes:
<auto color=“red” make = “Dodge” model = “Viper” > My car </auto>
73
Attributes
• An empty element is not necessarily meaningless, because it may
have some properties in terms of attributes, e.g.,
<lecturer name =“David Billington” phone = ”61-7-3875 507”/>
• The combination of elements and attributes makes XML well suited
to model both relational and object-oriented data
74
An example of attributes for a nonempty element:
<order orderNo=“23456” customer=“John Smith” date=“October 15, 2004>
<item itemNo=“a528” quantity “1”/>
<item itemNo=“c817 ”quantity “3”/>
</order>
The same information could have been written by replacing attributes by nested elements:
<order>
<orderNo>2345</order>
<customer>John Smith</customer>
<date>October 15, 2004</date>
<item>
<itemNo>a528</itemNo>
<quantity>1</quantity>
</item>
<item>
<itemNo>c817</itemNo>
<quantity>3</quantity>
</item>
</order>
75
Prologs
• An XML-document consists of a prolog and a number of elements
• The prolog consists of an XML-declaration and an optional reference
to external structuring documents,
– An example of XML declaration
<?xml version=“1.0” encoding=“UTF-16?>
Specifies that the document is an XML document, and defines the
version and the character encoding used in the particular system (such
as UTF-8, UTF-16, and ISO 8859-1)
76
Prologs
– It is also possible to define whether the document is self-
contained, i.e., whether it does not refer external structuring
documents, e.g.,
<?xml version=“1.0” encoding=“UTF-16” standalone=“no” ? >
A reference to external structuring documents looks like this:
<!DOCTYPE book SYSTEM “book.dtd”>
Here the structuring is found in a local file called book.dtd
– If only a locally recognized name or only a URL is used, then the label
SYSTEM is used.
– If one wishes to give both a local name and a URL, then the label
PUBLIC should be used instead
77
Well – Formed and Valid XML - Documents
• A well-formed XML document complies with all the key W3C syntax
rules of XML
– guarantees that XML processor can parse (break into identifiable
components) the document without errors
• An XML-document is well-formed if is syntactically correct. Some
syntactic rules are:
– There is only one outermost element in the document (called the root
element)
– Each element contains an opening and a corresponding closing tag
– Tags may not overlap, as in
<author><name>Lee Hong</author></name>
78
Well – Formed and Valid XML - Documents
• A valid XML document references and satisfies a
schema
– A schema is a separate document whose purpose is
to define the legal elements, attributes, and structure
of an XML instance document, i.e., a schema defines
a particular type or class of documents
79
The tree model of XML Documents
• It is possible to represent well-formed XML documents as trees; thus trees
provide a formal data model for XML, e.g., the following document can be
presented as a tree
<?xml version=“1.0” encoding=“UTF-16?>
<!DOCTYPE email SYSTEM “email.dtd”>
<email>
<head>
<from name=“Michael Maher” address =“michaelmaher@cs.gu.edu.au”/>
<to name=“Grigoris Antonicou” address =“grigoris@cs.unibremen.de”/>
<subject>Where is your draft?</subject>
</head>
<body>
Grigoris, where is the draft of the paper you promised me last week?
</body>
</email>
80
Tree representation of the document
Root
email
head
from to subject
body
name address name address
Michael
Maher
michaelmaher
@cs.gu.edu.au
Grigoris
Antoniou
grigirrisantoniou
@cs.unibremen.de
Where is
your draft
Grigoris, where is
the draft of the
paper you promised
me last week?
81
DTDs
There are two ways for defining the structure of XML-documents:
– DTDs (Document Type Definition) the older and more restrictive way
– XML-Schema which offers extended possibilities, mainly for the definition
of data types
• External and internal DTDs
– The components of a DTD can be defined in a separate file (external DTD)
or within the XML document itself (internal DTD)
– Usually it is better to use external DTDs, because their definition can be
used across several documents
82
• Elements
– Consider the element
<lecturer>
<name>David Billington</name>
<phone>+61-7-3875 507</phone>
</lecturer>
– A DTD for this element type looks like this:
<!ELEMENT lecturer (name, phone)>
<!ELEMENT name (#PCDATA)>
<!ELEMENT phone (#PCDATA)>
– In DTDs #PCDATA is the only atomic type of elements
– We can express that a lecturer element contains either a name
element or a phone element as follows:
<!ELEMENT lecturer (name | phone)>
83
• Attribute
– Consider the element
<order orderNo=“23456” customer=“John Smith” date=“October 15, 2004>
<item itemNo=“a528” quantity “1”/>
<item itemNo=“c817 ”quantity “3”/>
</order>
A DTD for it looks like this:
<!ELEMENT order (item+)>
<!ATTLIST order
orderNo ID #REQUIRED
customer CDATA #REQUIRED
date CDATA #REQUIRED>
<!ELEMENT item EMPTY>
<!ATTLIST item
itemNo ID #REQUIRED
quantity CDATA #REQUIRED
comments CDATA #IMPLIED>
NOTE. Compared to the previous example now the item element type is defined to be
empty
84
• Cardinality operators
?: appears zero times or once
*: appears zero or more times
+: appears one or more times
– No cardinality operator means exactly one
– CDATA, a string (a sequence of characters)
85
Example: DTD for the email document
<!ELEMENT email (head, body)>
<!ELEMENT head (from, to+, cc*, subject)>
<!ELEMENT from EMPTY>
<!ATTLIST from
name CDATA #IMPLIED
address CDATA #REQUIRED>
<!ELEMENT to EMPTY>
<!ATTLIST to
name CDATA #IMPLIED
address CDATA #REQUIRED>
<!ELEMENT cc EMPTY>
<!ATTLIST cc
name CDATA #IMPLIED
address CDATA #REQUIRED>
<!ELEMENT subject (#PCDATA)>
<!ELEMENT body (text, attachment*)>
<!ELEMENT text (#PCDATA)
<!ELEMENT attachment EMPTY>
<!ATTLIST attachment encoding (mime | binhex “mime” file CDATA
#REQUIRED>
86
Some comments for the email DTD
• A head element contains a from element, at least one to element,
zero or more cc elements, and a subject element, in the order
• In from, to and cc elements the name attribute is not required; the
address attribute on the other hand is always required.
• A body element contains a text element, possibly followed by a
number of attachment elements
• The encoding attribute of an attachment element must have either
the value “mime” or “binhex”, the former being the default value.
• #REQUIRED. The Attribute must appear in every occurrence of the
element type in the XML-document.
• #IMPLIED. The appearance of the attribute is optional
87
NOTE. A DTD can be interpreted as an Extended Backus-Naur Form
(EBNF).
For example, the declaration
<!ELEMENT email (head, body)>
is equivalent to the rule
email :: head body
which means that e-mail consists of head followed by a body.
88
Data Modeling Concepts
XML
Element
Attribute
Object-oriented
Class
Data member
Relational
Entity
Relation
89
XML-Schema
• XML Schema offers a significantly richer language than DTD for
defining the structure of XML-documents
• One of its characteristics is that its syntax is based on XML itself
– This design decision allows significant reuse of technology
• XML-Schema allows one to define new types by extending or
restricting already existing ones
• XML-Schema provides a sophisticated set of data types that can be
used in XML documents (DTDs were limited to strings only)
90
XML-Schema
• XML – Schema is analogous to a database schema, which defines
the column names and data types in database tables
• The roles of the XML-Schema:
– Template for a form generator to generate instances of a
document type
– Validator to ensure the accuracy of documents
• XML-Schema defines element types, attribute types, and the
composition of both into composite types, called complex types
91
XML-Schema
• An XML Schema is an element with an opening tag like
<XSD:schema
xmlns:xsd=http://www.w3.org/2000/10/XMLSchema
version=“1.0”>
• The element uses the schema of XML Schema found at W3C Web site. It is
the “foundation” on which new schemas can be built
• The prefix xsd denotes the namespace of that schema. If the prefix is
omitted in the xmlns attribute, then we are using elements from this
namespace by default:
<schema
xmlns=http://www.org/2000/10/XMLSchema version=“1.0”>
92
XML-Schema
• An XML Schema uses XML syntax to declare a set of
simple and complex type declarations
– A type is a named template that can hold one or more values
– Simple types hold one value while complex types are composed
of multiple simple types
– An example of a simple type:
<xsd: element name = “author” type “xsd:string” />
(note: “xsd:string” is a built-in data type)
Enables instance elements like:
<author> Mike Daconta </author>
93
XML Schema
• A complex type is an element that either contains other elements or
has attached attributes, e.g., (attached attributes):
<xsd: element name = “ book”>
<xsd: complexType>
<xsd: attribute name = “title” type = “xsd: string” />
<xsd: attribute name = “pages” type = “xsd: string” />
</xsd: complexType>
</xsd: element>
An example of the book element would look like:
<book title = “More Java Pitfalls” pages = “453” />
94
XML Schema
• XML-Schema “product” has attributes and child elements:
<xsd: element name = “product”>
<xsd: complexType>
<xsd: sequence>
<xsd: element name=“description” type=“xsd:string”
minoccurs=“0” maxoccurs=“1” />
<xsd: element name=“category” type=“xsd:string”
minoccurs=“1” maxOccurs=“unbounded” />
</xsd:sequence>
<xsd: atribute name= “id” type=“xsd:ID” />
<xsd: atribute name=“title” type=“xsd:string” />
<xsd: atribute name=“price” type=“xsd:decimal” />
</xsd: complexType>
</xsd: element>
95
XML Schema
• An XML-instance of the product element:
<product id =“PO1” title=“Wonder Teddy” price=“49.99”>
<description>
The best selling teddy bear of the year
</description>
<category> toys </category>
<category> stuffed animals </category>
</product>
96
XML Schema
• An other XML-instance of the product element:
<product id=“P02” title=“RC Racer” price=“89.99”>
<category> toys </category>
<category> electronic </category>
<category> radio-controlled </category>
</product>
97
Data Types
• There is a variety of built-in datatypes including:
– Numerical data types, including integer, Short, Byte, Long, Float,
Decimal
– String data types, including, string, ID, IDREF, CDATA, Language
– Date and time data types, including, Time, Date, Month, Year
• Complex types are defined from already existing data types by
defining some attributes (if any) and using
– Sequence, a sequence of existing data type elements, the appearance
of which in a predefined order is important
– All, a collection of elements that must appear, but the order of which is
not important
– Choice, a collection of elements, of which one will be chosen
98
Data Types: example
<complexType name=“lecturerType”>
<sequence>
<element name=”firstname” type=“string”
minoccurs=“0” maxoccurs=“unbounded”/>
<element name=”lastname” type=“string”/>
</sequence>
<attribute name=“title” type=“string” use=“optional”/>
</complexType>
The meaning is that an element in an XML document that is declared to
be of type leturerType may have title attribute, any number of
firsname elements, and exactly one lastname element.
99
Data Type Extension
• Existing data type can be extended by new elements or attributes
• As an example, we extend the lecturer data type
<complexType name=“extendedLecturerType”>
<extension base=“lecturerType”>
<sequence>
<element name=“email” type=“string”
minoccurence=“0” maxoccurence=“1/>
</sequence>
<attribute name=“rank” type=“string use=“required”/>
</extension>
</complexType>
100
Data Type Extension
The resulting data type looks like this:
<complexType name=“extendedlecturerType”>
<sequence>
<element name=”firstname” type=“string”
minoccurs=“0” maxoccurs=“unbounded”/>
<element name=”lastname” type=“string”/>
<element name=”email” type=“string”
minoccurs=“0” maxoccurs=“1”/>
</sequence>
<attribute name=“title” type=“string” use=“optional”/>
<attribute name=“rank” type=“string” use=“required”/>
</complexType>
101
Data Type Restriction
• An existing data type may also be restricted by adding constraints on
certain values
– E.g., new type and use attributes may be added or the numerical
constraints of minOccurs and maxOccurs tightened
– As an example, we restrict the lecturer data type as follows (tightened
constraints are shown in boldface):
<complexType name=“RestrictedLecturerType”>
<restriction base=“lecturerType”>
<sequence>
<element name=”firstname” type=“string”
minoccurs=“1” maxoccurs=“2”/>
<element name=”lastname” type=“string”/>
</sequence>
<attribute name=“title” type=“string” use=“required”/>
</restriction>
</complexType>
102
XML-namespaces
• Namespaces is a mechanism for creating globally
unique names for the elements and attributes of the
markup language
• Namespaces are implemented by requiring every XML
name to consists of two parts: a prefix and a local part,
e.g., <xsd: integer>
here the local part is “integer” and the prefix is an abbreviation
for the actual namespace in the namespace declaration. The
actual namespace is a unique Uniform Resource Identifier.
A sample namespace declaration:
<xsd:schema xmlns:xsd=http://www.w3.org/2001/XMLSchema>
103
XML-namespaces
• There are two ways to apply a namespace to a
document:
attach the prefix to each element and attribute in the document,
or declare a default namespace for the document, e.g.,
<html xmlns=http://www.w3.org/1999/xhtml>
<head> <title> Default namespace test </title> </head>
<body> Go Semantic Web ! </body>
</html>
104
XML-namespaces: Example
• Consider an (imaginary) joint venture of an Australian university, say
Griffifth University, and an American University, say University of
Kentucky, to present a unified view for online students
• Each university uses its own terminology and there are differences;
e.g., lecturers in the United States are not considered regular
faculty, whereas in Australia they are (in fact, they correspond to
assistant professors in the United States)
• The following example shows how disambiguation can be achieved
105
<?xml version=“1.0” encoding=“UTF-16”?>
<vu : instructors
xmlns : vu=“http://www.vu.com/empDTD”
xmlns : gu=“http://www.gu.au/empDTD”
xmlns : uky=“http://www.uky.edu/empDTD” >
<uky : faculty
uky : title=“assistant professor”
uky : name=“John Smith”
uky : department=“Computer Science”/>
<gu : academicStaff
gu : title=“lecturer”
gu : name=“Mate Jones”
gu : school=“Information Technology”/>
</vu : instructors>
If a prefix is not defined, then the location is used by default. So, for example
the previous example is equivalent to the following document (differences
are shown in boldface)
106
<?xml version=“1.0” encoding=“UTF-16”?>
<vu : instructors
xmlns : vu=“http://www.vu.com/empDTD”
xmlns=“http://www.gu.au/empDTD”
xmlns : vu=“http://www.uky.edu/empDTD” >
<uky : faculty
uky : title=“assistant professor”
uky : name=“John Smith”
uky : department=“Computer Science”/>
<academicStaff
title=“lecturer”
name=“Mate Jones”
school=“Information Technology”/>
</vu : instructors>
107
Example: XML-Schema for the email document
<schema xmlns=http://www.org/2000/10/XMLSchema version=“1.0”>
<element name=“email” type=”emailtype”/>
<complexType name=“emailType”>
<sequence>
<element name=“head” type=“headType”/>
<element name=“body” type=“bodyType”/>
</sequence>
</complexType>
<complexType name=“headType”>
<sequence>
<element name =“from” type=“nameAddress”/>
<element name =“to” type=“nameAddress”
minoccurs=“1” maxoccurs=“unbounded”/>
<element name =“cc” type=“nameAddress”
minoccurs=“0” maxoccurs=“unbounded”/>
<element name =“subject” type=“string”/>
</sequence>
</complexType>
108
<complexType name=“nameAddress”>
<attribute name=“name” type=“string” use=“optional”/>
<attribute name=“address” type=“string” use=“required”/>
</complexType>
109
<complexType name=“bodyType”>
<sequence>
<element name=“text” type=“string”/>
<element name=“attachment” minoccurs=“0”
maxOccurs=“unbounded”/>
<complexType>
<attribute name=“encoding” use=“default” value=“mine”>
<simpleType>
<restriction base=“string”>
<enumeration value=“mime”/>
<enumeration value=“binhex”/>
<restriction>
</simpleType>
</attribute>
<attribute name=“file” type=“string” use=“required”/>
</complexType>
</element>
</sequence>
</complexType>
110
Uniform Resource Identifier (URI)
• URI is a standard syntax for strings that identify a resource
• Informally, URI is a generic term for addresses and names of
objects (or resources) on the WWW.
• A resource is any physical or abstract thing that has an identity
• There are two types of URI:s:
– Uniform Resource Locator (URL) identifies a resource by how it
is accessed, e.g., http://www.example.com/stuff/index.html
identifies a HTML page on a server
– Uniform Resource Names (URNs) creates a unique and
persistent name for a resource either in the “urn” namespace or
another registered namespace.
111
Document Object Model (DOM)
• DOM is a data model, using objects, to represent and
manipulate an XML or HTML documents
• Unlike XML instances and XML schemas, which reside
in files on disks, the DOM is an in-memory
representation of a document.
• In particular, DOM is an application interface (API) for
programmatic access and manipulation of XML and
HTML
112
Semantic Levels of Modeling
Level 1
(Things)
Level 2
(Knowledge
about things)
Level 3
(Worlds)
RDF, taxonomies
Ontologies (rules and logic)
XML Schema, conceptual models
113
Chapter 4: Understanding Web Services
• Web services provide interoperability solutions, making
application integration and transacting business easier
• Web services are software applications that can be
discovered, described and accessed based on XML and
standard Web protocols over intranets, extranets, and
the Internet
114
The basic layers of Web services
Communication
(HTTP, SMTP, other protocols)
XML
ACCESS
(SOAP)
DESCRIBE
(WSDL)
DISCOVER
(UDDI, ebXML registers)
115
A common scenario of Web service use
Client
application
4. Receive SOAP message response
UDDI Registry
WSDL for
Web service A
Web service A
116
SOAP
• SOAP (“Simple Object Access Protocol”) is the envelope
syntax for sending and receiving XML-messages with
Web services
• An application sends a SOAP request to a Web service,
and the Web service returns the response.
• SOAP can potentially be used in combination with a
variety of other protocols, but in practice, it is used with
HTTP
117
The structure of a SOAP message
Application-Specific Message Data
SOAP Body
Headers
SOAP Header
SOAP Envelope
HTTP Header
118
An example: SOAP message for getting the last trade price
of “DIS” ticker symbol
<SOAP-ENV: Envelope
xmlns:SOAP-ENV=“http://schemas.xmlsoap.org/soap/envelope/”
SOAP-ENV:encodingStyle=”http://schemas.xmlsoap.org/soap/encodig/ ”>
<SOAP-ENV:Body>
<m:GetLastTradePrice xmlns: m =“Some-URI” >
<symbol> DIS </symbol>
</m:GetLastTradePrice>
</SOAP-ENV: Body>
</SOAP-ENV: Envelope>
119
The SOAP response for the example stock price request:
<SOAP-ENV: Envelope
xmlns:SOAP-ENV=“http://schemas.xmlsoap.org/soap/envelope/”
SOAP-ENV:encodingStyle=”http://schemas.xmlsoap.org/soap/encodig/ ”>
<SOAP-ENV:Body>
<m:GetLastTradePriceResponse xmlns: m=“Some-URI” >
<Price> 34.5 </Price>
</m:GetLastTradePrice>
</SOAP-ENV: Body>
</SOAP-ENV: Envelope>
120
Web Service Definition Language (WSDL)
• WSDL is a language for describing the communication
details and the application-specific messages that can
be sent in SOAP.
• To know how to send messages to a particular Web
service, an application can look at the WSDL and
dynamically construct SOAP messages.
121
Universal Description, Discovery, and Integration
(UDDI)
• Organizations can register public information about their Web
services and types of services with UDDI, and applications can view
this information
• UDDI register consists of three components:
– White pages of company contact information,
– Yellow pages that categorize business by standard taxonomies,
and
– Green pages that document the technical information about
services that are exposed
• UDDI can also be used as internal (private) registers
122
ebXML Registries
• ebXML standard is created by OASIS to link traditional data
exchanges to business applications to enable intelligent business
processes using XML
• ebXML provides a common way for business to quickly and
dynamically perform business transactions based on common
business practices
• Information that can be described and discovered in an ebXML
architectures include the following:
– Business processes and components described in XML
– Capabilities of a trading partner
– Trading partner agreements between companies
123
An ebXML architecture in use
ebXML
Registry
Company
A
Company A
ebXML
Implementation
Company
B
1. Get standard business
Process details
4. Get Company A’s
business profile 5. Get Company A´s
Implementation details
124
Orchestrating Web Services
• Orchestration is the process of combining simple Web
services to create complex, sequence-driven tasks,
called Web service choreography, or Web workflow
• Web workflow involves creating business logic to
maintain conversation between multiple Web services.
• Orchestration can occur between
– an application and multiple Web services, or
– multiple Web services can be chained in to a workflow, so that
they can communicate with one another
125
Web workflow example
• Hotel finder Web service
– provides the ability to search for a hotel in a given city, list room rates,
check room availability, list hotel amenities, and make room
reservations
• Driving directions finder
– Gives driving directions and distance information between two
addresses
• Airline ticket booker
– Searches for flights between two cities in a certain timeframe, list all
available flights and their prices, and provides the capability to make
flight reservations
• Car rental Web service
– Provides the capability to search for available cars on a certain date,
lists rental rates, and allows an application to make a reservation
• Expense report creator
– Creates automatically expense reports, based on the sent expense
information
126
Example continues: Orchestration between an application
and the Web services
Client
application
Hotel
Finder
Driving
Directions
Finder
Airline
Ticket Finder
Car Rental
Service
Expense
Report
Creator
1
3
2
6
5
4
127
The steps of the example
1. The client application send a message to the hotel finder Web service in
order to look for the name, address, and the rates of hotels (e.g., with
nonsmoking rooms, local gyms, and rates below $150$ a night) available
in the Wailea, Maui, area during the duration of the trip
2. The client application send a message to the driving directions finder
Web service. For the addresses returned in Step 1, the client application
requests the distance to Big Makena Beach. Based on the distance
returned for the requests to this Web service, the client application finds
the four closest hotels.
3. The client application requests the user to make a choice, and then the
client application sends an other message to the hotel finder to make the
reservation
4. Based on the user’s frequent flyer information, e.g., on Party Airlines, and
the date of the trip to Maui, the client application send a message to the
airline ticket booker Web service, requesting the cheapest ticket
128
The steps of the example, continues …
5 The client application send a message to the car rental Web service and
requests the cheapest rentals. In the case of multiple choices the client
application prompts the user to make a choice.
6 Sending all necessary receipt information found in Step 1 to 5, the client
application requested an expense report generated from the expense
report creator Web service. The client application then emails the
resulting expense report, in the corporate format, to the end user.
• Note: the above example may be processes either in
Intranet, meaning that the Web services are implemented in Intranet and
so the client application knows all the Web service calls in advance, or in
Internet, meaning that the client application may discover the available
services via UDDI and download the WSDL for creating the SOAP for
querying the services, and dynamically create those messages on the fly.
This approach requires the utilization of ontologies.
129
Security of Web services
• One of the biggest concerns in the deployment of Web
services is security
• Today, most internal Web service architectures (Intranet
and to some extent extranets), security issues can be
minimized
• Internal EAI (Enterprise Application Integration) projects
are the first areas of major Web service rollouts
130
Security at different points
User
Security ? Portal
Web service
Legacy
application
Security ?
Web service
131
Security related aspects
• Authentication
– Mutual authentication means proving the identity of both parties
involved in communication
– Message origin authentication is used to make certain that the
message was sent by the expected sender
• Authorization
– Once a user’s identity is validated, it is important to know what
the user has permission to do
– Authorization means determining a user’s permissions
• Single sign-on (SSO)
– Mechanism that allows user to authenticate only once to her
client, so that no new authentication for other web services and
server applications is not needed
132
Security related aspects, continues …
• Confidentiality
– Keeping confidential information secret in transmission
– Usually satisfied by encryption
• Integrity
– Validating message’s integrity means using techniques that
prove that data has not been altered in transit
– Techniques such as hash codes are used for ensuring integrity
• Nonrepudiation
– The process of proving legally that a user has performed a
transaction is called nonrepudiation
133
Chapter 5: Understanding Resource
Description Framework (RDF)
Motivation
• XML is a universal meta language for defining markup; it does not
provide any means of talking about the semantics (meaning) of data
– E.g., there is no intended meaning associated with the nesting of tags
– To illustrate this, assume that we want to express the following fact
David Billington is a lecturer of Discrete Mathematics
There are various ways of representing this sentence in XML:
134
<course name=“Discrete Mathematics”>
<lecturer>David Billington</lecturer>
</course>
<lecturer name=“David Billington”>
<teaches>Discrete Mathematics</teaches>
</lecturer>
<teachingOffering>
<lecturer>David Billington</lecturer>
<course>Discrete Mathematics</course>
</teachingOffering>
Note. The first two formalizations include essentially an opposite
nesting although they represent the same information. So there is no
standard way of assigning meaning to tag nesting.
135
RDF continues ..
• RDF (Resource Description Framework) is essentially a data-model
• Its basic block is object-attribute-value triple (subject- predicate-
object triple according to RDF-terminology), called a statement,
– E.g., “David Billington is a lecturer of Discrete Mathematics”
is such a statement
• An abstract data needs a concrete syntax in order to be represented
and transmitted, and RDF has been given a syntax in XML
– As a result RDF inherits the benefits associated with XML
– However, other syntactic representations, not based on XML, are also
possible
136
• RDF is domain-independent in that no assumptions about a
particular domain of use are made
– It is up to users to define their own terminology in a schema language
RDFS (RDF Schema)
• NOTE. The name RDF Schema is not logical in the sense that it
suggests that RDF Schema has a similar relation to RDF as XML
Schema has to XML, but in fact this is not the case:
– XML Schema constraints the structure of XML-documents, whereas
RDF Schema defines the vocabulary used in RDF data models
• In RDFS we can define
– the vocabulary,
– specify which properties apply to which kinds of objects and
– what values they can take, and
– describe the relationships between the objects
137
– For example using RDF we can write:
Lecturer is a subclass of academic staff member
• An important point here is that there is an intended meaning associated
with “is a subclass of”
• It is not up to the application to interpret this term; its intended meaning
must be respected by all RDF processing software
• Through fixing the semantics of certain ingredients, RDF/RDFS enables
us to model particular domains
– For example, consider the following XML elements:
<academicStaffMember>Grigoris Antoniou</academicStaffMember>
<professor>Michael Maher</professor>
<course name=“Discrete Mathematics”>
<isTaughBy>David Billington</isTaughBy
</course>
138
• Suppose now that we want to collect all academic staff members
– A path expression in XPath might be
//academicStaffMember
– Its result is only Grigoris Antoniou. While it is correct from the XML
viewpoint, the result is semantically unsatisfactory; human reader would
have also included Michael Maher and David Billington in the result
because
– All professors are academic staff members, i.,e., professor is a
subclass of academicStaffMember
– Courses are only taught by academic staff members
– This kind of information makes use of the semantic model of the
particular domain, and cannot be represented in XML or in RDF but is
typical of knowledge written in RDF Schema
– Thus RDFS makes semantic information machine-accessible, in
accordance with the Semantic Web vision
139
RDF continues …
• RDF is an XML-based language to describe resources
• A resource is an electronic file available via the Uniform
Resource Locator (URL)
• While XML documents attach meta data to parts of a
document, one use of RDF is to create meta data about
the document as a standalone entity, i.e., instead of
marking up the internals of a document, RDF captures
meta data about the “externals” of a document, like the
author, creation date and type
• A particularly good use of RDF is to describe resources,
which are “opaque” like images or audio files
140
RDF continues …
• An RDF documents contains one ore more “descriptions”
of resources
• A description is a set of statements about a source
• An rdf:about attribute refers to the resource being
described
• The RDF model is called a “triple” as it has three parts:
subject, predicate and object
141
The RDF triple
Subject
Predicate
Predicate
Literal
Object
= URL
= Literal
= Property or Association
142
The elements of an RDF triple:
• Subject:
– In grammar, the noun or noun phrase that is the doer of the
action
– E.g., in the sentence “ The company sells batteries” the subject
is “the company”
– In RDF the subject is the resource that is being described, and
so we want “the company” to be an unique concept which have
an URI (e.g., “http:///www.business.org/ontology/#company)
143
The elements of an RDF triple:
• Predicate:
– In grammar the part of a sentence that modifies the subject and
includes the verb phrase
– E.g., in the sentence “ The company sells batteries” the
predicate is the phrase “sells batteries”, so the predicate tells
something about the subject
– In logic, a predicate is a function from individuals (a particular
type of subject) to truth-values
– In RDF, a predicate is a relation between the subject and the
object, so in RDF we would define a unique URI for the concept
”sells” like http:///www.business.org/ontology/#sells
144
The elements of an RDF triple:
• Object:
– In grammar, a noun that is acted upon by the verb
– E.g., in the sentence “ The company sells batteries” the object is
the noun “batteries”
– In logic, an object is acted upon by the predicate
– In RDF, an object is either a resource referred to by the
predicate or a literal value, so in RDF we would define a unique
URI for the concept ”batteries” like
http:///www.business.org/ontology/#batteries
145
Capturing knowledge with RDF
• The expression of contents can be done at many ways,
e.g., :
– As natural language sentences,
– In a simple triple notation called N3
– In RDF/XML serialization format
– As a graph of the triples
146
Expressing contents as natural language sentences
• Following the linguistic model of subject, predicate and
object, we express three English statements:
Buddy Belden owns a business
The business has a Web site accessible at http://www.c2i2.com/-budstv.
Buddy is the father of Lynne
147
Expressing contents by N3 notation
• By extracting the relevant subject, predicate, and object we get the
N3 notation:
<#Buddy> <#owns> <#business>
<#business> <#has-website> <http: //www.c2i2.com/budstv>
<#Buddy> <#father-of> <#Lynne>
where # sign means the URI of the concept (a more accurate
expression is one where # sign is replaced by an absolute URI
like “http://www.c2i2com/buddy/ontology” as a formal
namespace)
In N3 this can be done with a prefix tag like
@prefix bt: < http://www.c2i2com/buddy/ontology >
Using this prefix the first sentence would be:
<bt: Buddy> <bt:owns> <bt:business>
Tools are available to automatically convert the N3 notation into
RDF/XML format
148
Example: RDF/XML generated from N3
<rdf:RDF
xmlns: RDFNsId1=‘#’
xmlns:rdf=‘http://www.w3org/1999/02/22-rdf-syntax-ns#’>
<rdf:Description rdf:about=‘#Buddy’>
<RDFNsId1:owns>
<rdf:Description rdf:about=‘#business’>
<RDFNsId1:has-website
rdf:resource=‘http://www.c2i2.com/-budstv’ />
</rdf: Description>
</RDFNsId1:owns>
<RDFNsID1:father-of rdf:resourcs=‘#Lynne’/>
</rdf:Description>
</rdf:RDF>
149
Expressing the domain of university courses and lectures at Griffith
University by RDF/XML
<!DOCTYPE owl [<!ENTITY xsd ”http://www.org/2001/XMLSchema#>]>
<rdf:RDF
xmlns : rdf=”http://www.w3.org/1999/02/22-rdf-syntax-ns#”
xmlns : xsd=”http://www.w3.org/2001/XMLSchema#”
xmlns : uni=“http://www.mydomain.org/uni-ns#”
<rdf:Description rdf:about=”949352”>
<uni : name>Grigoris Antoniou</uni : name>
<uni : title>Professor </uni : title>
</rdf : Description>
<rdf:Description rdf:about=”949318”>
<uni : name>David Billington</uni : name>
<uni : title>Associate Professor </uni : title>
<uni : age rdf:datatype=”&xsd;integer”>27</uni : age>
</rdf : Description>
150
<rdf:Description rdf:about=”949111”>
<uni : name>Michael Maher</uni : name>
<uni : title>Professor </uni : title>
</rdf : Description>
<rdf:Description rdf:about=”CIT1111”>
<uni : CourseName>Discrete Mathematics</uni : courseName>
<uni : isTaughBy>David Billington</uni : isTaughBy>
</rdf : Description>
<rdf:Description rdf:about=”CIT1112”>
<uni : CourseName>Concrete Mathematics</uni : courseName>
<uni : isTaughBy>Grigoris Antonio</uni : isTaughBy>
</rdf : Description>
<rdf:Description rdf:about=”CIT2112”>
<uni : CourseName>Programming III</uni : courseName>
<uni : isTaughBy>Michael Macher</uni : isTaughBy>
</rdf : Description>
151
<rdf:Description rdf:about=”CIT3112”>
<uni : CourseName>Theory of Computation</uni : courseName>
<uni : isTaughBy>David Billington</uni : isTaughBy>
</rdf : Description>
<rdf:Description rdf:about=”CIT3116”>
<uni : CourseName>Knowledge representation</uni : courseName>
<uni : isTaughBy>Grigorius Antoniou</uni : isTaughBy>
</rdf : Description>
</rdf : RDF>
Note. This example is slightly misleading (for illustrative purposes) because we should
replace all occurences of course and stafID’s such as 94952 and CIT3112 by
references to the external namespaces, for example
<rdf : Description
rdf : about=http://www.mydomain.org/uni-ns/#CIT31112>
152
The rdf:resource Attribute
• The preceding example was not satisfactory in one respect:
– The relationship between courses and lecturers were not formally
defined but existed implicitly through the use of the same name
– To a machine, the use of the same name may just be a coincidence:
• e.g., the David Billington who teaches CIT3112 may not be the same person
as the person with ID 94318 who happens to be called David Billington
– This problem can be avoided by using rdf : resource attribute as follows:
<rdf:Description rdf:about=”CIT1111”>
<uni : CourseName>Discrete Mathematics</uni : courseName>
<uni : isTaughBy rdf:resource=”949318”/>
</rdf : Description>
<rdf:Description rdf:about=”949318”>
<uni : name>David Billington</uni : name>
<uni : title>Associate Professor </uni : title>
</rdf : Description>
153
The rdf:type Element
• In our university example the descriptions fall into two categories:
courses and lecturers. This fact is clear to human readers, but has
not been formally declared anywhere, so it is not accessible to
machines.
• In RDF it is possible to make such statements (connections to RDF
Schema) using RDF : type element, e.g., as follows
<rdf:Description rdf:about=”CIT1111”>
<rdf:type rdf: rdf:resource=”&uni;course”/>
<uni : CourseName>Discrete Mathematics</uni : courseName>
<uni : isTaughBy>David Billington</uni : isTaughBy>
</rdf : Description>
<rdf:Description rdf:about=”949318”>
<rdf:type rdf: rdf:resource=”&uni;lecturer”/>
<uni : name>David Billington</uni : name>
<uni : title>Associate Professor </uni : title>
</rdf : Description>
154
Expressing contents by a graph of N3 notation
#Buddy
#father-of
#owns #has-website
http:// www.c2i2.com/-budstv
#Lynne
#business
155
Other RDF features
• The container model (Bag, Sequence, Alternate)
allows groups of resources or values
– Required to model sentences like “ The people at
meeting were Joe, Bob, Susan, and Ralph
– To model the objects in the sentence, a container,
called bag is created (see next slide)
156
An RDF bag container example
<rdf:RDF
xmlns:ex =‘http://www.example.org/sample#’
xmlns:rdf=‘http://www.w3.org/1999/02/22-rdf-sybtax-ns#’>
<rdf:Description rdf:about=‘ex:meeting*>
<ex:attendees>
<rdf:Bag rdf:ID = “people”>
<rdf:li rdf: resource=‘ex:Joe’/>
<rdf:li rdf: resource=‘ex:Bob’/>
<rdf:li rdf: resource=‘ex:Susan’/>
<rdf:li rdf: resource=‘ex:Ralph’/>
</rdf: Bag>
</ex: attendees>
</rdf: Description>
</rdf: RDF>
157
Graph of an RDF bag
Ex:meeting
Ex: attendees
Ex: people
rdf:type
Rdf: Bag
Ex: Bob
Ex: Ralph
Ex: Joe
Ex: Susan
rdf: 1
rdf: 2
rdf: 3
rdf: 4
158
RDF containers
• Three types of RDF containers are available to group
resources or literals:
• Bag
– An rdf: bag element is used to denote an unordered collection,
(duplicates are allowed)
• Sequence
– An rdf: seq element is used to denote an ordered collection (a
sequence of elements)
• Alternate
– An rdf: alt element is used to denote a choice of multiple values
or resources (e.g., a choice of image formats (JPEG, GIF, BMP)
159
Reification
• Reification allows higher-level statements to capture knowledge
about other statements
– Reification mechanism turns a statement into a resource
– Requires that we must be able to refer to a statement using an identifier,
e.g., the description
<rdf : Description rdf : about = “949352”>
<uni : name>Grigoris Antoniou</uni : name>
</rdf : Description>
reifies as
<rdf : Statement rdf : about=“StatementAbout949352”>
<rdf : subject rdf : resource==949352”/>
<rdf : predicate rdf : resource=“&uni;name”/>
<rdf : object>Grigoris Antoniou</rdf:object>
</rdf:Statement>
160
The Semantic Web Stack
URL Unicode
XML Namespace
RDF
RDF Schema
Ontology
Rules
Logic Framework
Proof.
Trust
Signature
Encryption
161
RDF-Schema
• RDF is a universal language that lets user describe resources using
their own vocabularies
• RDF does not make assumptions about any particular application
domain, nor does it define the semantics of any domain. It is up to
the user to do so in RDF Schema (RDFS)
• The data model expressed by RDF Schema is the same data model
used by object-oriented programming languages like Java
– A class is a group of things with common characteristics (properties)
– In object oriented programming, a class is defined as a template or
blueprint for an object composed of characteristics (also called data
members) and behaviors (also called methods)
– An object is an instance of a class
– OO languages also allow classes to inherit characteristics (properties)
and behaviors from a parent class (also called a super class)
162
Classes and Properties
• How do we describe a particular domain; e.g., courses and
lecturers in a university ?
– First we have to specify “things” we want to talk about
– We have already done so in RDF statements, but we restricted our talk
on individual objects (resources)
– Now, in the context of RDFS we talk about classes that define types of
individual objects
• An important use of classes is to impose restrictions on what can be
stated in an RDF document using the schema; e.g., we would like to
disallow statements such as:
– Discrete Mathematics is taught by Concrete Mathematics
– Room MZH5760 is taught by David Billington
163
Class Hierarchies and Inheritance
• Once we have classes we would like to establish relationships
between them
– For example, assume that we have classes for
• staff members
• academic staff members
• professors
• associate professors
• assistant professors
• administrative staff members
• technical support staff members
– These classes are related to each other; e.g., every professor is an
academic staff member, i.e.,
“professor” is subclass of “academic staff member”,
or equivalently,
“academic staff member” is a superclass of a “professor”
164
The subclass relationship defines a hierarchy of classes:
staff
member
administration
staff member
academic
staff member
professor associate
professor
assistant
professor
technical
support staff
member
165
• In general, A is a subclass of B if every instance of A is also an
instance of B.
– However, there is no requirement in RDF Schema that the
classes together form a strict hierarchy
– So, a class may have multiple superclasses meaning that if a
class A is a subclass of both B1 and B2, then every instance of
A is both an instance of B1 and an instance of B2
166
• A hierarchical organization of classes has a very important practical
significance. To illustrate this consider the range restriction:
Courses must be taught by academic staff members only
Assuming that Michael Maher were defined as a professor, then according to this
restriction he is not allowed to teach courses. The reason is that there is no statement
specifying that Michael Maher is also an academic staff member
We would like Michael Maher to inherit the ability to teach from the class of
academic staff members. This is done in RDF Schema.
By doing so RDF Schema fixes the semantics of “is subclass of”, So, it is
not up to an application to interpret “is a subclass of”; instead its intended
meaning must be used by all RDF processing software.
167
• Classes, inheritance, and properties are, of course, known in other
fields of computing, e.g., in object oriented programming
– The differences are that in object oriented programming an object class
defines the properties that apply to it. Also to add new properties to a
class means to modify the class.
– In RDFS, properties are defined globally, i.e., they are not encapsulated
as attributes in class definitions. It is possible to define new properties
that apply to an existing class without changing that class.
• This is a powerful mechanism with far-reaching consequences: we
may use classes defined by others and adapt them to our
requirements through new properties
168
Property Hierarchies
• Hierarchical relationship can be defined not only for classes but also
for properties:
– Example, “is taught by “ is a subproperty of “involves”
So, if a course c is taught by an academic staff member a, then c also
involves a
– The converse is not necessary true, e.g., a may be the convener of the
course, or a tutor who marks student home work but does not teach c
– In general, P is a subproperty of Q if Q(x,y) whenever P(x,y)
169
RDF versus RDFS Layers
• We illustrate the different layers involved in RDF and RDFS using a simple
example:
– Consider the RDF statement
Discrete Mathematics is taught by David Billington
– The schema for this statement may contain classes, such as lecturers,
academic staff members, staff members, and properties such as is
taught by, involves, phone, employee id
– Next figure illustrates the layers of RDF and RDF Schema
(blocks are properties, ellipses above the dashed line are classes, and
ellipses below the dashed line are instances)
• The schema of the figure is itself written in a formal language, RDF
Schema, that can express its ingredients: subClass, Property,
subProperty, Resource, and so on.
170
Literal
id phone
Staff
Member
Academic
Staff
Member
Professor
Associate
professor
Assistant
professor
isTaughBy
involves
course
Discrete Mathematics David Billington
RDFS
RDF
isTaughtBy
range
range
range
range
subClassOf
subClassOf
subClassOf subClassOf
domain
domain
domain
domain
type type
isSubpropertyOf
171
RDF Schema: The language
• RDF Schema provides modeling primitives for expressing the
information of the previous figure
• One decision that must be made is what formal language to use?
– RDF itself will be used: the modeling primitives of RDF Schema are
defined using resources and properties
• Note. RDF allows one to express any statement about any
resource, and that anything that has a URI can be a resource.
– So, if we wish to say that the class “lecturer” is a subclass of
“academic staff member”, we may
1. Define resources lecturer, academicStaffMember, and subClassOf
2. Define subClasssOf to be a property
3. Write the triple (subClassOf, lecturer, academicStaffMember)
– All these steps are within the capabilities of RDF. So an RDFS
document (that is an RDF schema) is just an RDF document, and we
use the XML-based syntax of RDF.
172
RDF Schema: Core Classes
• The core classes are
rdfs : Resource, the class of resources
rdfs : Class, the class of classes
rdfs : Literal, the class of all literals (strings). At present, literals form
the only “data type” of RDF/RDFS
rdf : Property. The class of all properties
rdf : Statement, the class of all reified statements
For example, a class lecturer can be defined as follows:
<rdfs : Class rdf : ID=“lecturer”>
…
</rdfs : Class>
173
RDF Schema: Core Properties for Defining Relationships
• The core properties for defining relationships are:
rdf : type, which relates a resource to its class. The resource is
declared to be an instance of that class
rdfs : subClassOf, which relates a class to one of its superclasses,
all instance of a class are instances of its superclass
Note. A class may be a subclass of more than one class, e.g.,
the class femaleProfessors may be a subclass of both female
and professor
rdfs : subpropertyOf, which relates a property to one of its
superproperties
174
• Example: stating that all lecturers are staff members
<rdfs : Class rdf : about=“lecturer”>
<rdfs : subClassOf rdf : resource=“staffMember”/>
</rdfs : Class>
Note that rdfs:subClassOf and rdfs:subPropertyOf are transitive by
definition
Also rdfs:Class is a subclass of rdfs:Resource (every class is a resource),
and rdfs:Resource is an instance of rdfs:Class (rdfs:Resource is the
class of all resources, and so it is a class). For the same reason, every
class is an instance of rdfs:Class
175
RDF Schema: Core Properties for Restricting Properties
• The core properties for restricting properties are:
rdfs:domain, which specifies the domain of a property P, i.e., the
class of those resources that may appear as subject in triple
with predicate P. If the domain is not specified, then any resource
can be the subject
rdfs:range, which specifies the range of a property P, i.e., the class of
those resources that may appear as values in a triple with predicate P
Example: stating that phone applies to staff members only and that its value is
always a literal
<rdfs:Property rdf:ID=“phone”>
<rdfs:domain rdf:resource=“#staffMember”/>
<rdfs:range rdf:resource=“&rdf;Literal”/>
</rdf:Property>
176
• In RDF Schema there are also
rdfs:ConstraintResource, the class of all constraints
rdfs:ConstraintProperty, which contains all properties that define
constraints. It has only two instances, rdfs:domain and
rdfs:range. It is defined to be a subclass of
rdfs:ConstraintResource and rdf:Property
177
Subclass hierarchy of some modeling primitives of RDFS
rdfs:Resource
rdf:Property
rdfs;:Class rdfs:ConstarintResource
rdfs:ConstraintProperty
178
Instance relationships of some modeling primitives of RDFS
rdf:Property
rdfs:Resource
rdfs:ConstraintResource
rdfs:Class
rdfs:Literal
rdfs:ConstraintPropert
rdfs:domain rdfs:range
179
RDFS example: A University
• We refer to the courses and lecturers example, and provide a
conceptual model of the domain, that is, an ontology
<rdf:RDF
xmlns:rdf=“http.w3.org/1999/02/22-rdf-syntax-ns#”
xmlns:rdfs=“http.w3.org/2000/01/rdf-schema#”>
<rdfs:Class rdf:ID=”lecturer”>
<rdfs:comment>
The class of lecturers
All lecturers are academic staff members.
</rdfs:comment>
<rdfs:subClassOf rdf:resource=“academicStaffMember”/>
</rdfs:Class>
180
<rdfs:Class rdf:ID=”academicStaffMember”>
<rdfs:comment>
The class of academic staff members
</rdfs:comment>
<rdfs:subClassOf rdf:resource=“staffMember”/>
</rdfs:Class>
<rdfs:Class rdf:ID=”staffMember”>
<rdfs:comment>The class of staff members</rdfs:comment>
</rdfs:Class>
<rdfs:Class rdf:ID=”course”>
<rdfs:comment>The class of courses</rdfs:comment>
</rdfs:Class>
<rdfs:Property rdf:ID=”involves”>
<rdfs:comment>
It relates only courses to lecturers
</rdfs:comment>
<rdfs:domain rdf:resource=“#course”/>
<rdfs:range rdf:resource=“#lecturer”/>
</rdfs:Property>
181
<rdfs:Property rdf:ID=”isTaughtBy”>
<rdfs:comment>
Inherits the domain (“course”) and range (“lecturer”) from its superproperty
“involves”
</rdfs:comment>
<rdfs:subpropertyOf rdf:resource=“#involves”/>
</rdfs:Property>
<rdfs:Property rdf:ID=”phone”>
<rdfs:comment>
It is a property of staff members and takes literals as values.
</rdfs:comment>
<rdfs:domain rdf:resource=“#staffMember”/>
<rdfs:range rdf:resource=“&rdf;Literal”/>
</rdfs:Propert>
</rdf:RDF>
182
Example: Motor Vehicles
The class relationships are the following:
motorVehicle
van
passengerVehicle
truck
miniVan
183
<rdf:RDF
xmlns:rdf=“http.w3.org/1999/02/22-rdf-syntax-ns#”
xmlns:rdfs=“http.w3.org/2000/01/rdf-schema#”>
<rdfs:Class rdf:ID=“motorVehicle”/>
<rdfs:Class rdf:ID=“van”>
<rdfs:subClassOf rdf:resource=“#motorVehicle”/>
</rdfs:Class>
<rdfs:Class rdf:ID=“truck”>
<rdfs:subClassOf rdf:resource=“#motorVehicle”/>
</rdfs:Class>
<rdfs:Class rdf:ID=“passengerVehicle”>
<rdfs:subClassOf rdf:resource=“#motorVehicle”/>
</rdfs:Class>
<rdfs:Class rdf:ID=“miniVan”>
<rdfs:subClassOf rdf:resource=“#passengerVehicle”/>
<rdfs:subClassOf rdf:resource=“#van”/>
</rdfs:Class>
</rdf:RDF>
184
RDFS versus UML (Unified Modeling
Language)
• Standardized notation to model class hierarchies
• UML symbols denote the concepts of class, inheritance, and
association
– The rectangle, with three sections is the symbol for a class
– The sections are: class name, the class attributes (middle section), and
class behaviors or methods (bottom section)
– The RDF Schema only uses the first two parts of a class, since it is
used for data modeling and not programming behaviors
• An arrow from the subclass to the superclass denotes inheritance (a
subclass inherits the characteristics of a superclass), also called
“isa” (is a) in software engineering
185
UML class diagram of employee expertise
• Two types of employees and their associations to the artifacts they
write and the topics they know
Employee
-Topics knows
-Artifacts writes
System analyst Software Engineer
DesignDocument SourceCode
Artifact
Topic
Technology
knows
writes writes
186
Chapter 6: Understanding XML – Related
Technologies
Addressing and querying XML Documents
• In relational databases, parts of database can selected and retrieved
using query languages such as SQL.
• The same is true for XML documents, for which there exist a number
of proposals :
187
• XPath
standard addressing mechanism for XML nodes
• XSL
– transforming and translating XML -documents
• XSLT
– transforming and translating XML -documents
• XSLFO
– transforming and translating XML -documents
• XQuery
– Querying mechanism for XML data stores (“The SQL for XML”)
• XLink
– general, all-purpose linking specification
188
XML –Related Technologies, continues …
• XPointer
– addressing nodes, ranges, and points in local and remote XML
documents
• XInclude
– used to include several external documents into a large document
• XML Base
– Mechanism for easily resolving relative URIs
• XHTML
– A valid and well formed version of HTML
• XForms
– An XML-based form processing mechanism
• SVG
– XML-based rich-content graphic rendering
• RQL
– Query language for RDF
189
XPath
• The central concept of XML query languages is path expression that
specifies how a node, or a set of nodes, in the tree representation of the
XML document can be reached
• We consider path expressions in the form of XPath because they can be
used for purposes other than querying, namely transaforming XML
documents
• XML Path Language - an expression language for specifically addressing
pats of an XML document
• Provides key semantics, syntax, and functionality for a variety of standards,
such as XSLT, XPointer, and XQuery
• By using XPath expressions with certain software frameworks and APIs, it is
possible to reference and find the values of individual components of an
XML document
190
XPath
• XPath operates on the tree data model of XML
and has a non-XML syntax
• Path expression can be
– Absolute (starting at the root of the tree); syntactically they begin
with the symbol /, which refers to the root of the document,
situated one level above the root element of the document
– Relative to context node
• Consider the following XML-document
191
<?xml version=“1.0” encoding=“UTF-16”?>
<!DOCTYPE library PUBLIC “library.dtd”>
<library location=“Bremen”>
<author name=“Henry Wise”>
<book title=“Artificial Intelligence”/>
<book title=“Modern Web Services”/>
<book title=“Theory of Computation”/>
</author>
<author name=“William Smart”>
<book title=“Artificial Intelligence”/>
</author>
<author name=“Cynthia Singleton”>
<book title=“The Semantic Web”/>
<book title=“Browser Technology Revised”/>
</author>
</library>
192
Tree representation of the library document
Root
library
location author
name name
name
book
book book
book book book
author author
title title title title title title
Bremen
Henry
Wise
Artificial
Intelligence
Theory
Of
computation
Artificial
Intelligence The
Semantic
Web
Browser
Technology
Revised
Modern
Web
Services
William
Smart
Cynthia
Singleton
193
Examples of XPath expressions on the library document
• Address all author elements
/library/author
An alternative solution for the previous example:
//author
Here // says that we should consider all elements in the document
and check whether they are type author
Note, because of the specific structure of the library document these
expressions lead to the same result, however they may lead to
different result in general
194
More examples of XPath expressions on the library document
• Address the location attribute nodes within library element nodes
/library/@location
The symbol @ is used to denote attribute nodes
• Address all title attribute within book elements anywhere in the
document, which have the value “Artificial Intelligence”
//book/@title=“Artificial Intelligence”
• Address all books with title “Artificial Intelligence”
//book [ @title=“Artificial Intelligence”]
The test within square brackets is a filter expression. It restricts the set of
addressed nodes
Note the difference between this and the one in previous query. Here we
address book elements the title of which satisfies a certain condition. In
previous query we collect title attribute nodes of book elements. The
comparison of these queries is illustrated in the following two figures.
195
Query: //book/@title=“Artificial Intelligence”
Root
library
location author
name name
name
book
book book
book book book
author author
title title title title title title
Bremen
Henry
Wise
Artificial
Intelligence
Theory
of
computation
Artificial
Intelligence The
Semantic
Web
Browser
Technology
Revised
Modern
Web
Services
William
Smart
Cynthia
Singleton
196
Query: //book [ @title=“Artificial Intelligence”]
Root
library
location author
name name
name
book
book book
book book book
author author
title title title title title title
Bremen
Henry
Wise
Artificial
Intelligence
Theory
Of
computation
Artificial
Intelligence The
Semantic
Web
Browser
Technology
Revised
Modern
Web
Services
William
Smart
Cynthia
Singleton
197
Examples of XPath expressions on the library document
• Address the last book element within the first author element node in
the document
//author[1] / book [last () ]
• Address all book element nodes without a title attribute
//book [not @title]
198
More examples of XPath expressions and return values
<Task>
<TaskItem id = “123”
value = “ Status Report”/>
<TaskItem id = “124”
value = “ Writing Code”/>
<TaskItem value =“IdleChat”/>
<Meeting id = “125”
value= “Daily Briefings”/>
</Task>
//TaskItem[@id]
“Give me all TaskItem
elements that have ID
attributes”
<TaskItem id = “123”
value = “ Status Report”/>
<TaskItem id = “124”
value = “ Writing Code”/>
XPath expression Return values
Meaning
199
Examples of XPath expressions and return values
<Task>
<TaskItem id = “123”
value = “ Status Report”/>
<TaskItem id = “124”
value = “ Writing Code”/>
<TaskItem value =“IdleChat”/>
<Meeting id = “125”
value= “Daily Briefings”/>
</Task>
//[@id]
“Give me all ID
attributes”
Id = “123”
Id = “124”
Id = “125”
XPath expression Return values
Meaning
200
Examples of XPath expressions and return values
<Task>
<TaskItem id = “123”
value = “ Status Report”/>
<TaskItem id = “124”
value = “ Writing Code”/>
<TaskItem value =“IdleChat”/>
<Meeting id = “125”
value= “Daily Briefings”/>
</Task>
/Task/Meeting
“Select all elements
named ‘Meeting’ that
are children of the
root element ‘Task’ ”
XPath expression Return values
Meaning
<Meeting id = “125”
value= “Daily Briefings”/>
201
The structure of XPath expression
• A path expression consists of a series of steps, represented by
slashes
• A step consists of an axis specifier, a node test, and an optional
predicate
– An axis specifier determines the tree relationship between the nodes to
be addressed and the context node. Examples are parent, ancestor,
child (the default), sibling, attribute node. // is such an axis specifier; it
denotes descendant or self.
– A node test specifies which nodes to be addressed. The most common
node tests are element names
– Predicates (or filter expressions) are optional and are used to refine the
set of addressed nodes.
202
The role of XPath in other standards
• With XSLT one can define a template in advance using XPath
expressions that allow to specify how to style a document
• XQuery is a superset of XPath and uses XPath expressions to query
XML native databases and multiple XML files
• XPointer uses XPath expressions to “point” specific nodes in XML
documents
• XML Signature, XML Encryption, and many other standards can use
XPath expressions to reference certain areas of an XML document
• In a Semantic Web ontology, groups of XPath expressions can be
used to specify how to find data and the relationship between data.
203
RQL
• A query language for RDF
• RQL is needed because XML query languages locate at a lower level of
abstraction than RDF
• Querying RDF documents with an XML-based language would lead to
complications.
– To illustrate this let us consider different syntactical variations of writing an
RDF description:
<rdf:Description rdf:about=“949318”>
<rdf:type rdf:resource=“&uni;lecturer”/>
<uni:name>David Billington</uni:name>
<uni:title>Associate Professor</uni:title>
</rdf:Description>
Now assume that we wish to retrieve the titles of all lecturers. An appropriate
XPath query is
/rdf:Description [rdf:type=http://www.mydomain.org/uni-ns#lecturer]/uni:title>
204
We could have written the same description as follows:
<uni:lecturer rdf:about=“949318”>
<uni:name>David Billington</uni:name>
<uni:title>Associate Professor</uni:title>
</rdf:Lecturer>
Now the previous XPath query does not work; instead we have to write
//uni:lecturer/uni:title
The third possible representation of the same description is:
<uni:lecturer rdf:about=“949318”
uni:name=“David Billington”
uni:title=Associate Professor”/>
For this variation XPath query is
//uni:lecturer/@uni:title
205
• Since each description of an individual lecturer may have any of
these equivalent forms, we have to write different XPath queries
• A better way is to write queries at the level of RDF
• An appropriate query language must understand RDF, i.e., it must
understand:
– The syntax of RDF
– The data model of RDF,
– The semantics of RDF vocabulary, and
– The semantics of RDF Schema
– To illustrate this consider the information:
206
<uni:lecturer rdf:about=“94352”>
<uni:name>Grigiris Antoniou</uni:name>
</rdf:Lecturer>
<uni:professor rdf:about=“94318”>
<uni:name>David Billington</uni:name>
</rdf:professor>
<rdfs:Class rdf:about=“&uni;professor”>
<rdfs:subClassOf rdf:resource=“&uni;lecturer”/>
</rdfs:Class>
Now, the query for the names of all lecturers should return both
Grigiris Antoniou and David Billington
207
RQL: Basic Queries
• The query Class retrieves all classes, and the query Property retrieves all
properties
• To retrieve the instances of a class, e.g., course, we write:
course
– This query will return all instances of the subclass of course
– If we do not wish to retrieve inherited instances then we have to write:
^course
• The resources and values of triples with a specific property, e.g., involves, are
retrieved using simply the query
involves
– The result includes all subproperties of involves, e.g., it retrieves also
inherited triples from property isTaughtBy
– If we do not want these additional results then we have to write
^involves
208
RQL: Using select-from-where
• As in SQL:
select specifies the number and order of retrieved data
from is used to navigate through the data model
where imposes constraints on possible solutions
For example, to retrieve all phone numbers of staff members, we can write
select X,Y
from {X}phone{Y}
Here X and Y are variables, and {X}phone{Y} represents a resource-
property-value triple.
209
• To retrieve all lecturers and their phone numbers, we can write
select X,Y
from lecturer{X} .phone{Y}
– Here lecturer{X} collects all instances of the class lecturer and binds the
result to the variable X.
– The second part collects all triples with predicate phone. But there is an
implicit join here, in that we restrict the second query only to those
triples, the resource of which is in the variable X; in this example we
restrict the domain of phone to lecturers.
– A dot . denotes the implicit join.
210
• We demonstrate an explicit join by a query that retrieves the name
of all courses taught by the lecturer with ID 949352
select N
from course{X} .isTaughtBy{y}, {C}name{N}
where Y=“949352” and X=C
• Apart from = there exist other comparison operators
For example, X<Y means “X is lower than Y”
– In case X and Y are strings, X comes before Y in the
lexicographic order
– If X and Y are classes, then X is a subclass of Y
211
RQL: Querying the schema
• RQL allows to retrieve schema information
• Schema variables have a name with prefix $ (for classes) or @ (for
properties)
– For example
select X, $X, Y, $Y
from {X:$X}phone{Y:$Y}
retrieves all resources and values of triples with property phone,
or any of its subproperties, and their classes.
Note that these classes may not coincide with the defined
domain and a range of phone, because they may be subclasses
of the domain or range
For example, given
212
phone(949352”,“5041”)
type(“949352”,lecturer”)
subclass(lecturer, staffMember)
domain(phone,staffMember)
range(phone,literal)
We get
(“949352”,lecturer,”5041”,”literal)
although lecturer is not the domain of phone
• The domain and range of a property can be retrieved as follows:
select domain (@P), range (@P)
from @P
where @P=phone
213
The Style Sheet Family: XSL, XSLT and XSLFO
• Style sheets allow to specify how an XML document can be
transformed into new document, and how that XML document could
be presented in different media formats
• A style sheet processor takes an XML document and a style sheet
and produces a result
• XSL consists of two parts:
– It provides a mechanism for transforming XML documents into new XML
documents (XSLT), and
– It provides a vocabulary for formatting objects (XSLFO)
• XSLT is a markup language that uses template rules to specify how
a style sheet processor transforms a document
• XSLFO is a pagination markup language
214
Model – View - Controller (MVC) paradigm
• Idea of MVC: separating content (the XML data) from the
presentation (the style sheet)
• The act of separating the data (the model), how the data is
displayed (the view), and the framework used between them (the
controller) provides maximum reuse of resources
• Eliminates the maintenance of keeping track of multiple presentation
format for the same data
• Because browsers such as Microsoft Internet Explorer have style
sheet processors embedded in them, presentation can dynamically
be added to XML data at download time
215
Styling a document
XML
Document
Stylesheet
Source tree Result tree
Stylesheet Engine
(XSLT engine)
Transformation
Resulting
Document
Formatting
216
Styling a document, continues …
1. A style sheet engine takes an original XML document, loads it into
DOM source tree, and transforms that document with the
instructions given in the style sheet
2. The result is formatted, and the resulting document is returned
• Although the original document must be well-formed document
the resulting document may be any format
• Many times the resulting document may be postprocessed
• With XSLFO styling, a post processor is usually used to transform
the result document into a different format, e.g., PDF or RTF
217
Example: using style sheets to add presentation to content
• Consider the XML-element
<author>
<name>Grigoris Antoniou</name>
<affiliation>University of Bremen</affiliation>
<email>ga@tzi.de</email>
</author>
The output might look like the following, if a style sheet is used:
Grigoris Antoniou
University of Bremen
ga@tzi.de
Or it might appear as follows, if different style sheet is used:
Grigoris Antoniou
University of Bremen
ga@tzi.de
218
XSLT document that will be applied to the author element
<?xml version=“1.0” encoding=“UTF-16”?>
<xsl:stylesheet version=“1.0”
xmlns:xsl=“http///www.w3.org/1999/XSLT/Transform”>
<xsl : template match=“author”>
<html>
<head><title>An author</title></head>
<body bgcolor=“white”>
<b><xsl:value-of select=“name”/></b><br>
<xsl : value-of select=“affilation”/><br>
<i><xsl : value-of select=“email”/></i>
</body>
</html>
</xsl : template>
</xsl : stylesheet>
219
The output (HTML document) of the style sheet when applied to the
author element
<html>
<head><title>An author></title></head>
<body bgcolor=“white”>
<b>Grigoris Antoniou</b><br>
University of Bremen<br>
<i>ga@zi.de</i>
</body>
</html>
220
Some observations concerning the previous example
• The XSLT document defines a template; in this case an HTML
document, with some placeholders for content to be inserted
<html>
<head>>title>An author</title></head>
<body bgcolor=“white”>
<b> . . . </b><br>
. . . <br>
<i> . . . </i>
</body>
</html>
• In the XSLT document, xsl : value-of retrieves the value of an
element and copies it into the output document, i.e., it places some
content into the template
221
• Now suppose we had the following XML document with details of
several authors
<authors>
<author>
<name>Grigoris Antoniou</name>
<affiliation>University of Bremen</affiliation>
<email>ga@tzi.de</email>
</author>
<author>
<name>David Billington</name>
<affiliation>Griffith University</affiliation>
<email>david@gu.edu.net</email>
</author>
</authors>
We define the following XSLT document for it:
222
<?xml version=“1.0” encoding=“UTF-16”?>
<xsl:stylesheet version=“1.0” xmlns:xsl=“http///www.w3.org/1999/XSLT/Transform”>
<xsl : template match=“/”>
<html>
<head><title>Authors</title></head>
<body bgcolor=“white”>
<xsl : apply-template select “authors”/>
<!-- Apply templates for AUTHORS children -->
</body>
</html>
</xsl : template>
<xsl : template match=“authors”>
<xsl : apply-templates select=“author”/>
</xsl : template>
<xsl : template match=“author”>
<h2><xsl : value-of select=“name”/</h2>
Affiliation: <xsl : value-of select=“affiliation”/><br>
Email: <xsl : value-of select=“email”/>
<p>
</xsl : template>
</xsl : stylesheet>
223
• The output produced is
<html>
<head><title>Authors></title></head>
<body bgcolor=“white”>
<h2>Grigoris Antoniou</h2>
Affilation: University of Bremen<br>
Email: ga@zi.de
<p>
<h2>David Billington</h2>
Affilation: Griffith University <br>
Email: david@gu.edu.net
<p>
</body>
</html>
224
Some observations concerning the previous example
• The xsl : apply-templates element causes all children of the context
node to be matched against the selected path expression
– For example, if the current template applies to / (i.e., the current context
node is the root) then the element xsl : apply-templates applies to the
root element, in this case, the authors element ( / is located above the
root element
– If the current context node is the author element, then the element xsl :
apply-templates select=“author” causes the template for the author
elements to be applied to all author children of the authors element
– It is good practice to define a template for each element type in the
document. Even if no specific processing is applied to certain elements
225
An other example: using style sheets to add presentation to content
A simple xml file:
<?xml version=“1.0” encoding=“UTF-8”?>
<?xml-stylesheet href=“simple.xsl” type=“text/XSL”?>
<project name=Trumantruck.com”>
<description>Rebuilding a 1967 Chevy Pickup Truck</description>
<schedule>
<workday>
<date>20000205></date>
<description>Taking Truck Body Apart</description>
</workday>
<workday>
<date>20000225></date>
<description>Sandblasting, Dismantling Cab</description>
</workday>
<workday>
<date>200003111></date>
<description>Sanding, Priming Hood and Fender</description>
</workday>
</schedule>
</project>
226
Example: using style sheets to add presentation to content, continues…
• To create an HTML page with the information from the previous
XML file, a style sheet must be written (next slide)
• The style sheet creates an HTML file with the workdays listed in an
HTML table
• All pattern matching is done with XPath expressions
• The <xsl:value-of> element returns the value of items selected from
an XPath expression, and each template is called by the XSLT
processor if the current node matches the XPath expression in the
match attribute
227
XSLT document of the example
<xsl:stylesheet xmln:xsl=http://www.w3.org/TR/WD-xsl>
<xsl:template match=“/”>
<html>
<TITLE> Schedule For
<xsl:value-of select=“/project/@name”/>
- <xsl: value-of select=“/project/description”/>
</TITLE>
<CENTER>
<TABLE border=“1”>
<TR>
<TD><B>Date</B></TD>
<TD><B>Description</B></TD>
</TR>
<xsl:apply-templates/>
</TABLE>
</CENTRE>
</html>
</xsl:template>
228
<xsl: template match=“project”>
<H1> Project :
<xsl: value-of select=@name”/>
</H1>
<HR/>
<xsl : apply-template/>
<xsl : template match = “schedule”>
<H2> Work Schedule</H2>
<xsl:apply-templates/>
</xsl : template>
<xsl : template match = “workday”>
<TR>
<TD>
<xsl : value –of select =“date”/>
</TD>
<TD>
<xsl : value-of select=“ description”/>
</TD>
</TR>
</xsl : template>
</xsl : stylesheet>
229
The final layout of the document (shown by a
browser)
Project:
Trumantruck.com
Work Schedule
Date Description
2000025 Taking Truck Body Apart
2000225 Sandblasting Dismantling Cab
2000311 Sanding, Priming Hood and Fender
230
The needs of style sheets
• In an environment where interoperability is crucial, and
where data is stored in different formats for different
enterprises, styling is used to translate one enterprise
format to another enterprise format
• In a scenario where we must support different user
interfaces for many devices, style sheets are used to add
presentation to content
• A wireless client, a Web client, a Java application client,
a .Net application client, or any application can have
different style sheets to present a customized view
231
XQuery
• Designed for processing XML data
• Intended to make querying XML-based data sources as
easy as querying databases
• Human-readable query syntax
• Extensions of XPath (with few exceptions, every XPath
expression is also an XQuery expression)
– However XQuery provides human readable language that makes
it easy to query XML-sources and combine that with
programming language logic
232
Example: XQuery expression
Let $project := document(“trumanproject.xml”)/project
Let $day := $project/schedule/workday
Return $day sortby (description)
Example XML file
<?xml version=“1.0” encoding=“UTF-8”?>
<?xml-stylesheet href=“simple.xsl” type=“text/XSL”?>
<project name=Trumantruck.com”>
<description>Rebuilding a 1967 Chevy Pickup Truck</description>
<schedule>
<workday>
<date>20000205></date>
<description>Taking truck Body Apart</description>
</workday>
<workday>
<date>20000225></date>
<description>Sandblasting, Dismantling Cab</description>
</workday>
<workday>
<date>200003111></date>
<description>Sanding, Priming Hood and Fender</description>
</workday>
</schedule>
</project>
233
The result of the XQuery expression:
<workday>
<date>20000225></date>
<description>Sandblasting, Dismantling Cab</description>
</workday>
<workday>
<date>200003111></date>
<description>Sanding, Priming Hood and Fender</description>
</workday>
<workday>
<date>20000205></date>
<description>Taking truck Body Apart</description>
</workday>
234
XHTML
• XHTML- Extensible Hypertext Markup Language is the
reformulation of HTML into XML
• Was created for the purpose of enhancing current Web
to provide more structure for machine processing
• Documents formatted by HTML are not intended for
machine processing
• Because XHTML is XML, it provides structure and
extensibility by allowing the inclusion of other XML-
based languages with namespaces
235
Example: making the transition from HTML into XHTML
<HTML>
<HEAD>
<TITLE>Morning to-do list>/TITLE>
</HEAD>
<BODY>
<LI>Wake up
<LI>Make bed
<LI>Drink coffee
<LI>Go to work
</BODY>
</HTML>
236
<?xml version=“1.0”?>
<!DOCTYPE html
PUBLIC “-//W3C//DTD XHTML 1.0 Strict//EN”
http://www.w3.org/TR//xhtml/DTD/xhtml1-strict.dtd>
<html xmlns=http://www.w3.org/1999/xhtml xml:lang==“en” lang=“en”>
<head>
<title>Morning to-do list</title>
</head>
<body>
<li>Wake up</li>
<li>Make bed</li>
<li>Drink coffee</li>
<li>Go to work</li>
</body>
</html>
237
Chapter 7: Understanding Taxonomies
• A taxonomy is a way of classifying or categorizing a set
of things – specifically, a classification in the form of a
hierarchy (a tree structure)
• An other definition of taxonomy:
– The study of the general principles of scientific classification:
orderly classification of plants and animals according to their
presumed natural relationships
• The information technology definition for a taxonomy:
– The classification of information entities in the form of a
hierarchy, according to the presumed relationships of the real-
world entities that they present
238
Taxonomies
• A taxonomy is usually depicted with the root of the
taxonomy on top, as follows
animate object
agent
organization
person
manager employee
239
Taxonomies
• Each node of the taxonomy (including root) is an
information entity that stands for a real-world entity
• Each link between nodes represents a special relation
– called the is subclassification of relation if the link’s arrow is
pointing up toward the parent node, or
– called the is superclassification of if the link’s arrow is pointing
down at the child node
• When the information entities are classes these relations
are defined more strictly as is subclass of and is
superclass of
240
Taxonomies
• When one goes up the taxonomy towards the root, the
entities become more general, and hence this kind of
taxonomy is also called generalization/specilization
taxonomy
• A taxonomy is a semantic hierarchy in which information
entities are related by either the subclassification of
relation or the subclass of relation
– subclassification of is semantically weaker than subclass of
relation, and so the difference between semantically stronger
and weaker taxonomies can be done
241
The use of taxonomies
• A taxonomy is a way of structuring information entities
and giving them a simple semantics
• On the web, taxonomies can be used to find products
and services
– E.g., UDDI has proposed the tModel as the placeholder for
taxonomies such as UNSPSC and North American Industry
Classification System that can used to classify Web products
and services
– In addition the yellow pages of UDDI is a taxonomy, which is
ordered alphabetically to be of additional assistance to a person
looking for products and services
242
The ontology spectrum
Weak semantics
Strong semantics
Is disjoint subclass
of with transitivity
property
Is subclass of
Has narrower meaning than
Is subclassification of
Taxonomy
Thesaurus
Conceptual model
Local domain theory
Relatoional
model
Schema
ER
Extended ER
XTM
RDF/S
UML
DAML+OIL, OWL
Description Logic
First Order Logic
Modal logic
243
Thesarus
• Definition (ANSI/NISO Monolingual Thesarus
Standard):
– “a controlled vocabulary arranged in a known order and
structured so that equivalence, homographic, hierarchical,
and associative relationships among terms are displayed
clearly and identified by standardized relationship indicators”
• The primary purposes of a thesarus are to facilitate
retrieval of documents and to achieve consistency in
the indexing of written or otherwise recorded
documents and other items
244
Semantic Relations of a Thesarus
SEMANTIC
RELATION
DEFINITION EXAMPLE
Synonym
Similar to
Equivalent
Used for
A term X has nearly
the same meaning
as a term Y
“Report” is synonym
for “document.
Homonym
Spelled the same
Homographic
A term X is spelled
the same way as a
term Y, which has a
different meaning
The “tank”, which is a military
vehicle, is a homonym for the
“tank”, which is a receptacle for
holding liquids
Broader Than
(Hierarchic
parent of)
A term X is broader in
meaning than a term Y
“Organization” has a broader
meaning than “financial institution”
Narrower Than
(Hierarchic
Child of)
A term X is narrower in
meaning than a term Y
“Financial institution” has
a narrower meaning than
“organization”
Associated
Associative
Related
A term X is associated
with a term Y, i.e., there
is some unspecified
relationship between
the two
A “nail” is associated
with a “hammer”
245
An example of a thesarus
Imagery
Infrared imagery
Combat support
equipment
Intelligence and
electronic warfare
equipment
Imaging system
Imaging radar
Infrared imaging
system
Aerial imagery
Radar imagery
Radar
photography
Moving target
indicators
Narrower than
Related to
246
Conceptual model
• A model of a subject area or area of knowledge, that
represents entities, the relationships among entities, the
attributes and, and sometimes rules
• Rules are typically of the following forms:
– If X is true, then Y must also be true
– I (W and X) or (Y and not Z) are true, then (U and V) must also
be true
where U, V, W, X,Y and Z are simple or complex assertions about
the entities, relations or attributes
• If part of the rule is called antecedent while the then part
is called consequent
247
Chapter 8: Understanding Ontologies
• Philosophial definitions
– A particular theory about the nature of being or the kinds of existent
– A branch of metaphysics concerned with the nature and relations of
being
• Definitions from information engineering discipline point of view
– Ontologies are about vocabularies and their meanings, with explicit,
expressive and well-defined semantics, which is machine –interpretable
• Ontologies can be represented equally in a graphical and textual
form
• Ontology languages are typically based on a particular logic, and so
they are logic-based languages
248
Web Ontology language: OWL
• The expressivity of RDF and RDF Schema is deliberately very
limited:
– RDF is (roughly) limited to binary ground predicates
– RDF Schema is (roughly) limited to a subclass hierarchy and a
property hierarchy, with domain and range definitions of these
properties
• However there are number of use cases that would require much
more expressiveness than RDF and RDF Schema offer
249
Requirements for Ontology Languages
• Ontology languages allow users to write explicit, formal
conceptualization of domain models. The requirements are:
– A well defined syntax
– A formal semantics
– Convenience of expression
– Efficient reasoning support
– Sufficient expressive power
• OWL and DAML+OIL are build upon RDF and RDF Schema and
have the same kind of syntax
– Their syntax is not very user friendly, but on the other hand, users will
develop their ontologies using ontology development tools
250
• Formal semantics describes the meaning of knowledge precisely,
i.e., is not open to different interpretations by different people or
machines
– One use of a formal semantics is to allow people to reason about the
knowledge. For ontological knowledge we may reason about:
• Class membership. If x is an instance of class C, and C is a
subclass of D, then we can infer that x is an instance of D
• Equivalence of classes. If class A is equivalent to class B, and
class B equivalent to class C, then A is equivalent to C, too.
• Consistency. Suppose we have declared x to be an instance of the
class A and A is a subclass of (B intersection C), A is a subclass of
D, and B and D are disjoint. Then we have an inconsistency
because A should be empty, but has the instance x. This is an
indication of an error in the ontology.
251
• Classification. If we have declared that certain property-value pairs
are a sufficient condition for membership in a class A, then if an
individual x satisfies such conditions, we can conclude that x must
be an instance of A
– Semantics is a prerequisite for reasoning support. Reasoning
support allows one to:
• Check the consistency of the ontology and the knowledge
• Check for unintended relationships between classes
• Automatically classify instances in classes
– Automated reasoning support allows one to check many more cases
than could be checked manually. Checks like the preceding ones are
valuable for designing large ontologies, where multiple authors are
involved, and for integrating and sharing ontologies from various
sources.
252
– A formal semantics and reasoning support are usually provided
by mapping an ontology language to a known logical formalism,
and by using automated reasoners that already exist for those
formalisms
– OWL is (partially) mapped on a description logic, and makes use
of existing reasoners, such as FACT and RACER
• Description logics are a subset of predicate logic for which efficient
reasoning support is possible
253
Limitations of the Expressive power of RDF Schema
• The main modeling primitives of RDF/RDFS concern the
organization of vocabularies in typed hierarchies:
– subclass and subproperty relationships,
– domain and range restrictions,
– instances and classes
• A number of features are missing including:
– Local scope of properties. rdfs:range defines the range of a property,
say eats, for all classes. Thus in RDF we cannot declare range
restrictions that apply to some classes only.
• For example, we cannot say that cows eat only plants, while other
animals may eat meat, too
254
– Disjointness of classes. Sometimes it is useful to say that
some classes are disjoint
• For example, male and female are disjoint. In RDFS we can only
state e.g., that male is a subclass of person
– Boolean combination of classes. Sometimes it is useful to
build new classes by combining other classes using union,
intersection, and complement
• For example, we may define the class person to be the disjoint
union of the classes male and female
– Cardinality restrictions. Sometimes it is useful to place
restrictions on how many distinct values a property may or must
take
• For example, a person has exactly two parents, or that a course is
lectured by at least one lecturer
255
– Special characteristics of properties. Sometimes it is useful to
say that a property is
• transitive (like “greater than),
• unique (like “is mother of”), or
• the inverse of another property (like “eats” and “is eaten by”)
• Note. The richer the ontology language is, the more inefficient the
reasoning support becomes, often crossing the border of non-
computability
256
Compatibility of OWL with RDF/RDFS
• Ideally, OWL would be an extension of RDF Schema, in the sense
that OWL would use the RDF meaning of classes and properties
(rdfs:Class, rdfs:subclassOf, etc.) and would add language
primitives to support the richer expressiveness required
• Unfortunately, simply extending RDF Schema would work against
obtaining expressive power and efficient reasoning because RDF
Schema has some very powerful modeling primitives,
• For example, constructions such as rdfs:Class (the class of all
classes) and rdf:Property (the class of all properties) are very
expressive and would lead to uncontrollable computational
properties if the logic were extended with such expressive primitives
257
Three Species of OWL
• OWL Full
– The entire language is called OWL Full and uses all the OWL languages
primitives
– The advantages of OWL full is that it is fully upward-compatible with
RDF both syntactically and semantically:
– any legal RDF document is also legal OWL Full document
– any valid RDF/RDF Schema conclusion is also a valid OWL
Full conclusion
– The disadvantage of OWL Full is that the language has become so
powerful as to be undecidable, dashing any hope of complete (or
efficient) reasoning support
258
• OWL DL
– In order to regain computational efficiency OWL DL (short for Description
Logic) is a sublanguage of OWL Full that restricts how the constructors
from OWL and RDF may be used
– The disadvantage is that we lose full compatibility with RDF:
• an RDF document will in general have to be extended in some ways
and restricted in others before it is a legal OWL DL document
– Every legal OWL DL document is a legal RDF document
259
• OWL Lite
– An even further restriction limits OWL DL to a subset of the
language constructors
• For example, OWL Lite excludes enumerated classes, disjointness
statements, and arbitrary cardinality
– The advantages is that it is both easier to grasp (for users) and
easier to implement (for tool builders)
– The disadvantage is of course a restricted expressivity
260
• Ontology developers adopting OWL should consider which
sublanguage best suits their needs
– The choice between Lite and DL depends on the extent to which users
require the more expressive constructs
– The choice between OWL DL and OWL Full mainly depends on the
extent to which users require the metamodeling facilities of RDF
Schema (e.g., defining classes of classes, or attaching properties to
classes
– When using OWL Full reasoning support is less predictable because
complete OWL Full implementations will be impossible
261
• There are strict notions of upward compatibility between these three
sublanguages:
– Every legal OWL Lite ontology is a legal OWL DL ontology
– Every legal OWL DL ontology is a legal OWL Full ontology
– Every valid OWL Lite conclusion is a valid OWL DL conclusion
– Every valid OWL DL conclusion is a valid OWL Full conclusion
• OWL still uses RDF and RDF Schema to a large extent:
– All varieties of OWL use RDF for their syntax
– Instances are declared as in RDF, using RDF descriptions and typing
information
– OWL constructors like owl:Class and owl:DatatypeProperty, and
owl:ObjectProperty are specialisations of their RDF counterparts
262
• One of the main motivations behind the layered architecture of the
Semantic Web is a hope of downward compatibility with
corresponding reuse of software across various layers
• The advantage of full downward compatibility for OWL (that any
OWL-aware processor will also provide correct interpretations of any
RDF Schema document) is only achieved for OWL Full, at the cost
of computational intractability
263
The OWL Language
• Syntax
– OWL builds on RDF and RDF Schema and uses RDF’s XML-based syntax
– RDF/XML does not provide a very readable syntax and therefore also
other syntactic forms for OWL have also been defined:
• An xml-based syntax (http://www.w3.org/TR/owl-xmlsyntax/) that does
not follow the RDF conventions and is thus more easily read by human
users
• An abstract syntax, used in the language specification document, that
is much more compact and readable than XML syntax or the RDF/XML
syntax
• A graphic syntax based on the conventions of UML (Unified Modeling
Language), which is widely used, and is thus an easy way for people
to become familiar with OWL
264
Header
• OWL documents are usually called OWL ontologies and are RDF
documents
• The root element of an OWL ontology is an rdf:RDF element, which
also specifies a number of namespaces:
<rdf:RDF
xmlns:owl=http://www.w3.org/2002/07/owl#
xmlns:rdf=http://www.w3.org/1999/02/22-rdf-syntax-nsl#
xmlns:rdfs=http://www.w3.org/2000/01/rdf-schema#
xmlns:xsd=http://www.w3.org/2001/XMLSchema#>
265
• An OWL ontology may start with a collection of assertions for
housekeeping.
• These assertions are grouped under an owl:Ontology element,
which contains comments, version control, and inclusion of other
ontologies. For example:
<owl:Ontology rdf:about=“ “>
<rdfs:comment>An example of OWL ontology</rdfs:comment>
<owl:priorVersion
rdf:resource=http://www.mydomain.org/uni-ns-old/>
<owl:imports
rdf:resource=http://www.mydomain.org/persons”/>
<rdfs:label>University Ontology</rdfs:label>
</owl:ontology>
Note. owl:imports is a transitive property
266
Class Elements
• Classes are defined using an owl:Class element, e.g.,
<owl:Class rdf:ID=“associateProfessor”>
<rdfs:subClassOf rdf:resource=“#academicStaffMember”/>
</owl:Class>
– We can also say that this class is disjoint from other classes:
<owl:Class rdf:about=“#associateProfessor”>
<owl:disjointWith rdf:resource=“#professor”/>
<owl:disjointWith rdf:resource=“#assistantProfessor”/>
</owl:Class>
– Equivalence of classes can be defined using an owl:equivalentClass
element, e.g.,:
<owl:Class rdf:ID=“faculty”>
<owl:equivalentClass rdf:resource=“#academicStaffMember”/>
</owl:Class>
267
Property Elements
• In OWL there are two kind of properties:
– Object properties, which relate objects to other objects, e.g., isTaughtBy
and supervises
– Data type properties, which relate objects to datatype values, e.g.,
phone, title and age.
• OWL does not have any predefined data types, nor does it provide special
definition facilities. Instead it allows one to use XML Schema data types, thus
making use of the layered architecture of the Semantic Web
• Example of datatype property:
<owl:DataTypeProperty rdf:ID=“age”>
<rdfs:range
rdf:resource=http://www.w3.org/2001/XMLSchema#nonnegativeInteger/>
</owl:DatatypeProperty>
• User-defined data types will usually be collected in an XML schema and then
used in an OWL ontology
268
• Example of an object property:
<owl:Object Property rdf:ID=“isTaughtBy”>
<rdfs:domain rdf:resource=“#course”/>
<rdfs:range rdf:resource=“#academicStaffMember”>
<rdfs:subPropertyOf rdf:resource=#involves”/>
</owl:ObjectProperty>
• OWL allows to specify “inverse properties”, e.g., isTaughtBy and Teaches
<owl:Object Property rdf:ID=“teaches”>
<rdfs:range rdf:resource=“#course”/>
<rdfs:domain rdf:resource=“#academicStaffMember”>
<owl:inverseOf rdf:resource=#isTaughtBy”/>
</owl:ObjectProperty>
269
• Equivalence of properties can be defined through the use of the
element owl:equivalentProperty
<owl:ObjectProperty rdf:ID=“lecturesIn”>
<owl:equivalentProperty rdf:resource=“#teaches”/>
</owl:ObjectProperty>
I C
Teaches
isTaughtBy
Figure. Relationship between a property and its inverse.
270
• There are also two predefined classes:
– Owl:Thing is the most general class, which contains everything
(everything is a thing)
– Owl:Nothing is the empty class
• Thus every class is a subclass of owl:Thing and a superclass of
owl:Nothing
271
Property Restriction
• Example: requiring first-year courses to be taught by professors only:
<owl:Class rdf:about=“firstYearCourse”>
<rdfs:subClassOf>
<owl:Restriction>
<owl:onProperty rdf:resource=#isTaughtBy”/>
<owl:allValuesFrom rdf:resource=#Professor”/>
</owl:Restriction>
</rdfs:subClassOf>
</owl:Class>
Note. This example requires every person who teaches an instance of the
class, a first year course, to be professor. In terms of logic, we have a
universal quantification.
272
• We can declare that mathematics courses are taught by David
Billington:
<owl:Class rdf:about=“mathCourse”>
<rdfs:subClassOf>
<owl:Restriction>
<owl:onProperty rdf:resource=#isTaughtBy”/>
<owl:hasValue rdf:resource=#949352”/>
</owl:Restriction>
</rdfs:subClassOf>
</owl:Class>
273
• We can declare that all academic staff members must teach at least one
undergraduate course:
<owl:Class rdf:about=“academicStaffMember”>
<rdfs:subClassOf>
<owl:Restriction>
<owl:onProperty rdf:resource=#teaches”/>
<owl:someValueFrom rdf:resource=“#undergraduateCourse”/>
</owl:Restriction>
</rdfs:subClassOf>
</owl:Class>
Note. This example requires that there exists an undergraduate course taught by
an instance of the class, an academic staff member. It is still possible that the
same academic teaches postgraduate courses in addition. In terms of logic, we
have an existential quantification.
274
• In addition to restrictions owl:allValuesFrom, owl:someValuesFrom
and owl: someValuesFrom we can set cardinality restrictions, e.g.,
<owl:Class rdf:about=“#course”>
<rdfs:subClassOf>
<owl:Restriction>
<owl:onProperty rdf:resource=#isTaughtBy”/>
<owl:minCardinality
rdf:datatype=&xsd;nonNegativeInteger”>
1
</owl:minCardinality>
</owl:Restriction>
</rdfs:subClassOf>
</owl:Class>
275
• We might specify that a department must have at least ten and at most thirty
members:
<owl:Class rdf:about=“#department”>
<rdfs:subClassOf>
<owl:Restriction>
<owl:onProperty rdf:resource=#hasMember”/>
<owl:minCardinality
rdf:datatype=&xsd;nonNegativeInteger”>
10
</owl:minCardinality>
</owl:Restriction>
</rdfs:subClassOf>
<rdfs:subClassOf>
<owl:Restriction>
<owl:onProperty rdf:resource=#hasMember”/>
<owl:maxCardinality
rdf:datatype=&xsd;nonNegativeInteger”>
30
</owl:minCardinality>
</owl:Restriction>
</rdfs:subClassOf>
</owl:Class>
276
Special Properties
• Some properties of property elements can be defined directly:
– Owl:TransitiveProperty defines a transitive property, such as “has better
grade than”, “istaller than” or “is ancestorof”
– Owl:SymmetricProperty defines symmetric property, such as “has same
grade as” or “is sibling of”
– Owl:FunctionalProperty defines property that has at most one value for
each object, such as “age”, “height”, or “directSupervisor”
– Owl:InverseFunctionalProperty defines a property for which two different
objects cannot have the same value, e.g., the property
“isTheSocialSecurityNumber”
277
• An example of the syntactic forms for these is:
<owl:ObjectProperty rdf:ID=“hasSameGradeAs”>
<rdf:type rdf:resource=“&owl;TransitiveProperty” />
<rdf:type rdf:resource=“&owl;SymmetricProperty” />
<rdfs:domain rdf:resource=“#student” />
<rdfs:range rdf:resource=“#student” />
</owl:ObjectPropert>
278
Boolean Combinations of classes
• We can specify union, intersection, and complement of classes
• For example, we can specify that courses and staff members are
disjoint as follows:
<owl:Class rdf:about=“course”>
<rdfs:subClassOf>
<owl:Class>
<owl:complementOf rdf:resource=#staffMember”/>
</owl:Class>
</rdfs:subClassOf>
</owl:Class>
This says that every course is an instance of the complement of staff
members, that is, no course is a staff member
279
• The union of classes is built using owl:unionOf:
<owl:Class rdf:about=“peopleAt Uni”>
<owl:unionOf rdf:parseType=“Collection”>
<owl:Class rd:about=“#staffMember”/>
<owl:Class rd:about=“#student”/>
</owl:unionOf>
</owl:Class>
Note. This does not say that the new class is a subclass of the union, but
rather that the new class is equal to the union, i.e., an equivalnce of classes
is defined
280
• The intersection of classes is built using owl:intersectionOf:
<owl:Class rdf:id=“facultyInCS”>
<owl:intersectionOf rdf:parseType=“Collection”>
<owl:Class rd:about=“#faculty”/>
<owl:Restriction>
<owl:onProperty rdf:resource=“#belongsTo”/>
<owl:hasValue rdf:resource=“#CSDepartment”/>
</owl:Restriction>
<owl:intersectionOf>
</owl:Class>
281
Enumerations
• An enumeration is an owl:oneOf element, used to define class by
listing al its elements:
<owl:Class rdf:ID=“weekdays”>
<owl:one of rdf:parseType=“Collection”>
<owl:Thing rdf:about=“#Monday”/>
<owl:Thing rdf:about=“#Tuesday”/>
<owl:Thing rdf:about=“#Wednesday”/>
<owl:Thing rdf:about=“#Thursday”/>
<owl:Thing rdf:about=“#Friday”/>
<owl:Thing rdf:about=“#Saturday”/>
<owl:Thing rdf:about=“#Sunday”/>
</owl:one of>
</owl:Class>
282
Instances
• Instances of classes are declared as in RDF:
<rdf:Description rdf:ID=“949352”>
<rdf:type rdf:resource=“#academicStaffMember”/>
</rdf:Description>
or equivalently
<academicStaffMember rdf:ID=“949352>
further details can also be provided, e.g.,
<academicStaffMember rdf:ID=“949352>
<uni:age rdf:datatype=“&xsd;integer”>39</uni:age>
</academicStaffMember>
283
• Unlike typical database systems, OWL does not adopt the
unique-names assumption
– For example, if we state that each course is taught by at most one staff
member
<owl:ObjectProperty rdf:ID=“isTaughtBy”>
<rdf:type rdf:resource=“&owl;FunctionalProperty” />
</owl:ObjectProperty>
and subsequently we can state that a given course is taught by two staff
members
<course rdf:ID=“CIT1111”>
<isTaughtBy rdf:resource=“#949318”/>
<isTaughtBy rdf:resource=“#949352”/>
</course>
This does not cause an OWL reasoner to flag an error
284
• To ensure that different individuals are different we have to state it, e.g.,
<lecturer rdf:ID=“949318>
<owl:differentFrom rdf:resource=“#949352”/>
</lecturer>
– OWL also provides a shorthand notation to assert the pairwise
inequality of all individuals in a given list
<owl:AllDifferent>
<owl:distinctMembers rdf:parseType=“Collection”>
<lecturer rdf:about=“#94318”/>
.
.
</owl:distinctMembers>
<owl:AllDifferent>
285
Data Types
• Although XML Schema provides a mechanism to construct user-
defined data types (e.g., adultAge as integer greater than 18), such
derives data types cannot be used in OWL.
• Not even all of the many built-in XML Schema data types can be
used in OWL
• The OWL reference document lists all the XML Schema data types
that can be used
– These include the most frequently used types such as integer
Boolean, time and date
286
Layering OWL
• Now after the specification of the OWL we can specify which
features can be used in its sublanguages OWL Full, OWL DL and
OWL Lite
• OWL Full
– All the language constructions may be used in any combination as long
as the result is legal RDF
287
• OWL DL
– Vocabulary partitioning
• Any resource is allowed to be only a class, a data type, a datatype
property, an object property, an individual, a data value, or part of
the built-in vocabulary, and not more than one of these
– Explicit typing
• Not only must all resources be partitioned (as described in the
previous constraint) but this partitioning must be stated explicitly
For example, if an ontology contains the following:
<owl:Class rdf:ID=“CI”>
<rdfs:subclassOf rdf:about=“#C2” />
</owl:Class>
Though this already entails that C2 is a class, this must be
explicitly stated:
<owl:Class rdf:ID=“C2”/>
288
– Property separation
• By virtue of the first constraint, the set of object properties and data
type properties are disjoint. This implies that the following can never
be specified for data type properties:
owl:InverseOf
owl:FunctionalProperty
Owl:InverseFunctionalProperty, and
Owl:SymmetricProperty
– No transitive cardinality restrictions
• No cardinality restrictions may be placed on transitive properties, or
their subproperties, which are of course also transitive, by
implication
– Restricted anonymous classes
• Anonymous classes are only allowed to occur as the domain and
range of either owl:equivalentClass or owl:disjointWith, and as the
range (but not the domain) of rdfs:subClassOf
289
• OWL Lite
– An OWL Lite ontology must be an OWL DL ontology and must further
satisfy the following constraints:
• The constructors owl:one of, owl:disjointWit, owl:unionOf,
owl:complementOf and owlHasValue are not allowed
• Cardinality restrictions can only be made on the values 0 or 1
• Owl:equivalent Class statements can no longer be made between
anonymous classes but only between class identifiers
290
Example: An African Wildlife Ontology
• The ontology describes African wildlife. The above figure shows the
basic classes and their subclass relationships. Note that the
subclass information is only part of the information included in the
ontology.
Animal
herbivore carnivore
giraffe
lion
plant
tree
291
<rdf:RDF
xmlns:rdf=http://www.w3.org/1999/02/22-rdf-syntax-nsl#
xmlns:rdfs=http://www.w3.org/2000/01/rdf-schema#
xmlns:owl=http://www.w3.org/2002/07/owl#
<owl:Ontology rdf:about=“xml:base”/>
<owl:Class rdf:ID=“animal”>
<rdfs:comment>Animals form a class.</rdfs:comment>
</owl:Class>
<owl:Class rdf:ID=“plant”>
<rdfs:comment>
Plants form a class disjoint from animals.
</dfs:comment>
<owl:disjointWith rdf:resource=“animal”/>
</owl:Class>
292
<owl:Class rdf:ID=“tree”>
<rdfs:comment>Trees are a type of plant.</rdfs:comment>
<rdfs:subClassOf rdf:resource=“#plant”/>
</owl:Class>
<owl:Class rdf:ID=“branch”>
<rdfs:comment>Branches are part of trees.</rdfs:comment>
<rdfs:subClassOf>
<owl:Restriction>
<owl:onProperty rdf:resoyrce=“#is_part_of”/>
<owl:allValuesFrom rdf:resource=“#tree”/>
</owl:Restriction>
</rdfs:subClassOf>
</owl:Class>
293
<owl:Class rdf:ID=“leaf”>
<rdfs:comment>Leaves are part of branches.</rdfs:comment>
<rdfs:subClassOf>
<owl:Restriction>
<owl:onProperty rdf:resoyrce=“#is_part_of”/>
<owl:allValuesFrom rdf:resource=“#branch”/>
</owl:Restriction>
</rdfs:subClassOf>
</owl:Class>
294
<owl:Class rdf:ID=“herbivore”>
<rdfs:comment>Herbivores are exactly those animals that eat only plants or part of
plants.</rdfs:comment>
<owl:intersectionOf rdf:parseType=“Collection”>
<owl:Class rdf:about=“#animal”/>
<owl:Restriction>
<owl:onProperty rdf:resource=“#eats”/>
<owl:allValuesFrom>
<owl:Class>
<owl:unionOf rdf:parseType=“Collection”>
<owl:Class rdf:about=“#plant”/>
<owl:Restriction>
<owl:onProperty rdf:resource=“#is_part_of”/>
<owl:allValuesFrom rdf:tresource=“plant
</owl:Restriction>
</owl:unionOf >
</owl:Class>
</owl:allValuesFrom>
</owl:Restriction>
</owl:intersectionOf >
</owl:Class>
295
<owl:Class rdf:ID=“carnivore”>
<rdfs:comment>Carnivores are exactly those animals that ear
animals.</rdfs:comment>
<owl:intersectionOf rdf:parseType=“Collection”>
<owl:Class rdf:about=“#animal”/>
<owl:Restriction>
<owl:onProperty rdf:resoyrce=“#eats”/>
<owl:someValuesFrom rdf:resorce=“#animal”/>
</owl:Restriction>
</owl:intersectionOf >
</owl:Class>
296
<owl:Class rdf:ID=“giraffe”>
<rdfs:comment>Giraffes are herbivores, and they eat only
leaves.</rdfs:comment>
<rdfs:subclassOf rdf:resource=“#herbivore”/>
<rdfs:subClass>
<owl:Restriction>
<owl:onProperty rdf:resoyrce=“#eats”/>
<owl:allValuesFrom rdf:resorce=“#leaf”/>
</owl:Restriction>
</rdfs:subClassOf >
</owl:Class>
297
<owl:Class rdf:ID=“lion”>
<rdfs:comment>Lions are aimals that eat only
herbivores.</rdfs:comment>
<rdfs:subclassOf rdf:resource=“#carnivore”/>
<rdfs:subClass>
<owl:Restriction>
<owl:onProperty rdf:resoyrce=“#eats”/>
<owl:allValuesFrom rdf:resorce=“#herbivore/>
</owl:Restriction>
</rdfs:subClassOf >
</owl:Class>
298
<owl:Class rdf:ID=“tasty_plant”>
<rdfs:comment>Tasty plants are plants that are eaten both by herbivores and
carnivores.</rdfs:comment>
<rdfs:subclassOf rdf:resource=“#plant”/>
<rdfs:subClass>
<owl:Restriction>
<owl:onProperty rdf:resoyrce=“#eaten_by”/>
<owl:someValuesFrom>
<owl:Class rdf:about=“#herbivores”/>
</owl:someValuesFrom>
</owl:Restriction>
</rdfs:subClassOf >
<rdfs:subClass>
<owl:Restriction>
<owl:onProperty rdf:resoyrce=“#eaten_by”/>
<owl:someValuesFrom>
<owl:Class rdf:about=“#carnivores”/>
</owl:someValuesFrom>
</owl:Restriction>
</rdfs:subClassOf >
</owl:Class>
299
<owl:TransitivityProperty rdf:ID=“is_part_of”/>
<owl:ObjectProperty rdf:ID=“eats”>
<rdfs:domain rdf:resource=“#animal”/>
</owl:ObjectProperty>
<owl:ObjectProperty rdf:ID=“eaten:by”>
<owl:inverseOf rdf:resource=“#eats”/>
</owl:ObjectProperty>
</rdf:RDF>
300
Chapter 9: Semantic Web Services
• Web service
– Web site that do not merely provide static information, but involve
interaction with users and often allow users to effect some action.
– Simple web service
• A single Web-accessible program, sensor or device that does not
rely upon other Web services nor require further interaction with
the user, beyond a simple request.
– Complex Web service
• Composed of simpler services, and often require ongoing
interaction with the user, whereby the user can make choices or
provide information conditionally,
– e.g., searching CDs from online music store by various criteria,
reading reviews and listening samples, adding CDs to shopping
chart., providing credit card details, shipping details, and delivery
address.
301
• At present the use of Web services requires human
involvement, e.g., information has to be browsed and
forms need to be filled in.
• The Semantic Web vision, as applied to Web services,
aims at automating the discovery, invocation,
composition and monitoring of Web services by
providing machine-interpretable descriptions of the
service.
– Web sites should be able to employ a set of basic classes and
properties by declaring and describing services, i.e., an ontology
of services should be employed.
– DAML-S is an initiative that is developing an ontology language
for Web services. (Currently DAML-S is migrating to OWL-S).
302
• According to DAML-S there are three kinds of knowledge associated with
a service: service profile, service model and service groundings.
• A service profile is a description of the offerings and requirements of a
service.
– This information is essential for a service discovery: service-seeking
agent can determine whether a service is appropriate for its purpose,
based on the service profile.
– A service profile may also be a specification of a needed service
provided by a service requester.
• A service model describes how a service works, i.e., what happens
when the service is executed.
– This information may be important for a service-seeking agent for
composing services to perform a complex task, and monitoring the
execution of a service.
• A service grounding specifies details of how an agent can access a
service.
– Typically a grounding will specify communication protocol and port
numbers to be used in contacting a service.
303
Service Profiles (in DAML-S)
• Provide a way to describe services offered by a Web
site but also services needed by requesters.
• Provide the following information:
– A human-readable description of the service and its provider.
– A specification of the functionalities provided by the service.
– Additional information such as expected response time and
geographic constraints.
• All this information is encoded in the modeling primitives
of DAML-S (classes and properties, which are defined
using the DAML-OIL language)
304
• For example, an offering of a service is an instance of
the class OfferedService, which is defined as follows:
• <rdfs: Class rdf: ID=“OfferedService”>
<rdfs : label><OfferedService</rdfs :label>
<rdfs:subClassOf rdf : resource= “http: //www.daml.org/services/daml-
s/2001/10/Service.daml#(/>
</rdfs: class>
A number of properties are defined on this class:
– intendedPurpose
– serviceName
– providedBy
• The range of this property is a new class ServiceProvider which has
various properties. An instance of the class is the following:
305
<profile : ServiceProvider rdf : ID=“SportNews”>
<profile :phone>12345678</profile :phone>
<profile :fax>123456789</profile :fax>
<profile :email>abc@defgh.com</profile :email>
<profile :webURL>www.dfg.com</profile :webURL>
<profile :PhysicalAddress>150 Nowwhere St,
111Somewhere, Australia</profile :PhysicalAddress>
</profile : ServiceProvider>
306
• The functional description of a service profile defines
properties describing the functionality provided by the
service. The main properties are:
– Input, which describes the parameters necessary for providing
the service.
• E.g., sports news service might require the following input: date,
sports category, customer credit cards details.
– Output, which specifies the outputs of the service.
• E.g., in the sport news example, the output would be the news
articles in the specified category at the given date.
– Precondition, which specifies the conditions that need to hold
for the service to be provided effectively.
• E.g., credit card details are an input, and preconditions are that the
credit card is valid and not overcharged.
– Effect, a property that specifies the effects of the service.
• E.g., credit card is charged $1 per news article.
307
• At present the modeling primitives of DAML-S and OWL-S are very
limited regarding the functional descriptions of the service because
of limitations of the DAML+OIL (as well as OWL) language.
– E.g., its is not possible to define logical relationships between inputs
and outputs as the languages do not yet provide logical capabilities,
e.g., rules.
308
Service Models (in DAML-S)
• Service models are based on the concept of a process,
which describes a service in terms of inputs, outputs,
preconditions, effects and where appropriate, its
composition of component subprocesses.
• Class process has three subclasses:
– Atomic processes, can be directly invoked by passing them
appropriate messages; they execute in one step.
– Simple processes are elements of abstraction; they can be
though of as having single-step executions but are not invocable.
– Composite processes consist of other, simpler processes.
309
Process Profile
Atomic
Process
Single
Process
Composite
Process
Controll
Construct
Sequence RepeatUntil
…
hasProfile
hasProcess
realizes
realizedBy
expands
collaps
composedBy
Figure. Top level of the process ontology
310
• In the figure,
– hasProfile and hasProfile are two properties that state the relationship
between a process and its profile.
– A simple process may be realized by an atomic process.
– Alternatively, it is used for abstraction purposes and expands to a
composite process.
• A composite process is composed of a number of control constructs:
<rdf : Property rdf : ID=“composedBy”>
<rdfs:domain rdf: resource=“#CompositeProcess”/>
<rdfs:range rdf : resource=”#ControlConstruct”/>
</rdf : Property>
The control construct offered by DAML-S include, sequence, choice, if-
then-else and repeat-until.
OWL-S: Semantic Markup for
Web Services
The goal of OWL-S
• The Semantic Web should enable greater access not only to
content but also to services on the Web:
– Users and software agents should be able to discover, invoke,
compose, and monitor Web resources offering particular
services and having particular properties, and should be able to
do so with a high degree of automation if desired.
• OWL-S (formerly DAML-S) is an ontology of services that
makes these functionalities possible. It is comprised of three
main parts:
– the service profile for advertising and discovering services;
– the process model, which gives a detailed description of a
service's operation; and
– the grounding, which provides details on how to interoperate with
a service, via messages.
• Following the layered approach to markup language
development, the current version of OWL-S builds on the
OWL.
312
Services on the Semantic Web
• Among the most important Web resources are those that provide services.
– By ``service'' we mean Web sites that do not merely provide static information
but allow one to effect some action or change in the world, such as the sale of a
product or the control of a physical device.
• The Semantic Web should enable users to locate, select, employ, compose, and
monitor Web-based services automatically.
• To make use of a Web service, a software agent needs a computer-
interpretable description of the service, and the means by which it is accessed.
– An important goal for Semantic Web markup languages, then, is to establish a
framework within which these descriptions are made and shared.
– Web sites should be able to employ a standard ontology, consisting of a set of
basic classes and properties, for declaring and describing services, and the
ontology structuring mechanisms of OWL provide an appropriate, Web-
compatible representation language framework within which to do this.
313
• The OWL-S ontology is also referred as a language for
describing services, reflecting the fact that it provides a
standard vocabulary that can be used together with the
other aspects of the OWL description language to create
service descriptions.
314
Motivating Tasks for OWL-S
• We will be considering both simple, or ``atomic''
services, and complex or "composite" services.
• Atomic services are ones where a single Web-accessible
computer program, sensor, or device is invoked by a
request message, performs its task and perhaps
produces a single response to the requester.
• With atomic services there is no ongoing interaction
between the user and the service.
– For example, a service that returns a postal code or the
longitude and latitude when given an address would be in this
category.
315
• Complex or 'composite' services are composed of
multiple more primitive services, and may require an
extended interaction or conversation between the
requester and the set of services that are being utilized.
– For example, one's interaction with www.amazon.com to buy a
book is like this; the user searches for books by various criteria,
perhaps reads reviews, may or may not decide to buy, and gives
credit card and mailing information.
• OWL-S is meant to support both categories of services,
but complex services have motivated many of the
ontology's elements.
• The following three task types will give an idea of the
kinds of tasks OWL-S is expected to enable
316
Automatic Web service discovery
• Is an automated process for location of Web services that
can provide a particular class of service capabilities, while
adhering to some client-specified constraints.
– For example, the user may want to find a service that sells airline
tickets between two given cities and accepts a particular credit card.
• With OWL-S, the information necessary for Web service
discovery could be specified as computer-interpretable
semantic markup at the service Web sites, and a service
registry or ontology-enhanced search engine could be used
to locate the services automatically.
• Alternatively, a server could proactively advertise itself in
OWL-S with a service registry, also called middle agent, so
that requesters can find it when they query the registry.
– Thus, OWL-S enables declarative advertisements of service
properties and capabilities that can be used for automatic service
discovery
317
Automatic Web service invocation
• Automatic Web service invocation is the automatic
invocation of an Web service by a computer program or
agent, given only a declarative description of that
service, as opposed to when the agent has been pre-
programmed to be able to call that particular service.
• This is required, for example, so that a user can request
the purchase, from a site found by searching and then
selected by that user, of an airline ticket on a particular
flight.
• Execution of a Web service can be thought of as a
collection of remote procedure calls.
318
• OWL-S provides a declarative, computer-interpretable
API that includes the semantics of the arguments to be
specified when executing these calls, and the semantics
of that is returned in messages when the services
succeed or fail.
• A software agent should be able to interpret this markup
to understand what input is necessary to invoke the
service, and what information will be returned.
• OWL-S, in conjunction with domain ontologies specified
in OWL, provides standard means of specifying
declaratively APIs for Web services that enable this kind
of automated Web service execution.
319
Automatic Web service
composition and interoperation
• Involves the automatic selection, composition, and
interoperation of Web services to perform some complex
task, given a high-level description of an objective.
– For example, the user may want to make all the travel
arrangements for a trip to a conference.
• Currently, the user must select the Web services, specify
the composition manually, and make sure that any
software needed for the interoperation of services that
must share information is custom-created.
320
• With OWL-S markup of Web services, the information
necessary to select and compose services will be
encoded at the service Web sites.
• Software can be written to manipulate these
representations, together with a specification of the
objectives of the task, to achieve the task automatically.
• To support this, OWL-S provides declarative
specifications of the prerequisites and consequences of
application of individual services , and a language for
describing service compositions and data flow
interactions.
321
An Upper Ontology for Services
The ontology of services is motivated by the need to provide
three essential types of knowledge about a service :
• What does the service provide for prospective clients?
The answer to this question is given in the "profile," which
is used to advertise the service.
– To capture this perspective, each instance of the class Service
presents a ServiceProfile.
• How is it used? The answer to this question is given in the
"process model." This perspective is captured by the
ServiceModel class.
– Instances of the class Service use the property describedBy to
refer to the service's ServiceModel.
• How does one interact with it? The answer to this
question is given in the "grounding." A grounding provides
the needed details about transport protocols.
– Instances of the class Service have a supports property
referring to a ServiceGrounding. 322
Service
ServiceProfile
ServiceGrounding
ServiceModel
presents
(what it does)
supports
(how to access it)
desscribedby
(how it works)
Top level of the service ontology
323
• The class Service provides an organizational point of
reference for a declared Web service; one instance of
Service will exist for each distinct published service.
• The properties presents, describedBy, and supports are
properties of Service.
• The classes ServiceProfile, ServiceModel, and
ServiceGrounding are the respective ranges of those
properties.
• Each instance of Service will present a ServiceProfile
description, be describedBy a ServiceModel description,
and support a ServiceGrounding description.
– The details of profiles, models, and groundings may vary widely
from one type of service to another--that is, from one instance of
Service to another.
324
ServiceProfile
• Provides the information needed for an agent to discover a
service, while the ServiceModel and ServiceGrounding, taken
together, provide enough information for an agent to make
use of a service, once found.
• Tells "what the service does", in a way that is suitable for a
service-seeking agent (or matchmaking agent acting on
behalf of a service-seeking agent) to determine whether the
service meets its needs.
– This form of representation includes a description of what is
accomplished by the service, limitations on service applicability
and quality of service, and requirements that the service
requester must satisfy to use the service successfully.
325
ServiceModel
• Tells a client how to use the service, by detailing the semantic
content of requests, the conditions under which particular
outcomes will occur, and, where necessary, the step by step
processes leading to those outcomes.
– i.e., , it describes how to ask for the service and what happens
when the service is carried out.
• For nontrivial services (those composed of several steps over
time), this description may be used by a service-seeking
agent in at least four different ways:
– (1) to perform a more in-depth analysis of whether the service
meets its needs;
– (2) to compose service descriptions from multiple services to
perform a specific task;
– (3) during the course of the service enactment, to coordinate the
activities of the different participants; and
– (4) to monitor the execution of the service.
326
ServiceGrounding
• A serviceGrounding ("grounding" for short)
specifies the details of how an agent can access a
service.
• Typically a grounding will specify a communication
protocol, message formats, and other service-
specific details such as port numbers used in
contacting the service. In addition, the grounding
must specify, for each semantic type of input or
output specified in the ServiceModel, an
unambiguous way of exchanging data elements of
that type with the service (that is, the serialization
techniques employed).
327
• The upper ontology for services specifies only two cardinality
constraints: a service can be described by at most one
service model, and a grounding must be associated with
exactly one service.
• The upper ontology deliberately does not specify any
minimum cardinality for the properties presents or
describedBy.
– (Although, in principle, a service needs all three properties to be
fully characterized, it is easy to imagine situations in which a
partial characterization could be useful.)
– Nor does the upper ontology specify any maximum cardinality for
presents or supports. (It will be extremely useful for some
services to offer multiple profiles and/or multiple groundings.)
328
• Note that while we define one particular upper, one for
service models, and one for grounontology for
profilesdings, nevertheless OWL-S allows for the
construction of alternative approaches in each case.
• The intent here is not to prescribe a single approach in
each of the three areas, but rather to provide default
approaches that will be useful for the majority of cases.
329
330
Chapter 10: Organizations Roadmap to the Semantic Web
• Knowledge centric organization
– A knowledge centric organization will incorporate Semantic Web
technologies into every part of the work life cycle, including
• Production
• Presentation
• Analysis
• Dissemination
• Archiving
• Reuse
• Annotation
• Searches, and
• Versioning
331
The discovery and production process
DISCOVERY
VALIDATION
(proof of trust)
XML
MARKUP
TRUST
ASSERTION
OF NEW INFO
(digital sign)
ANNOTATION
TRUST
ASSERTION OF
ANNOTATION
(Digital sign)
SEMANTIC
TRANSLATION
WEB
SERVICE
STORAGE
REGISTRATION
OF WEB SERVICES
Web Service with corporate ontology
and Web service registry
332
The search and retrieval process
Web Service with corporate ontology
and Web service registry
Data searches Search by association Taxonomy / Classification
searches
Rule based orchestration Pattern based searches
Automated inferences On demand mining
General data searches
Search by association
Taxonomy searches
Pattern/event searches
Rule-based orchestration
Automated inference
Agent-
based
searches
Manual
searches
333
The functionality of the search and retrieval process
• Discovery of knowledge through taxonomy
– Because each web service can be classified in various taxonomies,
taxonomic searches can be done across the Web services of an
organization, e.g., “I´m looking for all Web services classified in the
corporate taxonomy as related to Coal mining’
• Web service-based data searches
– Using standard SOAP interfaces, any application can query Web
services in the enterprise
• Search by association
– Because data is mapped into an ontology, semantic searches can be
made across the entire knowledge base, e.g., “I would like to perform a
query on all relatives of the terrorist Mohammed Atta, their closest
friends, and their closest friends’ friends
334
The functionality of the search and retrieval process,
continues …
• Pattern-based searches
– Because all data can be semantically linked by relationships in the
ontology, patterns that would only be seen in the past – by old data
mining techniques that did not directly utilize meaning – can now be
dynamically found with semantic searches, e.g., “Of all grocery stores
listed in hour corporate ontology, which stores have had revenue growth
combined with an increased demand for orange juice”
• Manual and agent-based searches
– Although all the searches can be manual, software agents can be
equipped with rules to continually search the knowledge base and
provide you with up-to-the-second result and alerts, e.g., Alert me via
email whenever a new document is registered discussing a new
computer virus”
335
The functionality of the search and retrieval process,
continues …
• Rule-based orchestration queries
– Because Web services can be combined to provide modular
functionality, rules can be used in order to combine various searches
from different Web services to perform complicated tasks, e.g., Find me
the lead engineer of the top-performing project in the company. Based
on his favorite vacation spot from his response in his Human Resource
survey, book him two tickets to that location next week, grant him
vacation time, and cancel all of his work-related appointments”
• Automated inference support
– Because the corporate ontology explicitly represents concepts and their
relationships in a logical and machine-interpretable form, automated
inference over the ontology and its knowledge becomes possible. Given
a specific query, an ontology-based inference engine can perform
deduction and other forms of automated reasoning to generate the
possible implications of the query, thus returning much more meaningful
results
336
A strategy to take advantage of semantic Web
technologies
• Set detailed technical goals
• Markup documents in XML
• Expose your applications as Web services
• Build Web service orchestration tools
• Establish a corporate registers
• Build ontologies
• Use tools that will help in production processes
• Integrate search tools
• Use an enterprise portal as a catalyst for knowledge
engineering
337
A strategy to take advantage of semantic Web
technologies, continues …
• Develop a plan with a workflow change strategy
• Set appropriate staff in place
• Set a schedule for implementing changes
SPARQL
338
SPARQL
• SPARQL (pronounced "sparkle", a recursive acronym for SPARQL
Protocol and RDF Query Language) is an RDF query language,
– i.e., a query language for databases, able to retrieve and manipulate data
stored in Resource Description Framework format.
– RDF-based data formats have not yet achieved the mainstream status that
XML and relational databases have, but an increasing number of IT
professionals are discovering that tools using RDF data model let them
expose diverse sets of data with a common, standardized interface.
– Commercial and open source utilities are available to treat relational data,
XML, and other format as RDF, and so SPARQL queries can be issued
against these data sources.
– These allow the access of a wide variety of public data and providing easier
integration of data silos within an enterprise.
339
SPARQL
• SPARQL was made a standard by the RDF Data
Access Working Group (DAWG) of the World Wide Web
Consortium, and is considered as one of the key
technologies of the semantic web.
– On 15 January 2008, SPARQL 1.0 became an official W3C
Recommendation.
• “Trying to use the Semantic Web without SPARQL is
like trying to use a relational database without SQL” (Tim
Berners-Lee).
340
The Data to Query
• RDF is not a data format but a data model with a
choice of syntaxes for storing data files.
• In this data model facts are expressed with three-
part statements known as triples.
– Each triple is like a little sentence that states a fact.
– The three parts of the triples are subject, predicate and
object.
– We can also think them as the identifier of the thing being
described, a property name and a property value.
341
• The file below has some triples expressed using the Turtle
RDF format. (The file stores address book data.)
# filename: ex002.ttl
@prefix ab: <http://learningsparql.com/ns/addressbook#> .
ab:richard ab:homeTel "(229) 276-5135" .
ab:richard ab:email "richard49@hotmail.com" .
ab:cindy ab:homeTel "(245) 646-5488" .
ab:cindy ab:email "cindym@gmail.com" .
ab:craig ab:homeTel "(194) 966-1505" .
ab:craig ab:email "craigellis@yahoo.com" .
ab:craig ab:email "c.ellis@usairwaysgroup.com" .
• Note that RDF triple’s subject and predicate must each belong
to a particular namespace in order to prevent confusion
between similar names if we combine this data with other data,
and so they are represented with URIs.
342
Querying the Data
• A SPARQL query typically says that “I want these pieces of
information from the subset of the data that meets these
conditions.”
• The conditions are described with triple pattern, which is similar
to RDF triples but may include variables to add flexibility in how
they match against the data.
• The following query (asking for any email addresses associated
with Craig) has a simple triple patter (shown in bold) to include
the subset of the data we want.
# filename: ex003.rq
PREFIX ab: <http://learningsparql.com/ns/addressbook#>
SELECT ?craigEmail
WHERE
{ ab:craig ab:email ?craigEmail . }
Note: the SPARQL Query Language specification recommends
that files storing SPARQL queries have an extension of .rq, in
lowercase. 343
• A variety of SPARQL processors are available for running queries against data
both locally and remotely.
• Note: The terms SPARQL processor and SPARQL engine mean the
same thing namely a program that can apply SPARQL query against a
set of data and which returns the result, e.g., the free Java-based
program ARQ (http:/jena.sourceforge.net/ARQ/).
• ARQ includes a batch file and a shell script that both let you run the
ex003.rq query against the ex002.ttl data with the following command
at users shell prompt Windows command line:
arq --data ex002.ttl --query ex003.rq
ARQ’s default output format shows the name of each selected
variable across the top and lines drawn around each variable’s result
using the hyphen, equals, and pipe symbols:
------------------------------------------------------
| craigEmail |
===============================
| "c.ellis@usairwaysgroup.com" |
| "craigellis@yahoo.com" |
-------------------------------------------------------
344
• The following revision of the query ex003.rq uses full
URIs to express the subject and predicate of the query ‘s
single triple pattern instead of prefixed names:
# filename: ex006.rq
SELECT ?craigEmail
WHERE
{
<http://learningsparql.com/ns/addressbook#craig>
<http://learningsparql.com/ns/addressbook#email>
?craigEmail .
}
Note: when fully URI is used then angle brackets must be used to
show the processor that it is a URI.
345
• The ARQ command above specified the data to query on
the command line but SPARQL’s FROM keyword also
allows the specification the dataset to query as part of
the query itself.
# filename: ex007.rq
PREFIX ab: <http://learningsparql.com/ns/addressbook#>
SELECT ?craigEmail FROM <ex002.ttl>
WHERE
{ ab:craig ab:email ?craigEmail . }
Note: the angle brackets around “ex002.ttl” tell the SPARQL
processor to treat it as a URI. As it is just a filename - not a full UR
I- ARQ assumes that it is a file in the same directory as the query
itself.
346
• A variable in the triple pattern can be in any or all of the
three positions, e.g., (“who tried to call me”)
# filename: ex008.rq
PREFIX ab: <http://learningsparql.com/ns/addressbook#>
SELECT ?person
WHERE
{ ?person ab:homeTel "(229) 276-5135" . }
gives the response:
--------------
| person |
=========
| ab:richard |
--------------
347
• Triple patterns in queries often also have more than one
variable, e.g., the query
# filename: ex010.rq
PREFIX ab: <http://learningsparql.com/ns/addressbook#>
SELECT ?propertyName ?propertyValue
WHERE
{ ab:cindy ?propertyName ?propertyValue . }
gives the response:
-------------------------------------------------------
| propertyName | propertyValue |
=================================
| ab:email | cindym@gmail.com |
| ab:homeTel | "(245) 646-5488" |
-------------------------------------------------------
348
Matching Multiple Triples
• In most RDF data, the subject of the triples are not
names that are so understandable to the human eye, like
the ex002..ttl dataset’s ab:richard and ab:cindy resource
names.
– They are more likely to be identifiers assigned by some process,
similar to the values a relational database assigns to a table’s
unique ID fields.
– Another unrealistic detail of ex002.ttl is the way that resources
identifiers like ab:richard and property names like ab:homeTel
come from the same namespace.
349
Example
• # filename: ex012.ttl
• @prefix ab: <http://learningsparql.com/ns/addressbook#> .
• @prefix d: <http://learningsparql.com/ns/data#> .
• d:i0432 ab:firstName "Richard" .
• d:i0432 ab:lastName "Mutt" .
• d:i0432 ab:homeTel "(229) 276-5135" .
• d:i0432 ab:email "richard49@hotmail.com" .
• d:i9771 ab:firstName "Cindy" .
• d:i9771 ab:lastName "Marshall" .
• d:i9771 ab:homeTel "(245) 646-5488" .
• d:i9771 ab:email "cindym@gmail.com" .
• d:i8301 ab:firstName "Craig" .
• d:i8301 ab:lastName "Ellis" .
• d:i8301 ab:email "craigellis@yahoo.com" .
• d:i8301 ab:email "c.ellis@usairwaysgroup.com"
350
• The query of finding Craig’s email addresses would then look like
this:
# filename: ex013.rq
PREFIX ab: <http://learningsparql.com/ns/addressbook#>
SELECT ?craigEmail
WHERE
{
?person ab:firstName "Craig" .
?person ab:email ?craigEmail .
}
Note: ?person variable is used to tie together the two triple patterns in
the WHERE clause.
The query returns two ?craigEmail values:
--------------------------------------------------
| craigEmail |
=============================
| "c.ellis@usairwaysgroup.com" |
| "craigellis@yahoo.com" |
----------------------------------------------------
351
Querying a Public Data Source
• Querying data of own hard drive is useful. But the real gain of
SPARQL starts when querying public data sources.
• Such data collections are often made publicly available
through a SPARQL endpoint, which is a web service that
accepts SPARQL queries.
• The most popular SPARQL endpoint is DBPEDIA.
• Like many SPARQL endpoint , DBPEDIA included a web form
where you can enter a query and then explore the results,
making it very easy to explore its data.
• If a user sends a browser to http://dbpedia.org/snorql/, the
user will see a form where one can enter a query and select
the format of the results .
352
The Semantic Web and
SPARQL
• SPARQL is a query language for data that follows a
particular model, but the semantics web is not about the
query language or about the model – it is about the data.
• The booming amount of data becoming available on the
semantic web is making great new kinds of applications
possible, and as well-implemented, mature standard
designed with the semantic web in mind, SPARQL is the
best way to get that data and out it to work in
applications.
• A definition of the semantic web:
– A set of standards and best practices for sharing data and the
semantics of that data over the web for use by applications.
353
• The idea of semantics is often defined as the meaning of
words.
– For example, when we know that the term “spouse” is symmetric
(i.e., if A is the spouse of B, then B is the spouse of A), or that zip
codes are a subset of postal codes, or that “sell” is the opposite of
“by”, we know more about the resources that have these properties
and the relationships between these resources.
• When you own a domain name like learningsparql.com or
redcros.org you control the directory structure and file
names used to store resources there.
– This ability of a domain name owner to control the naming scheme
led developers to use these names for resources that were not
necessary we addresses.
– For example, the Friend of a Fried (FOAF) vocabulary uses
http://xmlns.com/foaf/0.1/Person to represent concept of a person,
but if you send your browser to that “address”, it will just be dericted
to spec’s home page. (This confused many people, because they
assumed that anything that began with http:// was the address of a
web page.) 354
Storing RDF in Files
• The technical term for saving RDF as a string of bytes
that can be saved on a disk is serialization.
– The term is used instead of “files” because they have been
operating systems that did nor used the term “file” foe named
collection of saved data , but in practice, all RDF serializations
so far have been text files with different syntaxes used to
represent the triples.
– The most often used serialization format is called Turtle.
355
Examples of using different formats for
representing the following facts:
– The book with ISBN 006251587X has the creator TIM Berners-Lee
– The book with ISBN 006251587X has the tittle” Weaving the Web”
– Tim Berners-Lee tittle is “Director”
• The examples use the URI
http://www,w3.org/People/Berners-Lee/card£ #i to represent
Berners-Lee, because that is the URI he uses to represent
himself in his FOAF file.
• The examples use the URN urn:isbn:006251587X to
represent the book.
356
• We can present the three facts in N-Triples as follows:
# The hash symbol is the comment delimiter in N-Triples.
# filename: ex028.nt
<urn:isbn:006251587X> <http://purl.org/dc/elements/1.1/creator>
<http://www.w3.org/People/Berners-Lee/card#i> .
<urn:isbn:006251587X> <http://purl.org/dc/elements/1.1/title> "Weaving
the Web" .
<http://www.w3.org/People/Berners-Lee/card#i>
<http://www.w3.org/2006/vcard/title> "Director" .
• The simplicity of N-Triples makes it popular for teaching people
about RDF, and some parsers can read it more quickly because
they have less work to do, but the format’s verbosity makes it less
popular than the other formats.
357
• The three facts in RDF/XML:
<rdf:RDF>
<rdf:Description rdf:about="urn:isbn:006251587X">
<dc:title>Weaving the Web</dc:title>
<dc:creator rdf:resource="http://www.w3.org/People/Berners-
Lee/card#i"/>
</rdf:Description>
<rdf:Description rdf:about="http://www.w3.org/People/Berners-
Lee/card#i">
<v:title>Director</v:title>
</rdf:Description>
</rdf:RDF>
• RDF/XML never became popular with XML people because of the
potential complexity and the difficulty of processing it
358
• The three facts in N3:
# The hash symbol is the comment delimiter in n3.
# filename: ex031.n3
@prefix dc: <http://purl.org/dc/elements/1.1/> .
@prefix v: <http://www.w3.org/2006/vcard/> .
<http://www.w3.org/People/Berners-Lee/card#i>
v:title "Director" .
<urn:isbn:006251587X>
dc:creator <http://www.w3.org/People/Berners-Lee/card#i> ;
dc:title "Weaving the Web" .
• Note : a comma in N3 means “the next triple has the same subject
and predicate as the last one, but the following new object.
359
• Note : a comma in N3 means “the next triple has the
same subject and predicate as the last one, but the
following new object.
• For example, the following lists two dc:creator valued for
the book with ISBN value of 0123735564
#filename: ex032.n3
@prefix dc: <http://purl.org/dc/elements/1.1/> .
<urn:isbn:0123735564> dc:creator
<http://www.topquadrant.com/people/dallemang/foaf.rdf#me> ,
<http://www.cs.umd.edu/~hendler/2003/foaf.rdf#jhendler> .
360
Data Typing
• Different serializations have different conventions for
specifying datatypes.
• The following shows a few triples in Turtle with datatypes
assigned:
# filename: ex033.ttl
@prefix xsd: <http://www.w3.org/2001/XMLSchema#> .
@prefix d: <http://learningsparql.com/ns/data#> .
@prefix dm: <http://learningsparql.com/ns/demo#> .
d:item342 dm:shipped "2011-02-
14"^^<http://www.w3.org/2001/XMLSchema#date> .
d:item342 dm:quantity "4"^^xsd:integer .
d:item342 dm:invoiced "false"^^xsd:boolean .
d:item342 dm:costPerItem "3.50"^^xsd:decimal .
Note that the name can be a full URI or a prefixed name.
361
• When we omit the quotation marks from a Turtle literal, a
processor makes certain assumptions about its type if the
value is the word “true” or “false” or a number.
• Therefore a SPARQL processor would interpret the
following the same way as the previous example:
# filename: ex034.ttl
@prefix d: <http://learningsparql.com/ns/data#> .
@prefix dm: <http://learningsparql.com/ns/demo#> .
d:item342 dm:shipped "2011-02-14"^^<http://www.w3.org/2001/XMLSchema#date> .
d:item342 dm:quantity 4 .
d:item342 dm:invoiced true .
d:item342 dm:costPerItem 3.50 .
362
• Here are the same data expressed as RDF/XML
<rdf:RDF>
<rdf:Description rdf:about="http://learningsparql.com/ns/demo#item342">
<dm:shipped rdf:datatype="xsd:date">2011-02-14</dm:shipped>
<dm:quantity rdf:datatype="xsd:integer">4</dm:quantity>
<dm:invoiced rdf:datatype="xsd:boolean">false</dm:invoiced>
<dm:costPerItem rdf:datatype="xsd:decimal">3.50</dm:costPerItem>
</rdf:Description>
</rdf:RDF>
363
Making RDF More Readable with Language Tags and
Labels
• Example: to represent Berners-Lee’s job title in both
English and French, we could use the triples:
# filename: ex036.ttl
@prefix v: <http://www.w3.org/2006/vcard/> .
<http://www.w3.org/People/Berners-Lee/card#i> v:title "Director"@en .
<http://www.w3.org/People/Berners-Lee/card#i> v:title "Directeur"@fr .
364
• The labelpredicate from the RDF Schema namespace
has always been one of RDF’s most important
properties.
• Example:
# filename: ex037.ttl
@prefix : <http://www.learningsparql.com/ns/demo#> .
@prefix rdfs: <http://www.w3.org/2000/01/rdf-schema#> .
:sideDish42 rdfs:label "french fries"@en-US .
:sideDish42 rdfs:label "chips"@en-GB .
:sideDish43 rdfs:label "chips"@en-US .
:sideDish43 rdfs:label "crisps"@en-GB
365
Blank Nodes and Why They are Useful
• The following shows some triples that represent an entry
for someone in an address book:
# filename: ex040.ttl
@prefix ab: <http://learningsparql.com/ns/addressbook#> .
ab:i0432 ab:firstName "Richard" ;
ab:lastName "Mutt" ;
ab:postalCode "49345" ;
ab:city "Springfield" ;
ab:homeTel "(229) 276-5135" ;
ab:streetAddress "32 Main St." ;
ab:region "Connecticut" ;
ab:email "richard49@hotmail.com" .
• The address book entry ex040.ttl is very flat, being just a list
of values about Richard with no structure to those values.
366
• The following version has a new predicate, d:addres, but
its value has a namespace prefix : an underscore.
• The underscore prefix means that this is a special kind of
node known as a blank node. It has no permanent
identity; its only purpose is to group together some other
values.
# filename: ex041.ttl
@prefix ab: <http://learningsparql.com/ns/addressbook#> .
ab:i0432 ab:firstName "Richard" ;
ab:lastName "Mutt" ;
ab:homeTel "(229) 276-5135" ;
ab:email "richard49@hotmail.com" ;
ab:address _:b1 .
_:b1 ab:postalCode "49345" ;
ab:city "Springfield" ;
ab:streetAddress "32 Main St." ;
ab:region "Connecticut" .
367
Reusing and Creating Vocabularies: RDF Schema and OWL
• Here are a few of the triples from RDF Schema vocabulary
description of the Dublin Core vocabulary.
– They describe the term “creator” that we used to describe Tim Berners-
Lee relationship to the book represented by the URI
urn:isbn:006251587X:
# filename: ex042.ttl
@prefix dc: <http://purl.org/dc/elements/1.1/> .
@prefix rdf: <http://www.w3.org/1999/02/22-rdf-syntax-ns#> .
@prefix rdfs: <http://www.w3.org/2000/01/rdf-schema#> .
dc:creator
rdf:type rdf:Property ;
# a rdf:Property ;
rdfs:comment "An entity primarily responsible for making the resource."@en-US ;
rdfs:label "Creator"@en-US .
368
• In addition to identifying properties, RDF Schema lets us to define
new classes of resources.
• For example, the following shows how we can declare ab:Musician
and ab:MusicianInstrument classes for the address book data:
# filename: ex043.ttl
@prefix ab: <http://learningsparql.com/ns/addressbook#> .
@prefix rdf: <http://www.w3.org/1999/02/22-rdf-syntax-ns#> .
@prefix rdfs: <http://www.w3.org/2000/01/rdf-schema#> .
ab:Musician
rdf:type rdfs:Class ;
rdfs:label "Musician" ;
rdfs:comment "Someone who plays a musical instrument" .
ab:MusicalInstrument
a rdfs:Class ;
rdfs:label "musical instrument" . 369
• The following declares an ab:playsInstrument property:
# filename: ex044.ttl
@prefix ab: <http://learningsparql.com/ns/addressbook#> .
@prefix rdf: <http://www.w3.org/1999/02/22-rdf-syntax-ns#> .
@prefix rdfs: <http://www.w3.org/2000/01/rdf-schema#> .
ab:playsInstrument
rdf:type rdf:Property ;
rdfs:comment "Identifies the instrument that someone plays" ;
rdfs:label "plays instrument" ;
rdfs:domain ab:Musician ;
rdfs:range ab:MusicalInstrument .
370
• An example of using these properties:
# filename: ex045.ttl
@prefix ab: <http://learningsparql.com/ns/addressbook#> .
ab:i0432 ab:firstName "Richard" ;
ab:lastName "Mutt" ;
ab:postalCode "49345" ;
ab:city "Springfield" ;
ab:homeTel "(229) 276-5135" ;
ab:streetAddress "32 Main St." ;
ab:region "Connecticut" ;
ab:email "richard49@hotmail.com" ;
ab:playsInstrument ab:vacuumCleaner .
371
• Note that in traditional object-oriented thinking, if we say “members of
class Musiciann have a playInstrument property”, this means that a
member of the Musician class must have a playInstrument value.
– RDFS and OWL approach this from the opposite direction: the
last two triples of ex044.ttl tell us that if something has a
playInstrument value then it is a member of Class Musician and
the playInstrument value is member of class
ab:MusicalInstrument.
• The ability of RDF resources to become members of classes based
on their data values has made semantic web technology popular in
areas such as medical research and intelligent agents.
– Researcher can accumulate data with little apparent structure
and then see what structures turns out to be there--, i.e., which
resources turn out to be members of which class, and what their
relationships are.
372
• Without defining a large, complex ontology, many semantic
web developers use just a few classes and properties from
OWL to add metadata to their triples.
– For example how much information the following dataset has about
resource ab:i9771, Cindy Marshall?
# filename: ex046.ttl
@prefix ab: <http://learningsparql.com/ns/addressbook#> .
@prefix rdf: <http://www.w3.org/1999/02/22-rdf-syntax-ns#> .
@prefix rdfs: <http://www.w3.org/2000/01/rdf-schema#> .
@prefix owl: <http://www.w3.org/2002/07/owl#> .
ab:i0432
ab:firstName "Richard" ;
ab:lastName "Mutt" ;
ab:spouse ab:i9771 .
ab:i8301
ab:firstName "Craig" ;
ab:lastName "Ellis" ;
ab:patient ab:i9771 . 373
ab:i9771
ab:firstName "Cindy" ;
ab:lastName "Marshall" .
ab:spouse
rdf:type owl:SymmetricProperty ;
rdfs:comment "Identifies someone's spouse" .
ab:patient
rdf:type rdf:Property ;
rdfs:comment "Identifies a doctor's patient" .
ab:doctor
rdf:type rdf:Property ;
rdfs:comment "Identifies a doctor treating the named
resource" ;
owl:inverseOf ab:patient .
374
Linked Data
• The idea of Linked Data is newer than that of the
semantic web, but sometimes it is easier to think of the
semantic web as building on the ideas behind Linked
Data.
• Linked Data is nor a specification, but a set of best
practices for providing a data infrastructure that makes it
easier to share data across the web.
• We can then use semantic web technologies such as
RDFS, OWL, and SPARQL to build applications around
that data.
375
The four principles of Linked Data
1. Use URIs as names for things.
2. Use HTTP URIs so that people can look up those names.
3. When someone looks up a URI, provide useful information,
using the standards (RDF, RFFS, SPARQL).
4. Include links to other URIs so that they can discover more
information.
376
More Readable Query Results
• Consider the following query:
# filename: ex008.rq
PREFIX ab: <http://learningsparql.com/ns/addressbook#>
SELECT ?person
WHERE
{ ?person ab:homeTel "(229) 276-5135" . }
377
• When it is run against the following data:
# filename: ex012.ttl
@prefix ab: <http://learningsparql.com/ns/addressbook#> .
@prefix d: <http://learningsparql.com/ns/data#> .
d:i0432 ab:firstName "Richard" .
d:i0432 ab:lastName "Mutt" .
d:i0432 ab:homeTel "(229) 276-5135" .
d:i0432 ab:email "richard49@hotmail.com" .
d:i9771 ab:firstName "Cindy" .
d:i9771 ab:lastName "Marshall" .
d:i9771 ab:homeTel "(245) 646-5488" .
d:i9771 ab:email "cindym@gmail.com" .
d:i8301 ab:firstName "Craig" .
d:i8301 ab:lastName "Ellis" .
d:i8301 ab:email "craigellis@yahoo.com" .
d:i8301 ab:email "c.ellis@usairwaysgroup.com" .
378
• It produces the following result:
------------------------------------------------------------
| person |
==================================
| <http://learningsparql.com/ns/data#i0432> |
------------------------------------------------------------
This is not very helpful answe, but askinh the first and last names
of the person with that phone number, like tjhis,
# filename: ex017.rq
PREFIX ab: <http://learningsparql.com/ns/addressbook#>
SELECT ?first ?last
WHERE
{
?person ab:homeTel "(229) 276-5135" .
?person ab:firstName ?first .
?person ab:lastName ?last .
}
379
• We get much readable answer:
-----------------------------
| first | last |
=================
| “Richard” | “Mutt“ |
------------------------------
• Note that a semicolon means the same thing in SPARQL that it means in
Turtle and N3. So the following query works exactly the same as the
previous one:
# filename: ex047.rq
PREFIX ab: <http://learningsparql.com/ns/addressbook#>
SELECT ?first ?last
WHERE
{
?person ab:homeTel "(229) 276-5135" ;
ab:firstName ?first ;
ab:lastName ?last .
}
380
Using the Labels Provided by DBpedia
• Example: retrieving the rdfs:label values associated with
those URIs and SELECT ing those instead:
# filename: ex048.rq
PREFIX d: <http://dbpedia.org/ontology/>
SELECT ?artistName ?albumName
WHERE
{
?album d:producer :Timbaland .
?album d:musicalArtist ?artist .
?album rdfs:label ?albumName .
?artist rdfs:label ?artistName .
}
381
Getting Labels from Schemas and
Ontologies
• RDF Schemas and OQL ontologies can provide all kinds
of metadata about the terms and relationships they
define, and sometimes the simplest and most useful set
of information is the rdfs:label properties associated with
the terms that those ontologies define.
– Because RDF Schemas and OWL ontologies are themselves
collections of triples, if a dataset has an ontology associated
with it, querying the dataset and ontology together can help to
get more out of that data – which is what metadata is for.
– Note that predicates are resources too, and often have valuable
metadata such as rdfs:label values associated with them in an
RDF Schemas or OWL ontology.
382
• Example: Below is some data about Richard Mutt
expressed using FOAF vocabulary.
– Note the property names are not too cryptic but they are not too
user-friendly either.
# filename: ex050.ttl
@prefix foaf: <http://xmlns.com/foaf/0.1/> .
<http://www.learningsparql.com/ns/demo#i93234>
foaf:nick "Dick" ;
foaf:givenname "Richard" ;
foaf:mbox "richard49@hotmail.com" ;
foaf:surname "Mutt" ;
foaf:workplaceHomepage <http://www.philamuseum.org/> ;
foaf:aimChatID "bridesbachelor" .
– By querying this data and the FOAF ontology together, we can ask for
the labels associated with the properties, which makes the data easier
to read. 383
• ARQ can accept multiple --data arguments, and with the FOAF ontology
(available at: http://xmlns.com/foaf/spec/indea.rdf) stored in a file called
index.rdf, the following query runs the ex052.rq query against the combined
triples of index.rdf and ex050ttl:
arq --data ex050.ttl --data index.rdf --query ex052.rq
#filename: ex052.rq
PREFIX foaf: <http://xmlns.com/foaf/0.1/>
PREFIX rdfs: <http://www.w3.org/2000/01/rdf-schema#>
SELECT ?propertyLabel ?value
WHERE
{
?s ?property ?value .
?property rdfs:label ?propertyLabel .
• The first triple pattern asks for all triples, because all three parts of the
triple pattern are variables.
• The second triple pattern binds rdfs:label values associated with the
?Property values from the first triple pattern to the ?propertyLabel
variable.
384
• The result of running the query against the combination of
Richard Mutt data and the FOAF ontology is much more
readable than a straight dump of the data itself:
-------------------------------------------------------------------------------------------------
| propertyLabel | value |
========================================================
| "personal mailbox“ | "richard49@hotmail.com" |
| "nickname" | "Dick" |
| "Surname" | "Mutt" |
| "Given name" | "Richard" |
| "workplace homepage" | http://www.philamuseum.org/ |
| "AIM chat ID" | "bridesbachelor" |
--------------------------------------------------------------------------------------------------
385
Searching Further in the Data
• All the data that we have queried so far would fit easily into a
simple table.
• Instead, if the data of the next example would be stored in a
relational database it would go into two tables:
# filename: ex069.ttl
@prefix ab: <http://learningsparql.com/ns/addressbook#> .
@prefix d: <http://learningsparql.com/ns/data#> .
# People
d:i0432 ab:firstName "Richard" ;
ab:lastName "Mutt" ;
ab:email "richard49@hotmail.com" .
d:i9771 ab:firstName "Cindy" ;
ab:lastName "Marshall" ;
ab:email "cindym@gmail.com" .
d:i8301 ab:firstName "Craig" ;
ab:lastName "Ellis" ;
ab:email "c.ellis@usairwaysgroup.com" . 386
# Courses
d:course34 ab:courseTitle "Modeling Data with OWL" .
d:course71 ab:courseTitle "Enhancing Websites with RDFa" .
d:course59 ab:courseTitle "Using SPARQL with non-RDF Data" .
d:course85 ab:courseTitle "Updating Data with SPARQL" .
# Who's taking which courses
d:i8301 ab:takingCourse d:course59 .
d:i9771 ab:takingCourse d:course34 .
d:i0432 ab:takingCourse d:course85 .
d:i0432 ab:takingCourse d:course59 .
d:i9771 ab:takingCourse d:course59 .
• Note that in a relational database, each row of each table would
need a unique identifier within that table so that you could cross-
reference between the tables to find out, e.g., who took which
courses and the names of those course.
• RDF data has this built in: each triple’s subject is a unique identifier
for that resource.
387
• A SPARQL version of what relational database developers
call ”join” or a combination of data from multiple ”tables”, is
very simple:
# filename: ex070.rq
PREFIX ab: <http://learningsparql.com/ns/addressbook#>
SELECT ?last ?first ?courseName
WHERE
{
?s ab:firstName ?first ;
ab:lastName ?last ;
ab:takingCourse ?course .
?course ab:courseTitle ?courseName .
388
• As with relational databases, the information about who took what
courses links person Ids with course Ids, and the ex70.rq query links
those Ids to the more readable labels, showing that Cindy and
Richard are taking two courses and Craig is taking one:
------------------------------------------------------------------------------------
| last | first | courseName |
================================================
| "Ellis" | "Craig" | "Using SPARQL with non-RDF Data“ |
| "Marshall“ | "Cindy" | "Using SPARQL with non-RDF Data" |
| "Marshall“ | "Cindy" | "Modeling Data with OWL" |
| "Mutt" | "Richard" | "Using SPARQL with non-RDF Data“ |
| "Mutt" | "Richard" | "Updating Data with SPARQL" |
-------------------------------------------------------------------------------------
Note. If we would split the data set ex069.ttl into three different
datasets,
(say ex072.ttl, ex073ex.ttl and ex368.ttl) the command line:
arq --query ex070.rq – data ex072.tt1 –data ex073.tt1 –data
ex368.tt1
would produce the same result.
389
Searching with Blank Nodes
• Although blank nodes have no permanent identity, they
can be used to group together other values.
• For example inthe following, the person represented by
the prefixed ab:i0432 has an address value of_:b1.
• The uderscore tells us that the part after the colon is
insignificant; the important thing is that the same
resource has an ab:postalCode value of”49345”, an
ab:city value of ”Springfield”, an ab:streetAddress value
of ”32Main st.”, and an ab:region value of ”Connecticut”
That is, Richard’s address has these values.
390
# filename: ex041.ttl
@prefix ab: <http://learningsparql.com/ns/addressbook#> .
ab:i0432 ab:firstName "Richard" ;
ab:lastName "Mutt" ;
ab:homeTel "(229) 276-5135" ;
ab:email "richard49@hotmail.com" ;
ab:address _:b1 .
_:b1 ab:postalCode "49345" ;
ab:city "Springfield" ;
ab:streetAddress "32 Main St." ;
ab:region "Connecticut" .
The following query asks about the ab:address value
# filename: ex086.rq
PREFIX ab: <http://learningsparql.com/ns/addressbook#>
SELECT ?addressVal
WHERE { ?s ab:address ?addressVal }
391
• Note: Any name assigned to a blank node is temporary, and a
processor does not have to worry about the temporary name
as long as it remembers which nodes it connects to.
• In this case, it has a different name in the output (_:b0) from
what it has in the input (_b1).
--------------------
| addressVal |
=============
| _:b0 |
---------------------
In a real query we do not include the names of variables that
represent the blank nodes on SELECT list . For example:
392
# filename: ex088.rq
PREFIX ab: <http://learningsparql.com/ns/addressbook#>
SELECT ?firstName ?lastName ?streetAddress ?city ?region
?postalCode
WHERE
{
?s ab:firstName ?firstName ;
ab:lastName ?lastName ;
ab:address ?address .
?address ab:postalCode ?postalCode ;
ab:city ?city ;
ab:streetAddress ?streetAddress ;
ab:region ?region .
}
• Compared with queries that do not reference blank nodes, the query
has nothing unusual, and neither does the result when run with the
same ex041.ttl dataset. 393
• Compared with queries that do not reference blanh nodes,
the query has nothing unusual, and neither does the result
when run with the same ex041.ttl dataset.
-----------------------------------------------------------------------------------------------------------------
| firstName | lastName | streetAddress | city | region | postalCode |
================================================================
| "Richard“ | "Mutt" | "32 Main St." | "Springfield“ | "Connecticut" | "49345" |
------------------------------------------------------------------------------------------------------------------
• To summarize, we can use a variable to reference blank
nodes in RDF data just like we can use one to reference
any other nodes, and doing so is useful for finding
connections between other nodes, but there is no reason to
ask for the values of any variables standing in for blank
nodes.
394
Eliminating Redundant Output
• Like in SQL, the DISTINCT keyword can be used to
eliminate duplicates.
• For example the query:
# filename: ex090.rq
SELECT ?p
WHERE
{ ?s ?p ?o . }
would show the predicate of every triple in a dataset.
395
• When running it with the ex069.ttl it shows the following:
-----------------------------------------------------------------------------------
| p |
===============================================
| <http://learningsparql.com/ns/addressbook#courseTitle> |
| <http://learningsparql.com/ns/addressbook#courseTitle> |
| http://learningsparql.com/ns/addressbook#courseTitle> |
| <http://learningsparql.com/ns/addressbook#takingCourse> |
| <http://learningsparql.com/ns/addressbook#email> |
| <http://learningsparql.com/ns/addressbook#lastName> |
| <http://learningsparql.com/ns/addressbook#firstName> |
| <http://learningsparql.com/ns/addressbook#takingCourse> |
| <http://learningsparql.com/ns/addressbook#takingCourse> |
| <http://learningsparql.com/ns/addressbook#email> |
| <http://learningsparql.com/ns/addressbook#lastName> |
| <http://learningsparql.com/ns/addressbook#firstName> |
| <http://learningsparql.com/ns/addressbook#takingCourse> |
| <http://learningsparql.com/ns/addressbook#takingCourse> |
| <http://learningsparql.com/ns/addressbook#email> |
| <http://learningsparql.com/ns/addressbook#lastName> |
| <http://learningsparql.com/ns/addressbook#firstName> |
| <http://learningsparql.com/ns/addressbook#courseTitle> |
-----------------------------------------------------------------------------------
396
• Instead the query
# filename: ex092.rq
SELECT DISTINCT ?p
WHERE
{ ?s ?p ?o . }
With the same dataset gives the following output
-----------------------------------------------------------------------------
| p |
============================================
| <http://www.w3.org/2000/01/rdf-schema#label> |
| <http://learningsparql.com/ns/addressbook#takingClass> |
| <http://learningsparql.com/ns/addressbook#email> |
| <http://learningsparql.com/ns/addressbook#lastName> |
| <http://learningsparql.com/ns/addressbook#firstName> |
------------------------------------------------------------------------------
Note: The result of this query is like a simplistic little schema, because it tells
what data is being tracked in this dataset. It can guide user’s subsequent
queries.
397
Combining Different Search Results
• SPARQL’s UNION keyword can be used to specify multiple
different graph patterns and then ask for a combination of all the
data that fits any of those pattern.
• For example, with the ex069.ttl data that listed, people, courses,
and who took which courses, we could list the people and the
courses with the following query:
# filename: ex098.rq
PREFIX ab: <http://learningsparql.com/ns/addressbook#>
PREFIX d: <http://learningsparql.com/ns/data#>
SELECT *
WHERE
{
{ ?person ab:firstName ?first ; ab:lastName ?last . }
UNION
{ ?course ab:courseTitle ?courseName . }
}
398
• The result has columns for each variable filled out for the names and
the courses:
---------------------------------------------------------------------------------------------------------------------
| person | first | last | course | courseName |
===================================================================
| d:i8301 | "Craig" | "Ellis" | | |
| d:i9771 | "Cindy" | "Marshall“ | | |
| d:i0432 | "Richard" | "Mutt" | | |
| | | | d:course85 | "Updating Data with SPARQL" |
| | | | d :course59 | "Using SPARQL with non-RDF Data" |
| | | | d:course71 | "Enhancing Websites with RDFa" |
| | | | d:course34 | "Modeling Data with OWL" |
----------------------------------------------------------------------------------------------------------------------
• It is not very useful example, but it demonstrates how UNION can let
query pull two sets of triples without specifying any connection between
the sets.
• Next example is more useful, using UNION to retrieve two overlapping
sets of data.
399
• Imagine that the sample address book data stored information about
musical instruments that each person plays, and we want to retrieve the
first names, last names, and instrument names of the horn players.
# filename: ex100.ttl
@prefix ab: <http://learningsparql.com/ns/addressbook#> .
@prefix d: <http://learningsparql.com/ns/data#> .
d:i0432 ab:firstName "Richard" ;
ab:lastName "Mutt" ;
ab:instrument "sax" ;
ab:instrument "clarinet" .
d:i9771 ab:firstName "Cindy" ;
ab:lastName "Marshall" ;
ab:instrument "drums" .
d:i8301 ab:firstName "Craig" ;
ab:lastName "Ellis" ;
ab:instrument "trumpet"
The query in ex101.rq has a graph pattern to retrieve the first name, last name, and
instrument names of any trumpet players and the same information about any sax
players.
400
# filename: ex101.rq
PREFIX ab: <http://learningsparql.com/ns/addressbook#>
SELECT ?first ?last ?instrument
WHERE
{
{ ?person ab:firstName ?first ;
ab:lastName ?last ;
ab:instrument "trumpet" ;
ab:instrument ?instrument .
}
UNION
{ ?person ab:firstName ?first ;
ab:lastName ?last ;
ab:instrument "sax" ;
ab:instrument ?instrument .
}
} 401
• The results show who play these instruments.
– For each person who plays the sax or trumpet, it also lists any
other instrument they play.
---------------------------------------------
| first | last | instrument |
==========================
| "Craig" | "Ellis“ | "trumpet" |
| "Richard" | "Mutt" | "clarinet" |
| "Richard" | "Mutt" | "sax" |
----------------------------------------------
402
Sorting, Aggregating, Finding the Biggest and Smallest
…
• SPARQL allows sorting the data and using built-in functions to
get more out of the data.
• Consider the following expense report dataset:
# filename: ex145.ttl
@prefix e: <http://learningsparql.com/ns/expenses#> .
@prefix d: <http://learningsparql.com/ns/data#> .
d:m40392 e:description "breakfast" ;
e:date "2011-10-14T08:53" ;
e:amount 6.53 .
d:m40393 e:description "lunch" ;
e:date "2011-10-14T13:19" ;
e:amount 11.13 .
403
d:m40394 e:description "dinner" ;
e:date "2011-10-14T19:04" ;
e:amount 28.30 .
d:m40395 e:description "breakfast" ;
e:date "2011-10-15T08:32" ;
e:amount 4.32 .
d:m40396 e:description "lunch" ;
e:date "2011-10-15T12:55" ;
e:amount 9.45 .
d:m40397 e:description "dinner" ;
e:date "2011-10-15T18:54" ;
e:amount 31.45 .
d:m40398 e:description "breakfast" ;
e:date "2011-10-16T09:05" ;
e:amount 6.65 .
d:m40399 e:description "lunch" ;
e:date "2011-10-16T13:24" ;
e:amount 10.00 .
d:m40400 e:description "dinner" ;
e:date "2011-10-16T19:44" ;
e:amount 25.05 . 404
Sorting Data
• SPARQL uses phrase ORDER BY to sort data, e.g.,
# filename: ex146.rq
PREFIX e: <http://learningsparql.com/ns/expenses#>
SELECT ?description ?date ?amount
WHERE
{
?meal e:description ?description ;
e:date ?date ;
e:amount ?amount .
}
ORDER BY ?amount
– Using the expense report data it shows the following:
405
--------------------------------------------------------------
| description | date | amount |
===================================
| "breakfast" | "2011-10-15T08:32“ | 4.32 |
| "breakfast" | "2011-10-14T08:53“ | 6.53 |
| "breakfast" | "2011-10-16T09:05" | 6.65 |
| "lunch" | "2011-10-15T12:55" | 9.45 |
| "lunch" | "2011-10-16T13:24" | 10.00 |
| "lunch" | "2011-10-14T13:19" | 11.13 |
| "dinner" | "2011-10-16T19:44" | 25.05 |
| "dinner" | "2011-10-14T19:04" | 28.30 |
| "dinner" | "2011-10-15T18:54" | 31.45 |
---------------------------------------------------------------
406
Finding the Smallest, the Biggest, the Count,
the Average
• The SPARQL 1.0 way to find the smallest, the biggest, or the
alphabetically first or last value in the data retrieved from a dataset
is to sort the data and then use the LIMIT keyword.
• E.g., running the following query shows the most expensive meal:
# filename: ex151.rq
PREFIX e: <http://learningsparql.com/ns/expenses#>
SELECT ?description ?date ?amount
WHERE
{
?meal e:description ?description ;
e:date ?date ;
e:amount ?amount .
}
ORDER BY DESC(?amount)
LIMIT 1 407
---------------------------------------------------------------
| description | date | amount |
====================================
| "dinner" | "2011-10-15T18:54" | 31.45 |
------------------------------------------------------------------
– Note: without the DESC ( ) function on the sort key, the query would
have displayed data for he least expensive meal, because with the
data sorted in ascending order, that would have been first.
– The MAX ( ) function allows to find the largest amount with a much
simple query, e.g., running the query
# filename: ex153.rq
PREFIX e: <http://learningsparql.com/ns/expenses#>
SELECT (MAX(?amount) as ?maxAmount)
WHERE { ?meal e:amount ?amount . }
shows the following:
-------------------
| maxAmount |
============
| 31.45 |
-------------------
408
• The following query finds the average cost of all the
meals in the expense report data:
# filename: ex156.rq
PREFIX e: <http://learningsparql.com/ns/expenses#>
SELECT (AVG(?amount) as ?avgAmount)
WHERE { ?meal e:amount ?amount .
• Using the SUM ( ) function in the same place would add
up the values, and the count ( ) function would count
how many values got bound to that variable, i.e., how
many e:amount values were retrieved.
409
QUERYING a Remote SPARQL
Service
• So far we have used the FROM keyword to name a
dataset to query that may be a local or remote file.
• E.g., the next query asks for any Dublin Core title values
in Tim Berners-Lee’s FOAF file, which is stored on an
MIT server:
# filename: ex166.rq
PREFIX dc: <http://purl.org/dc/elements/1.1/>
SELECT ?title
FROM <http://dig.csail.mit.edu/2008/webdav/timbl/foaf.rdf>
WHERE { ?s dc:title ?title .
410
• The SERVICE keyword gives an other way to query
remote data, but instead of pointing at an RDF file
somewhere, we point it at a SPARQL endpoint.
• While a typical SPARQL query or subquery retrieves
data from somewhere local or remote and applies a
query to it, the SERVICE keyword lets we to say
– “send this query off to the specified SPARQL endpoint service,
which will run the query, and then retrieve the result”.
• The SERVICE keyword must go inside of a graph
pattern, so you use it to introduce a subquery.
– The entire query may just be the one subquery, like the
following:
411
# filename: ex167.rq
PREFIX cat: <http://dbpedia.org/resource/Category:>
PREFIX skos: <http://www.w3.org/2004/02/skos/core#>
PREFIX rdfs: <http://www.w3.org/2000/01/rdf-schema#>
PREFIX owl: <http://www.w3.org/2002/07/owl#>
PREFIX foaf: <http://xmlns.com/foaf/0.1/>
SELECT ?p ?o
WHERE
{
SERVICE <http://DBpedia.org/sparql>
{ SELECT ?p ?o
WHERE { <http://dbpedia.org/resource/Joseph_Hocking> ?p ?o . }
}
}
– This subquery asks for the predicates and objects of all the Dbpedia triples
that have http://dbpedia.org/resource/Joseph_Hocking as their subject.
– The outer query asks for the same variables, creating the following output:
412
-------------------------------------------------------------------------------------------------
| p | o |
======================================================= |
| owl:sameAs | <http://rdf.freebase.com/ns/guid.9202a8c...> |
| rdfs:comment | "Joseph Hocking (November 7, 1860–March ..."@en |
| skos:subject | cat:Cornish_writers |
| skos:subject | cat:English_Methodist_clergy |
| skos:subject | cat:19th-century_Methodist_clergy |
| skos:subject | cat:People_from_St_Stephen-in-Brannel |
| skos:subject | cat:1860_births |
| skos:subject | cat:1937_deaths |
| skos:subject | cat:English_novelists |
| rdfs:label | "Joseph Hocking"@en |
| foaf:page | <http://en.wikipedia.org/wiki/Joseph_Hocking> |
------------------------------------------------------------------------------------------------
413
• The next query sends a similar request about the same British novelist
to the Free University of Berlin’s collection of metadata about Project
Guteberg free eBook collection:
# filename: ex170.rq
PREFIX rdf: <http://www.w3.org/1999/02/22-rdf-syntax-ns#>
PREFIX rdfs: <http://www.w3.org/2000/01/rdf-schema#>
PREFIX gp: <http://www4.wiwiss.fu-berlin.de/gutendata/resource/people/>
SELECT ?p ?o
WHERE
{
SERVICE <http://www4.wiwiss.fu-berlin.de/gutendata/sparql>
{ SELECT ?p ?o
WHERE { gp:Hocking_Joseph ?p ?o . }
}
}
The result is the following:
---------------------------------------------------------------------------------------------------------
| p | o |
============================================================
| rdfs:label | "Hocking, Joseph" |
| <http://xmlns.com/foaf/0.1/name> | "Hocking, Joseph" |
| rdf:type | <http://xmlns.com/foaf/0.1/Person> |
---------------------------------------------------------------------------------------------------------
414
Federated Queries: Searching Multiple
Datasets with One Query
• In a federated query like the following, once the variables
in the first subquery are bound, the SPARQL processor
uses the same values for those variables in subsequent
subqueries .
– This can be useful when we want to cross reference data from
multiple sources-
415
# filename: ex172.rq
PREFIX cat: <http://dbpedia.org/resource/Category:>
PREFIX foaf: <http://xmlns.com/foaf/0.1/>
PREFIX gp: <http://www4.wiwiss.fu-berlin.de/gutendata/resource/people/>
PREFIX owl: <http://www.w3.org/2002/07/owl#>
PREFIX rdf: <http://www.w3.org/1999/02/22-rdf-syntax-ns#>
PREFIX rdfs: <http://www.w3.org/2000/01/rdf-schema#>
PREFIX skos: <http://www.w3.org/2004/02/skos/core#>
SELECT ?dbpProperty ?dbpValue ?gutenProperty ?gutenValue
WHERE
{
SERVICE <http://DBpedia.org/sparql>
{ SELECT ?dbpProperty ?dbpValue
WHERE
{
<http://dbpedia.org/resource/Joseph_Hocking> ?dbpProperty ?dbpValue .
}
}
SERVICE <http://www4.wiwiss.fu-berlin.de/gutendata/sparql>
{ SELECT ?gutenProperty ?gutenValue
WHERE
{
gp:Hocking_Joseph ?gutenProperty ?gutenValue .
}
}
}
416

sem_web_slides_k2013.ppt

  • 1.
  • 2.
    2 Course books: • M.C.Daconta, L.J. Obrst, and K.T. Smith. The Semantic Web: A Guide to the Future of XML, Web Services, and Knowledge Management. Wiley Publishing, 2003. • G. Antoniou, and F. Harmelen. A semantic Web Primer. The MIT Press, 2004. • G. Antoniou, P. Groth, F. Harmelen and R. Hoekstra. A semantic Web Primer. The MIT Press, 2012. • M. P. Singh, and M. H. Huhns. Service-Oriented Computing: Semantics, Processes, Agents. John Wiley & Sons, 2005. • B. DuCharme. Learning SPARQL, O´Reilly, 2011
  • 3.
    3 Content • Chapter 1:Today’s Web and the Semantic Web • Chapter 2: The Business Case for the Semantic Web • Chapter 3: Understanding XML and its Impact on the Enterprise • Chapter 4: Understanding Web Services • Chapter 5: Understanding Resource Description Framework • Chapter 6: Understanding XML Related Technologies • Chapter 7: Understanding Taxonomies • Chapter 8: Understanding Ontologies • Chapter 9: Semantic Web Services • Chapter 10: An Organization’s Roadmap to Semantic Web • Chapter 11: SPARQL
  • 4.
    4 Chapter 1: Today’sWeb and the Semantic Web Brief History of Information Technology • First-generation information systems provide centralized processing that is controlled and accessed from simple terminals that have no data-processing capabilities of their own. • Second-generation information systems are organized into servers that provide general-purpose processing, data, files, and applications and clients that interact with the servers and provide special-purpose processing, inputs, and outputs.
  • 5.
    5 Brief History ofInformation Technology • Third-generation information systems, which include those termed peer-to-peer, enable each node of a distributed set of processors to behave as both a client and a server; they may still use some servers. • Emerging next-generation information systems are cooperative, where autonomous, active, heterogeneous components enable the components collectively to provide solutions.
  • 6.
  • 7.
  • 8.
  • 9.
  • 10.
    10 Open Environments • Theterm open implies that the components involved are autonomous and heterogeneous, and system configurations can change dynamically. • Often, we would want to constrain the design an behavior of components, and thus limit the openness of the system – however, the system would still have to deal with the rest of the world, which would remain open. – E.g., a company might develop an enterprise integration system that is wholly within the enterprise – yet the system would have to deal with external parties, e.g., to handle supply and production chains.
  • 11.
    11 Autonomy • Autonomy meansthat the components in an environment function solely under their own control. – E.g., an e-commerce site may or may not remove some item from its catalog. • Software components are autonomous because they reflect the autonomy of the human and corporate interests that they represent on the Web, – i.e., there are sociopolitical reasons for autonomy • A consequence of autonomy is that updates can occur only under local control.
  • 12.
    12 Heterogeneity • Heterogeneity meansthat the various components of given system are different in their design and construction. – Often the reasons are historical: components fielded today may have arisen out of legacy systems that were initially constructed for different narrow uses, but eventually expanded in their scopes to participate in the same system. • Heterogeneity can arise at a variety of levels in a system, such as networking protocols, encodings of information, and data formats. – Clearly, standardization at each level reduces heterogeneity and can improve productivity through enhanced interoperability. – This is the reason that standards such as the Internet Protocol (IP), HTTP, UCS Transportation Format (UTF-8), and XML have gained currency.
  • 13.
    13 • Heterogeneity alsoarises at the level of semantics and usage, where it may be hardest to resolve and sometimes even to detect. • However, there is a reason why heterogeneity emerges and should be allowed to persist. – To remove heterogeneity would involve redesigning and re- implementing the various components.
  • 14.
    14 Dynamism • An openenvironment can exhibit dynamism in two main respects. – First, because of autonomy, its participants can behave arbitrary. – Second, they may also join or leave an open environment on a whim.
  • 15.
    15 The Challenges ofOpen Environments • Open environments pose significant technical challenges. • In particular, the developed approaches must – cope with the scale of the number of participants, – respect the autonomy, and – accommodate the heterogeneity of the various participants, while maintaining coordination
  • 16.
    16 Services • Just likeobjects a generation ago, services is now the key buzzword. However, services mean different things to different people: – A piece of business logic accessible via the Internet using open standards (Microsoft). – Encapsulated, loosely coupled, contracted software functions, offered via standard protocols over the Web (DestiCorp). – Loosely coupled software components that interact with one another dynamically via standard Internet technologies (Gartner). – A software application identified by a URL, whose interfaces and binding are capable of being defined, described, and discovered by XML artifacts and supports direct interaction with other software applications using XML-based messages via Internet-based protocols (W3C).
  • 17.
    17 A historical viewof services over the Web Generation Scope Technology Example First All Browser Any HTML page Second Programmatic Screen scraper Systematically generated HTML content Third Standardized Web services Formally described service Fourth Semantic Semantic Web services Semantically described service
  • 18.
    18 Related Standards Bodies •Since services involve serious work and interactions among the implementations and systems of diverse entities, it is only natural that several technologies related to services would be standardized. – As in much of computer science, standardization in services often proceeds in a de facto manner, where a standard is established merely by fact of being adopted by a large number of vendors and users. – Standards bodies take the lead in coming up with de jure standards, and clean up and formalize emerging de facto standards.
  • 19.
    19 • The followingare the most important standards bodies and initiatives for services. – IETF. The Internet Engineering Task Force is charged with the creation and dissemination of standards dealing with Internet technologies. Besides the TCP/IP suite and URI´s it is responsible for HTTP, Session Initiation Protocol SIP and SMTP. – OMG. The Object Management Group has been developing standards for modeling, interoperating, and enacting distributed object systems. Its most popular standards include UML and CORBA. – W3C. The World-Wide Web Consortium is an organization that promotes standards dealing with Web technologies. The W3C has mostly emphasized the representational aspects of the Web, deferring to other bodies for networking and other computational standards, e.g., those involving transactions. W3C’s main standards of interest for services include XML, XML Schema, WSDL, SOAP, and WSCI.
  • 20.
    20 – OASIS. TheOrganization for the Advancement of Structured Information Standards standardizes a number of protocols and methodologies relevant to Web services including the Universal Business Language UBL, UDDI and Business Process Specification Language for Web Services (BPEL4WS), and in collaboration with UN/CEFACT, ebXML. – UN/CEFACT. The Nations Center fort Trade Facilitation and Electronic Business focuses on the facilitation of international transactions, through the simplification and harmoninization of procedures and information flow. ebXML is one of its development. – WS-I. The Web Services Interoperability Organization is an open, industry organization chartered to promote the interoperability of Web services across platforms, operating systems, and programming languages. Its primary contribution is Basic Profile version 1.0 (BP 1.0).
  • 21.
    21 – BPMI.org. TheBusiness Process Management Initiative is working to standardize the management of business processes that span multiple applications, corporate departments, and business partners. It integrated XLANG (Microsoft) and WSFL (IBM) into BPEL4WS. – WFMC. The Workflow Management Coalition develops standardized models for workflows, and workflow engines, as well as protocols for monitoring and controlling workflows. – FIPA. The foundation for Intelligent Physical Agents promotes technologies and specifications that facilitate the end-to-end interoperation of intelligent agent systems for industrial applications. Its standards include agent management technologies and agent communication languages.
  • 22.
    22 Standards for WebServices • There have been several major efforts to standardize services and service protocols, particularly for electronic business. • The relationship of the different proposed standards and methodologies for automating electronic business is presented in the following figure.
  • 23.
    23 BPEL4WS OWL-S Service Model ebXML CPA Process andworkflow orchestrations QoS: Service descriptions and bindings Contracts and agreements XLANG WSCL WSDL ebXML CPP ebXML BPSS XML, DTD, and XML Schema HTTP, FTP, SMTP, SIP, etc. SOAP ebXML messaging OWL UDDI ebXML Registries WSCL WSCI WS-Coordination WS-AtomicTransaction and WS- BusinessActivity OWL-S Service Grounding OWL-S Service Profile BTP BPML Discovery Messaging Transport QoS: Conversations QoS: Choreography QoS: Transactions Encoding WS-Policy WS-Security WS-Reliable Messaging PSL RDF
  • 24.
    24 • The effortsto standardize services and service protocols, particularly for electronic business, have resulted the rightmost stack. • The leftmost stack is the result of development efforts by the Semantic Web research community in conjunction with the W3C. • The central stack is primarily the result of standards efforts led by IBM, Microsoft, BEA, HP, and Sun Microsystems. – In general, these have been separate from standards bodies, but will be ratified eventually by one or more appropriate such bodies.
  • 25.
    25 • Each stackmakes use of the following abstraction levels: – The transport layer provides the fundamental protocols for communicating information among the components in a distributed system of services. – The encoding layer (XML-layer) is the foundation for interoperation among enterprises and for the envisioned Semantic Web. The standards of this level describes the grammars for syntactically well formed data and documents. – The messaging layer describes the formats using which documents and services invocations are communicated. – The service description and bindings layer describes the functionality of Web services in terms of their implementations, interfaces, and results.
  • 26.
    26 – A conversationis an instance of a protocol of interactions among services, describing the sequence of documents and invocations exchanged by an individual service. – Choreography protocols coordinate collections of Web services into patterns that provide a desired outcome. – Transaction protocols specify not only the behavioral commitments of the autonomous components, but also the means to rectify the problems that arise when exceptions and commitment failures occur. – The orchestration layer has protocols for workflows and business processes, which are composed of more primitive services and components. Orchestration implies a centralized control mechanism, whereas choreography does not.
  • 27.
    27 – Contracts andagreements formalize commitments among autonomous components in order to automate electronic business and provide outcomes that have legal force and consequences. – The discovery layer specifies the protocols and languages needed for services to advertise their capabilities and for clients that need such capabilities to locate and use the services.
  • 28.
    28 Today’s Web andthe Semantic Web • Today’s Web – WWW has changed the way people communicate with each others and the way business is conducted – WWW is currently transforming the world toward a knowledge society – Computers are focusing to the entry points to the information highways – Most of today’s Web content is suitable for human consumption – Keyword-based search engines (e.g., Google) are the main tools for using today’s Web
  • 29.
    29 The problems ofthe keyword-based search engines • High recall, low precision • Low or no recall Figure. Relevant documents and retrieved documents. All documents Relevant documents Retrieved documents
  • 30.
    30 The problems ofthe keyword-based search engines • Results are highly sensitive to vocabulary – Often initial keywords do not get the results we want; in these cases the relevant documents use different terminology from the original query • Results are single web pages – If we need information that is spread over various documents, we must initiate several queries to collect the relevant documents, and then we must manually extract the partial information and put it together Note: The term Information retrieval used with search engine is somehow misleading; location finder is more appropriate term. Search engines are also typically isolated applications, i.e., they are not accessible by other software tools.
  • 31.
    31 The problems ofthe keyword-based search engines, continues… • The meaning of Web content is not machine – accessible, e.g., It is difficult to distinguish meaning of I am a professor of computer science from I am a professor of computer science, you may think.
  • 32.
    32 From Today’s Webto the Semantic Web: Examples • Knowledge management – Knowledge management concerns itself with acquiring, accessing and maintaining knowledge within an organization – Has emerged as a key activity of large business because they view internal knowledge as an intellectual asset from which they can draw greater productivity, create new value, and increase their competitiveness – Knowledge management is particularly important for international organizations with geographically dispersed departments
  • 33.
    33 • From knowledgemanagement point of view the current technology suffers from limitations in the following areas: – Searching information • Companies usually dependent on search engines – Extracting information • Human time and effort are required to browse the retrieved documents for relevant information – Maintaining information • Currently there are problems, such as inconsistencies in terminology and failure to remove outdated information – Uncovering information • New knowledge implicitly existing in corporate database is extracted using data mining – Viewing information • Often it is desirable to restrict access to certain information to certain groups of employees. “Views” are hard to realize over Intranet or the Web
  • 34.
    34 • The aimof the Semantic Web is to allow much more advanced knowledge management system: – Knowledge will be organized in conceptual spaces according to its meaning – Automated tools will support maintenance by checking for inconsistencies and extracting new knowledge – Keyword based search will be replaced by query answering: requested knowledge will be retrieved, extracted, and presented in a human-friendly way – Query answering over several documents will be supported – Defining who may view certain parts of information (even parts of documents) will be possible.
  • 35.
    35 Business-to-Consumer Electronic Commerce(B2C) • B2C electronic commerce is the predominant commercial experience of Web users – A typical scenario involves a user’s visiting one or several shops, browsing their offers and ordering products – Ideally, a user would collect information about prices, terms, and conditions (such as availability) of all, or at least all major, online shops and then proceed to select the best offer. However, manual browsing is too time-consuming. – To alleviate this situation, tools for shopping around on the Web are available in the form of shopboots, software agents that visit several shops extract product and price information, and compile a market overview. – The function of shopboots are provided by wrappers, programs that extract information from an online store. One wrapper per store must be developed. – The information is extracted from the online store site through keyword search and other means of textual analysis
  • 36.
    36 Business-to-Consumer Electronic Commerce(B2C) • The Semantic Web will allow the development of software agents that can interpret the product information and the terms of service – Pricing and product information will be extracted correctly, and delivery and privacy policies will be interpreted and compared to the user requirements – Additional information about the reputation of online shops will be retrieved from other sources, for example. Independent rating agencies or consumer bodies – The low-level programming of wrappers will become obsolete – More sophisticated shopping agents will be able to conduct automated negotiations, on the buyer’s behalf, with shop agents
  • 37.
    37 Business-to-Business Electronic Commerce(B2B) • The greatest economic promise of all online technologies lies in the area of B2B • Traditionally business have exchanged their data using the Electronic Data Interchange (EDI) approach – EDI-technology is complicated and understood only by experts – Each B2B communication requires separate programming – EDI is also an isolated technology in the sense that interchanged data cannot be easily integrated with other business applications • Business have increasingly been looking at Internet-based solutions, and new business models such as B2B-portals have emerged, still B2B commerce is hampered by the lack of standards
  • 38.
    38 Business-to-Business Electronic Commerce(B2B) • The new standard of XML is a big improvement but can still support communications only in cases where there is a priori agreement on the vocabulary to be used and on its meaning • The realization of The Semantic Web will allow businesses to enter partnerships without much overhead • Differences in terminology will be resolved using standard abstract domain models, and data will be interchanged using translation services • Auctioning, negotiations, and drafting contracts will be carried out automatically or semi-automatically by software agents
  • 39.
    39 Explicit metadata • Currently,Web content is formatted for human readers rather than programs. • HTML is the predominant language in which Web pages are written directly or using tools • A portion of a typical HTML-based Web page of a physical therapist might look like the following
  • 40.
    40 “HTML” example <h1>Agilitas PhysiotherapyCentre</h1> Welcome to the home page of the Agilitas Physiotherapy Centre…. <h2>Consultation hours</h2> Mon 11 am -7 pm<br> Tue 11am – 7 pm <br> Wed 3 am – 7pm <br> Thu 10 am – 8 pm <br> Fri 11am – 4 pm <p> But note that we do not offer consultation during the weeks of the <a href= “……”>State of origin</a>games. Note. For people the information is presented in a satisfactory way, but machines will have their problems, e.g., finding the exact consultation hours, i.e., when there are no games.
  • 41.
    41 “XML” example <company> <treatmentOffered>Physiotherapy</treatmentOffered> <companyName>Agilitas PhysiotherapyCentre</companyName> <staff> <therapist>Lisa Davenport</therapist> <therapist>Steve Matthews</therapist> <secretary>Kelly Townsend</secretary> </staff> </company> Note: This representation is far more processable by machines.
  • 42.
    42 Ontologies • The termOntology originates from philosophy “the study of the nature of existence” • For our purpose we use the definition “An ontology is an explicit and formal specification of a conceptualization” • In general, an ontology describes formally a domain of discourse – Typically an ontology consists of a finite list of terms and the relationship between these terms – The terms denote important concepts (classes or objects) of the domain, e.g., in the university setting staff members, students, course and disciplines are some important concepts – The relationships typically include hierarchies of classes – A hierarchy specifies a class C to be a subclass of an other class C’ if every object in C is also included in C’
  • 43.
    43 An example hierarchy Universitypeople Staff Students Academic staff Administration staff Technical support staff Undergraduate Postgraduate Regular faculty staff Research staff Visiting staff
  • 44.
    44 Apart from subclassrelationships, ontologies may include information such as: • properties, – e.g., X teaches Y • value restrictions, – e.g., only faculty members can teach courses • disjointness statements, – e.g., faculty and general staff are disjoint • specification of logical relationships between objects, – e.g., every department must include at least ten faculty members
  • 45.
    45 • In thecontext of Web, ontologies provide a shared understanding of a domain • A shared understanding is necessary to overcome differences in terminology – One application’s zip code may be the same as another application’s area code – Two applications may use the same term with different meanings, e.g., in university A, a course may refer to a degree (like computer science), while in university B it may mean a single subject , e.g. CS 100 • Differences can be overcome by mapping the particular terminology to a shared ontology or by defining direct mapping between the ontologies; – in either case ontologies support semantic interoperability
  • 46.
    46 Ontologies are alsouseful for: • the organization and navigation of Web sites – Many Web sites expose on the left-hand side of the page the top levels of concept hierarchy of terms. The user may click on one of them to expand the subcategories • improving the accuracy of Web searches – The search engine can look for pages that refer to a precise concept in an ontology instead of collecting all pages in which certain, generally ambiguous, keywords occur. In this way differences in terminology between Web pages and the queries can be overcome • exploiting generalization /specialization information in Web searches – If a query fails to find any relevant documents, the search engine may suggest to the user a more general query. Also if too many answers are retrieved, the search engine may suggest to the user some specification
  • 47.
    47 • In Artificialintelligence (AI) there is a long tradition of developing ontology languages – It is a foundation Semantic Web research can build on • At present, the most important ontology languages for the Web are the following – XML provides a surface syntax for structured documents but impose no semantic constraints on the meaning of these documents – XML Schema is a language for restricting the structure of XML documents
  • 48.
    48 – RDF isa data model for objects (“resources” )and relations between them; it provides a simple semantics for this data model; and these data models can be represented in an XML syntax – RDF Schema is a vocabulary description language for describing properties and classes of RDF resources, with a semantics for generalization hierarchies of such properties and classes – OWL is richer vocabulary language for describing properties and classes, such as relations between classes (e.g., disjointness), cardinality (e.g., exactly one), equality, richer typing properties, characteristics of properties (e.g., symmetry), and enumerated classes
  • 49.
    49 Logic • Logic isthe discipline that studies the principle of reasoning; it goes back to Aristotle – logic offers formal languages for expressing knowledge – logic provides us with well-understood formal semantics • In most logics, the meaning of sentences is defined without the need to operationalize the knowledge • Often we speak of declarative knowledge: we describe what holds without caring about how it can be deduced – automated reasoners can deduce (infer) conclusions from the given knowledge, thus making implicit knowledge explicit (such reasoners have been studied extensively in AI)
  • 50.
    50 Example of inferencein logic Suppose we know that all professors are faculty members, that all faculty members are staff members, and that Michael is a professor In predicate logic this information is expressed as follows: prof(X)  faculty (X) facultu(X)  staff(X) prof(Michael) Then we can deduce the following faculty(Michael) staff(Michael) prof(X)  staff(X) Note. This example involves knowledge typically found in ontologies. Thus logic can be used to uncover knowledge that is implicitly given.
  • 51.
    51 Example of inferencein logic • Logic is more general than ontologies; it can also be used by intelligent agents for making decisions and selecting courses of action. • For example a shop agent may decide to grant a discount to a customer based on the rule loyal(Customer(X))  discount(5%) Where the loyalty of customers is determined from data stored in the corporate database
  • 52.
    52 Note. Generally thereis trade-of between expressive power and computational efficiency: the more expressive a logic is, the more computationally expensive it becomes to draw conclusions. And drawing certain conclusions may become impossible if noncomputability barriers are encountered. • Most knowledge relevant to the Semantic Web seems to be of a relatively restricted form, – e.g., the previous examples involved rules of the form if condition then conclusion and only finitely many objects needed to be considered. This subset of logic is tractable and is supported by efficient reasoning tools.
  • 53.
    53 Propositional logic • Propositionallogic is the simplest kind of logic • Enables formally express simple semantic truths about the world called propositions • A proposition is an expression (statement) in logic about the world or some part of it that is either true or false (in certain logics also unknown) • A limitation of propositional logic is that one cannot speak about individuals (instances like John, who is an instance of a management employee) because the granularity is not fine enough – The basic unit is the proposition, which is either true or false – One cannot “get inside” the proposition and pull out instances or classes or properties (for these one needs first-order predicate logic)
  • 54.
    54 Propositional logic example PROPOSITIONSIN ENGLISH If John is a management employee, then John manages an organization John is a management employee _________________ John manages an organization Modus ponens PROPOSITIOSN IN PROPOSITIONAL LOGIC p → q p ________________ q Modus ponens Assertions Conclusion Proof The way to read a proof: if the assertions are held to be true, it follows logically from them that the conclusion is true – and true by reason of a logical inference rule, here the rule modus ponens
  • 55.
    55 First –order predicatelogic • A predicate is a feature of language (and logic) that can be used to make a statement or attribute a property to something, e.g., properties of being a management employee and managing an organization • An instantiated predicate is a proposition, e.g., managrment_employee(john) = true • An uninstantiated predicate, e.g., management_employee(x) is not a proposition because the statement does not have a truth value
  • 56.
    56 Predicate logic example PROPOSITIONSAND PREDICATES IN ENGLISH If John is a management employee, then John manages an organization John is a management employee _________________ John manages an organization Modus ponens PROPOSITIONS AND PREDICATES IN FIRST-ORDER PREDICATE LOGIC p(x) → q(x) P(John) ________________ q(John) Modus ponens
  • 57.
    57 Using quantifiers inpredicate logic • A quantifier is a logical symbol that enables one to quantify over instances or individuals – Universal quantifier means All – Existential quantifier means Some • Ordinary predicate logic is called first-order as it only quantifies over instances • Second order logics quantify over both instances and predicates
  • 58.
    58 Example of quantifiersin Predicate Logic PROPOSITIONS AND PREDICATES IN FIRST-ORDER PREDICATE LOGIC All x.[p(x) → some y.[q(y) Λ r(x,y)]] ”for all x, if x is a p, then there is some y such that y is a q and x is in the r relation to y” PROPOSITIONS AND PREDICATES IN ENGLISH Everyone who is a management employee manages some organization Or: For everyone who is a management employee, there is some organization that that person manages
  • 59.
    59 Logical theory behindDAML+OIL and OWL • Ontologies that use logical theories are modeled in semantic languages such as DAML+OIL and OWL • The logic behind DAML+OIL and OWL is almost but not quite as complicated as first-order predicate logic (description logics explicitly try to achieve a good trade- off between semantic richness and machine tractability) • The use of ontology development tools based on DAML+OIL or OWL does not require the understanding of formal logics
  • 60.
    60 Agents in theSemantic Web • Agents are pieces of software that work autonomously and proactively • Conceptually they evolved out of the concepts of object-oriented programming and component-based software development • A personal agent on the Semantic Web will receive some tasks and preferences from the person, – seek information from Web sources, – communicate with other agents, – compare information about user requirements and preferences, – select certain choices, and – give answers to the user
  • 61.
    61 Intelligent personal agents Today User Presentin Web browser WWW docs Search engine In the future User Personal agent Intelligent Infrastructure services WWW docs
  • 62.
    62 • Agents willnot replace human users on the Semantic Web, nor will they necessary make decisions – The role of agents will be to collect and organize information, and present choices for the users to select from • Semantic web agents will make use of many technologies including: – Metadata will be used to identify and extract information from Web sources – Ontologies will be used to assist in Web searches, to interpret retrieved information, and to communicate with other agents – Logic will be used for processing retrieved information and for drawing conclusions
  • 63.
    63 What is aSemantic Web • Tim Berners-Lee has a two-part vision for the future of the Web – The first part is to make the Web a more collaborative medium – The second part is to make the Web understandable, and thus processable, by machines • A definition of the Semantic Web: a machine processable web of smart data – Smart data: data that is application-independent, composeable, classified, and part of a larger information ecosystem
  • 64.
    64 Four stages ofthe smart data continuum: Text documents and database records XML documents using single vocabularies XML taxonomies and docs with mixed vocabularies XML-ontology and automated reasoning (Most data is proprietary to an application - ”smarts” are in the application – not in the data) The path to machine-processable data is to make the data smarter (Data achieves application independence within a specific domain. The data is smart enough to move between applications in a single domain) (Data can be composed from multiple domains and accurately classified in a hierarchical taxonomy) (New data can be inferred from existing data by following logical rules)
  • 65.
    65 Stovepipe systems andthe Semantic Web • In a stovepipe system all the components are hardwired to only work together • Information only flows in the stovepipe and cannot be shared by other systems or organizations • E.g., the client can only communicate with specific middleware that only understands a single database with a fixed schema • The semantic web technologies will be most effective in breaking down stovepiped database systems
  • 66.
    66 Web Services andthe Semantic Web Dynamic Resources Static Resources Interoperable syntax Interoperable semantics WWW Semantic Web Web Services Semantic Web Services
  • 67.
    67 Making data smarter •Logical assertions: Connecting a subject to an object with a verb (e.g., RDF-statements) • Classification Taxonomy models, e.g. XML Topic maps • Formal class models E.g., UML- presentations • Rules An inference rule allows to derive conclusions from a set of premises, e.g. “modus ponens”
  • 68.
    68 Chapter 2: TheBusiness Cases for the Semantic Web Knowledge (“smart data”) Figure. Uses of the Semantic Web in an enterprise Sales support Strategic vision Decision support Administration Corporate information sharing Marketing Business development
  • 69.
    69 Chapter 3: UnderstandingXML and its Impact on Enterprise • Currently the primary use of XML is for data exchange between internal and external organizations • XML creates application-independent documents and data • XML is a meta language; it is used for creating new language • Any language created via the rules of XML is called an application of XML
  • 70.
    70 Markup • XML isa markup language • A markup language is a set of words, or marks, that surround, or “tag”, a portion of a document’s content in order to attach additional meaning to the tagged content, e.g., <footnote> <author> Michael C. Daconta </author> <title> Java Pitfalls </title> </footnote>
  • 71.
    71 XML - markup •XML – document is a hierarchical structure (a tree) comprising of elements • An element consists of an opening tag, its content and a closing tag, e.g., <lecturer>David Billington</lecturer> – Tag names can be chosen almost freely; there are very few restrictions: – The first character must be a letter, an underscore, or a colon; and no name may begin with the string “XML” – The content may be text, or other elements, or nothing, e.g., <lecturer> <name>David Billington</name> <phone>+61-7-3875 507</phone> </lecturer>
  • 72.
    72 • If thereis no content, then the element is called empty. – An empty element like <lecturer></lecturer> can be abbreviated as <lecturer/> • Each name / value pair attached to an element is called an attribute, an element may have more than one attribute e.g., the following element has three attributes: <auto color=“red” make = “Dodge” model = “Viper” > My car </auto>
  • 73.
    73 Attributes • An emptyelement is not necessarily meaningless, because it may have some properties in terms of attributes, e.g., <lecturer name =“David Billington” phone = ”61-7-3875 507”/> • The combination of elements and attributes makes XML well suited to model both relational and object-oriented data
  • 74.
    74 An example ofattributes for a nonempty element: <order orderNo=“23456” customer=“John Smith” date=“October 15, 2004> <item itemNo=“a528” quantity “1”/> <item itemNo=“c817 ”quantity “3”/> </order> The same information could have been written by replacing attributes by nested elements: <order> <orderNo>2345</order> <customer>John Smith</customer> <date>October 15, 2004</date> <item> <itemNo>a528</itemNo> <quantity>1</quantity> </item> <item> <itemNo>c817</itemNo> <quantity>3</quantity> </item> </order>
  • 75.
    75 Prologs • An XML-documentconsists of a prolog and a number of elements • The prolog consists of an XML-declaration and an optional reference to external structuring documents, – An example of XML declaration <?xml version=“1.0” encoding=“UTF-16?> Specifies that the document is an XML document, and defines the version and the character encoding used in the particular system (such as UTF-8, UTF-16, and ISO 8859-1)
  • 76.
    76 Prologs – It isalso possible to define whether the document is self- contained, i.e., whether it does not refer external structuring documents, e.g., <?xml version=“1.0” encoding=“UTF-16” standalone=“no” ? > A reference to external structuring documents looks like this: <!DOCTYPE book SYSTEM “book.dtd”> Here the structuring is found in a local file called book.dtd – If only a locally recognized name or only a URL is used, then the label SYSTEM is used. – If one wishes to give both a local name and a URL, then the label PUBLIC should be used instead
  • 77.
    77 Well – Formedand Valid XML - Documents • A well-formed XML document complies with all the key W3C syntax rules of XML – guarantees that XML processor can parse (break into identifiable components) the document without errors • An XML-document is well-formed if is syntactically correct. Some syntactic rules are: – There is only one outermost element in the document (called the root element) – Each element contains an opening and a corresponding closing tag – Tags may not overlap, as in <author><name>Lee Hong</author></name>
  • 78.
    78 Well – Formedand Valid XML - Documents • A valid XML document references and satisfies a schema – A schema is a separate document whose purpose is to define the legal elements, attributes, and structure of an XML instance document, i.e., a schema defines a particular type or class of documents
  • 79.
    79 The tree modelof XML Documents • It is possible to represent well-formed XML documents as trees; thus trees provide a formal data model for XML, e.g., the following document can be presented as a tree <?xml version=“1.0” encoding=“UTF-16?> <!DOCTYPE email SYSTEM “email.dtd”> <email> <head> <from name=“Michael Maher” address =“michaelmaher@cs.gu.edu.au”/> <to name=“Grigoris Antonicou” address =“grigoris@cs.unibremen.de”/> <subject>Where is your draft?</subject> </head> <body> Grigoris, where is the draft of the paper you promised me last week? </body> </email>
  • 80.
    80 Tree representation ofthe document Root email head from to subject body name address name address Michael Maher michaelmaher @cs.gu.edu.au Grigoris Antoniou grigirrisantoniou @cs.unibremen.de Where is your draft Grigoris, where is the draft of the paper you promised me last week?
  • 81.
    81 DTDs There are twoways for defining the structure of XML-documents: – DTDs (Document Type Definition) the older and more restrictive way – XML-Schema which offers extended possibilities, mainly for the definition of data types • External and internal DTDs – The components of a DTD can be defined in a separate file (external DTD) or within the XML document itself (internal DTD) – Usually it is better to use external DTDs, because their definition can be used across several documents
  • 82.
    82 • Elements – Considerthe element <lecturer> <name>David Billington</name> <phone>+61-7-3875 507</phone> </lecturer> – A DTD for this element type looks like this: <!ELEMENT lecturer (name, phone)> <!ELEMENT name (#PCDATA)> <!ELEMENT phone (#PCDATA)> – In DTDs #PCDATA is the only atomic type of elements – We can express that a lecturer element contains either a name element or a phone element as follows: <!ELEMENT lecturer (name | phone)>
  • 83.
    83 • Attribute – Considerthe element <order orderNo=“23456” customer=“John Smith” date=“October 15, 2004> <item itemNo=“a528” quantity “1”/> <item itemNo=“c817 ”quantity “3”/> </order> A DTD for it looks like this: <!ELEMENT order (item+)> <!ATTLIST order orderNo ID #REQUIRED customer CDATA #REQUIRED date CDATA #REQUIRED> <!ELEMENT item EMPTY> <!ATTLIST item itemNo ID #REQUIRED quantity CDATA #REQUIRED comments CDATA #IMPLIED> NOTE. Compared to the previous example now the item element type is defined to be empty
  • 84.
    84 • Cardinality operators ?:appears zero times or once *: appears zero or more times +: appears one or more times – No cardinality operator means exactly one – CDATA, a string (a sequence of characters)
  • 85.
    85 Example: DTD forthe email document <!ELEMENT email (head, body)> <!ELEMENT head (from, to+, cc*, subject)> <!ELEMENT from EMPTY> <!ATTLIST from name CDATA #IMPLIED address CDATA #REQUIRED> <!ELEMENT to EMPTY> <!ATTLIST to name CDATA #IMPLIED address CDATA #REQUIRED> <!ELEMENT cc EMPTY> <!ATTLIST cc name CDATA #IMPLIED address CDATA #REQUIRED> <!ELEMENT subject (#PCDATA)> <!ELEMENT body (text, attachment*)> <!ELEMENT text (#PCDATA) <!ELEMENT attachment EMPTY> <!ATTLIST attachment encoding (mime | binhex “mime” file CDATA #REQUIRED>
  • 86.
    86 Some comments forthe email DTD • A head element contains a from element, at least one to element, zero or more cc elements, and a subject element, in the order • In from, to and cc elements the name attribute is not required; the address attribute on the other hand is always required. • A body element contains a text element, possibly followed by a number of attachment elements • The encoding attribute of an attachment element must have either the value “mime” or “binhex”, the former being the default value. • #REQUIRED. The Attribute must appear in every occurrence of the element type in the XML-document. • #IMPLIED. The appearance of the attribute is optional
  • 87.
    87 NOTE. A DTDcan be interpreted as an Extended Backus-Naur Form (EBNF). For example, the declaration <!ELEMENT email (head, body)> is equivalent to the rule email :: head body which means that e-mail consists of head followed by a body.
  • 88.
  • 89.
    89 XML-Schema • XML Schemaoffers a significantly richer language than DTD for defining the structure of XML-documents • One of its characteristics is that its syntax is based on XML itself – This design decision allows significant reuse of technology • XML-Schema allows one to define new types by extending or restricting already existing ones • XML-Schema provides a sophisticated set of data types that can be used in XML documents (DTDs were limited to strings only)
  • 90.
    90 XML-Schema • XML –Schema is analogous to a database schema, which defines the column names and data types in database tables • The roles of the XML-Schema: – Template for a form generator to generate instances of a document type – Validator to ensure the accuracy of documents • XML-Schema defines element types, attribute types, and the composition of both into composite types, called complex types
  • 91.
    91 XML-Schema • An XMLSchema is an element with an opening tag like <XSD:schema xmlns:xsd=http://www.w3.org/2000/10/XMLSchema version=“1.0”> • The element uses the schema of XML Schema found at W3C Web site. It is the “foundation” on which new schemas can be built • The prefix xsd denotes the namespace of that schema. If the prefix is omitted in the xmlns attribute, then we are using elements from this namespace by default: <schema xmlns=http://www.org/2000/10/XMLSchema version=“1.0”>
  • 92.
    92 XML-Schema • An XMLSchema uses XML syntax to declare a set of simple and complex type declarations – A type is a named template that can hold one or more values – Simple types hold one value while complex types are composed of multiple simple types – An example of a simple type: <xsd: element name = “author” type “xsd:string” /> (note: “xsd:string” is a built-in data type) Enables instance elements like: <author> Mike Daconta </author>
  • 93.
    93 XML Schema • Acomplex type is an element that either contains other elements or has attached attributes, e.g., (attached attributes): <xsd: element name = “ book”> <xsd: complexType> <xsd: attribute name = “title” type = “xsd: string” /> <xsd: attribute name = “pages” type = “xsd: string” /> </xsd: complexType> </xsd: element> An example of the book element would look like: <book title = “More Java Pitfalls” pages = “453” />
  • 94.
    94 XML Schema • XML-Schema“product” has attributes and child elements: <xsd: element name = “product”> <xsd: complexType> <xsd: sequence> <xsd: element name=“description” type=“xsd:string” minoccurs=“0” maxoccurs=“1” /> <xsd: element name=“category” type=“xsd:string” minoccurs=“1” maxOccurs=“unbounded” /> </xsd:sequence> <xsd: atribute name= “id” type=“xsd:ID” /> <xsd: atribute name=“title” type=“xsd:string” /> <xsd: atribute name=“price” type=“xsd:decimal” /> </xsd: complexType> </xsd: element>
  • 95.
    95 XML Schema • AnXML-instance of the product element: <product id =“PO1” title=“Wonder Teddy” price=“49.99”> <description> The best selling teddy bear of the year </description> <category> toys </category> <category> stuffed animals </category> </product>
  • 96.
    96 XML Schema • Another XML-instance of the product element: <product id=“P02” title=“RC Racer” price=“89.99”> <category> toys </category> <category> electronic </category> <category> radio-controlled </category> </product>
  • 97.
    97 Data Types • Thereis a variety of built-in datatypes including: – Numerical data types, including integer, Short, Byte, Long, Float, Decimal – String data types, including, string, ID, IDREF, CDATA, Language – Date and time data types, including, Time, Date, Month, Year • Complex types are defined from already existing data types by defining some attributes (if any) and using – Sequence, a sequence of existing data type elements, the appearance of which in a predefined order is important – All, a collection of elements that must appear, but the order of which is not important – Choice, a collection of elements, of which one will be chosen
  • 98.
    98 Data Types: example <complexTypename=“lecturerType”> <sequence> <element name=”firstname” type=“string” minoccurs=“0” maxoccurs=“unbounded”/> <element name=”lastname” type=“string”/> </sequence> <attribute name=“title” type=“string” use=“optional”/> </complexType> The meaning is that an element in an XML document that is declared to be of type leturerType may have title attribute, any number of firsname elements, and exactly one lastname element.
  • 99.
    99 Data Type Extension •Existing data type can be extended by new elements or attributes • As an example, we extend the lecturer data type <complexType name=“extendedLecturerType”> <extension base=“lecturerType”> <sequence> <element name=“email” type=“string” minoccurence=“0” maxoccurence=“1/> </sequence> <attribute name=“rank” type=“string use=“required”/> </extension> </complexType>
  • 100.
    100 Data Type Extension Theresulting data type looks like this: <complexType name=“extendedlecturerType”> <sequence> <element name=”firstname” type=“string” minoccurs=“0” maxoccurs=“unbounded”/> <element name=”lastname” type=“string”/> <element name=”email” type=“string” minoccurs=“0” maxoccurs=“1”/> </sequence> <attribute name=“title” type=“string” use=“optional”/> <attribute name=“rank” type=“string” use=“required”/> </complexType>
  • 101.
    101 Data Type Restriction •An existing data type may also be restricted by adding constraints on certain values – E.g., new type and use attributes may be added or the numerical constraints of minOccurs and maxOccurs tightened – As an example, we restrict the lecturer data type as follows (tightened constraints are shown in boldface): <complexType name=“RestrictedLecturerType”> <restriction base=“lecturerType”> <sequence> <element name=”firstname” type=“string” minoccurs=“1” maxoccurs=“2”/> <element name=”lastname” type=“string”/> </sequence> <attribute name=“title” type=“string” use=“required”/> </restriction> </complexType>
  • 102.
    102 XML-namespaces • Namespaces isa mechanism for creating globally unique names for the elements and attributes of the markup language • Namespaces are implemented by requiring every XML name to consists of two parts: a prefix and a local part, e.g., <xsd: integer> here the local part is “integer” and the prefix is an abbreviation for the actual namespace in the namespace declaration. The actual namespace is a unique Uniform Resource Identifier. A sample namespace declaration: <xsd:schema xmlns:xsd=http://www.w3.org/2001/XMLSchema>
  • 103.
    103 XML-namespaces • There aretwo ways to apply a namespace to a document: attach the prefix to each element and attribute in the document, or declare a default namespace for the document, e.g., <html xmlns=http://www.w3.org/1999/xhtml> <head> <title> Default namespace test </title> </head> <body> Go Semantic Web ! </body> </html>
  • 104.
    104 XML-namespaces: Example • Consideran (imaginary) joint venture of an Australian university, say Griffifth University, and an American University, say University of Kentucky, to present a unified view for online students • Each university uses its own terminology and there are differences; e.g., lecturers in the United States are not considered regular faculty, whereas in Australia they are (in fact, they correspond to assistant professors in the United States) • The following example shows how disambiguation can be achieved
  • 105.
    105 <?xml version=“1.0” encoding=“UTF-16”?> <vu: instructors xmlns : vu=“http://www.vu.com/empDTD” xmlns : gu=“http://www.gu.au/empDTD” xmlns : uky=“http://www.uky.edu/empDTD” > <uky : faculty uky : title=“assistant professor” uky : name=“John Smith” uky : department=“Computer Science”/> <gu : academicStaff gu : title=“lecturer” gu : name=“Mate Jones” gu : school=“Information Technology”/> </vu : instructors> If a prefix is not defined, then the location is used by default. So, for example the previous example is equivalent to the following document (differences are shown in boldface)
  • 106.
    106 <?xml version=“1.0” encoding=“UTF-16”?> <vu: instructors xmlns : vu=“http://www.vu.com/empDTD” xmlns=“http://www.gu.au/empDTD” xmlns : vu=“http://www.uky.edu/empDTD” > <uky : faculty uky : title=“assistant professor” uky : name=“John Smith” uky : department=“Computer Science”/> <academicStaff title=“lecturer” name=“Mate Jones” school=“Information Technology”/> </vu : instructors>
  • 107.
    107 Example: XML-Schema forthe email document <schema xmlns=http://www.org/2000/10/XMLSchema version=“1.0”> <element name=“email” type=”emailtype”/> <complexType name=“emailType”> <sequence> <element name=“head” type=“headType”/> <element name=“body” type=“bodyType”/> </sequence> </complexType> <complexType name=“headType”> <sequence> <element name =“from” type=“nameAddress”/> <element name =“to” type=“nameAddress” minoccurs=“1” maxoccurs=“unbounded”/> <element name =“cc” type=“nameAddress” minoccurs=“0” maxoccurs=“unbounded”/> <element name =“subject” type=“string”/> </sequence> </complexType>
  • 108.
    108 <complexType name=“nameAddress”> <attribute name=“name”type=“string” use=“optional”/> <attribute name=“address” type=“string” use=“required”/> </complexType>
  • 109.
    109 <complexType name=“bodyType”> <sequence> <element name=“text”type=“string”/> <element name=“attachment” minoccurs=“0” maxOccurs=“unbounded”/> <complexType> <attribute name=“encoding” use=“default” value=“mine”> <simpleType> <restriction base=“string”> <enumeration value=“mime”/> <enumeration value=“binhex”/> <restriction> </simpleType> </attribute> <attribute name=“file” type=“string” use=“required”/> </complexType> </element> </sequence> </complexType>
  • 110.
    110 Uniform Resource Identifier(URI) • URI is a standard syntax for strings that identify a resource • Informally, URI is a generic term for addresses and names of objects (or resources) on the WWW. • A resource is any physical or abstract thing that has an identity • There are two types of URI:s: – Uniform Resource Locator (URL) identifies a resource by how it is accessed, e.g., http://www.example.com/stuff/index.html identifies a HTML page on a server – Uniform Resource Names (URNs) creates a unique and persistent name for a resource either in the “urn” namespace or another registered namespace.
  • 111.
    111 Document Object Model(DOM) • DOM is a data model, using objects, to represent and manipulate an XML or HTML documents • Unlike XML instances and XML schemas, which reside in files on disks, the DOM is an in-memory representation of a document. • In particular, DOM is an application interface (API) for programmatic access and manipulation of XML and HTML
  • 112.
    112 Semantic Levels ofModeling Level 1 (Things) Level 2 (Knowledge about things) Level 3 (Worlds) RDF, taxonomies Ontologies (rules and logic) XML Schema, conceptual models
  • 113.
    113 Chapter 4: UnderstandingWeb Services • Web services provide interoperability solutions, making application integration and transacting business easier • Web services are software applications that can be discovered, described and accessed based on XML and standard Web protocols over intranets, extranets, and the Internet
  • 114.
    114 The basic layersof Web services Communication (HTTP, SMTP, other protocols) XML ACCESS (SOAP) DESCRIBE (WSDL) DISCOVER (UDDI, ebXML registers)
  • 115.
    115 A common scenarioof Web service use Client application 4. Receive SOAP message response UDDI Registry WSDL for Web service A Web service A
  • 116.
    116 SOAP • SOAP (“SimpleObject Access Protocol”) is the envelope syntax for sending and receiving XML-messages with Web services • An application sends a SOAP request to a Web service, and the Web service returns the response. • SOAP can potentially be used in combination with a variety of other protocols, but in practice, it is used with HTTP
  • 117.
    117 The structure ofa SOAP message Application-Specific Message Data SOAP Body Headers SOAP Header SOAP Envelope HTTP Header
  • 118.
    118 An example: SOAPmessage for getting the last trade price of “DIS” ticker symbol <SOAP-ENV: Envelope xmlns:SOAP-ENV=“http://schemas.xmlsoap.org/soap/envelope/” SOAP-ENV:encodingStyle=”http://schemas.xmlsoap.org/soap/encodig/ ”> <SOAP-ENV:Body> <m:GetLastTradePrice xmlns: m =“Some-URI” > <symbol> DIS </symbol> </m:GetLastTradePrice> </SOAP-ENV: Body> </SOAP-ENV: Envelope>
  • 119.
    119 The SOAP responsefor the example stock price request: <SOAP-ENV: Envelope xmlns:SOAP-ENV=“http://schemas.xmlsoap.org/soap/envelope/” SOAP-ENV:encodingStyle=”http://schemas.xmlsoap.org/soap/encodig/ ”> <SOAP-ENV:Body> <m:GetLastTradePriceResponse xmlns: m=“Some-URI” > <Price> 34.5 </Price> </m:GetLastTradePrice> </SOAP-ENV: Body> </SOAP-ENV: Envelope>
  • 120.
    120 Web Service DefinitionLanguage (WSDL) • WSDL is a language for describing the communication details and the application-specific messages that can be sent in SOAP. • To know how to send messages to a particular Web service, an application can look at the WSDL and dynamically construct SOAP messages.
  • 121.
    121 Universal Description, Discovery,and Integration (UDDI) • Organizations can register public information about their Web services and types of services with UDDI, and applications can view this information • UDDI register consists of three components: – White pages of company contact information, – Yellow pages that categorize business by standard taxonomies, and – Green pages that document the technical information about services that are exposed • UDDI can also be used as internal (private) registers
  • 122.
    122 ebXML Registries • ebXMLstandard is created by OASIS to link traditional data exchanges to business applications to enable intelligent business processes using XML • ebXML provides a common way for business to quickly and dynamically perform business transactions based on common business practices • Information that can be described and discovered in an ebXML architectures include the following: – Business processes and components described in XML – Capabilities of a trading partner – Trading partner agreements between companies
  • 123.
    123 An ebXML architecturein use ebXML Registry Company A Company A ebXML Implementation Company B 1. Get standard business Process details 4. Get Company A’s business profile 5. Get Company A´s Implementation details
  • 124.
    124 Orchestrating Web Services •Orchestration is the process of combining simple Web services to create complex, sequence-driven tasks, called Web service choreography, or Web workflow • Web workflow involves creating business logic to maintain conversation between multiple Web services. • Orchestration can occur between – an application and multiple Web services, or – multiple Web services can be chained in to a workflow, so that they can communicate with one another
  • 125.
    125 Web workflow example •Hotel finder Web service – provides the ability to search for a hotel in a given city, list room rates, check room availability, list hotel amenities, and make room reservations • Driving directions finder – Gives driving directions and distance information between two addresses • Airline ticket booker – Searches for flights between two cities in a certain timeframe, list all available flights and their prices, and provides the capability to make flight reservations • Car rental Web service – Provides the capability to search for available cars on a certain date, lists rental rates, and allows an application to make a reservation • Expense report creator – Creates automatically expense reports, based on the sent expense information
  • 126.
    126 Example continues: Orchestrationbetween an application and the Web services Client application Hotel Finder Driving Directions Finder Airline Ticket Finder Car Rental Service Expense Report Creator 1 3 2 6 5 4
  • 127.
    127 The steps ofthe example 1. The client application send a message to the hotel finder Web service in order to look for the name, address, and the rates of hotels (e.g., with nonsmoking rooms, local gyms, and rates below $150$ a night) available in the Wailea, Maui, area during the duration of the trip 2. The client application send a message to the driving directions finder Web service. For the addresses returned in Step 1, the client application requests the distance to Big Makena Beach. Based on the distance returned for the requests to this Web service, the client application finds the four closest hotels. 3. The client application requests the user to make a choice, and then the client application sends an other message to the hotel finder to make the reservation 4. Based on the user’s frequent flyer information, e.g., on Party Airlines, and the date of the trip to Maui, the client application send a message to the airline ticket booker Web service, requesting the cheapest ticket
  • 128.
    128 The steps ofthe example, continues … 5 The client application send a message to the car rental Web service and requests the cheapest rentals. In the case of multiple choices the client application prompts the user to make a choice. 6 Sending all necessary receipt information found in Step 1 to 5, the client application requested an expense report generated from the expense report creator Web service. The client application then emails the resulting expense report, in the corporate format, to the end user. • Note: the above example may be processes either in Intranet, meaning that the Web services are implemented in Intranet and so the client application knows all the Web service calls in advance, or in Internet, meaning that the client application may discover the available services via UDDI and download the WSDL for creating the SOAP for querying the services, and dynamically create those messages on the fly. This approach requires the utilization of ontologies.
  • 129.
    129 Security of Webservices • One of the biggest concerns in the deployment of Web services is security • Today, most internal Web service architectures (Intranet and to some extent extranets), security issues can be minimized • Internal EAI (Enterprise Application Integration) projects are the first areas of major Web service rollouts
  • 130.
    130 Security at differentpoints User Security ? Portal Web service Legacy application Security ? Web service
  • 131.
    131 Security related aspects •Authentication – Mutual authentication means proving the identity of both parties involved in communication – Message origin authentication is used to make certain that the message was sent by the expected sender • Authorization – Once a user’s identity is validated, it is important to know what the user has permission to do – Authorization means determining a user’s permissions • Single sign-on (SSO) – Mechanism that allows user to authenticate only once to her client, so that no new authentication for other web services and server applications is not needed
  • 132.
    132 Security related aspects,continues … • Confidentiality – Keeping confidential information secret in transmission – Usually satisfied by encryption • Integrity – Validating message’s integrity means using techniques that prove that data has not been altered in transit – Techniques such as hash codes are used for ensuring integrity • Nonrepudiation – The process of proving legally that a user has performed a transaction is called nonrepudiation
  • 133.
    133 Chapter 5: UnderstandingResource Description Framework (RDF) Motivation • XML is a universal meta language for defining markup; it does not provide any means of talking about the semantics (meaning) of data – E.g., there is no intended meaning associated with the nesting of tags – To illustrate this, assume that we want to express the following fact David Billington is a lecturer of Discrete Mathematics There are various ways of representing this sentence in XML:
  • 134.
    134 <course name=“Discrete Mathematics”> <lecturer>DavidBillington</lecturer> </course> <lecturer name=“David Billington”> <teaches>Discrete Mathematics</teaches> </lecturer> <teachingOffering> <lecturer>David Billington</lecturer> <course>Discrete Mathematics</course> </teachingOffering> Note. The first two formalizations include essentially an opposite nesting although they represent the same information. So there is no standard way of assigning meaning to tag nesting.
  • 135.
    135 RDF continues .. •RDF (Resource Description Framework) is essentially a data-model • Its basic block is object-attribute-value triple (subject- predicate- object triple according to RDF-terminology), called a statement, – E.g., “David Billington is a lecturer of Discrete Mathematics” is such a statement • An abstract data needs a concrete syntax in order to be represented and transmitted, and RDF has been given a syntax in XML – As a result RDF inherits the benefits associated with XML – However, other syntactic representations, not based on XML, are also possible
  • 136.
    136 • RDF isdomain-independent in that no assumptions about a particular domain of use are made – It is up to users to define their own terminology in a schema language RDFS (RDF Schema) • NOTE. The name RDF Schema is not logical in the sense that it suggests that RDF Schema has a similar relation to RDF as XML Schema has to XML, but in fact this is not the case: – XML Schema constraints the structure of XML-documents, whereas RDF Schema defines the vocabulary used in RDF data models • In RDFS we can define – the vocabulary, – specify which properties apply to which kinds of objects and – what values they can take, and – describe the relationships between the objects
  • 137.
    137 – For exampleusing RDF we can write: Lecturer is a subclass of academic staff member • An important point here is that there is an intended meaning associated with “is a subclass of” • It is not up to the application to interpret this term; its intended meaning must be respected by all RDF processing software • Through fixing the semantics of certain ingredients, RDF/RDFS enables us to model particular domains – For example, consider the following XML elements: <academicStaffMember>Grigoris Antoniou</academicStaffMember> <professor>Michael Maher</professor> <course name=“Discrete Mathematics”> <isTaughBy>David Billington</isTaughBy </course>
  • 138.
    138 • Suppose nowthat we want to collect all academic staff members – A path expression in XPath might be //academicStaffMember – Its result is only Grigoris Antoniou. While it is correct from the XML viewpoint, the result is semantically unsatisfactory; human reader would have also included Michael Maher and David Billington in the result because – All professors are academic staff members, i.,e., professor is a subclass of academicStaffMember – Courses are only taught by academic staff members – This kind of information makes use of the semantic model of the particular domain, and cannot be represented in XML or in RDF but is typical of knowledge written in RDF Schema – Thus RDFS makes semantic information machine-accessible, in accordance with the Semantic Web vision
  • 139.
    139 RDF continues … •RDF is an XML-based language to describe resources • A resource is an electronic file available via the Uniform Resource Locator (URL) • While XML documents attach meta data to parts of a document, one use of RDF is to create meta data about the document as a standalone entity, i.e., instead of marking up the internals of a document, RDF captures meta data about the “externals” of a document, like the author, creation date and type • A particularly good use of RDF is to describe resources, which are “opaque” like images or audio files
  • 140.
    140 RDF continues … •An RDF documents contains one ore more “descriptions” of resources • A description is a set of statements about a source • An rdf:about attribute refers to the resource being described • The RDF model is called a “triple” as it has three parts: subject, predicate and object
  • 141.
  • 142.
    142 The elements ofan RDF triple: • Subject: – In grammar, the noun or noun phrase that is the doer of the action – E.g., in the sentence “ The company sells batteries” the subject is “the company” – In RDF the subject is the resource that is being described, and so we want “the company” to be an unique concept which have an URI (e.g., “http:///www.business.org/ontology/#company)
  • 143.
    143 The elements ofan RDF triple: • Predicate: – In grammar the part of a sentence that modifies the subject and includes the verb phrase – E.g., in the sentence “ The company sells batteries” the predicate is the phrase “sells batteries”, so the predicate tells something about the subject – In logic, a predicate is a function from individuals (a particular type of subject) to truth-values – In RDF, a predicate is a relation between the subject and the object, so in RDF we would define a unique URI for the concept ”sells” like http:///www.business.org/ontology/#sells
  • 144.
    144 The elements ofan RDF triple: • Object: – In grammar, a noun that is acted upon by the verb – E.g., in the sentence “ The company sells batteries” the object is the noun “batteries” – In logic, an object is acted upon by the predicate – In RDF, an object is either a resource referred to by the predicate or a literal value, so in RDF we would define a unique URI for the concept ”batteries” like http:///www.business.org/ontology/#batteries
  • 145.
    145 Capturing knowledge withRDF • The expression of contents can be done at many ways, e.g., : – As natural language sentences, – In a simple triple notation called N3 – In RDF/XML serialization format – As a graph of the triples
  • 146.
    146 Expressing contents asnatural language sentences • Following the linguistic model of subject, predicate and object, we express three English statements: Buddy Belden owns a business The business has a Web site accessible at http://www.c2i2.com/-budstv. Buddy is the father of Lynne
  • 147.
    147 Expressing contents byN3 notation • By extracting the relevant subject, predicate, and object we get the N3 notation: <#Buddy> <#owns> <#business> <#business> <#has-website> <http: //www.c2i2.com/budstv> <#Buddy> <#father-of> <#Lynne> where # sign means the URI of the concept (a more accurate expression is one where # sign is replaced by an absolute URI like “http://www.c2i2com/buddy/ontology” as a formal namespace) In N3 this can be done with a prefix tag like @prefix bt: < http://www.c2i2com/buddy/ontology > Using this prefix the first sentence would be: <bt: Buddy> <bt:owns> <bt:business> Tools are available to automatically convert the N3 notation into RDF/XML format
  • 148.
    148 Example: RDF/XML generatedfrom N3 <rdf:RDF xmlns: RDFNsId1=‘#’ xmlns:rdf=‘http://www.w3org/1999/02/22-rdf-syntax-ns#’> <rdf:Description rdf:about=‘#Buddy’> <RDFNsId1:owns> <rdf:Description rdf:about=‘#business’> <RDFNsId1:has-website rdf:resource=‘http://www.c2i2.com/-budstv’ /> </rdf: Description> </RDFNsId1:owns> <RDFNsID1:father-of rdf:resourcs=‘#Lynne’/> </rdf:Description> </rdf:RDF>
  • 149.
    149 Expressing the domainof university courses and lectures at Griffith University by RDF/XML <!DOCTYPE owl [<!ENTITY xsd ”http://www.org/2001/XMLSchema#>]> <rdf:RDF xmlns : rdf=”http://www.w3.org/1999/02/22-rdf-syntax-ns#” xmlns : xsd=”http://www.w3.org/2001/XMLSchema#” xmlns : uni=“http://www.mydomain.org/uni-ns#” <rdf:Description rdf:about=”949352”> <uni : name>Grigoris Antoniou</uni : name> <uni : title>Professor </uni : title> </rdf : Description> <rdf:Description rdf:about=”949318”> <uni : name>David Billington</uni : name> <uni : title>Associate Professor </uni : title> <uni : age rdf:datatype=”&xsd;integer”>27</uni : age> </rdf : Description>
  • 150.
    150 <rdf:Description rdf:about=”949111”> <uni :name>Michael Maher</uni : name> <uni : title>Professor </uni : title> </rdf : Description> <rdf:Description rdf:about=”CIT1111”> <uni : CourseName>Discrete Mathematics</uni : courseName> <uni : isTaughBy>David Billington</uni : isTaughBy> </rdf : Description> <rdf:Description rdf:about=”CIT1112”> <uni : CourseName>Concrete Mathematics</uni : courseName> <uni : isTaughBy>Grigoris Antonio</uni : isTaughBy> </rdf : Description> <rdf:Description rdf:about=”CIT2112”> <uni : CourseName>Programming III</uni : courseName> <uni : isTaughBy>Michael Macher</uni : isTaughBy> </rdf : Description>
  • 151.
    151 <rdf:Description rdf:about=”CIT3112”> <uni :CourseName>Theory of Computation</uni : courseName> <uni : isTaughBy>David Billington</uni : isTaughBy> </rdf : Description> <rdf:Description rdf:about=”CIT3116”> <uni : CourseName>Knowledge representation</uni : courseName> <uni : isTaughBy>Grigorius Antoniou</uni : isTaughBy> </rdf : Description> </rdf : RDF> Note. This example is slightly misleading (for illustrative purposes) because we should replace all occurences of course and stafID’s such as 94952 and CIT3112 by references to the external namespaces, for example <rdf : Description rdf : about=http://www.mydomain.org/uni-ns/#CIT31112>
  • 152.
    152 The rdf:resource Attribute •The preceding example was not satisfactory in one respect: – The relationship between courses and lecturers were not formally defined but existed implicitly through the use of the same name – To a machine, the use of the same name may just be a coincidence: • e.g., the David Billington who teaches CIT3112 may not be the same person as the person with ID 94318 who happens to be called David Billington – This problem can be avoided by using rdf : resource attribute as follows: <rdf:Description rdf:about=”CIT1111”> <uni : CourseName>Discrete Mathematics</uni : courseName> <uni : isTaughBy rdf:resource=”949318”/> </rdf : Description> <rdf:Description rdf:about=”949318”> <uni : name>David Billington</uni : name> <uni : title>Associate Professor </uni : title> </rdf : Description>
  • 153.
    153 The rdf:type Element •In our university example the descriptions fall into two categories: courses and lecturers. This fact is clear to human readers, but has not been formally declared anywhere, so it is not accessible to machines. • In RDF it is possible to make such statements (connections to RDF Schema) using RDF : type element, e.g., as follows <rdf:Description rdf:about=”CIT1111”> <rdf:type rdf: rdf:resource=”&uni;course”/> <uni : CourseName>Discrete Mathematics</uni : courseName> <uni : isTaughBy>David Billington</uni : isTaughBy> </rdf : Description> <rdf:Description rdf:about=”949318”> <rdf:type rdf: rdf:resource=”&uni;lecturer”/> <uni : name>David Billington</uni : name> <uni : title>Associate Professor </uni : title> </rdf : Description>
  • 154.
    154 Expressing contents bya graph of N3 notation #Buddy #father-of #owns #has-website http:// www.c2i2.com/-budstv #Lynne #business
  • 155.
    155 Other RDF features •The container model (Bag, Sequence, Alternate) allows groups of resources or values – Required to model sentences like “ The people at meeting were Joe, Bob, Susan, and Ralph – To model the objects in the sentence, a container, called bag is created (see next slide)
  • 156.
    156 An RDF bagcontainer example <rdf:RDF xmlns:ex =‘http://www.example.org/sample#’ xmlns:rdf=‘http://www.w3.org/1999/02/22-rdf-sybtax-ns#’> <rdf:Description rdf:about=‘ex:meeting*> <ex:attendees> <rdf:Bag rdf:ID = “people”> <rdf:li rdf: resource=‘ex:Joe’/> <rdf:li rdf: resource=‘ex:Bob’/> <rdf:li rdf: resource=‘ex:Susan’/> <rdf:li rdf: resource=‘ex:Ralph’/> </rdf: Bag> </ex: attendees> </rdf: Description> </rdf: RDF>
  • 157.
    157 Graph of anRDF bag Ex:meeting Ex: attendees Ex: people rdf:type Rdf: Bag Ex: Bob Ex: Ralph Ex: Joe Ex: Susan rdf: 1 rdf: 2 rdf: 3 rdf: 4
  • 158.
    158 RDF containers • Threetypes of RDF containers are available to group resources or literals: • Bag – An rdf: bag element is used to denote an unordered collection, (duplicates are allowed) • Sequence – An rdf: seq element is used to denote an ordered collection (a sequence of elements) • Alternate – An rdf: alt element is used to denote a choice of multiple values or resources (e.g., a choice of image formats (JPEG, GIF, BMP)
  • 159.
    159 Reification • Reification allowshigher-level statements to capture knowledge about other statements – Reification mechanism turns a statement into a resource – Requires that we must be able to refer to a statement using an identifier, e.g., the description <rdf : Description rdf : about = “949352”> <uni : name>Grigoris Antoniou</uni : name> </rdf : Description> reifies as <rdf : Statement rdf : about=“StatementAbout949352”> <rdf : subject rdf : resource==949352”/> <rdf : predicate rdf : resource=“&uni;name”/> <rdf : object>Grigoris Antoniou</rdf:object> </rdf:Statement>
  • 160.
    160 The Semantic WebStack URL Unicode XML Namespace RDF RDF Schema Ontology Rules Logic Framework Proof. Trust Signature Encryption
  • 161.
    161 RDF-Schema • RDF isa universal language that lets user describe resources using their own vocabularies • RDF does not make assumptions about any particular application domain, nor does it define the semantics of any domain. It is up to the user to do so in RDF Schema (RDFS) • The data model expressed by RDF Schema is the same data model used by object-oriented programming languages like Java – A class is a group of things with common characteristics (properties) – In object oriented programming, a class is defined as a template or blueprint for an object composed of characteristics (also called data members) and behaviors (also called methods) – An object is an instance of a class – OO languages also allow classes to inherit characteristics (properties) and behaviors from a parent class (also called a super class)
  • 162.
    162 Classes and Properties •How do we describe a particular domain; e.g., courses and lecturers in a university ? – First we have to specify “things” we want to talk about – We have already done so in RDF statements, but we restricted our talk on individual objects (resources) – Now, in the context of RDFS we talk about classes that define types of individual objects • An important use of classes is to impose restrictions on what can be stated in an RDF document using the schema; e.g., we would like to disallow statements such as: – Discrete Mathematics is taught by Concrete Mathematics – Room MZH5760 is taught by David Billington
  • 163.
    163 Class Hierarchies andInheritance • Once we have classes we would like to establish relationships between them – For example, assume that we have classes for • staff members • academic staff members • professors • associate professors • assistant professors • administrative staff members • technical support staff members – These classes are related to each other; e.g., every professor is an academic staff member, i.e., “professor” is subclass of “academic staff member”, or equivalently, “academic staff member” is a superclass of a “professor”
  • 164.
    164 The subclass relationshipdefines a hierarchy of classes: staff member administration staff member academic staff member professor associate professor assistant professor technical support staff member
  • 165.
    165 • In general,A is a subclass of B if every instance of A is also an instance of B. – However, there is no requirement in RDF Schema that the classes together form a strict hierarchy – So, a class may have multiple superclasses meaning that if a class A is a subclass of both B1 and B2, then every instance of A is both an instance of B1 and an instance of B2
  • 166.
    166 • A hierarchicalorganization of classes has a very important practical significance. To illustrate this consider the range restriction: Courses must be taught by academic staff members only Assuming that Michael Maher were defined as a professor, then according to this restriction he is not allowed to teach courses. The reason is that there is no statement specifying that Michael Maher is also an academic staff member We would like Michael Maher to inherit the ability to teach from the class of academic staff members. This is done in RDF Schema. By doing so RDF Schema fixes the semantics of “is subclass of”, So, it is not up to an application to interpret “is a subclass of”; instead its intended meaning must be used by all RDF processing software.
  • 167.
    167 • Classes, inheritance,and properties are, of course, known in other fields of computing, e.g., in object oriented programming – The differences are that in object oriented programming an object class defines the properties that apply to it. Also to add new properties to a class means to modify the class. – In RDFS, properties are defined globally, i.e., they are not encapsulated as attributes in class definitions. It is possible to define new properties that apply to an existing class without changing that class. • This is a powerful mechanism with far-reaching consequences: we may use classes defined by others and adapt them to our requirements through new properties
  • 168.
    168 Property Hierarchies • Hierarchicalrelationship can be defined not only for classes but also for properties: – Example, “is taught by “ is a subproperty of “involves” So, if a course c is taught by an academic staff member a, then c also involves a – The converse is not necessary true, e.g., a may be the convener of the course, or a tutor who marks student home work but does not teach c – In general, P is a subproperty of Q if Q(x,y) whenever P(x,y)
  • 169.
    169 RDF versus RDFSLayers • We illustrate the different layers involved in RDF and RDFS using a simple example: – Consider the RDF statement Discrete Mathematics is taught by David Billington – The schema for this statement may contain classes, such as lecturers, academic staff members, staff members, and properties such as is taught by, involves, phone, employee id – Next figure illustrates the layers of RDF and RDF Schema (blocks are properties, ellipses above the dashed line are classes, and ellipses below the dashed line are instances) • The schema of the figure is itself written in a formal language, RDF Schema, that can express its ingredients: subClass, Property, subProperty, Resource, and so on.
  • 170.
    170 Literal id phone Staff Member Academic Staff Member Professor Associate professor Assistant professor isTaughBy involves course Discrete MathematicsDavid Billington RDFS RDF isTaughtBy range range range range subClassOf subClassOf subClassOf subClassOf domain domain domain domain type type isSubpropertyOf
  • 171.
    171 RDF Schema: Thelanguage • RDF Schema provides modeling primitives for expressing the information of the previous figure • One decision that must be made is what formal language to use? – RDF itself will be used: the modeling primitives of RDF Schema are defined using resources and properties • Note. RDF allows one to express any statement about any resource, and that anything that has a URI can be a resource. – So, if we wish to say that the class “lecturer” is a subclass of “academic staff member”, we may 1. Define resources lecturer, academicStaffMember, and subClassOf 2. Define subClasssOf to be a property 3. Write the triple (subClassOf, lecturer, academicStaffMember) – All these steps are within the capabilities of RDF. So an RDFS document (that is an RDF schema) is just an RDF document, and we use the XML-based syntax of RDF.
  • 172.
    172 RDF Schema: CoreClasses • The core classes are rdfs : Resource, the class of resources rdfs : Class, the class of classes rdfs : Literal, the class of all literals (strings). At present, literals form the only “data type” of RDF/RDFS rdf : Property. The class of all properties rdf : Statement, the class of all reified statements For example, a class lecturer can be defined as follows: <rdfs : Class rdf : ID=“lecturer”> … </rdfs : Class>
  • 173.
    173 RDF Schema: CoreProperties for Defining Relationships • The core properties for defining relationships are: rdf : type, which relates a resource to its class. The resource is declared to be an instance of that class rdfs : subClassOf, which relates a class to one of its superclasses, all instance of a class are instances of its superclass Note. A class may be a subclass of more than one class, e.g., the class femaleProfessors may be a subclass of both female and professor rdfs : subpropertyOf, which relates a property to one of its superproperties
  • 174.
    174 • Example: statingthat all lecturers are staff members <rdfs : Class rdf : about=“lecturer”> <rdfs : subClassOf rdf : resource=“staffMember”/> </rdfs : Class> Note that rdfs:subClassOf and rdfs:subPropertyOf are transitive by definition Also rdfs:Class is a subclass of rdfs:Resource (every class is a resource), and rdfs:Resource is an instance of rdfs:Class (rdfs:Resource is the class of all resources, and so it is a class). For the same reason, every class is an instance of rdfs:Class
  • 175.
    175 RDF Schema: CoreProperties for Restricting Properties • The core properties for restricting properties are: rdfs:domain, which specifies the domain of a property P, i.e., the class of those resources that may appear as subject in triple with predicate P. If the domain is not specified, then any resource can be the subject rdfs:range, which specifies the range of a property P, i.e., the class of those resources that may appear as values in a triple with predicate P Example: stating that phone applies to staff members only and that its value is always a literal <rdfs:Property rdf:ID=“phone”> <rdfs:domain rdf:resource=“#staffMember”/> <rdfs:range rdf:resource=“&rdf;Literal”/> </rdf:Property>
  • 176.
    176 • In RDFSchema there are also rdfs:ConstraintResource, the class of all constraints rdfs:ConstraintProperty, which contains all properties that define constraints. It has only two instances, rdfs:domain and rdfs:range. It is defined to be a subclass of rdfs:ConstraintResource and rdf:Property
  • 177.
    177 Subclass hierarchy ofsome modeling primitives of RDFS rdfs:Resource rdf:Property rdfs;:Class rdfs:ConstarintResource rdfs:ConstraintProperty
  • 178.
    178 Instance relationships ofsome modeling primitives of RDFS rdf:Property rdfs:Resource rdfs:ConstraintResource rdfs:Class rdfs:Literal rdfs:ConstraintPropert rdfs:domain rdfs:range
  • 179.
    179 RDFS example: AUniversity • We refer to the courses and lecturers example, and provide a conceptual model of the domain, that is, an ontology <rdf:RDF xmlns:rdf=“http.w3.org/1999/02/22-rdf-syntax-ns#” xmlns:rdfs=“http.w3.org/2000/01/rdf-schema#”> <rdfs:Class rdf:ID=”lecturer”> <rdfs:comment> The class of lecturers All lecturers are academic staff members. </rdfs:comment> <rdfs:subClassOf rdf:resource=“academicStaffMember”/> </rdfs:Class>
  • 180.
    180 <rdfs:Class rdf:ID=”academicStaffMember”> <rdfs:comment> The classof academic staff members </rdfs:comment> <rdfs:subClassOf rdf:resource=“staffMember”/> </rdfs:Class> <rdfs:Class rdf:ID=”staffMember”> <rdfs:comment>The class of staff members</rdfs:comment> </rdfs:Class> <rdfs:Class rdf:ID=”course”> <rdfs:comment>The class of courses</rdfs:comment> </rdfs:Class> <rdfs:Property rdf:ID=”involves”> <rdfs:comment> It relates only courses to lecturers </rdfs:comment> <rdfs:domain rdf:resource=“#course”/> <rdfs:range rdf:resource=“#lecturer”/> </rdfs:Property>
  • 181.
    181 <rdfs:Property rdf:ID=”isTaughtBy”> <rdfs:comment> Inherits thedomain (“course”) and range (“lecturer”) from its superproperty “involves” </rdfs:comment> <rdfs:subpropertyOf rdf:resource=“#involves”/> </rdfs:Property> <rdfs:Property rdf:ID=”phone”> <rdfs:comment> It is a property of staff members and takes literals as values. </rdfs:comment> <rdfs:domain rdf:resource=“#staffMember”/> <rdfs:range rdf:resource=“&rdf;Literal”/> </rdfs:Propert> </rdf:RDF>
  • 182.
    182 Example: Motor Vehicles Theclass relationships are the following: motorVehicle van passengerVehicle truck miniVan
  • 183.
    183 <rdf:RDF xmlns:rdf=“http.w3.org/1999/02/22-rdf-syntax-ns#” xmlns:rdfs=“http.w3.org/2000/01/rdf-schema#”> <rdfs:Class rdf:ID=“motorVehicle”/> <rdfs:Class rdf:ID=“van”> <rdfs:subClassOfrdf:resource=“#motorVehicle”/> </rdfs:Class> <rdfs:Class rdf:ID=“truck”> <rdfs:subClassOf rdf:resource=“#motorVehicle”/> </rdfs:Class> <rdfs:Class rdf:ID=“passengerVehicle”> <rdfs:subClassOf rdf:resource=“#motorVehicle”/> </rdfs:Class> <rdfs:Class rdf:ID=“miniVan”> <rdfs:subClassOf rdf:resource=“#passengerVehicle”/> <rdfs:subClassOf rdf:resource=“#van”/> </rdfs:Class> </rdf:RDF>
  • 184.
    184 RDFS versus UML(Unified Modeling Language) • Standardized notation to model class hierarchies • UML symbols denote the concepts of class, inheritance, and association – The rectangle, with three sections is the symbol for a class – The sections are: class name, the class attributes (middle section), and class behaviors or methods (bottom section) – The RDF Schema only uses the first two parts of a class, since it is used for data modeling and not programming behaviors • An arrow from the subclass to the superclass denotes inheritance (a subclass inherits the characteristics of a superclass), also called “isa” (is a) in software engineering
  • 185.
    185 UML class diagramof employee expertise • Two types of employees and their associations to the artifacts they write and the topics they know Employee -Topics knows -Artifacts writes System analyst Software Engineer DesignDocument SourceCode Artifact Topic Technology knows writes writes
  • 186.
    186 Chapter 6: UnderstandingXML – Related Technologies Addressing and querying XML Documents • In relational databases, parts of database can selected and retrieved using query languages such as SQL. • The same is true for XML documents, for which there exist a number of proposals :
  • 187.
    187 • XPath standard addressingmechanism for XML nodes • XSL – transforming and translating XML -documents • XSLT – transforming and translating XML -documents • XSLFO – transforming and translating XML -documents • XQuery – Querying mechanism for XML data stores (“The SQL for XML”) • XLink – general, all-purpose linking specification
  • 188.
    188 XML –Related Technologies,continues … • XPointer – addressing nodes, ranges, and points in local and remote XML documents • XInclude – used to include several external documents into a large document • XML Base – Mechanism for easily resolving relative URIs • XHTML – A valid and well formed version of HTML • XForms – An XML-based form processing mechanism • SVG – XML-based rich-content graphic rendering • RQL – Query language for RDF
  • 189.
    189 XPath • The centralconcept of XML query languages is path expression that specifies how a node, or a set of nodes, in the tree representation of the XML document can be reached • We consider path expressions in the form of XPath because they can be used for purposes other than querying, namely transaforming XML documents • XML Path Language - an expression language for specifically addressing pats of an XML document • Provides key semantics, syntax, and functionality for a variety of standards, such as XSLT, XPointer, and XQuery • By using XPath expressions with certain software frameworks and APIs, it is possible to reference and find the values of individual components of an XML document
  • 190.
    190 XPath • XPath operateson the tree data model of XML and has a non-XML syntax • Path expression can be – Absolute (starting at the root of the tree); syntactically they begin with the symbol /, which refers to the root of the document, situated one level above the root element of the document – Relative to context node • Consider the following XML-document
  • 191.
    191 <?xml version=“1.0” encoding=“UTF-16”?> <!DOCTYPElibrary PUBLIC “library.dtd”> <library location=“Bremen”> <author name=“Henry Wise”> <book title=“Artificial Intelligence”/> <book title=“Modern Web Services”/> <book title=“Theory of Computation”/> </author> <author name=“William Smart”> <book title=“Artificial Intelligence”/> </author> <author name=“Cynthia Singleton”> <book title=“The Semantic Web”/> <book title=“Browser Technology Revised”/> </author> </library>
  • 192.
    192 Tree representation ofthe library document Root library location author name name name book book book book book book author author title title title title title title Bremen Henry Wise Artificial Intelligence Theory Of computation Artificial Intelligence The Semantic Web Browser Technology Revised Modern Web Services William Smart Cynthia Singleton
  • 193.
    193 Examples of XPathexpressions on the library document • Address all author elements /library/author An alternative solution for the previous example: //author Here // says that we should consider all elements in the document and check whether they are type author Note, because of the specific structure of the library document these expressions lead to the same result, however they may lead to different result in general
  • 194.
    194 More examples ofXPath expressions on the library document • Address the location attribute nodes within library element nodes /library/@location The symbol @ is used to denote attribute nodes • Address all title attribute within book elements anywhere in the document, which have the value “Artificial Intelligence” //book/@title=“Artificial Intelligence” • Address all books with title “Artificial Intelligence” //book [ @title=“Artificial Intelligence”] The test within square brackets is a filter expression. It restricts the set of addressed nodes Note the difference between this and the one in previous query. Here we address book elements the title of which satisfies a certain condition. In previous query we collect title attribute nodes of book elements. The comparison of these queries is illustrated in the following two figures.
  • 195.
    195 Query: //book/@title=“Artificial Intelligence” Root library locationauthor name name name book book book book book book author author title title title title title title Bremen Henry Wise Artificial Intelligence Theory of computation Artificial Intelligence The Semantic Web Browser Technology Revised Modern Web Services William Smart Cynthia Singleton
  • 196.
    196 Query: //book [@title=“Artificial Intelligence”] Root library location author name name name book book book book book book author author title title title title title title Bremen Henry Wise Artificial Intelligence Theory Of computation Artificial Intelligence The Semantic Web Browser Technology Revised Modern Web Services William Smart Cynthia Singleton
  • 197.
    197 Examples of XPathexpressions on the library document • Address the last book element within the first author element node in the document //author[1] / book [last () ] • Address all book element nodes without a title attribute //book [not @title]
  • 198.
    198 More examples ofXPath expressions and return values <Task> <TaskItem id = “123” value = “ Status Report”/> <TaskItem id = “124” value = “ Writing Code”/> <TaskItem value =“IdleChat”/> <Meeting id = “125” value= “Daily Briefings”/> </Task> //TaskItem[@id] “Give me all TaskItem elements that have ID attributes” <TaskItem id = “123” value = “ Status Report”/> <TaskItem id = “124” value = “ Writing Code”/> XPath expression Return values Meaning
  • 199.
    199 Examples of XPathexpressions and return values <Task> <TaskItem id = “123” value = “ Status Report”/> <TaskItem id = “124” value = “ Writing Code”/> <TaskItem value =“IdleChat”/> <Meeting id = “125” value= “Daily Briefings”/> </Task> //[@id] “Give me all ID attributes” Id = “123” Id = “124” Id = “125” XPath expression Return values Meaning
  • 200.
    200 Examples of XPathexpressions and return values <Task> <TaskItem id = “123” value = “ Status Report”/> <TaskItem id = “124” value = “ Writing Code”/> <TaskItem value =“IdleChat”/> <Meeting id = “125” value= “Daily Briefings”/> </Task> /Task/Meeting “Select all elements named ‘Meeting’ that are children of the root element ‘Task’ ” XPath expression Return values Meaning <Meeting id = “125” value= “Daily Briefings”/>
  • 201.
    201 The structure ofXPath expression • A path expression consists of a series of steps, represented by slashes • A step consists of an axis specifier, a node test, and an optional predicate – An axis specifier determines the tree relationship between the nodes to be addressed and the context node. Examples are parent, ancestor, child (the default), sibling, attribute node. // is such an axis specifier; it denotes descendant or self. – A node test specifies which nodes to be addressed. The most common node tests are element names – Predicates (or filter expressions) are optional and are used to refine the set of addressed nodes.
  • 202.
    202 The role ofXPath in other standards • With XSLT one can define a template in advance using XPath expressions that allow to specify how to style a document • XQuery is a superset of XPath and uses XPath expressions to query XML native databases and multiple XML files • XPointer uses XPath expressions to “point” specific nodes in XML documents • XML Signature, XML Encryption, and many other standards can use XPath expressions to reference certain areas of an XML document • In a Semantic Web ontology, groups of XPath expressions can be used to specify how to find data and the relationship between data.
  • 203.
    203 RQL • A querylanguage for RDF • RQL is needed because XML query languages locate at a lower level of abstraction than RDF • Querying RDF documents with an XML-based language would lead to complications. – To illustrate this let us consider different syntactical variations of writing an RDF description: <rdf:Description rdf:about=“949318”> <rdf:type rdf:resource=“&uni;lecturer”/> <uni:name>David Billington</uni:name> <uni:title>Associate Professor</uni:title> </rdf:Description> Now assume that we wish to retrieve the titles of all lecturers. An appropriate XPath query is /rdf:Description [rdf:type=http://www.mydomain.org/uni-ns#lecturer]/uni:title>
  • 204.
    204 We could havewritten the same description as follows: <uni:lecturer rdf:about=“949318”> <uni:name>David Billington</uni:name> <uni:title>Associate Professor</uni:title> </rdf:Lecturer> Now the previous XPath query does not work; instead we have to write //uni:lecturer/uni:title The third possible representation of the same description is: <uni:lecturer rdf:about=“949318” uni:name=“David Billington” uni:title=Associate Professor”/> For this variation XPath query is //uni:lecturer/@uni:title
  • 205.
    205 • Since eachdescription of an individual lecturer may have any of these equivalent forms, we have to write different XPath queries • A better way is to write queries at the level of RDF • An appropriate query language must understand RDF, i.e., it must understand: – The syntax of RDF – The data model of RDF, – The semantics of RDF vocabulary, and – The semantics of RDF Schema – To illustrate this consider the information:
  • 206.
    206 <uni:lecturer rdf:about=“94352”> <uni:name>Grigiris Antoniou</uni:name> </rdf:Lecturer> <uni:professorrdf:about=“94318”> <uni:name>David Billington</uni:name> </rdf:professor> <rdfs:Class rdf:about=“&uni;professor”> <rdfs:subClassOf rdf:resource=“&uni;lecturer”/> </rdfs:Class> Now, the query for the names of all lecturers should return both Grigiris Antoniou and David Billington
  • 207.
    207 RQL: Basic Queries •The query Class retrieves all classes, and the query Property retrieves all properties • To retrieve the instances of a class, e.g., course, we write: course – This query will return all instances of the subclass of course – If we do not wish to retrieve inherited instances then we have to write: ^course • The resources and values of triples with a specific property, e.g., involves, are retrieved using simply the query involves – The result includes all subproperties of involves, e.g., it retrieves also inherited triples from property isTaughtBy – If we do not want these additional results then we have to write ^involves
  • 208.
    208 RQL: Using select-from-where •As in SQL: select specifies the number and order of retrieved data from is used to navigate through the data model where imposes constraints on possible solutions For example, to retrieve all phone numbers of staff members, we can write select X,Y from {X}phone{Y} Here X and Y are variables, and {X}phone{Y} represents a resource- property-value triple.
  • 209.
    209 • To retrieveall lecturers and their phone numbers, we can write select X,Y from lecturer{X} .phone{Y} – Here lecturer{X} collects all instances of the class lecturer and binds the result to the variable X. – The second part collects all triples with predicate phone. But there is an implicit join here, in that we restrict the second query only to those triples, the resource of which is in the variable X; in this example we restrict the domain of phone to lecturers. – A dot . denotes the implicit join.
  • 210.
    210 • We demonstratean explicit join by a query that retrieves the name of all courses taught by the lecturer with ID 949352 select N from course{X} .isTaughtBy{y}, {C}name{N} where Y=“949352” and X=C • Apart from = there exist other comparison operators For example, X<Y means “X is lower than Y” – In case X and Y are strings, X comes before Y in the lexicographic order – If X and Y are classes, then X is a subclass of Y
  • 211.
    211 RQL: Querying theschema • RQL allows to retrieve schema information • Schema variables have a name with prefix $ (for classes) or @ (for properties) – For example select X, $X, Y, $Y from {X:$X}phone{Y:$Y} retrieves all resources and values of triples with property phone, or any of its subproperties, and their classes. Note that these classes may not coincide with the defined domain and a range of phone, because they may be subclasses of the domain or range For example, given
  • 212.
    212 phone(949352”,“5041”) type(“949352”,lecturer”) subclass(lecturer, staffMember) domain(phone,staffMember) range(phone,literal) We get (“949352”,lecturer,”5041”,”literal) althoughlecturer is not the domain of phone • The domain and range of a property can be retrieved as follows: select domain (@P), range (@P) from @P where @P=phone
  • 213.
    213 The Style SheetFamily: XSL, XSLT and XSLFO • Style sheets allow to specify how an XML document can be transformed into new document, and how that XML document could be presented in different media formats • A style sheet processor takes an XML document and a style sheet and produces a result • XSL consists of two parts: – It provides a mechanism for transforming XML documents into new XML documents (XSLT), and – It provides a vocabulary for formatting objects (XSLFO) • XSLT is a markup language that uses template rules to specify how a style sheet processor transforms a document • XSLFO is a pagination markup language
  • 214.
    214 Model – View- Controller (MVC) paradigm • Idea of MVC: separating content (the XML data) from the presentation (the style sheet) • The act of separating the data (the model), how the data is displayed (the view), and the framework used between them (the controller) provides maximum reuse of resources • Eliminates the maintenance of keeping track of multiple presentation format for the same data • Because browsers such as Microsoft Internet Explorer have style sheet processors embedded in them, presentation can dynamically be added to XML data at download time
  • 215.
    215 Styling a document XML Document Stylesheet Sourcetree Result tree Stylesheet Engine (XSLT engine) Transformation Resulting Document Formatting
  • 216.
    216 Styling a document,continues … 1. A style sheet engine takes an original XML document, loads it into DOM source tree, and transforms that document with the instructions given in the style sheet 2. The result is formatted, and the resulting document is returned • Although the original document must be well-formed document the resulting document may be any format • Many times the resulting document may be postprocessed • With XSLFO styling, a post processor is usually used to transform the result document into a different format, e.g., PDF or RTF
  • 217.
    217 Example: using stylesheets to add presentation to content • Consider the XML-element <author> <name>Grigoris Antoniou</name> <affiliation>University of Bremen</affiliation> <email>ga@tzi.de</email> </author> The output might look like the following, if a style sheet is used: Grigoris Antoniou University of Bremen ga@tzi.de Or it might appear as follows, if different style sheet is used: Grigoris Antoniou University of Bremen ga@tzi.de
  • 218.
    218 XSLT document thatwill be applied to the author element <?xml version=“1.0” encoding=“UTF-16”?> <xsl:stylesheet version=“1.0” xmlns:xsl=“http///www.w3.org/1999/XSLT/Transform”> <xsl : template match=“author”> <html> <head><title>An author</title></head> <body bgcolor=“white”> <b><xsl:value-of select=“name”/></b><br> <xsl : value-of select=“affilation”/><br> <i><xsl : value-of select=“email”/></i> </body> </html> </xsl : template> </xsl : stylesheet>
  • 219.
    219 The output (HTMLdocument) of the style sheet when applied to the author element <html> <head><title>An author></title></head> <body bgcolor=“white”> <b>Grigoris Antoniou</b><br> University of Bremen<br> <i>ga@zi.de</i> </body> </html>
  • 220.
    220 Some observations concerningthe previous example • The XSLT document defines a template; in this case an HTML document, with some placeholders for content to be inserted <html> <head>>title>An author</title></head> <body bgcolor=“white”> <b> . . . </b><br> . . . <br> <i> . . . </i> </body> </html> • In the XSLT document, xsl : value-of retrieves the value of an element and copies it into the output document, i.e., it places some content into the template
  • 221.
    221 • Now supposewe had the following XML document with details of several authors <authors> <author> <name>Grigoris Antoniou</name> <affiliation>University of Bremen</affiliation> <email>ga@tzi.de</email> </author> <author> <name>David Billington</name> <affiliation>Griffith University</affiliation> <email>david@gu.edu.net</email> </author> </authors> We define the following XSLT document for it:
  • 222.
    222 <?xml version=“1.0” encoding=“UTF-16”?> <xsl:stylesheetversion=“1.0” xmlns:xsl=“http///www.w3.org/1999/XSLT/Transform”> <xsl : template match=“/”> <html> <head><title>Authors</title></head> <body bgcolor=“white”> <xsl : apply-template select “authors”/> <!-- Apply templates for AUTHORS children --> </body> </html> </xsl : template> <xsl : template match=“authors”> <xsl : apply-templates select=“author”/> </xsl : template> <xsl : template match=“author”> <h2><xsl : value-of select=“name”/</h2> Affiliation: <xsl : value-of select=“affiliation”/><br> Email: <xsl : value-of select=“email”/> <p> </xsl : template> </xsl : stylesheet>
  • 223.
    223 • The outputproduced is <html> <head><title>Authors></title></head> <body bgcolor=“white”> <h2>Grigoris Antoniou</h2> Affilation: University of Bremen<br> Email: ga@zi.de <p> <h2>David Billington</h2> Affilation: Griffith University <br> Email: david@gu.edu.net <p> </body> </html>
  • 224.
    224 Some observations concerningthe previous example • The xsl : apply-templates element causes all children of the context node to be matched against the selected path expression – For example, if the current template applies to / (i.e., the current context node is the root) then the element xsl : apply-templates applies to the root element, in this case, the authors element ( / is located above the root element – If the current context node is the author element, then the element xsl : apply-templates select=“author” causes the template for the author elements to be applied to all author children of the authors element – It is good practice to define a template for each element type in the document. Even if no specific processing is applied to certain elements
  • 225.
    225 An other example:using style sheets to add presentation to content A simple xml file: <?xml version=“1.0” encoding=“UTF-8”?> <?xml-stylesheet href=“simple.xsl” type=“text/XSL”?> <project name=Trumantruck.com”> <description>Rebuilding a 1967 Chevy Pickup Truck</description> <schedule> <workday> <date>20000205></date> <description>Taking Truck Body Apart</description> </workday> <workday> <date>20000225></date> <description>Sandblasting, Dismantling Cab</description> </workday> <workday> <date>200003111></date> <description>Sanding, Priming Hood and Fender</description> </workday> </schedule> </project>
  • 226.
    226 Example: using stylesheets to add presentation to content, continues… • To create an HTML page with the information from the previous XML file, a style sheet must be written (next slide) • The style sheet creates an HTML file with the workdays listed in an HTML table • All pattern matching is done with XPath expressions • The <xsl:value-of> element returns the value of items selected from an XPath expression, and each template is called by the XSLT processor if the current node matches the XPath expression in the match attribute
  • 227.
    227 XSLT document ofthe example <xsl:stylesheet xmln:xsl=http://www.w3.org/TR/WD-xsl> <xsl:template match=“/”> <html> <TITLE> Schedule For <xsl:value-of select=“/project/@name”/> - <xsl: value-of select=“/project/description”/> </TITLE> <CENTER> <TABLE border=“1”> <TR> <TD><B>Date</B></TD> <TD><B>Description</B></TD> </TR> <xsl:apply-templates/> </TABLE> </CENTRE> </html> </xsl:template>
  • 228.
    228 <xsl: template match=“project”> <H1>Project : <xsl: value-of select=@name”/> </H1> <HR/> <xsl : apply-template/> <xsl : template match = “schedule”> <H2> Work Schedule</H2> <xsl:apply-templates/> </xsl : template> <xsl : template match = “workday”> <TR> <TD> <xsl : value –of select =“date”/> </TD> <TD> <xsl : value-of select=“ description”/> </TD> </TR> </xsl : template> </xsl : stylesheet>
  • 229.
    229 The final layoutof the document (shown by a browser) Project: Trumantruck.com Work Schedule Date Description 2000025 Taking Truck Body Apart 2000225 Sandblasting Dismantling Cab 2000311 Sanding, Priming Hood and Fender
  • 230.
    230 The needs ofstyle sheets • In an environment where interoperability is crucial, and where data is stored in different formats for different enterprises, styling is used to translate one enterprise format to another enterprise format • In a scenario where we must support different user interfaces for many devices, style sheets are used to add presentation to content • A wireless client, a Web client, a Java application client, a .Net application client, or any application can have different style sheets to present a customized view
  • 231.
    231 XQuery • Designed forprocessing XML data • Intended to make querying XML-based data sources as easy as querying databases • Human-readable query syntax • Extensions of XPath (with few exceptions, every XPath expression is also an XQuery expression) – However XQuery provides human readable language that makes it easy to query XML-sources and combine that with programming language logic
  • 232.
    232 Example: XQuery expression Let$project := document(“trumanproject.xml”)/project Let $day := $project/schedule/workday Return $day sortby (description) Example XML file <?xml version=“1.0” encoding=“UTF-8”?> <?xml-stylesheet href=“simple.xsl” type=“text/XSL”?> <project name=Trumantruck.com”> <description>Rebuilding a 1967 Chevy Pickup Truck</description> <schedule> <workday> <date>20000205></date> <description>Taking truck Body Apart</description> </workday> <workday> <date>20000225></date> <description>Sandblasting, Dismantling Cab</description> </workday> <workday> <date>200003111></date> <description>Sanding, Priming Hood and Fender</description> </workday> </schedule> </project>
  • 233.
    233 The result ofthe XQuery expression: <workday> <date>20000225></date> <description>Sandblasting, Dismantling Cab</description> </workday> <workday> <date>200003111></date> <description>Sanding, Priming Hood and Fender</description> </workday> <workday> <date>20000205></date> <description>Taking truck Body Apart</description> </workday>
  • 234.
    234 XHTML • XHTML- ExtensibleHypertext Markup Language is the reformulation of HTML into XML • Was created for the purpose of enhancing current Web to provide more structure for machine processing • Documents formatted by HTML are not intended for machine processing • Because XHTML is XML, it provides structure and extensibility by allowing the inclusion of other XML- based languages with namespaces
  • 235.
    235 Example: making thetransition from HTML into XHTML <HTML> <HEAD> <TITLE>Morning to-do list>/TITLE> </HEAD> <BODY> <LI>Wake up <LI>Make bed <LI>Drink coffee <LI>Go to work </BODY> </HTML>
  • 236.
    236 <?xml version=“1.0”?> <!DOCTYPE html PUBLIC“-//W3C//DTD XHTML 1.0 Strict//EN” http://www.w3.org/TR//xhtml/DTD/xhtml1-strict.dtd> <html xmlns=http://www.w3.org/1999/xhtml xml:lang==“en” lang=“en”> <head> <title>Morning to-do list</title> </head> <body> <li>Wake up</li> <li>Make bed</li> <li>Drink coffee</li> <li>Go to work</li> </body> </html>
  • 237.
    237 Chapter 7: UnderstandingTaxonomies • A taxonomy is a way of classifying or categorizing a set of things – specifically, a classification in the form of a hierarchy (a tree structure) • An other definition of taxonomy: – The study of the general principles of scientific classification: orderly classification of plants and animals according to their presumed natural relationships • The information technology definition for a taxonomy: – The classification of information entities in the form of a hierarchy, according to the presumed relationships of the real- world entities that they present
  • 238.
    238 Taxonomies • A taxonomyis usually depicted with the root of the taxonomy on top, as follows animate object agent organization person manager employee
  • 239.
    239 Taxonomies • Each nodeof the taxonomy (including root) is an information entity that stands for a real-world entity • Each link between nodes represents a special relation – called the is subclassification of relation if the link’s arrow is pointing up toward the parent node, or – called the is superclassification of if the link’s arrow is pointing down at the child node • When the information entities are classes these relations are defined more strictly as is subclass of and is superclass of
  • 240.
    240 Taxonomies • When onegoes up the taxonomy towards the root, the entities become more general, and hence this kind of taxonomy is also called generalization/specilization taxonomy • A taxonomy is a semantic hierarchy in which information entities are related by either the subclassification of relation or the subclass of relation – subclassification of is semantically weaker than subclass of relation, and so the difference between semantically stronger and weaker taxonomies can be done
  • 241.
    241 The use oftaxonomies • A taxonomy is a way of structuring information entities and giving them a simple semantics • On the web, taxonomies can be used to find products and services – E.g., UDDI has proposed the tModel as the placeholder for taxonomies such as UNSPSC and North American Industry Classification System that can used to classify Web products and services – In addition the yellow pages of UDDI is a taxonomy, which is ordered alphabetically to be of additional assistance to a person looking for products and services
  • 242.
    242 The ontology spectrum Weaksemantics Strong semantics Is disjoint subclass of with transitivity property Is subclass of Has narrower meaning than Is subclassification of Taxonomy Thesaurus Conceptual model Local domain theory Relatoional model Schema ER Extended ER XTM RDF/S UML DAML+OIL, OWL Description Logic First Order Logic Modal logic
  • 243.
    243 Thesarus • Definition (ANSI/NISOMonolingual Thesarus Standard): – “a controlled vocabulary arranged in a known order and structured so that equivalence, homographic, hierarchical, and associative relationships among terms are displayed clearly and identified by standardized relationship indicators” • The primary purposes of a thesarus are to facilitate retrieval of documents and to achieve consistency in the indexing of written or otherwise recorded documents and other items
  • 244.
    244 Semantic Relations ofa Thesarus SEMANTIC RELATION DEFINITION EXAMPLE Synonym Similar to Equivalent Used for A term X has nearly the same meaning as a term Y “Report” is synonym for “document. Homonym Spelled the same Homographic A term X is spelled the same way as a term Y, which has a different meaning The “tank”, which is a military vehicle, is a homonym for the “tank”, which is a receptacle for holding liquids Broader Than (Hierarchic parent of) A term X is broader in meaning than a term Y “Organization” has a broader meaning than “financial institution” Narrower Than (Hierarchic Child of) A term X is narrower in meaning than a term Y “Financial institution” has a narrower meaning than “organization” Associated Associative Related A term X is associated with a term Y, i.e., there is some unspecified relationship between the two A “nail” is associated with a “hammer”
  • 245.
    245 An example ofa thesarus Imagery Infrared imagery Combat support equipment Intelligence and electronic warfare equipment Imaging system Imaging radar Infrared imaging system Aerial imagery Radar imagery Radar photography Moving target indicators Narrower than Related to
  • 246.
    246 Conceptual model • Amodel of a subject area or area of knowledge, that represents entities, the relationships among entities, the attributes and, and sometimes rules • Rules are typically of the following forms: – If X is true, then Y must also be true – I (W and X) or (Y and not Z) are true, then (U and V) must also be true where U, V, W, X,Y and Z are simple or complex assertions about the entities, relations or attributes • If part of the rule is called antecedent while the then part is called consequent
  • 247.
    247 Chapter 8: UnderstandingOntologies • Philosophial definitions – A particular theory about the nature of being or the kinds of existent – A branch of metaphysics concerned with the nature and relations of being • Definitions from information engineering discipline point of view – Ontologies are about vocabularies and their meanings, with explicit, expressive and well-defined semantics, which is machine –interpretable • Ontologies can be represented equally in a graphical and textual form • Ontology languages are typically based on a particular logic, and so they are logic-based languages
  • 248.
    248 Web Ontology language:OWL • The expressivity of RDF and RDF Schema is deliberately very limited: – RDF is (roughly) limited to binary ground predicates – RDF Schema is (roughly) limited to a subclass hierarchy and a property hierarchy, with domain and range definitions of these properties • However there are number of use cases that would require much more expressiveness than RDF and RDF Schema offer
  • 249.
    249 Requirements for OntologyLanguages • Ontology languages allow users to write explicit, formal conceptualization of domain models. The requirements are: – A well defined syntax – A formal semantics – Convenience of expression – Efficient reasoning support – Sufficient expressive power • OWL and DAML+OIL are build upon RDF and RDF Schema and have the same kind of syntax – Their syntax is not very user friendly, but on the other hand, users will develop their ontologies using ontology development tools
  • 250.
    250 • Formal semanticsdescribes the meaning of knowledge precisely, i.e., is not open to different interpretations by different people or machines – One use of a formal semantics is to allow people to reason about the knowledge. For ontological knowledge we may reason about: • Class membership. If x is an instance of class C, and C is a subclass of D, then we can infer that x is an instance of D • Equivalence of classes. If class A is equivalent to class B, and class B equivalent to class C, then A is equivalent to C, too. • Consistency. Suppose we have declared x to be an instance of the class A and A is a subclass of (B intersection C), A is a subclass of D, and B and D are disjoint. Then we have an inconsistency because A should be empty, but has the instance x. This is an indication of an error in the ontology.
  • 251.
    251 • Classification. Ifwe have declared that certain property-value pairs are a sufficient condition for membership in a class A, then if an individual x satisfies such conditions, we can conclude that x must be an instance of A – Semantics is a prerequisite for reasoning support. Reasoning support allows one to: • Check the consistency of the ontology and the knowledge • Check for unintended relationships between classes • Automatically classify instances in classes – Automated reasoning support allows one to check many more cases than could be checked manually. Checks like the preceding ones are valuable for designing large ontologies, where multiple authors are involved, and for integrating and sharing ontologies from various sources.
  • 252.
    252 – A formalsemantics and reasoning support are usually provided by mapping an ontology language to a known logical formalism, and by using automated reasoners that already exist for those formalisms – OWL is (partially) mapped on a description logic, and makes use of existing reasoners, such as FACT and RACER • Description logics are a subset of predicate logic for which efficient reasoning support is possible
  • 253.
    253 Limitations of theExpressive power of RDF Schema • The main modeling primitives of RDF/RDFS concern the organization of vocabularies in typed hierarchies: – subclass and subproperty relationships, – domain and range restrictions, – instances and classes • A number of features are missing including: – Local scope of properties. rdfs:range defines the range of a property, say eats, for all classes. Thus in RDF we cannot declare range restrictions that apply to some classes only. • For example, we cannot say that cows eat only plants, while other animals may eat meat, too
  • 254.
    254 – Disjointness ofclasses. Sometimes it is useful to say that some classes are disjoint • For example, male and female are disjoint. In RDFS we can only state e.g., that male is a subclass of person – Boolean combination of classes. Sometimes it is useful to build new classes by combining other classes using union, intersection, and complement • For example, we may define the class person to be the disjoint union of the classes male and female – Cardinality restrictions. Sometimes it is useful to place restrictions on how many distinct values a property may or must take • For example, a person has exactly two parents, or that a course is lectured by at least one lecturer
  • 255.
    255 – Special characteristicsof properties. Sometimes it is useful to say that a property is • transitive (like “greater than), • unique (like “is mother of”), or • the inverse of another property (like “eats” and “is eaten by”) • Note. The richer the ontology language is, the more inefficient the reasoning support becomes, often crossing the border of non- computability
  • 256.
    256 Compatibility of OWLwith RDF/RDFS • Ideally, OWL would be an extension of RDF Schema, in the sense that OWL would use the RDF meaning of classes and properties (rdfs:Class, rdfs:subclassOf, etc.) and would add language primitives to support the richer expressiveness required • Unfortunately, simply extending RDF Schema would work against obtaining expressive power and efficient reasoning because RDF Schema has some very powerful modeling primitives, • For example, constructions such as rdfs:Class (the class of all classes) and rdf:Property (the class of all properties) are very expressive and would lead to uncontrollable computational properties if the logic were extended with such expressive primitives
  • 257.
    257 Three Species ofOWL • OWL Full – The entire language is called OWL Full and uses all the OWL languages primitives – The advantages of OWL full is that it is fully upward-compatible with RDF both syntactically and semantically: – any legal RDF document is also legal OWL Full document – any valid RDF/RDF Schema conclusion is also a valid OWL Full conclusion – The disadvantage of OWL Full is that the language has become so powerful as to be undecidable, dashing any hope of complete (or efficient) reasoning support
  • 258.
    258 • OWL DL –In order to regain computational efficiency OWL DL (short for Description Logic) is a sublanguage of OWL Full that restricts how the constructors from OWL and RDF may be used – The disadvantage is that we lose full compatibility with RDF: • an RDF document will in general have to be extended in some ways and restricted in others before it is a legal OWL DL document – Every legal OWL DL document is a legal RDF document
  • 259.
    259 • OWL Lite –An even further restriction limits OWL DL to a subset of the language constructors • For example, OWL Lite excludes enumerated classes, disjointness statements, and arbitrary cardinality – The advantages is that it is both easier to grasp (for users) and easier to implement (for tool builders) – The disadvantage is of course a restricted expressivity
  • 260.
    260 • Ontology developersadopting OWL should consider which sublanguage best suits their needs – The choice between Lite and DL depends on the extent to which users require the more expressive constructs – The choice between OWL DL and OWL Full mainly depends on the extent to which users require the metamodeling facilities of RDF Schema (e.g., defining classes of classes, or attaching properties to classes – When using OWL Full reasoning support is less predictable because complete OWL Full implementations will be impossible
  • 261.
    261 • There arestrict notions of upward compatibility between these three sublanguages: – Every legal OWL Lite ontology is a legal OWL DL ontology – Every legal OWL DL ontology is a legal OWL Full ontology – Every valid OWL Lite conclusion is a valid OWL DL conclusion – Every valid OWL DL conclusion is a valid OWL Full conclusion • OWL still uses RDF and RDF Schema to a large extent: – All varieties of OWL use RDF for their syntax – Instances are declared as in RDF, using RDF descriptions and typing information – OWL constructors like owl:Class and owl:DatatypeProperty, and owl:ObjectProperty are specialisations of their RDF counterparts
  • 262.
    262 • One ofthe main motivations behind the layered architecture of the Semantic Web is a hope of downward compatibility with corresponding reuse of software across various layers • The advantage of full downward compatibility for OWL (that any OWL-aware processor will also provide correct interpretations of any RDF Schema document) is only achieved for OWL Full, at the cost of computational intractability
  • 263.
    263 The OWL Language •Syntax – OWL builds on RDF and RDF Schema and uses RDF’s XML-based syntax – RDF/XML does not provide a very readable syntax and therefore also other syntactic forms for OWL have also been defined: • An xml-based syntax (http://www.w3.org/TR/owl-xmlsyntax/) that does not follow the RDF conventions and is thus more easily read by human users • An abstract syntax, used in the language specification document, that is much more compact and readable than XML syntax or the RDF/XML syntax • A graphic syntax based on the conventions of UML (Unified Modeling Language), which is widely used, and is thus an easy way for people to become familiar with OWL
  • 264.
    264 Header • OWL documentsare usually called OWL ontologies and are RDF documents • The root element of an OWL ontology is an rdf:RDF element, which also specifies a number of namespaces: <rdf:RDF xmlns:owl=http://www.w3.org/2002/07/owl# xmlns:rdf=http://www.w3.org/1999/02/22-rdf-syntax-nsl# xmlns:rdfs=http://www.w3.org/2000/01/rdf-schema# xmlns:xsd=http://www.w3.org/2001/XMLSchema#>
  • 265.
    265 • An OWLontology may start with a collection of assertions for housekeeping. • These assertions are grouped under an owl:Ontology element, which contains comments, version control, and inclusion of other ontologies. For example: <owl:Ontology rdf:about=“ “> <rdfs:comment>An example of OWL ontology</rdfs:comment> <owl:priorVersion rdf:resource=http://www.mydomain.org/uni-ns-old/> <owl:imports rdf:resource=http://www.mydomain.org/persons”/> <rdfs:label>University Ontology</rdfs:label> </owl:ontology> Note. owl:imports is a transitive property
  • 266.
    266 Class Elements • Classesare defined using an owl:Class element, e.g., <owl:Class rdf:ID=“associateProfessor”> <rdfs:subClassOf rdf:resource=“#academicStaffMember”/> </owl:Class> – We can also say that this class is disjoint from other classes: <owl:Class rdf:about=“#associateProfessor”> <owl:disjointWith rdf:resource=“#professor”/> <owl:disjointWith rdf:resource=“#assistantProfessor”/> </owl:Class> – Equivalence of classes can be defined using an owl:equivalentClass element, e.g.,: <owl:Class rdf:ID=“faculty”> <owl:equivalentClass rdf:resource=“#academicStaffMember”/> </owl:Class>
  • 267.
    267 Property Elements • InOWL there are two kind of properties: – Object properties, which relate objects to other objects, e.g., isTaughtBy and supervises – Data type properties, which relate objects to datatype values, e.g., phone, title and age. • OWL does not have any predefined data types, nor does it provide special definition facilities. Instead it allows one to use XML Schema data types, thus making use of the layered architecture of the Semantic Web • Example of datatype property: <owl:DataTypeProperty rdf:ID=“age”> <rdfs:range rdf:resource=http://www.w3.org/2001/XMLSchema#nonnegativeInteger/> </owl:DatatypeProperty> • User-defined data types will usually be collected in an XML schema and then used in an OWL ontology
  • 268.
    268 • Example ofan object property: <owl:Object Property rdf:ID=“isTaughtBy”> <rdfs:domain rdf:resource=“#course”/> <rdfs:range rdf:resource=“#academicStaffMember”> <rdfs:subPropertyOf rdf:resource=#involves”/> </owl:ObjectProperty> • OWL allows to specify “inverse properties”, e.g., isTaughtBy and Teaches <owl:Object Property rdf:ID=“teaches”> <rdfs:range rdf:resource=“#course”/> <rdfs:domain rdf:resource=“#academicStaffMember”> <owl:inverseOf rdf:resource=#isTaughtBy”/> </owl:ObjectProperty>
  • 269.
    269 • Equivalence ofproperties can be defined through the use of the element owl:equivalentProperty <owl:ObjectProperty rdf:ID=“lecturesIn”> <owl:equivalentProperty rdf:resource=“#teaches”/> </owl:ObjectProperty> I C Teaches isTaughtBy Figure. Relationship between a property and its inverse.
  • 270.
    270 • There arealso two predefined classes: – Owl:Thing is the most general class, which contains everything (everything is a thing) – Owl:Nothing is the empty class • Thus every class is a subclass of owl:Thing and a superclass of owl:Nothing
  • 271.
    271 Property Restriction • Example:requiring first-year courses to be taught by professors only: <owl:Class rdf:about=“firstYearCourse”> <rdfs:subClassOf> <owl:Restriction> <owl:onProperty rdf:resource=#isTaughtBy”/> <owl:allValuesFrom rdf:resource=#Professor”/> </owl:Restriction> </rdfs:subClassOf> </owl:Class> Note. This example requires every person who teaches an instance of the class, a first year course, to be professor. In terms of logic, we have a universal quantification.
  • 272.
    272 • We candeclare that mathematics courses are taught by David Billington: <owl:Class rdf:about=“mathCourse”> <rdfs:subClassOf> <owl:Restriction> <owl:onProperty rdf:resource=#isTaughtBy”/> <owl:hasValue rdf:resource=#949352”/> </owl:Restriction> </rdfs:subClassOf> </owl:Class>
  • 273.
    273 • We candeclare that all academic staff members must teach at least one undergraduate course: <owl:Class rdf:about=“academicStaffMember”> <rdfs:subClassOf> <owl:Restriction> <owl:onProperty rdf:resource=#teaches”/> <owl:someValueFrom rdf:resource=“#undergraduateCourse”/> </owl:Restriction> </rdfs:subClassOf> </owl:Class> Note. This example requires that there exists an undergraduate course taught by an instance of the class, an academic staff member. It is still possible that the same academic teaches postgraduate courses in addition. In terms of logic, we have an existential quantification.
  • 274.
    274 • In additionto restrictions owl:allValuesFrom, owl:someValuesFrom and owl: someValuesFrom we can set cardinality restrictions, e.g., <owl:Class rdf:about=“#course”> <rdfs:subClassOf> <owl:Restriction> <owl:onProperty rdf:resource=#isTaughtBy”/> <owl:minCardinality rdf:datatype=&xsd;nonNegativeInteger”> 1 </owl:minCardinality> </owl:Restriction> </rdfs:subClassOf> </owl:Class>
  • 275.
    275 • We mightspecify that a department must have at least ten and at most thirty members: <owl:Class rdf:about=“#department”> <rdfs:subClassOf> <owl:Restriction> <owl:onProperty rdf:resource=#hasMember”/> <owl:minCardinality rdf:datatype=&xsd;nonNegativeInteger”> 10 </owl:minCardinality> </owl:Restriction> </rdfs:subClassOf> <rdfs:subClassOf> <owl:Restriction> <owl:onProperty rdf:resource=#hasMember”/> <owl:maxCardinality rdf:datatype=&xsd;nonNegativeInteger”> 30 </owl:minCardinality> </owl:Restriction> </rdfs:subClassOf> </owl:Class>
  • 276.
    276 Special Properties • Someproperties of property elements can be defined directly: – Owl:TransitiveProperty defines a transitive property, such as “has better grade than”, “istaller than” or “is ancestorof” – Owl:SymmetricProperty defines symmetric property, such as “has same grade as” or “is sibling of” – Owl:FunctionalProperty defines property that has at most one value for each object, such as “age”, “height”, or “directSupervisor” – Owl:InverseFunctionalProperty defines a property for which two different objects cannot have the same value, e.g., the property “isTheSocialSecurityNumber”
  • 277.
    277 • An exampleof the syntactic forms for these is: <owl:ObjectProperty rdf:ID=“hasSameGradeAs”> <rdf:type rdf:resource=“&owl;TransitiveProperty” /> <rdf:type rdf:resource=“&owl;SymmetricProperty” /> <rdfs:domain rdf:resource=“#student” /> <rdfs:range rdf:resource=“#student” /> </owl:ObjectPropert>
  • 278.
    278 Boolean Combinations ofclasses • We can specify union, intersection, and complement of classes • For example, we can specify that courses and staff members are disjoint as follows: <owl:Class rdf:about=“course”> <rdfs:subClassOf> <owl:Class> <owl:complementOf rdf:resource=#staffMember”/> </owl:Class> </rdfs:subClassOf> </owl:Class> This says that every course is an instance of the complement of staff members, that is, no course is a staff member
  • 279.
    279 • The unionof classes is built using owl:unionOf: <owl:Class rdf:about=“peopleAt Uni”> <owl:unionOf rdf:parseType=“Collection”> <owl:Class rd:about=“#staffMember”/> <owl:Class rd:about=“#student”/> </owl:unionOf> </owl:Class> Note. This does not say that the new class is a subclass of the union, but rather that the new class is equal to the union, i.e., an equivalnce of classes is defined
  • 280.
    280 • The intersectionof classes is built using owl:intersectionOf: <owl:Class rdf:id=“facultyInCS”> <owl:intersectionOf rdf:parseType=“Collection”> <owl:Class rd:about=“#faculty”/> <owl:Restriction> <owl:onProperty rdf:resource=“#belongsTo”/> <owl:hasValue rdf:resource=“#CSDepartment”/> </owl:Restriction> <owl:intersectionOf> </owl:Class>
  • 281.
    281 Enumerations • An enumerationis an owl:oneOf element, used to define class by listing al its elements: <owl:Class rdf:ID=“weekdays”> <owl:one of rdf:parseType=“Collection”> <owl:Thing rdf:about=“#Monday”/> <owl:Thing rdf:about=“#Tuesday”/> <owl:Thing rdf:about=“#Wednesday”/> <owl:Thing rdf:about=“#Thursday”/> <owl:Thing rdf:about=“#Friday”/> <owl:Thing rdf:about=“#Saturday”/> <owl:Thing rdf:about=“#Sunday”/> </owl:one of> </owl:Class>
  • 282.
    282 Instances • Instances ofclasses are declared as in RDF: <rdf:Description rdf:ID=“949352”> <rdf:type rdf:resource=“#academicStaffMember”/> </rdf:Description> or equivalently <academicStaffMember rdf:ID=“949352> further details can also be provided, e.g., <academicStaffMember rdf:ID=“949352> <uni:age rdf:datatype=“&xsd;integer”>39</uni:age> </academicStaffMember>
  • 283.
    283 • Unlike typicaldatabase systems, OWL does not adopt the unique-names assumption – For example, if we state that each course is taught by at most one staff member <owl:ObjectProperty rdf:ID=“isTaughtBy”> <rdf:type rdf:resource=“&owl;FunctionalProperty” /> </owl:ObjectProperty> and subsequently we can state that a given course is taught by two staff members <course rdf:ID=“CIT1111”> <isTaughtBy rdf:resource=“#949318”/> <isTaughtBy rdf:resource=“#949352”/> </course> This does not cause an OWL reasoner to flag an error
  • 284.
    284 • To ensurethat different individuals are different we have to state it, e.g., <lecturer rdf:ID=“949318> <owl:differentFrom rdf:resource=“#949352”/> </lecturer> – OWL also provides a shorthand notation to assert the pairwise inequality of all individuals in a given list <owl:AllDifferent> <owl:distinctMembers rdf:parseType=“Collection”> <lecturer rdf:about=“#94318”/> . . </owl:distinctMembers> <owl:AllDifferent>
  • 285.
    285 Data Types • AlthoughXML Schema provides a mechanism to construct user- defined data types (e.g., adultAge as integer greater than 18), such derives data types cannot be used in OWL. • Not even all of the many built-in XML Schema data types can be used in OWL • The OWL reference document lists all the XML Schema data types that can be used – These include the most frequently used types such as integer Boolean, time and date
  • 286.
    286 Layering OWL • Nowafter the specification of the OWL we can specify which features can be used in its sublanguages OWL Full, OWL DL and OWL Lite • OWL Full – All the language constructions may be used in any combination as long as the result is legal RDF
  • 287.
    287 • OWL DL –Vocabulary partitioning • Any resource is allowed to be only a class, a data type, a datatype property, an object property, an individual, a data value, or part of the built-in vocabulary, and not more than one of these – Explicit typing • Not only must all resources be partitioned (as described in the previous constraint) but this partitioning must be stated explicitly For example, if an ontology contains the following: <owl:Class rdf:ID=“CI”> <rdfs:subclassOf rdf:about=“#C2” /> </owl:Class> Though this already entails that C2 is a class, this must be explicitly stated: <owl:Class rdf:ID=“C2”/>
  • 288.
    288 – Property separation •By virtue of the first constraint, the set of object properties and data type properties are disjoint. This implies that the following can never be specified for data type properties: owl:InverseOf owl:FunctionalProperty Owl:InverseFunctionalProperty, and Owl:SymmetricProperty – No transitive cardinality restrictions • No cardinality restrictions may be placed on transitive properties, or their subproperties, which are of course also transitive, by implication – Restricted anonymous classes • Anonymous classes are only allowed to occur as the domain and range of either owl:equivalentClass or owl:disjointWith, and as the range (but not the domain) of rdfs:subClassOf
  • 289.
    289 • OWL Lite –An OWL Lite ontology must be an OWL DL ontology and must further satisfy the following constraints: • The constructors owl:one of, owl:disjointWit, owl:unionOf, owl:complementOf and owlHasValue are not allowed • Cardinality restrictions can only be made on the values 0 or 1 • Owl:equivalent Class statements can no longer be made between anonymous classes but only between class identifiers
  • 290.
    290 Example: An AfricanWildlife Ontology • The ontology describes African wildlife. The above figure shows the basic classes and their subclass relationships. Note that the subclass information is only part of the information included in the ontology. Animal herbivore carnivore giraffe lion plant tree
  • 291.
    291 <rdf:RDF xmlns:rdf=http://www.w3.org/1999/02/22-rdf-syntax-nsl# xmlns:rdfs=http://www.w3.org/2000/01/rdf-schema# xmlns:owl=http://www.w3.org/2002/07/owl# <owl:Ontology rdf:about=“xml:base”/> <owl:Class rdf:ID=“animal”> <rdfs:comment>Animalsform a class.</rdfs:comment> </owl:Class> <owl:Class rdf:ID=“plant”> <rdfs:comment> Plants form a class disjoint from animals. </dfs:comment> <owl:disjointWith rdf:resource=“animal”/> </owl:Class>
  • 292.
    292 <owl:Class rdf:ID=“tree”> <rdfs:comment>Trees area type of plant.</rdfs:comment> <rdfs:subClassOf rdf:resource=“#plant”/> </owl:Class> <owl:Class rdf:ID=“branch”> <rdfs:comment>Branches are part of trees.</rdfs:comment> <rdfs:subClassOf> <owl:Restriction> <owl:onProperty rdf:resoyrce=“#is_part_of”/> <owl:allValuesFrom rdf:resource=“#tree”/> </owl:Restriction> </rdfs:subClassOf> </owl:Class>
  • 293.
    293 <owl:Class rdf:ID=“leaf”> <rdfs:comment>Leaves arepart of branches.</rdfs:comment> <rdfs:subClassOf> <owl:Restriction> <owl:onProperty rdf:resoyrce=“#is_part_of”/> <owl:allValuesFrom rdf:resource=“#branch”/> </owl:Restriction> </rdfs:subClassOf> </owl:Class>
  • 294.
    294 <owl:Class rdf:ID=“herbivore”> <rdfs:comment>Herbivores areexactly those animals that eat only plants or part of plants.</rdfs:comment> <owl:intersectionOf rdf:parseType=“Collection”> <owl:Class rdf:about=“#animal”/> <owl:Restriction> <owl:onProperty rdf:resource=“#eats”/> <owl:allValuesFrom> <owl:Class> <owl:unionOf rdf:parseType=“Collection”> <owl:Class rdf:about=“#plant”/> <owl:Restriction> <owl:onProperty rdf:resource=“#is_part_of”/> <owl:allValuesFrom rdf:tresource=“plant </owl:Restriction> </owl:unionOf > </owl:Class> </owl:allValuesFrom> </owl:Restriction> </owl:intersectionOf > </owl:Class>
  • 295.
    295 <owl:Class rdf:ID=“carnivore”> <rdfs:comment>Carnivores areexactly those animals that ear animals.</rdfs:comment> <owl:intersectionOf rdf:parseType=“Collection”> <owl:Class rdf:about=“#animal”/> <owl:Restriction> <owl:onProperty rdf:resoyrce=“#eats”/> <owl:someValuesFrom rdf:resorce=“#animal”/> </owl:Restriction> </owl:intersectionOf > </owl:Class>
  • 296.
    296 <owl:Class rdf:ID=“giraffe”> <rdfs:comment>Giraffes areherbivores, and they eat only leaves.</rdfs:comment> <rdfs:subclassOf rdf:resource=“#herbivore”/> <rdfs:subClass> <owl:Restriction> <owl:onProperty rdf:resoyrce=“#eats”/> <owl:allValuesFrom rdf:resorce=“#leaf”/> </owl:Restriction> </rdfs:subClassOf > </owl:Class>
  • 297.
    297 <owl:Class rdf:ID=“lion”> <rdfs:comment>Lions areaimals that eat only herbivores.</rdfs:comment> <rdfs:subclassOf rdf:resource=“#carnivore”/> <rdfs:subClass> <owl:Restriction> <owl:onProperty rdf:resoyrce=“#eats”/> <owl:allValuesFrom rdf:resorce=“#herbivore/> </owl:Restriction> </rdfs:subClassOf > </owl:Class>
  • 298.
    298 <owl:Class rdf:ID=“tasty_plant”> <rdfs:comment>Tasty plantsare plants that are eaten both by herbivores and carnivores.</rdfs:comment> <rdfs:subclassOf rdf:resource=“#plant”/> <rdfs:subClass> <owl:Restriction> <owl:onProperty rdf:resoyrce=“#eaten_by”/> <owl:someValuesFrom> <owl:Class rdf:about=“#herbivores”/> </owl:someValuesFrom> </owl:Restriction> </rdfs:subClassOf > <rdfs:subClass> <owl:Restriction> <owl:onProperty rdf:resoyrce=“#eaten_by”/> <owl:someValuesFrom> <owl:Class rdf:about=“#carnivores”/> </owl:someValuesFrom> </owl:Restriction> </rdfs:subClassOf > </owl:Class>
  • 299.
    299 <owl:TransitivityProperty rdf:ID=“is_part_of”/> <owl:ObjectProperty rdf:ID=“eats”> <rdfs:domainrdf:resource=“#animal”/> </owl:ObjectProperty> <owl:ObjectProperty rdf:ID=“eaten:by”> <owl:inverseOf rdf:resource=“#eats”/> </owl:ObjectProperty> </rdf:RDF>
  • 300.
    300 Chapter 9: SemanticWeb Services • Web service – Web site that do not merely provide static information, but involve interaction with users and often allow users to effect some action. – Simple web service • A single Web-accessible program, sensor or device that does not rely upon other Web services nor require further interaction with the user, beyond a simple request. – Complex Web service • Composed of simpler services, and often require ongoing interaction with the user, whereby the user can make choices or provide information conditionally, – e.g., searching CDs from online music store by various criteria, reading reviews and listening samples, adding CDs to shopping chart., providing credit card details, shipping details, and delivery address.
  • 301.
    301 • At presentthe use of Web services requires human involvement, e.g., information has to be browsed and forms need to be filled in. • The Semantic Web vision, as applied to Web services, aims at automating the discovery, invocation, composition and monitoring of Web services by providing machine-interpretable descriptions of the service. – Web sites should be able to employ a set of basic classes and properties by declaring and describing services, i.e., an ontology of services should be employed. – DAML-S is an initiative that is developing an ontology language for Web services. (Currently DAML-S is migrating to OWL-S).
  • 302.
    302 • According toDAML-S there are three kinds of knowledge associated with a service: service profile, service model and service groundings. • A service profile is a description of the offerings and requirements of a service. – This information is essential for a service discovery: service-seeking agent can determine whether a service is appropriate for its purpose, based on the service profile. – A service profile may also be a specification of a needed service provided by a service requester. • A service model describes how a service works, i.e., what happens when the service is executed. – This information may be important for a service-seeking agent for composing services to perform a complex task, and monitoring the execution of a service. • A service grounding specifies details of how an agent can access a service. – Typically a grounding will specify communication protocol and port numbers to be used in contacting a service.
  • 303.
    303 Service Profiles (inDAML-S) • Provide a way to describe services offered by a Web site but also services needed by requesters. • Provide the following information: – A human-readable description of the service and its provider. – A specification of the functionalities provided by the service. – Additional information such as expected response time and geographic constraints. • All this information is encoded in the modeling primitives of DAML-S (classes and properties, which are defined using the DAML-OIL language)
  • 304.
    304 • For example,an offering of a service is an instance of the class OfferedService, which is defined as follows: • <rdfs: Class rdf: ID=“OfferedService”> <rdfs : label><OfferedService</rdfs :label> <rdfs:subClassOf rdf : resource= “http: //www.daml.org/services/daml- s/2001/10/Service.daml#(/> </rdfs: class> A number of properties are defined on this class: – intendedPurpose – serviceName – providedBy • The range of this property is a new class ServiceProvider which has various properties. An instance of the class is the following:
  • 305.
    305 <profile : ServiceProviderrdf : ID=“SportNews”> <profile :phone>12345678</profile :phone> <profile :fax>123456789</profile :fax> <profile :email>abc@defgh.com</profile :email> <profile :webURL>www.dfg.com</profile :webURL> <profile :PhysicalAddress>150 Nowwhere St, 111Somewhere, Australia</profile :PhysicalAddress> </profile : ServiceProvider>
  • 306.
    306 • The functionaldescription of a service profile defines properties describing the functionality provided by the service. The main properties are: – Input, which describes the parameters necessary for providing the service. • E.g., sports news service might require the following input: date, sports category, customer credit cards details. – Output, which specifies the outputs of the service. • E.g., in the sport news example, the output would be the news articles in the specified category at the given date. – Precondition, which specifies the conditions that need to hold for the service to be provided effectively. • E.g., credit card details are an input, and preconditions are that the credit card is valid and not overcharged. – Effect, a property that specifies the effects of the service. • E.g., credit card is charged $1 per news article.
  • 307.
    307 • At presentthe modeling primitives of DAML-S and OWL-S are very limited regarding the functional descriptions of the service because of limitations of the DAML+OIL (as well as OWL) language. – E.g., its is not possible to define logical relationships between inputs and outputs as the languages do not yet provide logical capabilities, e.g., rules.
  • 308.
    308 Service Models (inDAML-S) • Service models are based on the concept of a process, which describes a service in terms of inputs, outputs, preconditions, effects and where appropriate, its composition of component subprocesses. • Class process has three subclasses: – Atomic processes, can be directly invoked by passing them appropriate messages; they execute in one step. – Simple processes are elements of abstraction; they can be though of as having single-step executions but are not invocable. – Composite processes consist of other, simpler processes.
  • 309.
  • 310.
    310 • In thefigure, – hasProfile and hasProfile are two properties that state the relationship between a process and its profile. – A simple process may be realized by an atomic process. – Alternatively, it is used for abstraction purposes and expands to a composite process. • A composite process is composed of a number of control constructs: <rdf : Property rdf : ID=“composedBy”> <rdfs:domain rdf: resource=“#CompositeProcess”/> <rdfs:range rdf : resource=”#ControlConstruct”/> </rdf : Property> The control construct offered by DAML-S include, sequence, choice, if- then-else and repeat-until.
  • 311.
    OWL-S: Semantic Markupfor Web Services
  • 312.
    The goal ofOWL-S • The Semantic Web should enable greater access not only to content but also to services on the Web: – Users and software agents should be able to discover, invoke, compose, and monitor Web resources offering particular services and having particular properties, and should be able to do so with a high degree of automation if desired. • OWL-S (formerly DAML-S) is an ontology of services that makes these functionalities possible. It is comprised of three main parts: – the service profile for advertising and discovering services; – the process model, which gives a detailed description of a service's operation; and – the grounding, which provides details on how to interoperate with a service, via messages. • Following the layered approach to markup language development, the current version of OWL-S builds on the OWL. 312
  • 313.
    Services on theSemantic Web • Among the most important Web resources are those that provide services. – By ``service'' we mean Web sites that do not merely provide static information but allow one to effect some action or change in the world, such as the sale of a product or the control of a physical device. • The Semantic Web should enable users to locate, select, employ, compose, and monitor Web-based services automatically. • To make use of a Web service, a software agent needs a computer- interpretable description of the service, and the means by which it is accessed. – An important goal for Semantic Web markup languages, then, is to establish a framework within which these descriptions are made and shared. – Web sites should be able to employ a standard ontology, consisting of a set of basic classes and properties, for declaring and describing services, and the ontology structuring mechanisms of OWL provide an appropriate, Web- compatible representation language framework within which to do this. 313
  • 314.
    • The OWL-Sontology is also referred as a language for describing services, reflecting the fact that it provides a standard vocabulary that can be used together with the other aspects of the OWL description language to create service descriptions. 314
  • 315.
    Motivating Tasks forOWL-S • We will be considering both simple, or ``atomic'' services, and complex or "composite" services. • Atomic services are ones where a single Web-accessible computer program, sensor, or device is invoked by a request message, performs its task and perhaps produces a single response to the requester. • With atomic services there is no ongoing interaction between the user and the service. – For example, a service that returns a postal code or the longitude and latitude when given an address would be in this category. 315
  • 316.
    • Complex or'composite' services are composed of multiple more primitive services, and may require an extended interaction or conversation between the requester and the set of services that are being utilized. – For example, one's interaction with www.amazon.com to buy a book is like this; the user searches for books by various criteria, perhaps reads reviews, may or may not decide to buy, and gives credit card and mailing information. • OWL-S is meant to support both categories of services, but complex services have motivated many of the ontology's elements. • The following three task types will give an idea of the kinds of tasks OWL-S is expected to enable 316
  • 317.
    Automatic Web servicediscovery • Is an automated process for location of Web services that can provide a particular class of service capabilities, while adhering to some client-specified constraints. – For example, the user may want to find a service that sells airline tickets between two given cities and accepts a particular credit card. • With OWL-S, the information necessary for Web service discovery could be specified as computer-interpretable semantic markup at the service Web sites, and a service registry or ontology-enhanced search engine could be used to locate the services automatically. • Alternatively, a server could proactively advertise itself in OWL-S with a service registry, also called middle agent, so that requesters can find it when they query the registry. – Thus, OWL-S enables declarative advertisements of service properties and capabilities that can be used for automatic service discovery 317
  • 318.
    Automatic Web serviceinvocation • Automatic Web service invocation is the automatic invocation of an Web service by a computer program or agent, given only a declarative description of that service, as opposed to when the agent has been pre- programmed to be able to call that particular service. • This is required, for example, so that a user can request the purchase, from a site found by searching and then selected by that user, of an airline ticket on a particular flight. • Execution of a Web service can be thought of as a collection of remote procedure calls. 318
  • 319.
    • OWL-S providesa declarative, computer-interpretable API that includes the semantics of the arguments to be specified when executing these calls, and the semantics of that is returned in messages when the services succeed or fail. • A software agent should be able to interpret this markup to understand what input is necessary to invoke the service, and what information will be returned. • OWL-S, in conjunction with domain ontologies specified in OWL, provides standard means of specifying declaratively APIs for Web services that enable this kind of automated Web service execution. 319
  • 320.
    Automatic Web service compositionand interoperation • Involves the automatic selection, composition, and interoperation of Web services to perform some complex task, given a high-level description of an objective. – For example, the user may want to make all the travel arrangements for a trip to a conference. • Currently, the user must select the Web services, specify the composition manually, and make sure that any software needed for the interoperation of services that must share information is custom-created. 320
  • 321.
    • With OWL-Smarkup of Web services, the information necessary to select and compose services will be encoded at the service Web sites. • Software can be written to manipulate these representations, together with a specification of the objectives of the task, to achieve the task automatically. • To support this, OWL-S provides declarative specifications of the prerequisites and consequences of application of individual services , and a language for describing service compositions and data flow interactions. 321
  • 322.
    An Upper Ontologyfor Services The ontology of services is motivated by the need to provide three essential types of knowledge about a service : • What does the service provide for prospective clients? The answer to this question is given in the "profile," which is used to advertise the service. – To capture this perspective, each instance of the class Service presents a ServiceProfile. • How is it used? The answer to this question is given in the "process model." This perspective is captured by the ServiceModel class. – Instances of the class Service use the property describedBy to refer to the service's ServiceModel. • How does one interact with it? The answer to this question is given in the "grounding." A grounding provides the needed details about transport protocols. – Instances of the class Service have a supports property referring to a ServiceGrounding. 322
  • 323.
    Service ServiceProfile ServiceGrounding ServiceModel presents (what it does) supports (howto access it) desscribedby (how it works) Top level of the service ontology 323
  • 324.
    • The classService provides an organizational point of reference for a declared Web service; one instance of Service will exist for each distinct published service. • The properties presents, describedBy, and supports are properties of Service. • The classes ServiceProfile, ServiceModel, and ServiceGrounding are the respective ranges of those properties. • Each instance of Service will present a ServiceProfile description, be describedBy a ServiceModel description, and support a ServiceGrounding description. – The details of profiles, models, and groundings may vary widely from one type of service to another--that is, from one instance of Service to another. 324
  • 325.
    ServiceProfile • Provides theinformation needed for an agent to discover a service, while the ServiceModel and ServiceGrounding, taken together, provide enough information for an agent to make use of a service, once found. • Tells "what the service does", in a way that is suitable for a service-seeking agent (or matchmaking agent acting on behalf of a service-seeking agent) to determine whether the service meets its needs. – This form of representation includes a description of what is accomplished by the service, limitations on service applicability and quality of service, and requirements that the service requester must satisfy to use the service successfully. 325
  • 326.
    ServiceModel • Tells aclient how to use the service, by detailing the semantic content of requests, the conditions under which particular outcomes will occur, and, where necessary, the step by step processes leading to those outcomes. – i.e., , it describes how to ask for the service and what happens when the service is carried out. • For nontrivial services (those composed of several steps over time), this description may be used by a service-seeking agent in at least four different ways: – (1) to perform a more in-depth analysis of whether the service meets its needs; – (2) to compose service descriptions from multiple services to perform a specific task; – (3) during the course of the service enactment, to coordinate the activities of the different participants; and – (4) to monitor the execution of the service. 326
  • 327.
    ServiceGrounding • A serviceGrounding("grounding" for short) specifies the details of how an agent can access a service. • Typically a grounding will specify a communication protocol, message formats, and other service- specific details such as port numbers used in contacting the service. In addition, the grounding must specify, for each semantic type of input or output specified in the ServiceModel, an unambiguous way of exchanging data elements of that type with the service (that is, the serialization techniques employed). 327
  • 328.
    • The upperontology for services specifies only two cardinality constraints: a service can be described by at most one service model, and a grounding must be associated with exactly one service. • The upper ontology deliberately does not specify any minimum cardinality for the properties presents or describedBy. – (Although, in principle, a service needs all three properties to be fully characterized, it is easy to imagine situations in which a partial characterization could be useful.) – Nor does the upper ontology specify any maximum cardinality for presents or supports. (It will be extremely useful for some services to offer multiple profiles and/or multiple groundings.) 328
  • 329.
    • Note thatwhile we define one particular upper, one for service models, and one for grounontology for profilesdings, nevertheless OWL-S allows for the construction of alternative approaches in each case. • The intent here is not to prescribe a single approach in each of the three areas, but rather to provide default approaches that will be useful for the majority of cases. 329
  • 330.
    330 Chapter 10: OrganizationsRoadmap to the Semantic Web • Knowledge centric organization – A knowledge centric organization will incorporate Semantic Web technologies into every part of the work life cycle, including • Production • Presentation • Analysis • Dissemination • Archiving • Reuse • Annotation • Searches, and • Versioning
  • 331.
    331 The discovery andproduction process DISCOVERY VALIDATION (proof of trust) XML MARKUP TRUST ASSERTION OF NEW INFO (digital sign) ANNOTATION TRUST ASSERTION OF ANNOTATION (Digital sign) SEMANTIC TRANSLATION WEB SERVICE STORAGE REGISTRATION OF WEB SERVICES Web Service with corporate ontology and Web service registry
  • 332.
    332 The search andretrieval process Web Service with corporate ontology and Web service registry Data searches Search by association Taxonomy / Classification searches Rule based orchestration Pattern based searches Automated inferences On demand mining General data searches Search by association Taxonomy searches Pattern/event searches Rule-based orchestration Automated inference Agent- based searches Manual searches
  • 333.
    333 The functionality ofthe search and retrieval process • Discovery of knowledge through taxonomy – Because each web service can be classified in various taxonomies, taxonomic searches can be done across the Web services of an organization, e.g., “I´m looking for all Web services classified in the corporate taxonomy as related to Coal mining’ • Web service-based data searches – Using standard SOAP interfaces, any application can query Web services in the enterprise • Search by association – Because data is mapped into an ontology, semantic searches can be made across the entire knowledge base, e.g., “I would like to perform a query on all relatives of the terrorist Mohammed Atta, their closest friends, and their closest friends’ friends
  • 334.
    334 The functionality ofthe search and retrieval process, continues … • Pattern-based searches – Because all data can be semantically linked by relationships in the ontology, patterns that would only be seen in the past – by old data mining techniques that did not directly utilize meaning – can now be dynamically found with semantic searches, e.g., “Of all grocery stores listed in hour corporate ontology, which stores have had revenue growth combined with an increased demand for orange juice” • Manual and agent-based searches – Although all the searches can be manual, software agents can be equipped with rules to continually search the knowledge base and provide you with up-to-the-second result and alerts, e.g., Alert me via email whenever a new document is registered discussing a new computer virus”
  • 335.
    335 The functionality ofthe search and retrieval process, continues … • Rule-based orchestration queries – Because Web services can be combined to provide modular functionality, rules can be used in order to combine various searches from different Web services to perform complicated tasks, e.g., Find me the lead engineer of the top-performing project in the company. Based on his favorite vacation spot from his response in his Human Resource survey, book him two tickets to that location next week, grant him vacation time, and cancel all of his work-related appointments” • Automated inference support – Because the corporate ontology explicitly represents concepts and their relationships in a logical and machine-interpretable form, automated inference over the ontology and its knowledge becomes possible. Given a specific query, an ontology-based inference engine can perform deduction and other forms of automated reasoning to generate the possible implications of the query, thus returning much more meaningful results
  • 336.
    336 A strategy totake advantage of semantic Web technologies • Set detailed technical goals • Markup documents in XML • Expose your applications as Web services • Build Web service orchestration tools • Establish a corporate registers • Build ontologies • Use tools that will help in production processes • Integrate search tools • Use an enterprise portal as a catalyst for knowledge engineering
  • 337.
    337 A strategy totake advantage of semantic Web technologies, continues … • Develop a plan with a workflow change strategy • Set appropriate staff in place • Set a schedule for implementing changes
  • 338.
  • 339.
    SPARQL • SPARQL (pronounced"sparkle", a recursive acronym for SPARQL Protocol and RDF Query Language) is an RDF query language, – i.e., a query language for databases, able to retrieve and manipulate data stored in Resource Description Framework format. – RDF-based data formats have not yet achieved the mainstream status that XML and relational databases have, but an increasing number of IT professionals are discovering that tools using RDF data model let them expose diverse sets of data with a common, standardized interface. – Commercial and open source utilities are available to treat relational data, XML, and other format as RDF, and so SPARQL queries can be issued against these data sources. – These allow the access of a wide variety of public data and providing easier integration of data silos within an enterprise. 339
  • 340.
    SPARQL • SPARQL wasmade a standard by the RDF Data Access Working Group (DAWG) of the World Wide Web Consortium, and is considered as one of the key technologies of the semantic web. – On 15 January 2008, SPARQL 1.0 became an official W3C Recommendation. • “Trying to use the Semantic Web without SPARQL is like trying to use a relational database without SQL” (Tim Berners-Lee). 340
  • 341.
    The Data toQuery • RDF is not a data format but a data model with a choice of syntaxes for storing data files. • In this data model facts are expressed with three- part statements known as triples. – Each triple is like a little sentence that states a fact. – The three parts of the triples are subject, predicate and object. – We can also think them as the identifier of the thing being described, a property name and a property value. 341
  • 342.
    • The filebelow has some triples expressed using the Turtle RDF format. (The file stores address book data.) # filename: ex002.ttl @prefix ab: <http://learningsparql.com/ns/addressbook#> . ab:richard ab:homeTel "(229) 276-5135" . ab:richard ab:email "richard49@hotmail.com" . ab:cindy ab:homeTel "(245) 646-5488" . ab:cindy ab:email "cindym@gmail.com" . ab:craig ab:homeTel "(194) 966-1505" . ab:craig ab:email "craigellis@yahoo.com" . ab:craig ab:email "c.ellis@usairwaysgroup.com" . • Note that RDF triple’s subject and predicate must each belong to a particular namespace in order to prevent confusion between similar names if we combine this data with other data, and so they are represented with URIs. 342
  • 343.
    Querying the Data •A SPARQL query typically says that “I want these pieces of information from the subset of the data that meets these conditions.” • The conditions are described with triple pattern, which is similar to RDF triples but may include variables to add flexibility in how they match against the data. • The following query (asking for any email addresses associated with Craig) has a simple triple patter (shown in bold) to include the subset of the data we want. # filename: ex003.rq PREFIX ab: <http://learningsparql.com/ns/addressbook#> SELECT ?craigEmail WHERE { ab:craig ab:email ?craigEmail . } Note: the SPARQL Query Language specification recommends that files storing SPARQL queries have an extension of .rq, in lowercase. 343
  • 344.
    • A varietyof SPARQL processors are available for running queries against data both locally and remotely. • Note: The terms SPARQL processor and SPARQL engine mean the same thing namely a program that can apply SPARQL query against a set of data and which returns the result, e.g., the free Java-based program ARQ (http:/jena.sourceforge.net/ARQ/). • ARQ includes a batch file and a shell script that both let you run the ex003.rq query against the ex002.ttl data with the following command at users shell prompt Windows command line: arq --data ex002.ttl --query ex003.rq ARQ’s default output format shows the name of each selected variable across the top and lines drawn around each variable’s result using the hyphen, equals, and pipe symbols: ------------------------------------------------------ | craigEmail | =============================== | "c.ellis@usairwaysgroup.com" | | "craigellis@yahoo.com" | ------------------------------------------------------- 344
  • 345.
    • The followingrevision of the query ex003.rq uses full URIs to express the subject and predicate of the query ‘s single triple pattern instead of prefixed names: # filename: ex006.rq SELECT ?craigEmail WHERE { <http://learningsparql.com/ns/addressbook#craig> <http://learningsparql.com/ns/addressbook#email> ?craigEmail . } Note: when fully URI is used then angle brackets must be used to show the processor that it is a URI. 345
  • 346.
    • The ARQcommand above specified the data to query on the command line but SPARQL’s FROM keyword also allows the specification the dataset to query as part of the query itself. # filename: ex007.rq PREFIX ab: <http://learningsparql.com/ns/addressbook#> SELECT ?craigEmail FROM <ex002.ttl> WHERE { ab:craig ab:email ?craigEmail . } Note: the angle brackets around “ex002.ttl” tell the SPARQL processor to treat it as a URI. As it is just a filename - not a full UR I- ARQ assumes that it is a file in the same directory as the query itself. 346
  • 347.
    • A variablein the triple pattern can be in any or all of the three positions, e.g., (“who tried to call me”) # filename: ex008.rq PREFIX ab: <http://learningsparql.com/ns/addressbook#> SELECT ?person WHERE { ?person ab:homeTel "(229) 276-5135" . } gives the response: -------------- | person | ========= | ab:richard | -------------- 347
  • 348.
    • Triple patternsin queries often also have more than one variable, e.g., the query # filename: ex010.rq PREFIX ab: <http://learningsparql.com/ns/addressbook#> SELECT ?propertyName ?propertyValue WHERE { ab:cindy ?propertyName ?propertyValue . } gives the response: ------------------------------------------------------- | propertyName | propertyValue | ================================= | ab:email | cindym@gmail.com | | ab:homeTel | "(245) 646-5488" | ------------------------------------------------------- 348
  • 349.
    Matching Multiple Triples •In most RDF data, the subject of the triples are not names that are so understandable to the human eye, like the ex002..ttl dataset’s ab:richard and ab:cindy resource names. – They are more likely to be identifiers assigned by some process, similar to the values a relational database assigns to a table’s unique ID fields. – Another unrealistic detail of ex002.ttl is the way that resources identifiers like ab:richard and property names like ab:homeTel come from the same namespace. 349
  • 350.
    Example • # filename:ex012.ttl • @prefix ab: <http://learningsparql.com/ns/addressbook#> . • @prefix d: <http://learningsparql.com/ns/data#> . • d:i0432 ab:firstName "Richard" . • d:i0432 ab:lastName "Mutt" . • d:i0432 ab:homeTel "(229) 276-5135" . • d:i0432 ab:email "richard49@hotmail.com" . • d:i9771 ab:firstName "Cindy" . • d:i9771 ab:lastName "Marshall" . • d:i9771 ab:homeTel "(245) 646-5488" . • d:i9771 ab:email "cindym@gmail.com" . • d:i8301 ab:firstName "Craig" . • d:i8301 ab:lastName "Ellis" . • d:i8301 ab:email "craigellis@yahoo.com" . • d:i8301 ab:email "c.ellis@usairwaysgroup.com" 350
  • 351.
    • The queryof finding Craig’s email addresses would then look like this: # filename: ex013.rq PREFIX ab: <http://learningsparql.com/ns/addressbook#> SELECT ?craigEmail WHERE { ?person ab:firstName "Craig" . ?person ab:email ?craigEmail . } Note: ?person variable is used to tie together the two triple patterns in the WHERE clause. The query returns two ?craigEmail values: -------------------------------------------------- | craigEmail | ============================= | "c.ellis@usairwaysgroup.com" | | "craigellis@yahoo.com" | ---------------------------------------------------- 351
  • 352.
    Querying a PublicData Source • Querying data of own hard drive is useful. But the real gain of SPARQL starts when querying public data sources. • Such data collections are often made publicly available through a SPARQL endpoint, which is a web service that accepts SPARQL queries. • The most popular SPARQL endpoint is DBPEDIA. • Like many SPARQL endpoint , DBPEDIA included a web form where you can enter a query and then explore the results, making it very easy to explore its data. • If a user sends a browser to http://dbpedia.org/snorql/, the user will see a form where one can enter a query and select the format of the results . 352
  • 353.
    The Semantic Weband SPARQL • SPARQL is a query language for data that follows a particular model, but the semantics web is not about the query language or about the model – it is about the data. • The booming amount of data becoming available on the semantic web is making great new kinds of applications possible, and as well-implemented, mature standard designed with the semantic web in mind, SPARQL is the best way to get that data and out it to work in applications. • A definition of the semantic web: – A set of standards and best practices for sharing data and the semantics of that data over the web for use by applications. 353
  • 354.
    • The ideaof semantics is often defined as the meaning of words. – For example, when we know that the term “spouse” is symmetric (i.e., if A is the spouse of B, then B is the spouse of A), or that zip codes are a subset of postal codes, or that “sell” is the opposite of “by”, we know more about the resources that have these properties and the relationships between these resources. • When you own a domain name like learningsparql.com or redcros.org you control the directory structure and file names used to store resources there. – This ability of a domain name owner to control the naming scheme led developers to use these names for resources that were not necessary we addresses. – For example, the Friend of a Fried (FOAF) vocabulary uses http://xmlns.com/foaf/0.1/Person to represent concept of a person, but if you send your browser to that “address”, it will just be dericted to spec’s home page. (This confused many people, because they assumed that anything that began with http:// was the address of a web page.) 354
  • 355.
    Storing RDF inFiles • The technical term for saving RDF as a string of bytes that can be saved on a disk is serialization. – The term is used instead of “files” because they have been operating systems that did nor used the term “file” foe named collection of saved data , but in practice, all RDF serializations so far have been text files with different syntaxes used to represent the triples. – The most often used serialization format is called Turtle. 355
  • 356.
    Examples of usingdifferent formats for representing the following facts: – The book with ISBN 006251587X has the creator TIM Berners-Lee – The book with ISBN 006251587X has the tittle” Weaving the Web” – Tim Berners-Lee tittle is “Director” • The examples use the URI http://www,w3.org/People/Berners-Lee/card£ #i to represent Berners-Lee, because that is the URI he uses to represent himself in his FOAF file. • The examples use the URN urn:isbn:006251587X to represent the book. 356
  • 357.
    • We canpresent the three facts in N-Triples as follows: # The hash symbol is the comment delimiter in N-Triples. # filename: ex028.nt <urn:isbn:006251587X> <http://purl.org/dc/elements/1.1/creator> <http://www.w3.org/People/Berners-Lee/card#i> . <urn:isbn:006251587X> <http://purl.org/dc/elements/1.1/title> "Weaving the Web" . <http://www.w3.org/People/Berners-Lee/card#i> <http://www.w3.org/2006/vcard/title> "Director" . • The simplicity of N-Triples makes it popular for teaching people about RDF, and some parsers can read it more quickly because they have less work to do, but the format’s verbosity makes it less popular than the other formats. 357
  • 358.
    • The threefacts in RDF/XML: <rdf:RDF> <rdf:Description rdf:about="urn:isbn:006251587X"> <dc:title>Weaving the Web</dc:title> <dc:creator rdf:resource="http://www.w3.org/People/Berners- Lee/card#i"/> </rdf:Description> <rdf:Description rdf:about="http://www.w3.org/People/Berners- Lee/card#i"> <v:title>Director</v:title> </rdf:Description> </rdf:RDF> • RDF/XML never became popular with XML people because of the potential complexity and the difficulty of processing it 358
  • 359.
    • The threefacts in N3: # The hash symbol is the comment delimiter in n3. # filename: ex031.n3 @prefix dc: <http://purl.org/dc/elements/1.1/> . @prefix v: <http://www.w3.org/2006/vcard/> . <http://www.w3.org/People/Berners-Lee/card#i> v:title "Director" . <urn:isbn:006251587X> dc:creator <http://www.w3.org/People/Berners-Lee/card#i> ; dc:title "Weaving the Web" . • Note : a comma in N3 means “the next triple has the same subject and predicate as the last one, but the following new object. 359
  • 360.
    • Note :a comma in N3 means “the next triple has the same subject and predicate as the last one, but the following new object. • For example, the following lists two dc:creator valued for the book with ISBN value of 0123735564 #filename: ex032.n3 @prefix dc: <http://purl.org/dc/elements/1.1/> . <urn:isbn:0123735564> dc:creator <http://www.topquadrant.com/people/dallemang/foaf.rdf#me> , <http://www.cs.umd.edu/~hendler/2003/foaf.rdf#jhendler> . 360
  • 361.
    Data Typing • Differentserializations have different conventions for specifying datatypes. • The following shows a few triples in Turtle with datatypes assigned: # filename: ex033.ttl @prefix xsd: <http://www.w3.org/2001/XMLSchema#> . @prefix d: <http://learningsparql.com/ns/data#> . @prefix dm: <http://learningsparql.com/ns/demo#> . d:item342 dm:shipped "2011-02- 14"^^<http://www.w3.org/2001/XMLSchema#date> . d:item342 dm:quantity "4"^^xsd:integer . d:item342 dm:invoiced "false"^^xsd:boolean . d:item342 dm:costPerItem "3.50"^^xsd:decimal . Note that the name can be a full URI or a prefixed name. 361
  • 362.
    • When weomit the quotation marks from a Turtle literal, a processor makes certain assumptions about its type if the value is the word “true” or “false” or a number. • Therefore a SPARQL processor would interpret the following the same way as the previous example: # filename: ex034.ttl @prefix d: <http://learningsparql.com/ns/data#> . @prefix dm: <http://learningsparql.com/ns/demo#> . d:item342 dm:shipped "2011-02-14"^^<http://www.w3.org/2001/XMLSchema#date> . d:item342 dm:quantity 4 . d:item342 dm:invoiced true . d:item342 dm:costPerItem 3.50 . 362
  • 363.
    • Here arethe same data expressed as RDF/XML <rdf:RDF> <rdf:Description rdf:about="http://learningsparql.com/ns/demo#item342"> <dm:shipped rdf:datatype="xsd:date">2011-02-14</dm:shipped> <dm:quantity rdf:datatype="xsd:integer">4</dm:quantity> <dm:invoiced rdf:datatype="xsd:boolean">false</dm:invoiced> <dm:costPerItem rdf:datatype="xsd:decimal">3.50</dm:costPerItem> </rdf:Description> </rdf:RDF> 363
  • 364.
    Making RDF MoreReadable with Language Tags and Labels • Example: to represent Berners-Lee’s job title in both English and French, we could use the triples: # filename: ex036.ttl @prefix v: <http://www.w3.org/2006/vcard/> . <http://www.w3.org/People/Berners-Lee/card#i> v:title "Director"@en . <http://www.w3.org/People/Berners-Lee/card#i> v:title "Directeur"@fr . 364
  • 365.
    • The labelpredicatefrom the RDF Schema namespace has always been one of RDF’s most important properties. • Example: # filename: ex037.ttl @prefix : <http://www.learningsparql.com/ns/demo#> . @prefix rdfs: <http://www.w3.org/2000/01/rdf-schema#> . :sideDish42 rdfs:label "french fries"@en-US . :sideDish42 rdfs:label "chips"@en-GB . :sideDish43 rdfs:label "chips"@en-US . :sideDish43 rdfs:label "crisps"@en-GB 365
  • 366.
    Blank Nodes andWhy They are Useful • The following shows some triples that represent an entry for someone in an address book: # filename: ex040.ttl @prefix ab: <http://learningsparql.com/ns/addressbook#> . ab:i0432 ab:firstName "Richard" ; ab:lastName "Mutt" ; ab:postalCode "49345" ; ab:city "Springfield" ; ab:homeTel "(229) 276-5135" ; ab:streetAddress "32 Main St." ; ab:region "Connecticut" ; ab:email "richard49@hotmail.com" . • The address book entry ex040.ttl is very flat, being just a list of values about Richard with no structure to those values. 366
  • 367.
    • The followingversion has a new predicate, d:addres, but its value has a namespace prefix : an underscore. • The underscore prefix means that this is a special kind of node known as a blank node. It has no permanent identity; its only purpose is to group together some other values. # filename: ex041.ttl @prefix ab: <http://learningsparql.com/ns/addressbook#> . ab:i0432 ab:firstName "Richard" ; ab:lastName "Mutt" ; ab:homeTel "(229) 276-5135" ; ab:email "richard49@hotmail.com" ; ab:address _:b1 . _:b1 ab:postalCode "49345" ; ab:city "Springfield" ; ab:streetAddress "32 Main St." ; ab:region "Connecticut" . 367
  • 368.
    Reusing and CreatingVocabularies: RDF Schema and OWL • Here are a few of the triples from RDF Schema vocabulary description of the Dublin Core vocabulary. – They describe the term “creator” that we used to describe Tim Berners- Lee relationship to the book represented by the URI urn:isbn:006251587X: # filename: ex042.ttl @prefix dc: <http://purl.org/dc/elements/1.1/> . @prefix rdf: <http://www.w3.org/1999/02/22-rdf-syntax-ns#> . @prefix rdfs: <http://www.w3.org/2000/01/rdf-schema#> . dc:creator rdf:type rdf:Property ; # a rdf:Property ; rdfs:comment "An entity primarily responsible for making the resource."@en-US ; rdfs:label "Creator"@en-US . 368
  • 369.
    • In additionto identifying properties, RDF Schema lets us to define new classes of resources. • For example, the following shows how we can declare ab:Musician and ab:MusicianInstrument classes for the address book data: # filename: ex043.ttl @prefix ab: <http://learningsparql.com/ns/addressbook#> . @prefix rdf: <http://www.w3.org/1999/02/22-rdf-syntax-ns#> . @prefix rdfs: <http://www.w3.org/2000/01/rdf-schema#> . ab:Musician rdf:type rdfs:Class ; rdfs:label "Musician" ; rdfs:comment "Someone who plays a musical instrument" . ab:MusicalInstrument a rdfs:Class ; rdfs:label "musical instrument" . 369
  • 370.
    • The followingdeclares an ab:playsInstrument property: # filename: ex044.ttl @prefix ab: <http://learningsparql.com/ns/addressbook#> . @prefix rdf: <http://www.w3.org/1999/02/22-rdf-syntax-ns#> . @prefix rdfs: <http://www.w3.org/2000/01/rdf-schema#> . ab:playsInstrument rdf:type rdf:Property ; rdfs:comment "Identifies the instrument that someone plays" ; rdfs:label "plays instrument" ; rdfs:domain ab:Musician ; rdfs:range ab:MusicalInstrument . 370
  • 371.
    • An exampleof using these properties: # filename: ex045.ttl @prefix ab: <http://learningsparql.com/ns/addressbook#> . ab:i0432 ab:firstName "Richard" ; ab:lastName "Mutt" ; ab:postalCode "49345" ; ab:city "Springfield" ; ab:homeTel "(229) 276-5135" ; ab:streetAddress "32 Main St." ; ab:region "Connecticut" ; ab:email "richard49@hotmail.com" ; ab:playsInstrument ab:vacuumCleaner . 371
  • 372.
    • Note thatin traditional object-oriented thinking, if we say “members of class Musiciann have a playInstrument property”, this means that a member of the Musician class must have a playInstrument value. – RDFS and OWL approach this from the opposite direction: the last two triples of ex044.ttl tell us that if something has a playInstrument value then it is a member of Class Musician and the playInstrument value is member of class ab:MusicalInstrument. • The ability of RDF resources to become members of classes based on their data values has made semantic web technology popular in areas such as medical research and intelligent agents. – Researcher can accumulate data with little apparent structure and then see what structures turns out to be there--, i.e., which resources turn out to be members of which class, and what their relationships are. 372
  • 373.
    • Without defininga large, complex ontology, many semantic web developers use just a few classes and properties from OWL to add metadata to their triples. – For example how much information the following dataset has about resource ab:i9771, Cindy Marshall? # filename: ex046.ttl @prefix ab: <http://learningsparql.com/ns/addressbook#> . @prefix rdf: <http://www.w3.org/1999/02/22-rdf-syntax-ns#> . @prefix rdfs: <http://www.w3.org/2000/01/rdf-schema#> . @prefix owl: <http://www.w3.org/2002/07/owl#> . ab:i0432 ab:firstName "Richard" ; ab:lastName "Mutt" ; ab:spouse ab:i9771 . ab:i8301 ab:firstName "Craig" ; ab:lastName "Ellis" ; ab:patient ab:i9771 . 373
  • 374.
    ab:i9771 ab:firstName "Cindy" ; ab:lastName"Marshall" . ab:spouse rdf:type owl:SymmetricProperty ; rdfs:comment "Identifies someone's spouse" . ab:patient rdf:type rdf:Property ; rdfs:comment "Identifies a doctor's patient" . ab:doctor rdf:type rdf:Property ; rdfs:comment "Identifies a doctor treating the named resource" ; owl:inverseOf ab:patient . 374
  • 375.
    Linked Data • Theidea of Linked Data is newer than that of the semantic web, but sometimes it is easier to think of the semantic web as building on the ideas behind Linked Data. • Linked Data is nor a specification, but a set of best practices for providing a data infrastructure that makes it easier to share data across the web. • We can then use semantic web technologies such as RDFS, OWL, and SPARQL to build applications around that data. 375
  • 376.
    The four principlesof Linked Data 1. Use URIs as names for things. 2. Use HTTP URIs so that people can look up those names. 3. When someone looks up a URI, provide useful information, using the standards (RDF, RFFS, SPARQL). 4. Include links to other URIs so that they can discover more information. 376
  • 377.
    More Readable QueryResults • Consider the following query: # filename: ex008.rq PREFIX ab: <http://learningsparql.com/ns/addressbook#> SELECT ?person WHERE { ?person ab:homeTel "(229) 276-5135" . } 377
  • 378.
    • When itis run against the following data: # filename: ex012.ttl @prefix ab: <http://learningsparql.com/ns/addressbook#> . @prefix d: <http://learningsparql.com/ns/data#> . d:i0432 ab:firstName "Richard" . d:i0432 ab:lastName "Mutt" . d:i0432 ab:homeTel "(229) 276-5135" . d:i0432 ab:email "richard49@hotmail.com" . d:i9771 ab:firstName "Cindy" . d:i9771 ab:lastName "Marshall" . d:i9771 ab:homeTel "(245) 646-5488" . d:i9771 ab:email "cindym@gmail.com" . d:i8301 ab:firstName "Craig" . d:i8301 ab:lastName "Ellis" . d:i8301 ab:email "craigellis@yahoo.com" . d:i8301 ab:email "c.ellis@usairwaysgroup.com" . 378
  • 379.
    • It producesthe following result: ------------------------------------------------------------ | person | ================================== | <http://learningsparql.com/ns/data#i0432> | ------------------------------------------------------------ This is not very helpful answe, but askinh the first and last names of the person with that phone number, like tjhis, # filename: ex017.rq PREFIX ab: <http://learningsparql.com/ns/addressbook#> SELECT ?first ?last WHERE { ?person ab:homeTel "(229) 276-5135" . ?person ab:firstName ?first . ?person ab:lastName ?last . } 379
  • 380.
    • We getmuch readable answer: ----------------------------- | first | last | ================= | “Richard” | “Mutt“ | ------------------------------ • Note that a semicolon means the same thing in SPARQL that it means in Turtle and N3. So the following query works exactly the same as the previous one: # filename: ex047.rq PREFIX ab: <http://learningsparql.com/ns/addressbook#> SELECT ?first ?last WHERE { ?person ab:homeTel "(229) 276-5135" ; ab:firstName ?first ; ab:lastName ?last . } 380
  • 381.
    Using the LabelsProvided by DBpedia • Example: retrieving the rdfs:label values associated with those URIs and SELECT ing those instead: # filename: ex048.rq PREFIX d: <http://dbpedia.org/ontology/> SELECT ?artistName ?albumName WHERE { ?album d:producer :Timbaland . ?album d:musicalArtist ?artist . ?album rdfs:label ?albumName . ?artist rdfs:label ?artistName . } 381
  • 382.
    Getting Labels fromSchemas and Ontologies • RDF Schemas and OQL ontologies can provide all kinds of metadata about the terms and relationships they define, and sometimes the simplest and most useful set of information is the rdfs:label properties associated with the terms that those ontologies define. – Because RDF Schemas and OWL ontologies are themselves collections of triples, if a dataset has an ontology associated with it, querying the dataset and ontology together can help to get more out of that data – which is what metadata is for. – Note that predicates are resources too, and often have valuable metadata such as rdfs:label values associated with them in an RDF Schemas or OWL ontology. 382
  • 383.
    • Example: Belowis some data about Richard Mutt expressed using FOAF vocabulary. – Note the property names are not too cryptic but they are not too user-friendly either. # filename: ex050.ttl @prefix foaf: <http://xmlns.com/foaf/0.1/> . <http://www.learningsparql.com/ns/demo#i93234> foaf:nick "Dick" ; foaf:givenname "Richard" ; foaf:mbox "richard49@hotmail.com" ; foaf:surname "Mutt" ; foaf:workplaceHomepage <http://www.philamuseum.org/> ; foaf:aimChatID "bridesbachelor" . – By querying this data and the FOAF ontology together, we can ask for the labels associated with the properties, which makes the data easier to read. 383
  • 384.
    • ARQ canaccept multiple --data arguments, and with the FOAF ontology (available at: http://xmlns.com/foaf/spec/indea.rdf) stored in a file called index.rdf, the following query runs the ex052.rq query against the combined triples of index.rdf and ex050ttl: arq --data ex050.ttl --data index.rdf --query ex052.rq #filename: ex052.rq PREFIX foaf: <http://xmlns.com/foaf/0.1/> PREFIX rdfs: <http://www.w3.org/2000/01/rdf-schema#> SELECT ?propertyLabel ?value WHERE { ?s ?property ?value . ?property rdfs:label ?propertyLabel . • The first triple pattern asks for all triples, because all three parts of the triple pattern are variables. • The second triple pattern binds rdfs:label values associated with the ?Property values from the first triple pattern to the ?propertyLabel variable. 384
  • 385.
    • The resultof running the query against the combination of Richard Mutt data and the FOAF ontology is much more readable than a straight dump of the data itself: ------------------------------------------------------------------------------------------------- | propertyLabel | value | ======================================================== | "personal mailbox“ | "richard49@hotmail.com" | | "nickname" | "Dick" | | "Surname" | "Mutt" | | "Given name" | "Richard" | | "workplace homepage" | http://www.philamuseum.org/ | | "AIM chat ID" | "bridesbachelor" | -------------------------------------------------------------------------------------------------- 385
  • 386.
    Searching Further inthe Data • All the data that we have queried so far would fit easily into a simple table. • Instead, if the data of the next example would be stored in a relational database it would go into two tables: # filename: ex069.ttl @prefix ab: <http://learningsparql.com/ns/addressbook#> . @prefix d: <http://learningsparql.com/ns/data#> . # People d:i0432 ab:firstName "Richard" ; ab:lastName "Mutt" ; ab:email "richard49@hotmail.com" . d:i9771 ab:firstName "Cindy" ; ab:lastName "Marshall" ; ab:email "cindym@gmail.com" . d:i8301 ab:firstName "Craig" ; ab:lastName "Ellis" ; ab:email "c.ellis@usairwaysgroup.com" . 386
  • 387.
    # Courses d:course34 ab:courseTitle"Modeling Data with OWL" . d:course71 ab:courseTitle "Enhancing Websites with RDFa" . d:course59 ab:courseTitle "Using SPARQL with non-RDF Data" . d:course85 ab:courseTitle "Updating Data with SPARQL" . # Who's taking which courses d:i8301 ab:takingCourse d:course59 . d:i9771 ab:takingCourse d:course34 . d:i0432 ab:takingCourse d:course85 . d:i0432 ab:takingCourse d:course59 . d:i9771 ab:takingCourse d:course59 . • Note that in a relational database, each row of each table would need a unique identifier within that table so that you could cross- reference between the tables to find out, e.g., who took which courses and the names of those course. • RDF data has this built in: each triple’s subject is a unique identifier for that resource. 387
  • 388.
    • A SPARQLversion of what relational database developers call ”join” or a combination of data from multiple ”tables”, is very simple: # filename: ex070.rq PREFIX ab: <http://learningsparql.com/ns/addressbook#> SELECT ?last ?first ?courseName WHERE { ?s ab:firstName ?first ; ab:lastName ?last ; ab:takingCourse ?course . ?course ab:courseTitle ?courseName . 388
  • 389.
    • As withrelational databases, the information about who took what courses links person Ids with course Ids, and the ex70.rq query links those Ids to the more readable labels, showing that Cindy and Richard are taking two courses and Craig is taking one: ------------------------------------------------------------------------------------ | last | first | courseName | ================================================ | "Ellis" | "Craig" | "Using SPARQL with non-RDF Data“ | | "Marshall“ | "Cindy" | "Using SPARQL with non-RDF Data" | | "Marshall“ | "Cindy" | "Modeling Data with OWL" | | "Mutt" | "Richard" | "Using SPARQL with non-RDF Data“ | | "Mutt" | "Richard" | "Updating Data with SPARQL" | ------------------------------------------------------------------------------------- Note. If we would split the data set ex069.ttl into three different datasets, (say ex072.ttl, ex073ex.ttl and ex368.ttl) the command line: arq --query ex070.rq – data ex072.tt1 –data ex073.tt1 –data ex368.tt1 would produce the same result. 389
  • 390.
    Searching with BlankNodes • Although blank nodes have no permanent identity, they can be used to group together other values. • For example inthe following, the person represented by the prefixed ab:i0432 has an address value of_:b1. • The uderscore tells us that the part after the colon is insignificant; the important thing is that the same resource has an ab:postalCode value of”49345”, an ab:city value of ”Springfield”, an ab:streetAddress value of ”32Main st.”, and an ab:region value of ”Connecticut” That is, Richard’s address has these values. 390
  • 391.
    # filename: ex041.ttl @prefixab: <http://learningsparql.com/ns/addressbook#> . ab:i0432 ab:firstName "Richard" ; ab:lastName "Mutt" ; ab:homeTel "(229) 276-5135" ; ab:email "richard49@hotmail.com" ; ab:address _:b1 . _:b1 ab:postalCode "49345" ; ab:city "Springfield" ; ab:streetAddress "32 Main St." ; ab:region "Connecticut" . The following query asks about the ab:address value # filename: ex086.rq PREFIX ab: <http://learningsparql.com/ns/addressbook#> SELECT ?addressVal WHERE { ?s ab:address ?addressVal } 391
  • 392.
    • Note: Anyname assigned to a blank node is temporary, and a processor does not have to worry about the temporary name as long as it remembers which nodes it connects to. • In this case, it has a different name in the output (_:b0) from what it has in the input (_b1). -------------------- | addressVal | ============= | _:b0 | --------------------- In a real query we do not include the names of variables that represent the blank nodes on SELECT list . For example: 392
  • 393.
    # filename: ex088.rq PREFIXab: <http://learningsparql.com/ns/addressbook#> SELECT ?firstName ?lastName ?streetAddress ?city ?region ?postalCode WHERE { ?s ab:firstName ?firstName ; ab:lastName ?lastName ; ab:address ?address . ?address ab:postalCode ?postalCode ; ab:city ?city ; ab:streetAddress ?streetAddress ; ab:region ?region . } • Compared with queries that do not reference blank nodes, the query has nothing unusual, and neither does the result when run with the same ex041.ttl dataset. 393
  • 394.
    • Compared withqueries that do not reference blanh nodes, the query has nothing unusual, and neither does the result when run with the same ex041.ttl dataset. ----------------------------------------------------------------------------------------------------------------- | firstName | lastName | streetAddress | city | region | postalCode | ================================================================ | "Richard“ | "Mutt" | "32 Main St." | "Springfield“ | "Connecticut" | "49345" | ------------------------------------------------------------------------------------------------------------------ • To summarize, we can use a variable to reference blank nodes in RDF data just like we can use one to reference any other nodes, and doing so is useful for finding connections between other nodes, but there is no reason to ask for the values of any variables standing in for blank nodes. 394
  • 395.
    Eliminating Redundant Output •Like in SQL, the DISTINCT keyword can be used to eliminate duplicates. • For example the query: # filename: ex090.rq SELECT ?p WHERE { ?s ?p ?o . } would show the predicate of every triple in a dataset. 395
  • 396.
    • When runningit with the ex069.ttl it shows the following: ----------------------------------------------------------------------------------- | p | =============================================== | <http://learningsparql.com/ns/addressbook#courseTitle> | | <http://learningsparql.com/ns/addressbook#courseTitle> | | http://learningsparql.com/ns/addressbook#courseTitle> | | <http://learningsparql.com/ns/addressbook#takingCourse> | | <http://learningsparql.com/ns/addressbook#email> | | <http://learningsparql.com/ns/addressbook#lastName> | | <http://learningsparql.com/ns/addressbook#firstName> | | <http://learningsparql.com/ns/addressbook#takingCourse> | | <http://learningsparql.com/ns/addressbook#takingCourse> | | <http://learningsparql.com/ns/addressbook#email> | | <http://learningsparql.com/ns/addressbook#lastName> | | <http://learningsparql.com/ns/addressbook#firstName> | | <http://learningsparql.com/ns/addressbook#takingCourse> | | <http://learningsparql.com/ns/addressbook#takingCourse> | | <http://learningsparql.com/ns/addressbook#email> | | <http://learningsparql.com/ns/addressbook#lastName> | | <http://learningsparql.com/ns/addressbook#firstName> | | <http://learningsparql.com/ns/addressbook#courseTitle> | ----------------------------------------------------------------------------------- 396
  • 397.
    • Instead thequery # filename: ex092.rq SELECT DISTINCT ?p WHERE { ?s ?p ?o . } With the same dataset gives the following output ----------------------------------------------------------------------------- | p | ============================================ | <http://www.w3.org/2000/01/rdf-schema#label> | | <http://learningsparql.com/ns/addressbook#takingClass> | | <http://learningsparql.com/ns/addressbook#email> | | <http://learningsparql.com/ns/addressbook#lastName> | | <http://learningsparql.com/ns/addressbook#firstName> | ------------------------------------------------------------------------------ Note: The result of this query is like a simplistic little schema, because it tells what data is being tracked in this dataset. It can guide user’s subsequent queries. 397
  • 398.
    Combining Different SearchResults • SPARQL’s UNION keyword can be used to specify multiple different graph patterns and then ask for a combination of all the data that fits any of those pattern. • For example, with the ex069.ttl data that listed, people, courses, and who took which courses, we could list the people and the courses with the following query: # filename: ex098.rq PREFIX ab: <http://learningsparql.com/ns/addressbook#> PREFIX d: <http://learningsparql.com/ns/data#> SELECT * WHERE { { ?person ab:firstName ?first ; ab:lastName ?last . } UNION { ?course ab:courseTitle ?courseName . } } 398
  • 399.
    • The resulthas columns for each variable filled out for the names and the courses: --------------------------------------------------------------------------------------------------------------------- | person | first | last | course | courseName | =================================================================== | d:i8301 | "Craig" | "Ellis" | | | | d:i9771 | "Cindy" | "Marshall“ | | | | d:i0432 | "Richard" | "Mutt" | | | | | | | d:course85 | "Updating Data with SPARQL" | | | | | d :course59 | "Using SPARQL with non-RDF Data" | | | | | d:course71 | "Enhancing Websites with RDFa" | | | | | d:course34 | "Modeling Data with OWL" | ---------------------------------------------------------------------------------------------------------------------- • It is not very useful example, but it demonstrates how UNION can let query pull two sets of triples without specifying any connection between the sets. • Next example is more useful, using UNION to retrieve two overlapping sets of data. 399
  • 400.
    • Imagine thatthe sample address book data stored information about musical instruments that each person plays, and we want to retrieve the first names, last names, and instrument names of the horn players. # filename: ex100.ttl @prefix ab: <http://learningsparql.com/ns/addressbook#> . @prefix d: <http://learningsparql.com/ns/data#> . d:i0432 ab:firstName "Richard" ; ab:lastName "Mutt" ; ab:instrument "sax" ; ab:instrument "clarinet" . d:i9771 ab:firstName "Cindy" ; ab:lastName "Marshall" ; ab:instrument "drums" . d:i8301 ab:firstName "Craig" ; ab:lastName "Ellis" ; ab:instrument "trumpet" The query in ex101.rq has a graph pattern to retrieve the first name, last name, and instrument names of any trumpet players and the same information about any sax players. 400
  • 401.
    # filename: ex101.rq PREFIXab: <http://learningsparql.com/ns/addressbook#> SELECT ?first ?last ?instrument WHERE { { ?person ab:firstName ?first ; ab:lastName ?last ; ab:instrument "trumpet" ; ab:instrument ?instrument . } UNION { ?person ab:firstName ?first ; ab:lastName ?last ; ab:instrument "sax" ; ab:instrument ?instrument . } } 401
  • 402.
    • The resultsshow who play these instruments. – For each person who plays the sax or trumpet, it also lists any other instrument they play. --------------------------------------------- | first | last | instrument | ========================== | "Craig" | "Ellis“ | "trumpet" | | "Richard" | "Mutt" | "clarinet" | | "Richard" | "Mutt" | "sax" | ---------------------------------------------- 402
  • 403.
    Sorting, Aggregating, Findingthe Biggest and Smallest … • SPARQL allows sorting the data and using built-in functions to get more out of the data. • Consider the following expense report dataset: # filename: ex145.ttl @prefix e: <http://learningsparql.com/ns/expenses#> . @prefix d: <http://learningsparql.com/ns/data#> . d:m40392 e:description "breakfast" ; e:date "2011-10-14T08:53" ; e:amount 6.53 . d:m40393 e:description "lunch" ; e:date "2011-10-14T13:19" ; e:amount 11.13 . 403
  • 404.
    d:m40394 e:description "dinner"; e:date "2011-10-14T19:04" ; e:amount 28.30 . d:m40395 e:description "breakfast" ; e:date "2011-10-15T08:32" ; e:amount 4.32 . d:m40396 e:description "lunch" ; e:date "2011-10-15T12:55" ; e:amount 9.45 . d:m40397 e:description "dinner" ; e:date "2011-10-15T18:54" ; e:amount 31.45 . d:m40398 e:description "breakfast" ; e:date "2011-10-16T09:05" ; e:amount 6.65 . d:m40399 e:description "lunch" ; e:date "2011-10-16T13:24" ; e:amount 10.00 . d:m40400 e:description "dinner" ; e:date "2011-10-16T19:44" ; e:amount 25.05 . 404
  • 405.
    Sorting Data • SPARQLuses phrase ORDER BY to sort data, e.g., # filename: ex146.rq PREFIX e: <http://learningsparql.com/ns/expenses#> SELECT ?description ?date ?amount WHERE { ?meal e:description ?description ; e:date ?date ; e:amount ?amount . } ORDER BY ?amount – Using the expense report data it shows the following: 405
  • 406.
    -------------------------------------------------------------- | description |date | amount | =================================== | "breakfast" | "2011-10-15T08:32“ | 4.32 | | "breakfast" | "2011-10-14T08:53“ | 6.53 | | "breakfast" | "2011-10-16T09:05" | 6.65 | | "lunch" | "2011-10-15T12:55" | 9.45 | | "lunch" | "2011-10-16T13:24" | 10.00 | | "lunch" | "2011-10-14T13:19" | 11.13 | | "dinner" | "2011-10-16T19:44" | 25.05 | | "dinner" | "2011-10-14T19:04" | 28.30 | | "dinner" | "2011-10-15T18:54" | 31.45 | --------------------------------------------------------------- 406
  • 407.
    Finding the Smallest,the Biggest, the Count, the Average • The SPARQL 1.0 way to find the smallest, the biggest, or the alphabetically first or last value in the data retrieved from a dataset is to sort the data and then use the LIMIT keyword. • E.g., running the following query shows the most expensive meal: # filename: ex151.rq PREFIX e: <http://learningsparql.com/ns/expenses#> SELECT ?description ?date ?amount WHERE { ?meal e:description ?description ; e:date ?date ; e:amount ?amount . } ORDER BY DESC(?amount) LIMIT 1 407
  • 408.
    --------------------------------------------------------------- | description |date | amount | ==================================== | "dinner" | "2011-10-15T18:54" | 31.45 | ------------------------------------------------------------------ – Note: without the DESC ( ) function on the sort key, the query would have displayed data for he least expensive meal, because with the data sorted in ascending order, that would have been first. – The MAX ( ) function allows to find the largest amount with a much simple query, e.g., running the query # filename: ex153.rq PREFIX e: <http://learningsparql.com/ns/expenses#> SELECT (MAX(?amount) as ?maxAmount) WHERE { ?meal e:amount ?amount . } shows the following: ------------------- | maxAmount | ============ | 31.45 | ------------------- 408
  • 409.
    • The followingquery finds the average cost of all the meals in the expense report data: # filename: ex156.rq PREFIX e: <http://learningsparql.com/ns/expenses#> SELECT (AVG(?amount) as ?avgAmount) WHERE { ?meal e:amount ?amount . • Using the SUM ( ) function in the same place would add up the values, and the count ( ) function would count how many values got bound to that variable, i.e., how many e:amount values were retrieved. 409
  • 410.
    QUERYING a RemoteSPARQL Service • So far we have used the FROM keyword to name a dataset to query that may be a local or remote file. • E.g., the next query asks for any Dublin Core title values in Tim Berners-Lee’s FOAF file, which is stored on an MIT server: # filename: ex166.rq PREFIX dc: <http://purl.org/dc/elements/1.1/> SELECT ?title FROM <http://dig.csail.mit.edu/2008/webdav/timbl/foaf.rdf> WHERE { ?s dc:title ?title . 410
  • 411.
    • The SERVICEkeyword gives an other way to query remote data, but instead of pointing at an RDF file somewhere, we point it at a SPARQL endpoint. • While a typical SPARQL query or subquery retrieves data from somewhere local or remote and applies a query to it, the SERVICE keyword lets we to say – “send this query off to the specified SPARQL endpoint service, which will run the query, and then retrieve the result”. • The SERVICE keyword must go inside of a graph pattern, so you use it to introduce a subquery. – The entire query may just be the one subquery, like the following: 411
  • 412.
    # filename: ex167.rq PREFIXcat: <http://dbpedia.org/resource/Category:> PREFIX skos: <http://www.w3.org/2004/02/skos/core#> PREFIX rdfs: <http://www.w3.org/2000/01/rdf-schema#> PREFIX owl: <http://www.w3.org/2002/07/owl#> PREFIX foaf: <http://xmlns.com/foaf/0.1/> SELECT ?p ?o WHERE { SERVICE <http://DBpedia.org/sparql> { SELECT ?p ?o WHERE { <http://dbpedia.org/resource/Joseph_Hocking> ?p ?o . } } } – This subquery asks for the predicates and objects of all the Dbpedia triples that have http://dbpedia.org/resource/Joseph_Hocking as their subject. – The outer query asks for the same variables, creating the following output: 412
  • 413.
    ------------------------------------------------------------------------------------------------- | p |o | ======================================================= | | owl:sameAs | <http://rdf.freebase.com/ns/guid.9202a8c...> | | rdfs:comment | "Joseph Hocking (November 7, 1860–March ..."@en | | skos:subject | cat:Cornish_writers | | skos:subject | cat:English_Methodist_clergy | | skos:subject | cat:19th-century_Methodist_clergy | | skos:subject | cat:People_from_St_Stephen-in-Brannel | | skos:subject | cat:1860_births | | skos:subject | cat:1937_deaths | | skos:subject | cat:English_novelists | | rdfs:label | "Joseph Hocking"@en | | foaf:page | <http://en.wikipedia.org/wiki/Joseph_Hocking> | ------------------------------------------------------------------------------------------------ 413
  • 414.
    • The nextquery sends a similar request about the same British novelist to the Free University of Berlin’s collection of metadata about Project Guteberg free eBook collection: # filename: ex170.rq PREFIX rdf: <http://www.w3.org/1999/02/22-rdf-syntax-ns#> PREFIX rdfs: <http://www.w3.org/2000/01/rdf-schema#> PREFIX gp: <http://www4.wiwiss.fu-berlin.de/gutendata/resource/people/> SELECT ?p ?o WHERE { SERVICE <http://www4.wiwiss.fu-berlin.de/gutendata/sparql> { SELECT ?p ?o WHERE { gp:Hocking_Joseph ?p ?o . } } } The result is the following: --------------------------------------------------------------------------------------------------------- | p | o | ============================================================ | rdfs:label | "Hocking, Joseph" | | <http://xmlns.com/foaf/0.1/name> | "Hocking, Joseph" | | rdf:type | <http://xmlns.com/foaf/0.1/Person> | --------------------------------------------------------------------------------------------------------- 414
  • 415.
    Federated Queries: SearchingMultiple Datasets with One Query • In a federated query like the following, once the variables in the first subquery are bound, the SPARQL processor uses the same values for those variables in subsequent subqueries . – This can be useful when we want to cross reference data from multiple sources- 415
  • 416.
    # filename: ex172.rq PREFIXcat: <http://dbpedia.org/resource/Category:> PREFIX foaf: <http://xmlns.com/foaf/0.1/> PREFIX gp: <http://www4.wiwiss.fu-berlin.de/gutendata/resource/people/> PREFIX owl: <http://www.w3.org/2002/07/owl#> PREFIX rdf: <http://www.w3.org/1999/02/22-rdf-syntax-ns#> PREFIX rdfs: <http://www.w3.org/2000/01/rdf-schema#> PREFIX skos: <http://www.w3.org/2004/02/skos/core#> SELECT ?dbpProperty ?dbpValue ?gutenProperty ?gutenValue WHERE { SERVICE <http://DBpedia.org/sparql> { SELECT ?dbpProperty ?dbpValue WHERE { <http://dbpedia.org/resource/Joseph_Hocking> ?dbpProperty ?dbpValue . } } SERVICE <http://www4.wiwiss.fu-berlin.de/gutendata/sparql> { SELECT ?gutenProperty ?gutenValue WHERE { gp:Hocking_Joseph ?gutenProperty ?gutenValue . } } } 416