http://www.free-powerpoint-templates-design.com
SDN 第二話
After OpenFlow
上集回顧
• 回顧一下
• Open Networking vs. SDN
• OpenFlow
• Google B4
• SDN Controller
• NOX, POX
• FloodLight
• Ryu
• OpenDayLight
• ONOS
• Data Plane
• NetFPGA
• OpenvSwitch
• ASIC – TTD/NDM
• OFDPA
• Multi-Tenant
• FlowVisor
• VeRTIGO
• OpenVirTex
• VTN
現實與理想
OpenFlow SDN
如果這麼棒
那我們其他電信商和
Cloud Datacenter
也來玩看看
可是瑞凡
你這個Protocol
我們不能match
為什麼?
OpenFlow有定義
晶片功能也有支援
不是嗎?
可是瑞凡
你這個Protocol
我們OFDPA還做
不出來…
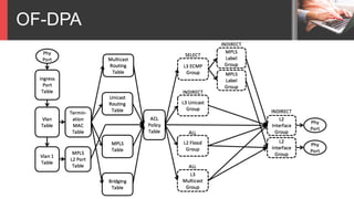
OF-DPA
下一代SDN 參上!
P4 起源 – 概念
https://www.sigcomm.org/sites/default/files/ccr/papers/2014/July/0000000-0000004.pdf
P4 起源 – 晶片設計
http://conferences.sigcomm.org/sigcomm/2013/papers/sigcomm/p99.pdf
Traditional Fixed Pipeline
What is P4?
P4 這樣的話
可以取代
OpenFlow 嗎?
P4 vs. OpenFlow
P4 這樣猛的話
OF-DPA誰要用?
照你這麼說
Broadcom還真連
自己都快不用了
我想用P4的話
只能買
Barefoot Tofino
嗎?
P4 Data Plane
• PISA: Flexible Match + Action ASICs
• Intel Flexpipe, Cisco Doppler, Cavium Xpliant, Barefoot Tofino, etc…
• NPU:
• EZChip, Netronome, etc…
• CPU:
• OpenvSwitch, eBPF, etc…
• FPGA:
• Xilinx, Intel, etc…
其他SDN
在這個世界上
有一種SDN
叫做你覺得是SDN
現今SDN的兩大認知分別
SDN
Defined Data Plane Control Data Plane
定義網路設備功能 動態設定網路功能
網路自動化管理
OpenFlow, P4, etc…
Netconf, RESTful API, gRPC,
等控制介面遠端設定
Controller
大家回想一下
SDN的初衷
是希望不被硬體供應
商綁死嗎?
是為了減少設備成本
嗎?
是為了拓展新的營業
模式嗎?
是為了讓網路設備
擁有者能夠
自己做TE嗎?
想要做
Load Balance
Service Function Chain
嗎?
這些問題
下集一一交流!
因為我還在想
下集預告
SDN的各種
cosplay
SDN用在:
• WAN
• Datacenter
• Wifi Access
• Broadband
• Mobile
• Transport
Thank you

Sdn 101-2