Sales and Distribution Configuration Steps in SPRO:
When i was working on my first implementation i had to read / google various articles and SCN
Search for configuration steps.
I have made step wise guide for future reference on How to do SD Module configuration and sharing
it with you for your reference as well.
Login to your SAP Client and Goto SPRO Transaction
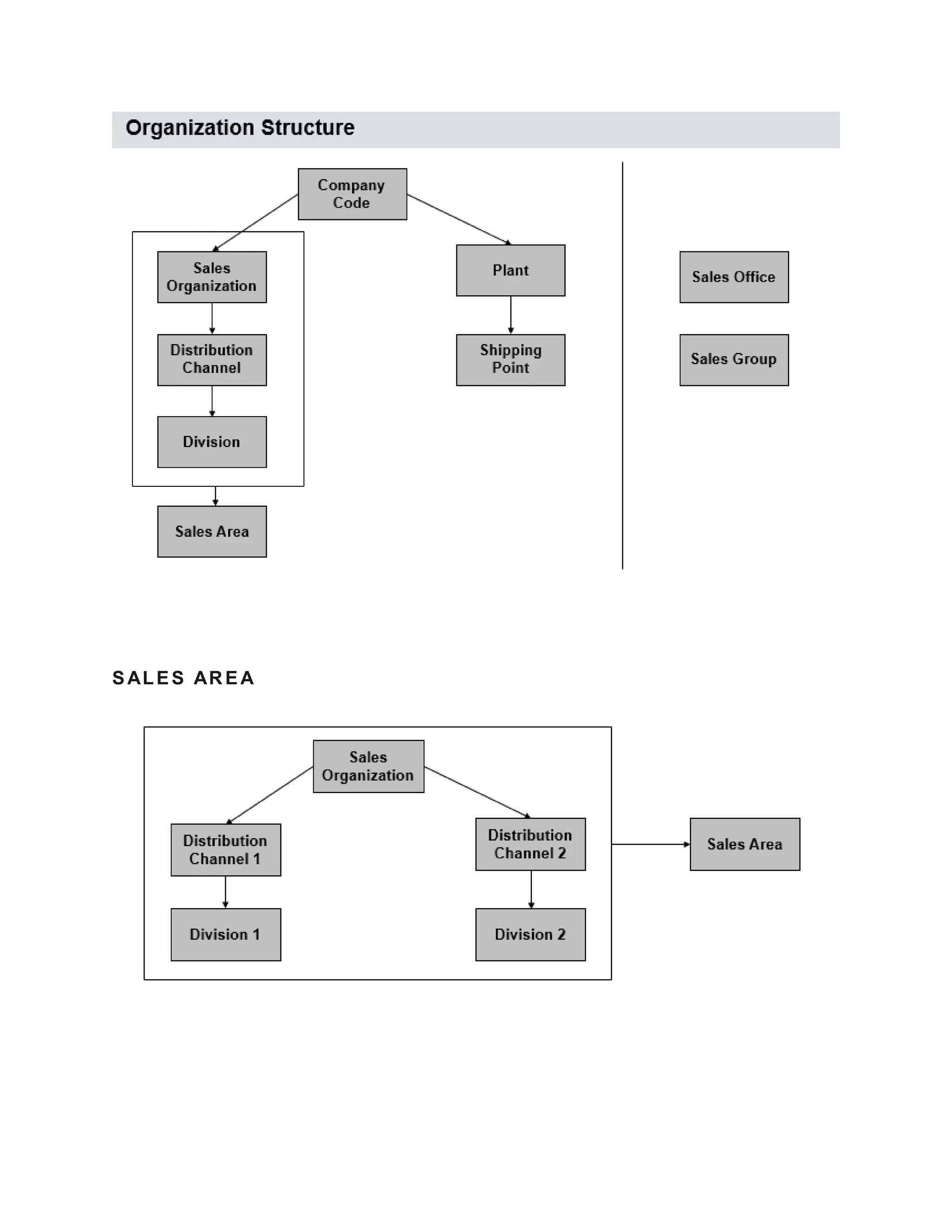
Enterprise Structure is main part of any configuration and under this only we define and Assign.
Creating a Sales organization: – (This is Top most in SD Module Tree Structure)
Path : SAP→ Enterprise Structure → Definition → Sales and Distribution → Define,
Copy, check Sales org.
Creating a Distribution Chanel:
Path: SAP→ Definition → SD→ Define Copy Delete check, Distribution channel
Creating a Division:
Path: SAP→Enterprise Structure→ Definitions → logistic Generals→ Define
Copy,Check Divisions→ Double click.
Creating Sales Office:
Path: SAP→Enterprise Structure→ Definition →Sales and Distribution → Maintain Sales office
Creating sales group:
Path: SAP→Enterprise Structure→ Definition → Sales and Distribution → Maintain Sales group.
Assigning sales organization to company Code :
Path: SAP→Enterprise Structure→ Assignment → Sales and Distribution→ Assign Sales Org.
to company code.
Assign Distribution channel to sales org :
Path: SAP→Enterprise Structure→ Assignment → SD → Assign Dis. Chanel to sales org →
new entry.
Assign Division to sales org:
Path: SAP→Enterprise Structure→ Assignments → S D → Assign division to sales org→
new entry.
Creating Assignment of Sales Area:
Path: SAP→Enterprise Structure→ Assignment → SD→ Setup Sales area.(Create
assignment between your sales org. Distribution channel and division by Selecting new
entries)
Assign Sales office and sales area:
Path: SAP→Enterprise Structure→ Assignment → SD → assign sales group to Sales area
*→ assignments SD→ assign sales group to sales office.→ new entries
Assign Sales org. Distribution channel- Plant
Path: SAP→Enterprise Structure→ assignment→ SD→ Assign Sales org- distribution
channel→ plant
Create Shipping Points:
Path: SAP→Enterprise Structure → Definition → logistic execution s Define copy delete
shipping Point
Assign Shipping Point to Plant :
It ensure goods from Different plant can be dispatched from different Shipping Points
Path: SAP→Enterprise Structure→ Assignment → LE. → assign Shipping Point to plant
Define common Distribution channel for master Data
Transaction: VOR1
Define Common Division for master Date
Transaction: VOR2
PRICING PROCEDURE: Configuration Steps
Step 1:
Condition Table ( if existing fulfill the requirement do not create one)
Path: SAP→ S D→ Basic function→ Pricing Control→ *
NOTE : Condition Table [ Mostly existing one fulfill the requirement]
Step 2:
Access Sequence: ( If Existing full fill the requirement do not create one)
Path: SAP→ Sales and Distribution → Basic function-> -Pricing Control→ Access sequence
Step 3:
Condition Type:
Path: SAP→ S.D.→ Basic functions→ Pricing Control→ Condition Type.
SALES AR EA

Sd configrution

  • 1.
    Sales and DistributionConfiguration Steps in SPRO: When i was working on my first implementation i had to read / google various articles and SCN Search for configuration steps. I have made step wise guide for future reference on How to do SD Module configuration and sharing it with you for your reference as well. Login to your SAP Client and Goto SPRO Transaction Enterprise Structure is main part of any configuration and under this only we define and Assign. Creating a Sales organization: – (This is Top most in SD Module Tree Structure) Path : SAP→ Enterprise Structure → Definition → Sales and Distribution → Define, Copy, check Sales org. Creating a Distribution Chanel: Path: SAP→ Definition → SD→ Define Copy Delete check, Distribution channel Creating a Division: Path: SAP→Enterprise Structure→ Definitions → logistic Generals→ Define Copy,Check Divisions→ Double click. Creating Sales Office: Path: SAP→Enterprise Structure→ Definition →Sales and Distribution → Maintain Sales office Creating sales group: Path: SAP→Enterprise Structure→ Definition → Sales and Distribution → Maintain Sales group. Assigning sales organization to company Code : Path: SAP→Enterprise Structure→ Assignment → Sales and Distribution→ Assign Sales Org. to company code.
  • 2.
    Assign Distribution channelto sales org : Path: SAP→Enterprise Structure→ Assignment → SD → Assign Dis. Chanel to sales org → new entry. Assign Division to sales org: Path: SAP→Enterprise Structure→ Assignments → S D → Assign division to sales org→ new entry. Creating Assignment of Sales Area: Path: SAP→Enterprise Structure→ Assignment → SD→ Setup Sales area.(Create assignment between your sales org. Distribution channel and division by Selecting new entries) Assign Sales office and sales area: Path: SAP→Enterprise Structure→ Assignment → SD → assign sales group to Sales area *→ assignments SD→ assign sales group to sales office.→ new entries Assign Sales org. Distribution channel- Plant Path: SAP→Enterprise Structure→ assignment→ SD→ Assign Sales org- distribution channel→ plant Create Shipping Points: Path: SAP→Enterprise Structure → Definition → logistic execution s Define copy delete shipping Point Assign Shipping Point to Plant : It ensure goods from Different plant can be dispatched from different Shipping Points Path: SAP→Enterprise Structure→ Assignment → LE. → assign Shipping Point to plant Define common Distribution channel for master Data Transaction: VOR1 Define Common Division for master Date Transaction: VOR2
  • 3.
    PRICING PROCEDURE: ConfigurationSteps Step 1: Condition Table ( if existing fulfill the requirement do not create one) Path: SAP→ S D→ Basic function→ Pricing Control→ * NOTE : Condition Table [ Mostly existing one fulfill the requirement] Step 2: Access Sequence: ( If Existing full fill the requirement do not create one) Path: SAP→ Sales and Distribution → Basic function-> -Pricing Control→ Access sequence Step 3: Condition Type: Path: SAP→ S.D.→ Basic functions→ Pricing Control→ Condition Type.
  • 4.