Embed presentation
Download as DOCX, PPTX



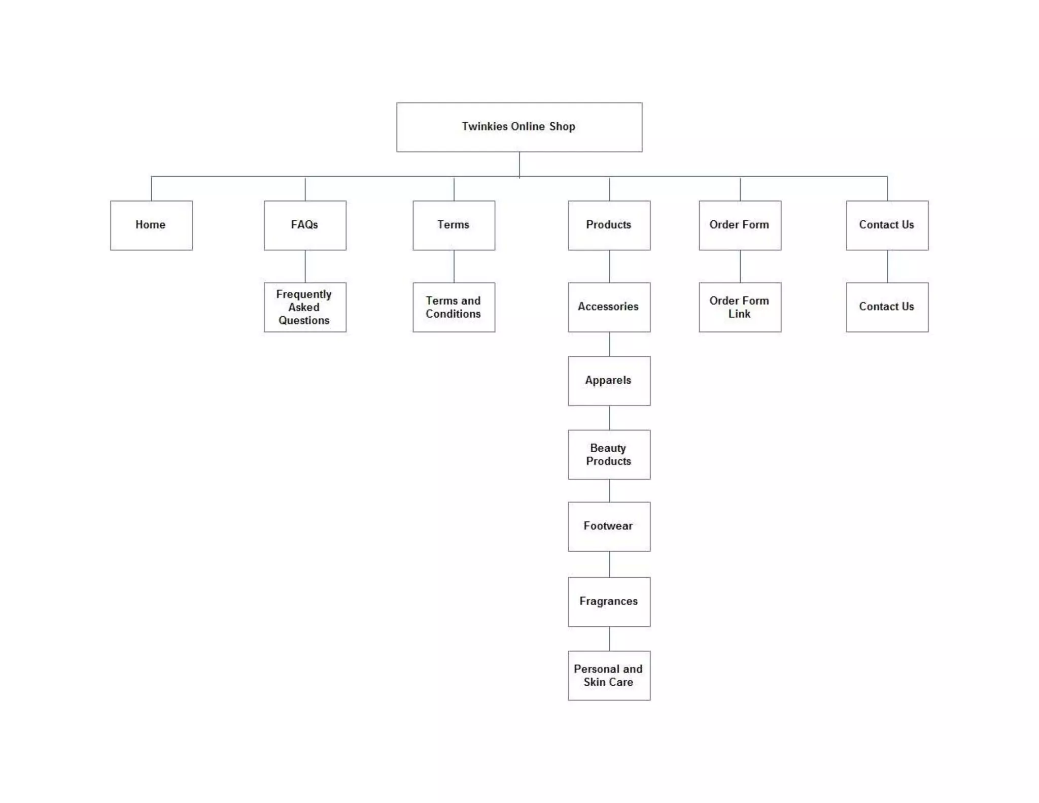
This document appears to be a screen navigation diagram created by Jensen Katherine L. Vergara, a student in BSIT 4-1. The diagram likely outlines the flow and links between different screens or pages in a software application or website. It aims to visually depict the path a user can take to navigate through various screens or sections.

