TUGAS : PENGANTAR RISET
PERTANYAAN TERBUKA DAN TETUTUP
DAN KERANGKA PROPOSAL (KOHOR, CASE CONTROL, DAN CROSESIONAL)

NAMA : SAMNIAH
NIM

: 11.11.932

TINGKAT : 2B

AKADEMIK KEPERAWATAN
PEERINTAH KABUPATEN MUNA
2013/201
A. CONTOH PERTANYAAN TERTUTUP
1. Penyebab utama diare adalah mengkonsumsi makanan yang tidak higenis ?
a. Ya
b. Tidak
2. Diare adalah salah satu penyakit yang paling berbahaya pada system pencernaan ?
a. Ya
b. Tidak
3. Pengobatan diare dengan cara pemberian antibiotic, misalnya tetra ?
a. Ya
b. Tidak
4. Gejala dari diare adalah buang air besar lebih dari empat kali per hari dengan konsistensi feses encer ?
a. Ya
b. Tidak
5. Penunjang besar tejadinya diare karna tidak adanya WC (jamban) di kalangan masyarakat ?
a. Ya
b. Tidak

B. PERTANYAAN TERBUKA
1.
2.
3.
4.
5.

Menurut anda pengertian dari penyakit diare adalah……
Menurut anda tanda dan gejala dari penyakit diare adalah…….
Apa yang anda ketahui tentang pencegahan penyakit diare…..
Apa yang anda ketahui tentang penyebab dari penyakit diare……..
Menurut anda tindakan apa yang tepat untuk mengatasi masalah orang yang sedang diare…..
-

1. CASE CONTROL

-

PENDERITA
DIARE

RETROSPEKTIF

-

POPULASI

RIWAYAT
MENGKONSUMSI
MAKANAN YANG TIDAK
BERSIH
TINGGAL DI
LINGKUNGAN KOTOR

RIWAYAT
MENGKONSUMSI
MAKANAN YANG BERSIHBERSIH
TINGGAL DI
LINGKUNGAN BERSIH

6 TAHUN
-

TIDAK
MENDERITA
DIARE

RIWAYAT
MENGKONSUMSI
MAKANAN YANG TIDAK
BERSIH
TINGGAL DI LINGKUNGAN
KOTOR

RETROSPEKTIF
-

-

RIWAYAT
MENGKONSUMSI
MAKANAN YANG BERSIHBERSIH
TINGGAL DI
LINGKUNGAN BERSIH
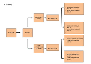
2. KOHOR
-

MENDERITA
DIARE

RETROSPEKTIF

POPULASI

RESIKO DEHIDRASI
BESAR
SYOK HIPOVELEMIK
BESAR

RESIKO DEHIDRASI
KECIL
SYOK HIPOVELEMIK
KECIL

-

6 TAHUN

-

TIDAK
NUSMENDERI
TA DIARE

RESIKO DEHIDRASI BESAR
SYOK HIPOVELEMIK
BESAR

-

RESIKO DEHIDRASI
KECIL
SYOK HIPOVELEMIK
KECIL

RETROSPEKTIF

-
3. CROSESIONAL

POPULASI
SAMPEL

KEBERSIHAN MAKANAN KURANG

RESIKO TERKENA
DIARE BESAR

RESIKO TERKENA
DIARE KECIL

KEBERSIHAN MAKANAN BAIK

RESIKO TERKENA
DIARE BESAR

RESIKO TERKENA
DIARE KECIL

Samniah tugas pengantar riset

  • 1.
    TUGAS : PENGANTARRISET PERTANYAAN TERBUKA DAN TETUTUP DAN KERANGKA PROPOSAL (KOHOR, CASE CONTROL, DAN CROSESIONAL) NAMA : SAMNIAH NIM : 11.11.932 TINGKAT : 2B AKADEMIK KEPERAWATAN PEERINTAH KABUPATEN MUNA 2013/201
  • 2.
    A. CONTOH PERTANYAANTERTUTUP 1. Penyebab utama diare adalah mengkonsumsi makanan yang tidak higenis ? a. Ya b. Tidak 2. Diare adalah salah satu penyakit yang paling berbahaya pada system pencernaan ? a. Ya b. Tidak 3. Pengobatan diare dengan cara pemberian antibiotic, misalnya tetra ? a. Ya b. Tidak 4. Gejala dari diare adalah buang air besar lebih dari empat kali per hari dengan konsistensi feses encer ? a. Ya b. Tidak 5. Penunjang besar tejadinya diare karna tidak adanya WC (jamban) di kalangan masyarakat ? a. Ya b. Tidak B. PERTANYAAN TERBUKA 1. 2. 3. 4. 5. Menurut anda pengertian dari penyakit diare adalah…… Menurut anda tanda dan gejala dari penyakit diare adalah……. Apa yang anda ketahui tentang pencegahan penyakit diare….. Apa yang anda ketahui tentang penyebab dari penyakit diare…….. Menurut anda tindakan apa yang tepat untuk mengatasi masalah orang yang sedang diare…..
  • 3.
    - 1. CASE CONTROL - PENDERITA DIARE RETROSPEKTIF - POPULASI RIWAYAT MENGKONSUMSI MAKANANYANG TIDAK BERSIH TINGGAL DI LINGKUNGAN KOTOR RIWAYAT MENGKONSUMSI MAKANAN YANG BERSIHBERSIH TINGGAL DI LINGKUNGAN BERSIH 6 TAHUN - TIDAK MENDERITA DIARE RIWAYAT MENGKONSUMSI MAKANAN YANG TIDAK BERSIH TINGGAL DI LINGKUNGAN KOTOR RETROSPEKTIF - - RIWAYAT MENGKONSUMSI MAKANAN YANG BERSIHBERSIH TINGGAL DI LINGKUNGAN BERSIH
  • 4.
    2. KOHOR - MENDERITA DIARE RETROSPEKTIF POPULASI RESIKO DEHIDRASI BESAR SYOKHIPOVELEMIK BESAR RESIKO DEHIDRASI KECIL SYOK HIPOVELEMIK KECIL - 6 TAHUN - TIDAK NUSMENDERI TA DIARE RESIKO DEHIDRASI BESAR SYOK HIPOVELEMIK BESAR - RESIKO DEHIDRASI KECIL SYOK HIPOVELEMIK KECIL RETROSPEKTIF -
  • 5.
    3. CROSESIONAL POPULASI SAMPEL KEBERSIHAN MAKANANKURANG RESIKO TERKENA DIARE BESAR RESIKO TERKENA DIARE KECIL KEBERSIHAN MAKANAN BAIK RESIKO TERKENA DIARE BESAR RESIKO TERKENA DIARE KECIL