Risk Assessment
                E&S Electrical - HV Switching Operations (March 2012)
!   !   !

!   !   !       !


!   !       !   !   Project Details

   
   
       
   
   Work Description - Switching Activity at S/S Q1


   
   
       
   
   Equipment Ref - RMU ‘A’ and associated LV ACB(s)


   
   
       
   
   Document Date - 6/3/2012


   
   
       
   
   Client - Mace


   
   
       
   
   Location of Works - Cafe Royal (Regent Street)


   
   
       
   
   Document Number - RA/ES/HVSW-2 - v1.0


   
   
       
   
   Prepared By - Ron Richardson (APA Ltd)


   
   
       
   
   Operational Date - 8/3/2012


   
   
       
   
   Estimated Completion Date - 9/3/2012
Section Prepared By:
                                                                                                            Ron Richardson
                                                                                                            Document Date - 6/3/2012


                                   Client                           Site                                    Position
                                   Mace                             Cafe Royal HV Substations Q1            HV Engineer

                                   Activity                         Equipment Designation:                  Signature
                                   HV Switching Operations          RMU 'B', TX B & associated LV ACB(s)


Number of persons exposed to risks:                                          Notes:
                                                                             Factor 1 - Likelihood of harm 3 = Likely
                                                                                                           2 = Possible
E&S Employees - 1 = Ron Richardson
                                                                                                           1 = Unlikely

                                                                             Factor 2 - Severity of Harm   3 = Major Injury Death
                                                                                                           2 = Notifiable Incident
                                                                                                           1 = Minor Injury

                                                                             If the multiples of the factors is greater than 4 then the task must be
                                                                             reviewed and controls measures must be implemented to reduce the risk
                                                                             to below 4




Most Common hazards:          7 - Falls of material          15 - Flying Particles
                              8 - Noise                      16 - Structure collapse
1 - Electrocution HV/LV       9 - Vibration                  17 - Infected material
2 - Deep Excavation           10 - Dust                      18 - Soft ground
3 - Demolition                11 - Heat                      19 - Overhead Services
4 - Mobile Plant/vehicles     12 - Lifting Operations        20 - Confined Spaces
5 - Falls from height         13 - Entrapment                21 - Adverse Weather
6 - Falls on Level            14 - Fire/explosion            22 - Entanglement
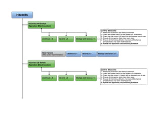
Hazards

          Incorrect HV Switch
          Operation (Electrocution)

                                                                                                      Control Measures
                                                                                                      1 - Read and Understand the Method statement.
                                                                                                      2 - Check that labels match up with system HV schematics.
                                                                                                      3 - Check that the correct HV switch will be operated prior to use.
                                                                                                      4 - Ensure all emergency stops have been reset.
                         Likelihood = 3          Severity = 3          Multiply both factors = 9
                                                                                                      5 - Ensure all interlocking (Electro-mechanical,Mechanical
                                                                                                          and Electronic) has been reset/replaced.
                                                                                                      6 - Follow the 'approved' E&S Switching Schedule.




                         New Factors                       Likelihood = 1      Severity = 3        Multiply both factors = 3
                         (After control Implementation)




          Incorrect LV Switch
          Operation (Electrocution)

                                                                                                      Control Measures
                                                                                                      1 - Read and Understand the Method statement.
                                                                                                      2 - Check that labels match up with system LV schematics.
                                                                                                      3 - Check that the correct LV switch will be operated prior to use.
                                                                                                      4 - Ensure all emergency stops have been reset.
                         Likelihood = 3          Severity = 3          Multiply both factors = 9
                                                                                                      5 - Ensure all interlocking (Electro-mechanical,Mechanical
                                                                                                          and Electronic) has been reset/replaced.
                                                                                                      6 - Follow the 'approved' E&S Switching Schedule.
Third Party Injury (Post Operation)

                                                                                                  Control Measures
                                                                                                  1 - Ensure all witnesses have vacated the area or
                                                                                                  are standing out of harms way.
                                                                                                  2 - Ensure that only competent people are present
               Likelihood = 2           Severity = 3          Multiply both factors = 6           within the switchroom.
                                                                                                  3 - Ensure all person have been notified of imminent
                                                                                                  Power Energisation



               New Factors                        Likelihood = 1      Severity = 2        Multiply both factors = 2
               (After control Implementation)




Connecting in Parallel
(HV Supply)

                                                                                                  Control Measures
                                                                                                  1 - Confirm that the HV 'Open Point' is switched to the
                                                                                                  'off' position and fitted with a lock and 'Do Not Operate'
                                                                                                  Label.
               Likelihood = 3           Severity = 3          Multiply both factors = 9           2 - Confirm the status of all adjacent HV switchgear
                                                                                                  3 - Ensure all castel keys Have been inserted into their
                                                                                                  correct position.
                                                                                                  4 - Ensure that no external signals are present on either
                                                                                                  of the switches adjacent to the HV Bus-section.


                New Factors                       Likelihood = 1      Severity = 1        Multiply both factors = 1
                (After control Implementation)
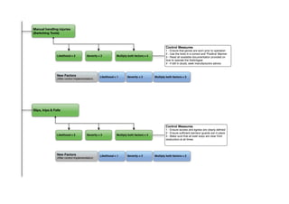
Manual handling injuries
(Switching Tools)



                                                                                                   Control Measures
                                                                                                   1 - Ensure that gloves are worn prior to operation
                                                                                                   2 - Use the tools in a correct and 'Positive' Manner.
                 Likelihood = 2          Severity = 2          Multiply both factors = 4           3 - Read all available documentation provided on
                                                                                                   how to operate the Switchgear.
                                                                                                   4 - If still in doubt, seek manufacturers advice.



                 New Factors                       Likelihood = 1      Severity = 2        Multiply both factors = 2
                 (After control Implementation)




Slips, trips & Falls




                                                                                                   Control Measures
                                                                                                   1 - Ensure access and egress are clearly defined
                                                                                                   2 - Ensure sufficient barriers/ guards are in place
                 Likelihood = 2          Severity = 2          Multiply both factors = 4           3 - Make sure that all walk ways are clear from
                                                                                                   obstruction at all times




                 New Factors                       Likelihood = 1      Severity = 2        Multiply both factors = 2
                 (After control Implementation)

Risk Assessment Hv Switching Operations (March 2012)

  • 1.
    Risk Assessment E&S Electrical - HV Switching Operations (March 2012)
  • 2.
    ! ! ! ! ! ! ! ! ! ! ! Project Details Work Description - Switching Activity at S/S Q1 Equipment Ref - RMU ‘A’ and associated LV ACB(s) Document Date - 6/3/2012 Client - Mace Location of Works - Cafe Royal (Regent Street) Document Number - RA/ES/HVSW-2 - v1.0 Prepared By - Ron Richardson (APA Ltd) Operational Date - 8/3/2012 Estimated Completion Date - 9/3/2012
  • 3.
    Section Prepared By: Ron Richardson Document Date - 6/3/2012 Client Site Position Mace Cafe Royal HV Substations Q1 HV Engineer Activity Equipment Designation: Signature HV Switching Operations RMU 'B', TX B & associated LV ACB(s) Number of persons exposed to risks: Notes: Factor 1 - Likelihood of harm 3 = Likely 2 = Possible E&S Employees - 1 = Ron Richardson 1 = Unlikely Factor 2 - Severity of Harm 3 = Major Injury Death 2 = Notifiable Incident 1 = Minor Injury If the multiples of the factors is greater than 4 then the task must be reviewed and controls measures must be implemented to reduce the risk to below 4 Most Common hazards: 7 - Falls of material 15 - Flying Particles 8 - Noise 16 - Structure collapse 1 - Electrocution HV/LV 9 - Vibration 17 - Infected material 2 - Deep Excavation 10 - Dust 18 - Soft ground 3 - Demolition 11 - Heat 19 - Overhead Services 4 - Mobile Plant/vehicles 12 - Lifting Operations 20 - Confined Spaces 5 - Falls from height 13 - Entrapment 21 - Adverse Weather 6 - Falls on Level 14 - Fire/explosion 22 - Entanglement
  • 4.
    Hazards Incorrect HV Switch Operation (Electrocution) Control Measures 1 - Read and Understand the Method statement. 2 - Check that labels match up with system HV schematics. 3 - Check that the correct HV switch will be operated prior to use. 4 - Ensure all emergency stops have been reset. Likelihood = 3 Severity = 3 Multiply both factors = 9 5 - Ensure all interlocking (Electro-mechanical,Mechanical and Electronic) has been reset/replaced. 6 - Follow the 'approved' E&S Switching Schedule. New Factors Likelihood = 1 Severity = 3 Multiply both factors = 3 (After control Implementation) Incorrect LV Switch Operation (Electrocution) Control Measures 1 - Read and Understand the Method statement. 2 - Check that labels match up with system LV schematics. 3 - Check that the correct LV switch will be operated prior to use. 4 - Ensure all emergency stops have been reset. Likelihood = 3 Severity = 3 Multiply both factors = 9 5 - Ensure all interlocking (Electro-mechanical,Mechanical and Electronic) has been reset/replaced. 6 - Follow the 'approved' E&S Switching Schedule.
  • 5.
    Third Party Injury(Post Operation) Control Measures 1 - Ensure all witnesses have vacated the area or are standing out of harms way. 2 - Ensure that only competent people are present Likelihood = 2 Severity = 3 Multiply both factors = 6 within the switchroom. 3 - Ensure all person have been notified of imminent Power Energisation New Factors Likelihood = 1 Severity = 2 Multiply both factors = 2 (After control Implementation) Connecting in Parallel (HV Supply) Control Measures 1 - Confirm that the HV 'Open Point' is switched to the 'off' position and fitted with a lock and 'Do Not Operate' Label. Likelihood = 3 Severity = 3 Multiply both factors = 9 2 - Confirm the status of all adjacent HV switchgear 3 - Ensure all castel keys Have been inserted into their correct position. 4 - Ensure that no external signals are present on either of the switches adjacent to the HV Bus-section. New Factors Likelihood = 1 Severity = 1 Multiply both factors = 1 (After control Implementation)
  • 6.
    Manual handling injuries (SwitchingTools) Control Measures 1 - Ensure that gloves are worn prior to operation 2 - Use the tools in a correct and 'Positive' Manner. Likelihood = 2 Severity = 2 Multiply both factors = 4 3 - Read all available documentation provided on how to operate the Switchgear. 4 - If still in doubt, seek manufacturers advice. New Factors Likelihood = 1 Severity = 2 Multiply both factors = 2 (After control Implementation) Slips, trips & Falls Control Measures 1 - Ensure access and egress are clearly defined 2 - Ensure sufficient barriers/ guards are in place Likelihood = 2 Severity = 2 Multiply both factors = 4 3 - Make sure that all walk ways are clear from obstruction at all times New Factors Likelihood = 1 Severity = 2 Multiply both factors = 2 (After control Implementation)