Using high resolution braided process models for
multi-scale MPS modelling of the Wytch Farm field,
English Channel
Rhona Hutton
August 2016
Heriot Watt University
Institute of Petroleum Engineering
Msc Reservoir Evaluation & Management
Dr Dan Arnold & Dr Vasily Demyanov
i
Declaration of Originality
Declaration:
I Rhona Hutton confirm that this work submitted for assessment is my
own and is expressed in my own words. Any uses made within it of the
works of other authors in any form (e.g. ideas, equations, figures, text,
tables, programs) are properly acknowledged at the point of their use. A
list of the references employed is included.
Signed…………………………..
Date: 17/08/16
Acknowledgments
I would like to express my appreciation to my mentors Dr Dan Arnold & Dr Vasily Demyanov
for their continued support and guidance through the planning and execution of this study.
Furthermore, appreciation of other members of staff (Dr Mike Christie, Dr Andy Gardiner &
Dr Gillian Pickup) who contributed critical guidance on specialist subject matter.
I would like to thank Gershenzon et al. for the supply of their high resolution process models,
along with preliminary evaluation and results, without which this study could not have been
attempted.
I would also like to thank Heriot Watt University for the use of hardware and software which
were crucial to the success of the project.
ii
Executive Summary
Efficient and accurate characterisation of multi-scale geological deposits is a fundamental
challenge in petroleum reservoir modelling. The analysis of data and construction of reservoir
models provides the first insight into the 3-D representation of a reservoir and, along with
subsequent economic evaluation, often assures or halts the continuation of field development.
Project continuation therefore depends crucially on the quality and realism of the model,
which should capture all features that contribute to flow performance.
The necessity of small scale heterogeneity representation and methodologies involved in
multi-scale reservoir modelling are examined within this study, by using a braided fluvial
environment example (Wytch Farm Field, English Channel). A suite of high resolution
process models is utilised throughout this study, which highlight small scale permeability
heterogeneity in the form of high permeability open framework conglomerates.
Through simulation these small scale heterogeneities are observed to affect flow. It is
therefore concluded that these features require representation in field scale modelling.
Process modelling at such a scale is currently not fully exploited due to key limitations;
difficulty of conditioning to hard data, computational power and time restrictions. Therefore,
investigation into alternative workflows for multi-scale representation is required.
Combination of several modelling techniques (process-based modelling, upscaling and multi-
point statistics) are observed to retain specific benefits of high resolution process modelling,
whilst reducing limitations. An efficient workflow involving field zonation allows different
training image use for different local depositional environments. Constructed models yield
higher recovery factors due to a general trend towards high permeability values. These results
will require history matching with field data to fully evaluate the workflow within this study.
iii
TABLE OF CONTENTS
1 Introduction........................................................................................................................1
2 Modelling Background ......................................................................................................2
2.1 Braided Fluvial Modelling ..........................................................................................3
2.2 Process-Based Modelling............................................................................................4
2.3 Multi-Scale Modelling ................................................................................................5
3 Data Summary ...................................................................................................................6
3.1 Braided Fluvial Systems..............................................................................................7
3.2 Static Models...............................................................................................................8
3.2.1 Model Description ...............................................................................................8
3.2.2 Preliminary Model Results ................................................................................10
3.3 Wytch Farm Field......................................................................................................11
3.3.1 Field Description ...............................................................................................11
4 Methodology & Workflow ..............................................................................................13
4.1 Simulation .................................................................................................................13
4.2 Small Scale Models...................................................................................................15
4.2.1 Property Modification........................................................................................16
4.2.2 Multi-Point Statistics (MPS)..............................................................................18
4.2.3 Upscaling ...........................................................................................................19
4.3 Field Scale Models....................................................................................................21
4.3.1 Previous Wytch Farm Field Model....................................................................21
4.3.2 Model Zonation..................................................................................................22
4.3.3 Training Image Construction .............................................................................23
4.3.4 Petrophysical Property Population.....................................................................25
4.3.5 Other Heterogeneities ........................................................................................25
5 Results..............................................................................................................................26
5.1 Original Model..........................................................................................................26
5.2 Adapted Model..........................................................................................................29
5.3 Training Image Realisations......................................................................................31
5.4 Upscaled Model.........................................................................................................32
5.5 Field Model ...............................................................................................................34
6 Discussion........................................................................................................................35
6.1 Small Scale Heterogeneity ........................................................................................35
6.2 Field Scale Models....................................................................................................37
iv
7 Conclusions......................................................................................................................39
8 Suggestions for Further Work..........................................................................................40
8.1 Geological Knowledge..............................................................................................40
8.2 Modelling Investigations...........................................................................................41
9 References........................................................................................................................42
10 Appendices.......................................................................................................................44
v
Nomenclature
MPS Multiple-point statistics
OIIP Oil initially in place
OFC Open-framework conglomerate
PDF Probability Distribution Function
RCAL routine core analysis
RF Recovery Factors
SCAL Special core analysis
SGS Sequential Gaussian Simulation
TI Training image
WF Wytch Farm Field
1
1 INTRODUCTION
Static modelling is the petroleum industry’s standard tool for 3-D representation and
visualisation of subsurface geology. Sparse hard data (e.g. wireline logs) and often highly
interpretational-based soft data (e.g. seismic interpretations) are typically used to generate
numerous realisations of the subsurface. These, along with associated uncertainty and
economic input, form the basis of field viability assessment.
Modelling of the subsurface with such sparse data it a challenge in itself. This challenge is
significantly increased when oil accumulations occur in highly heterogeneous reservoirs,
which are typically less understood, harder to predict and therefore harder to model with
accuracy. These factors contribute to uncertainty in modelling, which typically result in sub-
optimal development plans. This can contribute to the relatively low recovery factors and
significant areas of residual oil saturation which are common in complex reservoirs (1).
This study aims to investigate multi-scale modelling as a tool to better understand and represent
highly heterogeneous reservoirs. A suite of high resolution braided fluvial process models,
generated using GEOSIM, is utilised throughout this study. Models are modified with
petrophyiscal data from the Wytch Farm (WF) Field, English Channel, Block L97/10 Which
is an example of a complex multi-scale heterogeneous reservoir with additional important
diagenetic heterogeneities.
The importance of small scale permeability heterogeneity is established to justify multi-scale
modelling within this study. However, significant time and computational power constraints
often limit modelling resolution, particularly when small scale heterogeneity requires
incorporation.
2
A workflow is developed which allows high resolution process-based models to be used as
training images (TI) in multi-point statistics (MPS). Comparison of this modelling workflow
with others involving two-point geostatistics and object-based modelling is carried out and
evaluated in terms of static reservoir properties and dynamic flow response.
2 MODELLING BACKGROUND
Static modelling of heterogeneous reservoirs is often a compromise between the accuracy of
geological representation and modelling limitations (cell size, time, cost etc.). With recent
advances in computer power and complex algorithms the trend towards relatively fine scale
modelling has resulted in progressively more complex models (2).
To discuss this industry trend, Bentley (2015) and Ringrose & Bentley (2015) introduce the
concepts of “modelling for comfort” and “fit-for-purpose models”. These concepts aim to
provoke modellers into assessing the aims of their model, and to accomplish these aims in the
most efficient way possible (3). These concepts are kept in mind throughout this study, where
complexities within the workflow are required to be justified.
The aim of the workflow within this study is to produce a geological model which accurately
describes fluid flows within the reservoir, and is able to predict likely field production
responses. It is therefore initially important to assess which geological features affect
reservoir flow performance. Geological features can range multiple scales of magnitude, and
may contribute significantly, or negligibly, to flow. This concept has been investigated in
detail in numerous studies, including the SAIGUP project, with occasionally contradictory
results (4). This outcome highlights the difficulty of assessing whether features require
inclusion in modelling workflows.
3
After considering the importance of geological features, the techniques and methodologies
used to replicate and represent patterns and geometries within a reservoir model must be
investigated (2). Within this section, several different modelling approaches are outlined and
analysed in regards to their input requirements, outputs and limitations.
2.1 BRAIDED FLUVIAL MODELLING
Braided fluvial reservoirs have, like many other types of depositional environment, been
subject to optimal modelling type debates. Numerous comparisons of modelling techniques
have been undertaken to identify which method is most appropriate in terms of differing
modelling requirements. These requirements include visualisation, geological realism,
honouring of petrophysical proportions and subsequent dynamic response. However,
conclusions are typically individual field based where little, or often no, global conclusion
can be made (5).
Braided fluvial reservoirs pose a significant modelling challenge due to their inherent
complexity. Furthermore, lack of empirical knowledge of frequent morphological changes
and subsequent sedimentological deposit preservation has resulted in discrepancies and major
uncertainties within models (6).
Typically a combination of object-based, to identify channel and non-channel facies, and
subsequent pixel-based approaches are used to generate full scale models. This combined
modelling workflow allows beneficial selection of modelling techniques at different times
within the modelling process based on their specific advantages (7; 2). Furthermore, the
techniques mentioned above easily condition to hard data and observed petrophysical
proportions. The combination of these methods, however, may result in a models which lack
geological realism.
4
Although braided fluvial deposits typically display moderate to high recovery factors, the
high net to gross (NTG) found within most braided fluvial deposits is thought to be capable
of delivering improved production if managed correctly. Percolation theory states that in a
reservoir of over 20% NTG, 3-D connectivity exists (2). This concept suggests that the
limitation in recovery factor observed in braided fluvial deposits may be caused by something
sub-NTG scale. The identification, modelling and field management regarding these
heterogeneities may provide clearer insights into potential field optimisation.
2.2 PROCESS-BASED MODELLING
Forms of conventional static modelling, such as pixel-based and object-based (Boolean)
methods, often result in a lack of geological realism. This limitation is further highlighted in
highly heterogeneous reservoirs which often cannot be simply described in terms of
homogeneously filled geobody shapes or simple statistical relationships. These inadequacies
in conventional modelling techniques provided scope for progressive development of
modelling methods.
The modelling technique which mimics the physical processes by which sediments are
deposited is termed process-based modelling and is thought to be the most geologically
realistic type of modelling (7). Process-based modelling aims to construct spatial correlations
and heterogeneities of sedimentary deposits by numerically forward simulating deposition
within a set volume (8). Input parameters typically involve flow physics, erosional and
depositional rules and regional topography variations which combine to produce geologically
realistic models, often with extremely high resolution (9).
There are several noteworthy limitations to process-based modelling which, so far, have
inhibited wide scale use. Time and computational power, along with associated cost, is the
5
main limitation, which is accentuated when generating in high resolution (9). Hard data
integration is another significant challenge as spatial distributions within models are dictated
by depositional constraints, rather than relatively simple geostatistical relationships and trends.
This integration is significantly more challenging when the features being conditioned are
small scale and highly variable (8).
Sensitivity to input parameters can cause significant challenges when data is sparse, or no
analogue has been identified. Assumptions are often necessary, regarding depositional
environments and suitable analogues, to obtain the large amounts of input data required for
model generation. This, in combination with uncertainty of flow dynamics, can result in models
which may not accurately represent the real deposits (9).
Several different subsets of process-based modelling techniques have been developed which
attempt to minimise the above limitations. These techniques commonly adopt either simplified
water-routing schemes to predict channel movement, but require less input data (9), or use
simplification in terms of the deposit geometries. The latter are termed process-mimicking
methods and include event-based and surface-based techniques which typically generate large
scale geometries and trends. These models are less time consuming and are significantly easier
to generate, but often lack the smaller scale heterogeneities which may be significant in overall
field sweep (8).
2.3 MULTI-SCALE MODELLING
Multi-scale modelling involves hierarchical evaluation and representation of geological
environments on a variety of scales. The idea of hierarchical discretisation within geology is
not a new concept and can be applied to deposits from a wide range of depositional
6
environments. Lake & Carroll (1986) propose four scales of properties which are used to
comprehensively describe geological deposits (Table 1).
SCALE DESCRIPTION
MICROSCOPIC Pore-scale
MACROSCOPIC Representative Elementary Volume (REV) scale
MEGASCOPIC Geological heterogeneity and/or grid block scale
GIGASCOPIC Regional or total reservoir scale
Table 1: Geological scale discretisation which aims to cover the most important scales used to describe
sedimentary deposits, as outlined by Lake & Carrol (1986)
Due to computational limitations, with regards to cell size and number of simulation models,
fine scale features cannot easily be explicitly represented in large field scale models.
Ringrose et al. (2008) propose a 3 step modelling sequence which captures heterogeneities at
key levels (from micro- to macroscopic). These steps include pore scale, lithofacies,
geomodels and simulation models (steps outlined in Appendix A), where key information
from each step is retained within subsequent steps.
This retention of small scale heterogeneity is particularly important when reservoir flow
behaviour is impacted. When small scale heterogeneity importance has been proven, accurate
multi-scale modelling is observed to add economic value by adding 10-20% in recovery rates
compared to cases where no multi-scale modelling is undertaken. The investigation of multi-
scale modelling is therefore imperative to optimal field development and assuring maximum
profitability of a project (4).
3 DATA SUMMARY
Four high resolution geocellular process-based models, generating using GEOSIM, were
provided by Gershenzon et al. (2015). The modelling technique used to generate the models
7
aimed to produce geologically realistic models of braided fluvial environments which
highlight small scale heterogeneity and correlation patterns expected within this type of
deposit. Flow dynamics and depositional processes were investigated in detail for use as input
parameters in the construction of these models. Preliminary model tests and results are
outlined in Gershenzon et al. (2015).
3.1 BRAIDED FLUVIAL SYSTEMS
For understanding and further use of the provided process-based models, knowledge of
braided fluvial environments and deposits is essential.
Braided fluvial environments consist of numerous channels which split and re-join around
islands of frequently moving, relatively coarse sediment (Figure 1). Due to the scale (up to
10s of km in width), highly irregular flow patterns and frequent changes in sediment
morphology braided systems are relatively poorly understood (9).
Figure 1: Example of a modern braided fluvial environment (Sagavaniktok River, Alaska), displaying channel
geometries and large scale sedimentary features which highlight complexity and scale of such environments (9)
8
This complex depositional environment creates highly heterogeneous reservoirs which
display geological features on multiple scales. These featured are dictated by morphological
variation and temporal changes caused by an array of different environmental controls, such
as variation is sediment influx and composition, variable river discharge, tectonic influences
and vegetation type (9).
Deposits are typically characterised by large numbers of relatively coarse grained convex-up
bar deposits, which fine upwards. These are included in a hierarchy of depositional features
identified by Lundt & Bridge, (2004) which range from channel belts (hundreds or thousands
of meters wide) to cross-stratal ripples (cm). The importance of each scale of heterogeneity is
not fully understood, and requires significant further investigation (10). Depositional barriers
or baffles to flow are present as horizontal floodplain deposits, or in concave-up features,
filled with fines, which are associated with channel abandonment (11).
The term braidplain will be used throughout to describe the section of depositional
environment which displays active fluvial channels. This sub-environment is, however, not
spatially uniform and can be divided into several sub-categories. These categories, and the
differing deposits, are generally dictated by fluctuations in discharge and therefore energy,
sediment flux and spatial confinement (6).
3.2 STATIC MODELS
3.2.1 Model Description
The geocellular process modelling technique, outlined in Gershenzon et al. (2015) and
Ramanathan, et al. (2010) produced four high resolution permeability models which are
utilised within this study. The approach to modelling, as outlined previous, aims to produce
9
multi-scale hierarchical geological features using prior knowledge and empirical data
regarding braided depositional environments.
Each model block represents a volume of 200m by 200m by 5m dimensions, which is divided
into 100 by 100 by 100 grid cells (1 million total). Each Cartesian grid cell has a dimension
of 2m by 2m by 0.05m which is deemed high resolution within this study. Each of the four
models contain isotropic permeability distributions with a uniform porosity of 20%.
Saturation profiles and relative permeabilities are assigned by two SATNUM regions, which
broadly represent what is termed open-framework conglomerates (OFC) and non OFC
material. OFC zones are stated to have permeability values in the range of 10³ to 104
mD
within the study by Gershenzon et al. (2015).
These OFC zones represent the significant small scale heterogeneity which is investigated
within this study. These high permeability zones form shallowly dipping surfaces, which dip
down-paleoflow (Figure 2). The four models display broadly similar geometries with differing
proportions and connectedness of OFC (Appendix B and Table 2). These features are
interpreted as cross-stratified sets of high permeability OFC zones which are deci-meters thick
and several meters long (11).
Figure 2: Model 4 (28% conglomerate) initial permeability map, highlighting down-stream dipping geometry
10
MODEL
NUMBER
OFC PROPORTION
(%)
PROPORTIONAL OF
CONNECTED OFC
CELLS (%)
PERMEABILITY
MEAN (MD)
1 16 0.9 1107.6
2 19 6.8 1227.6
3 24 71 1552.9
4 28 91 1755.2
Table 2: Summary of process model conglomerate proportion and proportion of connected conglomerate cells
These models will be referred to within this study using the term small scale models along
with model specific proportion of OFC (for example, small scale 16% model).
3.2.2 Preliminary Model Results
Gershenzon et al. (2015) use the four models described above, along with two other OFC
proportion models (22% and 26%) to conduct several studies with the aim of investigating
how small geological features affect larger scale flow dynamics. Their study uses immiscible
waterflooding to highlight oil sweep behaviour in terms of oil production rates, water
breakthrough and spatial and temporal distribution of residual oil.
The fine scale permeability heterogeneities are found to be significant to sweep performance
with high permeability OFC cells behaving similarly to thief zones. Models which exhibit
proportions of over 20% were observed to have model wide OFC connectivity, and resulted
in early water breakthrough and high proportions of residual oil. Well position was also
examined, where optimal sweep was found to exist when wells were positioned normal to
paleoflow. When wells were positioned parallel to paleoflow, the direction of the pressure
gradient was observed to make minimal effect on overall productivity.
These observations were in line with expectations, however waterfront geometry displayed
significantly less fingering than expected, displaying a more piston-like front. This result is
11
deemed even more surprising due to the fact that 80-95% of oil production was from
completions within the high permeability zones.
3.3 WYTCH FARM FIELD
Petrophyiscal and PVT data is obtained from the Wytch Farm (WF) Field, English Channel,
block L97/10. A summary of available data is located in Appendix C, which makes reference
to six appraisal wells (Figure 3). Quality check, data analysis and interpretations are taken
from the author’s previous investigation during the Field Development Project at Heriot Watt
University.
Figure 3: Model of Wytch Farm field highlighting position of six appraisal wells used within the author’s
previous investigation
3.3.1 Field Description
The Wytch Farm Field consists of ~150m of reservoir quality sandstone deposits. The main
reservoir unit is the Sherwood Sandstone, which lies stratigraphically below the seal, the
Mercia Mudstone. The Sherwood Sandstone exhibits packages of upwards fining arkosic
sandstone, with a general fining and muddying upward trend within the whole unit. This unit
has been interpreted as a braided fluvial deposit (12).
12
This field displays many petrophysical heterogeneities which are common in all braided fluvial
environments, and some which are more environment specific. Typical sedimentary features,
as described in section 3.1, are observed throughout the reservoir. In addition, extensive
diagenetic processes have resulted in large amounts of cementation and calcrete deposition
which have experienced extensive reworking (12). Information regarding calcrete distribution
is taken from a study by Newell (2006) which focuses on the precipitation and reworking of
calcretes within an analogue outcrop. The correlation, calcrete types and influences on fluid
flow are summarised in Figure 4 (13). These heterogeneities, along with more general spatial
property distributions, are likely to affect fluid flow behaviour in the reservoir (12) and will
require inclusion in subsequent modelling.
Figure 4: Calcrete varieties and distribution within the Otter Sandstone outcrop (analogue for Wytch Farm) (13)
13
4 METHODOLOGY & WORKFLOW
A description of the methodologies used within this study is outlined in the section below. A
detailed workflow diagram is illustrated in Appendix D which highlights the order and
relationship between methodologies implemented.
The workflow used within this study can be divided into two sections: initial investigation of
the small scale process-based models, and subsequent generation and examination of field
scale models. The methods explained within the following section will be illustrated using
specific examples, however many of the steps within the workflow are carried out using a
range of inputs (different models, distributions etc.), which are further highlighted in the
subsequent results section.
4.1 SIMULATION
Simulation is a common technique utilised within the oil and gas industry as a means to
predict flow performance and assess impacts of uncertainty within a reservoir (14).
Simulation runs are used throughout this study to produce a standard set of outputs which
include production profiles, pressure disturbances and maps of fluid movement throughout
the reservoir for comparison and analysis. Within this study tNavigator is used to run
simulations and to provide visual representation of outputs. Simulations are undertaken at
two different scales: original small scale model (200m by 200m by 5m), and full WF field
scale (21km by 4 km by 133m). Initial model conditions and fluids are different between the
small scale and field scale models but remain constant within the two types (summarised in
Appendix E).
14
Original small scale model simulation is carried out to identify the effects of small scale
heterogeneity on flow over relatively short distances (200m). Due to the small scale of these
models a single injector and producer pair are used, and placed at the centre edges of the
model (Figure 5). The wells are aligned in parallel with the paleoflow current in each of the
models for accurate comparison of results. These simulations are run for a 600 day period,
and are undertaken after each model modification (which will be described later within this
section).
Figure 5: Location of injector and producer wells in relation to paleoflow direction (example of 28% model)
Field scale models are also simulated where well placement is taken from the author’s
previous work in optimisation of well number and placement within WF. A total of 13 S-
shaped injector wells around the periphery and 20 J-shaped (horizontal) wells within the
centre of the field are used for flow simulations (Figure 6). Producer wells are completed to
~15m above the OWC to prevent unnecessary early water breakthrough. Simulations are set
to run for up to 50 years, however a field production limit of 4000STB/d is set to avoid
economical field life. As optimisation of well placement and production controls is outwith
the scope of this study, no alteration is made to the development strategy so as to produce
comparable results.
15
Figure 6: Location of injector and producer wells for field scale simulation, taken from the author’s previous
work. Naming formula: C1, C2, C3 & C4 indicate the cluster to which the wells tie back; I1, I2… indicate the
number of injector wells; PS1, PS2… indicate the number of producer wells
4.2 SMALL SCALE MODELS
The workflow for small scale models is described in detail within this section, and is
summarised in
Figure 7.
Figure 7: Workflow diagram of small scale model section
16
4.2.1 Property Modification
The models described within section 3.2 are theoretical, and describe a variety of input
parameters which produce different braided fluvial deposits. Model construction is partly
discussed in section 3.2.1, and full description of model construction can be found in
Gershenzon et al. (2015). The given models require petrophyiscal modification for use in WF
field modelling.
Permeability distributions are distinctly different between the provided models and the WF
field. WF permeability distributions are obtained through wireline log data, from wells
highlighted in Figure 3. The distribution which is most similar to the models is selected for
use in initial testing. The permeability distribution from Well A is observed to match closest
with the model distributions due to its bimodal nature, and relatively high permeability (in
comparison with other well distributions). The distributions are shown in Figure 8, where it
can be observed that the distribution in Well A is still roughly 1-2 orders of magnitude lower
than the range of the theoretical models provided (16-28% models).
Figure 8: Summary of horizontal permeability measurement from chosen well (Well A) in the WF field, in
comparison with the permeability from the two most extreme models (16% and 28%)
17
A horizontal permeability transform is applied in SGeMS using the trans algorithm to modify
permeability distributions. Probability distribution functions (PDF) of each of the
distributions, with specific reference to end point values, is used to populate the model grid.
This method retains geometries and correlations from the original models, which is important
within this study.
Within the original models, permeability did not display any anisotropy. This is
unrepresentative of field data within WF and, if unmodified, would result in inaccurate flow
dynamics. Vertical permeability distributions are also taken from well data (in this example
Well A). The assumption is made that vertical permeability will spatially mirror the
horizontal permeability values (i.e. when horizontal permeability is low, vertical permeability
will also be low). Using this assumption, vertical permeability grids can be implemented
using the same methodology as described above for horizontal permeability.
The original models adopt a homogeneous porosity of 20% for simplicity. This, however, is
not geologically accurate in real petrophysical distributions, and therefore will require
modification. In conventional reservoir modelling, permeability is typically populated using
the more robust field porosity map and assumptions regarding the relationship of permeability
to porosity (2). This concept is utilised in reverse within this study with the implementation of
collocated kriging (within Petrel).
To implement collocated kriging, first the correlation of permeability is assessed within each
of the models using variography. Variograms are constructed for each model, to identify
correlation patterns. The variography parameters used are as follows in Table 3.
18
NUMBER OF LAGS LAG DISTANCE
DIRECTION Major Minor Vertical Major Minor Vertical
SMALL SCALE 50 50 50 2 2 0.05
Table 3: Input parameters into variograms covering a relatively large area of the model (100m by 100m by
2.5m)
This variogram analysis, along with porosity distribution parameters (minimum, maximum
and mean), from wireline interpretation, are used within collocated kriging. A coefficient
constant of 0.8 is implemented to allow a degree of freedom around the poro-perm
relationship. This value is in line with the author’s previous work, and accurately describes
the spread of poro-perm cross plots within the WF field.
4.2.2 Multi-Point Statistics (MPS)
Multi-point statistics is an efficient way of populating reservoir models, assuming knowledge
of reservoir architecture and global trends is thorough. One of the key input parameters which
dictate the modelling success of MPS is the accuracy of the training image (TI). A TI is a 2-D
or 3-D image which shows important spatial variations which are expected in the subsurface.
These are typically created by combining vast amounts of analogue data with field seismic and
geological interpretations. TIs are used to populate subsurface geological realisations, which
can be conditioned to hard data (8).
Two separate MPS algorithms are used (in SGeMS) within this study. The first algorithm,
snesim_std (single normal equation simulation), is used within the small scale model
workflow, and will be described within this section.
This form of MPS algorithm requires a small number of discrete values for realisation
generation. Characterisation of the models, in terms of facies, is a standard way to segregate
models into discrete properties. Within this workflow step, MPS is used to investigate the
19
importance of positioning of high permeability zones (in specific relation to wells). Therefore
specific values assigned to facies is relatively insignificant, providing the same discretisation
is applied to all models. Permeability cut-offs are used to distinguish three facies within the
models and are generated by study of distributions. The OFC in models is represented by the
higher bimodal peak (above 1000mD) (Figure 8), this corresponds roughly to permeability over
100mD in the Well A distribution. This value is therefore used to represent facies 2, arbitrary
values of under 1mD and between 1-100mD are chosen to represent facies 0 and facies 1
respectively.
These facies were assigned to each of the models to create TIs for use in realisation generation.
The snesim_std algorithm uses a search template to scan the TI once for global and local
patterns (15). The search ellipsoid parameters are chosen to align with the elongate, dipping
OFC zones which are observed in each of the models (Figure 2). Multiple realisations are
generated within identical grid dimensions from each model to assess consistency in pattern
preservation and to give numerous models for simulation and flow analysis.
4.2.3 Upscaling
The aim of upscaling is to reduce the number of grid cells (by coarsening) whilst accurately
estimating effective or equivalent properties which yield comparable flow responses to the
fine scale equivalents (4). Typically geological models contain too many cells to be simulated
efficiently, and therefore require grid coarsening. Within this study field scale modelling at
the same resolution as the small process-based models would result in over 55 billion grid
cells. This is not computationally feasible to simulate, let alone generate, and may not be
necessary to represent parameters which affect flow. By modelling in high resolution and
later upscaling the flow effects caused by small scale heterogeneities, like OFC zones, are
captured whilst allowing manageable population of properties (2).
20
Christie & Blunt (2001) discuss two methodologies in which upscaling solutions are typically
achieved. The first is utilised within this study and involves simulation of the fine grid model
to compare with dynamic results. This method is possible due to the relatively small size of
the original model (1million grid cell) (16).
Several different permeability upscaling methods are tested, and compared using dynamic
and static properties before selection of the optimal method for subsequent use. The most
basic form of upscaling which is implemented (within Petrel) is volume-weighted averaging.
Geological interpretations and analogue knowledge is used to select the most appropriate
averaging type in x, y and z model directions. Due to the predominantly random large scale
lateral distribution of petrophysical properties geometric averaging is used for horizontal
upscaling (x & y). Analogue investigations imply a certain level of layering with braided
fluvial environments, and therefore harmonic averaging is used within the vertical direction
(z).
More complex upscaling, in the form of flow based upscaling, is also carried out for
comparison. This form of upscaling is generally observed to yield highly accurate matches
with fine scale equivalent models, especially when in combination with transmissibility
upscaling (17). Single-phase flow based upscaling is performed in Petrel using both harmonic
averaging and finite difference numerical methods, closed flow boundaries between layers
and a skin (or flow jacket) of 1 cell in each direction to minimise boundary affects.
Another form of single-phase flow based upscaling is utilised within upScaler which adopts
constant pressure boundaries at inlet and outlet with closed flow boundaries between layers.
A skin of 1 cell is also used for reduction of boundary affects.
21
Unlike permeability, porosity is an additive property, and can therefore be accurately
upscaled using single volume-weighted arithmetic averaging.
During upscaling the number of steps and size of steps (upscaling factor) can be equally
important as technique in terms of output accuracy. Several upscaling factors were assess (from
a factor of 2 to 25) and different numbers of steps (from 1 to 3 steps). These factors, in
combination with the different techniques are used to select the optimal method. Ultimately a
grid size of 50m by 50m by 1m (upscale factor of 25) is chosen to allow comparison with the
author’s previous field model.
4.3 FIELD SCALE MODELS
The workflow implemented within the field scale modelling within this study is summarised
in Figure 9 and further described within the following section.
Figure 9: Workflow diagram of field scale model section
4.3.1 Previous Wytch Farm Field Model
Data from six appraisal wells, seismic cube interpretation and outcrop analogue was used to
construct a full reservoir scale model. Model construction involved object-based modelling to
identify channel and non-channel facies distributions. This method utilised a combination of
well test, dip meter and analogue information to obtain likely channel orientation and
22
sandbody geometries. Subsequent sequential Gaussian simulation (SGS) for porosity and
collocated co-simulation for permeability are used to generate petrophysical distributions
within channel facies. Petrophysical rock types are discretised using global hydraulic
elements (GHE) which aim to categorise rock volumes by poro-perm relationships which
behave similarly in terms of pore scale responses (capillary pressures, relatively permeability
etc.).
The paleoflow direction is modified (from N230 to N180) within this model to enable
comparison with constructed models. These constructed models display paleoflow direction
of N180 for ease of combination with small scale models, and so as not to complicate flow
paths and gridding inconsistencies.
4.3.2 Model Zonation
Small scale TIs, similar to those outlined in section 4.2, will be used in field scale MPS for
property population in model construction within this study. To enable use of multiple TIs, and
to make the model more geologically realistic, a trend model is generated which segregates the
model into 5 distinct zones.
Figure 10: Example of zonation using previously constructed porosity map (layer 1 within figure). Image shows
facies 0-2, with flood plain (facies 5)
23
Due to poor resolution of seismic data for this field, some assumptions are made to allow
zonation of the model. Porosity distribution within the author’s previous model is assumed to
be generally accurate and is used as a reference to assign different larger scale facies within
Petrel (Figure 10). Due to the intrinsic poro-perm relationship established in the WF field,
these zones represent areas with similar petrophysical properties. These facies are
summarised in Table 4.
FACIES
NUMBER
FACIES DESCRIPTION DEPOSITIONAL ENERGY
0 Gravelly Permanent Braidplain
High Energy1 Coarse Permanent Braidpain
2
3
Ephemeral Braidplain
5 Coarse Permanent Braidplain Low Energy
4 Ephemeral Braidplain
5 Floodplain (non-channel)
Table 4: Large scale reservoir facies involving general energy level estimations
Non-channel deposit distributions are taken from the author’s previous work and are mapped
as a separated facies (floodplain). Within this study these distributions are taken as accurate,
however further investigation into placement and lateral extent would be required to account
for important uncertainties.
4.3.3 Training Image Construction
Once zonation of the field scale model has been implemented, the TIs which will be used for
each zone are constructed. The TIs are generated in the same workflow as outlined in section
4.2.2, but are constructed using zone-specific petrophysical distributions.
For permeability and porosity selection, each well (A-F) is investigated to identify which
contains the highest proportion of the chosen facies. Permeability measurements and porosity
24
interpretations are taken from the selected well, where data from layers outwith the particular
facies are eliminated. This produces zone-based petrophysical distributions.
As well as zone-based petrophysical distributions, the TIs must represent the likely
conglomeratic proportions and connectivities described within the four small scale models.
As these specific parameters are not known within the WF field, general trends are used to
allocate the small scale models to zones. The highest concentrate of conglomeratic material is
likely to be distributed within the highest energy, larger channels towards the centre of the
braidplain. The proportion, and therefore connectivity is likely to diminish towards the edges
due to a general lowering of energy and ephemeral nature of channels. Low conglomeratic
proportions are also likely during lengthy periods of low energy. The allocated well and small
scale model which are used to construct the zone TIs are summarised within Table 5.
FACIES PETROPHYSICAL
PROPERTIES WELL
SMALL SCALE MODEL
0 Well A 28%
1 Well A 24%
2 Well D 19%
3 Well C 24%
4 Well E 16%
Table 5: Summary of inputs for training image construction showing each facies zone, which well the
petrophysical data is sourced from and which small scale model is used for spatial distribution
The modified models are upscaled using geometric volume-weighted averaging for horizontal
permeability, harmonic volume-weighted averaging for vertical permeability and arithmetic
volume-weighted averaging for porosity, as justified in section 4.2.1 and 5.4.
25
4.3.4 Petrophysical Property Population
The gridding skeleton is used from the previous WF model, and displays 50m by 50m by 1m
grid cells which are aligned along the major fault direction (E-W). Petrophysical property
population of this reservoir grid is conducted using two methods: the stochastic pure nugget
method, and MPS. Both methods are completed using zones described in 4.3.2, with
floodplain facies taken from the author’s previous work using object-based modelling.
The stochastic pure nugget method is the simplest and uses the permeability distributions
from each of the previously described TIs to randomly populate grid cells within a selected
zone (within Petrel). Distributions are characterised using a histogram of property values and
a pure nugget variogram is implemented in SGS to generate the populated grid.
The second way in which properties are populated within the reservoir grid is by using MPS
(within SGeMS). The algorithm filtersim_cont is used as input parameters (porosity and
permeability) are continuous, compared to snesim_std which can only integrate discretised
values. The same search ellipsoid template is used as mentioned in section 4.2.2.
4.3.5 Other Heterogeneities
Reservoir heterogeneities can often be caused by diagenetic processes, which are not
captured in the process-based models used within this study. Thorough log and core analysis
of the WF field indicates the presence of significant amounts of diagenetic calcretes and
cements (discussed in section 3.3.1). The laterally continuous calcrete conglomerated are
investigated within this workflow as are expected to significantly affect vertical flow within
the reservoir. The spatial pattern and petrophysical property reduction trend is taken from
Newell (2006). These layers are modifies within the final stages of model construction.
26
Due to difficulty of detection using conventional techniques (wireline log interpretation), the
position of layers which display calcrete conglomerates are modelled stochastically. A
random number generator (between 1 and 10) is used to identify layers, in accordance to
likely spatial frequencies, which are then subjected to permeability and porosity multipliers
of 0.7 (13). Investigation regarding dependency on spatial patterns of calcrete conglomerates
may be investigated by using multiple realisations of this technique. This however is outwith
the scope of this study.
5 RESULTS
5.1 ORIGINAL MODEL
Initially, fine scale models are simulated using the methodology and parameters outlined in
section 4.1 and Appendix E. The resultant dynamic responses are investigated to identify how
small scale heterogeneities affect sweep and production outputs within the models. Static
parameters (permeability, OFC proportion etc.) for each of the models are summarised with
section 3.2.1.
As displayed in Table 6, the oil initially in place (OIIP) is uniform throughout the models,
due to homogeneous porosity distribution. The sweep efficiency, and associated recovery
factor are, however, slightly unexpected. The highest recovery factors are exhibited in the
16% and the 28% model (at each extremity). This is not in line with the results from Figure
11, where models above and below 20% OFC behave similarly. This unusual behaviour will
be discussed within the following section (Section 6).
27
MODEL OIL INITIALLY IN PLACE
(MSTB)
RECOVERY FACTOR (RF) (%)
16% 112.2 49.7
19% 112.2 44.4
24% 112.2 43.1
28% 112.2 46.5
Table 6: Table summarising oil initially in place and recovery factor yielded in each of the original models
Figure 11: Summary of oil production rate and watercut for original high resolution process-based model suite
Figure 11 above shows the oil rate and watercut responses for each provided model. It can be
observed that the models below 20% act similarly, and result in later, and less drastic water
breakthrough and lower initial oil rate, with a less steep decline. The models above 20% also
behave similarly, with early and drastic water breakthrough and high initial oil rate, with a
steep decline. These results are as expected, and in parallel with the study by Gershenzon, et
al. (2015).
28
Oil sweep and residual oil is investigated within 3-D maps (Figure 12: Oil saturation, through
simulation time, which is related to the permeability distribution observed within the original model), where
saturation distribution can be investigated in finer detail. The areas of most effective sweep,
as predicted, occur within the high permeability cells of the model. The oil-water front, as
described in Gershenzon et al. (2015) display a slightly more piston-like geometry than
expected with such a large contrast of permeability.
Figure 12: Oil saturation, through simulation time, which is related to the permeability distribution observed
within the original model (example using 28% model)
29
5.2 ADAPTED MODEL
The permeability transform, as discussed in section 4.2.1, results in preservation of pattern
and correlation within the models (Figure 13). This is assessed both visually and with use of
variography which quantitatively confirms the preservation of spatial patterns.
Variography shows expected trends within the model such as the elongate, shallowly dipping
cross-stratifies sets Figure 13. Within each model these features show anisotropy, with a
major correlation direction parallel to paleoflow. . This is highlighted in the variogram
example in Figure 14 which displays a correlation length of 6.8m, a moderate nugget (0.33)
and a consistent sill (at 1). The sill implies distinct stationarity within the model.
The suite of models show correlation trends also as expected, with the higher proportion
models (28%) exhibiting longer correlation length in all directions than the lower proportion
models. The important features from the other model variogram are summarised in Appendix
F.
Figure 13: Cross section of 28% model showing preservation of elongate dipping heterogeneities: i) original
permeability distribution, ii) permeability distribution of Well A
30
Figure 14: Variogram from 28% model showing exponential shaped variogram with 6.8m correlation range,
moderate nugget and significant stationarity displayed
After each stage of model modification, simulations are run to investigate the effect of the
updated petrophysical distributions. The addition of a heterogeneous porosity distribution
resulted in the most significant changes with an OIIP change from 112.2MSTB to ~82MSTB.
The combination of permeability and porosity modifications result in less separation between
models above and below 20% OFC (Figure 15). Water breakthrough is evenly spaced within
the models, and is generally less dramatic that observed in the original models. The oil rate has
been plotted on an identical scale to that of Figure 11 for comparison purposes. It can be
observed that a separation between models above and below 20% OFC still remains, however
the initial oil rate is significantly lower in the modified models and remains stable for a longer
period of time.
The recovery factor marginally reduces, but exhibits the same relationship between models
(highest recovery in 16% and 28% models) (Table 7).
31
Figure 15: Summary of oil production rate and watercut for modified model suite
MODEL ORIGINAL RF MODIFIED RF
16% 49.7 47.4
19% 44.4 38.5
24% 43.1 38.4
28% 46.5 44.8
Table 7: Summary highlighting the difference in recovery factor (RF) between original and modified models
5.3 TRAINING IMAGE REALISATIONS
The TI realisations which are detailed in section 4.2.2 are used to identify whether position
and specific pattern of OFC cells influence flow between wells. Ten realisations are
constructed and simulated, with identical well positions, for each of the four models. An
acceptable match between the modified models and the discretised TI models with re-
populated porosity and permeability is made (Figure 16). The realisations exhibit identical
distributions of permeability and porosity. Most of the TIs display similar dynamic behaviour
32
in terms of oil rate and watercut (Figure 16), however some anomalies (such as case 8, 5 & 9)
show a larger deviation from the original case (case 0, and fine).
Figure 16: Oil rate and watercut from 10 training image realisations (example 16% model)
5.4 UPSCALED MODEL
Both static and dynamic results are investigated to select the optimal upscaling technique
within this study. All upscaling method (discussed in section 4.2.3) result in a narrowing of
permeability distribution (Table 8).
UPSCALING METHOD K MIN K MAX K MEAN
FINE SCALE MODEL 0.051 6799.675 102.419
GEOMETRIC AV. 75.738 91.943 85.717
FLOW (PETREL) 21.513 39.985 33.884
FLOW (UPSCALER) 77.690 165.546 133.072
Table 8: Example of horizontal permeability distributions after the three main types of upscaling within this
study. Values taken from the 16% model
By assessing static results alone the greatest similarity is between the geometrically upscaled
models, and the flow-based method using upScaler which display an average permeability
33
closest to the fine scale model. The significantly lower permeability results from the Petrel
flow-based method may be caused by the two-step upscaling process which was implemented
due to a scale up factor limitation within the software (limit of 8000 cells into 1 cell).
Analysis of multi-step upscaling for other methods yield similar results, with a significant
narrowing of permeability distribution which favour either high or low values. It is concluded
that a single-step upscaling method is preferred within this case.
Analysis of dynamic results is the main factor in selection of the optimal upscaling technique.
Figure 17 shows oil rate and water breakthrough results from each main upscaling technique. It
can be concluded from this figure that volume-weighted geometrical averaging is observed to
yield the closest match to fine scale model simulation.
As stated in section 4.2.3 porosity is an additive property, and is simply upscaled using
volume-weighted arithmetic averaging.
Figure 17: Dynamic results from upscaling tests, showing spread in oil rate and water breakthrough
34
5.5 FIELD MODEL
Generated field scale models are compared using both static and dynamic responses.
Important static properties are outlined in Table 9. These values show a large discrepancy
between the previous model, and models constructed within this study. Generally higher OIIP
and mean porosity are exhibited within all constructed models and a significantly higher
average horizontal permeability. Each of the constructed models display similar values, with
expected reduction in petrophysical properties associated with models which include calcrete
conglomerates.
The models are investigated in terms of dynamic response by observing field production
outputs and smaller scale fluid movements within saturation maps. A summary of oil
production is displayed in Figure 18, which highlights the drastic difference between the
author’s previous model and constructed models. Models which include calcrete
conglomerate layers display a shorter plateau and lower total recovery than those which
contain no calcrete, as expected. Interestingly, a very high degree of similarity is exhibited
between stochastically populated pure nugget models and models which were generated
using MPS.
Model OIIP
(MMstb)
Kh min Kh max Kh mean Porosity
% mean
Previous 993 0.0 701.4 55.4 14.9
Stochastic 1381 0.0 510.0 273.3 16.9
Stochastic + Calc 1283 0.0 510.0 257.6 15.9
MPS 1392 0.0 508.5 278.0 16.7
MPS + Calc 1273 0.0 508.5 262.0 15.6
Table 9: Important static properties from each field scale model (calc=calcrete)
35
Figure 18: Dynamic result of field model production in terms of oil rate and total oil highlighting a large
difference in constructed models to the author's previous model. Also showing high similarity between pure
nugget models and MPS (filtersim) models
Movement of water within the reservoir is as expected. Aquifer movement from beneath is
primarily through high permeability zones, and infiltrates stratigraphically higher zones
through high permeability gaps. This pattern is further exaggerated in models which contain
calcrete conglomerates.
6 DISCUSSION
6.1 SMALL SCALE HETEROGENEITY
The initial results, highlighted in section 5.1, investigate the importance of small scale
heterogeneity on dynamic flow responses. Figure 11 highlights a significant difference in
water breakthrough and oil rate between models above and below 20% OFC. Gershenzon, et
36
al. (2015) suggest it is the connectedness, rather than the proportion of OFC that dictates
these flow response. However, as the models within this study display an increase of
connectivity with an increase of OFC proportion this statement cannot therefore be confirmed
or denied within this study.
The concept of connectedness of OFC, however, may lead to explanation of the unusual
water breakthrough and oil production patterns observed in initial experiments. The second
highest proportion model (24%) is observed to have the earliest water breakthrough, which
may be attributed to connecting OFC cells which span between the injector and producer.
The simulation of MPS realisations further confirms this theory as a spread of production
profiles and water breakthrough curves are exhibited when proportions stay equal but spatial
distributions of OFC vary. This small scale heterogeneity may cause significant challenges in
prediction, due to measurement resolution, and therefore high levels of associated
uncertainty.
There is strong evidence within the initial investigations of this study and the study by
Gershenzon et al. (2015) that small scale heterogeneity found within braided fluvial deposits
will have a major impact on sweep efficiency. Therefore these heterogeneities must be
represented in field scale modelling. However, the differences between models above and
below 20% OFC is observed to become less significant as lower and less spread permeability
distributions are implemented. This may draw the conclusion that small scale heterogeneities
require a large permeability variation to be important to large scale flow heterogeneity. The
identification of such permeability distributions may be required for justification of high
resolution modelling.
37
Furthermore, investigations into the specific positioning of OFC cells (section 5.3) indicate
that for the most part pattern and positioning produced relatively minor variation in oil rate
and watercut. However, certain cases display more varied results. The connectivity of OFC
between wells would require specific detailed investigation to establish if influential patterns
existed. These variations may also be influenced by well spacing.
6.2 FIELD SCALE MODELS
Conclusive analysis of modelling workflows are unachievable without the use of history
matching of production data. Within this study, several models which used a variety of
modelling techniques are constructed, analysed and compared to identify important features
and areas of potential further work.
Within constructed models high average permeability is exhibited and is analysed with some
trepidation. These unlikely permeability distributions and high field recovery factors imply a
certain degree of optimism within modelling techniques used. The workflow can be
scrutinised to highlight areas which may have led to this outcome, these are as follows:
1. Non-geologically realistic anisotropy in permeability (same in x and y directions)
2. Inaccuracy of zonation, with bias towards areas of good petrophysics
3. Narrow permeability distributions for zones in single wells may not accurately
represent complete distributions for field
4. Upscaling does not capture important baffles or barriers to flow accurately
A more quantitative approach to zonation, inclusion of complete permeability distributions
and modelling of fines, cements and calcretes may result in more realistic, accurate
geological models. Explicit modelling of cementation patterns and the less laterally
continuous calrete described in Newell, 2006 will aid in this objective.
38
When comparing field models populated using the pure nugget method to those which used
MPS, the difference is negligible in terms of static and dynamic responses. This may be
caused by a number of reasons, which would require further investigation to interpret. These
similarities may be caused by a lack of identifiable pattern in the upscaled TIs. Non-upscaled
TIs display small scale OFC heterogeneity, but variogram analysis shows stationarity after a
relatively short correlation length (under 10m), however no larger pattern is observed and
retained within upscaled blocks (Figure 19).
The results of this study suggest that MPS is not necessarily required within braided fluvial
environments, and that it is effective permeability distributions that are significantly more
important in terms of dynamic response. This may however not be the case if larger scale
feature were captured using larger process-based modelling.
Figure 19: Geometrically upscaled 28% model (Zone0) showing lack of distinct pattern
39
Conclusive assessment of this multi-scale modelling workflow requires history matching with
real field data. This would allow full valuation of results which are thought to be optimistic
within this study. This however, is outwith the scope of this project.
7 CONCLUSIONS
This study provided insight into multi-scale permeability heterogeneities which are likely
within braided fluvial deposits. The high resolution modelling of which allows investigation
of expected flow responses. Workflows typically used in modelling of braided environments
often lack fine scale detail and geological realism, however process-based modelling which
aims to remedy these challenges is often not fully utilised due to other significant limitations.
Models constructed using high resolution process-based models, upscaling and MPS are
compared both static and dynamically to highlight differences in outputs.
The main conclusions from this study are as follows:
1. Small scale permeability heterogeneities in terms of OFCs, present within braided
fluvial deposits, are observed to affect larger scale sweep efficiency, especially when
high permeability values and significant permeability ranges exist
2. The representation of small scale heterogeneities is required within a modelling
workflow as they contribute significantly to flow
3. Spatial positioning of high permeability cells, especially when connected, can
influence specific well production performance
4. A workflow involving upscaling and MPS allows the quick generation of field scale
models which capture multi-scale heterogeneity in terms of flow dynamics
40
5. MPS, where little of no observable pattern exists does not improve on stochastically
populated models (using the same petrophysical distributions)
6. Success of field scale modelling using smaller scale TIs in MPS is highly dependent
on accurate effective petrophysical property distributions and zonation
8 SUGGESTIONS FOR FURTHER WORK
This study has highlighted scope for numerous detailed investigations (general and Wytch
Farm related) which may allow more accurate representation of braided fluvial environments.
Areas of suggested further work, and potential avenues of research, are as follows:
8.1 GEOLOGICAL KNOWLEDGE
1. Permeability anisotropy in braided fluvial deposits: parallel and normal to paleoflow
directions, and vertical permeability
2. Lateral extent and quantification of petrophysical property reduction in zones which
contain calcrete and other diagenetic features
3. Indicators for large scale zonation of reservoirs
a. Use of seismic based porosity as a permeability indicator; large scale analogue
study to identify trends and large scale patterns of different braided fluvial
systems; saturation analysis, from wireline log or seismic, to determine areas of
petrophysical similarity
4. OFC connectivity and dynamic influence over increasing well spacing
5. Importance of calcrete layer positioning to field scale flow
6. Shale distributions and large scale trends within braided fluvial environments
41
a. Process-based models which incorporate deposition of fines in combination
with small scale sand features
7. Importance of small scale heterogeneities with regards to varying NTG, identification
of trends, i.e. does small scale require modelling when very high NTG?
8.2 MODELLING INVESTIGATIONS
1. Incorporation of pore scale modelling in a full three-step modelling approach, as
outlined in Ringrose et al. (2008)
2. Further investigation into upscaling methods used to improve effective properties
3. Use of larger training images in MPS to limit pattern repetition, and capture of larger
scale trends
a. Use of larger model volume of process-based models; using model realisations
to construct a larger volume model
4. Incorporation of well conditioning during MPS in zoned reservoirs
5. History matching of field production data to compare simulated production profiles
and dynamic results from conventional modelling techniques to the workflow outlined
within this study
42
9 REFERENCES
1. Small-scale reservoir modeling tool optimizes recovery offshore Norway. Elfenbein, C,
Ringrose, P and Christie, M. s.l. : World Oil, 2005.
2. Ringrose, P and Bentley, M. Reservoir Model Design: A Practitioner's Guide. s.l. :
Springer, 2015.
3. Modelling for comfort? Bentley, M. 2015, Petroleum Geoscience, pp. 3-10.
4. Multiscale geological reservoir modelling in practice. Ringrose, P.S, A.W, Martinius
and Alvestad, J. London : The Geological Society, 2008.
5. Object and Pixel-Based Reservoir Modelling of a Braided Fluvial Reservoir. Seifert, D
and Jensen, J.L. 2000, Mathematical Geology, pp. 581-603.
6. Morphological perspective on the sedimentary characteristics of coarse, braid reach,
Tagliamento River (NE Italy). Huber, E and Huggenberger, P. 2015, Geomorphology, pp.
111-124.
7. Combining geologic-process models and geostatistics for conditional simulation of 3-D
subsruface heterogeneity. Michael, H.A, et al. 2010, Water Resources Research, pp. 1-20.
8. Mariethoz, G and Caers, J. Multiple-Point Statistics. Chichester : John Wiley & Sons,
Ltd., 2015.
9. Jager, H.R.A. Modelling Planform Changes of Braided Rivers. 2003.
10. Evolution and deposits of a gravelly braid bar, Sagavanirktok River, Alaska. Lunt, I.A
and Bridge, J.S. 2004, Sedimentology, pp. 415-432.
11. How does the connectivitiy of open-framework conglomerates within multi-scale
hierarchical fluvial architecture affect oil-sweep efficiency in waterflooding? Gershenzon,
N.I, et al. 2015, Geosphere, Vol. 11, pp. 2049-2066.
12. Wytch Farm oilfield: deterministic reservoir description of the Triassic Sherwood
Sandstone. Bowman, M.B.J, McClure, N.M and Wilkinson, D.W. s.l. : Petroleum
Geology, 1993.
13. Calcrete as a source of heterogeneity in Triassic fluvial sandstone aquifers (Otter
Sandstone Formation, SW England). Newell, A.J. 2006, British Geological Survey, pp. 119-
127.
14. Carlson, M.R. Practical reservoir simulation: using, assessing, and developing results.
s.l. : PennWell Books, 2003.
43
15. Remy, N, Boucher, A and Wu, J. Applied Geostatistics with SGeMS: A user's guide.
s.l. : Cambridge University Press, 2009.
16. Tenth SPE Comparative Solution Project: A Comparison of Upscaling Techniques.
Christie, M.A and Blunt, M.J. 2001, Society of Petroleum Engineers.
17. Upscaling and Gridding of Fine Scale Geological Models for Flow Simulation.
Durlofksy, L.J. 2005, 8th International Forum on Reservoir Simulation.
18. A new method for accurate and practical upscaling in highly heterogeneous reservoir
models. Zhang, P, Pickup, G and Christie, M. s.l. : Society of Petroleum Engineers, 2006.
19. Sequence architecture of a Triassic semi-arid, fluvio-lacustring reservoir, Wytch Farm
Field, Southern England. McKie, T, Aggett, J and Hogg, A.J.C. 1997, Shallow Maring and
Nonmarine Reservoirs, pp. 197-207.
20. Lake, L.W and Carroll, H.B. Reservoir Characterization. s.l. : Academic Press Inc.,
1986.
21. Simulating the heterogeneity in channel belt deposits: Part 1. A geomertic-based
methology and code. Ramanathan, R, et al. 2010, Water Resource Research.
44
10 APPENDICES
Appendix A
3 step hierarchical modelling workflow which aims to capture multi-scale heterogeneities from pore, lithofacies
and field scales (4)
45
Appendix B
Cross section of each provided model, 16%, 19% 24% and 28%, highlighting the difference in proportion of
high permeability OFC cells
46
Appendix C
Summary of available reservoir data from the Wytch Farm Field, from 6 appraisal wells (A-F), seismic
investigations, routine core analysis (RCAL) and special core analysis (SCAL)
47
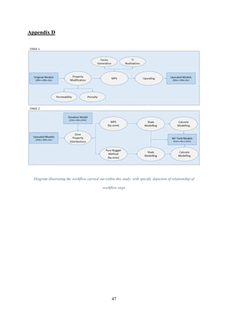
Appendix D
Diagram illustrating the workflow carried out within this study, with specific depiction of relationship of
workflow steps
48
Appendix E
Information Small Scale Model
Model dimensions 100 x 100 x 100 grid cells (2m x 2m x 0.05m)
Initial reservoir pressure (psi) 4800 (at datum depth 8400ft)
Bubble point pressure (psi) 4014
Oil density (lb/ft³) 56.934
Water density (lb/ft³) 64.861
Gas density (lb/ft³) 0.061
GOR (Mscf/stb) 1.250
Producer well Oil (BHP control 4700psi)
Injector well Water (BHP control 4800psi)
Information Field Scale Model
Model dimensions 434 x 88 x 133 grid cells (50m x 50m x 1m)
Initial reservoir pressure (psi) 2475 (at datum depth 5328ft)
Bubble point pressure (psi) 932
Oil density (lb/ft³) 47.370
Water density (lb/ft³) 71.105
Gas density (lb/ft³) -
GOR (Mscf/stb) 0.182
Producer well Oil (THP control 300psi, BHP control 1000psi, field
production minimum 4000stb/day)
Injector well Water (voidage replacement, 1.2)
Details of simulation runs, such as well controls, initial conditions and other important input parameters
49
Appendix F
Correlation Range Nugget
16% Model
Major 4.146 0
Minor 2.705 0.7248
Vertical 0.214 0.5259
19% Model
Major 4.668 0.1878
Minor 3.972 0.787
Vertical 0.245 0.5194
24% Model
Major 5.202 0.1546
Minor 3.641 0.7734
Vertical 0.243 0.4698
28% Model
Major 6.859 0.3262
Minor 4.647 0.7402
Vertical 0.261 0.4443
Range and nugget of each high resolution model, highlighting the decreasing correlation range with proportion
of OFC decrease
50
LIST OF FIGURES
Figure 1: Example of a modern braided fluvial environment (Sagavaniktok River, Alaska),
displaying channel geometries and large scale sedimentary features which highlight
complexity and scale of such environments (9).........................................................................7
Figure 2: Model 4 (28% conglomerate) initial permeability map, highlighting down-stream
dipping geometry .......................................................................................................................9
Figure 3: Model of Wytch Farm field highlighting position of six appraisal wells used within
the author’s previous investigation ..........................................................................................11
Figure 4: Calcrete varieties and distribution within the Otter Sandstone outcrop (analogue for
Wytch Farm) (13) ....................................................................................................................12
Figure 5: Location of injector and producer wells in relation to paleoflow direction (example
of 28% model)..........................................................................................................................14
Figure 6: Location of injector and producer wells for field scale simulation, taken from the
author’s previous work. Naming formula: C1, C2, C3 & C4 indicate the cluster to which the
wells tie back; I1, I2… indicate the number of injector wells; PS1, PS2… indicate the number
of producer wells......................................................................................................................15
Figure 7: Workflow diagram of small scale model section .....................................................15
Figure 8: Summary of horizontal permeability measurement from chosen well (Well A) in the
WF field, in comparison with the permeability from the two most extreme models (16% and
28%).........................................................................................................................................16
Figure 9: Workflow diagram of field scale model section ......................................................21
51
Figure 10: Example of zonation using previously constructed porosity map (layer 1 within
figure). Image shows facies 0-2, with flood plain (facies 5) ...................................................22
Figure 11: Summary of oil production rate and watercut for original high resolution process-
based model suite.....................................................................................................................27
Figure 12: Oil saturation, through simulation time, which is related to the permeability
distribution observed within the original model (example using 28% model)........................28
Figure 13: Cross section of 28% model showing preservation of elongate dipping
heterogeneities: i) original permeability distribution, ii) permeability distribution of Well A29
Figure 14: Variogram from 28% model showing exponential shaped variogram with 6.8m
correlation range, moderate nugget and significant stationarity displayed..............................30
Figure 15: Summary of oil production rate and watercut for modified model suite ...............31
Figure 16: Oil rate and watercut from 10 training image realisations (example 16% model).32
Figure 17: Dynamic results from upscaling tests, showing spread in oil rate and water
breakthrough ............................................................................................................................33
Figure 18: Dynamic result of field model production in terms of oil rate and total oil
highlighting a large difference in constructed models to the author's previous model. Also
showing high similarity between pure nugget models and MPS (filtersim) models ...............35
Figure 19: Geometrically upscaled 28% model (Zone0) showing lack of distinct pattern .....38
LIST OF TABLES
Table 1: Geological scale discretisation which aims to cover the most important scales used
to describe sedimentary deposits, as outlined by Lake & Carrol (1986)...................................6
52
Table 2: Summary of process model conglomerate proportion and proportion of connected
conglomerate cells ...................................................................................................................10
Table 3: Input parameters into variograms covering a relatively large area of the model
(100m by 100m by 2.5m).........................................................................................................18
Table 4: Large scale reservoir facies involving general energy level estimations...................23
Table 5: Summary of inputs for training image construction showing each facies zone, which
well the petrophysical data is sourced from and which small scale model is used for spatial
distribution...............................................................................................................................24
Table 6: Table summarising oil initially in place and recovery factor yielded in each of the
original models.........................................................................................................................27
Table 7: Summary highlighting the difference in recovery factor (RF) between original and
modified models.......................................................................................................................31
Table 8: Example of horizontal permeability distributions after the three main types of
upscaling within this study. Values taken from the 16% model..............................................32
Table 9: Important static properties from each field scale model............................................34

Rhona Hutton

  • 1.
    Using high resolutionbraided process models for multi-scale MPS modelling of the Wytch Farm field, English Channel Rhona Hutton August 2016 Heriot Watt University Institute of Petroleum Engineering Msc Reservoir Evaluation & Management Dr Dan Arnold & Dr Vasily Demyanov
  • 2.
    i Declaration of Originality Declaration: IRhona Hutton confirm that this work submitted for assessment is my own and is expressed in my own words. Any uses made within it of the works of other authors in any form (e.g. ideas, equations, figures, text, tables, programs) are properly acknowledged at the point of their use. A list of the references employed is included. Signed………………………….. Date: 17/08/16 Acknowledgments I would like to express my appreciation to my mentors Dr Dan Arnold & Dr Vasily Demyanov for their continued support and guidance through the planning and execution of this study. Furthermore, appreciation of other members of staff (Dr Mike Christie, Dr Andy Gardiner & Dr Gillian Pickup) who contributed critical guidance on specialist subject matter. I would like to thank Gershenzon et al. for the supply of their high resolution process models, along with preliminary evaluation and results, without which this study could not have been attempted. I would also like to thank Heriot Watt University for the use of hardware and software which were crucial to the success of the project.
  • 3.
    ii Executive Summary Efficient andaccurate characterisation of multi-scale geological deposits is a fundamental challenge in petroleum reservoir modelling. The analysis of data and construction of reservoir models provides the first insight into the 3-D representation of a reservoir and, along with subsequent economic evaluation, often assures or halts the continuation of field development. Project continuation therefore depends crucially on the quality and realism of the model, which should capture all features that contribute to flow performance. The necessity of small scale heterogeneity representation and methodologies involved in multi-scale reservoir modelling are examined within this study, by using a braided fluvial environment example (Wytch Farm Field, English Channel). A suite of high resolution process models is utilised throughout this study, which highlight small scale permeability heterogeneity in the form of high permeability open framework conglomerates. Through simulation these small scale heterogeneities are observed to affect flow. It is therefore concluded that these features require representation in field scale modelling. Process modelling at such a scale is currently not fully exploited due to key limitations; difficulty of conditioning to hard data, computational power and time restrictions. Therefore, investigation into alternative workflows for multi-scale representation is required. Combination of several modelling techniques (process-based modelling, upscaling and multi- point statistics) are observed to retain specific benefits of high resolution process modelling, whilst reducing limitations. An efficient workflow involving field zonation allows different training image use for different local depositional environments. Constructed models yield higher recovery factors due to a general trend towards high permeability values. These results will require history matching with field data to fully evaluate the workflow within this study.
  • 4.
    iii TABLE OF CONTENTS 1Introduction........................................................................................................................1 2 Modelling Background ......................................................................................................2 2.1 Braided Fluvial Modelling ..........................................................................................3 2.2 Process-Based Modelling............................................................................................4 2.3 Multi-Scale Modelling ................................................................................................5 3 Data Summary ...................................................................................................................6 3.1 Braided Fluvial Systems..............................................................................................7 3.2 Static Models...............................................................................................................8 3.2.1 Model Description ...............................................................................................8 3.2.2 Preliminary Model Results ................................................................................10 3.3 Wytch Farm Field......................................................................................................11 3.3.1 Field Description ...............................................................................................11 4 Methodology & Workflow ..............................................................................................13 4.1 Simulation .................................................................................................................13 4.2 Small Scale Models...................................................................................................15 4.2.1 Property Modification........................................................................................16 4.2.2 Multi-Point Statistics (MPS)..............................................................................18 4.2.3 Upscaling ...........................................................................................................19 4.3 Field Scale Models....................................................................................................21 4.3.1 Previous Wytch Farm Field Model....................................................................21 4.3.2 Model Zonation..................................................................................................22 4.3.3 Training Image Construction .............................................................................23 4.3.4 Petrophysical Property Population.....................................................................25 4.3.5 Other Heterogeneities ........................................................................................25 5 Results..............................................................................................................................26 5.1 Original Model..........................................................................................................26 5.2 Adapted Model..........................................................................................................29 5.3 Training Image Realisations......................................................................................31 5.4 Upscaled Model.........................................................................................................32 5.5 Field Model ...............................................................................................................34 6 Discussion........................................................................................................................35 6.1 Small Scale Heterogeneity ........................................................................................35 6.2 Field Scale Models....................................................................................................37
  • 5.
    iv 7 Conclusions......................................................................................................................39 8 Suggestionsfor Further Work..........................................................................................40 8.1 Geological Knowledge..............................................................................................40 8.2 Modelling Investigations...........................................................................................41 9 References........................................................................................................................42 10 Appendices.......................................................................................................................44
  • 6.
    v Nomenclature MPS Multiple-point statistics OIIPOil initially in place OFC Open-framework conglomerate PDF Probability Distribution Function RCAL routine core analysis RF Recovery Factors SCAL Special core analysis SGS Sequential Gaussian Simulation TI Training image WF Wytch Farm Field
  • 7.
    1 1 INTRODUCTION Static modellingis the petroleum industry’s standard tool for 3-D representation and visualisation of subsurface geology. Sparse hard data (e.g. wireline logs) and often highly interpretational-based soft data (e.g. seismic interpretations) are typically used to generate numerous realisations of the subsurface. These, along with associated uncertainty and economic input, form the basis of field viability assessment. Modelling of the subsurface with such sparse data it a challenge in itself. This challenge is significantly increased when oil accumulations occur in highly heterogeneous reservoirs, which are typically less understood, harder to predict and therefore harder to model with accuracy. These factors contribute to uncertainty in modelling, which typically result in sub- optimal development plans. This can contribute to the relatively low recovery factors and significant areas of residual oil saturation which are common in complex reservoirs (1). This study aims to investigate multi-scale modelling as a tool to better understand and represent highly heterogeneous reservoirs. A suite of high resolution braided fluvial process models, generated using GEOSIM, is utilised throughout this study. Models are modified with petrophyiscal data from the Wytch Farm (WF) Field, English Channel, Block L97/10 Which is an example of a complex multi-scale heterogeneous reservoir with additional important diagenetic heterogeneities. The importance of small scale permeability heterogeneity is established to justify multi-scale modelling within this study. However, significant time and computational power constraints often limit modelling resolution, particularly when small scale heterogeneity requires incorporation.
  • 8.
    2 A workflow isdeveloped which allows high resolution process-based models to be used as training images (TI) in multi-point statistics (MPS). Comparison of this modelling workflow with others involving two-point geostatistics and object-based modelling is carried out and evaluated in terms of static reservoir properties and dynamic flow response. 2 MODELLING BACKGROUND Static modelling of heterogeneous reservoirs is often a compromise between the accuracy of geological representation and modelling limitations (cell size, time, cost etc.). With recent advances in computer power and complex algorithms the trend towards relatively fine scale modelling has resulted in progressively more complex models (2). To discuss this industry trend, Bentley (2015) and Ringrose & Bentley (2015) introduce the concepts of “modelling for comfort” and “fit-for-purpose models”. These concepts aim to provoke modellers into assessing the aims of their model, and to accomplish these aims in the most efficient way possible (3). These concepts are kept in mind throughout this study, where complexities within the workflow are required to be justified. The aim of the workflow within this study is to produce a geological model which accurately describes fluid flows within the reservoir, and is able to predict likely field production responses. It is therefore initially important to assess which geological features affect reservoir flow performance. Geological features can range multiple scales of magnitude, and may contribute significantly, or negligibly, to flow. This concept has been investigated in detail in numerous studies, including the SAIGUP project, with occasionally contradictory results (4). This outcome highlights the difficulty of assessing whether features require inclusion in modelling workflows.
  • 9.
    3 After considering theimportance of geological features, the techniques and methodologies used to replicate and represent patterns and geometries within a reservoir model must be investigated (2). Within this section, several different modelling approaches are outlined and analysed in regards to their input requirements, outputs and limitations. 2.1 BRAIDED FLUVIAL MODELLING Braided fluvial reservoirs have, like many other types of depositional environment, been subject to optimal modelling type debates. Numerous comparisons of modelling techniques have been undertaken to identify which method is most appropriate in terms of differing modelling requirements. These requirements include visualisation, geological realism, honouring of petrophysical proportions and subsequent dynamic response. However, conclusions are typically individual field based where little, or often no, global conclusion can be made (5). Braided fluvial reservoirs pose a significant modelling challenge due to their inherent complexity. Furthermore, lack of empirical knowledge of frequent morphological changes and subsequent sedimentological deposit preservation has resulted in discrepancies and major uncertainties within models (6). Typically a combination of object-based, to identify channel and non-channel facies, and subsequent pixel-based approaches are used to generate full scale models. This combined modelling workflow allows beneficial selection of modelling techniques at different times within the modelling process based on their specific advantages (7; 2). Furthermore, the techniques mentioned above easily condition to hard data and observed petrophysical proportions. The combination of these methods, however, may result in a models which lack geological realism.
  • 10.
    4 Although braided fluvialdeposits typically display moderate to high recovery factors, the high net to gross (NTG) found within most braided fluvial deposits is thought to be capable of delivering improved production if managed correctly. Percolation theory states that in a reservoir of over 20% NTG, 3-D connectivity exists (2). This concept suggests that the limitation in recovery factor observed in braided fluvial deposits may be caused by something sub-NTG scale. The identification, modelling and field management regarding these heterogeneities may provide clearer insights into potential field optimisation. 2.2 PROCESS-BASED MODELLING Forms of conventional static modelling, such as pixel-based and object-based (Boolean) methods, often result in a lack of geological realism. This limitation is further highlighted in highly heterogeneous reservoirs which often cannot be simply described in terms of homogeneously filled geobody shapes or simple statistical relationships. These inadequacies in conventional modelling techniques provided scope for progressive development of modelling methods. The modelling technique which mimics the physical processes by which sediments are deposited is termed process-based modelling and is thought to be the most geologically realistic type of modelling (7). Process-based modelling aims to construct spatial correlations and heterogeneities of sedimentary deposits by numerically forward simulating deposition within a set volume (8). Input parameters typically involve flow physics, erosional and depositional rules and regional topography variations which combine to produce geologically realistic models, often with extremely high resolution (9). There are several noteworthy limitations to process-based modelling which, so far, have inhibited wide scale use. Time and computational power, along with associated cost, is the
  • 11.
    5 main limitation, whichis accentuated when generating in high resolution (9). Hard data integration is another significant challenge as spatial distributions within models are dictated by depositional constraints, rather than relatively simple geostatistical relationships and trends. This integration is significantly more challenging when the features being conditioned are small scale and highly variable (8). Sensitivity to input parameters can cause significant challenges when data is sparse, or no analogue has been identified. Assumptions are often necessary, regarding depositional environments and suitable analogues, to obtain the large amounts of input data required for model generation. This, in combination with uncertainty of flow dynamics, can result in models which may not accurately represent the real deposits (9). Several different subsets of process-based modelling techniques have been developed which attempt to minimise the above limitations. These techniques commonly adopt either simplified water-routing schemes to predict channel movement, but require less input data (9), or use simplification in terms of the deposit geometries. The latter are termed process-mimicking methods and include event-based and surface-based techniques which typically generate large scale geometries and trends. These models are less time consuming and are significantly easier to generate, but often lack the smaller scale heterogeneities which may be significant in overall field sweep (8). 2.3 MULTI-SCALE MODELLING Multi-scale modelling involves hierarchical evaluation and representation of geological environments on a variety of scales. The idea of hierarchical discretisation within geology is not a new concept and can be applied to deposits from a wide range of depositional
  • 12.
    6 environments. Lake &Carroll (1986) propose four scales of properties which are used to comprehensively describe geological deposits (Table 1). SCALE DESCRIPTION MICROSCOPIC Pore-scale MACROSCOPIC Representative Elementary Volume (REV) scale MEGASCOPIC Geological heterogeneity and/or grid block scale GIGASCOPIC Regional or total reservoir scale Table 1: Geological scale discretisation which aims to cover the most important scales used to describe sedimentary deposits, as outlined by Lake & Carrol (1986) Due to computational limitations, with regards to cell size and number of simulation models, fine scale features cannot easily be explicitly represented in large field scale models. Ringrose et al. (2008) propose a 3 step modelling sequence which captures heterogeneities at key levels (from micro- to macroscopic). These steps include pore scale, lithofacies, geomodels and simulation models (steps outlined in Appendix A), where key information from each step is retained within subsequent steps. This retention of small scale heterogeneity is particularly important when reservoir flow behaviour is impacted. When small scale heterogeneity importance has been proven, accurate multi-scale modelling is observed to add economic value by adding 10-20% in recovery rates compared to cases where no multi-scale modelling is undertaken. The investigation of multi- scale modelling is therefore imperative to optimal field development and assuring maximum profitability of a project (4). 3 DATA SUMMARY Four high resolution geocellular process-based models, generating using GEOSIM, were provided by Gershenzon et al. (2015). The modelling technique used to generate the models
  • 13.
    7 aimed to producegeologically realistic models of braided fluvial environments which highlight small scale heterogeneity and correlation patterns expected within this type of deposit. Flow dynamics and depositional processes were investigated in detail for use as input parameters in the construction of these models. Preliminary model tests and results are outlined in Gershenzon et al. (2015). 3.1 BRAIDED FLUVIAL SYSTEMS For understanding and further use of the provided process-based models, knowledge of braided fluvial environments and deposits is essential. Braided fluvial environments consist of numerous channels which split and re-join around islands of frequently moving, relatively coarse sediment (Figure 1). Due to the scale (up to 10s of km in width), highly irregular flow patterns and frequent changes in sediment morphology braided systems are relatively poorly understood (9). Figure 1: Example of a modern braided fluvial environment (Sagavaniktok River, Alaska), displaying channel geometries and large scale sedimentary features which highlight complexity and scale of such environments (9)
  • 14.
    8 This complex depositionalenvironment creates highly heterogeneous reservoirs which display geological features on multiple scales. These featured are dictated by morphological variation and temporal changes caused by an array of different environmental controls, such as variation is sediment influx and composition, variable river discharge, tectonic influences and vegetation type (9). Deposits are typically characterised by large numbers of relatively coarse grained convex-up bar deposits, which fine upwards. These are included in a hierarchy of depositional features identified by Lundt & Bridge, (2004) which range from channel belts (hundreds or thousands of meters wide) to cross-stratal ripples (cm). The importance of each scale of heterogeneity is not fully understood, and requires significant further investigation (10). Depositional barriers or baffles to flow are present as horizontal floodplain deposits, or in concave-up features, filled with fines, which are associated with channel abandonment (11). The term braidplain will be used throughout to describe the section of depositional environment which displays active fluvial channels. This sub-environment is, however, not spatially uniform and can be divided into several sub-categories. These categories, and the differing deposits, are generally dictated by fluctuations in discharge and therefore energy, sediment flux and spatial confinement (6). 3.2 STATIC MODELS 3.2.1 Model Description The geocellular process modelling technique, outlined in Gershenzon et al. (2015) and Ramanathan, et al. (2010) produced four high resolution permeability models which are utilised within this study. The approach to modelling, as outlined previous, aims to produce
  • 15.
    9 multi-scale hierarchical geologicalfeatures using prior knowledge and empirical data regarding braided depositional environments. Each model block represents a volume of 200m by 200m by 5m dimensions, which is divided into 100 by 100 by 100 grid cells (1 million total). Each Cartesian grid cell has a dimension of 2m by 2m by 0.05m which is deemed high resolution within this study. Each of the four models contain isotropic permeability distributions with a uniform porosity of 20%. Saturation profiles and relative permeabilities are assigned by two SATNUM regions, which broadly represent what is termed open-framework conglomerates (OFC) and non OFC material. OFC zones are stated to have permeability values in the range of 10³ to 104 mD within the study by Gershenzon et al. (2015). These OFC zones represent the significant small scale heterogeneity which is investigated within this study. These high permeability zones form shallowly dipping surfaces, which dip down-paleoflow (Figure 2). The four models display broadly similar geometries with differing proportions and connectedness of OFC (Appendix B and Table 2). These features are interpreted as cross-stratified sets of high permeability OFC zones which are deci-meters thick and several meters long (11). Figure 2: Model 4 (28% conglomerate) initial permeability map, highlighting down-stream dipping geometry
  • 16.
    10 MODEL NUMBER OFC PROPORTION (%) PROPORTIONAL OF CONNECTEDOFC CELLS (%) PERMEABILITY MEAN (MD) 1 16 0.9 1107.6 2 19 6.8 1227.6 3 24 71 1552.9 4 28 91 1755.2 Table 2: Summary of process model conglomerate proportion and proportion of connected conglomerate cells These models will be referred to within this study using the term small scale models along with model specific proportion of OFC (for example, small scale 16% model). 3.2.2 Preliminary Model Results Gershenzon et al. (2015) use the four models described above, along with two other OFC proportion models (22% and 26%) to conduct several studies with the aim of investigating how small geological features affect larger scale flow dynamics. Their study uses immiscible waterflooding to highlight oil sweep behaviour in terms of oil production rates, water breakthrough and spatial and temporal distribution of residual oil. The fine scale permeability heterogeneities are found to be significant to sweep performance with high permeability OFC cells behaving similarly to thief zones. Models which exhibit proportions of over 20% were observed to have model wide OFC connectivity, and resulted in early water breakthrough and high proportions of residual oil. Well position was also examined, where optimal sweep was found to exist when wells were positioned normal to paleoflow. When wells were positioned parallel to paleoflow, the direction of the pressure gradient was observed to make minimal effect on overall productivity. These observations were in line with expectations, however waterfront geometry displayed significantly less fingering than expected, displaying a more piston-like front. This result is
  • 17.
    11 deemed even moresurprising due to the fact that 80-95% of oil production was from completions within the high permeability zones. 3.3 WYTCH FARM FIELD Petrophyiscal and PVT data is obtained from the Wytch Farm (WF) Field, English Channel, block L97/10. A summary of available data is located in Appendix C, which makes reference to six appraisal wells (Figure 3). Quality check, data analysis and interpretations are taken from the author’s previous investigation during the Field Development Project at Heriot Watt University. Figure 3: Model of Wytch Farm field highlighting position of six appraisal wells used within the author’s previous investigation 3.3.1 Field Description The Wytch Farm Field consists of ~150m of reservoir quality sandstone deposits. The main reservoir unit is the Sherwood Sandstone, which lies stratigraphically below the seal, the Mercia Mudstone. The Sherwood Sandstone exhibits packages of upwards fining arkosic sandstone, with a general fining and muddying upward trend within the whole unit. This unit has been interpreted as a braided fluvial deposit (12).
  • 18.
    12 This field displaysmany petrophysical heterogeneities which are common in all braided fluvial environments, and some which are more environment specific. Typical sedimentary features, as described in section 3.1, are observed throughout the reservoir. In addition, extensive diagenetic processes have resulted in large amounts of cementation and calcrete deposition which have experienced extensive reworking (12). Information regarding calcrete distribution is taken from a study by Newell (2006) which focuses on the precipitation and reworking of calcretes within an analogue outcrop. The correlation, calcrete types and influences on fluid flow are summarised in Figure 4 (13). These heterogeneities, along with more general spatial property distributions, are likely to affect fluid flow behaviour in the reservoir (12) and will require inclusion in subsequent modelling. Figure 4: Calcrete varieties and distribution within the Otter Sandstone outcrop (analogue for Wytch Farm) (13)
  • 19.
    13 4 METHODOLOGY &WORKFLOW A description of the methodologies used within this study is outlined in the section below. A detailed workflow diagram is illustrated in Appendix D which highlights the order and relationship between methodologies implemented. The workflow used within this study can be divided into two sections: initial investigation of the small scale process-based models, and subsequent generation and examination of field scale models. The methods explained within the following section will be illustrated using specific examples, however many of the steps within the workflow are carried out using a range of inputs (different models, distributions etc.), which are further highlighted in the subsequent results section. 4.1 SIMULATION Simulation is a common technique utilised within the oil and gas industry as a means to predict flow performance and assess impacts of uncertainty within a reservoir (14). Simulation runs are used throughout this study to produce a standard set of outputs which include production profiles, pressure disturbances and maps of fluid movement throughout the reservoir for comparison and analysis. Within this study tNavigator is used to run simulations and to provide visual representation of outputs. Simulations are undertaken at two different scales: original small scale model (200m by 200m by 5m), and full WF field scale (21km by 4 km by 133m). Initial model conditions and fluids are different between the small scale and field scale models but remain constant within the two types (summarised in Appendix E).
  • 20.
    14 Original small scalemodel simulation is carried out to identify the effects of small scale heterogeneity on flow over relatively short distances (200m). Due to the small scale of these models a single injector and producer pair are used, and placed at the centre edges of the model (Figure 5). The wells are aligned in parallel with the paleoflow current in each of the models for accurate comparison of results. These simulations are run for a 600 day period, and are undertaken after each model modification (which will be described later within this section). Figure 5: Location of injector and producer wells in relation to paleoflow direction (example of 28% model) Field scale models are also simulated where well placement is taken from the author’s previous work in optimisation of well number and placement within WF. A total of 13 S- shaped injector wells around the periphery and 20 J-shaped (horizontal) wells within the centre of the field are used for flow simulations (Figure 6). Producer wells are completed to ~15m above the OWC to prevent unnecessary early water breakthrough. Simulations are set to run for up to 50 years, however a field production limit of 4000STB/d is set to avoid economical field life. As optimisation of well placement and production controls is outwith the scope of this study, no alteration is made to the development strategy so as to produce comparable results.
  • 21.
    15 Figure 6: Locationof injector and producer wells for field scale simulation, taken from the author’s previous work. Naming formula: C1, C2, C3 & C4 indicate the cluster to which the wells tie back; I1, I2… indicate the number of injector wells; PS1, PS2… indicate the number of producer wells 4.2 SMALL SCALE MODELS The workflow for small scale models is described in detail within this section, and is summarised in Figure 7. Figure 7: Workflow diagram of small scale model section
  • 22.
    16 4.2.1 Property Modification Themodels described within section 3.2 are theoretical, and describe a variety of input parameters which produce different braided fluvial deposits. Model construction is partly discussed in section 3.2.1, and full description of model construction can be found in Gershenzon et al. (2015). The given models require petrophyiscal modification for use in WF field modelling. Permeability distributions are distinctly different between the provided models and the WF field. WF permeability distributions are obtained through wireline log data, from wells highlighted in Figure 3. The distribution which is most similar to the models is selected for use in initial testing. The permeability distribution from Well A is observed to match closest with the model distributions due to its bimodal nature, and relatively high permeability (in comparison with other well distributions). The distributions are shown in Figure 8, where it can be observed that the distribution in Well A is still roughly 1-2 orders of magnitude lower than the range of the theoretical models provided (16-28% models). Figure 8: Summary of horizontal permeability measurement from chosen well (Well A) in the WF field, in comparison with the permeability from the two most extreme models (16% and 28%)
  • 23.
    17 A horizontal permeabilitytransform is applied in SGeMS using the trans algorithm to modify permeability distributions. Probability distribution functions (PDF) of each of the distributions, with specific reference to end point values, is used to populate the model grid. This method retains geometries and correlations from the original models, which is important within this study. Within the original models, permeability did not display any anisotropy. This is unrepresentative of field data within WF and, if unmodified, would result in inaccurate flow dynamics. Vertical permeability distributions are also taken from well data (in this example Well A). The assumption is made that vertical permeability will spatially mirror the horizontal permeability values (i.e. when horizontal permeability is low, vertical permeability will also be low). Using this assumption, vertical permeability grids can be implemented using the same methodology as described above for horizontal permeability. The original models adopt a homogeneous porosity of 20% for simplicity. This, however, is not geologically accurate in real petrophysical distributions, and therefore will require modification. In conventional reservoir modelling, permeability is typically populated using the more robust field porosity map and assumptions regarding the relationship of permeability to porosity (2). This concept is utilised in reverse within this study with the implementation of collocated kriging (within Petrel). To implement collocated kriging, first the correlation of permeability is assessed within each of the models using variography. Variograms are constructed for each model, to identify correlation patterns. The variography parameters used are as follows in Table 3.
  • 24.
    18 NUMBER OF LAGSLAG DISTANCE DIRECTION Major Minor Vertical Major Minor Vertical SMALL SCALE 50 50 50 2 2 0.05 Table 3: Input parameters into variograms covering a relatively large area of the model (100m by 100m by 2.5m) This variogram analysis, along with porosity distribution parameters (minimum, maximum and mean), from wireline interpretation, are used within collocated kriging. A coefficient constant of 0.8 is implemented to allow a degree of freedom around the poro-perm relationship. This value is in line with the author’s previous work, and accurately describes the spread of poro-perm cross plots within the WF field. 4.2.2 Multi-Point Statistics (MPS) Multi-point statistics is an efficient way of populating reservoir models, assuming knowledge of reservoir architecture and global trends is thorough. One of the key input parameters which dictate the modelling success of MPS is the accuracy of the training image (TI). A TI is a 2-D or 3-D image which shows important spatial variations which are expected in the subsurface. These are typically created by combining vast amounts of analogue data with field seismic and geological interpretations. TIs are used to populate subsurface geological realisations, which can be conditioned to hard data (8). Two separate MPS algorithms are used (in SGeMS) within this study. The first algorithm, snesim_std (single normal equation simulation), is used within the small scale model workflow, and will be described within this section. This form of MPS algorithm requires a small number of discrete values for realisation generation. Characterisation of the models, in terms of facies, is a standard way to segregate models into discrete properties. Within this workflow step, MPS is used to investigate the
  • 25.
    19 importance of positioningof high permeability zones (in specific relation to wells). Therefore specific values assigned to facies is relatively insignificant, providing the same discretisation is applied to all models. Permeability cut-offs are used to distinguish three facies within the models and are generated by study of distributions. The OFC in models is represented by the higher bimodal peak (above 1000mD) (Figure 8), this corresponds roughly to permeability over 100mD in the Well A distribution. This value is therefore used to represent facies 2, arbitrary values of under 1mD and between 1-100mD are chosen to represent facies 0 and facies 1 respectively. These facies were assigned to each of the models to create TIs for use in realisation generation. The snesim_std algorithm uses a search template to scan the TI once for global and local patterns (15). The search ellipsoid parameters are chosen to align with the elongate, dipping OFC zones which are observed in each of the models (Figure 2). Multiple realisations are generated within identical grid dimensions from each model to assess consistency in pattern preservation and to give numerous models for simulation and flow analysis. 4.2.3 Upscaling The aim of upscaling is to reduce the number of grid cells (by coarsening) whilst accurately estimating effective or equivalent properties which yield comparable flow responses to the fine scale equivalents (4). Typically geological models contain too many cells to be simulated efficiently, and therefore require grid coarsening. Within this study field scale modelling at the same resolution as the small process-based models would result in over 55 billion grid cells. This is not computationally feasible to simulate, let alone generate, and may not be necessary to represent parameters which affect flow. By modelling in high resolution and later upscaling the flow effects caused by small scale heterogeneities, like OFC zones, are captured whilst allowing manageable population of properties (2).
  • 26.
    20 Christie & Blunt(2001) discuss two methodologies in which upscaling solutions are typically achieved. The first is utilised within this study and involves simulation of the fine grid model to compare with dynamic results. This method is possible due to the relatively small size of the original model (1million grid cell) (16). Several different permeability upscaling methods are tested, and compared using dynamic and static properties before selection of the optimal method for subsequent use. The most basic form of upscaling which is implemented (within Petrel) is volume-weighted averaging. Geological interpretations and analogue knowledge is used to select the most appropriate averaging type in x, y and z model directions. Due to the predominantly random large scale lateral distribution of petrophysical properties geometric averaging is used for horizontal upscaling (x & y). Analogue investigations imply a certain level of layering with braided fluvial environments, and therefore harmonic averaging is used within the vertical direction (z). More complex upscaling, in the form of flow based upscaling, is also carried out for comparison. This form of upscaling is generally observed to yield highly accurate matches with fine scale equivalent models, especially when in combination with transmissibility upscaling (17). Single-phase flow based upscaling is performed in Petrel using both harmonic averaging and finite difference numerical methods, closed flow boundaries between layers and a skin (or flow jacket) of 1 cell in each direction to minimise boundary affects. Another form of single-phase flow based upscaling is utilised within upScaler which adopts constant pressure boundaries at inlet and outlet with closed flow boundaries between layers. A skin of 1 cell is also used for reduction of boundary affects.
  • 27.
    21 Unlike permeability, porosityis an additive property, and can therefore be accurately upscaled using single volume-weighted arithmetic averaging. During upscaling the number of steps and size of steps (upscaling factor) can be equally important as technique in terms of output accuracy. Several upscaling factors were assess (from a factor of 2 to 25) and different numbers of steps (from 1 to 3 steps). These factors, in combination with the different techniques are used to select the optimal method. Ultimately a grid size of 50m by 50m by 1m (upscale factor of 25) is chosen to allow comparison with the author’s previous field model. 4.3 FIELD SCALE MODELS The workflow implemented within the field scale modelling within this study is summarised in Figure 9 and further described within the following section. Figure 9: Workflow diagram of field scale model section 4.3.1 Previous Wytch Farm Field Model Data from six appraisal wells, seismic cube interpretation and outcrop analogue was used to construct a full reservoir scale model. Model construction involved object-based modelling to identify channel and non-channel facies distributions. This method utilised a combination of well test, dip meter and analogue information to obtain likely channel orientation and
  • 28.
    22 sandbody geometries. Subsequentsequential Gaussian simulation (SGS) for porosity and collocated co-simulation for permeability are used to generate petrophysical distributions within channel facies. Petrophysical rock types are discretised using global hydraulic elements (GHE) which aim to categorise rock volumes by poro-perm relationships which behave similarly in terms of pore scale responses (capillary pressures, relatively permeability etc.). The paleoflow direction is modified (from N230 to N180) within this model to enable comparison with constructed models. These constructed models display paleoflow direction of N180 for ease of combination with small scale models, and so as not to complicate flow paths and gridding inconsistencies. 4.3.2 Model Zonation Small scale TIs, similar to those outlined in section 4.2, will be used in field scale MPS for property population in model construction within this study. To enable use of multiple TIs, and to make the model more geologically realistic, a trend model is generated which segregates the model into 5 distinct zones. Figure 10: Example of zonation using previously constructed porosity map (layer 1 within figure). Image shows facies 0-2, with flood plain (facies 5)
  • 29.
    23 Due to poorresolution of seismic data for this field, some assumptions are made to allow zonation of the model. Porosity distribution within the author’s previous model is assumed to be generally accurate and is used as a reference to assign different larger scale facies within Petrel (Figure 10). Due to the intrinsic poro-perm relationship established in the WF field, these zones represent areas with similar petrophysical properties. These facies are summarised in Table 4. FACIES NUMBER FACIES DESCRIPTION DEPOSITIONAL ENERGY 0 Gravelly Permanent Braidplain High Energy1 Coarse Permanent Braidpain 2 3 Ephemeral Braidplain 5 Coarse Permanent Braidplain Low Energy 4 Ephemeral Braidplain 5 Floodplain (non-channel) Table 4: Large scale reservoir facies involving general energy level estimations Non-channel deposit distributions are taken from the author’s previous work and are mapped as a separated facies (floodplain). Within this study these distributions are taken as accurate, however further investigation into placement and lateral extent would be required to account for important uncertainties. 4.3.3 Training Image Construction Once zonation of the field scale model has been implemented, the TIs which will be used for each zone are constructed. The TIs are generated in the same workflow as outlined in section 4.2.2, but are constructed using zone-specific petrophysical distributions. For permeability and porosity selection, each well (A-F) is investigated to identify which contains the highest proportion of the chosen facies. Permeability measurements and porosity
  • 30.
    24 interpretations are takenfrom the selected well, where data from layers outwith the particular facies are eliminated. This produces zone-based petrophysical distributions. As well as zone-based petrophysical distributions, the TIs must represent the likely conglomeratic proportions and connectivities described within the four small scale models. As these specific parameters are not known within the WF field, general trends are used to allocate the small scale models to zones. The highest concentrate of conglomeratic material is likely to be distributed within the highest energy, larger channels towards the centre of the braidplain. The proportion, and therefore connectivity is likely to diminish towards the edges due to a general lowering of energy and ephemeral nature of channels. Low conglomeratic proportions are also likely during lengthy periods of low energy. The allocated well and small scale model which are used to construct the zone TIs are summarised within Table 5. FACIES PETROPHYSICAL PROPERTIES WELL SMALL SCALE MODEL 0 Well A 28% 1 Well A 24% 2 Well D 19% 3 Well C 24% 4 Well E 16% Table 5: Summary of inputs for training image construction showing each facies zone, which well the petrophysical data is sourced from and which small scale model is used for spatial distribution The modified models are upscaled using geometric volume-weighted averaging for horizontal permeability, harmonic volume-weighted averaging for vertical permeability and arithmetic volume-weighted averaging for porosity, as justified in section 4.2.1 and 5.4.
  • 31.
    25 4.3.4 Petrophysical PropertyPopulation The gridding skeleton is used from the previous WF model, and displays 50m by 50m by 1m grid cells which are aligned along the major fault direction (E-W). Petrophysical property population of this reservoir grid is conducted using two methods: the stochastic pure nugget method, and MPS. Both methods are completed using zones described in 4.3.2, with floodplain facies taken from the author’s previous work using object-based modelling. The stochastic pure nugget method is the simplest and uses the permeability distributions from each of the previously described TIs to randomly populate grid cells within a selected zone (within Petrel). Distributions are characterised using a histogram of property values and a pure nugget variogram is implemented in SGS to generate the populated grid. The second way in which properties are populated within the reservoir grid is by using MPS (within SGeMS). The algorithm filtersim_cont is used as input parameters (porosity and permeability) are continuous, compared to snesim_std which can only integrate discretised values. The same search ellipsoid template is used as mentioned in section 4.2.2. 4.3.5 Other Heterogeneities Reservoir heterogeneities can often be caused by diagenetic processes, which are not captured in the process-based models used within this study. Thorough log and core analysis of the WF field indicates the presence of significant amounts of diagenetic calcretes and cements (discussed in section 3.3.1). The laterally continuous calcrete conglomerated are investigated within this workflow as are expected to significantly affect vertical flow within the reservoir. The spatial pattern and petrophysical property reduction trend is taken from Newell (2006). These layers are modifies within the final stages of model construction.
  • 32.
    26 Due to difficultyof detection using conventional techniques (wireline log interpretation), the position of layers which display calcrete conglomerates are modelled stochastically. A random number generator (between 1 and 10) is used to identify layers, in accordance to likely spatial frequencies, which are then subjected to permeability and porosity multipliers of 0.7 (13). Investigation regarding dependency on spatial patterns of calcrete conglomerates may be investigated by using multiple realisations of this technique. This however is outwith the scope of this study. 5 RESULTS 5.1 ORIGINAL MODEL Initially, fine scale models are simulated using the methodology and parameters outlined in section 4.1 and Appendix E. The resultant dynamic responses are investigated to identify how small scale heterogeneities affect sweep and production outputs within the models. Static parameters (permeability, OFC proportion etc.) for each of the models are summarised with section 3.2.1. As displayed in Table 6, the oil initially in place (OIIP) is uniform throughout the models, due to homogeneous porosity distribution. The sweep efficiency, and associated recovery factor are, however, slightly unexpected. The highest recovery factors are exhibited in the 16% and the 28% model (at each extremity). This is not in line with the results from Figure 11, where models above and below 20% OFC behave similarly. This unusual behaviour will be discussed within the following section (Section 6).
  • 33.
    27 MODEL OIL INITIALLYIN PLACE (MSTB) RECOVERY FACTOR (RF) (%) 16% 112.2 49.7 19% 112.2 44.4 24% 112.2 43.1 28% 112.2 46.5 Table 6: Table summarising oil initially in place and recovery factor yielded in each of the original models Figure 11: Summary of oil production rate and watercut for original high resolution process-based model suite Figure 11 above shows the oil rate and watercut responses for each provided model. It can be observed that the models below 20% act similarly, and result in later, and less drastic water breakthrough and lower initial oil rate, with a less steep decline. The models above 20% also behave similarly, with early and drastic water breakthrough and high initial oil rate, with a steep decline. These results are as expected, and in parallel with the study by Gershenzon, et al. (2015).
  • 34.
    28 Oil sweep andresidual oil is investigated within 3-D maps (Figure 12: Oil saturation, through simulation time, which is related to the permeability distribution observed within the original model), where saturation distribution can be investigated in finer detail. The areas of most effective sweep, as predicted, occur within the high permeability cells of the model. The oil-water front, as described in Gershenzon et al. (2015) display a slightly more piston-like geometry than expected with such a large contrast of permeability. Figure 12: Oil saturation, through simulation time, which is related to the permeability distribution observed within the original model (example using 28% model)
  • 35.
    29 5.2 ADAPTED MODEL Thepermeability transform, as discussed in section 4.2.1, results in preservation of pattern and correlation within the models (Figure 13). This is assessed both visually and with use of variography which quantitatively confirms the preservation of spatial patterns. Variography shows expected trends within the model such as the elongate, shallowly dipping cross-stratifies sets Figure 13. Within each model these features show anisotropy, with a major correlation direction parallel to paleoflow. . This is highlighted in the variogram example in Figure 14 which displays a correlation length of 6.8m, a moderate nugget (0.33) and a consistent sill (at 1). The sill implies distinct stationarity within the model. The suite of models show correlation trends also as expected, with the higher proportion models (28%) exhibiting longer correlation length in all directions than the lower proportion models. The important features from the other model variogram are summarised in Appendix F. Figure 13: Cross section of 28% model showing preservation of elongate dipping heterogeneities: i) original permeability distribution, ii) permeability distribution of Well A
  • 36.
    30 Figure 14: Variogramfrom 28% model showing exponential shaped variogram with 6.8m correlation range, moderate nugget and significant stationarity displayed After each stage of model modification, simulations are run to investigate the effect of the updated petrophysical distributions. The addition of a heterogeneous porosity distribution resulted in the most significant changes with an OIIP change from 112.2MSTB to ~82MSTB. The combination of permeability and porosity modifications result in less separation between models above and below 20% OFC (Figure 15). Water breakthrough is evenly spaced within the models, and is generally less dramatic that observed in the original models. The oil rate has been plotted on an identical scale to that of Figure 11 for comparison purposes. It can be observed that a separation between models above and below 20% OFC still remains, however the initial oil rate is significantly lower in the modified models and remains stable for a longer period of time. The recovery factor marginally reduces, but exhibits the same relationship between models (highest recovery in 16% and 28% models) (Table 7).
  • 37.
    31 Figure 15: Summaryof oil production rate and watercut for modified model suite MODEL ORIGINAL RF MODIFIED RF 16% 49.7 47.4 19% 44.4 38.5 24% 43.1 38.4 28% 46.5 44.8 Table 7: Summary highlighting the difference in recovery factor (RF) between original and modified models 5.3 TRAINING IMAGE REALISATIONS The TI realisations which are detailed in section 4.2.2 are used to identify whether position and specific pattern of OFC cells influence flow between wells. Ten realisations are constructed and simulated, with identical well positions, for each of the four models. An acceptable match between the modified models and the discretised TI models with re- populated porosity and permeability is made (Figure 16). The realisations exhibit identical distributions of permeability and porosity. Most of the TIs display similar dynamic behaviour
  • 38.
    32 in terms ofoil rate and watercut (Figure 16), however some anomalies (such as case 8, 5 & 9) show a larger deviation from the original case (case 0, and fine). Figure 16: Oil rate and watercut from 10 training image realisations (example 16% model) 5.4 UPSCALED MODEL Both static and dynamic results are investigated to select the optimal upscaling technique within this study. All upscaling method (discussed in section 4.2.3) result in a narrowing of permeability distribution (Table 8). UPSCALING METHOD K MIN K MAX K MEAN FINE SCALE MODEL 0.051 6799.675 102.419 GEOMETRIC AV. 75.738 91.943 85.717 FLOW (PETREL) 21.513 39.985 33.884 FLOW (UPSCALER) 77.690 165.546 133.072 Table 8: Example of horizontal permeability distributions after the three main types of upscaling within this study. Values taken from the 16% model By assessing static results alone the greatest similarity is between the geometrically upscaled models, and the flow-based method using upScaler which display an average permeability
  • 39.
    33 closest to thefine scale model. The significantly lower permeability results from the Petrel flow-based method may be caused by the two-step upscaling process which was implemented due to a scale up factor limitation within the software (limit of 8000 cells into 1 cell). Analysis of multi-step upscaling for other methods yield similar results, with a significant narrowing of permeability distribution which favour either high or low values. It is concluded that a single-step upscaling method is preferred within this case. Analysis of dynamic results is the main factor in selection of the optimal upscaling technique. Figure 17 shows oil rate and water breakthrough results from each main upscaling technique. It can be concluded from this figure that volume-weighted geometrical averaging is observed to yield the closest match to fine scale model simulation. As stated in section 4.2.3 porosity is an additive property, and is simply upscaled using volume-weighted arithmetic averaging. Figure 17: Dynamic results from upscaling tests, showing spread in oil rate and water breakthrough
  • 40.
    34 5.5 FIELD MODEL Generatedfield scale models are compared using both static and dynamic responses. Important static properties are outlined in Table 9. These values show a large discrepancy between the previous model, and models constructed within this study. Generally higher OIIP and mean porosity are exhibited within all constructed models and a significantly higher average horizontal permeability. Each of the constructed models display similar values, with expected reduction in petrophysical properties associated with models which include calcrete conglomerates. The models are investigated in terms of dynamic response by observing field production outputs and smaller scale fluid movements within saturation maps. A summary of oil production is displayed in Figure 18, which highlights the drastic difference between the author’s previous model and constructed models. Models which include calcrete conglomerate layers display a shorter plateau and lower total recovery than those which contain no calcrete, as expected. Interestingly, a very high degree of similarity is exhibited between stochastically populated pure nugget models and models which were generated using MPS. Model OIIP (MMstb) Kh min Kh max Kh mean Porosity % mean Previous 993 0.0 701.4 55.4 14.9 Stochastic 1381 0.0 510.0 273.3 16.9 Stochastic + Calc 1283 0.0 510.0 257.6 15.9 MPS 1392 0.0 508.5 278.0 16.7 MPS + Calc 1273 0.0 508.5 262.0 15.6 Table 9: Important static properties from each field scale model (calc=calcrete)
  • 41.
    35 Figure 18: Dynamicresult of field model production in terms of oil rate and total oil highlighting a large difference in constructed models to the author's previous model. Also showing high similarity between pure nugget models and MPS (filtersim) models Movement of water within the reservoir is as expected. Aquifer movement from beneath is primarily through high permeability zones, and infiltrates stratigraphically higher zones through high permeability gaps. This pattern is further exaggerated in models which contain calcrete conglomerates. 6 DISCUSSION 6.1 SMALL SCALE HETEROGENEITY The initial results, highlighted in section 5.1, investigate the importance of small scale heterogeneity on dynamic flow responses. Figure 11 highlights a significant difference in water breakthrough and oil rate between models above and below 20% OFC. Gershenzon, et
  • 42.
    36 al. (2015) suggestit is the connectedness, rather than the proportion of OFC that dictates these flow response. However, as the models within this study display an increase of connectivity with an increase of OFC proportion this statement cannot therefore be confirmed or denied within this study. The concept of connectedness of OFC, however, may lead to explanation of the unusual water breakthrough and oil production patterns observed in initial experiments. The second highest proportion model (24%) is observed to have the earliest water breakthrough, which may be attributed to connecting OFC cells which span between the injector and producer. The simulation of MPS realisations further confirms this theory as a spread of production profiles and water breakthrough curves are exhibited when proportions stay equal but spatial distributions of OFC vary. This small scale heterogeneity may cause significant challenges in prediction, due to measurement resolution, and therefore high levels of associated uncertainty. There is strong evidence within the initial investigations of this study and the study by Gershenzon et al. (2015) that small scale heterogeneity found within braided fluvial deposits will have a major impact on sweep efficiency. Therefore these heterogeneities must be represented in field scale modelling. However, the differences between models above and below 20% OFC is observed to become less significant as lower and less spread permeability distributions are implemented. This may draw the conclusion that small scale heterogeneities require a large permeability variation to be important to large scale flow heterogeneity. The identification of such permeability distributions may be required for justification of high resolution modelling.
  • 43.
    37 Furthermore, investigations intothe specific positioning of OFC cells (section 5.3) indicate that for the most part pattern and positioning produced relatively minor variation in oil rate and watercut. However, certain cases display more varied results. The connectivity of OFC between wells would require specific detailed investigation to establish if influential patterns existed. These variations may also be influenced by well spacing. 6.2 FIELD SCALE MODELS Conclusive analysis of modelling workflows are unachievable without the use of history matching of production data. Within this study, several models which used a variety of modelling techniques are constructed, analysed and compared to identify important features and areas of potential further work. Within constructed models high average permeability is exhibited and is analysed with some trepidation. These unlikely permeability distributions and high field recovery factors imply a certain degree of optimism within modelling techniques used. The workflow can be scrutinised to highlight areas which may have led to this outcome, these are as follows: 1. Non-geologically realistic anisotropy in permeability (same in x and y directions) 2. Inaccuracy of zonation, with bias towards areas of good petrophysics 3. Narrow permeability distributions for zones in single wells may not accurately represent complete distributions for field 4. Upscaling does not capture important baffles or barriers to flow accurately A more quantitative approach to zonation, inclusion of complete permeability distributions and modelling of fines, cements and calcretes may result in more realistic, accurate geological models. Explicit modelling of cementation patterns and the less laterally continuous calrete described in Newell, 2006 will aid in this objective.
  • 44.
    38 When comparing fieldmodels populated using the pure nugget method to those which used MPS, the difference is negligible in terms of static and dynamic responses. This may be caused by a number of reasons, which would require further investigation to interpret. These similarities may be caused by a lack of identifiable pattern in the upscaled TIs. Non-upscaled TIs display small scale OFC heterogeneity, but variogram analysis shows stationarity after a relatively short correlation length (under 10m), however no larger pattern is observed and retained within upscaled blocks (Figure 19). The results of this study suggest that MPS is not necessarily required within braided fluvial environments, and that it is effective permeability distributions that are significantly more important in terms of dynamic response. This may however not be the case if larger scale feature were captured using larger process-based modelling. Figure 19: Geometrically upscaled 28% model (Zone0) showing lack of distinct pattern
  • 45.
    39 Conclusive assessment ofthis multi-scale modelling workflow requires history matching with real field data. This would allow full valuation of results which are thought to be optimistic within this study. This however, is outwith the scope of this project. 7 CONCLUSIONS This study provided insight into multi-scale permeability heterogeneities which are likely within braided fluvial deposits. The high resolution modelling of which allows investigation of expected flow responses. Workflows typically used in modelling of braided environments often lack fine scale detail and geological realism, however process-based modelling which aims to remedy these challenges is often not fully utilised due to other significant limitations. Models constructed using high resolution process-based models, upscaling and MPS are compared both static and dynamically to highlight differences in outputs. The main conclusions from this study are as follows: 1. Small scale permeability heterogeneities in terms of OFCs, present within braided fluvial deposits, are observed to affect larger scale sweep efficiency, especially when high permeability values and significant permeability ranges exist 2. The representation of small scale heterogeneities is required within a modelling workflow as they contribute significantly to flow 3. Spatial positioning of high permeability cells, especially when connected, can influence specific well production performance 4. A workflow involving upscaling and MPS allows the quick generation of field scale models which capture multi-scale heterogeneity in terms of flow dynamics
  • 46.
    40 5. MPS, wherelittle of no observable pattern exists does not improve on stochastically populated models (using the same petrophysical distributions) 6. Success of field scale modelling using smaller scale TIs in MPS is highly dependent on accurate effective petrophysical property distributions and zonation 8 SUGGESTIONS FOR FURTHER WORK This study has highlighted scope for numerous detailed investigations (general and Wytch Farm related) which may allow more accurate representation of braided fluvial environments. Areas of suggested further work, and potential avenues of research, are as follows: 8.1 GEOLOGICAL KNOWLEDGE 1. Permeability anisotropy in braided fluvial deposits: parallel and normal to paleoflow directions, and vertical permeability 2. Lateral extent and quantification of petrophysical property reduction in zones which contain calcrete and other diagenetic features 3. Indicators for large scale zonation of reservoirs a. Use of seismic based porosity as a permeability indicator; large scale analogue study to identify trends and large scale patterns of different braided fluvial systems; saturation analysis, from wireline log or seismic, to determine areas of petrophysical similarity 4. OFC connectivity and dynamic influence over increasing well spacing 5. Importance of calcrete layer positioning to field scale flow 6. Shale distributions and large scale trends within braided fluvial environments
  • 47.
    41 a. Process-based modelswhich incorporate deposition of fines in combination with small scale sand features 7. Importance of small scale heterogeneities with regards to varying NTG, identification of trends, i.e. does small scale require modelling when very high NTG? 8.2 MODELLING INVESTIGATIONS 1. Incorporation of pore scale modelling in a full three-step modelling approach, as outlined in Ringrose et al. (2008) 2. Further investigation into upscaling methods used to improve effective properties 3. Use of larger training images in MPS to limit pattern repetition, and capture of larger scale trends a. Use of larger model volume of process-based models; using model realisations to construct a larger volume model 4. Incorporation of well conditioning during MPS in zoned reservoirs 5. History matching of field production data to compare simulated production profiles and dynamic results from conventional modelling techniques to the workflow outlined within this study
  • 48.
    42 9 REFERENCES 1. Small-scalereservoir modeling tool optimizes recovery offshore Norway. Elfenbein, C, Ringrose, P and Christie, M. s.l. : World Oil, 2005. 2. Ringrose, P and Bentley, M. Reservoir Model Design: A Practitioner's Guide. s.l. : Springer, 2015. 3. Modelling for comfort? Bentley, M. 2015, Petroleum Geoscience, pp. 3-10. 4. Multiscale geological reservoir modelling in practice. Ringrose, P.S, A.W, Martinius and Alvestad, J. London : The Geological Society, 2008. 5. Object and Pixel-Based Reservoir Modelling of a Braided Fluvial Reservoir. Seifert, D and Jensen, J.L. 2000, Mathematical Geology, pp. 581-603. 6. Morphological perspective on the sedimentary characteristics of coarse, braid reach, Tagliamento River (NE Italy). Huber, E and Huggenberger, P. 2015, Geomorphology, pp. 111-124. 7. Combining geologic-process models and geostatistics for conditional simulation of 3-D subsruface heterogeneity. Michael, H.A, et al. 2010, Water Resources Research, pp. 1-20. 8. Mariethoz, G and Caers, J. Multiple-Point Statistics. Chichester : John Wiley & Sons, Ltd., 2015. 9. Jager, H.R.A. Modelling Planform Changes of Braided Rivers. 2003. 10. Evolution and deposits of a gravelly braid bar, Sagavanirktok River, Alaska. Lunt, I.A and Bridge, J.S. 2004, Sedimentology, pp. 415-432. 11. How does the connectivitiy of open-framework conglomerates within multi-scale hierarchical fluvial architecture affect oil-sweep efficiency in waterflooding? Gershenzon, N.I, et al. 2015, Geosphere, Vol. 11, pp. 2049-2066. 12. Wytch Farm oilfield: deterministic reservoir description of the Triassic Sherwood Sandstone. Bowman, M.B.J, McClure, N.M and Wilkinson, D.W. s.l. : Petroleum Geology, 1993. 13. Calcrete as a source of heterogeneity in Triassic fluvial sandstone aquifers (Otter Sandstone Formation, SW England). Newell, A.J. 2006, British Geological Survey, pp. 119- 127. 14. Carlson, M.R. Practical reservoir simulation: using, assessing, and developing results. s.l. : PennWell Books, 2003.
  • 49.
    43 15. Remy, N,Boucher, A and Wu, J. Applied Geostatistics with SGeMS: A user's guide. s.l. : Cambridge University Press, 2009. 16. Tenth SPE Comparative Solution Project: A Comparison of Upscaling Techniques. Christie, M.A and Blunt, M.J. 2001, Society of Petroleum Engineers. 17. Upscaling and Gridding of Fine Scale Geological Models for Flow Simulation. Durlofksy, L.J. 2005, 8th International Forum on Reservoir Simulation. 18. A new method for accurate and practical upscaling in highly heterogeneous reservoir models. Zhang, P, Pickup, G and Christie, M. s.l. : Society of Petroleum Engineers, 2006. 19. Sequence architecture of a Triassic semi-arid, fluvio-lacustring reservoir, Wytch Farm Field, Southern England. McKie, T, Aggett, J and Hogg, A.J.C. 1997, Shallow Maring and Nonmarine Reservoirs, pp. 197-207. 20. Lake, L.W and Carroll, H.B. Reservoir Characterization. s.l. : Academic Press Inc., 1986. 21. Simulating the heterogeneity in channel belt deposits: Part 1. A geomertic-based methology and code. Ramanathan, R, et al. 2010, Water Resource Research.
  • 50.
    44 10 APPENDICES Appendix A 3step hierarchical modelling workflow which aims to capture multi-scale heterogeneities from pore, lithofacies and field scales (4)
  • 51.
    45 Appendix B Cross sectionof each provided model, 16%, 19% 24% and 28%, highlighting the difference in proportion of high permeability OFC cells
  • 52.
    46 Appendix C Summary ofavailable reservoir data from the Wytch Farm Field, from 6 appraisal wells (A-F), seismic investigations, routine core analysis (RCAL) and special core analysis (SCAL)
  • 53.
    47 Appendix D Diagram illustratingthe workflow carried out within this study, with specific depiction of relationship of workflow steps
  • 54.
    48 Appendix E Information SmallScale Model Model dimensions 100 x 100 x 100 grid cells (2m x 2m x 0.05m) Initial reservoir pressure (psi) 4800 (at datum depth 8400ft) Bubble point pressure (psi) 4014 Oil density (lb/ft³) 56.934 Water density (lb/ft³) 64.861 Gas density (lb/ft³) 0.061 GOR (Mscf/stb) 1.250 Producer well Oil (BHP control 4700psi) Injector well Water (BHP control 4800psi) Information Field Scale Model Model dimensions 434 x 88 x 133 grid cells (50m x 50m x 1m) Initial reservoir pressure (psi) 2475 (at datum depth 5328ft) Bubble point pressure (psi) 932 Oil density (lb/ft³) 47.370 Water density (lb/ft³) 71.105 Gas density (lb/ft³) - GOR (Mscf/stb) 0.182 Producer well Oil (THP control 300psi, BHP control 1000psi, field production minimum 4000stb/day) Injector well Water (voidage replacement, 1.2) Details of simulation runs, such as well controls, initial conditions and other important input parameters
  • 55.
    49 Appendix F Correlation RangeNugget 16% Model Major 4.146 0 Minor 2.705 0.7248 Vertical 0.214 0.5259 19% Model Major 4.668 0.1878 Minor 3.972 0.787 Vertical 0.245 0.5194 24% Model Major 5.202 0.1546 Minor 3.641 0.7734 Vertical 0.243 0.4698 28% Model Major 6.859 0.3262 Minor 4.647 0.7402 Vertical 0.261 0.4443 Range and nugget of each high resolution model, highlighting the decreasing correlation range with proportion of OFC decrease
  • 56.
    50 LIST OF FIGURES Figure1: Example of a modern braided fluvial environment (Sagavaniktok River, Alaska), displaying channel geometries and large scale sedimentary features which highlight complexity and scale of such environments (9).........................................................................7 Figure 2: Model 4 (28% conglomerate) initial permeability map, highlighting down-stream dipping geometry .......................................................................................................................9 Figure 3: Model of Wytch Farm field highlighting position of six appraisal wells used within the author’s previous investigation ..........................................................................................11 Figure 4: Calcrete varieties and distribution within the Otter Sandstone outcrop (analogue for Wytch Farm) (13) ....................................................................................................................12 Figure 5: Location of injector and producer wells in relation to paleoflow direction (example of 28% model)..........................................................................................................................14 Figure 6: Location of injector and producer wells for field scale simulation, taken from the author’s previous work. Naming formula: C1, C2, C3 & C4 indicate the cluster to which the wells tie back; I1, I2… indicate the number of injector wells; PS1, PS2… indicate the number of producer wells......................................................................................................................15 Figure 7: Workflow diagram of small scale model section .....................................................15 Figure 8: Summary of horizontal permeability measurement from chosen well (Well A) in the WF field, in comparison with the permeability from the two most extreme models (16% and 28%).........................................................................................................................................16 Figure 9: Workflow diagram of field scale model section ......................................................21
  • 57.
    51 Figure 10: Exampleof zonation using previously constructed porosity map (layer 1 within figure). Image shows facies 0-2, with flood plain (facies 5) ...................................................22 Figure 11: Summary of oil production rate and watercut for original high resolution process- based model suite.....................................................................................................................27 Figure 12: Oil saturation, through simulation time, which is related to the permeability distribution observed within the original model (example using 28% model)........................28 Figure 13: Cross section of 28% model showing preservation of elongate dipping heterogeneities: i) original permeability distribution, ii) permeability distribution of Well A29 Figure 14: Variogram from 28% model showing exponential shaped variogram with 6.8m correlation range, moderate nugget and significant stationarity displayed..............................30 Figure 15: Summary of oil production rate and watercut for modified model suite ...............31 Figure 16: Oil rate and watercut from 10 training image realisations (example 16% model).32 Figure 17: Dynamic results from upscaling tests, showing spread in oil rate and water breakthrough ............................................................................................................................33 Figure 18: Dynamic result of field model production in terms of oil rate and total oil highlighting a large difference in constructed models to the author's previous model. Also showing high similarity between pure nugget models and MPS (filtersim) models ...............35 Figure 19: Geometrically upscaled 28% model (Zone0) showing lack of distinct pattern .....38 LIST OF TABLES Table 1: Geological scale discretisation which aims to cover the most important scales used to describe sedimentary deposits, as outlined by Lake & Carrol (1986)...................................6
  • 58.
    52 Table 2: Summaryof process model conglomerate proportion and proportion of connected conglomerate cells ...................................................................................................................10 Table 3: Input parameters into variograms covering a relatively large area of the model (100m by 100m by 2.5m).........................................................................................................18 Table 4: Large scale reservoir facies involving general energy level estimations...................23 Table 5: Summary of inputs for training image construction showing each facies zone, which well the petrophysical data is sourced from and which small scale model is used for spatial distribution...............................................................................................................................24 Table 6: Table summarising oil initially in place and recovery factor yielded in each of the original models.........................................................................................................................27 Table 7: Summary highlighting the difference in recovery factor (RF) between original and modified models.......................................................................................................................31 Table 8: Example of horizontal permeability distributions after the three main types of upscaling within this study. Values taken from the 16% model..............................................32 Table 9: Important static properties from each field scale model............................................34