REQUIREMENTS
ENGINEERING
UNIT 2
REQUIREMENTS ENGINEERING
A requirement can range from high level abstract statement of a service or of a
system constrain to a detailed mathematical specification.
Requirements themselves are the descriptions of the system services &
constraints that are generated during the Requirement Engineering process.
What is Requirement engineering ?
It is the process of Establishing the services that the customer requirement
from system. The constraints under which it operates and is developed.
There is a systematic use of principles, techniques and tools for cost effective
analysis, documentation and user needs. Both the software engineering and
customer take an active role in requirements engineering.
THE PROBLEMS WITH REQUIREMENTS PRACTICES
• We have trouble understanding the requirements that we do acquire from the
customer
• We often record requirements in a disorganized manner
• We spend far too little time verifying what we do record
• We allow change to control us, rather than establishing mechanisms to
control change
• Most importantly, we fail to establish a solid foundation for the system or
software that the user wants built
Many software developers argue that building software is so compelling that we
want to jump right in. (before having a clear understanding of what is needed)
• Things will become clear as we build the software.
• Project stakeholders will be able to better understand what they need only after
examining early iterations of the software.
• Things change so rapidly that requirements engineering is a waste of time.
• The bottom line is producing a working program and that all else is secondary.
• All of these arguments contain some truth, especially for small projects that take
less than one month to complete
• However, as software grows in size and complexity, these arguments begin to
break down and can lead to a failed software project
Solution:
• Begins during the communication activity and continues into the modeling
activity
• Builds a bridge from the system requirements into software design and
construction
• Allows the requirements engineer to examine,
 the context of the software work to be performed
 the specific needs that design and construction must address
 the priorities that guide the order in which work is to be completed
 the information, function, and behavior that will have a profound impact on the
resultant design
Requirement Engineering Tasks
Requirement Engineering is the process characterized for achieving
following goals
• Understanding customer requirements and their needs
• Analyzing the feasibility of the requirement
• Negotiating the reasonable solutions
• Specification of an unambiguous solution
• Managing all the requirement
• Finally transforming the requirements of the project
• Seven distinct tasks
• Inception
• Elicitation
• Elaboration
• Negotiation
• Specification
• Validation
• Requirements Management
• Some of these tasks may occur in parallel and all are adapted to the needs of the
project
• All strive to define what the customer wants
• All serve to establish a solid foundation for the design and construction of the
software
Inception Task
Inception means specifying the beginning of the software project.
Most of the software projects get started due to the business requirement.
There exist several stakeholders who define the business idea.
During inception, the requirements engineer asks a set of questions to establish…
• A basic understanding of the problem
• The people who want a solution
• The nature of the solution that is desired
• The effectiveness of preliminary communication and collaboration between the
customer and the developer
Through these questions, the requirements engineer needs to…
• Identify the stakeholders
• Recognize multiple viewpoints
• Work toward collaboration
• Break the ice and initiate the communication
Questions
These questions focus on the customer, other stakeholders, the overall goals, and
the benefits
• Who is behind the request for this work?
• Who will use the solution?
• What will be the economic benefit of a successful solution?
• Is there another source for the solution that you need?
Questions
These questions enable the requirements engineer to gain a better understanding of
the problem and allow the customer to voice his or her perceptions about a
solution
• How would you characterize "good" output that would be generated by a
successful solution?
• What problem(s) will this solution address?
• Can you show me (or describe) the business environment in which the solution
will be used?
• Will special performance issues or constraints affect the way the solution is
approached?
Final Questions
These questions focus on the effectiveness of the communication activity itself
• Are you the right person to answer these questions? Are your answers "official"?
• Are my questions relevant to the problem that you have?
• Am I asking too many questions?
• Can anyone else provide additional information?
• Should I be asking you anything else?
.
Elicitation Task (gathering & discovering req.)
Before the requirements can be analyzed and modeled they must undergo through
the process of elicitation.
Eliciting requirements is difficult because of,
• Problems of scope in identifying the boundaries of the system or specifying too
much technical detail rather than overall system objectives
• Problems of understanding what is wanted, what the problem domain is, and
what the computing environment can handle (Information that is believed to be
"obvious" is often omitted)
• Problems of volatility because the requirements change over time
Elicitation may be accomplished through two activities
• Collaborative requirements gathering
• Quality function deployment
Guidelines of collaboration requirement gathering
• Meetings are conducted and attended by both software engineers, customers,
and other interested stakeholders
• Rules for preparation and participation are established
• An agenda is suggested that is formal enough to cover all important points but
informal enough to encourage the free flow of ideas
• A "facilitator" (customer, developer, or outsider) controls the meeting
• A "definition mechanism" is used such as work sheets, flip charts, wall stickers,
electronic bulletin board, chat room, or some other virtual forum
• The goal is to identify the problem, propose elements of the solution, negotiate
different approaches, and specify a preliminary set of solution requirements
Quality Function Deployment
This is a technique that translates the needs of the customer into technical
requirements for software
• It emphasizes an understanding of what is valuable to the customer and then
deploys these values throughout the engineering process through functions,
information, and tasks.
• It identifies three types of requirements
- Normal requirements: These requirements are the objectives and goals stated for a
product or system during meetings with the customer
- Expected requirements: These requirements are implicit to the product or system
and may be so fundamental that the customer does not explicitly state them
- Exciting requirements: These requirements are for features that go beyond the
customer's expectations and prove to be very satisfying when present
Elicitation Work Products
The work products will vary depending on the system, but should include one or
more of the following items ,
• A statement of need and feasibility
• A bounded statement of scope for the system or product
• A list of customers, users, and other stakeholders who participated in
requirements elicitation
• A description of the system's technical environment
• A list of requirements (organized by function) and the domain constraints that
apply to each
• A set of preliminary usage scenarios (in the form of use cases) that provide
insight into the use of the system or product under different operating conditions
• Any prototypes developed to better define requirements
Elaboration Task
• During elaboration, the software engineer takes the information obtained during
inception and elicitation and begins to expand and refine it
• Elaboration focuses on developing a refined technical model of software
functions, features, and constraints
• It is an analysis modeling task
• Use cases are developed
• Domain classes are identified along with their attributes and relationships
• State machine diagrams are used to capture the life on an object
• The end result is an analysis model that defines the functional, informational, and
behavioral domains of the problem
Developing Use Cases
• Step One – Define the set of actors that will be involved in the story
• Actors are people, devices, or other systems that use the system or product within
the context of the function and behavior that is to be described
• Actors are anything that communicate with the system or product and that are
external to the system itself
• Step Two – Develop use cases, where each one answers a set of questions
Questions Commonly Answered by a Use Case
• Who is the primary actor(s), the secondary actor(s)?
• What are the actor’s goals?
• What preconditions should exist before the scenario begins?
• What main tasks or functions are performed by the actor?
• What exceptions might be considered as the scenario is described?
• What variations in the actor’s interaction are possible?
• What system information will the actor acquire, produce, or change?
• Will the actor have to inform the system about changes in the external
environment?
• What information does the actor desire from the system?
• Does the actor wish to be informed about unexpected changes?
UML (Unified Modeling Language) use case
diagram for Safe Home security function
Elements of the Analysis Model
Scenario-based elements
• Describe the system from the user's point of view using scenarios that are depicted
in use cases and activity diagrams
• Class-based elements
• Identify the domain classes for the objects manipulated by the actors, the attributes
of these classes, and how they interact with one another; they utilize class diagrams
to do this
Behavioral elements
• Use state diagrams to represent the state of the system, the events that cause the
system to change state, and the actions that are taken as a result of a particular event;
can also be applied to each class in the system
Flow-oriented elements
• Use data flow diagrams to show the input data that comes into a system, what
functions are applied to that data to do transformations, and what resulting output
data are produced
UML activity diagrams for eliciting
Requirements
Class Diagram for Sensor UML State diagram notation
Negotiation Task
• During negotiation, the software engineer reconciles the conflicts between what
the customer wants and what can be achieved given limited business resources
• Requirements are ranked (i.e., prioritized) by the customers, users, and other
stakeholders
• Risks associated with each requirement are identified and analyzed
• Rough guesses of development effort are made and used to assess the impact of
each requirement on project cost and delivery time
• Using an iterative approach, requirements are eliminated, combined and/or
modified so that each party achieves some measure of satisfaction
The Art of Negotiation
• Recognize that it is not competition
• Map out a strategy
• Listen actively
• Focus on the other party’s interests
• Don’t let it get personal
• Be creative
• Be ready to commit
Specification Task
• A specification is the final work product produced by the requirements
engineer
• It is normally in the form of a software requirements specification
• It serves as the foundation for subsequent software engineering activities
• It describes the function and performance of a computer-based system and the
constraints that will govern its development
• It formalizes the informational, functional, and behavioral requirements of the
proposed software in both a graphical and textual format
Typical Contents of a Software Requirements Specification
• Requirements
• Required states and modes
• Software requirements grouped by capabilities (i.e., functions, objects)
• Software internal and external interface requirements
• Software internal data requirements
• Other software requirements (safety, security, privacy, environment, hardware,
software, communications, quality, personnel, training, logistics, etc.)
• Design and implementation constraints
- Qualification provisions to ensure each requirement has been met
- Demonstration, test, analysis, inspection, etc.
- Requirements traceability
- Trace back to the system or subsystem where each requirement applies
Validation Task
• During validation, the work products produced as a result of requirements
engineering are assessed for quality
• The specification is examined to ensure that
- all software requirements have been stated unambiguously
- inconsistencies, omissions, and errors have been detected and corrected
- the work products conform to the standards established for the process, the
project, and the product
- The formal technical review serves as the primary requirements validation
mechanism
- Members include software engineers, customers, users, and other stakeholders
Questions to ask when Validating Requirements
• Is each requirement consistent with the overall objective for the system/product?
• Have all requirements been specified at the proper level of abstraction? That is,
do some requirements provide a level of technical detail that is inappropriate at this
stage?
• Is the requirement really necessary or does it represent an add-on feature that may
not be essential to the objective of the system?
• Is each requirement bounded and unambiguous?
• Does each requirement have attribution? That is, is a source (generally, a specific
individual) noted for each requirement?
• Do any requirements conflict with other requirements?
• Is each requirement achievable in the technical environment that will house the
system or product?
• Is each requirement testable, once implemented?
• Approaches: Demonstration, actual test, analysis, or inspection
• Does the requirements model properly reflect the information, function, and
behavior of the system to be built?
• Has the requirements model been “partitioned” in a way that exposes
progressively more detailed information about the system?
Requirements Management Task
• During requirements management, the project team performs a set of activities to
identify, control, and track requirements and changes to the requirements at any
time as the project proceeds
• Each requirement is assigned a unique identifier
• The requirements are then placed into one or more traceability tables
• These tables may be stored in a database that relate features, sources,
dependencies, subsystems, and interfaces to the requirements
• A requirements traceability table is also placed at the end of the software
requirements specification
Requirements Modeling
What is it? Requirements modeling uses a combination of text and
diagrammatic forms to depict
requirements in a way that is relatively easy to understand, and more important,
straightforward to
review for correctness, completeness, and consistency.
Why is it important? To validate software requirements, you need to examine
them from a number of
different points of view.
What are the steps?
Requirements modeling from three different perspectives: scenario-based
models, data (information) models, and class-based models.
Scenario-based modeling represents the system from the user’s point of view.
Data modeling represents the information space and depicts the data objects that
the software will manipulate and the
relationships among them.
Class-based modeling defines objects, attributes, and relationships. Once
preliminary models are created, they are refined and analyzed to assess their
clarity, completeness, and
consistency.
Requirements modeling work products must be reviewed for correctness,
completeness, and consistency.
They must reflect the needs of all stakeholders and establish a foundation from
which design can be conducted.
REQUIREMENTS ANALYSIS:
Requirements analysis results in the specification of software’s operational
characteristics, indicates software’s interface with other system elements, and
establishes constraints that software must meet.
Requirements analysis allows you to elaborate on basic requirements established
during the inception, elicitation, and negotiation tasks that are part of
requirements engineering.
The requirements modeling action results in one or more of the
following types of models:
• Scenario-based models of requirements from the point of
view of various system “actors”
• Data models that depict the information domain for the
problem
• Class-oriented models that represent object-oriented classes
(attributes and operations) and the manner in which classes
collaborate to achieve system requirements
• Flow-oriented models that represent the functional elements
of the system and how they transform data as it moves through the
system
• Behavioral models that depict how the software behaves as a
consequence of external “events”.
Overall Objectives and Philosophy:
Throughout requirements modeling, primary focus is on what, not
how.
What user interaction occurs in a particular circumstance, what
objects does the system manipulate, what functions must the
system perform, what behaviors does the system exhibit, what
interfaces are defined, and what constraints apply?
The requirements model must achieve three primary objectives:
(1) To describe what the customer requires,
(2) To establish a basis for the creation of a software design, and
(3) To define a set of requirements that can be validated once the
software is built.
The analysis model bridges the gap between a system-level
description and a software design. This relationship is illustrated as
below
Analysis Rules of Thumb: Rules that should be followed when creating
the analysis model:
• The model should focus on requirements that are visible within
the problem or business domain.
• Each element of the requirements model should add to an
overall understanding of software
requirements and provide insight into the information domain,
function, and behavior of the system.
• Delay consideration of infrastructure and other nonfunctional
models until design.
• Minimize coupling throughout the system.
• Ensure that the requirements model provides value to all
stakeholders.
• Keep the model as simple as it can be
Domain Analysis:
Software domain analysis is the identification, analysis, and specification of
common requirements from a specific application domain, we can reuse
them on multiple projects within that
application domain.
Sources of domain knowledge are surveyed in an attempt to identify objects
that can be reused across the domain.
Requirements Modeling Approaches:
One view of requirements modeling, called structured analysis.
A second approach to analysis modeling, called object-oriented
analysis.
Each element of the requirements model presents the problem from a
different point of view.
The basic approaches for requirements modeling are shown below.
SCENARIO-BASED MODELING:
Although the success of a computer-based system or product is
measured in many ways, user satisfaction resides at the top of the
list.
If you understand how end users (and other actors) want to
interact with a system, software team will be better able to properly
characterize requirements and build meaningful analysis and design
models.
Hence, requirements modeling with UML begin with the
creation of scenarios in the form of use cases, activity diagrams, and
swim lane diagrams.
Creating a Preliminary Use Case:
In some situations, use cases become the dominant requirements
engineering mechanism.
Use case specifies a contract and it captures the interactions that
occur between producers and consumers of information (external
actors) and the system itself.
Graphically a use case is represented using ellipse symbol.
To begin developing a set of use cases, list the functions or activities
performed by a specific actor.
You can obtain these from a list of required system functions, through
conversations with stakeholders, or by an evaluation of activity
diagrams developed as part of requirements modeling.
For example The Safe home surveillance function (subsystem)
following functions are performed by the
homeowner actor:
• Select camera to view.
• Request thumbnails from all cameras.
• Display camera views in a PC window.
• Control pan and zoom for a specific camera.
• Selectively record camera output.
• Replay camera output.
• Access camera surveillance via the Internet.
Writing a Formal Use Case:
To write full details about a use case we need to follow a template
with following
headings.
Use case: Exceptions (Exceptional flows):
Priority: Iteration:
When available: Primary actor:
Frequency of use: Goal in context:
Channel to actor: Preconditions:
Secondary actors: Trigger (Event):
Channels to secondary actors: Scenario: (Main flow of
Events)
Open issues:
UML MODELS THAT SUPPLEMENT THE USE CASE:
In Some cases UML use case text description may not be suitable for
requirements modeling then various alternatives to use cases such
as Activity diagrams, swim lane diagrams that shows more
information than textual descriptions.
Developing an Activity Diagram:
A UML activity diagram represents the sequence of actions and
decisions that occur as some function is performed.
For example
Swimlane Diagrams:
The UML swimlane diagram is a useful variation of the activity
diagram.
It allows you to represent the flow of activities described by the use
case and indicate which actor or analysis class has
responsibility for the action or activities.
Responsibilities are represented as parallel segments that divide
the diagram vertically, like the lanes in a swimming pool.
For example
DATA MODELING CONCEPTS:
If software requirements include large data bases or data structures
then software team may choose to create a data model as part of
overall requirements modeling.
In Data Modeling analyst defines all data objects and the relationships
between the data objects, and other information that is pertinent
(required) to the relationships using Entity-relationship diagram (ERD).
Data Objects:
A data object is a representation of any composite information that is
processed by software.
Composite information is something that has a number of different
properties or attributes.
A data object can be an external entity (e.g., anything that produces or
consumes information), a thing (e.g., a report or a display), an
occurrence (e.g., a telephone call) or event (e.g., an alarm), a role
(e.g., salesperson), an organizational unit (e.g., accounting
department), a place (e.g., a warehouse), or a
structure (e.g., a file).
A data object encapsulates data only—there is no reference within a
data object to operations that act on the data.
Therefore, the data object can be represented as a table as each
heading represents an attribute.
Data Attributes:
Data attributes define the properties of a data object and take on
one of three different characteristics.
They can be used to
(1) name an instance of the data object,
(2) describe the instance, or
(3) make reference to another instance in another table.
The set of attributes that are appropriate for a given data object is
determined through an understanding of the problem context.
Relationships:
Data objects are connected to one another in different ways.
Consider the two data objects, person and car.
These objects can be represented using the simple notation as
shown below.
A connection is established between person and car because the
two objects are related.
To determine the type of relation you should understand the role of
people (owners, in this case) and cars within the context of the
software to be built.
You can establish a set of object/ relationship pairs that
define the relevant relationships.
For example,
• A person owns a car.
• A person is insured to drive a car.

requirement engineering, types of requirement

  • 1.
  • 2.
    REQUIREMENTS ENGINEERING A requirementcan range from high level abstract statement of a service or of a system constrain to a detailed mathematical specification. Requirements themselves are the descriptions of the system services & constraints that are generated during the Requirement Engineering process. What is Requirement engineering ? It is the process of Establishing the services that the customer requirement from system. The constraints under which it operates and is developed. There is a systematic use of principles, techniques and tools for cost effective analysis, documentation and user needs. Both the software engineering and customer take an active role in requirements engineering.
  • 3.
    THE PROBLEMS WITHREQUIREMENTS PRACTICES • We have trouble understanding the requirements that we do acquire from the customer • We often record requirements in a disorganized manner • We spend far too little time verifying what we do record • We allow change to control us, rather than establishing mechanisms to control change • Most importantly, we fail to establish a solid foundation for the system or software that the user wants built
  • 4.
    Many software developersargue that building software is so compelling that we want to jump right in. (before having a clear understanding of what is needed) • Things will become clear as we build the software. • Project stakeholders will be able to better understand what they need only after examining early iterations of the software. • Things change so rapidly that requirements engineering is a waste of time. • The bottom line is producing a working program and that all else is secondary. • All of these arguments contain some truth, especially for small projects that take less than one month to complete • However, as software grows in size and complexity, these arguments begin to break down and can lead to a failed software project
  • 5.
    Solution: • Begins duringthe communication activity and continues into the modeling activity • Builds a bridge from the system requirements into software design and construction • Allows the requirements engineer to examine,  the context of the software work to be performed  the specific needs that design and construction must address  the priorities that guide the order in which work is to be completed  the information, function, and behavior that will have a profound impact on the resultant design
  • 6.
    Requirement Engineering Tasks RequirementEngineering is the process characterized for achieving following goals • Understanding customer requirements and their needs • Analyzing the feasibility of the requirement • Negotiating the reasonable solutions • Specification of an unambiguous solution • Managing all the requirement • Finally transforming the requirements of the project • Seven distinct tasks • Inception
  • 7.
    • Elicitation • Elaboration •Negotiation • Specification • Validation • Requirements Management • Some of these tasks may occur in parallel and all are adapted to the needs of the project • All strive to define what the customer wants • All serve to establish a solid foundation for the design and construction of the software
  • 8.
    Inception Task Inception meansspecifying the beginning of the software project. Most of the software projects get started due to the business requirement. There exist several stakeholders who define the business idea. During inception, the requirements engineer asks a set of questions to establish… • A basic understanding of the problem • The people who want a solution • The nature of the solution that is desired • The effectiveness of preliminary communication and collaboration between the customer and the developer
  • 9.
    Through these questions,the requirements engineer needs to… • Identify the stakeholders • Recognize multiple viewpoints • Work toward collaboration • Break the ice and initiate the communication
  • 10.
    Questions These questions focuson the customer, other stakeholders, the overall goals, and the benefits • Who is behind the request for this work? • Who will use the solution? • What will be the economic benefit of a successful solution? • Is there another source for the solution that you need?
  • 11.
    Questions These questions enablethe requirements engineer to gain a better understanding of the problem and allow the customer to voice his or her perceptions about a solution • How would you characterize "good" output that would be generated by a successful solution? • What problem(s) will this solution address? • Can you show me (or describe) the business environment in which the solution will be used? • Will special performance issues or constraints affect the way the solution is approached?
  • 12.
    Final Questions These questionsfocus on the effectiveness of the communication activity itself • Are you the right person to answer these questions? Are your answers "official"? • Are my questions relevant to the problem that you have? • Am I asking too many questions? • Can anyone else provide additional information? • Should I be asking you anything else? .
  • 13.
    Elicitation Task (gathering& discovering req.) Before the requirements can be analyzed and modeled they must undergo through the process of elicitation. Eliciting requirements is difficult because of, • Problems of scope in identifying the boundaries of the system or specifying too much technical detail rather than overall system objectives • Problems of understanding what is wanted, what the problem domain is, and what the computing environment can handle (Information that is believed to be "obvious" is often omitted) • Problems of volatility because the requirements change over time Elicitation may be accomplished through two activities • Collaborative requirements gathering • Quality function deployment
  • 14.
    Guidelines of collaborationrequirement gathering • Meetings are conducted and attended by both software engineers, customers, and other interested stakeholders • Rules for preparation and participation are established • An agenda is suggested that is formal enough to cover all important points but informal enough to encourage the free flow of ideas • A "facilitator" (customer, developer, or outsider) controls the meeting • A "definition mechanism" is used such as work sheets, flip charts, wall stickers, electronic bulletin board, chat room, or some other virtual forum • The goal is to identify the problem, propose elements of the solution, negotiate different approaches, and specify a preliminary set of solution requirements
  • 15.
    Quality Function Deployment Thisis a technique that translates the needs of the customer into technical requirements for software • It emphasizes an understanding of what is valuable to the customer and then deploys these values throughout the engineering process through functions, information, and tasks. • It identifies three types of requirements - Normal requirements: These requirements are the objectives and goals stated for a product or system during meetings with the customer - Expected requirements: These requirements are implicit to the product or system and may be so fundamental that the customer does not explicitly state them - Exciting requirements: These requirements are for features that go beyond the customer's expectations and prove to be very satisfying when present
  • 16.
    Elicitation Work Products Thework products will vary depending on the system, but should include one or more of the following items , • A statement of need and feasibility • A bounded statement of scope for the system or product • A list of customers, users, and other stakeholders who participated in requirements elicitation • A description of the system's technical environment • A list of requirements (organized by function) and the domain constraints that apply to each • A set of preliminary usage scenarios (in the form of use cases) that provide insight into the use of the system or product under different operating conditions • Any prototypes developed to better define requirements
  • 17.
    Elaboration Task • Duringelaboration, the software engineer takes the information obtained during inception and elicitation and begins to expand and refine it • Elaboration focuses on developing a refined technical model of software functions, features, and constraints • It is an analysis modeling task • Use cases are developed • Domain classes are identified along with their attributes and relationships • State machine diagrams are used to capture the life on an object • The end result is an analysis model that defines the functional, informational, and behavioral domains of the problem
  • 18.
    Developing Use Cases •Step One – Define the set of actors that will be involved in the story • Actors are people, devices, or other systems that use the system or product within the context of the function and behavior that is to be described • Actors are anything that communicate with the system or product and that are external to the system itself • Step Two – Develop use cases, where each one answers a set of questions
  • 19.
    Questions Commonly Answeredby a Use Case • Who is the primary actor(s), the secondary actor(s)? • What are the actor’s goals? • What preconditions should exist before the scenario begins? • What main tasks or functions are performed by the actor? • What exceptions might be considered as the scenario is described? • What variations in the actor’s interaction are possible? • What system information will the actor acquire, produce, or change? • Will the actor have to inform the system about changes in the external environment? • What information does the actor desire from the system? • Does the actor wish to be informed about unexpected changes?
  • 20.
    UML (Unified ModelingLanguage) use case diagram for Safe Home security function
  • 21.
    Elements of theAnalysis Model Scenario-based elements • Describe the system from the user's point of view using scenarios that are depicted in use cases and activity diagrams • Class-based elements • Identify the domain classes for the objects manipulated by the actors, the attributes of these classes, and how they interact with one another; they utilize class diagrams to do this Behavioral elements • Use state diagrams to represent the state of the system, the events that cause the system to change state, and the actions that are taken as a result of a particular event; can also be applied to each class in the system Flow-oriented elements • Use data flow diagrams to show the input data that comes into a system, what functions are applied to that data to do transformations, and what resulting output data are produced
  • 22.
    UML activity diagramsfor eliciting Requirements
  • 23.
    Class Diagram forSensor UML State diagram notation
  • 24.
    Negotiation Task • Duringnegotiation, the software engineer reconciles the conflicts between what the customer wants and what can be achieved given limited business resources • Requirements are ranked (i.e., prioritized) by the customers, users, and other stakeholders • Risks associated with each requirement are identified and analyzed • Rough guesses of development effort are made and used to assess the impact of each requirement on project cost and delivery time • Using an iterative approach, requirements are eliminated, combined and/or modified so that each party achieves some measure of satisfaction
  • 25.
    The Art ofNegotiation • Recognize that it is not competition • Map out a strategy • Listen actively • Focus on the other party’s interests • Don’t let it get personal • Be creative • Be ready to commit
  • 26.
    Specification Task • Aspecification is the final work product produced by the requirements engineer • It is normally in the form of a software requirements specification • It serves as the foundation for subsequent software engineering activities • It describes the function and performance of a computer-based system and the constraints that will govern its development • It formalizes the informational, functional, and behavioral requirements of the proposed software in both a graphical and textual format
  • 27.
    Typical Contents ofa Software Requirements Specification • Requirements • Required states and modes • Software requirements grouped by capabilities (i.e., functions, objects) • Software internal and external interface requirements • Software internal data requirements • Other software requirements (safety, security, privacy, environment, hardware, software, communications, quality, personnel, training, logistics, etc.)
  • 28.
    • Design andimplementation constraints - Qualification provisions to ensure each requirement has been met - Demonstration, test, analysis, inspection, etc. - Requirements traceability - Trace back to the system or subsystem where each requirement applies
  • 29.
    Validation Task • Duringvalidation, the work products produced as a result of requirements engineering are assessed for quality • The specification is examined to ensure that - all software requirements have been stated unambiguously - inconsistencies, omissions, and errors have been detected and corrected - the work products conform to the standards established for the process, the project, and the product - The formal technical review serves as the primary requirements validation mechanism - Members include software engineers, customers, users, and other stakeholders
  • 30.
    Questions to askwhen Validating Requirements • Is each requirement consistent with the overall objective for the system/product? • Have all requirements been specified at the proper level of abstraction? That is, do some requirements provide a level of technical detail that is inappropriate at this stage? • Is the requirement really necessary or does it represent an add-on feature that may not be essential to the objective of the system? • Is each requirement bounded and unambiguous? • Does each requirement have attribution? That is, is a source (generally, a specific individual) noted for each requirement? • Do any requirements conflict with other requirements?
  • 31.
    • Is eachrequirement achievable in the technical environment that will house the system or product? • Is each requirement testable, once implemented? • Approaches: Demonstration, actual test, analysis, or inspection • Does the requirements model properly reflect the information, function, and behavior of the system to be built? • Has the requirements model been “partitioned” in a way that exposes progressively more detailed information about the system?
  • 32.
    Requirements Management Task •During requirements management, the project team performs a set of activities to identify, control, and track requirements and changes to the requirements at any time as the project proceeds • Each requirement is assigned a unique identifier • The requirements are then placed into one or more traceability tables • These tables may be stored in a database that relate features, sources, dependencies, subsystems, and interfaces to the requirements • A requirements traceability table is also placed at the end of the software requirements specification
  • 33.
    Requirements Modeling What isit? Requirements modeling uses a combination of text and diagrammatic forms to depict requirements in a way that is relatively easy to understand, and more important, straightforward to review for correctness, completeness, and consistency. Why is it important? To validate software requirements, you need to examine them from a number of different points of view.
  • 34.
    What are thesteps? Requirements modeling from three different perspectives: scenario-based models, data (information) models, and class-based models. Scenario-based modeling represents the system from the user’s point of view. Data modeling represents the information space and depicts the data objects that the software will manipulate and the relationships among them. Class-based modeling defines objects, attributes, and relationships. Once preliminary models are created, they are refined and analyzed to assess their clarity, completeness, and consistency.
  • 35.
    Requirements modeling workproducts must be reviewed for correctness, completeness, and consistency. They must reflect the needs of all stakeholders and establish a foundation from which design can be conducted. REQUIREMENTS ANALYSIS: Requirements analysis results in the specification of software’s operational characteristics, indicates software’s interface with other system elements, and establishes constraints that software must meet. Requirements analysis allows you to elaborate on basic requirements established during the inception, elicitation, and negotiation tasks that are part of requirements engineering.
  • 36.
    The requirements modelingaction results in one or more of the following types of models: • Scenario-based models of requirements from the point of view of various system “actors” • Data models that depict the information domain for the problem • Class-oriented models that represent object-oriented classes (attributes and operations) and the manner in which classes collaborate to achieve system requirements • Flow-oriented models that represent the functional elements of the system and how they transform data as it moves through the system • Behavioral models that depict how the software behaves as a consequence of external “events”.
  • 37.
    Overall Objectives andPhilosophy: Throughout requirements modeling, primary focus is on what, not how. What user interaction occurs in a particular circumstance, what objects does the system manipulate, what functions must the system perform, what behaviors does the system exhibit, what interfaces are defined, and what constraints apply? The requirements model must achieve three primary objectives: (1) To describe what the customer requires, (2) To establish a basis for the creation of a software design, and (3) To define a set of requirements that can be validated once the software is built.
  • 38.
    The analysis modelbridges the gap between a system-level description and a software design. This relationship is illustrated as below
  • 39.
    Analysis Rules ofThumb: Rules that should be followed when creating the analysis model: • The model should focus on requirements that are visible within the problem or business domain. • Each element of the requirements model should add to an overall understanding of software requirements and provide insight into the information domain, function, and behavior of the system. • Delay consideration of infrastructure and other nonfunctional models until design. • Minimize coupling throughout the system. • Ensure that the requirements model provides value to all stakeholders. • Keep the model as simple as it can be
  • 40.
    Domain Analysis: Software domainanalysis is the identification, analysis, and specification of common requirements from a specific application domain, we can reuse them on multiple projects within that application domain. Sources of domain knowledge are surveyed in an attempt to identify objects that can be reused across the domain.
  • 41.
    Requirements Modeling Approaches: Oneview of requirements modeling, called structured analysis. A second approach to analysis modeling, called object-oriented analysis. Each element of the requirements model presents the problem from a different point of view. The basic approaches for requirements modeling are shown below.
  • 43.
    SCENARIO-BASED MODELING: Although thesuccess of a computer-based system or product is measured in many ways, user satisfaction resides at the top of the list. If you understand how end users (and other actors) want to interact with a system, software team will be better able to properly characterize requirements and build meaningful analysis and design models. Hence, requirements modeling with UML begin with the creation of scenarios in the form of use cases, activity diagrams, and swim lane diagrams.
  • 44.
    Creating a PreliminaryUse Case: In some situations, use cases become the dominant requirements engineering mechanism. Use case specifies a contract and it captures the interactions that occur between producers and consumers of information (external actors) and the system itself. Graphically a use case is represented using ellipse symbol. To begin developing a set of use cases, list the functions or activities performed by a specific actor. You can obtain these from a list of required system functions, through conversations with stakeholders, or by an evaluation of activity diagrams developed as part of requirements modeling.
  • 45.
    For example TheSafe home surveillance function (subsystem) following functions are performed by the homeowner actor: • Select camera to view. • Request thumbnails from all cameras. • Display camera views in a PC window. • Control pan and zoom for a specific camera. • Selectively record camera output. • Replay camera output. • Access camera surveillance via the Internet.
  • 46.
    Writing a FormalUse Case: To write full details about a use case we need to follow a template with following headings. Use case: Exceptions (Exceptional flows): Priority: Iteration: When available: Primary actor: Frequency of use: Goal in context: Channel to actor: Preconditions: Secondary actors: Trigger (Event): Channels to secondary actors: Scenario: (Main flow of Events) Open issues:
  • 48.
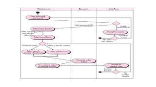
    UML MODELS THATSUPPLEMENT THE USE CASE: In Some cases UML use case text description may not be suitable for requirements modeling then various alternatives to use cases such as Activity diagrams, swim lane diagrams that shows more information than textual descriptions. Developing an Activity Diagram: A UML activity diagram represents the sequence of actions and decisions that occur as some function is performed. For example
  • 50.
    Swimlane Diagrams: The UMLswimlane diagram is a useful variation of the activity diagram. It allows you to represent the flow of activities described by the use case and indicate which actor or analysis class has responsibility for the action or activities. Responsibilities are represented as parallel segments that divide the diagram vertically, like the lanes in a swimming pool. For example
  • 52.
    DATA MODELING CONCEPTS: Ifsoftware requirements include large data bases or data structures then software team may choose to create a data model as part of overall requirements modeling. In Data Modeling analyst defines all data objects and the relationships between the data objects, and other information that is pertinent (required) to the relationships using Entity-relationship diagram (ERD).
  • 53.
    Data Objects: A dataobject is a representation of any composite information that is processed by software. Composite information is something that has a number of different properties or attributes. A data object can be an external entity (e.g., anything that produces or consumes information), a thing (e.g., a report or a display), an occurrence (e.g., a telephone call) or event (e.g., an alarm), a role (e.g., salesperson), an organizational unit (e.g., accounting department), a place (e.g., a warehouse), or a structure (e.g., a file).
  • 54.
    A data objectencapsulates data only—there is no reference within a data object to operations that act on the data. Therefore, the data object can be represented as a table as each heading represents an attribute.
  • 55.
    Data Attributes: Data attributesdefine the properties of a data object and take on one of three different characteristics. They can be used to (1) name an instance of the data object, (2) describe the instance, or (3) make reference to another instance in another table. The set of attributes that are appropriate for a given data object is determined through an understanding of the problem context.
  • 56.
    Relationships: Data objects areconnected to one another in different ways. Consider the two data objects, person and car. These objects can be represented using the simple notation as shown below.
  • 57.
    A connection isestablished between person and car because the two objects are related. To determine the type of relation you should understand the role of people (owners, in this case) and cars within the context of the software to be built. You can establish a set of object/ relationship pairs that define the relevant relationships. For example, • A person owns a car. • A person is insured to drive a car.

Editor's Notes

  • #18 Park mode is the Bluetooth low power mode that allows the greatest power savings. However, while parked, a device cannot send or receive user data and cannot have an established SCO link. In this mode, the slave does not participate in the piconet, but nevertheless remains synchronized to the channel. Slave mode: The Bluetooth module working in slave mode can only be searched by the host and cannot be actively searched. Active Mode -- This is the regular connected mode, where the device is actively transmitting or receiving data. Sniff Mode -- This is a power-saving mode, where the device is less active.