»Redaktionssysteme«




                                oyen.de | 2011

KW So. 26/08/12
im Detail Mögliche
KW So. 26/08/12        Wege von Daten, über Layout zu unterschiedlichen
Eckdaten
         Gründung oyen.de
         2001

         Schwerpunkt als Berater, Trainer & Medienprogrammierer
         Lösungsfindung für Publishing Herausforderungen

         Schwerpunkte als Autor
         Berichterstattung über Trends, Software und Technologien die
         das systemgestützte Publizieren in die Ausgabekanäle Print,
         Web und mobile Endgeräte beeinflussen [Multi Channel
         Publishing]


                                                                        0/3


KW So. 26/08/12
Zeitstrahl



                                                                                                 DBP
                                                                             webasierte          InBetween /
                                                       Einführung            Werbemit-           Einrichtung /
                                 ePaper &              DBP                   telprodu-           Training &
                                 mobile                1. InDesign           ktion via           Markteinführ
                                 Devices               Konferenz             W2P                 ung



                          2010   2009           2007   2005           2004   2001         1999   1994            1986



          Print2iPad /              Katalog-                1. DBP            CD-ROM                 DTP mit
                digital          trends Print           Marktüber-             Kataloge                Aldus
           Publishing            goes Web /            sicht Adobe             auf PDF-           Pagemaker
                                        Multi            InDesign /             Basis /
                                    Channel                QuarkX-            BluePrint
                                 Publishing /                 Press          Search&Or
                                    Collabo-                                        der                                 0/4
                                       ration


KW So. 26/08/12
CRM




               360° Publishing Blick
                                                                                                                                                                     PIM
                                                                                                                                                                                                PRINT
                                                                                                                                                                                  Publishing                 WEB
                                                                                                                                                                                   Systeme
                                                                                                                                            Datenbereit-                    MRM                    Ausgabe
                                                                                                                                                                                  Gestalten &
                                                                                                                                              stellung                             Veredeln
                    Kommunikation                                                               Werbemittel                                                    MAM
                                                                                                                                                                                                 DEVICES

                Verpackung         Katalog /                                            Anzeige           Broschüren
                                    Katalog /                                            Anzeige           Broschüren
                                   Preisliste
                                    Preisliste
     Produkt




                                                                                                                           Marken
                Handbuch                                                                                                                            Research
                 Handbuch                                                                                    POS                                     MaFo
                  Handbuch                                                                                    POS
                                                                                                               POS
                                                                           E-Mailing
                                                                            E-Mailing
                                          Newsletter
                                           Newsletter

                                                                                                        Webshop
                                                                                                                             Medien Information Manager Vehikel
                                                               PRINT
                                                                                        WEB
                            Magalog
                             Magalog                                                                    Produkt
                                                                                                         finder



                                                                 DEVICES
                                                                                               Social
                   eBook
                    eBook          Spiel-
                                    Spiel         Kiosk*
                                                   Kiosk*                                      Media
                                 konsolen
                                  consolen




                        iPad
                        mobile         mobile
                                        mobile        smart         TV
                                                       smart
                       Tablet                         phone        Radio
                                                       phone                             E-Mailing
                                                                                          E-Mailing
                                                                                                                            Kommunikation




                                                                                                           Kunden-
                                                                                                             Kunden
                                                                                                           magazine
     Verlag




                  Bücher                                                                                    magazine
                   Bücher                                              Newsletter
                                                                        Newsletter


                                                                                          Geschäfts-         Presse-
                 Zeitung               Magazin                                             Geschäfts       Pressemitteil
                  Zeitung               Magazin                                            berichte        mitteilungen
                                                                                            berichte           ungen


                                                                                                                                                                                                               0/5
               Information & Unterhaltung                                                  PR / Unternehmens -



KW So. 26/08/12
Redaktionssysteme


         1) Der Weg von Daten über Layout zur Ausgabe
         2) Systemansätze und Überschneidungen
         3) flexibles Layout ./. automatisiertes Layout
         4) Komponenten
         5) Zusammenarbeit



                                                          0/6



KW So. 26/08/12
1
         Der Weg von Daten über Layout zur Ausgabe




KW So. 26/08/12
Zuweisungen

 Daten > Layout > Ausgabe                                                                                                Beispiele
                                                                                                                                       Ergebnis

                                                                                                                                        Seiten / Objekte                   Layout

                                                                                                                                                                           Daten / Asset Verknüpfung
                                                                                                  Programmierung
                                                                                                Vorlagen                                       Ausgabeformate                   Print

                                                                                                                                                                                Web
                                                                                                                       Regelwerke
                                                                                                                                     Seitenaufbau / Umbuch                      mobile                                     Katalog
                                                                                                                                                                                Endgeräte
                                                                                                                                                                                                                          Magalog
                                                                                                                     Seiten           Objektaufbau / Verwendung
                                                                                                         Adaption                                                                                                          Magazin
                                                                                                                      Sprachen         Stilvorgaben                 Absatz
                                                                                                       Formate
                                                                                                                                                                                                                            Anzeige
                                                                                                                      Kanal                                         Zeichen
                                                                                                                                                                                                                          Newsletter
                                                                                                                                                                    Grep
                                                                                                                                                                                                          Print           Broschüre       Print
                                                                                                                Konvertierung            JPEG                                                                              Preisliste
                                                 Korrekturworkflow               Abstimmung /                 Seitenformate                                                                                        Geschäftsberichte
                                                                               Freigabe                                                  PDF                Print
                                                Statusüberwachung
                                                                                                                                                            Web                                                                 POS
                     Bereitstellung                                                                                                      PNG
                                      Remote Publishing / web2Print
                                                                                                                                                            Office                                                      Verpackung


                     Abgleichen                                                                                                                                                                                      Dokumentation
                                                                                                                                             Zusammenstellung
                                              Import CSV / XML                Übernahme                                                    Dokumenten für
                                                                            Daten                                                          Ausgabe
                                                 http:// Request
                      Sammeln                                                                                                                                                                                              WebShop

                                                          ODBC                                                                                                                                           Web                  Portal      Web
 Daten                Filtern                                                                        Layout                                                                                                                                           Ausgabe (Kanal)
                                                  bidirektional           Aktualisierung                                           Export             RTF
                                                                                                                                                                                                                         Konfigurator
                                                                        Inhalte                                                  Inhalte
                                                                                                                                                            XML
                                                                                                                                                                                                                           Newsletter
                  Aufbereiten
                                               Seitenaufbau (Print)
                                                                                                                                                       SlideShow
                                                Aufbereitung mit Daten             Umsetzung                                                           Audio / Video Player                                                  iPad
                  Vervollständigen           Verknüpfen mit Daten                                                      Multimediales                   Interaktion
                                             und Assets aus Dateisystem                                                                                - Animation
                                                                                                                     Anreichern                                                                                             Tablet
                                                                                                                                                       - Anwendung                                       mobile                           mobile
                                                                                                                                                       - E-Mail / URL
                                                                                                                                                       - Schaltflächen / Navigation                    Endgeräte                        Endgeräte
                                                                  Seitenverweise       Erstellung                                                      - Formulare                                                      Smartphone
                                                                                     TOC / Index /
                                                         Sprungziele Web/URL                                                                            Web-Inhalte
                                                                                     Querverweise
                                                                                                                                                                                                                           eBook
                                                                                                                                                        Popup-Windows
                                                                   Neuer Knoten
                                                                                                                                                        scrollbare Bereiche                                                KIOSK


                                                                                                                                                       Reflow-Inhalte (ePub /iPad)
                                                                                                                                                                                                                                                    oyen.de | 2011
                                                                                                                                                                                                                                                                1/8



KW So. 26/08/12
Zuweisungen

 Daten > Layout > Ausgabe                                                                                            Beispiele
                                                                                                                                   Ergebnis

                                                                                                                                    Seiten / Objekte                   Layout

                                                                                                                                                                       Daten / Asset Verknüpfung
                                                                                              Programmierung
                                                                                            Vorlagen                                       Ausgabeformate                   Print


                                                                             Programmierung                                                                                 Web
                                                                                                                   Regelwerke
                                                                           Vorlagen                                              Seitenaufbau / Umbuch                                                                           Katalog
                                                                                                                                                                            mobile
                                                                                                                                                                            Endgeräte
                                                                                                                                                                                                                                Magalog
                                                                                                                 Seiten           Objektaufbau / Verwendung
                                                                                                      Adaption                                                                                                       Katalog Magazin
                                                                                                                  Sprachen         Stilvorgaben                 Absatz
                                                                                                    Formate                                                                                                          Magalog
                                                                                                                                                                                                                                  Anzeige
                                                                                    Adaption                      Kanal                                         Zeichen                                               Magazin
                                                                                  Formate                                                                                                                                       Newsletter
                                                                                                                                                                Grep                                                   Anzeige
                                                                                                                                                                                                            Print               Broschüre           Print
                                                                                                                                                                                                                    Newsletter

                                                                                                         Konvertierung               JPEG                                                          Print            Broschüre
                                                                                                                                                                                                                                 Preisliste
                                                                                                                                                                                                                                                Print
                                                 Korrekturworkflow            Abstimmung /             Seitenformate                                                                                                   Geschäftsberichte
                                                                                                                                                                                                                      Preisliste
                                                                                           Konvertierung                             PDF                Print
                                                  Abstimmung /              Freigabe
                                                Statusüberwachung                        Seitenformate                                                                                                      Geschäftsberichte
                                              Freigabe                                                                                                  Web                                                                           POS
                     Bereitstellung                                                                                                  PNG
                                      Remote Publishing / web2Print                                                                                                                                                        POS
                  Bereitstellung                                                                                                                        Office                                                                 Verpackung
                                                                                                                                                                                                                 Verpackung

                     Abgleichen                                                                                                                                                                                          Dokumentation
                                                                                                                                            Zusammenstellung                                                  Dokumentation
                  Abgleichen                  Import CSV / XML              Übernahme                                  Zusammenstellung
                                             Übernahme
                                                                                                                               Dokumenten für
                                                                                                                     Dokumenten für
                                           Daten Request
                                                                          Daten                                      Ausgabe
                                                                                                                               Ausgabe
                                              http://
                      Sammeln
                   Sammeln                                                                                                                                                                                            WebShopWebShop

                                                          ODBC                                                                                                                                     Web     Web           Portal     Portal      WebWeb
 Daten
 Daten                Filtern
                  Filtern                                                       Layout            Layout                                                                                                                                                      Ausgabe (Kanal)
                                                                                                                                                                                                                                                             Ausgabe (Kanal)
                                        Aktualisierung                  Aktualisierung                       Export            Export             RTF                                                               Konfigurator
                                              bidirektional                                                                                                                                                                  Konfigurator
                                      Inhalte                                                              Inhalte           Inhalte
                                                                      Inhalte
                                                                                                                                                        XML                                                          Newsletter
             Aufbereiten                                                                                                                                                                                                         Newsletter
                  Aufbereiten
                                               Seitenaufbau (Print)
                                                       Umsetzung                                                                                   SlideShow                                                            iPad

             Vervollständigen
                                                Aufbereitung mit Daten          Umsetzung           Multimediales                                  Audio / Video Player                                                            iPad
                  Vervollständigen           Verknüpfen mit Daten                                 Anreichern      Multimediales                    Interaktion                                                         Tablet
                                             und Assets aus Dateisystem                                                                            - Animation
                                                                                                                                                                                              mobile                                            mobile
                                                                                                                 Anreichern                                                                 Endgerätemobile
                                                                                                                                                                                                                                   Tablet
                                                                                                                                                                                                                                              Endgeräte
                                                             Erstellung
                                                                                                                                                   - Anwendung
                                                                                                                                                                                                                 Smartphone
                                                                                                                                                                                                                                                   mobile
                                                                                                                                                   - E-Mail / URL
                                                           TOC / Index /                                                                           - Schaltflächen / Navigation                          Endgeräte                               Endgeräte
                                                             Seitenverweise
                                                           Querverweise             Erstellung                                                     - Formulare                                                                 Smartphone
                                                                                                                                                                                                                      eBook
                                                                                  TOC / Index /
                                                         Sprungziele Web/URL                                                                        Web-Inhalte
                                                                                  Querverweise
                                                                                                                                                                                                                      KIOSK       eBook
                                                                                                                                                    Popup-Windows
                                                                 Neuer Knoten
                                                                                                                                                    scrollbare Bereiche                                                          KIOSK


                                                                                                                                                   Reflow-Inhalte (ePub /iPad)
                                                                                                                                                                                                                                                             oyen.de | 2011
                                                                                                                                                                                                                                                                         1/9



KW So. 26/08/12
2
         Systemansätze und Überschneidungen




KW So. 26/08/12
Systemansätze und
         Überschneidungen ...
         Web Content Management System
         komplexe Verwaltung von Inhalten auf Internetseiten, kann in
         Richtung Printausgabe erweitert werden

         Printproduktionssystem
         effektive Erstellung von Printprodukten mittels Erweiterungen in
         Desktop Publishing Programmen, lösen sich von Print-
         orientierung

         Media Asset Managementsystem
         (Universelle) Verwaltung von Bildern, Grafiken und
         Produktionsdaten. Bieten Workflow- und
         Publishingfunktionalitäten bis hin zur Printausgabe
                                                                            2/11



KW So. 26/08/12
3
         flexibles Layout ./. automatisiertes Layout




KW So. 26/08/12
flexibles Layout ./. automatisiertes
         Layout
         Text um Bild schreiben
         Medienneutrale und redundanzfreie Speicherung der Inhalte
         erfolgt im Nachgang

         Ausgabe auf Knopfdruck
         Fokus liegt auf Verwaltung, Finden von Informationen, sichern
         von Fakten und Mehrfachverwendung von (Teil)inhalten.




                                                                         3/13



KW So. 26/08/12
01 Annotierung
                                                  1. Anmerkungen auf
                                                    Layoutvorschau (Bild
                                                    JPEG/PDF) von
                                                    a) Layout
                                                    b) Text
                                                    c) Bild

                                                    -> unabhängig von
                                                    InDesign erstellen
                                                    -> einblenden und
                                                    abarbeiten erfolgt in
                                                    InDesign

                                                  2. Speichern in WIS
                                                  3. Freigaben


                    WIS 2.x System     Push

                                              02 Texte
                  - Seitenplanung
                    a) Übernahme                  a) Artikeltextvarianten
                    b) Neugestaltung              b) Verwendung
                    c) neue Angebote              c) Übergabe Manuskript
                                                  Urtext / Änderungen
                  - Briefings                      Rücklesen
                    a) Layout
                    b) Text
                    c) Bild
                    d) Angebote               03 Platzhalter
                    e) Zusammen-
                       stellungen                 für D-A-CH
                                                  a) Preise
                  - Abstimmungen                  b) Landesspezifische
                  - Korrekturen                   Layoutelemente

                  - Verwendung                    -> Befüllung per Workflow
                  - Bereitstellung                -> Übergabe Korrekte
                                                  Best-Nr. Preis, Maße, etc.




                                              04 Bilder                          Pull   InDesign Doppelseite

                                                  a) Top / Top-five
                                                  (Vignetten) / Serienbilder
                                                  c) Logos
                                                  d) Stimmungsbilder

                                                  -> Bilder für Litho
                                                  sammeln
                                                  -> Palette Briefing Bilder




                                              05 Layout Status
                                                 autom. Mitteilung /
                                                 Statusaktion aus InDesign

                                                 - Dokumentensperre
                                                 - Teilsperren für Preise etc.
                                                 - Verzeichnisüberwachung


                                                                                                               3/14



KW So. 26/08/12
Cover / Umschlag

                  Cover           Vorwort                              Faxanfor
                                                                       derung




                                                 Rücken
                             01             03


                  Rückseite       Rückseite                                                                                                                                                                                                                                                                                                                                                                                                                                                                                          CMS
                                                                                                                                                                                                                                                                                                                                                                                                                                                                                                                                      Smile
                                                                                                                                                                                                                                                                                                                                                                                                                                                                                                                                    Publishing System




                             02             04



                                                                                                                                                                                                                                                                                                                                                                                                                                                                                                                                   Publications
                                                                                                                                                                                                                                                                                                                                                                                                                                                                                                                                    Heiler Print
                 Vorlaufseiten (Grau I) römisch nummeriert                                                      P ein Produkt pro Seite
                                                                                                                6
                                                                                                                                                       LightCycler 480 System
                                                                                                                                                       Instrument                                                                                                                                               6
                                                                                                                                                                                                                                                                                                                                                       LightCycler 480 System
                                                                                                                                                                                                                                                                                                                                                       Instrument
                                                                                                                                                                                                                                                                                                                                                                                                                                                                                                                                   Manager
                                                                                                                                                                                                                                                                                                                                                                                                                                                                                                                                     Manager
                                                                                                                                                       Product 4711                                                                    Cat. No.                   Pack Size                       Price                                                Product 4711                                                                    Cat. No.                   Pack Size                       Price
                                                                                                                                                                                                                                       03 728 790 001             1 set                           214,50                                                                                                                               03 728 790 001             1 set                           214,50
                                                                                                                                                                                                                                                                    (96 reactions)                                                                                                                                                                                  (96 reactions)
                                                                                                                                                       Application                                                                                                                                                                                     Application
                                                                                                                                                                                                                                       03 728 790 001             1 set                           214,50                                                                                                                               03 728 790 001             1 set                           214,50
                                                                                                                                                       The RTS Wheat Germ Linear Template Generation Set, His6-tag can be used                                      (96 reactions)                                                                     The RTS Wheat Germ Linear Template Generation Set, His6-tag can be used                                      (96 reactions)
                                                                                                                                                       to rapidly generate linear expression constructs by PCR, ready for use as       03 728 790 001             1 set                           214,50                                               to rapidly generate linear expression constructs by PCR, ready for use as       03 728 790 001             1 set                           214,50
                                                                                                                                                       DNA templates in RTS 100 Wheat Germ CECF and RTS 500 Wheat Germ                                              (96 reactions)                                                                     DNA templates in RTS 100 Wheat Germ CECF and RTS 500 Wheat Germ                                              (96 reactions)
                                                                                                                                                       CECF protein expression reactions. The use of PCR instead of subcloning         03 728 790 001             1 set                           214,50                                               CECF protein expression reactions. The use of PCR instead of subcloning         03 728 790 001             1 set                           214,50
                                                                                                                                                       into vectors allows rapid protein expression from wild-type or modified                                       (96 reactions)                                                                     into vectors allows rapid protein expression from wild-type or modified                                       (96 reactions)
                                                                                                                                                       DNA sequences. This method of generating DNA templates for protein ex-                                                                                                                          DNA sequences. This method of generating DNA templates for protein ex-
                                                                                                                                                       pression avoids the time-consuming step of cloning into expression plasmids     Contents                                                                                                        pression avoids the time-consuming step of cloning into expression plasmids     Contents
                                                                                                                                                       and can be used for initial, rapid screening for expression.                    1. Forward Primer                                                                                               and can be used for initial, rapid screening for expression.                    1. Forward Primer




                  01               02                     03               04
                                                                                                                                                                                                                                       2. Reverse Primer                                                                                                                                                                               2. Reverse Primer
                                                                                                                                                        Benefits                                                                        3. C-terminal His6-tag DNA, coding for a C-terminal His6-tag and all                                             Benefits                                                                        3. C-terminal His6-tag DNA, coding for a C-terminal His6-tag and all
                                                                                                                                                        ■ Rapidly create linear expression constructs.                                   regulatory elements necessary for in vitro protein expression                                                  ■ Rapidly create linear expression constructs.                                   regulatory elements necessary for in vitro protein expression
                                                                                                                                                        ■ Optimize regulatory elements.                                                4. N-terminal His6-tag DNA, coding for an N-terminal His6-tag and                                                ■ Optimize regulatory elements.                                                4. N-terminal His6-tag DNA, coding for an N-terminal His6-tag and
                                                                                                                                                        ■ Save time; no need for laborious cloning.                                      all regulatory elements necessary for in vitro protein expression                                              ■ Save time; no need for laborious cloning.                                      all regulatory elements necessary for in vitro protein expression
                                                                                                                                                        ■ Take advantage of flexible positioning of His6-tag.                           5. Water, PCR-grade                                                                                              ■ Take advantage of flexible positioning of His6-tag.                           5. Water, PCR-grade
                                                                                                                                                        ■ Benefit by adding epitope-tag sequences for detection with antibodies.                                                                                                                         ■ Benefit by adding epitope-tag sequences for detection with antibodies.
                                                                                                                                                        ■ Flexibly introduce desired mutations, change codon usage and generate                                                                                                                         ■ Flexibly introduce desired mutations, change codon usage and generate
                                                                                                                                                           truncated proteins.                                                                                                                                                                             truncated proteins.


                                                                                                                                                       Product Description                                                                                                                                                                             Product Description
                                                                                                                                                       In order to generate linear expression constructs, two PCRs must be per-                                                                                                                        In order to generate linear expression constructs, two PCRs must be per-
                                                                                                                                                       formed. In the first reaction, gene-specific primers are used to add overlap                                                                                                                      formed. In the first reaction, gene-specific primers are used to add overlap
                                                                                                                                                       regions to the sequence of the target gene. The product of the first PCR is                                                                                                                      regions to the sequence of the target gene. The product of the first PCR is
                                                                                                                                                       mixed with two flanking primers and DNA fragments coding for the T7 pro-                                                                                                                         mixed with two flanking primers and DNA fragments coding for the T7 pro-
                                                                                                                                                       motor, eukaryotic 5’- and 3’-regulatory elements and a His6-tag sequence                                                                                                                        motor, eukaryotic 5’- and 3’-regulatory elements and a His6-tag sequence
                                                                                                                                                       (C-terminal or N-terminal). In the second overlap extension PCR, the prod-                                                                                                                      (C-terminal or N-terminal). In the second overlap extension PCR, the prod-
                                                                                                                                                       uct of the first PCR anneals with the added DNA fragments and the 5’ and 3’                                                                                                                      uct of the first PCR anneals with the added DNA fragments and the 5’ and 3’
                                                                                                                                                       ends are extended. This linear expression construct is then amplified via the                                                                                                                    ends are extended. This linear expression construct is then amplified via the
                                                                                                                                                       flanking primers.                                                                Figure 1: Principle of the generation of PCR products for in                                                    flanking primers.                                                                Figure 1: Principle of the generation of PCR products for in
                                                                                                                                                                                                                                       vitro expression using RTS Linear Template Generation Sets.                                                                                                                                     vitro expression using RTS Linear Template Generation Sets.




                                   product                TOC all          List of




                                                                                                                Real-Time PCR Systems




                                                                                                                                                                                                                                                                                                                Real-Time PCR Systems
                                                                                                                                                                                                                                       The introduction of an N-terminal His6-tag is shown. For detailed                                                                                                                               The introduction of an N-terminal His6-tag is shown. For detailed
                                                                                                                                                       Background Information                                                                                                                                                                          Background Information
                                                                                                                                                                                                                                       information on the mechanism, refer to the RTS website (www.                                                                                                                                    information on the mechanism, refer to the RTS website (www.
                                                                                                                                                       One of the major advantages of cell-free compared to cell-based expression                                                                                                                      One of the major advantages of cell-free compared to cell-based expression
                                                                                                                                                                                                                                       proteinexpression.com → RTS Wheat Germ Products → Linear                                                                                                                                        proteinexpression.com → RTS Wheat Germ Products → Linear
                                                                                                                                                       systems is the ability to use PCR-generated templates. Using the RTS Wheat                                                                                                                      systems is the ability to use PCR-generated templates. Using the RTS Wheat




                  new
                                                                                                                                                                                                                                       Templates and Vectors for both N- and C-terminal tagging).                                                                                                                                      Templates and Vectors for both N- and C-terminal tagging).
                                                                                                                                                       Germ Linear Template Generation Set, His6-tag, if primers are designed for                                                                                                                      Germ Linear Template Generation Set, His6-tag, if primers are designed for
                                                                                                                                                       the first (gene specific) of the two PCRsaccording to the guidelines provided                                                                                                                     the first (gene specific) of the two PCRsaccording to the guidelines provided
                                                                                                                                                       in the pack insert, the resulting product can be used in a second PCR to pro-   Additional Products                                                                                             in the pack insert, the resulting product can be used in a second PCR to pro-   Additional Products
                                                                                                                                                       duce a completely functional linear expression template for expression in       Product 5088, see page 123                                                                                      duce a completely functional linear expression template for expression in       Product 5088, see page 123
                                                                                                                                                       either the RTS 100 E. coli HY Kit (using RTS E. coli Linear Template Genera-                                                                                                                    either the RTS 100 E. coli HY Kit (using RTS E. coli Linear Template Genera-
                                                                                                                                                       tion Sets) or the RTS 100 Wheat Germ CECF Kit (using the RTS Wheat Germ                                                                                                                         tion Sets) or the RTS 100 Wheat Germ CECF Kit (using the RTS Wheat Germ
                                                                                                                                                       Linear Template Generation Set). Primers for the second PCR are provided                                                                                                                        Linear Template Generation Set). Primers for the second PCR are provided




                                   literature             chapters         Intern.
                                                                                                                                                       in the RTS Wheat Germ Linear Template Generation Set, His6-tag. The de-                                                                                                                         in the RTS Wheat Germ Linear Template Generation Set, His6-tag. The de-
                                                                                                                                                       sign of these kits enables easy transfer of products from any expression sys-                                                                                                                   sign of these kits enables easy transfer of products from any expression sys-




                                                                                                                Real-Time PCR




                                                                                                                                                                                                                                                                                                                Real-Time PCR
                                                                                                                                                       tem to both the RTS Wheat Germ and E. coli platforms, as well as between                                                                                                                        tem to both the RTS Wheat Germ and E. coli platforms, as well as between
                                                                                                                                                       the two RTS systems. At a later step in the RTS workflow, insertion of these                                                                                                                     the two RTS systems. At a later step in the RTS workflow, insertion of these
                                                                                                                                                       products into an RTS pIVEX Wheat Germ vector may be required (e.g., to                                                                                                                          products into an RTS pIVEX Wheat Germ vector may be required (e.g., to




                  products
                                                                                                                                                       produce a template for expression scale-up to RTS 500 Wheat Germ CECF,                                                                                                                          produce a template for expression scale-up to RTS 500 Wheat Germ CECF,
                                                                                                                                                       or to ensure that a well-characterized [sequenced] and stabilized template is                                                                                                                   or to ensure that a well-characterized [sequenced] and stabilized template is
                                                                                                                                                       used in a series of subsequent experiments).                                                                                                                                                    used in a series of subsequent experiments).




                                   & support                               Represent                            103
                                                                                                                                                       Ordering and product information, or technical support:
                                                                                                                                                       www.pharma-enhance-science.com
                                                                                                                                                       Subscriptions for electronic Pharmaica, product spotlights and more:
                                                                                                                                                       www.pharma-enhance-science.com/enews
                                                                                                                                                       Information on products available in bulk: scbio.pharma.com
                                                                                                                                                                                                                                       Bestellungen
                                                                                                                                                                                                                                       Gebührenfrei: 0800/235-3152
                                                                                                                                                                                                                                       Fax:          0621/235-3136
                                                                                                                                                                                                                                       Online Shop: www.IBuyPharma.de
                                                                                                                                                                                                                                                                                                                103
                                                                                                                                                                                                                                                                                                                                                       Ordering and product information, or technical support:
                                                                                                                                                                                                                                                                                                                                                       www.pharma-enhance-science.com
                                                                                                                                                                                                                                                                                                                                                       Subscriptions for electronic Pharmaica, product spotlights and more:
                                                                                                                                                                                                                                                                                                                                                       www.pharma-enhance-science.com/enews
                                                                                                                                                                                                                                                                                                                                                       Information on products available in bulk: scbio.pharma.com
                                                                                                                                                                                                                                                                                                                                                                                                                                       Bestellungen
                                                                                                                                                                                                                                                                                                                                                                                                                                       Gebührenfrei: 0800/235-3152
                                                                                                                                                                                                                                                                                                                                                                                                                                       Fax:          0621/235-3136
                                                                                                                                                                                                                                                                                                                                                                                                                                       Online Shop: www.IBuyPharma.de




                                   material
                                                                                                                                                                                                                                                                                                                                                                                                                                                                                                                01


                                                                                                                P Produkt über 2 Seiten
                                                                                                                                                       LightCycler 480 System                                                                                                                                                                          LightCycler 480 System
                                                                                                                6                                      Instrument                                                                                                                                               6                                      Instrument

                                                                                                                                                       Product 4711                                                                    Cat. No.                   Pack Size                       Price                                                Product 4711                                                                    Cat. No.                   Pack Size                       Price
                                                                                                                                                                                                                                       03 728 790 001             1 set                           214,50                                                                                                                               03 728 790 001             1 set                           214,50
                                                                                                                                                                                                                                                                    (96 reactions)                                                                                                                                                                                  (96 reactions)
                                                                                                                                                       Application                                                                                                                                                                                     Application
                                                                                                                                                                                                                                       03 728 790 001             1 set                           214,50                                                                                                                               03 728 790 001             1 set                           214,50
                                                                                                                                                       The RTS Wheat Germ Linear Template Generation Set, His6-tag can be used                                      (96 reactions)                                                                     The RTS Wheat Germ Linear Template Generation Set, His6-tag can be used                                      (96 reactions)
                                                                                                                                                       to rapidly generate linear expression constructs by PCR, ready for use as       03 728 790 001             1 set                           214,50                                               to rapidly generate linear expression constructs by PCR, ready for use as       03 728 790 001             1 set                           214,50
                                                                                                                                                       DNA templates in RTS 100 Wheat Germ CECF and RTS 500 Wheat Germ                                              (96 reactions)                                                                     DNA templates in RTS 100 Wheat Germ CECF and RTS 500 Wheat Germ                                              (96 reactions)
                                                                                                                                                       CECF protein expression reactions. The use of PCR instead of subcloning         03 728 790 001             1 set                           214,50                                               CECF protein expression reactions. The use of PCR instead of subcloning         03 728 790 001             1 set                           214,50
                                                                                                                                                       into vectors allows rapid protein expression from wild-type or modified                                       (96 reactions)                                                                     into vectors allows rapid protein expression from wild-type or modified                                       (96 reactions)
                                                                                                                                                       DNA sequences. This method of generating DNA templates for protein ex-                                                                                                                          DNA sequences. This method of generating DNA templates for protein ex-
                                                                                                                                                       pression avoids the time-consuming step of cloning into expression plasmids     Contents                                                                                                        pression avoids the time-consuming step of cloning into expression plasmids     Contents
                                                                                                                                                       and can be used for initial, rapid screening for expression.                    1. Forward Primer                                                                                               and can be used for initial, rapid screening for expression.                    1. Forward Primer
                                                                                                                                                                                                                                       2. Reverse Primer                                                                                                                                                                               2. Reverse Primer
                                                                                                                                                        Benefits                                                                        3. C-terminal His6-tag DNA, coding for a C-terminal His6-tag and all                                             Benefits                                                                        3. C-terminal His6-tag DNA, coding for a C-terminal His6-tag and all
                                                                                                                                                        ■ Rapidly create linear expression constructs.                                   regulatory elements necessary for in vitro protein expression                                                  ■ Rapidly create linear expression constructs.                                   regulatory elements necessary for in vitro protein expression
                                                                                                                                                        ■ Optimize regulatory elements.                                                4. N-terminal His6-tag DNA, coding for an N-terminal His6-tag and                                                ■ Optimize regulatory elements.                                                4. N-terminal His6-tag DNA, coding for an N-terminal His6-tag and
                                                                                                                                                        ■ Save time; no need for laborious cloning.                                      all regulatory elements necessary for in vitro protein expression                                              ■ Save time; no need for laborious cloning.                                      all regulatory elements necessary for in vitro protein expression
                                                                                                                                                        ■ Take advantage of flexible positioning of His6-tag.                           5. Water, PCR-grade                                                                                              ■ Take advantage of flexible positioning of His6-tag.                           5. Water, PCR-grade
                                                                                                                                                        ■ Benefit by adding epitope-tag sequences for detection with antibodies.                                                                                                                         ■ Benefit by adding epitope-tag sequences for detection with antibodies.
                                                                                                                                                        ■ Flexibly introduce desired mutations, change codon usage and generate                                                                                                                         ■ Flexibly introduce desired mutations, change codon usage and generate
                                                                                                                                                           truncated proteins.                                                                                                                                                                             truncated proteins.


                                                                                                                                                       Product Description                                                                                                                                                                             Product Description
                                                                                                                                                       In order to generate linear expression constructs, two PCRs must be per-                                                                                                                        In order to generate linear expression constructs, two PCRs must be per-
                                                                                                                                                       formed. In the first reaction, gene-specific primers are used to add overlap                                                                                                                      formed. In the first reaction, gene-specific primers are used to add overlap
                                                                                                                                                       regions to the sequence of the target gene. The product of the first PCR is                                                                                                                      regions to the sequence of the target gene. The product of the first PCR is
                                                                                                                                                       mixed with two flanking primers and DNA fragments coding for the T7 pro-                                                                                                                         mixed with two flanking primers and DNA fragments coding for the T7 pro-




                Chapter 1-6
                                                                                                                                                       motor, eukaryotic 5’- and 3’-regulatory elements and a His6-tag sequence                                                                                                                        motor, eukaryotic 5’- and 3’-regulatory elements and a His6-tag sequence
                                                                                                                                                       (C-terminal or N-terminal). In the second overlap extension PCR, the prod-                                                                                                                      (C-terminal or N-terminal). In the second overlap extension PCR, the prod-
                                                                                                                                                       uct of the first PCR anneals with the added DNA fragments and the 5’ and 3’                                                                                                                      uct of the first PCR anneals with the added DNA fragments and the 5’ and 3’
                                                                                                                                                       ends are extended. This linear expression construct is then amplified via the                                                                                                                    ends are extended. This linear expression construct is then amplified via the
                                                                                                                                                       flanking primers.                                                                Figure 1: Principle of the generation of PCR products for in                                                    flanking primers.                                                                Figure 1: Principle of the generation of PCR products for in
                                                                                                                                                                                                                                       vitro expression using RTS Linear Template Generation Sets.                                                                                                                                     vitro expression using RTS Linear Template Generation Sets.




                                                                                                                Real-Time PCR Systems




                                                                                                                                                                                                                                                                                                                Real-Time PCR Systems
                                                                                                                                                                                                                                       The introduction of an N-terminal His6-tag is shown. For detailed                                                                                                                               The introduction of an N-terminal His6-tag is shown. For detailed
                                                                                                                                                       Background Information                                                                                                                                                                          Background Information
                                                                                                                                                                                                                                       information on the mechanism, refer to the RTS website (www.                                                                                                                                    information on the mechanism, refer to the RTS website (www.
                                                                                                                                                       One of the major advantages of cell-free compared to cell-based expression                                                                                                                      One of the major advantages of cell-free compared to cell-based expression
                                                                                                                                                                                                                                       proteinexpression.com → RTS Wheat Germ Products → Linear                                                                                                                                        proteinexpression.com → RTS Wheat Germ Products → Linear
                                                                                                                                                       systems is the ability to use PCR-generated templates. Using the RTS Wheat                                                                                                                      systems is the ability to use PCR-generated templates. Using the RTS Wheat
                                                                                                                                                                                                                                       Templates and Vectors for both N- and C-terminal tagging).                                                                                                                                      Templates and Vectors for both N- and C-terminal tagging).
                                                                                                                                                       Germ Linear Template Generation Set, His6-tag, if primers are designed for                                                                                                                      Germ Linear Template Generation Set, His6-tag, if primers are designed for
                                                                                                                                                       the first (gene specific) of the two PCRsaccording to the guidelines provided                                                                                                                     the first (gene specific) of the two PCRsaccording to the guidelines provided
                                                                                                                                                       in the pack insert, the resulting product can be used in a second PCR to pro-   Additional Products                                                                                             in the pack insert, the resulting product can be used in a second PCR to pro-   Additional Products
                                                                                                                                                       duce a completely functional linear expression template for expression in       Product 5088, see page 123                                                                                      duce a completely functional linear expression template for expression in       Product 5088, see page 123
                                                                                                                                                       either the RTS 100 E. coli HY Kit (using RTS E. coli Linear Template Genera-                                                                                                                    either the RTS 100 E. coli HY Kit (using RTS E. coli Linear Template Genera-
                                                                                                                                                       tion Sets) or the RTS 100 Wheat Germ CECF Kit (using the RTS Wheat Germ                                                                                                                         tion Sets) or the RTS 100 Wheat Germ CECF Kit (using the RTS Wheat Germ
                                                                                                                                                       Linear Template Generation Set). Primers for the second PCR are provided                                                                                                                        Linear Template Generation Set). Primers for the second PCR are provided
                                                                                                                                                       in the RTS Wheat Germ Linear Template Generation Set, His6-tag. The de-                                                                                                                         in the RTS Wheat Germ Linear Template Generation Set, His6-tag. The de-
                                                                                                                                                       sign of these kits enables easy transfer of products from any expression sys-                                                                                                                   sign of these kits enables easy transfer of products from any expression sys-




                                                                                                                Real-Time PCR




                                                                                                                                                                                                                                                                                                                Real-Time PCR
                  01                02                    03               04
                                                                                                                                                       tem to both the RTS Wheat Germ and E. coli platforms, as well as between                                                                                                                        tem to both the RTS Wheat Germ and E. coli platforms, as well as between
                                                                                                                                                       the two RTS systems. At a later step in the RTS workflow, insertion of these                                                                                                                     the two RTS systems. At a later step in the RTS workflow, insertion of these
                                                                                                                                                       products into an RTS pIVEX Wheat Germ vector may be required (e.g., to                                                                                                                          products into an RTS pIVEX Wheat Germ vector may be required (e.g., to
                                                                                                                                                       produce a template for expression scale-up to RTS 500 Wheat Germ CECF,                                                                                                                          produce a template for expression scale-up to RTS 500 Wheat Germ CECF,
                                                                                                                                                       or to ensure that a well-characterized [sequenced] and stabilized template is                                                                                                                   or to ensure that a well-characterized [sequenced] and stabilized template is
                                                                                                                                                       used in a series of subsequent experiments).                                                                                                                                                    used in a series of subsequent experiments).




                  Chapter                                                                                       103
                                                                                                                                                       Ordering and product information, or technical support:
                                                                                                                                                       www.pharma-enhance-science.com
                                                                                                                                                       Subscriptions for electronic Pharmaica, product spotlights and more:
                                                                                                                                                       www.pharma-enhance-science.com/enews
                                                                                                                                                       Information on products available in bulk: scbio.pharma.com
                                                                                                                                                                                                                                       Bestellungen
                                                                                                                                                                                                                                       Gebührenfrei: 0800/235-3152
                                                                                                                                                                                                                                       Fax:          0621/235-3136
                                                                                                                                                                                                                                       Online Shop: www.IBuyPharma.de
                                                                                                                                                                                                                                                                                                                103
                                                                                                                                                                                                                                                                                                                                                       Ordering and product information, or technical support:
                                                                                                                                                                                                                                                                                                                                                       www.pharma-enhance-science.com
                                                                                                                                                                                                                                                                                                                                                       Subscriptions for electronic Pharmaica, product spotlights and more:
                                                                                                                                                                                                                                                                                                                                                       www.pharma-enhance-science.com/enews
                                                                                                                                                                                                                                                                                                                                                       Information on products available in bulk: scbio.pharma.com
                                                                                                                                                                                                                                                                                                                                                                                                                                       Bestellungen
                                                                                                                                                                                                                                                                                                                                                                                                                                       Gebührenfrei: 0800/235-3152
                                                                                                                                                                                                                                                                                                                                                                                                                                       Fax:          0621/235-3136
                                                                                                                                                                                                                                                                                                                                                                                                                                       Online Shop: www.IBuyPharma.de




                  Num &             Section               Product          Sonder
                  Section           Intro                 pages            Seiten                                                                                                                                                                                                                                                                                                                                                                                                                               02
                  index (TOC                              (4 Vari.)
                  small)
                                                                                                                P mehre Produkte pro Seite
                                                                                                                                                       Restriction Enzymes                                                                                                                                                                             Restriction Enzymes
                                                                                                                4                                                                                                                                                                                               4
                                                                                                                                                       Asp EI                                                                                                                                                                                          Asp EI
                                                                                                                                                       from Methanococcus aeolicus PL-15/H                                             Cat. No.                   Pack Size                       Price                                                from Methanococcus aeolicus PL-15/H                                             Cat. No.                   Pack Size                       Price
                                                                                                                                                                                                                                       11 131 354 001             400 U                           64,50                                                                                                                                11 131 354 001             400 U                           64,50
                                                                                                                                                                                                                                                                  (10 U/µl)                                                                                                                                                                                       (10 U/µl)
                                                                                                                                                       Compatible Ends: None.                                                                                                                                                                          Compatible Ends: None.
                                                                                                                                                       Isoschizomers: Tth111 I.                                                        Contents                                                                                                        Isoschizomers: Tth111 I.                                                        Contents
                                                                                                                                                       Methylation Sensitivity: No information available.                              Enzyme solution supplied with SuRE/Cut Buffer B                                                                 Methylation Sensitivity: No information available.                              Enzyme solution supplied with SuRE/Cut Buffer B
                                                                                                                                                       Activity in PCR buffer: 0%.                                                     Restriction Site: GACN↓NNGTC                                                                                    Activity in PCR buffer: 0%.                                                     Restriction Site: GACN↓NNGTC
                                                                                                                                                       Pwo SuperYield DNA Polymerase# PCR Mix: 85%; if supplemented                    Buffer                                                                                                          Pwo SuperYield DNA Polymerase# PCR Mix: 85%; if supplemented                    Buffer
                                                                                                                                                       with GC-RICH Solution: 100%. #not available in U.S.                              A         B         L     M                                H                                                   with GC-RICH Solution: 100%. #not available in U.S.                              A         B         L     M                                H
                                                                                                                                                       Temperature Optimum: +37°C                                                       50 to 75%     100%          25 to 50%        75 to 100%    75 to 100%                                          Temperature Optimum: +37°C                                                       50 to 75%     100%          25 to 50%        75 to 100%    75 to 100%
                                                                                                                                                       Isoschizomers: Tth111 I.                                                                                                                                                                        Isoschizomers: Tth111 I.
                                                                                                                                                       Heat inactivation: No information available.                                                                                                                                                    Heat inactivation: No information available.


                                                                                                                                                       Asp EI                                                                                                                                                                                          Asp EI
                                                                                                                                                       from Methanococcus aeolicus PL-15/H                                             Cat. No.                   Pack Size                       Price                                                from Methanococcus aeolicus PL-15/H                                             Cat. No.                   Pack Size                       Price
                                                                                                                                                                                                                                       11 131 354 001             400 U                           64,50                                                                                                                                11 131 354 001             400 U                           64,50
                                                                                                                                                                                                                                                                  (10 U/µl)                                                                                                                                                                                       (10 U/µl)
                                                                                                                                                       Compatible Ends: None.                                                                                                                                                                          Compatible Ends: None.




                                                                                                                Mapping and Cloning of Nucleic Acids




                                                                                                                                                                                                                                                                                                                Mapping and Cloning of Nucleic Acids
                                                                                                                                                       Isoschizomers: Tth111 I.                                                        Contents                                                                                                        Isoschizomers: Tth111 I.                                                        Contents
                                                                                                                                                       Methylation Sensitivity: No information available.                              Enzyme solution supplied with SuRE/Cut Buffer B                                                                 Methylation Sensitivity: No information available.                              Enzyme solution supplied with SuRE/Cut Buffer B
                                                                                                                                                       Activity in PCR buffer: 100%                                                    Restriction Site: GACN↓NNGTC                                                                                    Activity in PCR buffer: 100%                                                    Restriction Site: GACN↓NNGTC
                                                                                                                                                       Temperature Optimum: +37°C                                                      Buffer                                                                                                          Temperature Optimum: +37°C                                                      Buffer
                                                                                                                                                       Isoschizomers: Tth111 I.                                                         A         B         L     M                                H                                                   Isoschizomers: Tth111 I.                                                         A         B         L     M                                H
                                                                                                                                                       Heat inactivation: No information available.                                     50 to 75%     100%          25 to 50%        75 to 100%    75 to 100%                                          Heat inactivation: No information available.                                     50 to 75%     100%          25 to 50%        75 to 100%    75 to 100%



                                                                                                                                                       Asp EI                                                                                                                                                                                          Asp EI
                                                                                                                                                       from Methanococcus aeolicus PL-15/H                                             Cat. No.                   Pack Size                       Price                                                from Methanococcus aeolicus PL-15/H                                             Cat. No.                   Pack Size                       Price
                                                                                                                                                                                                                                       11 131 354 001             400 U                           64,50                                                                                                                                11 131 354 001             400 U                           64,50
                                                                                                                                                                                                                                                                  (10 U/µl)                                                                                                                                                                                       (10 U/µl)
                                                                                                                                                       Compatible Ends: None.                                                                                                                                                                          Compatible Ends: None.
                                                                                                                                                       Isoschizomers: Tth111 I.                                                        Contents                                                                                                        Isoschizomers: Tth111 I.                                                        Contents
                                                                                                                                                       Methylation Sensitivity: No information available.                              Enzyme solution supplied with SuRE/Cut Buffer B                                                                 Methylation Sensitivity: No information available.                              Enzyme solution supplied with SuRE/Cut Buffer B




                                                                                                                Molecular Biology




                                                                                                                                                                                                                                                                                                                Molecular Biology
                                                                                                                                                       Activity in PCR buffer: 0%.                                                     Restriction Site: GACN↓NNGTC                                                                                    Activity in PCR buffer: 0%.                                                     Restriction Site: GACN↓NNGTC
                                                                                                                                                       Pwo SuperYield DNA Polymerase# PCR Mix: 85%; if supplemented                    Buffer                                                                                                          Pwo SuperYield DNA Polymerase# PCR Mix: 85%; if supplemented                    Buffer
                                                                                                                                                       with GC-RICH Solution: 100%. #not available in U.S.                              A         B         L     M                                H                                                   with GC-RICH Solution: 100%. #not available in U.S.                              A         B         L     M                                H
                                                                                                                                                       Temperature Optimum: +37°C                                                       50 to 75%     100%          25 to 50%        75 to 100%    75 to 100%                                          Temperature Optimum: +37°C                                                       50 to 75%     100%          25 to 50%        75 to 100%    75 to 100%
                                                                                                                                                       Isoschizomers: Tth111 I.                                                                                                                                                                        Isoschizomers: Tth111 I.
                                                                                                                                                       Heat inactivation: No information available.                                                                                                                                                    Heat inactivation: No information available.


                                                                                                                                                       Asp EI                                                                                                                                                                                          Asp EI
                                                                                                                                                       from Methanococcus aeolicus PL-15/H                                             Cat. No.                   Pack Size                       Price                                                from Methanococcus aeolicus PL-15/H                                             Cat. No.                   Pack Size                       Price
                                                                                                                                                                                                                                       11 131 354 001             400 U                           64,50                                                                                                                                11 131 354 001             400 U                           64,50
                                                                                                                                                                                                                                                                  (10 U/µl)                                                                                                                                                                                       (10 U/µl)
                                                                                                                                                       Compatible Ends: None.                                                                                                                                                                          Compatible Ends: None.
                                                                                                                                                       Isoschizomers: Tth111 I.                                                        Contents                                                                                                        Isoschizomers: Tth111 I.                                                        Contents
                                                                                                                                                       Methylation Sensitivity: No information available.                              Enzyme solution supplied with SuRE/Cut Buffer B                                                                 Methylation Sensitivity: No information available.                              Enzyme solution supplied with SuRE/Cut Buffer B
                                                                                                                                                       Activity in PCR buffer: 100%                                                    Restriction Site: GACN↓NNGTC                                                                                    Activity in PCR buffer: 100%                                                    Restriction Site: GACN↓NNGTC
                                                                                                                                                       Temperature Optimum: +37°C                                                      Buffer                                                                                                          Temperature Optimum: +37°C                                                      Buffer
                                                                                                                                                       Isoschizomers: Tth111 I.                                                         A         B         L     M                                H                                                   Isoschizomers: Tth111 I.                                                         A         B         L     M                                H
                                                                                                                                                       Heat inactivation: No information available.                                     50 to 75%     100%          25 to 50%        75 to 100%    75 to 100%                                          Heat inactivation: No information available.                                     50 to 75%     100%          25 to 50%        75 to 100%    75 to 100%




                                                                                                                326                                                                                                                                                                                             326
                                                                                                                                                       To place an order: 0800 262 1640 or                                             Technical inquiries: 800 262 4911                                                                               To place an order: 0800 262 1640 or                                             Technical inquiries: 800 262 4911
                                                                                                                                                       www.roche-applied-science.com                                                   e-mail:              biochems.us@roche.com                                                                      www.roche-applied-science.com                                                   e-mail:              biochems.us@roche.com




                                                                                                                                                                                                                                                                                                                                                                                                                                                                                                                03

                 Anhang (Grau II) arabisch nummeriert
                                                                                                                P Kreuztabelle Doppelseite
                  01               02                     03               04          06          07

                  Trade-           Sonder-                Patent &         Product     Product     Terms &
                                   seiten                 Licence          Index A-Z   Index 0-9   Conditions
                  marks
                                                          Disclaimer



                                                                                                                                                                                                                                                                                                                                                                                                                                                                                                                04




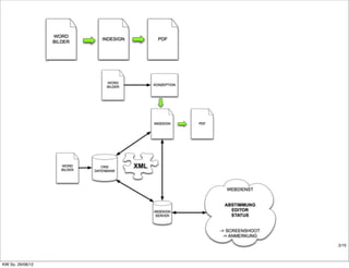
                                                                                                                                                                                                                                                                                                                                                                                                                                                                                                                     Publishing System generate InDesign pages

       Indesign Book




                                                                                                                                                                                                                                                                                                                                                                                                                                                                                                                                                                 3/15



KW So. 26/08/12
3/15



KW So. 26/08/12
4
         Komponenten




KW So. 26/08/12
Komponenten .
         Editorial System
         Erstellung und Bearbeitung von Content

         - Verwaltungswerkzeuge für Zugriffsunterstützung,
            Aufgabenverteilung und Statusüberwachung

         - Verarbeitungswerkzeuge für Contenterzeugung,
           properitär und/oder integration externen (Text)Editoren

           -> Layout-orientiert -> Zeilenfallverbindlich

           -> Content-orientiert -> strukturelle inhaltliche Aufbereitung


                                                                            4/18



KW So. 26/08/12
Komponenten ..
         Content Repository
         Zentrale Speicherung der erstellten Inhalte

         - Trennung von Inhalt und Form -> Multi Format Publishing
         - Abbildung Makrostrukturen -> Inhaltebausteine referenzieren
         - Abbildung Mikrostrukturen -> Textkörper zerlegen
         - gleichzeitiger Zugriff verschiedener Benutzer auf Inhalte
           -> Check-Out -> Ein Benutzer bearbeitet Inhalt, Inhalt ist für
           andere Benutzer gesperrt
           -> Check-In -> neue Version wird geladen und zur Bearbeitung
           durch andere Benutzer freigeben
                                                                            4/19



KW So. 26/08/12
Komponenten ...
         Publishing System
         Ausgabeseite des Content Management Systems

         - Printprodukte
            -> Seitenvorbereitung
            -> Ausschiessen
            -> Farbseparierung

         - Onlineprodukte
            -> Granularität der Gestaltung -> Template / StyleSheet / Skript

            -> Zeitpunkt der Erzeugung -> statisch oder dynamisch


                                                                               4/20



KW So. 26/08/12
5
         Zusammenarbeit




KW So. 26/08/12
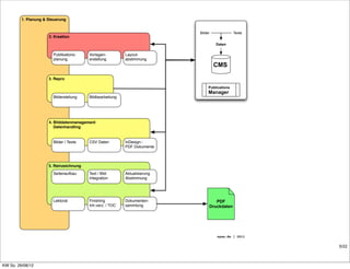
mit jCatalog PIM & Cross Media Publisher
      Preislisten / Katalog


         1. Planung & Steuerung


                                                                              Bilder            Texte
                      2. Kreation
                                                                                       Daten

                         Publikations-     Vorlagen-         Layout-
                         planung           erstellung        abstimmung
                                                                                       CMS
                                                                                       PIM
                      3. Repro

                                                                                   Cross Media
                                                                                   Publications
                                                                                   Manager
                                                                                    Publisher
                         Bilderstellung    Bildbearbeitung




                      4. Bilddatenmanagement
                         Datenhandling


                         Bilder / Texte    CSV Daten         InDesign.-
                                                             PDF Dokumente



                      5. Reinzeichnung
                         Seitenaufbau      Text / Bild       Aktualisierung
                                           Integration       Abstimmung




                         Lektorat          Finishing         Dokumenten-              PDF
                                           Inh.verz. / TOC   sammlung              Druckdaten




                                                                                       oyen.de | 2011


                                                                                                        5/22



KW So. 26/08/12
Zusammenarbeit
         Termin- und Ablaufplanung
         Basis für strukturierte Prozesse und Abläufe -> Eskalationsstufen,
         Benachrichtigung und Aufgabendelegierung

         Echtzeitkommunikation
         Instant Messaging und Chat

         Whiteboarding
         Skizzieren von Anordnungen, Seitenaufbauten

         Annotierungen
         Ergänzend zu Annotierungen im PDF, webasierte, kollaborative
         Anmerkungen

                                                                              5/23



KW So. 26/08/12
Danke.

KW So. 26/08/12

Redaktionssysteme 2011

  • 1.
    »Redaktionssysteme« oyen.de | 2011 KW So. 26/08/12
  • 2.
    im Detail Mögliche KWSo. 26/08/12 Wege von Daten, über Layout zu unterschiedlichen
  • 3.
    Eckdaten Gründung oyen.de 2001 Schwerpunkt als Berater, Trainer & Medienprogrammierer Lösungsfindung für Publishing Herausforderungen Schwerpunkte als Autor Berichterstattung über Trends, Software und Technologien die das systemgestützte Publizieren in die Ausgabekanäle Print, Web und mobile Endgeräte beeinflussen [Multi Channel Publishing] 0/3 KW So. 26/08/12
  • 4.
    Zeitstrahl DBP webasierte InBetween / Einführung Werbemit- Einrichtung / ePaper & DBP telprodu- Training & mobile 1. InDesign ktion via Markteinführ Devices Konferenz W2P ung 2010 2009 2007 2005 2004 2001 1999 1994 1986 Print2iPad / Katalog- 1. DBP CD-ROM DTP mit digital trends Print Marktüber- Kataloge Aldus Publishing goes Web / sicht Adobe auf PDF- Pagemaker Multi InDesign / Basis / Channel QuarkX- BluePrint Publishing / Press Search&Or Collabo- der 0/4 ration KW So. 26/08/12
  • 5.
    CRM 360° Publishing Blick PIM PRINT Publishing WEB Systeme Datenbereit- MRM Ausgabe Gestalten & stellung Veredeln Kommunikation Werbemittel MAM DEVICES Verpackung Katalog / Anzeige Broschüren Katalog / Anzeige Broschüren Preisliste Preisliste Produkt Marken Handbuch Research Handbuch POS MaFo Handbuch POS POS E-Mailing E-Mailing Newsletter Newsletter Webshop Medien Information Manager Vehikel PRINT WEB Magalog Magalog Produkt finder DEVICES Social eBook eBook Spiel- Spiel Kiosk* Kiosk* Media konsolen consolen iPad mobile mobile mobile smart TV smart Tablet phone Radio phone E-Mailing E-Mailing Kommunikation Kunden- Kunden magazine Verlag Bücher magazine Bücher Newsletter Newsletter Geschäfts- Presse- Zeitung Magazin Geschäfts Pressemitteil Zeitung Magazin berichte mitteilungen berichte ungen 0/5 Information & Unterhaltung PR / Unternehmens - KW So. 26/08/12
  • 6.
    Redaktionssysteme 1) Der Weg von Daten über Layout zur Ausgabe 2) Systemansätze und Überschneidungen 3) flexibles Layout ./. automatisiertes Layout 4) Komponenten 5) Zusammenarbeit 0/6 KW So. 26/08/12
  • 7.
    1 Der Weg von Daten über Layout zur Ausgabe KW So. 26/08/12
  • 8.
    Zuweisungen Daten >Layout > Ausgabe Beispiele Ergebnis Seiten / Objekte Layout Daten / Asset Verknüpfung Programmierung Vorlagen Ausgabeformate Print Web Regelwerke Seitenaufbau / Umbuch mobile Katalog Endgeräte Magalog Seiten Objektaufbau / Verwendung Adaption Magazin Sprachen Stilvorgaben Absatz Formate Anzeige Kanal Zeichen Newsletter Grep Print Broschüre Print Konvertierung JPEG Preisliste Korrekturworkflow Abstimmung / Seitenformate Geschäftsberichte Freigabe PDF Print Statusüberwachung Web POS Bereitstellung PNG Remote Publishing / web2Print Office Verpackung Abgleichen Dokumentation Zusammenstellung Import CSV / XML Übernahme Dokumenten für Daten Ausgabe http:// Request Sammeln WebShop ODBC Web Portal Web Daten Filtern Layout Ausgabe (Kanal) bidirektional Aktualisierung Export RTF Konfigurator Inhalte Inhalte XML Newsletter Aufbereiten Seitenaufbau (Print) SlideShow Aufbereitung mit Daten Umsetzung Audio / Video Player iPad Vervollständigen Verknüpfen mit Daten Multimediales Interaktion und Assets aus Dateisystem - Animation Anreichern Tablet - Anwendung mobile mobile - E-Mail / URL - Schaltflächen / Navigation Endgeräte Endgeräte Seitenverweise Erstellung - Formulare Smartphone TOC / Index / Sprungziele Web/URL Web-Inhalte Querverweise eBook Popup-Windows Neuer Knoten scrollbare Bereiche KIOSK Reflow-Inhalte (ePub /iPad) oyen.de | 2011 1/8 KW So. 26/08/12
  • 9.
    Zuweisungen Daten >Layout > Ausgabe Beispiele Ergebnis Seiten / Objekte Layout Daten / Asset Verknüpfung Programmierung Vorlagen Ausgabeformate Print Programmierung Web Regelwerke Vorlagen Seitenaufbau / Umbuch Katalog mobile Endgeräte Magalog Seiten Objektaufbau / Verwendung Adaption Katalog Magazin Sprachen Stilvorgaben Absatz Formate Magalog Anzeige Adaption Kanal Zeichen Magazin Formate Newsletter Grep Anzeige Print Broschüre Print Newsletter Konvertierung JPEG Print Broschüre Preisliste Print Korrekturworkflow Abstimmung / Seitenformate Geschäftsberichte Preisliste Konvertierung PDF Print Abstimmung / Freigabe Statusüberwachung Seitenformate Geschäftsberichte Freigabe Web POS Bereitstellung PNG Remote Publishing / web2Print POS Bereitstellung Office Verpackung Verpackung Abgleichen Dokumentation Zusammenstellung Dokumentation Abgleichen Import CSV / XML Übernahme Zusammenstellung Übernahme Dokumenten für Dokumenten für Daten Request Daten Ausgabe Ausgabe http:// Sammeln Sammeln WebShopWebShop ODBC Web Web Portal Portal WebWeb Daten Daten Filtern Filtern Layout Layout Ausgabe (Kanal) Ausgabe (Kanal) Aktualisierung Aktualisierung Export Export RTF Konfigurator bidirektional Konfigurator Inhalte Inhalte Inhalte Inhalte XML Newsletter Aufbereiten Newsletter Aufbereiten Seitenaufbau (Print) Umsetzung SlideShow iPad Vervollständigen Aufbereitung mit Daten Umsetzung Multimediales Audio / Video Player iPad Vervollständigen Verknüpfen mit Daten Anreichern Multimediales Interaktion Tablet und Assets aus Dateisystem - Animation mobile mobile Anreichern Endgerätemobile Tablet Endgeräte Erstellung - Anwendung Smartphone mobile - E-Mail / URL TOC / Index / - Schaltflächen / Navigation Endgeräte Endgeräte Seitenverweise Querverweise Erstellung - Formulare Smartphone eBook TOC / Index / Sprungziele Web/URL Web-Inhalte Querverweise KIOSK eBook Popup-Windows Neuer Knoten scrollbare Bereiche KIOSK Reflow-Inhalte (ePub /iPad) oyen.de | 2011 1/9 KW So. 26/08/12
  • 10.
    2 Systemansätze und Überschneidungen KW So. 26/08/12
  • 11.
    Systemansätze und Überschneidungen ... Web Content Management System komplexe Verwaltung von Inhalten auf Internetseiten, kann in Richtung Printausgabe erweitert werden Printproduktionssystem effektive Erstellung von Printprodukten mittels Erweiterungen in Desktop Publishing Programmen, lösen sich von Print- orientierung Media Asset Managementsystem (Universelle) Verwaltung von Bildern, Grafiken und Produktionsdaten. Bieten Workflow- und Publishingfunktionalitäten bis hin zur Printausgabe 2/11 KW So. 26/08/12
  • 12.
    3 flexibles Layout ./. automatisiertes Layout KW So. 26/08/12
  • 13.
    flexibles Layout ./.automatisiertes Layout Text um Bild schreiben Medienneutrale und redundanzfreie Speicherung der Inhalte erfolgt im Nachgang Ausgabe auf Knopfdruck Fokus liegt auf Verwaltung, Finden von Informationen, sichern von Fakten und Mehrfachverwendung von (Teil)inhalten. 3/13 KW So. 26/08/12
  • 14.
    01 Annotierung 1. Anmerkungen auf Layoutvorschau (Bild JPEG/PDF) von a) Layout b) Text c) Bild -> unabhängig von InDesign erstellen -> einblenden und abarbeiten erfolgt in InDesign 2. Speichern in WIS 3. Freigaben WIS 2.x System Push 02 Texte - Seitenplanung a) Übernahme a) Artikeltextvarianten b) Neugestaltung b) Verwendung c) neue Angebote c) Übergabe Manuskript Urtext / Änderungen - Briefings Rücklesen a) Layout b) Text c) Bild d) Angebote 03 Platzhalter e) Zusammen- stellungen für D-A-CH a) Preise - Abstimmungen b) Landesspezifische - Korrekturen Layoutelemente - Verwendung -> Befüllung per Workflow - Bereitstellung -> Übergabe Korrekte Best-Nr. Preis, Maße, etc. 04 Bilder Pull InDesign Doppelseite a) Top / Top-five (Vignetten) / Serienbilder c) Logos d) Stimmungsbilder -> Bilder für Litho sammeln -> Palette Briefing Bilder 05 Layout Status autom. Mitteilung / Statusaktion aus InDesign - Dokumentensperre - Teilsperren für Preise etc. - Verzeichnisüberwachung 3/14 KW So. 26/08/12
  • 15.
    Cover / Umschlag Cover Vorwort Faxanfor derung Rücken 01 03 Rückseite Rückseite CMS Smile Publishing System 02 04 Publications Heiler Print Vorlaufseiten (Grau I) römisch nummeriert P ein Produkt pro Seite 6 LightCycler 480 System Instrument 6 LightCycler 480 System Instrument Manager Manager Product 4711 Cat. No. Pack Size Price Product 4711 Cat. No. Pack Size Price 03 728 790 001 1 set 214,50 03 728 790 001 1 set 214,50 (96 reactions) (96 reactions) Application Application 03 728 790 001 1 set 214,50 03 728 790 001 1 set 214,50 The RTS Wheat Germ Linear Template Generation Set, His6-tag can be used (96 reactions) The RTS Wheat Germ Linear Template Generation Set, His6-tag can be used (96 reactions) to rapidly generate linear expression constructs by PCR, ready for use as 03 728 790 001 1 set 214,50 to rapidly generate linear expression constructs by PCR, ready for use as 03 728 790 001 1 set 214,50 DNA templates in RTS 100 Wheat Germ CECF and RTS 500 Wheat Germ (96 reactions) DNA templates in RTS 100 Wheat Germ CECF and RTS 500 Wheat Germ (96 reactions) CECF protein expression reactions. The use of PCR instead of subcloning 03 728 790 001 1 set 214,50 CECF protein expression reactions. The use of PCR instead of subcloning 03 728 790 001 1 set 214,50 into vectors allows rapid protein expression from wild-type or modified (96 reactions) into vectors allows rapid protein expression from wild-type or modified (96 reactions) DNA sequences. This method of generating DNA templates for protein ex- DNA sequences. This method of generating DNA templates for protein ex- pression avoids the time-consuming step of cloning into expression plasmids Contents pression avoids the time-consuming step of cloning into expression plasmids Contents and can be used for initial, rapid screening for expression. 1. Forward Primer and can be used for initial, rapid screening for expression. 1. Forward Primer 01 02 03 04 2. Reverse Primer 2. Reverse Primer Benefits 3. C-terminal His6-tag DNA, coding for a C-terminal His6-tag and all Benefits 3. C-terminal His6-tag DNA, coding for a C-terminal His6-tag and all ■ Rapidly create linear expression constructs. regulatory elements necessary for in vitro protein expression ■ Rapidly create linear expression constructs. regulatory elements necessary for in vitro protein expression ■ Optimize regulatory elements. 4. N-terminal His6-tag DNA, coding for an N-terminal His6-tag and ■ Optimize regulatory elements. 4. N-terminal His6-tag DNA, coding for an N-terminal His6-tag and ■ Save time; no need for laborious cloning. all regulatory elements necessary for in vitro protein expression ■ Save time; no need for laborious cloning. all regulatory elements necessary for in vitro protein expression ■ Take advantage of flexible positioning of His6-tag. 5. Water, PCR-grade ■ Take advantage of flexible positioning of His6-tag. 5. Water, PCR-grade ■ Benefit by adding epitope-tag sequences for detection with antibodies. ■ Benefit by adding epitope-tag sequences for detection with antibodies. ■ Flexibly introduce desired mutations, change codon usage and generate ■ Flexibly introduce desired mutations, change codon usage and generate truncated proteins. truncated proteins. Product Description Product Description In order to generate linear expression constructs, two PCRs must be per- In order to generate linear expression constructs, two PCRs must be per- formed. In the first reaction, gene-specific primers are used to add overlap formed. In the first reaction, gene-specific primers are used to add overlap regions to the sequence of the target gene. The product of the first PCR is regions to the sequence of the target gene. The product of the first PCR is mixed with two flanking primers and DNA fragments coding for the T7 pro- mixed with two flanking primers and DNA fragments coding for the T7 pro- motor, eukaryotic 5’- and 3’-regulatory elements and a His6-tag sequence motor, eukaryotic 5’- and 3’-regulatory elements and a His6-tag sequence (C-terminal or N-terminal). In the second overlap extension PCR, the prod- (C-terminal or N-terminal). In the second overlap extension PCR, the prod- uct of the first PCR anneals with the added DNA fragments and the 5’ and 3’ uct of the first PCR anneals with the added DNA fragments and the 5’ and 3’ ends are extended. This linear expression construct is then amplified via the ends are extended. This linear expression construct is then amplified via the flanking primers. Figure 1: Principle of the generation of PCR products for in flanking primers. Figure 1: Principle of the generation of PCR products for in vitro expression using RTS Linear Template Generation Sets. vitro expression using RTS Linear Template Generation Sets. product TOC all List of Real-Time PCR Systems Real-Time PCR Systems The introduction of an N-terminal His6-tag is shown. For detailed The introduction of an N-terminal His6-tag is shown. For detailed Background Information Background Information information on the mechanism, refer to the RTS website (www. information on the mechanism, refer to the RTS website (www. One of the major advantages of cell-free compared to cell-based expression One of the major advantages of cell-free compared to cell-based expression proteinexpression.com → RTS Wheat Germ Products → Linear proteinexpression.com → RTS Wheat Germ Products → Linear systems is the ability to use PCR-generated templates. Using the RTS Wheat systems is the ability to use PCR-generated templates. Using the RTS Wheat new Templates and Vectors for both N- and C-terminal tagging). Templates and Vectors for both N- and C-terminal tagging). Germ Linear Template Generation Set, His6-tag, if primers are designed for Germ Linear Template Generation Set, His6-tag, if primers are designed for the first (gene specific) of the two PCRsaccording to the guidelines provided the first (gene specific) of the two PCRsaccording to the guidelines provided in the pack insert, the resulting product can be used in a second PCR to pro- Additional Products in the pack insert, the resulting product can be used in a second PCR to pro- Additional Products duce a completely functional linear expression template for expression in Product 5088, see page 123 duce a completely functional linear expression template for expression in Product 5088, see page 123 either the RTS 100 E. coli HY Kit (using RTS E. coli Linear Template Genera- either the RTS 100 E. coli HY Kit (using RTS E. coli Linear Template Genera- tion Sets) or the RTS 100 Wheat Germ CECF Kit (using the RTS Wheat Germ tion Sets) or the RTS 100 Wheat Germ CECF Kit (using the RTS Wheat Germ Linear Template Generation Set). Primers for the second PCR are provided Linear Template Generation Set). Primers for the second PCR are provided literature chapters Intern. in the RTS Wheat Germ Linear Template Generation Set, His6-tag. The de- in the RTS Wheat Germ Linear Template Generation Set, His6-tag. The de- sign of these kits enables easy transfer of products from any expression sys- sign of these kits enables easy transfer of products from any expression sys- Real-Time PCR Real-Time PCR tem to both the RTS Wheat Germ and E. coli platforms, as well as between tem to both the RTS Wheat Germ and E. coli platforms, as well as between the two RTS systems. At a later step in the RTS workflow, insertion of these the two RTS systems. At a later step in the RTS workflow, insertion of these products into an RTS pIVEX Wheat Germ vector may be required (e.g., to products into an RTS pIVEX Wheat Germ vector may be required (e.g., to products produce a template for expression scale-up to RTS 500 Wheat Germ CECF, produce a template for expression scale-up to RTS 500 Wheat Germ CECF, or to ensure that a well-characterized [sequenced] and stabilized template is or to ensure that a well-characterized [sequenced] and stabilized template is used in a series of subsequent experiments). used in a series of subsequent experiments). & support Represent 103 Ordering and product information, or technical support: www.pharma-enhance-science.com Subscriptions for electronic Pharmaica, product spotlights and more: www.pharma-enhance-science.com/enews Information on products available in bulk: scbio.pharma.com Bestellungen Gebührenfrei: 0800/235-3152 Fax: 0621/235-3136 Online Shop: www.IBuyPharma.de 103 Ordering and product information, or technical support: www.pharma-enhance-science.com Subscriptions for electronic Pharmaica, product spotlights and more: www.pharma-enhance-science.com/enews Information on products available in bulk: scbio.pharma.com Bestellungen Gebührenfrei: 0800/235-3152 Fax: 0621/235-3136 Online Shop: www.IBuyPharma.de material 01 P Produkt über 2 Seiten LightCycler 480 System LightCycler 480 System 6 Instrument 6 Instrument Product 4711 Cat. No. Pack Size Price Product 4711 Cat. No. Pack Size Price 03 728 790 001 1 set 214,50 03 728 790 001 1 set 214,50 (96 reactions) (96 reactions) Application Application 03 728 790 001 1 set 214,50 03 728 790 001 1 set 214,50 The RTS Wheat Germ Linear Template Generation Set, His6-tag can be used (96 reactions) The RTS Wheat Germ Linear Template Generation Set, His6-tag can be used (96 reactions) to rapidly generate linear expression constructs by PCR, ready for use as 03 728 790 001 1 set 214,50 to rapidly generate linear expression constructs by PCR, ready for use as 03 728 790 001 1 set 214,50 DNA templates in RTS 100 Wheat Germ CECF and RTS 500 Wheat Germ (96 reactions) DNA templates in RTS 100 Wheat Germ CECF and RTS 500 Wheat Germ (96 reactions) CECF protein expression reactions. The use of PCR instead of subcloning 03 728 790 001 1 set 214,50 CECF protein expression reactions. The use of PCR instead of subcloning 03 728 790 001 1 set 214,50 into vectors allows rapid protein expression from wild-type or modified (96 reactions) into vectors allows rapid protein expression from wild-type or modified (96 reactions) DNA sequences. This method of generating DNA templates for protein ex- DNA sequences. This method of generating DNA templates for protein ex- pression avoids the time-consuming step of cloning into expression plasmids Contents pression avoids the time-consuming step of cloning into expression plasmids Contents and can be used for initial, rapid screening for expression. 1. Forward Primer and can be used for initial, rapid screening for expression. 1. Forward Primer 2. Reverse Primer 2. Reverse Primer Benefits 3. C-terminal His6-tag DNA, coding for a C-terminal His6-tag and all Benefits 3. C-terminal His6-tag DNA, coding for a C-terminal His6-tag and all ■ Rapidly create linear expression constructs. regulatory elements necessary for in vitro protein expression ■ Rapidly create linear expression constructs. regulatory elements necessary for in vitro protein expression ■ Optimize regulatory elements. 4. N-terminal His6-tag DNA, coding for an N-terminal His6-tag and ■ Optimize regulatory elements. 4. N-terminal His6-tag DNA, coding for an N-terminal His6-tag and ■ Save time; no need for laborious cloning. all regulatory elements necessary for in vitro protein expression ■ Save time; no need for laborious cloning. all regulatory elements necessary for in vitro protein expression ■ Take advantage of flexible positioning of His6-tag. 5. Water, PCR-grade ■ Take advantage of flexible positioning of His6-tag. 5. Water, PCR-grade ■ Benefit by adding epitope-tag sequences for detection with antibodies. ■ Benefit by adding epitope-tag sequences for detection with antibodies. ■ Flexibly introduce desired mutations, change codon usage and generate ■ Flexibly introduce desired mutations, change codon usage and generate truncated proteins. truncated proteins. Product Description Product Description In order to generate linear expression constructs, two PCRs must be per- In order to generate linear expression constructs, two PCRs must be per- formed. In the first reaction, gene-specific primers are used to add overlap formed. In the first reaction, gene-specific primers are used to add overlap regions to the sequence of the target gene. The product of the first PCR is regions to the sequence of the target gene. The product of the first PCR is mixed with two flanking primers and DNA fragments coding for the T7 pro- mixed with two flanking primers and DNA fragments coding for the T7 pro- Chapter 1-6 motor, eukaryotic 5’- and 3’-regulatory elements and a His6-tag sequence motor, eukaryotic 5’- and 3’-regulatory elements and a His6-tag sequence (C-terminal or N-terminal). In the second overlap extension PCR, the prod- (C-terminal or N-terminal). In the second overlap extension PCR, the prod- uct of the first PCR anneals with the added DNA fragments and the 5’ and 3’ uct of the first PCR anneals with the added DNA fragments and the 5’ and 3’ ends are extended. This linear expression construct is then amplified via the ends are extended. This linear expression construct is then amplified via the flanking primers. Figure 1: Principle of the generation of PCR products for in flanking primers. Figure 1: Principle of the generation of PCR products for in vitro expression using RTS Linear Template Generation Sets. vitro expression using RTS Linear Template Generation Sets. Real-Time PCR Systems Real-Time PCR Systems The introduction of an N-terminal His6-tag is shown. For detailed The introduction of an N-terminal His6-tag is shown. For detailed Background Information Background Information information on the mechanism, refer to the RTS website (www. information on the mechanism, refer to the RTS website (www. One of the major advantages of cell-free compared to cell-based expression One of the major advantages of cell-free compared to cell-based expression proteinexpression.com → RTS Wheat Germ Products → Linear proteinexpression.com → RTS Wheat Germ Products → Linear systems is the ability to use PCR-generated templates. Using the RTS Wheat systems is the ability to use PCR-generated templates. Using the RTS Wheat Templates and Vectors for both N- and C-terminal tagging). Templates and Vectors for both N- and C-terminal tagging). Germ Linear Template Generation Set, His6-tag, if primers are designed for Germ Linear Template Generation Set, His6-tag, if primers are designed for the first (gene specific) of the two PCRsaccording to the guidelines provided the first (gene specific) of the two PCRsaccording to the guidelines provided in the pack insert, the resulting product can be used in a second PCR to pro- Additional Products in the pack insert, the resulting product can be used in a second PCR to pro- Additional Products duce a completely functional linear expression template for expression in Product 5088, see page 123 duce a completely functional linear expression template for expression in Product 5088, see page 123 either the RTS 100 E. coli HY Kit (using RTS E. coli Linear Template Genera- either the RTS 100 E. coli HY Kit (using RTS E. coli Linear Template Genera- tion Sets) or the RTS 100 Wheat Germ CECF Kit (using the RTS Wheat Germ tion Sets) or the RTS 100 Wheat Germ CECF Kit (using the RTS Wheat Germ Linear Template Generation Set). Primers for the second PCR are provided Linear Template Generation Set). Primers for the second PCR are provided in the RTS Wheat Germ Linear Template Generation Set, His6-tag. The de- in the RTS Wheat Germ Linear Template Generation Set, His6-tag. The de- sign of these kits enables easy transfer of products from any expression sys- sign of these kits enables easy transfer of products from any expression sys- Real-Time PCR Real-Time PCR 01 02 03 04 tem to both the RTS Wheat Germ and E. coli platforms, as well as between tem to both the RTS Wheat Germ and E. coli platforms, as well as between the two RTS systems. At a later step in the RTS workflow, insertion of these the two RTS systems. At a later step in the RTS workflow, insertion of these products into an RTS pIVEX Wheat Germ vector may be required (e.g., to products into an RTS pIVEX Wheat Germ vector may be required (e.g., to produce a template for expression scale-up to RTS 500 Wheat Germ CECF, produce a template for expression scale-up to RTS 500 Wheat Germ CECF, or to ensure that a well-characterized [sequenced] and stabilized template is or to ensure that a well-characterized [sequenced] and stabilized template is used in a series of subsequent experiments). used in a series of subsequent experiments). Chapter 103 Ordering and product information, or technical support: www.pharma-enhance-science.com Subscriptions for electronic Pharmaica, product spotlights and more: www.pharma-enhance-science.com/enews Information on products available in bulk: scbio.pharma.com Bestellungen Gebührenfrei: 0800/235-3152 Fax: 0621/235-3136 Online Shop: www.IBuyPharma.de 103 Ordering and product information, or technical support: www.pharma-enhance-science.com Subscriptions for electronic Pharmaica, product spotlights and more: www.pharma-enhance-science.com/enews Information on products available in bulk: scbio.pharma.com Bestellungen Gebührenfrei: 0800/235-3152 Fax: 0621/235-3136 Online Shop: www.IBuyPharma.de Num & Section Product Sonder Section Intro pages Seiten 02 index (TOC (4 Vari.) small) P mehre Produkte pro Seite Restriction Enzymes Restriction Enzymes 4 4 Asp EI Asp EI from Methanococcus aeolicus PL-15/H Cat. No. Pack Size Price from Methanococcus aeolicus PL-15/H Cat. No. Pack Size Price 11 131 354 001 400 U 64,50 11 131 354 001 400 U 64,50 (10 U/µl) (10 U/µl) Compatible Ends: None. Compatible Ends: None. Isoschizomers: Tth111 I. Contents Isoschizomers: Tth111 I. Contents Methylation Sensitivity: No information available. Enzyme solution supplied with SuRE/Cut Buffer B Methylation Sensitivity: No information available. Enzyme solution supplied with SuRE/Cut Buffer B Activity in PCR buffer: 0%. Restriction Site: GACN↓NNGTC Activity in PCR buffer: 0%. Restriction Site: GACN↓NNGTC Pwo SuperYield DNA Polymerase# PCR Mix: 85%; if supplemented Buffer Pwo SuperYield DNA Polymerase# PCR Mix: 85%; if supplemented Buffer with GC-RICH Solution: 100%. #not available in U.S. A B L M H with GC-RICH Solution: 100%. #not available in U.S. A B L M H Temperature Optimum: +37°C 50 to 75% 100% 25 to 50% 75 to 100% 75 to 100% Temperature Optimum: +37°C 50 to 75% 100% 25 to 50% 75 to 100% 75 to 100% Isoschizomers: Tth111 I. Isoschizomers: Tth111 I. Heat inactivation: No information available. Heat inactivation: No information available. Asp EI Asp EI from Methanococcus aeolicus PL-15/H Cat. No. Pack Size Price from Methanococcus aeolicus PL-15/H Cat. No. Pack Size Price 11 131 354 001 400 U 64,50 11 131 354 001 400 U 64,50 (10 U/µl) (10 U/µl) Compatible Ends: None. Compatible Ends: None. Mapping and Cloning of Nucleic Acids Mapping and Cloning of Nucleic Acids Isoschizomers: Tth111 I. Contents Isoschizomers: Tth111 I. Contents Methylation Sensitivity: No information available. Enzyme solution supplied with SuRE/Cut Buffer B Methylation Sensitivity: No information available. Enzyme solution supplied with SuRE/Cut Buffer B Activity in PCR buffer: 100% Restriction Site: GACN↓NNGTC Activity in PCR buffer: 100% Restriction Site: GACN↓NNGTC Temperature Optimum: +37°C Buffer Temperature Optimum: +37°C Buffer Isoschizomers: Tth111 I. A B L M H Isoschizomers: Tth111 I. A B L M H Heat inactivation: No information available. 50 to 75% 100% 25 to 50% 75 to 100% 75 to 100% Heat inactivation: No information available. 50 to 75% 100% 25 to 50% 75 to 100% 75 to 100% Asp EI Asp EI from Methanococcus aeolicus PL-15/H Cat. No. Pack Size Price from Methanococcus aeolicus PL-15/H Cat. No. Pack Size Price 11 131 354 001 400 U 64,50 11 131 354 001 400 U 64,50 (10 U/µl) (10 U/µl) Compatible Ends: None. Compatible Ends: None. Isoschizomers: Tth111 I. Contents Isoschizomers: Tth111 I. Contents Methylation Sensitivity: No information available. Enzyme solution supplied with SuRE/Cut Buffer B Methylation Sensitivity: No information available. Enzyme solution supplied with SuRE/Cut Buffer B Molecular Biology Molecular Biology Activity in PCR buffer: 0%. Restriction Site: GACN↓NNGTC Activity in PCR buffer: 0%. Restriction Site: GACN↓NNGTC Pwo SuperYield DNA Polymerase# PCR Mix: 85%; if supplemented Buffer Pwo SuperYield DNA Polymerase# PCR Mix: 85%; if supplemented Buffer with GC-RICH Solution: 100%. #not available in U.S. A B L M H with GC-RICH Solution: 100%. #not available in U.S. A B L M H Temperature Optimum: +37°C 50 to 75% 100% 25 to 50% 75 to 100% 75 to 100% Temperature Optimum: +37°C 50 to 75% 100% 25 to 50% 75 to 100% 75 to 100% Isoschizomers: Tth111 I. Isoschizomers: Tth111 I. Heat inactivation: No information available. Heat inactivation: No information available. Asp EI Asp EI from Methanococcus aeolicus PL-15/H Cat. No. Pack Size Price from Methanococcus aeolicus PL-15/H Cat. No. Pack Size Price 11 131 354 001 400 U 64,50 11 131 354 001 400 U 64,50 (10 U/µl) (10 U/µl) Compatible Ends: None. Compatible Ends: None. Isoschizomers: Tth111 I. Contents Isoschizomers: Tth111 I. Contents Methylation Sensitivity: No information available. Enzyme solution supplied with SuRE/Cut Buffer B Methylation Sensitivity: No information available. Enzyme solution supplied with SuRE/Cut Buffer B Activity in PCR buffer: 100% Restriction Site: GACN↓NNGTC Activity in PCR buffer: 100% Restriction Site: GACN↓NNGTC Temperature Optimum: +37°C Buffer Temperature Optimum: +37°C Buffer Isoschizomers: Tth111 I. A B L M H Isoschizomers: Tth111 I. A B L M H Heat inactivation: No information available. 50 to 75% 100% 25 to 50% 75 to 100% 75 to 100% Heat inactivation: No information available. 50 to 75% 100% 25 to 50% 75 to 100% 75 to 100% 326 326 To place an order: 0800 262 1640 or Technical inquiries: 800 262 4911 To place an order: 0800 262 1640 or Technical inquiries: 800 262 4911 www.roche-applied-science.com e-mail: biochems.us@roche.com www.roche-applied-science.com e-mail: biochems.us@roche.com 03 Anhang (Grau II) arabisch nummeriert P Kreuztabelle Doppelseite 01 02 03 04 06 07 Trade- Sonder- Patent & Product Product Terms & seiten Licence Index A-Z Index 0-9 Conditions marks Disclaimer 04 Publishing System generate InDesign pages Indesign Book 3/15 KW So. 26/08/12
  • 16.
  • 17.
    4 Komponenten KW So. 26/08/12
  • 18.
    Komponenten . Editorial System Erstellung und Bearbeitung von Content - Verwaltungswerkzeuge für Zugriffsunterstützung, Aufgabenverteilung und Statusüberwachung - Verarbeitungswerkzeuge für Contenterzeugung, properitär und/oder integration externen (Text)Editoren -> Layout-orientiert -> Zeilenfallverbindlich -> Content-orientiert -> strukturelle inhaltliche Aufbereitung 4/18 KW So. 26/08/12
  • 19.
    Komponenten .. Content Repository Zentrale Speicherung der erstellten Inhalte - Trennung von Inhalt und Form -> Multi Format Publishing - Abbildung Makrostrukturen -> Inhaltebausteine referenzieren - Abbildung Mikrostrukturen -> Textkörper zerlegen - gleichzeitiger Zugriff verschiedener Benutzer auf Inhalte -> Check-Out -> Ein Benutzer bearbeitet Inhalt, Inhalt ist für andere Benutzer gesperrt -> Check-In -> neue Version wird geladen und zur Bearbeitung durch andere Benutzer freigeben 4/19 KW So. 26/08/12
  • 20.
    Komponenten ... Publishing System Ausgabeseite des Content Management Systems - Printprodukte -> Seitenvorbereitung -> Ausschiessen -> Farbseparierung - Onlineprodukte -> Granularität der Gestaltung -> Template / StyleSheet / Skript -> Zeitpunkt der Erzeugung -> statisch oder dynamisch 4/20 KW So. 26/08/12
  • 21.
    5 Zusammenarbeit KW So. 26/08/12
  • 22.
    mit jCatalog PIM& Cross Media Publisher Preislisten / Katalog 1. Planung & Steuerung Bilder Texte 2. Kreation Daten Publikations- Vorlagen- Layout- planung erstellung abstimmung CMS PIM 3. Repro Cross Media Publications Manager Publisher Bilderstellung Bildbearbeitung 4. Bilddatenmanagement Datenhandling Bilder / Texte CSV Daten InDesign.- PDF Dokumente 5. Reinzeichnung Seitenaufbau Text / Bild Aktualisierung Integration Abstimmung Lektorat Finishing Dokumenten- PDF Inh.verz. / TOC sammlung Druckdaten oyen.de | 2011 5/22 KW So. 26/08/12
  • 23.
    Zusammenarbeit Termin- und Ablaufplanung Basis für strukturierte Prozesse und Abläufe -> Eskalationsstufen, Benachrichtigung und Aufgabendelegierung Echtzeitkommunikation Instant Messaging und Chat Whiteboarding Skizzieren von Anordnungen, Seitenaufbauten Annotierungen Ergänzend zu Annotierungen im PDF, webasierte, kollaborative Anmerkungen 5/23 KW So. 26/08/12
  • 24.