Embed presentation
Download to read offline















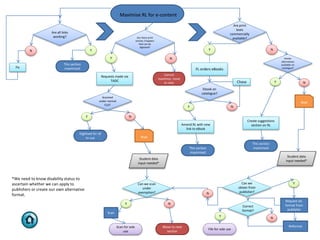
This document outlines the process for creating accessible reading lists for students with visual impairments or disabilities. It involves determining the student's needs, checking for available e-content, digitizing print materials if possible, contacting publishers for alternative formats if needed, and ensuring all content is in the correct format before finalizing the accessible reading list.













