Қазақстандағы көші-қон, демографиялық және
халықтың этникалық құрылымындағы өзгерістер
Шымкент-2023
«Қазақстан тарихы және әлеуметтік-қоғамдық пәндер»
кафедрасы
Орындаған: Мұхтар Бектөре
Тобы: ФҚА 01-23
Қабылдаған: Ибраимова А.
• Қазақстандағы көші-қон, демографиялық және халықтың
этникалық құрылымындағы өзгерістер
• Тәуелсіздік жылдарындағы халық санақтары және оның
қорытындылары (1999 ж., 2009 ж., 2021 ж.)
• Қазақстан халқының ұлтаралық келісімі – тәуелсіздік пен
демократияны нығайтудың кепілі.
Жоспар
Көші-қон – елдің әлеуметтік экономикалық дамуына, халықтың өмір
сүру сапасына әсер ететін күрделі үрдістердің бірі. Ол бүкіл халықтың
және елдің өмірінің көптеген жақтарын қамтиды: табиғи қозғалыс пен
жастық-жыныстық құрылымға, халықтың ұлттық және діндік
құрамына, еңбек қорлары мен әлеуметтік-экономикалық дамуына
әсерін тигізеді.
Осы тұрғыдан Қазақстандағы көші-қон үрдісі, оның динамикасы,
бағыттары мен көлемін танып білу өзекті мәселе. Қоғамды дұрыс
басқару және тиімді әлеуметтік-экономикалық саясат жүргізу үшін көші-
қон ағымдарының көлемі мен мигранттардың құрамын бағдарлай білу,
көші-қонды тудыратын факторларды және көші-қонның салдарын
анықтай білу өте қажет.
Қазіргі көші-қон үрдістері қиын әлеуметтік құбылыстармен қатар
жүреді. Олар өндіргіш күштердің дамуымен және орналасуымен тығыз
байланысты. Миграция салмағының көптігі еңбек ресурстарын көп
мөлшерде тиімді қолдануға мүмкіндік береді, индустриялық
орталықтарға қайта қоныстандырумен, территориялардың игерілуімен
экономикалық дамуға жол береді. Мамандардың айтуы бойынша
«халықтың көші-қонының қарқындылығы ел экономикасының даму
көрсеткіші болып табылады».
Көші-қон дегеніміз (лат. migratio – қоныс аудару, көшіп-қону деген
сөзінен) – азаматтардың бір территориядан басқа бір террияторияға
уақытша немесе ұзақ мерзімге қоныс аударуы. Халықаралық
кеңістікте «миграция» терминімен аталынып келген бұл үрдісті кейде
«халықтың механикалық қозғалысы» деп те атайды. Мұндай атау бұл
үрдістің халықтың табиғи өсімінен өзгешелігін нұсқайды.
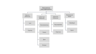
Көші-қонның
классификациясы
Бағыты
бойынша
Ішкі
Сыртқы
Себептері
бойынша
Экономикалық
Саяси
Діни
Әскери
Ұзақтығы
бойынша
Ұзақ мерзімге
Уақытша
Формасына
қарай
Мәжбүрлі
Ерікті
Мемлекеттік реттеу
Мемлекеттің көші-қонды реттеу саясаты мемлекеттің белгілі бір
аймақтағы мигранттар қозғалысының ағымы мен құрамына ықпал
ете отырып, халықтың саны мен құрамын сақтап қалуға немесе
өзгертуге бағытталады.
Басты мақсаты – экономикалың және халықтың тиімді дамуын
қамтамасыз ету үшін жергілікті тұрғындарды дұрыс орналастыру,
оның сапалық құрамын жақсарту, аймақтардың бірдей дамуын
қамту, өмір жағдайындағы әлеуметтік-экономикалық жікті теңестіру
болып табылады.
Қазақстанның
ауданарлық
көші-қоны
(1926ж деректер бойынша)
-
-
7,9
63,2
Басқа аудандар
10,2
16,5
2,7
21,4
Сібір және Қиыр
Шығыс
аудандары
-
-
5,5
44,2
Сібір
16,5
26,9
-
-
Орта Азия
8,9
14,5
-
-
Кавказ
-
-
3,4
27,6
Беларусь
10,2
16,6
-
-
Украина және Беларусь
-
-
35,6
285,1
Украина
24,7
40,2
25,0
200,6
Поволжье
6,0
9,7
4,5
35,8
Орал
4,9
8,0
15,4
123,6
Ресейдің солтүстік,
батыс, орталық
аудандары
Оның ішінде:
100
162,7
100
801,5
КСРО
%-дық
үлесі
Мың
адам
%-дық
үлесі
Мың
адам
Көшіп
кетушілер
Көшіп
келушілер
-
-
7,9
63,2
Басқа аудандар
10,2
16,5
2,7
21,4
Сібір және Қиыр
Шығыс
аудандары
-
-
5,5
44,2
Сібір
16,5
26,9
-
-
Орта Азия
8,9
14,5
-
-
Кавказ
-
-
3,4
27,6
Беларусь
10,2
16,6
-
-
Украина және Беларусь
-
-
35,6
285,1
Украина
24,7
40,2
25,0
200,6
Поволжье
6,0
9,7
4,5
35,8
Орал
4,9
8,0
15,4
123,6
Ресейдің солтүстік,
батыс, орталық
аудандары
Оның ішінде:
100
162,7
100
801,5
КСРО
%-дық
үлесі
Мың
адам
%-дық
үлесі
Мың
адам
Көшіп
кетушілер
Көшіп
келушілер
Қазақстан халқының республикааралық көші-қонының
сальдосы 1971-1980 жж. бойынша, мың адам
-81,2
-257
-338
Барлығы
81,2- ден аса
-79
-160- тан аса
1986-1990
...
-64
-64
1981-1985
...
-75
-75
1976-1980
...
-39
-39
1971-1975
КСРО-дан тыс,
шетелдерге
Одақтас республика
аралық айырбас
Оның ішінде
Миграциялық
өсім (кемуі «-»)
Жылдар
-81,2
-257
-338
Барлығы
81,2- ден аса
-79
-160- тан аса
1986-1990
...
-64
-64
1981-1985
...
-75
-75
1976-1980
...
-39
-39
1971-1975
КСРО-дан тыс,
шетелдерге
Одақтас республика
аралық айырбас
Оның ішінде
Миграциялық
өсім (кемуі «-»)
Жылдар
65530
68319
2789
2004
73890
65584
-8306
2003
120223
58211
-62012
2002
143593
49344
-94249
2001
156816
33621
123195
2000
165457
37102
-128355
1999
243663
40624
-203039
1998
299455
38067
-261388
1997
229412
53874
-175538
1996
309632
71137
-238495
1995
477068
70389
-406679
1994
330107
111082
-219025
1993
317760
161499
-156261
1992
228473
170789
-57686
1991
Эмигранттар
Иммигран
ттар
Көші-қон
сальдосы
Барлығы
Жыл-
дар
65530
68319
2789
2004
73890
65584
-8306
2003
120223
58211
-62012
2002
143593
49344
-94249
2001
156816
33621
123195
2000
165457
37102
-128355
1999
243663
40624
-203039
1998
299455
38067
-261388
1997
229412
53874
-175538
1996
309632
71137
-238495
1995
477068
70389
-406679
1994
330107
111082
-219025
1993
317760
161499
-156261
1992
228473
170789
-57686
1991
Эмигранттар
Иммигран
ттар
Көші-қон
сальдосы
Барлығы
Жыл-
дар
Қазақстан халқының
халықаралық көші-қоны,
1991-2004 жж., адам
(Казахстан-1991-2004 гг.
Информ.-аналит. стат. сб.-
Алматы, 2005)
Көші-қон сальдосы, брутто-миграция
Эмиграция Иммигра-ция Көші-қон сальдосы
Эмиграция+
Иммиграция
1991 228473 170887 -57586 399360
1992 317760 161499 -156261 479259
1993 331007 111082 -219925 442089
1994 477068 70389 -406679 547457
1995 309632 71137 -238495 380769
1996 229412 53874 -175538 283286
1997 299455 38067 -261388 337522
1998 243663 40624 -203039 284287
1999 165457 37102 -128355 202559
2000 156816 33621 -123195 190437
2001 143593 49344 -94249 192937
2002 120150 58162 -61988 178312
2003 74370 65308 -9062 139678
2004 65785 69166 3381 134951
Барлғы 3162641 1030262 -2132379 4192903
Қазақстан халық миграциясының өзгеру динамикасы,
1991-2004 жж
-500 000
-400 000
-300 000
-200 000
-100 000
0
100 000
200 000
300 000
400 000
500 000
600 000
1
9
9
1
1
9
9
2
1
9
9
3
1
9
9
4
1
9
9
5
1
9
9
6
1
9
9
7
1
9
9
8
1
9
9
9
2
0
0
0
2
0
0
1
2
0
0
2
2
0
0
3
2
0
0
4
Иммиграция Эмиграция Көші-қон сальдосы
Оралмандардың елге келу динамикасы
4990
8505
7682
11026
8955
8174
12686
28726
34625
42327
67587
99907
5490
9105
10337
16026
18955
23174
500
600
2655
5000
10000
15000
2000
2001
2002
2003
2004
2005
отбасы
адам
отбасы
Квотадан артық
келгендер
Іс-жүзінде келді
Иммиграцияның
белгіленген
квотасы
(отбасы)
жылдар
4990
8505
7682
11026
8955
8174
12686
28726
34625
42327
67587
99907
5490
9105
10337
16026
18955
23174
500
600
2655
5000
10000
15000
2000
2001
2002
2003
2004
2005
отбасы
адам
отбасы
Квотадан артық
келгендер
Іс-жүзінде келді
Иммиграцияның
белгіленген
квотасы
(отбасы)
жылдар
Көші-қонның жіктелімі
Миграция
Бағыты
бойынша
Себептері
бойынша
Ұзақтығы
бойынша
Формасына
қарай
Ішкі
Сыртқы
Экономикалық
Саяси
Діни
Әскери
Ұзақ мерзімге
Уақытша
Мәжбүрлі
Ерікті
Миграция
Бағыты
бойынша
Себептері
бойынша
Ұзақтығы
бойынша
Формасына
қарай
Ішкі
Сыртқы
Экономикалық
Саяси
Діни
Әскери
Ұзақ мерзімге
Уақытша
Мәжбүрлі
Ерікті
Қорытынды
Халық - зерттеудің өте маңызды және күрделі объектісі, оны көптеген ғылымдар зерттейді.
Қалалардың геодемография мюелелері - кешенді мщызды зерттеулердің бірі, ол әртүрлі
аспектілерге ие: әлеуметтік - экономикалық, архитектуралық - құрылыс, демографиялық,
географиялық, экологиялық, статистикалық және т.с.с.
Халықты қоныстандыру - күрделі әлеуметтік - экономикалық үдеріс.
Қазақстандағы қала дамуының ерекшелігі аумақтық орналасуы тарихи қалыптасқан жеке
үлкен емес шағын қалалар халықты қоныстандырудың бірыңғай жүйесінде өзіне сәйкес
атқаратын қызметті орындай алмауымен түсіндіріледі. Бұл бірінші кезекте, Қазақстандағы
үлкен, орта және шағын қалаларды халықтың әлеуметтік - демографиялық мәселелерімен
байланысты.
Бұл міндетті шешу қазіргі қала елдімекендерін даму мәселесін облыс кескінінде
республикадағы олардың өзіне тән ерекшеліктерін ескере отырып, терең зерттеуді қажет етеді.
 Агломерация (латын өзінен aggqlomero - қосамын) - қала халқының топтық формаларын білдіру үшін қолданылатын термин
 Демография - халық дамуының жалпы заңдары туралы ғылым, ол халықтың сандық және сапалық сипаттамаларын, оның қозғалысы мен
өзара байланысы дамуының үдерістерін, сондай-ақ халықты зерттеу әдістерін зерттейді.
 Келушілер саны - есепті кезңде белгілі аумаққа одан тыс аумақтан келуші адамдар саны.
 Қала - өндірістік, ұйымдастырушы -шаруашылық, басқарушы, мәдени, көліктік және басқа функцияларды орындайтын ірі елді мекен. Қала
«ірілігі» тұрғындар санымен өлшенеді.
 Мегалополис - бірнеше қала агломерцияларының бірігуінен пайда болған жоғарғы урбандалған зона. Біріккен агломерациялар - бір
транспорттьқ желімен байланысқан, толық қалалық құрылысты ауданы мен экономикалық потенциалы жөнінен ірі зона.
 Мигрант -көші - қон процессіне қатысушы адам. Әрбір мигрант кеткен аумаққа қарай аумақтан кетуші, келген аумаққа келуші болып
табылады.
 Табиғи өсім коэфициенті - туу менөлімнің жалпы коэффициенттерінің айырмасы.
 Урбандалу - қалалардың, қала халқының өсуінің, олардың қоғам дамуындағы рөлінің артуы және ірі қалаларға, басқа да халыққа тән
белгілердің, ерекшеліктердің, өмір салтының таралуының әлеуметтік процесі. «Урбандалу» сөзінің кең мағынасы - жалпы қоғамның
дамуындағы қалалардың рөлін көтеру, қала мәдениетін-тұрмыс жағдайын барша елді- мекендерге енгізу арқылы Ел ресурстарын тиімді
пайдалану үрдісі.
 Халықтың көші - қоны туралы әліметтер халықтың тұрғылықты жерлері бойынша ішкі істер органдарының келіп түскен құжаттарды талдау
нәтижесіндегі статистикалық есептеу жолымен алынады.
 Халықтың табиғи қозғалысы - табиғи жолмен халық санын өзгертетін туу мен өлімнің жиынтығын қортып, талдау. Табиғи қозғалысқа,
сондай - ақ некелесумен ажырасу да жатады: олардрине ха лықтың санын өзгертпейді, соған орай туу және өлімді есепке ал у тәртібімен
есепке алынады. Негізгі демографияқы үдерістерге хал ықтың табиғи өсімі, туымпаздылық, өлім-жітім, некелер мен ажырасулар жатады.
Глоссари

Қазақстандағы көші-қон, демографиялық және халықтың этникалық құрылымындағы өзгерістер.pptx

  • 1.
    Қазақстандағы көші-қон, демографиялықжәне халықтың этникалық құрылымындағы өзгерістер Шымкент-2023 «Қазақстан тарихы және әлеуметтік-қоғамдық пәндер» кафедрасы Орындаған: Мұхтар Бектөре Тобы: ФҚА 01-23 Қабылдаған: Ибраимова А.
  • 2.
    • Қазақстандағы көші-қон,демографиялық және халықтың этникалық құрылымындағы өзгерістер • Тәуелсіздік жылдарындағы халық санақтары және оның қорытындылары (1999 ж., 2009 ж., 2021 ж.) • Қазақстан халқының ұлтаралық келісімі – тәуелсіздік пен демократияны нығайтудың кепілі. Жоспар
  • 3.
    Көші-қон – елдіңәлеуметтік экономикалық дамуына, халықтың өмір сүру сапасына әсер ететін күрделі үрдістердің бірі. Ол бүкіл халықтың және елдің өмірінің көптеген жақтарын қамтиды: табиғи қозғалыс пен жастық-жыныстық құрылымға, халықтың ұлттық және діндік құрамына, еңбек қорлары мен әлеуметтік-экономикалық дамуына әсерін тигізеді. Осы тұрғыдан Қазақстандағы көші-қон үрдісі, оның динамикасы, бағыттары мен көлемін танып білу өзекті мәселе. Қоғамды дұрыс басқару және тиімді әлеуметтік-экономикалық саясат жүргізу үшін көші- қон ағымдарының көлемі мен мигранттардың құрамын бағдарлай білу, көші-қонды тудыратын факторларды және көші-қонның салдарын анықтай білу өте қажет.
  • 4.
    Қазіргі көші-қон үрдістеріқиын әлеуметтік құбылыстармен қатар жүреді. Олар өндіргіш күштердің дамуымен және орналасуымен тығыз байланысты. Миграция салмағының көптігі еңбек ресурстарын көп мөлшерде тиімді қолдануға мүмкіндік береді, индустриялық орталықтарға қайта қоныстандырумен, территориялардың игерілуімен экономикалық дамуға жол береді. Мамандардың айтуы бойынша «халықтың көші-қонының қарқындылығы ел экономикасының даму көрсеткіші болып табылады». Көші-қон дегеніміз (лат. migratio – қоныс аудару, көшіп-қону деген сөзінен) – азаматтардың бір территориядан басқа бір террияторияға уақытша немесе ұзақ мерзімге қоныс аударуы. Халықаралық кеңістікте «миграция» терминімен аталынып келген бұл үрдісті кейде «халықтың механикалық қозғалысы» деп те атайды. Мұндай атау бұл үрдістің халықтың табиғи өсімінен өзгешелігін нұсқайды.
  • 5.
  • 6.
    Мемлекеттік реттеу Мемлекеттің көші-қондыреттеу саясаты мемлекеттің белгілі бір аймақтағы мигранттар қозғалысының ағымы мен құрамына ықпал ете отырып, халықтың саны мен құрамын сақтап қалуға немесе өзгертуге бағытталады. Басты мақсаты – экономикалың және халықтың тиімді дамуын қамтамасыз ету үшін жергілікті тұрғындарды дұрыс орналастыру, оның сапалық құрамын жақсарту, аймақтардың бірдей дамуын қамту, өмір жағдайындағы әлеуметтік-экономикалық жікті теңестіру болып табылады.
  • 7.
    Қазақстанның ауданарлық көші-қоны (1926ж деректер бойынша) - - 7,9 63,2 Басқааудандар 10,2 16,5 2,7 21,4 Сібір және Қиыр Шығыс аудандары - - 5,5 44,2 Сібір 16,5 26,9 - - Орта Азия 8,9 14,5 - - Кавказ - - 3,4 27,6 Беларусь 10,2 16,6 - - Украина және Беларусь - - 35,6 285,1 Украина 24,7 40,2 25,0 200,6 Поволжье 6,0 9,7 4,5 35,8 Орал 4,9 8,0 15,4 123,6 Ресейдің солтүстік, батыс, орталық аудандары Оның ішінде: 100 162,7 100 801,5 КСРО %-дық үлесі Мың адам %-дық үлесі Мың адам Көшіп кетушілер Көшіп келушілер - - 7,9 63,2 Басқа аудандар 10,2 16,5 2,7 21,4 Сібір және Қиыр Шығыс аудандары - - 5,5 44,2 Сібір 16,5 26,9 - - Орта Азия 8,9 14,5 - - Кавказ - - 3,4 27,6 Беларусь 10,2 16,6 - - Украина және Беларусь - - 35,6 285,1 Украина 24,7 40,2 25,0 200,6 Поволжье 6,0 9,7 4,5 35,8 Орал 4,9 8,0 15,4 123,6 Ресейдің солтүстік, батыс, орталық аудандары Оның ішінде: 100 162,7 100 801,5 КСРО %-дық үлесі Мың адам %-дық үлесі Мың адам Көшіп кетушілер Көшіп келушілер
  • 8.
    Қазақстан халқының республикааралықкөші-қонының сальдосы 1971-1980 жж. бойынша, мың адам -81,2 -257 -338 Барлығы 81,2- ден аса -79 -160- тан аса 1986-1990 ... -64 -64 1981-1985 ... -75 -75 1976-1980 ... -39 -39 1971-1975 КСРО-дан тыс, шетелдерге Одақтас республика аралық айырбас Оның ішінде Миграциялық өсім (кемуі «-») Жылдар -81,2 -257 -338 Барлығы 81,2- ден аса -79 -160- тан аса 1986-1990 ... -64 -64 1981-1985 ... -75 -75 1976-1980 ... -39 -39 1971-1975 КСРО-дан тыс, шетелдерге Одақтас республика аралық айырбас Оның ішінде Миграциялық өсім (кемуі «-») Жылдар
  • 9.
    65530 68319 2789 2004 73890 65584 -8306 2003 120223 58211 -62012 2002 143593 49344 -94249 2001 156816 33621 123195 2000 165457 37102 -128355 1999 243663 40624 -203039 1998 299455 38067 -261388 1997 229412 53874 -175538 1996 309632 71137 -238495 1995 477068 70389 -406679 1994 330107 111082 -219025 1993 317760 161499 -156261 1992 228473 170789 -57686 1991 Эмигранттар Иммигран ттар Көші-қон сальдосы Барлығы Жыл- дар 65530 68319 2789 2004 73890 65584 -8306 2003 120223 58211 -62012 2002 143593 49344 -94249 2001 156816 33621 123195 2000 165457 37102 -128355 1999 243663 40624 -203039 1998 299455 38067 -261388 1997 229412 53874 -175538 1996 309632 71137 -238495 1995 477068 70389 -406679 1994 330107 111082 -219025 1993 317760 161499 -156261 1992 228473 170789 -57686 1991 Эмигранттар Иммигран ттар Көші-қон сальдосы Барлығы Жыл- дар Қазақстан халқының халықаралық көші-қоны, 1991-2004жж., адам (Казахстан-1991-2004 гг. Информ.-аналит. стат. сб.- Алматы, 2005)
  • 10.
    Көші-қон сальдосы, брутто-миграция ЭмиграцияИммигра-ция Көші-қон сальдосы Эмиграция+ Иммиграция 1991 228473 170887 -57586 399360 1992 317760 161499 -156261 479259 1993 331007 111082 -219925 442089 1994 477068 70389 -406679 547457 1995 309632 71137 -238495 380769 1996 229412 53874 -175538 283286 1997 299455 38067 -261388 337522 1998 243663 40624 -203039 284287 1999 165457 37102 -128355 202559 2000 156816 33621 -123195 190437 2001 143593 49344 -94249 192937 2002 120150 58162 -61988 178312 2003 74370 65308 -9062 139678 2004 65785 69166 3381 134951 Барлғы 3162641 1030262 -2132379 4192903
  • 11.
    Қазақстан халық миграциясыныңөзгеру динамикасы, 1991-2004 жж -500 000 -400 000 -300 000 -200 000 -100 000 0 100 000 200 000 300 000 400 000 500 000 600 000 1 9 9 1 1 9 9 2 1 9 9 3 1 9 9 4 1 9 9 5 1 9 9 6 1 9 9 7 1 9 9 8 1 9 9 9 2 0 0 0 2 0 0 1 2 0 0 2 2 0 0 3 2 0 0 4 Иммиграция Эмиграция Көші-қон сальдосы
  • 12.
    Оралмандардың елге келудинамикасы 4990 8505 7682 11026 8955 8174 12686 28726 34625 42327 67587 99907 5490 9105 10337 16026 18955 23174 500 600 2655 5000 10000 15000 2000 2001 2002 2003 2004 2005 отбасы адам отбасы Квотадан артық келгендер Іс-жүзінде келді Иммиграцияның белгіленген квотасы (отбасы) жылдар 4990 8505 7682 11026 8955 8174 12686 28726 34625 42327 67587 99907 5490 9105 10337 16026 18955 23174 500 600 2655 5000 10000 15000 2000 2001 2002 2003 2004 2005 отбасы адам отбасы Квотадан артық келгендер Іс-жүзінде келді Иммиграцияның белгіленген квотасы (отбасы) жылдар
  • 13.
  • 14.
    Қорытынды Халық - зерттеудіңөте маңызды және күрделі объектісі, оны көптеген ғылымдар зерттейді. Қалалардың геодемография мюелелері - кешенді мщызды зерттеулердің бірі, ол әртүрлі аспектілерге ие: әлеуметтік - экономикалық, архитектуралық - құрылыс, демографиялық, географиялық, экологиялық, статистикалық және т.с.с. Халықты қоныстандыру - күрделі әлеуметтік - экономикалық үдеріс. Қазақстандағы қала дамуының ерекшелігі аумақтық орналасуы тарихи қалыптасқан жеке үлкен емес шағын қалалар халықты қоныстандырудың бірыңғай жүйесінде өзіне сәйкес атқаратын қызметті орындай алмауымен түсіндіріледі. Бұл бірінші кезекте, Қазақстандағы үлкен, орта және шағын қалаларды халықтың әлеуметтік - демографиялық мәселелерімен байланысты. Бұл міндетті шешу қазіргі қала елдімекендерін даму мәселесін облыс кескінінде республикадағы олардың өзіне тән ерекшеліктерін ескере отырып, терең зерттеуді қажет етеді.
  • 15.
     Агломерация (латынөзінен aggqlomero - қосамын) - қала халқының топтық формаларын білдіру үшін қолданылатын термин  Демография - халық дамуының жалпы заңдары туралы ғылым, ол халықтың сандық және сапалық сипаттамаларын, оның қозғалысы мен өзара байланысы дамуының үдерістерін, сондай-ақ халықты зерттеу әдістерін зерттейді.  Келушілер саны - есепті кезңде белгілі аумаққа одан тыс аумақтан келуші адамдар саны.  Қала - өндірістік, ұйымдастырушы -шаруашылық, басқарушы, мәдени, көліктік және басқа функцияларды орындайтын ірі елді мекен. Қала «ірілігі» тұрғындар санымен өлшенеді.  Мегалополис - бірнеше қала агломерцияларының бірігуінен пайда болған жоғарғы урбандалған зона. Біріккен агломерациялар - бір транспорттьқ желімен байланысқан, толық қалалық құрылысты ауданы мен экономикалық потенциалы жөнінен ірі зона.  Мигрант -көші - қон процессіне қатысушы адам. Әрбір мигрант кеткен аумаққа қарай аумақтан кетуші, келген аумаққа келуші болып табылады.  Табиғи өсім коэфициенті - туу менөлімнің жалпы коэффициенттерінің айырмасы.  Урбандалу - қалалардың, қала халқының өсуінің, олардың қоғам дамуындағы рөлінің артуы және ірі қалаларға, басқа да халыққа тән белгілердің, ерекшеліктердің, өмір салтының таралуының әлеуметтік процесі. «Урбандалу» сөзінің кең мағынасы - жалпы қоғамның дамуындағы қалалардың рөлін көтеру, қала мәдениетін-тұрмыс жағдайын барша елді- мекендерге енгізу арқылы Ел ресурстарын тиімді пайдалану үрдісі.  Халықтың көші - қоны туралы әліметтер халықтың тұрғылықты жерлері бойынша ішкі істер органдарының келіп түскен құжаттарды талдау нәтижесіндегі статистикалық есептеу жолымен алынады.  Халықтың табиғи қозғалысы - табиғи жолмен халық санын өзгертетін туу мен өлімнің жиынтығын қортып, талдау. Табиғи қозғалысқа, сондай - ақ некелесумен ажырасу да жатады: олардрине ха лықтың санын өзгертпейді, соған орай туу және өлімді есепке ал у тәртібімен есепке алынады. Негізгі демографияқы үдерістерге хал ықтың табиғи өсімі, туымпаздылық, өлім-жітім, некелер мен ажырасулар жатады. Глоссари