Corel PHOTO-PAINT® X3 Object Model
<Root>

    Application
                                                          See
         AddIns       AddinHook        Document
                                                         Page 2
         AppWindow

         Clipboard

         Color      Color

         Document

         Documents          Document          Color
                                                                                                            Document
         Frame        Background              Document           Document
                                                                                                             Layer
                                              Layer              Layer
                                                                                                             LayerRange
         Layer                                                   LayerRange
                                     Color                                                                  Palette
         Palette                                                 ObjectLayer
                                     Colors      Color                                       ClipMask                     Document
                                                                 Palette
         Palettes      Palette
                                                                                              DropShadow                  Color
         SystemPrinters          Printer
                                                                                              Layer                       Layer
                                                      Document
         Window
                                                      Window
         Windows        Window

         Workspace

         Workspaces         Workspace

    ColorMaskColor          Color

   ColorMaskColors           ColorMaskColor

                                                       CommandBarControls       CommandBarControl
   CommandBars           CommandBar
                                                       CommandBarModes         CommandBarMode           CommandBarControls

    CorelScript

    CorelScriptFile

    CorelScriptTools

    ExportFilter

    ImportRasterizeHandler            StructImportRasterizeOptions
                                                                                                                See
                                                                                        PrintSettings
                                                                                                               Page 2
    PrintJob                                                                           PrintDocuments

    StructSaveOptions                                                                   PrintPages
Document
                                                                Color
   Background                                  Channel
                                                                Document
                                               Color
   Channels
                                               ColorMask       Color

   Color                Color
                                               Document

   ColorTable           Document

   Document             Palette

   Documents


   Frame
                                               Color

   Frames                                      Document

                                               Frame
   Grid       Document


   Guide
                        Document
   Guides
                        Guide
   ImportFilter

    Layer                                                                                      Channel
                        Document
                                                                                               Color
   Layers               Layer
                                                                                               ColorMask
                        LayerRange

    Mask                                                                                       Document

                                                               Printer
    Palette                                                                                    Floater     Document
                                                               PrintLayout
                                                                                               Layer
   PDFVBASettings                                              PrintOptions
                                                                                               LayerRange
    PrintSettings                                              PrintPostScript

                                                               PrintPrepress
    Rulers        Document
                                                               PrintSeparations     SeparationPlates       SeparationPlate
   StructPaletteOptions
                                                               PrintTrapping      TrapLayers     TrapLayer

                                     IImportCropHandler       StructImportCropOptions
    StructImportOptions
                                     IImportResampleHandler        StructImportResampleOptions
   Tools      Document


   Window
                  Copyright 2002–2005 Corel Corporation. All rights reserved.
   Windows        All trademarks or registered trademarks are the property of their respective companies.

Pp vba object model

  • 1.
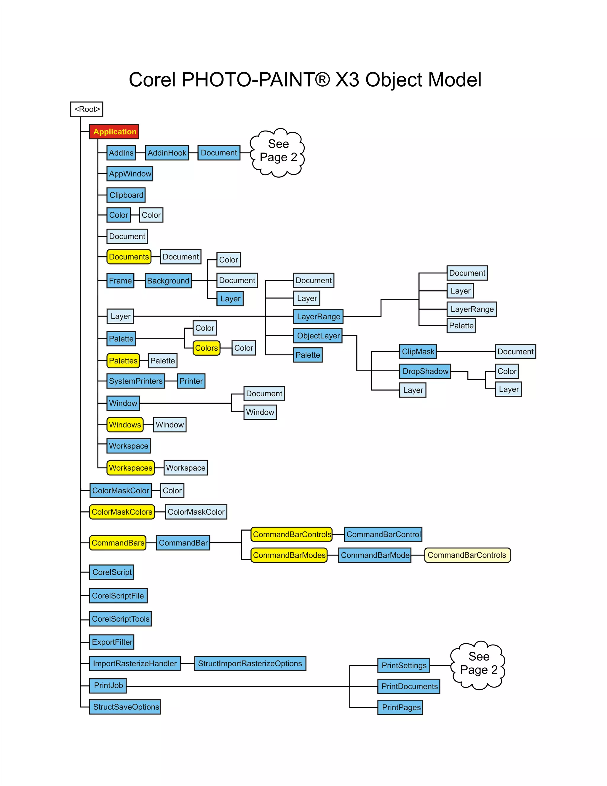
    Corel PHOTO-PAINT® X3Object Model <Root> Application See AddIns AddinHook Document Page 2 AppWindow Clipboard Color Color Document Documents Document Color Document Frame Background Document Document Layer Layer Layer LayerRange Layer LayerRange Color Palette Palette ObjectLayer Colors Color ClipMask Document Palette Palettes Palette DropShadow Color SystemPrinters Printer Layer Layer Document Window Window Windows Window Workspace Workspaces Workspace ColorMaskColor Color ColorMaskColors ColorMaskColor CommandBarControls CommandBarControl CommandBars CommandBar CommandBarModes CommandBarMode CommandBarControls CorelScript CorelScriptFile CorelScriptTools ExportFilter ImportRasterizeHandler StructImportRasterizeOptions See PrintSettings Page 2 PrintJob PrintDocuments StructSaveOptions PrintPages
  • 2.
    Document Color Background Channel Document Color Channels ColorMask Color Color Color Document ColorTable Document Document Palette Documents Frame Color Frames Document Frame Grid Document Guide Document Guides Guide ImportFilter Layer Channel Document Color Layers Layer ColorMask LayerRange Mask Document Printer Palette Floater Document PrintLayout Layer PDFVBASettings PrintOptions LayerRange PrintSettings PrintPostScript PrintPrepress Rulers Document PrintSeparations SeparationPlates SeparationPlate StructPaletteOptions PrintTrapping TrapLayers TrapLayer IImportCropHandler StructImportCropOptions StructImportOptions IImportResampleHandler StructImportResampleOptions Tools Document Window Copyright 2002–2005 Corel Corporation. All rights reserved. Windows All trademarks or registered trademarks are the property of their respective companies.