Embed presentation
Downloaded 20 times




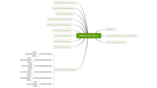
The document provides a high-level overview of project integration management as outlined in the 5th edition of the Project Management Body of Knowledge (PMBOK). It presents a mind map that summarizes key concepts and processes involved in effectively managing project integration. The content serves as a quick reference for understanding the foundational elements of project integration within project management.


