Vac, in
C1
1uF
C2
200u
ILoad
0.5A
L1
12
Diode
D2
Q1
MOSFET
R7
L2
1 2
0
0
Rectifiers PFC
TB6819AFG
Controller
Circuit
PARAMETERS:
f req = 50Hz
Vin = 100Vac
電流臨界モード方式 PFC 制御回路の基礎
2013年5月21日
株式会社ビー・テクノロジー
http://www.beetech.info/
PFC(力率改善回路)回路
→高調波の発生を抑制できる
デメリット
→効率が悪い
→発熱が発生
昇圧型力率改善回路の代表的な回路方式の種類
→コイルに流れる電流波形の形状で動作モード(3つ)が異なる
電流連続モード:CCM
Continuous Current Mode or Continuous Conduction Mode
電流不連続モード:DCM
Discontinuous Current Mode or Discontinuous Conduction Mode
電流臨界モード:CRM or BCM
Critical Current Mode or Boundary Current Mode or Critical Conduction mode
入力電流
入力電圧
現実の波形
入力電流
入力電圧電圧波形がつぶれる
理想的な波形
PFC回路の役割
電流連続モード:CCM
Continuous Current Mode or Continuous Conduction Mode
特徴:
出力容量[W]が大きい
部品点数が多い
ピーク電流が小さくオン損失が小さい
整流ダイオードの逆回復特性(trr)の影響でノイズが発生する
→SiCのショット木バリアダイオードで改善できる
電流不連続モード:DCM
Discontinuous Current Mode or Discontinuous Conduction Mode
特徴:
回路構成が単純なため、コストが安価
ピーク電流が大きくオン損失及びオフ損失が大きい
電流臨界モード:CRM or BCM
Critical Current Mode or Boundary Current Mode or Critical Conduction mode
特徴:
力率が良い
回路構成が単純なため、コストが安価
ノイズが少ない
ピーク電流が大きくオン損失が大きい
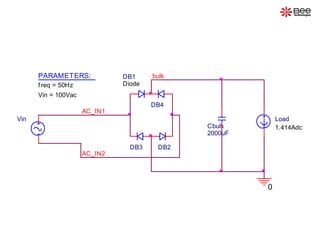
Vin
AC_IN1
PARAMETERS:
f req = 50Hz
Vin = 100Vac
AC_IN2
Cbulk
2000uF
0
bulkDB1
DB2DB3
Diode
DB4
Load
1.414Adc
Time
160ms 164ms 168ms 172ms 176ms 180ms 184ms 188ms 192ms 196ms 200ms
AVG(ABS(W(Vin)))/(RMS(ABS(V(AC_IN1,AC_IN2)))*RMS(ABS(I(Vin))))
0
0.2
0.4
0.6
0.8
1.0
ABS( I(Vin) )
0A
10A
20A
ABS( V(AC_IN1,AC_IN2) ) V(bulk)
0V
100V
200V
SEL>>
|VAC, in, 100V| (VPEAK, in=100*2=141.42V) and Vbulk
|Iline|
Power Factor Ratio = Pin, avg./(Vin, rms* Iin, rms)
Load
0.5A
R12
39k
C9
0.1uF
Vin
FREQ = {f req}
VAMPL = {Vin*1.414}
AC_IN1
R4 100
PARAMETERS:
f req = 50
Vin = 100
C6 3300p
AC_IN2
C1
1u
0
0
R9
3MEG
R10
22k
C5
10nF
C8
47uF
IC = 17.9
D5
DZ18V
R11
360k
R6
68k
R8
100k
MULT
Rtf
C3
0.47uF
IC = 3.74
L1
{L}
12
PARAMETERS:
L = 230u
N = {1/9.6}
N=N2/N1, L2=(N^2)*L1
VCC
V1
R7
0.11
POUT
V2
U1
TB6819AFG
FB_IN
COMP
MULT
ISZCD
GND
POUT
VCC
FB_IN
IS
ZCD
C7
8p
R3
10k
C4
1uF
VOUT
R2
1.5MEG
R1
9.53k
C2 200uF
IC = {2.51*1509.53/9.53}
COMP
L2
{N*N*L}
1 2
K
K1
COUPLING = 1
K_Linear
L1 = L1
L2 = L2
DB1
Diode
D2
Diode
D3
Diode
D4
DB2DB3
Diode
DB4
Q1
MOSFET
R5
10
VAC, in=85-265VAC
PO = 200W,
VDC, OUT = 400VDC
*Analysis directives:
.TRAN 0 20ms 0 100n
.OPTIONS ABSTOL= 100n
.OPTIONS GMIN= 1.0E-8
.OPTIONS ITL1= 500
.OPTIONS ITL2= 200
.OPTIONS ITL4= 40
.OPTIONS RELTOL= 0.01
.OPTIONS VNTOL= 100u
電流臨界モード方式 PFC 制御回路図
Time
10ms 11ms 12ms 13ms 14ms 15ms 16ms 17ms 18ms 19ms 20ms
AVG(ABS(W(Vin)))/(RMS(ABS(V(AC_IN1,AC_IN2)))*RMS(ABS(I(Vin))))
0
0.5
1.0
Time
0s 2ms 4ms 6ms 8ms 10ms 12ms 14ms 16ms 18ms 20ms
-I(Vin)
-10A
0A
10A
SEL>>
1 V(AC_IN1,AC_IN2) 2 V(VOUT)
-200V
0V
200V
1
380V
400V
420V
2
>>
VAC, in, 100V and VDC, OUT, 400V
Iline
Power Factor Ratio = 0.85
Total simulation time = 1429.49 seconds
電流臨界モード方式 PFC 制御回路シミュレーション
http://ow.ly/le0Kb
デザインキット販売中
→電流臨界モード方式 PFC 制御回路のシミュレーションのテンプレート

電流臨界モード方式 PFC 制御回路の基礎