10




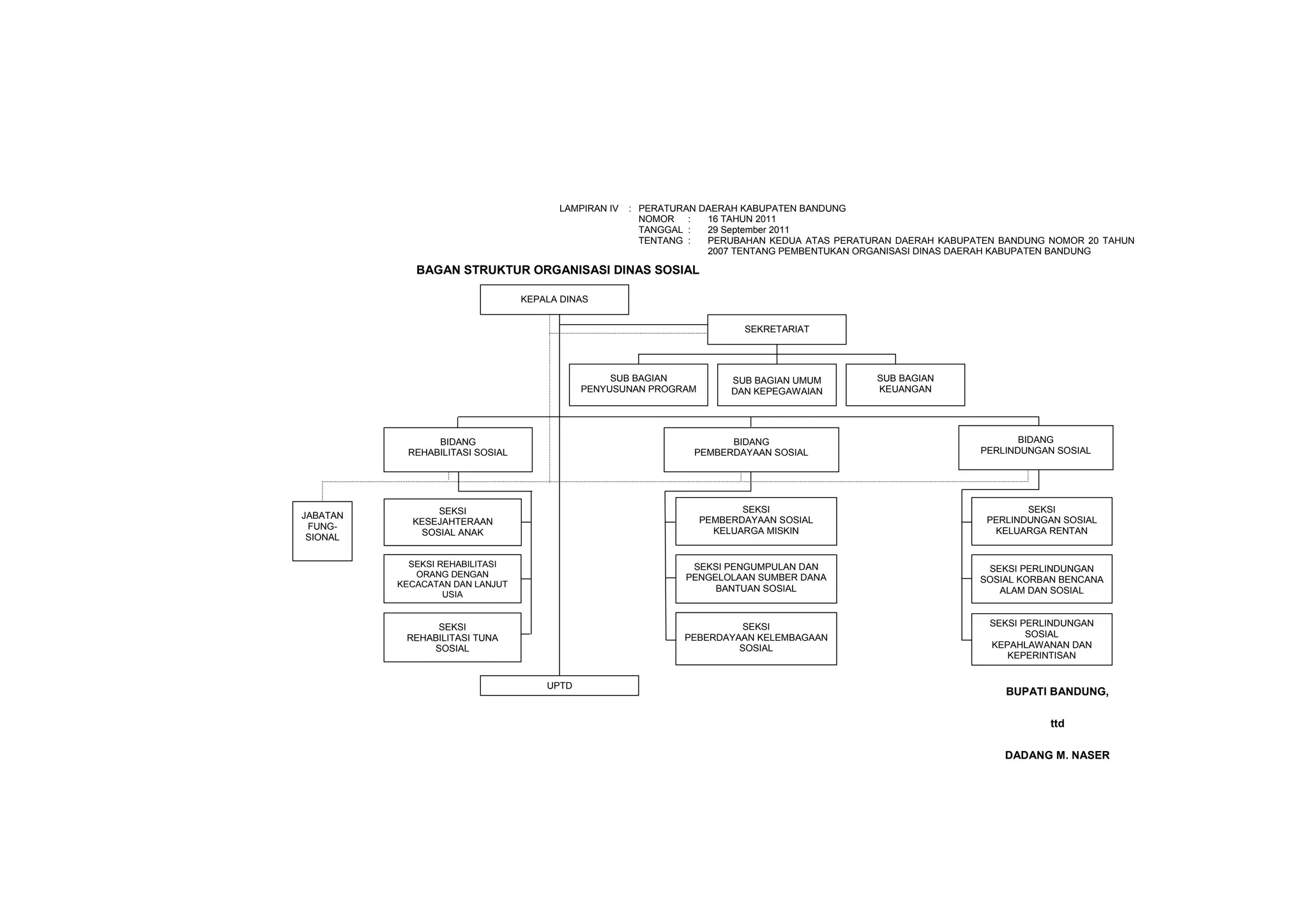
                                       LAMPIRAN IV   : PERATURAN DAERAH KABUPATEN BANDUNG
                                                       NOMOR :    16 TAHUN 2011
                                                       TANGGAL :  29 September 2011
                                                       TENTANG :  PERUBAHAN KEDUA ATAS PERATURAN DAERAH KABUPATEN BANDUNG NOMOR 20 TAHUN
                                                                  2007 TENTANG PEMBENTUKAN ORGANISASI DINAS DAERAH KABUPATEN BANDUNG

             BAGAN STRUKTUR ORGANISASI DINAS SOSIAL

                                 KEPALA DINAS


                                                                        SEKRETARIAT




                                                 SUB BAGIAN           SUB BAGIAN UMUM        SUB BAGIAN
                                            PENYUSUNAN PROGRAM        DAN KEPEGAWAIAN        KEUANGAN




                BIDANG                                               BIDANG                                          BIDANG
           REHABILITASI SOSIAL                                 PEMBERDAYAAN SOSIAL                            PERLINDUNGAN SOSIAL




                SEKSI                                                   SEKSI                                         SEKSI
JABATAN                                                          PEMBERDAYAAN SOSIAL                           PERLINDUNGAN SOSIAL
            KESEJAHTERAAN
 FUNG-                                                             KELUARGA MISKIN                              KELUARGA RENTAN
             SOSIAL ANAK
 SIONAL

            SEKSI REHABILITASI                                 SEKSI PENGUMPULAN DAN                           SEKSI PERLINDUNGAN
             ORANG DENGAN                                     PENGELOLAAN SUMBER DANA
          KECACATAN DAN LANJUT                                                                                SOSIAL KORBAN BENCANA
                                                                   BANTUAN SOSIAL                                ALAM DAN SOSIAL
                   USIA


                SEKSI                                                   SEKSI                                   SEKSI PERLINDUNGAN
           REHABILITASI TUNA                                  PEBERDAYAAN KELEMBAGAAN                                  SOSIAL
               SOSIAL                                                  SOSIAL                                   KEPAHLAWANAN DAN
                                                                                                                   KEPERINTISAN


                                     UPTD
                                                                                                                  BUPATI BANDUNG,

                                                                                                                          ttd

                                                                                                                  DADANG M. NASER
11




           LAMPIRAN IVa : PERATURAN DAERAH KABUPATEN BANDUNG
                          NOMOR :    16 TAHUN 2011
                          TANGGAL :  29 September 2011
                          TENTANG :  PERUBAHAN KEDUA ATAS PERATURAN DAERAH KABUPATEN BANDUNG NOMOR 20 TAHUN 2007
                                     TENTANG PEMBENTUKAN ORGANISASI DINAS DAERAH KABUPATEN BANDUNG



BAGAN STRUKTUR ORGANISASI UPTD LOKA BINA KARYA PENYANDANG CACAT



                     KEPALA UPTD




JABATAN               SUB BAGIAN
 FUNG-                TATA USAHA
 SIONAL




                                                                                   BUPATI BANDUNG,


                                                                                          ttd


                                                                                   DADANG M. NASER
12




                      LAMPIRAN IVb : PERATURAN DAERAH KABUPATEN BANDUNG
                                     NOMOR :    16 TAHUN 2011
                                     TANGGAL :  29 September 2011
                                     TENTANG :  PERUBAHAN KEDUA ATAS PERATURAN DAERAH KABUPATEN BANDUNG NOMOR 20 TAHUN 2007
                                                TENTANG PEMBENTUKAN ORGANISASI DINAS DAERAH KABUPATEN BANDUNG



BAGAN STRUKTUR ORGANISASI UPTD PENYANDANG MASALAH KESEJAHTERAAN SOSIAL (PMKS)



                                KEPALA UPTD




           JABATAN               SUB BAGIAN
            FUNG-                TATA USAHA
            SIONAL




                                                                                                  BUPATI BANDUNG,


                                                                                                          ttd


                                                                                                  DADANG M. NASER
13




                    LAMPIRAN IVc : PERATURAN DAERAH KABUPATEN BANDUNG
                                   NOMOR :    16 TAHUN 2011
                                   TANGGAL :  29 September 2011
                                   TENTANG :  PERUBAHAN KEDUA ATAS PERATURAN DAERAH KABUPATEN BANDUNG NOMOR 20 TAHUN 2007
                                              TENTANG PEMBENTUKAN ORGANISASI DINAS DAERAH KABUPATEN BANDUNG



BAGAN STRUKTUR ORGANISASI UPTD POTENSI DAN SUMBER KESEJAHTERAAN SOSIAL (PSKS)


                              KEPALA UPTD




        JABATAN                SUB BAGIAN
         FUNG-                 TATA USAHA
         SIONAL




                                                                                                BUPATI BANDUNG,


                                                                                                       ttd


                                                                                                DADANG M. NASER
14




                                            LAMPIRAN IVd : PERATURAN DAERAH KABUPATEN BANDUNG
                                                           NOMOR :    16 TAHUN 2011
                                                           TANGGAL :  29 September 2011
                                                           TENTANG :  PERUBAHAN KEDUA ATAS PERATURAN DAERAH KABUPATEN BANDUNG NOMOR 20 TAHUN 2007
                                                                      TENTANG PEMBENTUKAN ORGANISASI DINAS DAERAH KABUPATEN BANDUNG


      BAGAN STRUKTUR ORGANISASI DINAS KEPENDUDUKAN DAN PENCATATAN SIPIL


                                     KEPALA DINAS


                                                                                SEKRETARIAT



                                                                                 SUB BAGIAN           SUB BAGIAN
                                                    SUB BAGIAN                   UMUM DAN
                                               PENYUSUNAN PROGRAM                                     KEUANGAN
                                                                                KEPEGAWAIAN



                    BIDANG                                                                     BIDANG                      BIDANG
                                                            BIDANG
             PENDAFTARAN PENDUDUK                                                      PENGELOLAAN INFORMASI         PENDAYAGUNAAN DATA
                                                        PENCATATAN SIPIL
                                                                                     ADMINISTRASI KEPENDUDUKAN          DAN INFORMASI




JABATAN                                                                                                                      SEKSI
 FUNG-               SEKSI                                    SEKSI                     SEKSI PENGELOLAAN DAN            PERKEMBANGAN
 SIONAL       IDENTITAS PENDUDUK                    PERKAWINAN DAN PERCERAIAN              PENYAJIAN DATA                KEPENDUDUKAN


                     SEKSI                                   SEKSI                             SEKSI               SEKSI PENYERASIAN KEBIJAKAN
            PINDAH DATANG PENDUDUK                   KELAHIRAN DAN KEMATIAN              TEKNOLOGI INFORMASI              KEPENDUDUKAN


            SEKSI PENGAWASAN DAN                              SEKSI                              SEKSI                   SEKSI PERENCANAAN
             PENYIDIKAN DOKUMEN                     PENGAWASAN DAN PENYIDIKAN           JARINGAN DAN KOMUNIKASI    KEPENDUDUKAN DAN KOMUNIKASI
            PENDAFTARAN PENDUDUK                     DOKUMEN PENCATATAN SIPIL                    DATA                  INFORMASI DAN EDUKASI



                                                                                                                             BUPATI BANDUNG,

                                                                                                                                     ttd

                                                                                                                             DADANG M. NASER

Perda no. 16_th_2011_lampiran_perda_perubahan_sotk_

  • 1.
    10 LAMPIRAN IV : PERATURAN DAERAH KABUPATEN BANDUNG NOMOR : 16 TAHUN 2011 TANGGAL : 29 September 2011 TENTANG : PERUBAHAN KEDUA ATAS PERATURAN DAERAH KABUPATEN BANDUNG NOMOR 20 TAHUN 2007 TENTANG PEMBENTUKAN ORGANISASI DINAS DAERAH KABUPATEN BANDUNG BAGAN STRUKTUR ORGANISASI DINAS SOSIAL KEPALA DINAS SEKRETARIAT SUB BAGIAN SUB BAGIAN UMUM SUB BAGIAN PENYUSUNAN PROGRAM DAN KEPEGAWAIAN KEUANGAN BIDANG BIDANG BIDANG REHABILITASI SOSIAL PEMBERDAYAAN SOSIAL PERLINDUNGAN SOSIAL SEKSI SEKSI SEKSI JABATAN PEMBERDAYAAN SOSIAL PERLINDUNGAN SOSIAL KESEJAHTERAAN FUNG- KELUARGA MISKIN KELUARGA RENTAN SOSIAL ANAK SIONAL SEKSI REHABILITASI SEKSI PENGUMPULAN DAN SEKSI PERLINDUNGAN ORANG DENGAN PENGELOLAAN SUMBER DANA KECACATAN DAN LANJUT SOSIAL KORBAN BENCANA BANTUAN SOSIAL ALAM DAN SOSIAL USIA SEKSI SEKSI SEKSI PERLINDUNGAN REHABILITASI TUNA PEBERDAYAAN KELEMBAGAAN SOSIAL SOSIAL SOSIAL KEPAHLAWANAN DAN KEPERINTISAN UPTD BUPATI BANDUNG, ttd DADANG M. NASER
  • 2.
    11 LAMPIRAN IVa : PERATURAN DAERAH KABUPATEN BANDUNG NOMOR : 16 TAHUN 2011 TANGGAL : 29 September 2011 TENTANG : PERUBAHAN KEDUA ATAS PERATURAN DAERAH KABUPATEN BANDUNG NOMOR 20 TAHUN 2007 TENTANG PEMBENTUKAN ORGANISASI DINAS DAERAH KABUPATEN BANDUNG BAGAN STRUKTUR ORGANISASI UPTD LOKA BINA KARYA PENYANDANG CACAT KEPALA UPTD JABATAN SUB BAGIAN FUNG- TATA USAHA SIONAL BUPATI BANDUNG, ttd DADANG M. NASER
  • 3.
    12 LAMPIRAN IVb : PERATURAN DAERAH KABUPATEN BANDUNG NOMOR : 16 TAHUN 2011 TANGGAL : 29 September 2011 TENTANG : PERUBAHAN KEDUA ATAS PERATURAN DAERAH KABUPATEN BANDUNG NOMOR 20 TAHUN 2007 TENTANG PEMBENTUKAN ORGANISASI DINAS DAERAH KABUPATEN BANDUNG BAGAN STRUKTUR ORGANISASI UPTD PENYANDANG MASALAH KESEJAHTERAAN SOSIAL (PMKS) KEPALA UPTD JABATAN SUB BAGIAN FUNG- TATA USAHA SIONAL BUPATI BANDUNG, ttd DADANG M. NASER
  • 4.
    13 LAMPIRAN IVc : PERATURAN DAERAH KABUPATEN BANDUNG NOMOR : 16 TAHUN 2011 TANGGAL : 29 September 2011 TENTANG : PERUBAHAN KEDUA ATAS PERATURAN DAERAH KABUPATEN BANDUNG NOMOR 20 TAHUN 2007 TENTANG PEMBENTUKAN ORGANISASI DINAS DAERAH KABUPATEN BANDUNG BAGAN STRUKTUR ORGANISASI UPTD POTENSI DAN SUMBER KESEJAHTERAAN SOSIAL (PSKS) KEPALA UPTD JABATAN SUB BAGIAN FUNG- TATA USAHA SIONAL BUPATI BANDUNG, ttd DADANG M. NASER
  • 5.
    14 LAMPIRAN IVd : PERATURAN DAERAH KABUPATEN BANDUNG NOMOR : 16 TAHUN 2011 TANGGAL : 29 September 2011 TENTANG : PERUBAHAN KEDUA ATAS PERATURAN DAERAH KABUPATEN BANDUNG NOMOR 20 TAHUN 2007 TENTANG PEMBENTUKAN ORGANISASI DINAS DAERAH KABUPATEN BANDUNG BAGAN STRUKTUR ORGANISASI DINAS KEPENDUDUKAN DAN PENCATATAN SIPIL KEPALA DINAS SEKRETARIAT SUB BAGIAN SUB BAGIAN SUB BAGIAN UMUM DAN PENYUSUNAN PROGRAM KEUANGAN KEPEGAWAIAN BIDANG BIDANG BIDANG BIDANG PENDAFTARAN PENDUDUK PENGELOLAAN INFORMASI PENDAYAGUNAAN DATA PENCATATAN SIPIL ADMINISTRASI KEPENDUDUKAN DAN INFORMASI JABATAN SEKSI FUNG- SEKSI SEKSI SEKSI PENGELOLAAN DAN PERKEMBANGAN SIONAL IDENTITAS PENDUDUK PERKAWINAN DAN PERCERAIAN PENYAJIAN DATA KEPENDUDUKAN SEKSI SEKSI SEKSI SEKSI PENYERASIAN KEBIJAKAN PINDAH DATANG PENDUDUK KELAHIRAN DAN KEMATIAN TEKNOLOGI INFORMASI KEPENDUDUKAN SEKSI PENGAWASAN DAN SEKSI SEKSI SEKSI PERENCANAAN PENYIDIKAN DOKUMEN PENGAWASAN DAN PENYIDIKAN JARINGAN DAN KOMUNIKASI KEPENDUDUKAN DAN KOMUNIKASI PENDAFTARAN PENDUDUK DOKUMEN PENCATATAN SIPIL DATA INFORMASI DAN EDUKASI BUPATI BANDUNG, ttd DADANG M. NASER