1
People
oop
3rd Semester Project -Harmonic Unfolding - Dynamic Art
Art and Technology - Aalborg University
Supervisor: Elizabeth Ann Jochum
Brinthan Pushparupan, Daniel Hristov, Magda Hertzberg and Liva Stubbe Teglbjaerg
OPEN DEFECATION INDIA
A G A I N S T
2
Abstract
The problem thatwe are addressing is the continuous
on-going practice of open defecation in India that
results in severe problems. The main focus is going
to lie with the health aspect of this critical issue and
UNICEF’s approach to it, through their media cam-
paign: Poo2Loo. Its efficacy and how it goes about
raising awareness is what we are going to address.
We wanted to demonstrate how interactivity and
theories about play applied to installation art could
help raise awareness and facilitate the communica-
tion of information on this matter. We are combining
aspects of dynamic, autonomous and harmonic un-
folding art, as part of the semester theme.
At our exhibition we observed a raise in interest as a
result of our installation’s playfulness. Moreover, the
visitors felt further informed post-interaction, without
us attempting to evoke guilt. Rather, we wanted to
engage them on an intellectual level, as that would
be a far stronger reaction.
Figure 1
Mr Poo from Poo2Loo Camapign
Source: Take the Poo to the Loo, 2014
3
4
Table of Content
Abstract 2
Introduction 6
Concept 7
Background Theory 8
India	 8
Sanitation Issues 8
Water 8
Open Defecation 9
Campaigns 10
The Swachh Bharat Mission 10
Poo2Loo 11
Purpose of our installation in relation to this issue 12
Theory 13
Interaction in art 13
Interactive Art 14
Interactive Art and Play 15
User Experience 19
Aesthetics 21
Beauty in Interactive Art 22
Aesthetics and Experience in Art 23
Education and Art 24
Creative Process 26
Stage 1 – Planning 26
Stage 2 – Brainstorming 26
People Poop 26
Stage 3 – Concept and Research 27
Stage 4 – Creating the Project 28
Getting and cleaning toilets 28
Test 28
Materials 29
Video 30
Methodologies 31
Ouroboros 31
Grids and Golden Ratios 33
5
The figures 38
Setup 42
Implementation 44
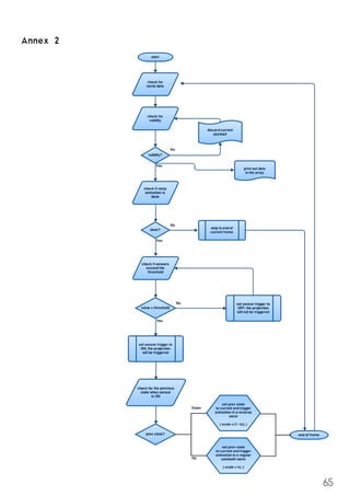
Code 44
Technical Choices 45
Environment and micro-controller 46
Sensors 46
Observations 48
Discussion and Future Work 53
Summary 55
Conclusion 56
Works Cited 58
Pictures 61
Appendix 64
6
Introduction
In this semester project we chose to prioritize working with the digital
media and creating a concept that would fit the semester theme, by
creating something sculptural. In the process we focused on the aspect
of ‘problem based learning’ and made our final decision concerning
our concept based on this in combination with the theme “Harmonic
Unfolding”. We were motivated to work with a concrete problem and
trying to find a form of artistic solution that could, perhaps, be used in
the real world afterwards.
India counts for 16 per cent of Earths entire population today, and is
the second most populated country just after China with its’ 1.2 billion
residents. Furthermore, almost half of India’s population practices open
defecation. (Take Poo to the Loo, 2013)
“This basic lack of sanitation costs India billions of dollars in eco-
nomical loss caused by deceases linked to the under nutrition of
children; stunting their growth and leads to one in every ten deaths
in India”(United Nations, 2013)
But what kind of solutions has been practiced in order to solve this major
issue? UNICEF’s media campaign, POO2LOO is one among a very few
number of solutions, and we believe that it’s not a very good one. The
main aspect of this campaign is their mascot: Mr Poo, a giant poop that
wanders the cities in India, trying to spread the message of how bad
open defecation actually is. Furthermore, they use a humoristic music
video, entirely spoken in English, in an attempt to spread the awareness
and attention throughout the Internet.
What we discovered even before we had settled on this subject as our
main focus, was that it seemed, not a lot of people actually knew about
the proportions and magnitude of this problem. Therefore, that became
our mission.
We wanted to research if people actually knew about the problem in
India, or if they just did not care about it. Furthermore, we also wanted
to combine installation art and play, to see if we could encourage peo-
ple to use toilets with such an approach.
7
Concept
The purpose of this project is to address the way that poo2loo handles
the issue of open defecation in India, by suggesting a new solution and
raising awareness. This is the case as, we firmly believe that the afore-
mentioned campaign’s efficacy is severely lacking. Our approach to this
issue is through artistic theories of play and interaction, in a way that
would encourage people in India to use a toilet.
More than anything, the problem of open defecation in India is a cul-
tural one and not economic, more people own cell phones than toilets.
For the exhibition our intent was to use it as an experiment to see if our
applied theory for the project, would prove to be successful. We used
three toilets for the installation in order to test whether that would facili-
tate encouragement of communication between the visitors.
Furthermore, we incorporated the posters to address the raising of
awareness and better understanding of the art piece as well, accord-
ing to Hume’s theory. That aspect of our installation was important, as
we wanted to simulate the real-world applications, through the combi-
nation of edutainment in an interactive art installation.
8
Background Theory
In this chapter of the report we are going to discuss
the country itself and its culture, introducing the differ-
ent aspects that it has to offer. The points that we will
elaborate on are as follows:
•	 A brief description of India as a country and its
culture.
•	 Mention some of the main issues affecting the
country and its population, but focusing on the
one we have decided to work with.
•	 Comment on some of the campaigns that are
currently in progress, trying to help and decrease
this critical health issue.
•	 Lastly, the purpose of our installation in relation
to this problem.
India
India is a South Asian country known as one of the
oldest civilizations in the world, with an extensive vari-
ety and rich cultural heritage, including the fact that
it is the second most populated country with over 1.2
billion people. Becoming self-sufficient in agricultur-
al production and is one of the most industrialized
countries in the world and one of the few nations
to have gone outer space to conquer nature for the
benefit of the people. (NIC et al., 2014)
Sanitation Issues
Water
One of the main crises India is experiencing is the
lack of access to safe and clean drinking water. This
is only getting worse since India takes place as the
second most populated country in the world. Moreo-
ver, it is expected for India to overtake China by 2050
with over 3 hundred million people; (PRB, 2014) this
only increases the pressure on the water resources.
Figure 2
Map over India
Source: statesmansyearbook
The decrease of India´s water supplies is mainly due
to its mismanagement; over-pumping and pollution
are one of the main contributors to this problem. Cli-
mate change is also expected to worsen this situa-
tion by causing unstable and unpredictable weather,
which could highly diminish the supply of water com-
ing from rainfalls and glaciers. (Brooks, 2007)
This water crisis is essentially a manmade problem.
Extremely poor management, unclear laws, govern-
ment corruption and industrial and human waste
have caused the water supplies to be useless due
to the high quantity of pollution. The great demand
of this limited resource from households, industry and
agriculture has extensive implications for the future of
this country.
Since India does not regulate their water usage, it
does not come as a surprise that there is not much
regulation on pollution either. For an example; the
New Delhi Jal Board, which is the government agen-
cy committed to supply filtered water to the territory
9
of Delhi (Delhi Jal Board, 2014), extracts over 860
million litres (229 million gallons) of water every day
from the largest single source of drinking water, the
Yamuna River in New Delhi. However, as the Yamuna
River leaves the city, it becomes New Delhi´s primary
waste drain, with residents pouring over 3.6 billion
litres (950 million gallons) of sewage into the river
every day. New Delhi´s population has expanded
a 41 per cent in the last 15 years, now reaching 16
million residents. As the number of people living in
New Delhi and defecating into the river increases,
more than half of the sewage poured goes untreat-
ed. (Sengupta, 2006)
Open Defecation
In this case we decided to work with one of India´s
most problematic issue, which is open defecation.
This is a major problem that is affecting 48% per cent
of the population of India, mostly children. Due to
the disposing of their faeces in the open, increasing
the risk of microbial contamination of water, which
causes them to suffer from diarrhoea amongst other
diseases. The exposure of children to these bacteria,
viruses, etc. causes them to weaken and suffer from
malnutrition, stunting and infections such as pneu-
monia. Diarrhoea and worm infections are the two
major health conditions that affect children and as a
result their learning abilities are hindered. (UNICEF
INDIA, 2013)
Women and girls have to risk their safety and wait
until the night falls in order to be able to go and re-
lieve themselves, since they face shame and privation
of personal dignity if they do so during the day. They
have to avoid being seen by others. Moreover, the
fact that harassment and rape occur during this act
further increases the danger for their lives. (McCar-
thy, 2014)
Figure 3
Girl walking amongst trash
Source: UNICEF INDIA
10
Furthermore, there are campaigns working on provid-
ing toilets to the different towns and cities all around
India, the hardest part comes down to changing
their customs, this open defecation act has been tak-
ing place for centuries now and the elderly are very
close-minded when it comes to changing their habits.
Hence why there are several campaigns that start
out by teaching children, in schools around the coun-
try, how to use toilets and the importance of proper
hygiene, in order for them to teach the future gener-
ation to do the same.
As the director of Water Sanitation and Hygiene Pro-
gram at the Bill and Melinda Gates Foundation says,
that even affordable innovations will not alone solve
India´s sanitation problems. India needs to change
their mind-set from accepting that open defecation is
a normal habit to it is not healthy.
UNICEF has a campaign called WASH (water, san-
itation and hygiene) in India. This campaign does
not participate in an active way, meaning that they
do not construct water systems or toilets directly, but
instead they support the Indian Governments pro-
grams through high-level technical advice. During the
period of 2013-2017, WASH will focus on the improve-
ment of the support and service of the delivery of:
•	 Safe and sustainable water.
•	 The elimination of open defecation and encour-
age the communities to include hygiene practices
in their lives.
•	 WASH in schools and AWC´s (Association of
Worlds Citizens).
•	 Including the access to information and knowl-
edge to guide WASH´s general program struc-
ture.
UNICEF will also work towards improving water, san-
itation and hygiene practices in child and maternal
health services and facilities. This way, teaching moth-
ers how to improve their newborn and infants care.
They help by showing how important it is to use toi-
lets, be hygienic and WASH in schools, by providing
them evidence of surveys and studies that show how
changing one´s mind-set towards this more sanitary
way of life ends up being an accomplishment. (Take
Poo to the Loo, 2013)
Campaigns
As mentioned earlier in this chapter, we would intro-
duce some of the campaigns that are working on
helping to find a solution to this problem. There are
many more campaigns fighting against this issue, but
we will focus and talk about a big governmental cam-
paign and the media one from UNICEF: poo2loo.
The Swachh Bharat Mission
The 2nd
of October 2014, Prime Minister Narendra
Modi announced the launch of a national-level
campaign called Swachh Bharat Abhiyan (Cam-
paign Clean India) by the Government of India. It
covers 4041 statutory towns and aims to clean the
streets, roads and infrastructure of the country. This
campaign is India´s biggest ever cleanliness drive,
including the participation of 3 million government
employees and schools and college students in this
event, encouraging the Indian people to spend 100
hours annually in this drive. (Abhiyaan, 2014)
The campaign of Swachh Bharat is based on the
words of Mahatma Gandhi, who once said:
“Sanitation is more important than independence”
(Gandhi, 1869-1948)
They want to facilitate the access of every person to
sanitation facilities including toilets, solid and liquid
waste disposal systems, village cleanliness and safe
and sufficient water supplies. This campaign aspires
to achieve the vision of a cleaner India by October
11
2019 as a tribute to Mahatma Gandhi on his 150th
birth anniversary. (MRD, 2014)
Poo2Loo
The campaign launched by UNICEF, called
“Poo2Loo” was created in order to raise awareness
about open defecation amongst youth and young
adults around India. The IIT Delhi (Indian Institute
of Technology) is partnering with UNICEF to organ-
ize various activities among the younger population
for the sake of teaching people about this sanitation
issue. Their objective is to, through different organiza-
tions (funding agencies, technology institutes, etc.),
discuss how to create solutions and systems that can
accelerate and stimulate different problematic areas
that have been concerning the country. (India Sani-
tation Portal, 2014
The campaign has a website from which it is possible
to read about the issue, report cases of open def-
ecation, help with donations to the campaign, etc.
It heavily tries involves of the social media´s, such
as Facebook, YouTube and Twitter. Some important
facts that make it necessary to take action are:
•	 Around 130 million households in India lack toi-
lets.
•	 More than 72 per cent of the rural population re-
lieves themselves out in the nature.
•	 Over 600 million of the 1 billion people in the
world that has no access to a toilet.
•	 The Hindu traditions encourage defecation in the
open, away from home, to avoid ritual impurity.
•	 Many people, mostly the Hindu dominated Gan-
getic plains, still show a preference towards def-
ecating in the open, even if they have toilets at
home.
•	 Since the 1960s, the child mortality rates have
been higher in Hindu families than Muslim ones.
•	 A staggering 67 per cent of all Hindu households,
both rural and urban, practice open defecation,
when compared to 42 per cent for the Muslim
ones.
•	 In India, women who lack access to toilets, no-
tably in the rural areas, only go in the mornings
and evenings to fields. This is when many rapes
take place.
•	 India has 17 per cent of the world´s population,
but accounts for 60 per cent of the world’s popu-
lation that is without sanitation. (Take Poo to the
Loo, 2013)
Figure 4
Illustration from Poo2Loo Campaign
Source: poo2loo
12
Purpose of our installation in relation to this issue
The main purpose of our installation when it comes to Open Defecation was to help one of the already
launched campaigns working in order to help reduce this sanitation problem in India, which is as mentioned
earlier the Poo2Loo campaign. It is a digital media campaign, meaning that people would have to acquire
access to the Internet in order to visit their main webpage and watch Poo2Loo´s official video. This is the
reason why we decided to create an art installation that would help by creating awareness and inform the
public about this huge problem that millions of people suffer in India.
Figure 5
Photograph from the Exhibition
Source: Magda Hertzberg
13
Theory
This chapter will focus on the definition of interactive
art and elaborate on its different types. Additionally,
we will introduce the concept of play, described by
Brigid Costello as an important aspect of every inter-
action. The main focus will be, play and interaction
in art. The chapters will be continuously followed by
reflection on how this theory of interaction and play
relate to our project. Furthermore, it is going to ex-
amine and analyse the aesthetical aspects of the in-
stallation. Furthermore, it will comment on the crucial
parts of beauty in interactive art.
Interaction in art
Ernest Edmonds, Professor of Information at Univer-
sity of Technology, Sydney, (UTS, 2014) divided art
into four different categories:
•	 Static
•	 Dynamic-Passive
•	 Dynamic-Interactive
•	 Dynamic-Interactive-Varying.
We chose to work with this particular model, as it di-
vides art into interactive and non-interactive groups.
The model also presents a different view on the role
of the artist by encouraging the artist to create an
artwork that is able to engage the audience in in-
teraction, by strengthening the relationship between
the artwork and its’ users. This kind of engagement
of the audience will be further elaborated later in this
chapter.
Static art, which is the first of the four categories, is
explained as artworks such as painting, tape record-
ing or video recordings that does not interact with the
audience, because of the lack of actively engaging
the audience with e.g. dialog. Overall, static art is
traditional art. (Edmonds & Cornock, 1973, p.13)
Dynamic-passive artwork is what we know as kinet-
ic art. The object changes through time and can be
influenced by interaction with the participant, but he
does not have the power to control the outcome. The
system can, furthermore, be modified by a computer
program or by “environmental factors such as tem-
perature and light”. (Gero & Maher, 2005, p.306)
In the dynamic-interactive category, the specifica-
tions from dynamic-passive artwork are valid, but the
viewer is here taking an active role in co-creating an
artwork. This is also what we know as participatory
art. His movement causes changes in the system. He
could for example be tracked by a video camera and
motion detectors and then projected on the screen
or wall. “Motion and sound capture techniques can
be used to incorporate human activity into the way
visual images and sounds are presented.” (Candy
& Edmonds, 2002, p.263) The system output here,
depends solely on user input. There can of course be
more than one user of the system and several system
elements. (Gero & Maher, 2005, p.306)
The last category, dynamic-interactive-varying ap-
plies to the second and third category that is also
included in its specifications, but with the addition of
a modifier that changes “the system or process in a
way not allowed in its original definition” (Edmonds
& Cornock, 1973, p.13)
The modifier in the system could possibly be either
human or a program.
Edmonds calls the dynamic-interactive-varying system
for a matrix, and specifies that the role of the par-
ticipant in this particular system is essential. The art-
work itself is a “designed sub-system with which he
interacts. A participant must be seen simply in terms
of the inputs to that subsystem (as an exogenous
variable), for to try to design a system that takes a
total account of a participant would present an in-
14
commensurable problem. “ (Ed-
monds & Cornock, 1973, p.13)The
processes that occur in the system
are unpredictable, as they are
based on the history of interaction
between the participant and the
artwork. (Edmonds & Cornock,
1973, p.13)For all ofthe mentioned
categories see also figure 6)
People Poop is intended to lie in
the third category because of our
particularinterestin influencingthe
users’ input on the system’s output.
Furthermore, we wanted to create
an artwork that could be usable
for more than one person at a
time, hence the semester theme
harmonic unfolding. We wanted
to encourage the audience to par-
ticipate actively in the interaction
with People Poop, as we believed
it would influence not only their ex-
perience, but also their relation to
the subject presented by us.
Interactive Art
When referring to interactive art,
Roberto Simanowski, Professor of
Creative Media and founder of
many research studies, talks about
a shift between traditional art and
interactive art, and that the shift
culminates around the user. He
distinguishes that when approach-
ing fine art, the viewer is just a pas-
sive spectator, where in interactive
art, his role shifts to active user/ in-
teractor. (2011, p.121) He refers to
Roy Scott’s words about the artists’
and spectators’ position:
“In the past the artist played
to win and so set the condi-
tions that he always dominat-
ed the play. The spectator was
positioned to lose, in the sense
that his moves were predeter-
mined and he could form no
strategy of his own.” (Ascott,
2003, p.111)
Simanowski adds that in interac-
tive art the viewer obtains a new
way of participating - through
co- creation of the artwork. Users
movement of the body is essential
for the artworks fulfilment. (2011,
p.121) Dr Brigid Costello, working
with research on play, games and
interactive art, investigated similar
concepts in her research “Play
Figure 6
Interactive art Model
Source: Edmonds & Cornock, 1973
15
and the experience of the interactive art”.
“Audience participation is a key element of most
definitions of interactive art, described by Huhta-
mo as: ... something that needs to be actuated
by a ‘user’. If the user ‘does nothing’, it remains
unrealized potential...” (Costello, 2009, p.5)
She refers to the artwork as not actually existing until
an audience participates in it.
In People Poop the participation of the audience for
the fulfilment of the artwork is crucial. The piece has
the informative function after the game is played,
and without any user input the installation would lose
its meaning and purpose.
Simanowski suggests another aspect of the interac-
tive installation, the self-discovery. He argues that
through interacting with an interactive system we
have a chance for self-discovery and self-reflection.
He refers to works that in some ways reflect the body
of the member of the audience through a camera, or
a projection that follows the body of the viewer. This
gives the participant the opportunity to “experience
himself in a new way” (2011, p.123)
Although, in People Poop the interaction is not with
the participants’ own reflection of the body, as in an
example of interactive art proposed by Simanowski,
where the participants still have the chance to see
the outcome of their movements. In People Poop the
movement of the participant’s body creates chang-
es, or unfolding, in the projection on the screen. The
revealed video is not a direct projection of the inter-
actor’s body, which Simanowski assimilates with the
self-reflective element in interactive artworks in his
book “Electronic Mediations”.
People Poop is divided in two parts, the self-reflection
in regards to the body and the self-discovery in re-
gards to the context of the artwork. The self-reflection
in regards to the body, is the outcome of the actions
that participant is taking, the effect of his movement
that results in changing projections on the screen.
The self-discovery is the reflective part after seeing
the video on the screen. The video has the informa-
tive purpose about the open defecation issue, and
we intended to influence the interactor’s’ self reflec-
tion by revealing the difference about something that
for the Danish public is unproblematic and obvious,
but what the people in India does in an unusual and
shocking way. Moreover, the element of sitting on the
toilet (which for the Danish public is something pri-
vate) in People Poop is changed into public activity
- we intended for this element, as well, to bring some
self-reflection.
The self-reflective part appears in the physical and
emotional transition that occurs while participants
are interacting with People Poop. The physical tran-
sition would be the user input, the movement of the
users body while he is sitting/standing up that chang-
es the projections on the screen, and his active par-
ticipation that leads to the showing of the video. The
emotional transition is the self-reflective part that we
mentioned earlier. The viewer is supposed to get in-
fluenced intellectually and mentally, through context
of the played video, and the transition of the element
of play that activates the video.
Interactive Art and Play
As previously mentioned, Dr Costello works in her re-
search “Play and the experience of interactive art”
with the concept of play as a strategy to engage the
audience as co-creators of the artwork. As with Peo-
ple Poop, our intentions were to engage the public
in active interaction, without which the work would
lose its meaning, we chose to focus on Dr Costello’s
writings about play, and searched for definitions of
play by other play theorists, such as Salen, Zimmer-
man and Jesper Juul. We believed that applying the
16
theory about play in our project
would result in a more engaged
audience that would be willing to
see the video that we would be
present at the exhibition.
Dr Costello believes that “play” is
being misplaced in the art world.
She refers to play as something
we assimilate with children’s
world, something trivial and fool-
ish, that does not fit inside the
walls of an art museum. (Costel-
lo, 2009, p.6) Furthermore, she
claims in her work, that many art
museums are too controlling of the
audience’s behaviour by install-
ing cameras and hire security to
guards and makes the artworks
“not-to-be-touched”. Instead she
encourages more liberated envi-
ronments for interactive installa-
tions that would invite to play and
interaction. (Costello, 2009, p.8)
Nevertheless, she argues that it is
the missing playfulness in the art-
work that pushes the audience
away from wanting to interact with
it. (Costello, 2009, p.6)
Dr Costello indicates that the diver-
sity of play terminology depends
on the different play theorists. She
mentions the difficulty of defining a
term that is so familiar for most us.
(Costello, 2009, p.4)
“We all play occasionally,
and we all know what playing
feels like. But when it comes to
making theoretical statements
about what play is: we fall into silliness” (Sutton-Smith, 2001, p.1)
Additionally, she claims that play is something that we assimilate with
a game, but that these two terms should be separate from each other.
(Costello, 2009, p.32)
The tables on the following page are created by Salen and Zimmer-
man, and shows elements of game/play definitions according to differ-
ent play theorists. In our report we will focus on the definition of play
by Johann Huizinga, and compare it to the definition of a game. (See
figure 7)
Most of the definitions of game from figure 7 involved proceeding ac-
cording to rules that limit the players. Other definitions point towards
that game is goal-oriented. Juul asserts this aspect in his book Half-Real:
“A game is a rule-based formal system with a variable and quan-
tifiable outcome, where different outcomes are assigned different
values, the player exerts effort in order to influence the outcome, the
player feels attached to the outcome, and the consequences of the
activity are optional and negotiable.” (2005, p.36)
Other characteristics of a game mentioned by Juul are that in games
there is “a need for the rules to be formal” (Costello, 2009, p.35).
Moreover, according to Juul a game “excludes spontaneous improvisa-
Elements of a game/play definition
Abt
Parlett
Huizinga
Caillois
Suits
Crawford
Costikyan
Sutton-Smith
Proceeds according to rules that limit players x x x x x x x
Conflict or contest x x x
Goal-oriented/outcome-oriented x x x x x
Activity, process, or event x x x
Involves decision-making x x x
Not serious and Absorbing x
Never associated with material-gain x x
Artificial/Safe/Outside ordinary life x x x
Creates special social groups x
Voluntary x x x
Uncertain x
Make-believe/Representational x x
Inefficient x
System of parts/Resources and Tokens x
A form of art x
Figure 7
Elements of Play
Source: Salen & Zimmerman, 2003
17
tional activities” (Costello, 2009, p.35)
Huizinga on the other hand, describes ‘a play’ as
not being goal oriented. It is a “special form of ac-
tivity, a social function” (1949, p.4) that is distinct
from everyday life. He focuses on the ‘fun’ aspect
of play, and describes play as something not serious
and free, but at the same time absorbing the play-
er. (1949, p.5) It is an activity that is never associat-
ed with material gain. Huizinga writes: “It proceeds
within its own proper boundaries of time and space
according to fixed rules and in an orderly manner.”
Additionally, he refers to play that creates an intimate
space, in which different rules counts, and that it sep-
arates us from the outside world. (1949, p.13)
Salen and Zimmerman place the play and game
terms in relation to each other as shown in figure 8.
They position a game as a sub-set of a play. ‘Game’
that is formal and more strict, and ‘play’, which like
a game, is still different from the ordinary life, but is
more open, not serious, playful, and not goal orient-
ed.
“Playing Dodge Ball, for example, is playing a
game: players obey a formalized set of rules and
compete to win. The activities of playing on a see-
saw, or horsing around on a jungle gym, how-
ever, are forms of play, which do not constitute
a game. Most forms of play are looser and less
organized than games.” (2004,ch7, p. 2)
Salen and Zimmerman, furthermore, introduces an-
other model of play and game divides in three cate-
gories:
•	 Game play
•	 Ludic activities
•	 Being playful.
Game play, refers to the description of a game similar
to the concept of game by Juul that suggests that a
Figure 8
Game as subset of Play
Source: Salen & Zimmerman, 2003
Figure 9
Play and subsets
Source: Salen & Zimmerman, 2003
game is something formal, where players follow the
set rules. A game has a more rigid structure. (Salen
& Zimmerman, 2004, ch. 22, p. 11)
Ludic activities refer to the earlier mentioned descrip-
tion of a play by Huizinga. Salen and Zimmerman
define ludic activities as “non-game behaviours in
18
which participants are playing.”(2004, ch. 22, p. 11)
Game play is a sub set of ludic activities (see figure
9).
Last, being playful is comparable to being cheeky,
“being in a playful state of mind.” (Salen & Zimmer-
man, 2004, ch. 22, p. 11) Being playful contains the
two previous categories (See figure 9).
The model above and theory, now showthat play can
be something “open” and not necessarily something
as formal as a game. Play does not have as many
rules to follow. There might be some goals to reach
for but the whole form of play is more “relaxed”, as
there is no competition associated with it, and no ma-
terial interest that people can gain out of it. In Ludic
Activities, such a play is called a “non-game”. Being
playful can be hitting a ball against a wall, or play-
ing with jukebox.
In regards to People Poop, our intention was to cre-
ate an installation that would invite to playful interac-
tion. We aimed to apply some of the elements of play
described by Huizinga in the interaction part that is
necessary in order to see the video. In order to see
the video the audience must sit on the toilets and
activate the sensors that are placed under the toilet
seats. The values from the pressure-dependent sen-
sors are sent to a computer, which causes changes
in the projections in form of disappearing blocks from
the screen. After all of the toilet seats are taken, the
audience is able to see the whole picture. The audi-
ence has a goal to remove all black squares if they
wish to see the video free of blocking squares, which
means that they either have to wait for other partic-
ipants to come and sit next to them, or they have to
invite somebody to sit. This is also what we intend-
ed to use to address the semester theme, Harmonic
Unfolding: the harmonic movement, of needing three
people to do the same thing in harmony, in order for
the projection to ‘Unfold’. The playful element is the
sitting on the toilet itself in public space and watch-
ing a video. One could somewhat associate this with
a cinema, or even a toilet cinema, a name that can-
not really be taken seriously. Although, the context of
the presented subject was serious, toilet cinema has
a playful element to it. One of the videos presented
in the projection was the Poo2loo song, “Poo Party”
that introduces the problem of open defecation in
a rather amusing, entertaining and playful way. In
regards to Huizenga’s writings about play, we want
to emphasize that playfulness was not our only goal.
We also wanted to absorb the player in the subject
presented.
Another playful element in People Poop is playing
with the visual part of the installation. The intention is
to uncover all the blocks of squares in orderto see the
whole picture, and not just parts of it, thus the need
of harmonic teamwork. But we were also interest-
ed to see how the audience would experiment with
standing versus sitting, or changing seats to maybe
uncover other parts of the video if no other partici-
pants would be joining. We believed that exploring
the artwork would result in a better engagement in
the artworks context.
As for the other elements of play, we mainly focused
on the playfulness and absorbing the player in the
play and subject of the artwork. Huizenga proposed
that play creates this special kind of gatherings,
where people socialize. As for People Poop it is of
course possible that people will talk about the prob-
lem and invite each other to sit on the toilet seats,
but the intention of the installation is not to create
an atmosphere special for socializing. Furthermore,
in contrast to traditional games, People Poop under-
lines a vision of Huizenga’s simplicity of play, which is
that it is pleasurable, with no material interest and no
competition associated with it.
19
User Experience
“Experience is a key issue in interactive art because
it is constructed through interaction and interaction
communicates the essence and the meaning of the
work to the participant. A participant experiencing
an interactive artwork is doing something to the envi-
ronment (interactive art system) and undergoing an
effect from what he/she changed in the system. There-
fore, the audience actively constructs the artwork in
an essentially creative process.” (Zafer & Edmonds,
2008, p.527)
Zafer introduces a transformative model for experi-
ence with an interactive artwork. She claims that the
audience comes prepared in different states to the
exhibition; as well they go through different phases
during their interaction with an artwork. She specifies
that when the audience first meets the artwork they
will be either in the unintended, deliberate, intended/
uncertain or unexpected mode. The interaction phas-
es according to Zafer are the adaptation, learning,
anticipation and deeper understanding (these will
be elaborated later on). (2008, pp.534-35)
We chose to work with an interaction model devel-
oped by Zafer, in order to create an intuitive art instal-
lation that would engage the audience to interact
with People Poop. We found the interaction model
by Zafer very helpful in our project in order to spec-
ify how to engage public in interaction with People
Poop, taking into account different stages at which
the audience comes prepared to the exhibition, and
the different phases they go through.
UNINTENDED MODE refers to a mode where a
member of the audience approaches an artwork,
and has no clue of what the artwork is about. He did
not read the information that followed the artwork
(or there might be no information available). The
member of the audience is randomly examining the
artwork without knowing what he is doing. See figure
10 (2008, p.534)
DELIBERATE mode is where the member of the audi-
ence knows a little bit of what to expect. He recog-
nizes the structure or the system of the artwork that
helps him to interact with it. He reads the valid infor-
Figure 10
Model of Engagement
Source: Zafer & Edmonds, 2008
20
mation about the artwork in how to interact with it. He
is exploring what the system does. He is positive and
has an understanding of how the system works. “He
feels comfortable and in control”. (2008, p.534)
INTENDED / UNCERTAIN is where a member of the
audience starts expecting something of the artwork
and his own actions while interacting. She becomes
curious if the systems act unexpectedly, and she re-
flects upon it. She is not certain of the result of her
actions. Intended /uncertain mode provides higher
creativity level than other modes. (2008, p.534)
UNEXPECTED MODE refers to the stage where the
member of the audience is unsure of his purpose,
results of his actions and what the work is about.
He/she can become very frustrated during the inter-
action, due to uncertainty of what he/she just might
have experienced. (2008, p.534)
Deriving from these four modes, according to Zafer,
we have adaptation, learning, anticipation and
deeper understanding phases, which are aligned
with interaction modes.
ADAPTATION derives usually from the unintended
mode and goes through the deliberate mode. It
is where the member of the audience “adapts to
changes in the environment.” (2008, p.535) She
learns through process how to act and what to ex-
pect. (2008, p.535)
LEARNING is where the member of the audience is
learning about the system, getting an idea of how it
works, and what to do with it. He develops certain
expectations and feelings that he associates with the
system. At this stage the participant reflects upon the
outcome of his actions. (2008, p.535)
ANTICIPATION phase is where the member of the
audience knows how the system will react under in-
fluence of the participants’ actions. “This phase can
occur from deliberate to intended/in control mode.”
(2008, p.535)
DEEPER UNDERSTANDING phase is where the mem-
ber of the audience reaches a higher level of under-
standing of the artwork. He knows what to expect,
and is discovering what the artists intentions might
have been with the artwork. “In this phase she/he
judges and evaluates at a higher, conceptual level.”
(2008, p.535)
The most optimal mode for interaction would here
be the deliberate mode, where the member of the
audience reads the information about the artwork or
is presented with a problem and explores the art-
work in a positive and engaged way. From deliber-
ate mode derives a learning phase where the partic-
ipant reflects upon his interaction. Alternative mode
would be the intended/uncertain mode where the
participant shows less understanding for the system
but more creativity. Deeper understanding phase de-
rives from this particular mode, and it shows a higher
level of evaluation and judgment of the system and
interaction.
In order to engage the audience in interaction with
People Poop and help participants that would not fit
in either of these two groups, we discussed several
elements that could be applied to our project and
during the exhibition.
First of all, we wanted to make the toilets as inviting as
possible, considering cognitive scientist Donald Nor-
mans writings about affordances. Norman describes
affordances as abilities of the object that illustrate
how the object can be used. He divides affordances
in two groups: actual and perceptual. (Soegaard,
2003) The actual affordances suggest an action
and the perceptual affordances reveals the charac-
teristics of the objects that suggest an operation of
it. Additionally, Norman claims that if we use affor-
21
dances, then no further information about the object
is needed in order to operate it. (Hartson, 2003)
In regards to People Poop the actual affordances of
the toilets are thattheyare forsitting.The toiletswhere
cleaned before the exhibition, so they became, some-
what, more inviting. The interaction part reveals the
perceptual affordances of the toilets - they no longer
are for just sitting, they are activating the screen. They
function as a push button. The toilet affordances sug-
gest what to do with the object, but the intended use
for the exhibition comes unexpected for the user.
Apart from the affordances, and making the toilets as
inviting and clean as possible we also talked about
the simplicity of the system. We aimed for a form of
interaction that would be simple and intuitive in use.
While the toilets should invite to sit, the element of
play should not be too complicated, as the audience
would might lose interest or feel confused. Therefore
we created a system where each toilet controls six
black squares on the screen. It is easy to assume that
if more seats are taken, more blocks will disappear,
and the audience can enjoy the view with the whole
picture.
Another part that was important for us in order to en-
gage the audience was the use of posters and info-
graphics. These will be further elaborated on later in
the report. We chose not to create a traditional post-
er for introducing the artwork, as we chose to actively
participate during the installation. It would consist of
info graphics, two smaller posters telling about the
open defecation issue and what our interest is about
and the artwork itself. As well our active contribution,
where we will be ready to help and assist for those
who need more information, or want help with inter-
action. We believed that this way we would engage
more people in interaction and we would create a
deeper understanding for the problem presented by
us.
Aesthetics
Art as an experience, distant from the traditional art
objects, like a painting on a wall or a statue in a
museum, has been getting more popular in the art
world since 1960. The shift brings a new way of expe-
riencing the works, through active interaction, as well
as better evaluation of the artwork through research.
(Candy & Ferguson, 2014, p.2) An interactive piece
is based on technology and focused on user inter-
action, not so much on the object itself. That raises a
question about the aesthetics - is interactive art aes-
thetic?
“Where is the art? In the object or in the experi-
ence?” (Candy & Ferguson, 2014, p.15)
“The difference, it is said, is very wide between
judgment and sentiment. All sentiment is right; be-
cause sentiment has a reference to nothing be-
yond itself, and is always real, wherever a man
is conscious of it. But all determinations of the un-
derstanding are not right;(...) On the contrary, a
thousand differentsentiments, excited bythe same
object, are all right: Because no sentiment repre-
sents what is really in the object. It only marks a
certain conformity or relation between the object
and the organs or faculties of the mind.” (Hume,
1759)
Hume refers to judgment when encountering an
art-object. He claims that judgment is what leads to
pre-assumptions, and misinterpretations of the ob-
ject / subject. In order to understand the object fully
Hume implies the need of investigation of the objects.
He brings up the example of pineapple, where in or-
der to understand what the pineapple is and get an
idea about it, we must taste it, smell it, touch it and
investigate it in many diverse ways. (Stroud, 1981)
This is how interactive art is different from tradition-
al art. It forces us to investigate what the object of
art does and not only what it represents. We learn
22
through examination and base our opinion about the
greatness of the work on the value of the experience
we just had. “It is sometimes also implied that those
artworks that allow the audience a greater level of
control and that are able to be more conversational-
ly responsive should be more valued as examples of
interactive art” (Costello, 2009, p.5) The art of inter-
active objects should therefore lie in the experience
and not in the objects themselves.
As for the object in particular, most people have
some assumptions in regard to toilets. It is common
to show concern if the toilet is clean. We also assim-
ilate the toilet with privacy. Visiting public toilets can
often provoke feelings of disgust, if the bathroom is
not kept clean, or shamefulness if, for example, other
people are queuing by the door.
In People Poop, the toilets are clean and inviting,
placed in a row in front of a projection on the wall,
both of which suggest that the toilets have a different
role. They were placed for sitting in a way similar to
the traditional cinema. They facilitate further investi-
gation of what the object can do, in order to under-
stand what the whole work is about.
“I admit that we can judge of nothing unless our
understanding is made use of, because there is
no reason to suppose we can judge of what we
in no wise apprehend; but the will is absolute-
ly essential for our giving our assent to what we
have in some manner perceived. Nor, in order to
form any judgment whatever, is it necessary that
we should have a perfect and entire knowledge
of a thing; for we often give our assent to things of
which we have never had any but a very obscure
and confused knowledge.” (Descartes, 2013,
pp.232-33)
Descartes, like Hume, was interested in gaining
knowledge in order to understand the object com-
pletely. He writes, in his “Meditations”, that we firstly
perceive the object through our senses without in-
volving the intellect. (Descartes, 2010, p.28) He the
further elaborates, that some of these reactions are
“habits of running into conclusions and those beliefs
could be false” (Descartes, 2013, p.31)
In our installation, once the user investigates the toi-
lets, he discovers that they, as toilets, have an alter-
nate function, they are no longer just toilet seats, they
are hidden sensors, which directly influence what
happens on the screen. Their appearances are not
changed, but their abilities got a new purpose and
essence. The user can now absorb the context of the
installation and base his knowledge upon it. He is
being tested upon his privacy, as he has to sit on a
toilet in a very public space. Furthermore, the user
has to put his assumptions aside regarding toilets in
general and take it as an interactive object, which is
a part of an art installation.
Beauty in Interactive Art
As the art of interactivity lies in the experience, in con-
trast to traditional art, the view on aesthetics chang-
es. Falk Heinrich mentions, in his work “On the beau-
ty of interactive art”, that in Western and antique art,
beauty was divided into two opposite parts. The
first part, often referred to a spiritual or nonphysical
realm and the second one focused on beauty that
was satisfying to our senses. (Heinrich, 2008, p.165)
He refers to Kant when talking about the traditional
view on art, where beauty is based on “aesthetic
judgment” of the artwork. The object is valued as
aesthetically pleasing if we cannot operate it in any
way. In other words, the artwork is complete as we
approach it. (2008, p.168)
An interactive art’s beauty lies not in the stunning
brush strokes or balanced forms as in a sculpture. An
interactive artist has a computer and technology as
tools instead and his creation is focused on the user
experience.
23
Falk Heinrich claims that beauty in interactive art is
seen as “an emergent phenomenon that manifests
itself as a reflective sentiment and therefore as the
result of an interplay between the sense of ‘flow’
already experienced and the idea of the interactive
artefact’s potentiality” (2008, p.164) He states, that
the search for beauty in interactive art should begin
with the examination of the connection between the
audience and the interactive system itself. (2008,
p.164)He continues on to elaborate that Kant can-
not be applied while investigating beauty in interac-
tive art. Moreover, he points out that what is neces-
sary for independent “play of imagination” (2008,
p.169) is the users’ connection with the artwork at
the very moment of the interaction. (2008, p.169) In
order to describe beauty that derives from interactive
art, we must, according to Heinrich, consider three
elements: the prospective of the experience that de-
rives from the interaction, the result of the interaction
(feedback from the system) and the users’ opera-
tion on the system. “Or in other words: the sentiment
of (per formative) beauty arises from the coherence
between an understanding of the artificial interac-
tion system’s functionality and the sensory experience
of ‘flow’ in the participant’s on-going interactions.”
(2008, p.169) (Dewey, 1934)
In regard to People Poop, we reflected a lot upon
the experience that the user might have during the
exhibition. It was important for us that the system
would work flawlessly, without interruptions or errors
and that the system in general would appear as sim-
ple and intuitive to the user as possible. The beauty
of People Poop lies, therefore in its algorithmic form
that gets transformed into visual context displayed on
the screen and in a simple and intuitive system that
a user can operate and base his experience upon.
Aesthetics and Experience in Art
John Dewey talks about the aesthetics and experi-
ence in art in his essay “Art as experience”. He claims
that we have a tendency to perceive art as objects,
a material and physical product and he claims that
this attitude holds us from truly understanding the
work of art. He further claims, that the true art lies
in the experience and that it is necessary to restore
the connection between the art experience and the
everyday life: (1934, p.204)
“The task is to restore confidence between the re-
fined and intensified forms of experience that are
works of art and the everyday events, doings, and
sufferings that are universally recognized to consti-
tute experience.” (1934, p.205)
As the experience is an important part for Dewey, in
order to perceive art, he defines his concept of an
experience. He claims that an experience has a unity
and he compares it to a plate of food that needs to
be consummated in order to get a feeling of fulfil-
ment and satisfaction. (1934, pp.205-06)
When he addresses art, he recalls to the process of
its creation and that applies to both interactive art
that involves technology, as well the traditional, fine
art. Art, in his opinion, is focused on the process of
transformation of a given material, “pure and flaw-
less workmanship” (Dewey, 1934, p.207)
Aesthetics, on the other hand according to Dewey,
is something that is a matter of a taste. It is to rec-
ognize something as enjoying and pleasurable. It
rather shows the audience’s point of view then the
artist’s. (1934, p.207) In order to understand art, we
must enjoy it and comprehend it through experience.
It is in his opinion, the artist’s job to direct art toward
a pleasurable perception, although this job can be
difficult sometimes to fulfil, as some members of the
audience might not feel the connection with the art-
24
work, besides it being aesthetically pleasing. (Dew-
ey, 1934, p.209)
Concerning People Poop, the installation is about
the interaction and experience. The audience should
not expect aesthetically pleasing statues or other sim-
ilar objects. Likewise, the contents of the projections
consist of controversial content. There is of course
the Poo Party (Unicef India. 2013) video that has a
more playful appearance to it, but we do not expect
the viewer to be aesthetically content through the ap-
pearance of the artwork. We claimed earlier that the
aesthetics in interactive art is derived through experi-
ence. In addition, Dewey focuses on the experience
in order to understand art. He claims that the real
art lies is the creation the artwork and the encoun-
tering the artwork.(Søndergaard, 2014) This is how
we observe the artistic side to People Poop - as a
starting point in creation of the artwork and through
experience that the user is having.
Education and Art
Hume was known for his theory that was build on
human nature and the way we perceive the world.
(Taylor & Buckle, 2011, p.2) As he was active in the
period of the Enlightenment and he had relationship
to some of the members of the movement, he was
shortly linked to it. (2011, p.1) His writings are also
about judgment, human rights and sympathy, and
as the Enlightenment was focused on topics such as
tolerance, equality and society, it is understandable
that Hume became a key figure in it. (Bristow, 2010)
Hume wrote in one of his essays about the prefera-
ble ways of communication: “there are some sub-
jects however to which dialogue-writing is peculiarly
adapted, and where it is still preferable to the direct
and simple method of composition”(Taylor, Buckle,
2011, p. 98) (Taylor & Buckle, 2011)
As People Poop is an informative artwork, the viewer
is enlightened about the open defecation problem
through an infographic and two additional posters,
as well as the contents of the videos. We chose to fo-
cus on these types of communication, as we believe
in what Hume says about text being direct and sim-
ple method of communication. Moreover, the pictures
in the video and graphics are something, which, if
produced in the right way, can evoke our interest very
fast. In regards to People Poop we also wanted to
evoke a feeling of sympathy, rather than guilt.
Hume refers to sympathy as to a feeling that we can
gain not necessary by worrying about others’ situ-
ation, but rather that it is a course of action where
we move toward a feeling of that emotion. (Taylor &
Buckle, 2011, p.118)
“When any affection is infused by sympathy, it is
at first known only by its effects, and by those ex-
ternal signs in the countenance and conversation,
which convey an idea of it. This idea is presently
converted into an impression, and acquires such
a degree of force and vivacity, as to become the
very passion itself, and produce an equal emo-
tion, as any original affection.” (Taylor & Buckle,
2011, p.118)
Furthermore, in the context of our installation, it was
important for us that the viewers could sympathize
with the problem of open defecation. By that, we do
not mean that they should worry to the extent that it
would bother them, as there is not that much they
can do about the problem itself. The intention with
the installation was not just to raise awareness; it
was to test whether the element of play would result
in a more engaged public, willing to see the videos.
To conclude on what was said in this part, we found
out, based on our research, that sympathy is one of
the elements of play that provided that additional
interested in the installation. It allowed people to be
engaged on a higher level that if they were simply
25
viewing the videos from the comfort of their home.
The combination of all of these elements made for
a much stronger effect and allowed us to commu-
nicate the problem to the visitors in a much clearer
way, through that very play.
26
Creative Process
When summarizing the creative process, it can be di-
vided into these four stages:
•	 Planning
•	 Brainstorm
•	 Concept and Research
•	 Creating the project
In the following chapter these four stages will be
described in detail and elaborated for better under-
standing.
Stage 1 – Planning
Before we started the brainstorm we wanted to make
sure we would not get stuck in a trap of process
where ideas keep coming up, and takes the focus
away from actually building and creating something.
To avoid this we started out laying out all deadlines
for the entire project. In doing so, we had first and
foremost a deadline for when we should be done
brainstorming. Next we had a fixed date for when we
wanted a concept done and lastly when we should
be done building or creating our project.
Furthermore, we made sure to also write a “week
status” every Friday in order to keep track of our pro-
gress, and make sure that we were keeping up with
the planning. Of course not all of the deadlines we
had made were reached to the letter, but we recog-
nized that not everything could be predicted.
Stage 2 – Brainstorming
The brainstorm was then the next stepping-stone of
creating a piece of art. To begin with we all got the
task to generate at least three rough ideas or themes
each that could be discussed and developed.
Some of the first themes discussed in this process
were: identity, privacy, alien life, school life, kaleido-
scope, emotion porn, brainless, monsters, failure,
and chaos.
Through our experience from earlier semesters we
had learned that this was great way to spark the pro-
gress of brainstorming and idea-generation.
In this progress we sorted the themes or ideas in
groups of which we thought they could be connected
in. INSERT TABLE
In the progress of doing this, we could quickly sort out
the themes that did not fit in anywhere and thereby,
concretize what thoughts we might have in common.
Prototyping our ideas were also an important aspect
in the task of creating something. We needed to visu-
alize the ideas we were presenting to each other by
making them tangible. After having created a visual
model of the alien idea, we chose to discard it be-
cause we felt that we could not develop it according
to the semester theme.
We highly considered the usage of an X-Box Kinect in
this phase, and started to try out some coding and
tracking of movements. But the device was quickly
discarded due to its lack of purpose in the direction
our project took.
In the brainstorming phase, this turned out to be the
final stage in order to pick our theme, which were:
Challenging people’s privacy.
People Poop
We presented the idea of challenging peoples´ pri-
vacy during a meeting with our supervisor. From the
discussion we were introduced to India´s problem
with open defecation, trough the usage of a cam-
paign website. From this point onwards we decided
that we wanted to work with open defecation and
27
challenging peoples´ privacy as
a contrast. We wanted to use this
contrast to suggest a new strategy
for this campaign, as we felt that
it could pass on the problem in a
better way, rather than relying on
an online campaign.
We wanted to challenge peo-
ples´ privacy by taking a toilet
and placing it in a public space.
At first we thought about using a
single toilet, where people would
have to sit on in order to control the
projection, regulated to each per-
son’s weight. However, we were
unsure if people would sit on a sin-
gle toilet and expose themselves
in public. Therefore, we chose to
use three toilets instead of one, as
we felt this would engage more
people to interact with them, thus
creating a more social and playful
installation. In order to make the
installation more playful we chose
to make the toilets interactive. The
interaction between the visitors
and the toilets would make black
squares appear or disappear on
the projected videos.
Stage 3 – Concept
and Research
When researching, we started out
looking for inspiration in others’
works. We did this to in order to de-
velop the direction of our research
matter. Our main inspiration came
form the Poo2Loo campaign. Ad-
ditionally we investigated Nestlé’s
campaign Contrex Bikes. It was a
crucial aspect in the decision-mak-
ing process regarding choice of
theories.
This is a media campaign made
by Marcel Agency for Nestlé’s
Contrex mineral water. A row of
exercise bikes are placed in front
of a building and whenever some-
one starts pedalling they provide
the power for the light show they
are about to witness.
We liked the aspect of humour,
playfulness and interaction that
the campaign included. The
thought of getting multiple peo-
ple to work together in order to
achieve a goal was something we
felt that we could use for our pro-
ject. As we wanted to incorporate
edutainment in our installation, we
felt that this campaign video did
an excellent work on showing us
how to use the playful aspect and
social engagement at the same
time.
Furthermore, another source of in-
spiration was the installation Cloa-
ca. It was created by Wim Delvoye
and made to emulate the human
digestive system. This machine
was given food every day and as
it passed through several tanks,
filled with different kinds of acids,
where you could see the digestive
process, see figure 11.
The controversial theme that this
installation focused on was at-
tractive to us. However, instead of
the entire process of the digestive
system, we chose to focus more on
the overall theme of faeces.
Figure 11
Cloaca
Source: Pauwels, 2000
28
Stage 4 – Creating the Project
Getting and cleaning toilets
After the initial brainstorm we went in search for toi-
lets we could use for our installation. The first two toi-
lets were given to us from a fifth semester student,
who owns a restaurant and had them stored in the
basement. After contacting several plumber services,
a couple of them wrote us back and offered us the
last two toilets we needed. Finally we decided to
choose the one, which was nearest to our location.
We had to clean the toilets multiple times, as we felt
cleanliness was necessary if people had to interact
with them, see figure 12. However, the insides of the
bowls had some old spots that we were unable to
clean completely and they became less visible since
we covered most of them with the white tape.
Test
Our electronics teacher gave us some different FSRs,
to do some testing before we had toilets. We applied
pressure with our fingers to figure out how much
pressure we would need to get some inputs.
We felt that the best placement of the sensors would
be underneath the toilets seat buffers. Since we did
not have any toilets when we decided to start testing
sensors, we used one of the schools toilets for a start.
When we tested on this toilet, we discovered that the
readings from the sensor were unreliable, as both
the rim and seat buffers were concave. When we got
our toilets, we discovered that one of them had con-
cave seat buffers.
At one point we were under the impression that we
could not get the sensors we wanted. Therefore
we tried to make capacitive proximity sensors, but
through several testing sessions we realized that they
were not very precise and we discarded these sen-
sors for that very reason. Afterwards, we learned that
we could purchase FSRs and get them refunded.
Once we received our sensors, we began to test the
coding to see if we could get the desired result when
pressure was applied by hand. Then we placed them
underneath the seat buffers of our toilets and tested
the input by applying pressure with different meth-
ods, with the knowledge we gained we now knew
what the threshold of the FSRs should be, see figure
13.
Figure 12
Toilets before cleaned up
Source: Gonzalez, 2014
29
Materials
•	 Cloth
•	 Glue gun
•	 Lamps + diffusion paper
•	 Projector
•	 Shelf
•	 Speakers
•	 Three kinds of tape
•	 Toilets
During the first day of exhibition, we encountered
some lighting issues as we had failed to realize
how dark the space would be. Therefore, we had to
change the setup by adding lights in different spots
around the space. As the lamp focusing on the toilets
was too powerful and blinding, we had to use diffu-
sion paper in order to soften the intensity of the light
and placed it behind the pillar.
Again, due to restrictions, we had to consider new
options for the placement of the projector. Which is
why we went over to the wood workshop at Utzon, in
order to see if we could find materials to build a high
Figure 13
Toilet with the attached FSR sensors
Source: Gonzalez, 2014
30
stand on which the projector could be placed on. The
trip turned out to be unsuccessful so we decided to
walk along the harbour, next to all the building sights
to see if there was possible materials lying around.
All options turned out to be unfruitful and we turned
our interest towards investing on a cheap shelf, which
we finally found in IKEA. We did not want our shelf to
stand out in the exhibition space, because of this we
chose to cover it with black cloths.
In all we needed three different kinds of tape to setup
our exhibition space. One was grey duck tape that
was used to safely attach the wires to the ground
and concealing them in the process. The second type
of tape was double sided, used to stick the sensors
to the toilets and the posters to the walls. Third and
final type was isolation tape that was used for hiding
the wires placed inside the toilets and avoiding them
moving around while people would interact with the
toilets.
The toilets were an essential part of the project,
as we needed these to ensure that the interaction
would take place. These would contain the sensors
that were chosen to activate the projection. One of
the toilets had concave seat buffers, so to ensure ac-
curate reading; we added hot glue on these buffers
to make them even. Another one had a loose seat
and thereby became unusable for the interaction,
however it was used for the returned surveys.
Since we wanted to have a projection for our project
we borrowed a high definition projector, which gave
us a large projection.
Finally we had to change the speakers we chose
originally due to the restrictions we were given earli-
er, so we borrowed two smaller ones as these could
be placed on the ground.
Video
The five videos chosen for our projection each had a
different perspective of the issue. One of them was
Poo Party, UNICEF´s campaign video. We chose to
show it in its entirety, since it approached the issue
in an entertaining way. The other four videos were
all cropped versions of longer documentaries, as we
wanted a short yet informative experience for the vis-
itors.
Two of these videos were extracted from an episode
called “World´s Toilet Crisis” presented in the TV se-
ries Vanguard. The reasoning for choosing these two
specific scenes from this episode was due to us feel-
ing that they illustrated the problems in a clear and
more shocking way. The first one showed footage of
the reporter sailing through the Yamuna River with an
Figure 14
Daniel Hristov testing how long one
can sit without getting numb thighs.
Source: Teglbjærg, 2014
31
activist, who explained the condi-
tions of the river. While this is hap-
pening the camera catches a lot
of people defecating on the river-
banks and littering, showing no re-
gard for the river at all. In the end,
we see the sheer amount of hu-
man waste lying along the banks
and what affect this had on the re-
porter. Through the second scene,
the reporter discovers where and
how the people get their drinking
water, including an explanation of
the consequences of them getting
it from the sewage system.
The fourth video called “Sanita-
tion campaign in Indian village
starts with women and youth” is
chosen from UNICEF´s official
YouTube channel. This one shows
a group of children from the vil-
lage of Lalitpur within the state
of Uttar Pradesh, who are making
noise and chanting their slogans
against open defecation. This
video is focused on teaching the
younger generations about this
issue and importance of using toi-
lets. The fifth and final one called
“India: No Toilet, No Bride”, intro-
duces a possible solution to get
toilets installed in India´s house-
holds, by requiring that the groom
is able to provide a toilet in order
for the marriage to take place. We
felt like the combination of these
videos and the different perspec-
tives they provide could attribute
for the better communication of
information to the users of our in-
stallation. Furthermore, those four
main aspects were general infor-
mation, shock, solution and hu-
mour. Through that combination,
we believed that a stronger effect
could be achieved in evoking sym-
pathy and engaging the viewers
on an intellectual level.
Methodologies
This part of the report will intro-
duce some of the methods we
have learned about and chosen to
incorporate in our installation this
semester. These methods would
help us investigate in different
ways that our priorities are when
it comes to the whole process of
creation of our project. When it
comes to working on the design
process, it is important to have in
mind not only what we might con-
sider a good idea, but to also put
ourselves in the shoes of the user.
Ouroboros
The design of workshops, which
help engaging the participants
in experiencing new collaborative
methods, is based on action re-
search. The tool used in this case
has the symbol Ouroboros, which
is a representation of a serpent or
dragon eating its own tail, involv-
ing different meanings such as the
renewal of life, death and infinity,
etc. The application of it allows
for the creation of a service cycle
agenda with just one tool, where
there is no specified beginning,
Figure 15
Oubroros service model with our
own content
Source: Teglbjærg, 2014
32
middle or end. The provided services are elaborated
in different cycles for the attendees and this accord-
ing to the relationship between provider and user.
(Gudiksen & Brandt, 2014) See figure 15.
We found this tool helpful as we started using it in
order to have a preview of what would happen be-
tween our future installation and the public. Placing
the different reactions we could get from the visitor
during the different cycles of the installation. Starting
with the discovery of the piece and depending on the
interest, going through the exploration of it, interac-
tion, acquirement of feedback, until the understand-
ing the concept. The relation between the different
customers and the product is always different.
Design Thinking
Design Thinking has its focus on the needs of the
customer instead of creating something based on a
certain technology or condition. Brainstorming, pro-
totyping, interviews are some of the procedures this
method incorporates into the design process, in or-
der to create a new experience for the user. There-
fore, when working with this method, it is necessary
for the groups to have an iterative approach towards
the redefinition of the problem, search for the cus-
tomers’ needs, generation of ideas, the prototyping
of such ideas and finally, testing the product with the
user himself. The repetition of all these steps helps in-
creasing the knowledge of human needs. (University
of St. Gallen, 2011)Another feature encountered in
this method, is diverse thinking; it makes the separate
group members think in a varied way, which results
in a larger number of ideas, suggestions, etc. It is
structured in a way that there are clear achievements
defined during the period of time the project is being
worked on. There are a number of differences that
are implied when working with this particular meth-
od. For example, the projects based on the afore-
mentioned method are open to finding more than
one solution until reached the final phase where only
one is chosen. However, other projects are usually
following the steps to achieve a certain goal, which
has been defined since the very beginning, in a way
limiting themselves since the start. Moreover, to fur-
ther improve and develop more ideas generated
through the brainstorming it is suggested that you
start prototyping as soon as possible. Turning the dif-
ferent ideas into something physical, tangible, allows
Figure 16
Design Thinking Sketch
Source: DTHSG 2014
33
both the creators and the costumers to take part in
testing and innovating the product, before the final
product is even made. Being able to touch a physical
representation of an idea increases the understand-
ing of the challenges at hand. This method has been
very useful for this semester´s project. When it comes
to creating an interactive installation it is essential to
not only build a product that suits one’s ideas, but to
always include in the design process what the future
users’ mind-set would be as well. Which is why, since
the beginning of the creation and design of People
Poop, we have worked with prototyping many of the
ideas we came up with through the brainstorming.
Furthermore, we always kept in mind as to who the
future users might be and how they might react to-
wards our installation. To conclude, we worked hard
on finding a concept and making it work through our
installation.
Grids and Golden Ratios
“The desire to bring order to the bewildering
confusion of appearances reflects a deep human
need.” (Müller-Brockmann, 1996, p.158)
We made the decision to create an infographic in
order for our audience, at the exhibition, to better un-
derstand the entire purpose of the project. Further-
more, we wanted to inform people about the issues
of open defecation in India, whilst also inspiring re-
flection and intellectual engagement.
It would be an understatement to say that we under-
estimated the task of creating an infographic.
The first precursor was clustered and very confusing
to look at (see figure 17) and we had not investigat-
ed much theory of how to actually create one prop-
erly.
Figure 17
First layout for the infographic con-
cerning the situation in India of
Open Defecation
Source: Teglbjærg, 2014
34
Edward R Tufte is one of the most acknowledged and respected figures in the field of graphical presenta-
tions of statistic matters. Tufte is Professor Emeritus (retired) of Political Science, Statistics and Computer Sci-
ence at Yale University and finished in 1982 his Magisterial “The Visual Display of Quantitative Information”.
(Cookson, 2013)
In this book Tufte explains how “Graphical elegance is often found in simplicity of design and complexity of
data.” (Tufte, 2001, p.177)
With this said, we decided to keep the figures of the infographic two-dimensional in order to maintain said
simplicity.
Figure 18
Infographic showing Napoleon’s
troops’ tragric journey to Moscow
Source: Minard, 1812
35
Furthermore, we developed a sketch, inspired by
Charles Joseph Minard’s (1781-1870) data-map de-
scribing the terrible fate of Napoleons army on its
way to Moscow (see figure 18), for the infographic
in such a way that the information would, graphical-
ly, move over space and time, see figure 19 on next
page.
This was done in order to incorporate Tufte’s sug-
gestion that it should be an especially effective tool
to enhance the explanatory power of the graphical
data. (2001, p.40)
This design was quickly discarded though, since
everything about it revolved around the Ganges River.
This would have been a disadvantage for the entire
purpose of the infographic; hence it could be misin-
terpreted as if the issue of open defecation, in India,
is only an issue in and around the area surrounding
the Ganges River. Later investigations turned out,
36
Figure 19
Sketch for Infographic with Ganges
River
Source: Teglbjærg, 2014
Figure 20
2nd version of the Infographic
Source: Teglbjærg, 2014
37
however, to show that the issue is indeed the worst in
the areas surrounding this exact river. (r.i.c.e., 2014)
After this, we decided to go back to the original de-
sign and applied more theory to its construction, in
order for it to be more clear and functional. First of
all, we gave each figure more space and reduced
the font size in order to remove the cluttered feeling it
gave. The result seemed to greatly improve the over-
all feeling of the infographic, see figure 20 on next
page.
Secondly, after giving all the figures and text more
room, we decided that it would be preferable if we
could further enhance the layout with the application
of a grid system. Looking back at the process, this
should have been the first thing we applied to the
layout, before even setting up figures and text.
Josef Müller-Brockman suggests that the use of a
grid system is the expression of a certain mental at-
titude, but also shows that the designer is conscious
of his work in terms of being constructive and future
oriented. (1996, p.10) Furthermore, he believes that
it is also the expression of a professional ethos, which
we were very much on the hunt for. Hence our vision
to make the infographic as professional-looking as
possible and able to create something that would
have a clearly comprehensible objective whilst be-
Figure 21
Infographic with applied Grid
Source: Teglbjærg, 2014
ing functional and also contain the aesthetic quality
of mathematical thinking. (Müller-Brockmann, 1996,
p.10)
Grid systems have been in use for hundreds of years,
dating all the way back to Ancient Greek where they
used the divine proportion, also known as the Gold-
en Ratio, to determine pleasing relations in architec-
38
tural design. (CB, 2014)
As a result, we applied a grid system to the infograph-
ic and moved our figures so they were corresponding
to the system, see figure 21.
The use of a grid system, according to Müller-Brock-
mann, implies a will to systematize, to clarify, and
thus also penetrate the essentials, to concentrate;
cultivate objectivity instead of subjectivity, rationalize,
and integrate elements of colour, form and material.
That is the case because the grid divides the two-di-
mensional plane into smaller compartments. (1996,
pp.10-11)
“The reduction of the number of visual elements
used and their incorporation in a grid system creates
a sense of compact planning. Intelligibility and clarity
suggest orderliness of design. This orderliness lends
added credibility to the information and induces con-
fidence.” (Müller-Brockmann, 1996, p.13)
Next we incorporated the Fibonac-
ci Spiral to determine if our figures
and text would fit into the theory of
the divine rules, see figure 22.
The result ended up being very
neat and this turned out to be the
final step for the creation of the in-
fographic.
Figure 22
Infographic with applied Fibonacci
Spiral
Source: Teglbjærg, 2014
The figures
When choosing the data go into
the infographic, we consider and
weighed in the audience a lot.
We asked ourselves the question
“Who will be seeing this, and how
will they be able to relate to it?”
This, we managed to answer by
using one of Tufte’s advices: “The
fundamental analytical act in sta-
tistical reasoning is to answer the
question ‘compared to what?’”
(2006, p.127)
We used this method particularly
39
Figure 23
Cut-out from Infographic 1
Source: Teglbjærg, 2014
Figure 24 (Above)
Cut-out from Infographic 2
Source: Teglbjærg, 2014
Figure 25 (Next Page)
The Final Infographic Layout
Source: Teglbjærg, 2014
in two places of the infographic, see figure 23 and
24.
With this we made a comparison that people from
the audience would be able to relate to by figurative-
ly relating to a Dane as an example.
Furthermore, we incorporated and integrated words,
numbers and diagrams seamlessly into the layout.
(Tufte, 2006, p.131)
With this we had our finished infographic, see figure
25.
“Data graphics are data graphics because
they have scales of measurement.” (Tufte, 2006,
p.133)
40
41
42
Setup
In this part of the report, we will fo-
cus on the setup of the installation
in the site we chose, considering
the fact that we had to change
the arrangement due to safety
regulations.
Our original plan for the exhibition
was rather simple. In it, we had in-
tendedthatthe onlything standing
on the floor would be the three toi-
lets. They would be placed in-be-
tween the two concrete pillars, so
they would be in the middle of the
space. To give the visitor a unique
sound experience, we got a direc-
tional sound speaker, it was sup-
posed to hang from the balcony
and be placed directly above the
toilets. I This was done to avoid
sound pollution and to feel like a
reward, as you could only hear the
sound at its best when sitting on a
toilet. We wanted the projector to
be mounted from the ceiling, there
is a railing on it and on this railing
there are holes, where you could
safely fasten a bracket for any pro-
jector. We felt this was the optimal
placement of the projector, as it
would hang in such a way that
one could not create shadows by
walking in front of it. Furthermore,
we also wanted for the computer
and Arduino to be positioned up-
stairs on a table, as we wanted
to have access to the electronics
at all times. This meant we would
need a number of long wires for
the sensors. These would have to
go over the edge of the balcony,
then follow the concrete pillars
down the ground and finally run
though the toilets and connected
to the sensors. Lastly, we wanted
to have three tables for surveys,
one next to each pillar and the
last would be near the wall from
the stairs. To give the visitors some
information we placed small post-
ers on each pillar and a large info-
graphic near the third table.
However, as previously mentioned,
we were forced to make some
changes to the setup. This hap-
pened when we checked to see if
there were any sockets in the rail-
ing as we needed to know where
we could get power for the projec-
tor, shortly beforehand we learned
that we could not mount anything
Figure 26
SoundTube - Directional Speaker
Source: Soundtube, 2014
43
on the railing, due to multiple safety reasons, some
of them being the projector could fall down or that
we could disrupt some of the wiring while mounting
the bracket for the projector. As for the speaker hang-
ing over the balcony, we encountered similar issues,
the one with falling objects was one of them, others
reasons were risks of leaving permanent marks on
the wood and that we could end up blocking the
emergency sprinklers in case of a fire.
For our plan-b-setup we had to change was the
placement of the projector and the speaker. Since
we could no longer suspend anything, we decid-
ed not to use the directional speaker and get some
small computer speakers. These speakers would be
placed on either side of the middle toilet, this way we
felt we could minimize the creation of sound pollu-
tion. As for the projector, we discussed numerous ide-
as and we quickly agreed upon not having it on the
ground in front of the toilets. We still wanted it to be
placed in a position where we could avoid shadows
as much as possible. With this in mind, we acquired
a shelf; it was placed approximately two meters be-
hind the middle toilet and then covered with black
cloths to make it more aesthetically appealing and
less noticeable.
Looking back at both setups, we cannot say which
one would have worked best for us, as we only test-
ed one setup during the exhibition. There were some
small modifications that we had to make in-between
the two exhibition days, as we observed that it got
difficult for the visitors to read the posters as all the
lights were shut off. That being said, we introduced
some lighting in the installation that we positioned
in such a way that would both light up the toilets or
poster and a survey table with poster at the same
time, making it easy for the visitors to see them. How-
ever, we can say that the setup we used worked
better than expected and the shelf in the middle did
not disturb the movement within our space nearly as
much as we feared it would.
Figure 27(Left) & 28(Right)
Pictures of the space we wanted to
use for the exhibition
Source: Teglbjærg, 2014
44
Implementation
Code:
In this section of the report, the code and electronics
implementation will be further elaborated on. A focus
will be put on the crucial and non-trivial parts of the
code that make the installation operate the way it
does.
In order to create a connection between an analog
input and a digital projection, we need to transform
the analog data to digital, which the Arduino ADC
handles automatically, parse it into what is known as
a ‘packet’ and then let Allosystem use it to transform
the projection. For a better overview of the processes
that were involved refer to the flow chart in the ap-
pendix, annex no. 2.
Firstly for the parsing, we use a serial protocol to
transfer an array of numbers, also referred to as our
‘input data’. We have to form this packet in a conven-
tional way, starting with the SOP (start of packet),
then comes the SEQ (sequence number), then we
specify how long the data array will be, in our case
5, as we have 6 sensors, and finally a CHK, or check-
sum, to verify that the information received is intact.
The same SOP is set in the receiving program, in this
case Allosystem, and is used to ensure that it is ac-
tually receiving the data that it was requesting. The
SEQ just ‘counts’, which number packet it is sending/
receiving.
When we ‘read’ the input data from our sensors,
we store it into a variable that gets mapped from the
standard range (0-1023) to an 8-bit integer range,
or 0-255. We do this as we are going to be using
those variables to control the scale of our projections
and that function works with up to 8-bit numbers. Af-
ter mapping our data values we arrange them in the
data array and then set up rest of the protocol array
int sensorValue = analogRead(A0);
sendMe = map(sensorValue, 0, 1023, 0, 255);
unsigned char data[1];
data[0] = sendMe;
const unsigned int maxBufferSize = 260;
unsigned char buffer[maxBufferSize];
int bytesWritten = createPacket(buffer, data,1, seq++);
accordingly.
Secondly, when receiving the code on the client side
we start of by checking the contents and verifying
that it is what we said it is going to be and if that
returns true, we can start using our data. It is key that
both the server and the client are set on the same se-
rial port, as this is how the connection between both
is established. The same principle can be achieved
through a LAN or Wi-Fi network by setting an IP, in-
stead of a port.
Lastly, when the packets have passed inspection
we use the input data as ‘triggers’. In other words,
when the input data, ranging from 0-255, exceeds a
set threshold, it triggers a ramp animation. The ramp
animation uses a sawtooth to ramp-down and a re-
verse sawtooth wave to ramp-up.
Figure 29
Arduino code showing the parsin
process
Source: Arduino, 2014
Figure 30
Figure showing both waveforms
Source: Arduino, 2014
We create this animation by using a periodic ramp
function that has a range of 0-1 and has a set wave
period. In it we set a frequency of the wave, in Hz
or period, in seconds, then continuously add values
augmented by the previously mentioned period to a
45
variable (mValue) until that total eventually reaches
1.
At which point we snap it to 1, thus removing the reit-
eration from the wave as we only need it to ramp up
or down once. When it reaches 1 a member-function
triggers and returns true, we use that to take the con-
trol out once the animation is running. We do this by
checking if rampScale.done( ) is returning true and
if that is the case then it enters that if statements and
can use the input data. 				
void update(float dt)
{
	 if(mValue < 1)
	{
mValue += dt*mFreq;
	 if(mValue > 1)
{
mValue = 1;
}
	}
}
Figure 31
Code showing the ‘update’mem-
ber-function where the mValue is set
Source: Allosystem, 2014
Figure 32
Code showing the logic and flow of
statements in the program
Source: Allosystem, 2014
if(rampScale.done()){
bool sensorOn;
if(parser.data(0) && parser.data(1) >=
200) sensorOn = true;
else if (parser.data(0) || parser.data(1)
<= 200) sensorOn = false;
//Check for threshold + PREVSTATE
if (sensorOn == true && rampDown ==
false){
rampDown = true;
rampScale.reset();
}
else if (sensorOn == false && rampDown
== true){
rampDown = false;
rampScale.reset();
}
As seen on the figure when the animation is done
we declare a member Boolean that gets set to TRUE
when both sensors have passed the specified thresh-
old and gets set to FALSE when either has not. This
is done so as to make sure that a person is sitting on
the toilet and to make it hard for people to trigger
the animation by just pressing their hand on the toilet
seat. We also check for the previous state of the ani-
mation so as to set the ramp algorithm to either ramp
up or ramp down. When ramp down is true the value
that we assign to the scale of our projection gets re-
versed by subtracting 1 from the ramp value making
it output a number from 1-0.
Afterwards we declare our grid of 15 squares with set
x and y coordinates and give them a variable scale,
controlled by our ramp function. That is how we form
a direct connection between an analog input, such
as the one we get from the sensors, and an intuitive,
interactive digital output, such as the projection.
Technical Choices
As previously mentioned, a crucial part of implement-
ing the FSR sensors is their mounting to, in this par-
ticular case, the toilets. In order for the input data to
be uncorrupted and consistent throughout. We used
a double-sided tape with a heavy adhesive to attach
the sensors to the toilet, making sure that they were
float ts = rampScale.value();
rampScale.update(dt);
if(rampDown)
{
scaleAmount = (1 - ts);
}
else if(rampDown == false)
{
scaleAmount = ts;
}
Figure 33
Example of how the sawtooth wave
is reversed from 0-1 to 1-0
Source: Allosystem, 2014
46
properly flattened out. Making sure they were as flat
on the surface, as possible was key to prevent said
inconstant data or in a worst-case scenario: a broken
sensor. That might occur if pressure is applied to an
uneven section of the sensor body resulting in a faulty
or completely disrupted connection.
That being said, we implemented a simple running
mean filter. That involves taking a series of numbers
at a fixed subset size that get averaged and the
new incoming numbers replace the previous subset,
hence the ‘running’ part of the name. This is done to
even out spikes in the input data and make it smooth-
er and easier to handle.
Spiky data points might cause illogical visual output
as theyare both, as seen from the code, directlylinked
to one another. In other words, this extra fail-safe is
incorporated to avoid having the animation trigger
when a person is slightly adjusting his/hers sitting
position; leading to a shift in the weight distribution
which might mean that one of the sensors’ readings
might drop below the threshold for a splits second,
but because we are reading the data so quickly that
would indeed trigger the animation in both ways,
making it less responsive and unintuitive at times.
Environment and micro-controller:
Allosystem (Putnam et al., 2010) as a cross-platform
C++ environment was our first choice as it handles
interactive multimedia applications easily and is com-
pletely open source. Moreover, it works well with the
Arduino (Banzi, 2014), our choice of micro-control-
ler, by allowing a stable serial communication to be
initialized; this will be further elaborated in the next
section.
As a result, this combination of software and hard-
ware was established to be ideal for all of our intents
and purposes. Furthermore, this setup proved to be
fully robust when using a FSR sensor and this end-
ed up being the overall interactive combination that
served us best.
Sensors:
We chose to work with force-sensitive resistors, or just
FSRs (see figure 34), as they provide a reliable and
switch-like output signal. Moreover, when mounted
properly on a flat and smooth surface they tend to
be consistent and precise enough when implement-
ed through an Arduino.
They operate similarly by changing the resistance de-
pending on the force that is applied to it. When pres-
sure is applied the top section (or “active area”)
deforms, pushes the air out of the spacer and then
touches the conductive bottom part. The force and
resistance have an inverse relationship, meaning that
the more force is applied the lower the resistance is.
It is exactly that resistance change that the Arduino
measures when i<mplemented as a voltage divider.
The circuit overview is as follows, we apply a volt-
age, ~5V in the case of the Arduino Uno, to one of
Figure 34
The FSR sensors
Source: sensorwiki.org, 2014
47
the sensor leads and ground the
other, then we hook up another
fixed resistor, 2.9KW in this case,
to the voltage side and ground
the other. When we connect the
‘sensing’ analog pin from the Ar-
duino’s ADC, or analog to digital
converter, to the voltage side, it
allows us to measure the voltage
drop across that second resistor
and it maps the input voltage,
between 0-5V, into an integer val-
ue between 0 and 1023.(Banzi,
2013) We do this 6 times over for
all 3 pairs of sensors, meaning
that we the data being sent from
the Arduino to Allosystem will never
be enough to flood the buffer and
an overrun occurring. Moreover, to
further prevent against that and
to ease the usage of the data we
map it to an 8-bit integer range
(0-255) before we parse it and
send it over through the serial pro-
tocol.
Figure 35
The curcuit
Source: Hristov, 2014
48
Observations
This chapter will analyse how the
exhibition took place and what
the different reactions that our in-
stallation received from the public
during the two days of exhibition.
The first day turned out to be pos-
itive, we observed that most of the
people approached our installa-
tion with curiosity, as per predict-
ed by interactive art theory. Since it
is out of the ordinary to encounter
three toilets placed in the middle
of a public space. Some of the
visitors hesitated while taking a
look, but others had no second
thoughts about getting close to
read our posters and trying out
our interactive toilets first hand.
Some even choose to refer to it
as a “toilet cinema”, see figure
36. The number of visitors fluctu-
ated as the day progressed, at
times we would encounter large
groups of people surrounding our
installation, while other times there
would be almost nobody around.
One of the most entertaining visits
was from the teacher Falk Hein-
rich, who found the interaction of
our toilets very amusing and en-
gagingly delightful. As a result he
decided to start playing with it by
lying down on the three toilets at
once, trying to cheat and activate
all by himself, see figure 37.
Figure 36
Pictures from the exhibition
Source: Gonzalez, 2014
49
of safety concerns, prior to the of-
ficial exhibition end. Despite these
couple of unforeseen incidents the
whole event turned out to be very
positive.
It was curious to see how the age
difference would affect peoples’
reaction towards our installation.
On one hand, when small kids
would come across our installa-
tion they would run over to sit as
fast as possible on the toilets, play
around them, as if they were in
a playground. They would even
come by multiple times. On the
other hand, as mentioned earlier,
when older people would take a
look, they would be more careful
and initially less excited to use our
toilets.
Moreover, we also decided to cre-
ate surveys for the audience to fill
out after interacting with the toilets.
In these, we would ask about what
the people’s general idea about
the country of India was (see fig-
ure 38) amongst other questions
related to our installation.
Another question on the survey re-
garded the elements of play in our
installation. We wanted to see if
the theory we applied on playful-
ness had been validated. Hence,
we listed multiple different aspects
of play for respondent to choose
from.
(See figure 39.)
During the second day of exhibi-
tion the number of visitors had de-
creased compared to the first, but
it was still a satisfactory number of
people who passed by our instal-
lation. We did experience multiple
setbacks that affected organi-
zation and overall performance.
Firstly, there were multiple environ-
mental elements that were out of
our control. Those included heavy
sound pollution and restriction of
the installation space that caused
confusion in the exhibition visitor’s.
Secondly, there were numerous
false fire alarms, resulting in the
disruption of the flow of people
and the evacuation of the build-
ing. Furthermore, after the last
alert the flame detector that had
been triggered was directly above
our installation. As a consequence,
the fire department instructed us
to take down our installation out
Figure 37
Pictures from the exhibition
Source: Gonzalez, 2014
50
1%	
  
60%	
  14%	
  
1%	
  
4%	
  
5%	
  
15%	
  
What	
  is	
  your	
  general	
  view	
  on	
  India?	
  
india	
  is	
  clean	
  
india	
  is	
  dirty	
  
everyone	
  in	
  india	
  is	
  poor	
  
lots	
  of	
  people	
  in	
  India	
  are	
  rich	
  	
  
India's	
  popula;on	
  has	
  good	
  access	
  to	
  a	
  
toilets	
  
India's	
  popula;on	
  is	
  well	
  educated	
  	
  
other	
  
Thereafter, we wanted to evaluate
if the interest in the subject matter
increased as a result of interacting
with People Poop.
(See figure 40.)
As per seen by this diagram, the in-
terest regarding open defecation
in India rose by 41.6 per cent. This
confirmed our hypothesis that in-
teractive installation art with play-
ful aspects can indeed increase
the interest in a given subject.
Additionally, this was further con-
firmed through the popular opin-
ion of the respondents. Almost 90
per cent of the users agreed that,
as a result of our installation, they
were informed on India’s critical
issue.
(See figure 41.)
We were pleasantly surprised as
for the second day we had to print
out more of them, since there were
only a few left from the previous
day.
To conclude, it was a constructive
and positive experience in gener-
al, our installation turned out well
and we were very pleased with the
number of surveys we managed to
get filled out from the different visi-
tors during both exhibition days.
Figure 38
Survey Results
Source: Teglbjærg, 2014
26%	
  
22%	
  
21%	
  
21%	
  
6%	
  
3%	
  
1%	
  
Select	
  Elements	
  of	
  play	
  you	
  experienced	
  while	
  
interac7ng	
  
cap*va*ng	
  
explora*ve	
  
it	
  created	
  a	
  feeling	
  of	
  
symphaty	
  (	
  for	
  others	
  
orcontext	
  of	
  the	
  artwork	
  )	
  
simple	
  
boring	
  
difficult	
  
compe*ng	
  
Figure 39
Survey Results
Source: Teglbjærg, 2014
51
0	
  
1	
  
2	
  
3	
  
4	
  
5	
  
6	
  
7	
  
8	
  
9	
  
10	
  
Before	
   A2er	
  
On	
  a	
  ra&o	
  from	
  1-­‐10,	
  
how	
  interested	
  were	
  
you	
  in	
  the	
  issue?	
  
Before	
  and	
  a2er	
  seeing	
  the	
  exhibi=on	
  
Figure 40
Survey Results
Source: Teglbjærg, 2014
87%	
  
13%	
  
Did	
  the	
  installa,on	
  enlighten	
  you	
  about	
  
the	
  issues	
  in	
  India?	
  
yes	
  
no	
  
Figure 41
Survey Results
Source: Teglbjærg, 2014
52
Figure 42
Respondents filling out surveys
Source: Hertzberg, 2014
53
This was seen early in the process, we would spend
several group meetings on discussing the semester
theme and many ideas and yet, we did not begin
working on anything. We kept on discussing ideas
and never really thought about making a physical or
digital model of some of the conceptions. By creating
a model early in the process, it would have been eas-
ier for us to discuss pros and cons for specific ideas
based on the models.
Furthermore, an additional problem we had was that
sometimes we would not accomplish much work, be-
cause we would encounter a problem and instead
of trying to solve it immediately, we would sit and talk
about it and when we found a solution that could
solve it, we would postpone its implementation to the
following day. If this happened on a Friday, the prob-
lem would last till Monday. Us having to do group
work after lectures would affect other days. Some of
those days were used on talking about what we can
do the next day or week, instead of doing the physi-
cal part, such as getting and cleaning the toilets. In
the end that lack of work in the early phase of the
project was what forced us to have long workdays,
so we would not fall too much behind schedule and
be busy with many unfinished elements of the project
in the finishing stages.
Later in the process we experienced a time-consum-
ing issue when we wanted to get the electronics for
our installation. We knew there were different kinds
of sensors that we could work with and therefore we
contacted our electronics teacher and introduced
him to our idea. To get the best result we would need
FSR sensors, force-sensitive resistors. However, the
school did not have these kinds of sensors and we
would have to buy them ourselves. For the full set of
sensors we needed the total would come close to
400kr. As we felt that was a bit expensive for some-
thing that might not be reusable, we opted to make
our own sensors. Though these would be capacitive
proximity sensors instead of FSRs. After working with
the cheaper, yet far more unreliable, capacitive sen-
sors for nearly two weeks we found out that we could
get refunds from the school. However, we then had
to wait about one week before the confirmation on
the budget and whether we could purchase and use
the better suited, for our intents and purposes, FSR
sensors.
The placement of our installation was as intended
right from the start, but because of a problem with
the safety regulations of the building we were exhib-
iting in, we were forced to change the setup of the in-
stallation. With that in mind, we had to come up with
a new plan, which would produce the same effect for
the visitor, as the original setup would.
One thing we failed do this time was following our
schedule. The group had made a plan for the entire
project. From previous experience of only planning
one week ahead, which would create problems if cru-
cial parts of the project were delayed, as we would
have to make a new schedule each week. Therefore,
Discussion and Future Work
The purpose of this section will be to touch upon the group dynamics and further improvements. The way we
worked together as a group proved to be very efficient as we divided the tasks between each other, ensuring
that everyone felt comfortable with their responsibility. Whenever there was someone who required help, the
others would step in even if it meant halting the progress on their own task. However, sometimes we were
too lackadaisical, because we underestimated the time and effort required for particular tasks, as a result
insufficient work was done on some days.
54
it was decided that we wanted to have a long-term
plan, then we would know what needed to be done
and when it was considered important to finish cer-
tain steps of the project, a contributing reason for this
would be the lack of boards where we could pin and
visually represent it in physical form. Thus, we needed
to make an electronic schedule, which ended up get-
ting lost and found, multiple times; in all the files we
had accumulated.
If more resources were made available to us, we
could have done much of the work faster and with
a higher efficacy. Firstly, we would have gotten a
board, where we could hang important papers and
relevant notes. It would have helped us a lot with
organizing and deadlines, as we would always have
some easily accessible information right in front of us.
Secondly, we could have saved a lot of weeks as we
would have ordered the sensors immediately, with
thatsorted,we could have usedtotimewaiting forthe
sensors, to get some new toilets. By acquiring new toi-
lets we would save time by not having to clean them.
Moreover, the new toilets would have been easier to
approach by the visitors, as their cleanliness would
have been less of an issue. When buying toilets, we
would look for toilets with a flat rim and non-concave
rubber seat buffer. This would ensure a secure base
for the sensors, as the sensors would not be at risk of
bending or being pushed to one side.
Lastly, we would have hired a professional electri-
cian to mount our projector and directional sound
speaker. If that was the case, we could have had
our original setup, without it interfering with the safe-
ty rules for the building and achieving the full effect
of our installation.
55
Summary
The requirements for the project were to make an in-
stallation that followed the semestertheme: harmonic
unfolding. We started out with brainstorming, where
we discussed one idea after another, after analys-
ing and considering different options we decided to
create a new strategy for UNICEF’s poo2loo media
campaign. We wanted to create this, because we
felt that the current strategy for the campaign was
inefficient. Furthermore, we realized that we could
also incorporate our original thought of challenging
peoples’ privacy. Since we wanted to make a new
strategy for UNICEF, we decided to use the exhibition
as two test days, to see if the new suggestion with an
interactive installation could be a successful sugges-
tion to their campaign.
When we knew what issue we wanted to work with,
we set out to find proper background theory for
our decisions. This meant taking a detailed look at
poo2loo, so we would understand the problem bet-
ter. Furthermore, after having chosen to work with an
interactive installation, we had to research how we
could make people interact with our installation. Last
but not least, we investigated how to create an ef-
fective infographic, to help us relay more information
about the issue to the visitors.
The setup of the installation was quite simple. This
allowed us to be flexible with the placement of it.
All the installation would need was a relatively big,
open space, with a clear wall for projections. We
hoped that this would provide the visitors of the exhi-
bition with a sense of being in an open space, where
a lot of people could see them interacting with the
toilets. In order to project on the wall we needed a
stand of some sort for the projector. Hence why we
chose to use a shelf, since it had a sufficient height so
we could avoid people walking in front of the projec-
tor and thus creating shadows on the projection. The
fact that we were able to contain equipment inside
that construction was practical since we were going
to place some of the electronic components inside
it, and then cover it with black cloths for a more aes-
thetic look. To control the projection we used six FSR
sensors. These sensors would be taped directly un-
derneath the toilet seat. The choice to place the sen-
sors underneath the seats was because we felt that
would be the best place to put them for an accurate
reading and it would hide the wiring and therefore
look better as well. The sensors would activate when
people sat down on the toilet. When people interact-
ed with a toilet, they would remove some of the black
squares that were blocking the projection and for the
entire projection to be without any squares, all three
toilets would have to be activated at the same time.
The Arduino contained that part of the code, which
monitored the input of the sensors and sent it to the
computer to control the projection accordingly. Most
components were placed inside the shelf together
with the laptop.The three toilets were placed next to
each other in close proximity, resembling a bench, in
the middle of the space. With this we ensured a com-
fortable-enough distance between the visitor and the
wall, but also ensured that their privacy would be
confronted, since all the people within and around
the space could see them sitting on the toilet.
Ever since the beginning of the project, we were am-
bitious and experimental. This helped us in the first
part of the process, because we knew from previous
experience that getting a good start was impor-
tant both for the group’s moral and getting out of
the gates. When looking back on the entire process,
there are things that could have been handled differ-
ently and we could have been more prepared. That
being said, all of us we were pleasantly surprised
and satisfied with the feedback and reactions we ac-
quired throughout the two exhibition days.
56
Conclusion
Our project dealt with the problem of trying to improve the efficacy issue
with poo2loo’s media campaign, trough the use of harmonic unfold-
ing, interactive and dynamic installation art. We decided on creating
an installation, which would facilitate the communication of information
through interaction and play. The aspect of harmonic unfolding hap-
pened whenever there were three people interacting with the instal-
lation, in return making the projection unfold. Moreover, there was as
an autonomous feature incorporated in the projection and sound, as
they would be running constantly throughout the entire exhibition. This
directly addresses the dynamic art aspect that was mentioned earlier.
The interaction is a big part of People Poop, as people would have to sit
publicly on a toilet, knowing that the audience that is present could see
them. We were aware that the visitors might not sit on them as they were
placed in an open space, having no resemblance to its normal use.
For that reason, we used three toilets, hoping that this would make the
visitors interact with the toilets, as they would not be alone. The partici-
pation from the guests was crucial for our project, because without any
interaction, our attempt to improve the efficacy of poo2loo’s campaign
would have been a failure.
That being said, we believe that we successfully confirmed our hypoth-
esis. Our main goal was to create an installation that people would
interact with so we could collect data, in order to prove that our strategy
could indeed improve the effectiveness of the campaign. We consider
that we accomplished this goal, as the two exhibition days alongside
the complied survey data clearly showed that interaction and play did
heighten the interest in what was being presented.
Figure 43
The Exhibition
Source: Hertzberg, 2014
57
58
Works Cited
Abhiyan, S.B., (2014). Best Current Affairs. [Online] Available at: http://www.bestcurrentaffairs.com/swa-
chh-bharat-abhiyaan/ [Accessed 24 November 2014].
Ascott, R., (2013). Telematoc Embrace: Visionary Theories of Art and Technology and Consciousness. Los
Angeles: University of California Press.
Banzi, M. (2013). Arduino [Computer Program & Micro Controller] Available at: http://arduino.cc [9 De-
cember 2014]
Bristow, W., (2010). Stanford Encyclpedia of Philosophy - Enlightenment. [Online] Available at: http://plato.
stanford.edu/entries/enlightenment/ [Accessed 13 December 2014].
Brooks, N., (2007). Imminent Water Crisis in India. [Online] Available at: http://www.arlingtoninstitute.org/
wbp/global-water-crisis/606#_ftn2 [Accessed 24 November 2014].
Candy, L. & Edmonds, E., (2002). Explorations in Art and Technology. London: Springer-Verlag.
Candy, L. & Ferguson, S., (2014). Interactivity in the Digital Age. Sydney: Springer.
CB, C.B., (2014). The designer’s guide to the Golden Ratio. [Online] Available at: http://www.creativebloq.
com/design/designers-guide-golden-ratio-12121546 [Accessed 13 December 2014].
Cookson, C., (2013). Edward Tufte. [Online] Available at: http://www.ft.com/intl/cms/s/2/dda1cb5c-f4c0-
11e2-a62e-00144feabdc0.html [Accessed 12 December 2014].
Costello, B., (2009). Academia.edu. [Online] University of Technology, Sydney, Australia. Available at:
https://www.academia.edu/9340364/Play_and_the_Experience_of_Interactive_Art [Accessed 11 Decem-
ber 2014].
Delhi Jal Board, (2014). Welcome to the Department of Delhi Jal Board. [Online] Available at: http://www.
delhi.gov.in/wps/wcm/connect/DOIT_DJB/djb/home [Accessed 24 November 2014].
Descartes, R., (2010). Meditations on First Philosophy in which are demonstrated the existence of God and
the distinction between the human soul and body.
Descartes, R., (2013). Philosphical Works: Rendered Into English (Vol. 1). London: Forgotten Books. Origi-
nally published in 1911.
Dewey, J., (1934). Art as Experience. Bew York: Putnam.
Edmonds, E. & Cornock, S., (1973). The Creative Process Where the Artist Is Amplified or Superseded by the
Computer. Cambridge GB: The MIT Press.
Gero, J.S. & Maher, M.L., (2005). Computational and Cognitive Models of Creative Design VI. In Gero,
J.S. & Maher, M.L., eds. International Conference of Computational and Cognitive Models of Creative De-
59
sign VI. Heron Island, 2005. Key Centre of Design Computing and Cognition. http://catalogue.nla.gov.au/
Record/3638699 [accessed: 16-11-2014].
Gudiksen, S.K. & Brandt, E., (2014). The Service Ouroboros: Designing persona service cycles. In Sangiorgi,
D., Hands, D. & Murphy, E., eds. 4th Service Design and Service Innovation Conference. Lancaster, 2014. Lan-
caster University. 4th service conference, Lancaster, England. P. 114. [online] Accessed 13-12-2014. Available
at:<>.
Hartson, H.R., (2003). Cognitive, physical, sensory, and functional affordances in interaction design. Con-
cept Paper. Blacksburg: Virginia Tech.
Heinrich, F., (2008). On the beauty of interactive art. Aalborg: N/A.
Hills, D., Edmonds, E. & Pisan, Y., (2008). Towards a generic framework for situated collaborative story-
telling. In Australasian Conference On Interactive Entertainment. New York, 2008. ACM. Available at: http://
dl.acm.org/citation.cfm?id=1514405 [Accessed: 16-11-2014].
Hills, D. et al., (2008). Towards a Generic Framework for Situated Collaborative Storytelling. [Online]
Australia: Brisbane.
Huizinga, J., (1949). Homo ludens, a study of a play-element in culture. Boston: Beacon Press.
Hume, D., (1759). The Standard of Taste.
India Sanitation Portal, (2014). Sanitation Roundtable on Achieving Nirmal Bharat (As Par (MRD, 2014)t of
Take Poo To Loo Campaign). [Online] Available at: http://www.indiasanitationportal.org/sites/default/files/
National_Roundtable_on_Sanitation_6_March_2014_Flyer_cum_Schedule.pdf [Accessed 11 December
2014].
Juul, J., (2005). Half-real : video games between real rules and fictional worlds. Cambridge: MIT Press.
Müller-Brockmann, J., (1996). Grid Systems in Graphic Design. N/A: Niggli Verlag.
McCarthy,J., (2014). HowALack OfToilets Puts India’sWomenAtRisk OfAssault. [Online]Available at:http://
www.npr.org/blogs/parallels/2014/06/09/319529037/indias-rape-uproar-ignites-demand-to-end-open-defeca-
tion [Accessed 24 November 2014].
MRD, (2014). Ministry of Rural Development - Government to spend about 2 lakh Crore rupees for Swachh
Bharat Mission more than 11 core toilets will be built in 5 years. [Online] Available at: http://pib.nic.in/newsite/
erelease.aspx?relid=110036 [Accessed 24 November 2014].
NIC, DeitY, MoCIT & India, G.o., (2014). National Portal of India. [Online] Available at: http://india.gov.in/
india-glance/profile [Accessed 24 November 2014].
PRB, (2014). Population Reference Bureau. [Online] Available at: http://www.prb.org/pdf14/2014-world-pop-
ulation-data-sheet_eng.pdf [Accessed 24 November 2014]
60
Putnam, L. Kuchera-Morin, J., Wright, M., (2010). Allosystem, California [Computer Program] Available at:
http://www.allosphere.ucsb.edu [Accessed: 8 December 2014]
r.i.c.e., (2014). Rice Institue. [Online] Available at: http://riceinstitute.org/maps/2223-2/ [Accessed 12 De-
cember 2014].
Salen, K. & Zimmerman, E., (2003). Rules of Play - Game Design Fundamentals. London: MIT Press. Availa-
ble at: http://gamifique.files.wordpress.com/2011/11/1-rules-of-play-game-design-fundamentals.pdf [accessed
20 November 2014].
Sengupta, S., (2006). The NewYork Times - In Teeming India, Water Crisis Means Dry Pipes and Foul Sludge.
[Online] Available at: http://www.nytimes.com/2006/09/29/world/asia/29water.html?pagewanted=all&_r=0
[Accessed 24 November 2014].
Simanowski, R., (2011). Electronic Meditations: Digital Art and Meaning Reading Kinetic Poetry, Text Ma-
chines, Mapping Art and Interactive Installations. London: University of Minnesota Press.
Soegaard, M., (2003). The Interaction and Design Foundation. [Online] Available at: https://www.interac-
tion-design.org/encyclopedia/affordances.html [Accessed 9 December 2014].
Stroud, B., (1981). Hume. New York: Routledge.
Sutton-Smith, B., (2001). The ambiguity of play. 1st ed. USA: Harvard University Press.
Søndergaard, M. (2014). Art in Context - Aesthetic Theory. Introduction. Available at: https://www.moodle.
aau.dk/course/view.php?id=9510 [Accessed: 13 December 2014]
Take Poo to the Loo, (2013). UNICEF’s Work. [Online] Available at: http://www.poo2loo.com/ [Accessed
24 November 2014].
Taylor, C. & Buckle, S., (2011). Hume and the Enlightenment. London: Pichering & Chatto.
Tufte, E., (2001). The Visual Display of Quantitative Information. Cheshire, Conneticut: Graphics Press.
Tufte, E., (2006). Beautiful Evidence. Cheshire, Conneticut: Graphics Press.
UNICEF INDIA, (2013). Water, Environment and Sanitation. [Online] Available at: http://www.unicef.org/
india/wes_209.htm [Accessed 24 November 2014].
UNICEF INDIA, (2014). Poo Party. [Online Video] Available at: https://www.youtube.com/watch?v=_peU-
xE_BKcU [Accessed 30 November 2014]
United Nations, (2013). India – No toilet, no bride. [video online] Available at: https://www.youtube.com/
watch?v=pyhFGNar08Y [Accessed 23 November 2014].
61
University of St. Gallen, (2011). What is Design Thinking? [Online] Available at: http://dthsg.com/what-is-de-
sign-thinking/ [Accessed 11 December 2014].
UTS, (2014). University of Technology Sydney. [Online] Available at: http://www.uts.edu.au/staff/ernest.ed-
monds [Accessed 13 December 2014].
Zafer, B. & Edmonds, E., (2008). Designing for Creative Engagement. Sydney: Elsevier.
Pictures
Figure 1. Mr Poo from the UNICEF’s Campaign, “Take Poo to the Loo”, 2014. [Online] Available at: http://
www.poo2loo.com [Accessed 15 December 2014]
Figure 2: The Statesman’s Yearbook, edited by Dr. Barry Turner. [Online] Available at:
http://www.statesmansyearbook.com/entry?entry=countries_dc_in[Accessed 15 December 2014]
Figure 3: Pledge For a Poo Free India. [Online] Available at: http://unicefindia.tumblr.com/post/67655503264/
pledge-for-a-poo-free-india [Accessed 15 December 2014]
Figure 4: Official Poo2Loo Webpage. [Online] Available at: http://www.poo2loo.com/ [Accessed 15 Decem-
ber 2014]
Figure 5: Hertzberg, M., 5 December 2014. Installation. [Photograph]
Figure 6: Interactivity and Play. [Collage] In: Cornock & Edmonds, (1973). The Creative Process Where the
Artist Is Amplified or Superseded by the Computer, p.13
Figure 7: [Collage] In: Salen, K. & Zimmerman, E., (2003). Rules of Play - Game Design Fundamentals.
London: MIT Press, 2003, p.9, ch.7. Available at: http://gamifique.files.wordpress.com/2011/11/1-rules-of-play-
game-design-fundamentals.pdf [Accessed 20 November 2014].
Figure 8: [Collage] In: Salen, K. & Zimmerman, E., (2003). Rules of Play - Game Design Fundamentals.
London: MIT Press, 2003, p.2, ch.7. Available at: http://gamifique.files.wordpress.com/2011/11/1-rules-of-play-
game-design-fundamentals.pdf [Accessed 20 November 2014].
Figure 9: [Collage] In: Salen, K. & Zimmerman, E., (2003). Rules of Play - Game Design Fundamentals.
London: MIT Press, 2003, p.3, ch.22. Available at: http://gamifique.files.wordpress.com/2011/11/1-rules-of-play-
game-design-fundamentals.pdf [Accessed 20 November 2014].
Figure 10: Interactivity and Play – Model of Engagement. [Collage] In: Zafer, B. & Edmonds, E., (2008).
Designing for Creative Engagement. Sydney: Elsevier, p.531.
Figure 11: Pauwels, D., 2000. Cloaca. [Online] Available at: http://www.artnet.com/magazine/reviews/fiers/
fiers1-9-1.asp [Accessed 16 December 2014].
62
Figure 12: Robbestad, M., 06 November 2014. Toilets before cleaned up [Photograph]
Figure 13: Robbestad, M., 13 December 2014. Toilet with attached sensors [Photograph]
Figure 14: Teglbjærg, L., 2014,Daniel Hristov testing how long one can sit on a toilet without getting numb
legs [Photograph]
Figure 15: Teglbjaerg, L., November 2014, Ouroboros service model [Photograph]
Figure 16: Design Thinking. [Online Image] Available at: http://dthsg.com/what-is-design-thinking/ [Accessed
14 December 2014]
Figure 17: Teglbjærg, L., 2014 First layout for the infographic con- cerning the situation in India of Open Def-
ecation
Figure 18: Minard, C., 1812, Infographic showing Napoleon’s troops’ tragric journey to Moscow
Figure 19: Teglbjaerg, L., 2014 Sketch for Infographic with Ganges River
Figure 20: Teglbjærg, L., 2014 2nd version of the Infographic
Figure 21: Teglbjærg, L., 2014 Infographic with applied Grid
Figure 22: Teglbjærg, L., 2014 Infographic with applied Fibonacci Spiral
Figure 23: Teglbjærg, L., 2014 Cut-out from Infographic
Figure 24: Teglbjærg, L., 2014 Cut-out from Infographic 2
Figure 25: Teglbjærg, L., 2014 The Final Infographic
Figure 26: SoundTube – Secret Sound, Directional Speaker. Available at: http://www.soundtube.com/index.
php/products/fp/ [Accessed: 12 December 2014]
Figure 27& 28: Teglbjærg, L., 2014, Pictures of the space we wanted to use for the exhibition
Figure 29: Arduino, 2014, Arduino code showing the parsin process
Figure 30: Sawtooth wave, 4 October 2009. [Online] Available at: http://www.pispeakers.com/Sawtooth_
Wave.gif [Accessed 12 December 2014]
Figure 31: Allosystem, 2014, Code showing the ‘update’member-function where the mValue is set
Figure 32: Allosystem, 2014, Code showing the logic and flow of statements in the program
Figure 33: Allosystem, 2014, Example of how the sawtooth wave is reversed from 0-1 to 1-0
Figure 34: FSR Sensor, 29 September 2011. [Online] Available at:
http://www.sensorwiki.org/lib/exe/detail.php/sensors/fsr_diagram.png?id=sensors%3Aforce-sensitive_resis-
63
tor&cache=cache [Accessed 11 December 2014]
Figure 35: Hristov, D., 2014
Our curcuit
Source: Hristov [Photograph]
Figure 36: Gonzalez, M., 2014, Pictures from the exhibition [Photograph]
Figure 37: Gonzalez, M., 2014 
Pictures from the exhibition [Photograph]
Figure 38: Teglbjærg L., 2014, Survey Results [Diagram]
Figure 39: Teglbjærg L., 2014, Survey Results [Diagram]
Figure 40: Teglbjærg L., 2014, Survey Results [Diagram]
Figure 41: Teglbjærg L., 2014, Survey Results [Diagram]
Figure 42: Hertzberg, M., 2014, Respondents filling out surveys
Figure 43: Hertzberg, M., 2014,The Exhibition
64
Appendix
Annex 1
65
Annex 2
Source Code (Arduino)
December 16, 2014
#include <BAP.h>
using namespace bap;
unsigned char seq = 0;
int sendMe;
int sendMe1;
int sendMe2;
int sendMe3;
int sendMe4;
int sendMe5;
void setup () {
Serial.begin (19200);
}
void loop () {
int sensorValue = analogRead(A0);
int sensorValue1 = analogRead(A1);
int sensorValue2 = analogRead(A2);
int sensorValue3 = analogRead(A3);
int sensorValue4 = analogRead(A4);
int sensorValue5 = analogRead(A5);
sendMe = map(sensorValue , 0, 1023, 0, 255);
sendMe1= map(sensorValue1 , 0, 1023, 0, 255);
sendMe2= map(sensorValue2 , 0, 1023, 0, 255);
sendMe3= map(sensorValue3 , 0, 1023, 0, 255);
sendMe4= map(sensorValue4 , 0, 1023, 0, 255);
sendMe5= map(sensorValue5 , 0, 1023, 0, 255);
unsigned char data [5];
data [0] = sendMe;
data [1] = sendMe1;
data [2] = sendMe2;
data [3] = sendMe3;
data [4] = sendMe4;
data [5] = sendMe5;
const unsigned int maxBufferSize = 260;
unsigned char buffer[maxBufferSize ];
int bytesWritten = createPacket(buffer , data ,6, seq ++);
Serial.write(buffer , bytesWritten );
delay (50);
}
1
Annex 3
Source Code
December 16, 2014
#include "allocore/io/al_Serial.hpp"
#include "allocv/ al_VideoCapture .hpp"
#include "allocore/io/al_App.hpp"
#include "Gamma/SamplePlayer.h"
#include "periodicRamp.h"
#include <iostream >
#include "BAP/BAP.h"
using namespace al;
class MyApp : public App , public VideoCaptureHandler
{
public:
Mesh mesh;
Texture texture;
serial :: Serial serial;
bap:: Parser parser;
al:: VideoCapture vid;
PeriodicRamp rampScale , rampScale1 ,rampScale2;
gam:: SamplePlayer <> play;
float scaleAmount;
float scaleAmount1;
float scaleAmount2;
bool rampDown;
bool rampDown1;
bool rampDown2;
MyApp ()
:rampDown (0), rampDown1 (0), rampDown2 (0), scaleAmount (1),
scaleAmount1 (1), scaleAmount2 (1)
{
serial.setPort("/dev/ttyACM0");
serial.setBaudrate (19200);
serial.setTimeout (25);
serial.open ();
if(! serial.isOpen ())
{
std:: cout << "Error opening serial port .n";
exit (0);
}
rampScale.freq (1);
rampScale1.freq (1);
1
Annex 4
/* mesh.primitive(Graphics :: TRIANGLES );
addCube(mesh );
mesh.color(HSV(0, 1, 1));
// mesh.generateNormals (); */
mesh.primitive(Graphics :: TRIANGLE_STRIP );
mesh.vertex (-0.5, -0.5);
mesh.vertex( 0.5, -0.5);
mesh.vertex (-0.5, 0.5);
mesh.vertex( 0.5, 0.5);
// mesh.color(HSV(0, 0, 0));
/* Image image;
image.load( RUN_MAIN_SOURCE_PATH "images/img1.png ");
zTexture.allocate(image.array ()); */
for (float i = 0; i < 4; ++i)
{
mesh.color(HSV(0, 0, 0));
}
vid.open( RUN_MAIN_SOURCE_PATH " ProjectionVideo2 .mp4");
play.load( RUN_MAIN_SOURCE_PATH "soundfiles/ProjAudio.wav");
attach(vid);
startVideo ();
//nav (). pos (2.15 ,1.085 ,6.3);
nav (). pos(0, 0, 6.3);
// initWindow(Window ::Dim (600 ,400) , "", 40, Window :: DEFAULT_BUF );
initWindow ();
initAudio (44100 , 128, 2,0);
stereo (). clearColor(HSV (0 ,0 ,1));
window (). remove(navControl ());
}
void onSound(AudioIOData& io)
{
gam:: sampleRate(io.fps ());
while(io ()){
float out1 = play ();
float out2 = out1;
play.loop ();
io.out (0) = out1;
io.out (1) = out2;
}
}
void onAnimate(double dt)
{
/* float angularVelocity = 30;
float deltaAngle = dt * angularVelocity ;
float deltaAngle1 = (M_PI /3 * dt)* angularVelocity ;
2
rotationAngle += deltaAngle;
rotationAngle1 += deltaAngle1;*/
// First , we read bytes off the serial bus into a buffer.
// The buffer size should be around the size of one packet given the
// sender is sending packets at around the graphics frame rate.
unsigned char buffer [16];
int bytesRead = serial.read(buffer , sizeof(buffer ));
// printf (" read %d bytesn", bytesRead );
// Next , we parse the byte buffer for packets.
// Loop through each byte read:
for(int i=0; i<bytesRead; ++i)
{
// Input the next byte into the parser;
//it returns true when there is a packet
if(parser.inputByte(buffer[i]))
{
// Here , we deal with the parsed packet (just printing it out)
std:: cout << "seq: " << int(parser.seq ()) << "n";
std:: cout << "len: " << int(parser.len ()) << "n";
for(int j=0; j<parser.len (); ++j)
{
std:: cout << "data[" << j << "] = " << int(parser.data(j)) << "n";
}
///Check data from sensor #1+2 when ramp is done ()
if(rampScale.done ())
{
bool sensorOn;
if(parser.data (0) && parser.data (1) >= 200) sensorOn = true;
else if (parser.data (0) || parser.data (1) <= 200) sensorOn = false;
// Check for threshold + PREVSTATE
if (sensorOn == true && rampDown == false)
{
rampDown = true;
rampScale.reset ();
}
else if (sensorOn == false && rampDown == true)
{
rampDown = false;
rampScale.reset ();
}
}
///Check data from sensor #3+4 when ramp is done ()
if(rampScale1.done ())
{
bool sensorOn;
if(parser.data (2) && parser.data (3) >= 200) sensorOn = true;
else if (parser.data (2) || parser.data (3) <= 200) sensorOn = false;
// Check for threshold + PREVSTATE
if (sensorOn == true && rampDown1 == false)
{
3
rampDown1 = true;
rampScale1.reset ();
}
else if (sensorOn == false && rampDown1 == true)
{
rampDown1 = false;
rampScale1.reset ();
}
}
///Check data from sensor #5+6 when ramp is done ()
if(rampScale2.done ())
{
bool sensorOn;
if(parser.data (5) >= 200) sensorOn = true;
else if (parser.data (4) || parser.data (5) <= 199) sensorOn = false;
// Check for threshold + PREVSTATE
if (sensorOn == true && rampDown2 == false)
{
rampDown2 = true;
rampScale2.reset ();
}
else if (sensorOn == false && rampDown2 == true)
{
rampDown2 = false;
rampScale2.reset ();
}
}
}
}
float ts = rampScale.value ();
float ts1 = rampScale1.value ();
float ts2 = rampScale2.value ();
rampScale.update(dt);
rampScale1.update(dt);
rampScale2.update(dt);
///Toilet #1 scale set
if(rampDown)
{
scaleAmount = (1 - ts);
}
else if(rampDown == false)
{
scaleAmount = ts;
}
///Toilet #2 scale set
4
if(rampDown1)
{
scaleAmount1 = (1 - ts1);
}
else if(rampDown1 == false)
{
scaleAmount1 = ts1;
}
///Toilet #3 scale set
if(rampDown2)
{
scaleAmount2 = (1 - ts2);
}
else if(rampDown2 == false)
{
scaleAmount2 = ts2;
}
}
virtual void onVideo(VideoCapture& vidcap , int streamIdx)
{
if(vidcap.retrieveFlip(texture.array ()))
{
texture.format(Graphics ::BGR);
if(vidcap.loop ()) play.reset ();
}
}
void onDraw(Graphics& g, const Viewpoint& v)
{
// light.dir (0 ,0 ,4);
// light ();
///2 rectangles
/*g.pushMatrix(Graphics :: MODELVIEW );
g.translate (0, 0.55);
g.scale(scaleAmount );
g.draw(mesh );
g.popMatrix ();
g.pushMatrix(Graphics :: MODELVIEW );
g.translate (0, -0.55);
g.scale(scaleAmount1 );
g.draw(mesh );
g.popMatrix ();*/
float translateX = 2.07;
5
float translateY = 1.03;
float translateZ = 0.2;
///1
g.pushMatrix(Graphics :: MODELVIEW );
g.translate (0- translateX , 0-translateY ,translateZ );
g.scale(scaleAmount2 );
g.draw(mesh );
g.popMatrix ();
///2
g.pushMatrix(Graphics :: MODELVIEW );
g.translate (1*1.03 - translateX , 0-translateY ,translateZ );
g.scale(scaleAmount1 );
g.draw(mesh );
g.popMatrix ();
///3
g.pushMatrix(Graphics :: MODELVIEW );
g.translate (2*1.03 - translateX , 0-translateY ,translateZ );
g.scale(scaleAmount2 );
g.draw(mesh );
g.popMatrix ();
///4
g.pushMatrix(Graphics :: MODELVIEW );
g.translate (3*1.03 - translateX , 0-translateY ,translateZ );
g.scale(scaleAmount );
g.draw(mesh );
g.popMatrix ();
///5
g.pushMatrix(Graphics :: MODELVIEW );
g.translate (4*1.03 - translateX , 0-translateY ,translateZ );
g.scale(scaleAmount );
g.draw(mesh );
g.popMatrix ();
///6
g.pushMatrix(Graphics :: MODELVIEW );
g.translate (0- translateX , 1*1.03 - translateY ,translateZ );
g.scale(scaleAmount1 );
g.draw(mesh );
g.popMatrix ();
///7
g.pushMatrix(Graphics :: MODELVIEW );
g.translate (1*1.03 - translateX , 1*1.03 - translateY ,translateZ );
g.scale(scaleAmount1 );
g.draw(mesh );
g.popMatrix ();
///8
g.pushMatrix(Graphics :: MODELVIEW );
g.translate (2*1.03 - translateX , 1*1.03 - translateY ,translateZ );
g.scale(scaleAmount );
g.draw(mesh );
g.popMatrix ();
///9
g.pushMatrix(Graphics :: MODELVIEW );
g.translate (3*1.03 - translateX , 1*1.03 - translateY ,translateZ );
g.scale(scaleAmount1 );
g.draw(mesh );
g.popMatrix ();
///10
g.pushMatrix(Graphics :: MODELVIEW );
g.translate (4*1.03 - translateX , 1*1.03 - translateY ,translateZ );
g.scale(scaleAmount2 );
g.draw(mesh );
g.popMatrix ();
6
///11
g.pushMatrix(Graphics :: MODELVIEW );
g.translate (0- translateX , 2*1.03 - translateY ,translateZ );
g.scale(scaleAmount1 );
g.draw(mesh );
g.popMatrix ();
///12
g.pushMatrix(Graphics :: MODELVIEW );
g.translate (1*1.03 - translateX , 2*1.03 - translateY ,translateZ );
g.scale(scaleAmount2 );
g.draw(mesh );
g.popMatrix ();
///13
g.pushMatrix(Graphics :: MODELVIEW );
g.translate (2*1.03 - translateX , 2*1.03 - translateY ,translateZ );
g.scale(scaleAmount );
g.draw(mesh );
g.popMatrix ();
///14
g.pushMatrix(Graphics :: MODELVIEW );
g.translate (3*1.03 - translateX , 2*1.03 - translateY ,translateZ );
g.scale(scaleAmount );
g.draw(mesh );
g.popMatrix ();
///15
g.pushMatrix(Graphics :: MODELVIEW );
g.translate (4*1.03 - translateX , 2*1.03 - translateY ,translateZ );
g.scale(scaleAmount2 );
g.draw(mesh );
g.popMatrix ();
g.nicest ();
/*for(int i=0; i<3; ++i)
{
for(int k=0; k<5; ++k)
{
g.pushMatrix(g.MODELVIEW );
g.translate(k*1.03 -2.15 , i*1.03 -1.085 , 0.2);
g.scale(scaleAmount /1.3);
// g.rotate(rotationAngle , 0,0,1);
// g.rotate(rotationAngle1 , 0,0,0);
g.draw(mesh );
g.popMatrix ();
g.nicest ();
}
}*/
g.color(RGB (1));
texture.quad(g, 3.5* vid.aspect (), 3.5, -1.75* vid.aspect (), -1.75);
// texture.quad(g, 2*vid.aspect (), 2, -vid.aspect (), -1);
}
};
7
int main ()
{
MyApp (). start ();
}
8
1%	
  
60%	
  14%	
  
1%	
  
4%	
  
5%	
  
15%	
  
What	
  is	
  your	
  general	
  view	
  on	
  India?	
  
india	
  is	
  clean	
  
india	
  is	
  dirty	
  
everyone	
  in	
  india	
  is	
  poor	
  
lots	
  of	
  people	
  in	
  India	
  are	
  rich	
  	
  
India's	
  populaOon	
  has	
  good	
  access	
  to	
  a	
  
toilets	
  
India's	
  populaOon	
  is	
  well	
  educated	
  	
  
other	
  
0	
  
10	
  
20	
  
30	
  
40	
  
50	
  
60	
  
70	
  
80	
  
90	
  
100	
  
yes	
   no	
  
did	
  your	
  mood	
  change	
  during	
  the	
  experience?	
  
Annex 5
0	
  
20	
  
40	
  
60	
  
80	
  
100	
  
120	
  
yes	
  	
   no	
  
did	
  the	
  element	
  of	
  playfulness	
  help	
  you	
  
understand	
  to	
  the	
  subject	
  of	
  the	
  video?	
  
29%	
  
29%	
  
28%	
  
14%	
  
Select	
  Elements	
  of	
  play	
  you	
  experienced	
  while	
  interac>ng	
  
exploraOve	
  
it	
  created	
  a	
  feeling	
  of	
  sympathy	
  
(	
  for	
  others	
  orcontext	
  of	
  the	
  
artwork	
  )	
  
simple	
  
other	
  
6%	
  
20%	
  
74%	
  
what	
  made	
  you	
  stop	
  interac>ng	
  with	
  the	
  
installa>on?	
  
it	
  was	
  confusing	
  
i	
  got	
  bored	
  of	
  the	
  video	
  
other	
  
87%	
  
13%	
  
Did	
  the	
  installa>on	
  enlighten	
  you	
  about	
  the	
  
issues	
  in	
  India?	
  
yes	
  
no	
  
0	
  
1	
  
2	
  
3	
  
4	
  
5	
  
6	
  
7	
  
8	
  
9	
  
10	
  
Before	
   APer	
  
On	
  a	
  ra>o	
  from	
  1-­‐10,	
  how	
  interested	
  were	
  
you	
  in	
  the	
  issue?	
  
Before	
  and	
  aPer	
  seeing	
  the	
  exhibiOon	
  
49%	
  
51%	
  
Did	
  you	
  know	
  about	
  the	
  open	
  defeca>on	
  
issue	
  in	
  India	
  prior	
  to	
  aFending	
  the	
  
exhibi>on?	
  
yes	
  
no	
  
26%	
  
22%	
  
21%	
  
21%	
  
6%	
  
3%	
  
1%	
  
Select	
  Elements	
  of	
  play	
  you	
  experienced	
  while	
  
interac>ng	
  
capOvaOng	
  
exploraOve	
  
it	
  created	
  a	
  feeling	
  of	
  
symphaty	
  (	
  for	
  others	
  
orcontext	
  of	
  the	
  artwork	
  )	
  
simple	
  
boring	
  
difficult	
  
0	
  
20	
  
40	
  
60	
  
80	
  
100	
  
120	
  
140	
  
yes	
   no	
   do	
  not	
  know	
  
did	
  you	
  enjoy	
  the	
  element	
  of	
  play	
  in	
  the	
  
installa>on?	
  	
  

People-Poop-Report

  • 1.
    1 People oop 3rd Semester Project-Harmonic Unfolding - Dynamic Art Art and Technology - Aalborg University Supervisor: Elizabeth Ann Jochum Brinthan Pushparupan, Daniel Hristov, Magda Hertzberg and Liva Stubbe Teglbjaerg OPEN DEFECATION INDIA A G A I N S T
  • 2.
    2 Abstract The problem thatweare addressing is the continuous on-going practice of open defecation in India that results in severe problems. The main focus is going to lie with the health aspect of this critical issue and UNICEF’s approach to it, through their media cam- paign: Poo2Loo. Its efficacy and how it goes about raising awareness is what we are going to address. We wanted to demonstrate how interactivity and theories about play applied to installation art could help raise awareness and facilitate the communica- tion of information on this matter. We are combining aspects of dynamic, autonomous and harmonic un- folding art, as part of the semester theme. At our exhibition we observed a raise in interest as a result of our installation’s playfulness. Moreover, the visitors felt further informed post-interaction, without us attempting to evoke guilt. Rather, we wanted to engage them on an intellectual level, as that would be a far stronger reaction. Figure 1 Mr Poo from Poo2Loo Camapign Source: Take the Poo to the Loo, 2014
  • 3.
  • 4.
    4 Table of Content Abstract2 Introduction 6 Concept 7 Background Theory 8 India 8 Sanitation Issues 8 Water 8 Open Defecation 9 Campaigns 10 The Swachh Bharat Mission 10 Poo2Loo 11 Purpose of our installation in relation to this issue 12 Theory 13 Interaction in art 13 Interactive Art 14 Interactive Art and Play 15 User Experience 19 Aesthetics 21 Beauty in Interactive Art 22 Aesthetics and Experience in Art 23 Education and Art 24 Creative Process 26 Stage 1 – Planning 26 Stage 2 – Brainstorming 26 People Poop 26 Stage 3 – Concept and Research 27 Stage 4 – Creating the Project 28 Getting and cleaning toilets 28 Test 28 Materials 29 Video 30 Methodologies 31 Ouroboros 31 Grids and Golden Ratios 33
  • 5.
    5 The figures 38 Setup42 Implementation 44 Code 44 Technical Choices 45 Environment and micro-controller 46 Sensors 46 Observations 48 Discussion and Future Work 53 Summary 55 Conclusion 56 Works Cited 58 Pictures 61 Appendix 64
  • 6.
    6 Introduction In this semesterproject we chose to prioritize working with the digital media and creating a concept that would fit the semester theme, by creating something sculptural. In the process we focused on the aspect of ‘problem based learning’ and made our final decision concerning our concept based on this in combination with the theme “Harmonic Unfolding”. We were motivated to work with a concrete problem and trying to find a form of artistic solution that could, perhaps, be used in the real world afterwards. India counts for 16 per cent of Earths entire population today, and is the second most populated country just after China with its’ 1.2 billion residents. Furthermore, almost half of India’s population practices open defecation. (Take Poo to the Loo, 2013) “This basic lack of sanitation costs India billions of dollars in eco- nomical loss caused by deceases linked to the under nutrition of children; stunting their growth and leads to one in every ten deaths in India”(United Nations, 2013) But what kind of solutions has been practiced in order to solve this major issue? UNICEF’s media campaign, POO2LOO is one among a very few number of solutions, and we believe that it’s not a very good one. The main aspect of this campaign is their mascot: Mr Poo, a giant poop that wanders the cities in India, trying to spread the message of how bad open defecation actually is. Furthermore, they use a humoristic music video, entirely spoken in English, in an attempt to spread the awareness and attention throughout the Internet. What we discovered even before we had settled on this subject as our main focus, was that it seemed, not a lot of people actually knew about the proportions and magnitude of this problem. Therefore, that became our mission. We wanted to research if people actually knew about the problem in India, or if they just did not care about it. Furthermore, we also wanted to combine installation art and play, to see if we could encourage peo- ple to use toilets with such an approach.
  • 7.
    7 Concept The purpose ofthis project is to address the way that poo2loo handles the issue of open defecation in India, by suggesting a new solution and raising awareness. This is the case as, we firmly believe that the afore- mentioned campaign’s efficacy is severely lacking. Our approach to this issue is through artistic theories of play and interaction, in a way that would encourage people in India to use a toilet. More than anything, the problem of open defecation in India is a cul- tural one and not economic, more people own cell phones than toilets. For the exhibition our intent was to use it as an experiment to see if our applied theory for the project, would prove to be successful. We used three toilets for the installation in order to test whether that would facili- tate encouragement of communication between the visitors. Furthermore, we incorporated the posters to address the raising of awareness and better understanding of the art piece as well, accord- ing to Hume’s theory. That aspect of our installation was important, as we wanted to simulate the real-world applications, through the combi- nation of edutainment in an interactive art installation.
  • 8.
    8 Background Theory In thischapter of the report we are going to discuss the country itself and its culture, introducing the differ- ent aspects that it has to offer. The points that we will elaborate on are as follows: • A brief description of India as a country and its culture. • Mention some of the main issues affecting the country and its population, but focusing on the one we have decided to work with. • Comment on some of the campaigns that are currently in progress, trying to help and decrease this critical health issue. • Lastly, the purpose of our installation in relation to this problem. India India is a South Asian country known as one of the oldest civilizations in the world, with an extensive vari- ety and rich cultural heritage, including the fact that it is the second most populated country with over 1.2 billion people. Becoming self-sufficient in agricultur- al production and is one of the most industrialized countries in the world and one of the few nations to have gone outer space to conquer nature for the benefit of the people. (NIC et al., 2014) Sanitation Issues Water One of the main crises India is experiencing is the lack of access to safe and clean drinking water. This is only getting worse since India takes place as the second most populated country in the world. Moreo- ver, it is expected for India to overtake China by 2050 with over 3 hundred million people; (PRB, 2014) this only increases the pressure on the water resources. Figure 2 Map over India Source: statesmansyearbook The decrease of India´s water supplies is mainly due to its mismanagement; over-pumping and pollution are one of the main contributors to this problem. Cli- mate change is also expected to worsen this situa- tion by causing unstable and unpredictable weather, which could highly diminish the supply of water com- ing from rainfalls and glaciers. (Brooks, 2007) This water crisis is essentially a manmade problem. Extremely poor management, unclear laws, govern- ment corruption and industrial and human waste have caused the water supplies to be useless due to the high quantity of pollution. The great demand of this limited resource from households, industry and agriculture has extensive implications for the future of this country. Since India does not regulate their water usage, it does not come as a surprise that there is not much regulation on pollution either. For an example; the New Delhi Jal Board, which is the government agen- cy committed to supply filtered water to the territory
  • 9.
    9 of Delhi (DelhiJal Board, 2014), extracts over 860 million litres (229 million gallons) of water every day from the largest single source of drinking water, the Yamuna River in New Delhi. However, as the Yamuna River leaves the city, it becomes New Delhi´s primary waste drain, with residents pouring over 3.6 billion litres (950 million gallons) of sewage into the river every day. New Delhi´s population has expanded a 41 per cent in the last 15 years, now reaching 16 million residents. As the number of people living in New Delhi and defecating into the river increases, more than half of the sewage poured goes untreat- ed. (Sengupta, 2006) Open Defecation In this case we decided to work with one of India´s most problematic issue, which is open defecation. This is a major problem that is affecting 48% per cent of the population of India, mostly children. Due to the disposing of their faeces in the open, increasing the risk of microbial contamination of water, which causes them to suffer from diarrhoea amongst other diseases. The exposure of children to these bacteria, viruses, etc. causes them to weaken and suffer from malnutrition, stunting and infections such as pneu- monia. Diarrhoea and worm infections are the two major health conditions that affect children and as a result their learning abilities are hindered. (UNICEF INDIA, 2013) Women and girls have to risk their safety and wait until the night falls in order to be able to go and re- lieve themselves, since they face shame and privation of personal dignity if they do so during the day. They have to avoid being seen by others. Moreover, the fact that harassment and rape occur during this act further increases the danger for their lives. (McCar- thy, 2014) Figure 3 Girl walking amongst trash Source: UNICEF INDIA
  • 10.
    10 Furthermore, there arecampaigns working on provid- ing toilets to the different towns and cities all around India, the hardest part comes down to changing their customs, this open defecation act has been tak- ing place for centuries now and the elderly are very close-minded when it comes to changing their habits. Hence why there are several campaigns that start out by teaching children, in schools around the coun- try, how to use toilets and the importance of proper hygiene, in order for them to teach the future gener- ation to do the same. As the director of Water Sanitation and Hygiene Pro- gram at the Bill and Melinda Gates Foundation says, that even affordable innovations will not alone solve India´s sanitation problems. India needs to change their mind-set from accepting that open defecation is a normal habit to it is not healthy. UNICEF has a campaign called WASH (water, san- itation and hygiene) in India. This campaign does not participate in an active way, meaning that they do not construct water systems or toilets directly, but instead they support the Indian Governments pro- grams through high-level technical advice. During the period of 2013-2017, WASH will focus on the improve- ment of the support and service of the delivery of: • Safe and sustainable water. • The elimination of open defecation and encour- age the communities to include hygiene practices in their lives. • WASH in schools and AWC´s (Association of Worlds Citizens). • Including the access to information and knowl- edge to guide WASH´s general program struc- ture. UNICEF will also work towards improving water, san- itation and hygiene practices in child and maternal health services and facilities. This way, teaching moth- ers how to improve their newborn and infants care. They help by showing how important it is to use toi- lets, be hygienic and WASH in schools, by providing them evidence of surveys and studies that show how changing one´s mind-set towards this more sanitary way of life ends up being an accomplishment. (Take Poo to the Loo, 2013) Campaigns As mentioned earlier in this chapter, we would intro- duce some of the campaigns that are working on helping to find a solution to this problem. There are many more campaigns fighting against this issue, but we will focus and talk about a big governmental cam- paign and the media one from UNICEF: poo2loo. The Swachh Bharat Mission The 2nd of October 2014, Prime Minister Narendra Modi announced the launch of a national-level campaign called Swachh Bharat Abhiyan (Cam- paign Clean India) by the Government of India. It covers 4041 statutory towns and aims to clean the streets, roads and infrastructure of the country. This campaign is India´s biggest ever cleanliness drive, including the participation of 3 million government employees and schools and college students in this event, encouraging the Indian people to spend 100 hours annually in this drive. (Abhiyaan, 2014) The campaign of Swachh Bharat is based on the words of Mahatma Gandhi, who once said: “Sanitation is more important than independence” (Gandhi, 1869-1948) They want to facilitate the access of every person to sanitation facilities including toilets, solid and liquid waste disposal systems, village cleanliness and safe and sufficient water supplies. This campaign aspires to achieve the vision of a cleaner India by October
  • 11.
    11 2019 as atribute to Mahatma Gandhi on his 150th birth anniversary. (MRD, 2014) Poo2Loo The campaign launched by UNICEF, called “Poo2Loo” was created in order to raise awareness about open defecation amongst youth and young adults around India. The IIT Delhi (Indian Institute of Technology) is partnering with UNICEF to organ- ize various activities among the younger population for the sake of teaching people about this sanitation issue. Their objective is to, through different organiza- tions (funding agencies, technology institutes, etc.), discuss how to create solutions and systems that can accelerate and stimulate different problematic areas that have been concerning the country. (India Sani- tation Portal, 2014 The campaign has a website from which it is possible to read about the issue, report cases of open def- ecation, help with donations to the campaign, etc. It heavily tries involves of the social media´s, such as Facebook, YouTube and Twitter. Some important facts that make it necessary to take action are: • Around 130 million households in India lack toi- lets. • More than 72 per cent of the rural population re- lieves themselves out in the nature. • Over 600 million of the 1 billion people in the world that has no access to a toilet. • The Hindu traditions encourage defecation in the open, away from home, to avoid ritual impurity. • Many people, mostly the Hindu dominated Gan- getic plains, still show a preference towards def- ecating in the open, even if they have toilets at home. • Since the 1960s, the child mortality rates have been higher in Hindu families than Muslim ones. • A staggering 67 per cent of all Hindu households, both rural and urban, practice open defecation, when compared to 42 per cent for the Muslim ones. • In India, women who lack access to toilets, no- tably in the rural areas, only go in the mornings and evenings to fields. This is when many rapes take place. • India has 17 per cent of the world´s population, but accounts for 60 per cent of the world’s popu- lation that is without sanitation. (Take Poo to the Loo, 2013) Figure 4 Illustration from Poo2Loo Campaign Source: poo2loo
  • 12.
    12 Purpose of ourinstallation in relation to this issue The main purpose of our installation when it comes to Open Defecation was to help one of the already launched campaigns working in order to help reduce this sanitation problem in India, which is as mentioned earlier the Poo2Loo campaign. It is a digital media campaign, meaning that people would have to acquire access to the Internet in order to visit their main webpage and watch Poo2Loo´s official video. This is the reason why we decided to create an art installation that would help by creating awareness and inform the public about this huge problem that millions of people suffer in India. Figure 5 Photograph from the Exhibition Source: Magda Hertzberg
  • 13.
    13 Theory This chapter willfocus on the definition of interactive art and elaborate on its different types. Additionally, we will introduce the concept of play, described by Brigid Costello as an important aspect of every inter- action. The main focus will be, play and interaction in art. The chapters will be continuously followed by reflection on how this theory of interaction and play relate to our project. Furthermore, it is going to ex- amine and analyse the aesthetical aspects of the in- stallation. Furthermore, it will comment on the crucial parts of beauty in interactive art. Interaction in art Ernest Edmonds, Professor of Information at Univer- sity of Technology, Sydney, (UTS, 2014) divided art into four different categories: • Static • Dynamic-Passive • Dynamic-Interactive • Dynamic-Interactive-Varying. We chose to work with this particular model, as it di- vides art into interactive and non-interactive groups. The model also presents a different view on the role of the artist by encouraging the artist to create an artwork that is able to engage the audience in in- teraction, by strengthening the relationship between the artwork and its’ users. This kind of engagement of the audience will be further elaborated later in this chapter. Static art, which is the first of the four categories, is explained as artworks such as painting, tape record- ing or video recordings that does not interact with the audience, because of the lack of actively engaging the audience with e.g. dialog. Overall, static art is traditional art. (Edmonds & Cornock, 1973, p.13) Dynamic-passive artwork is what we know as kinet- ic art. The object changes through time and can be influenced by interaction with the participant, but he does not have the power to control the outcome. The system can, furthermore, be modified by a computer program or by “environmental factors such as tem- perature and light”. (Gero & Maher, 2005, p.306) In the dynamic-interactive category, the specifica- tions from dynamic-passive artwork are valid, but the viewer is here taking an active role in co-creating an artwork. This is also what we know as participatory art. His movement causes changes in the system. He could for example be tracked by a video camera and motion detectors and then projected on the screen or wall. “Motion and sound capture techniques can be used to incorporate human activity into the way visual images and sounds are presented.” (Candy & Edmonds, 2002, p.263) The system output here, depends solely on user input. There can of course be more than one user of the system and several system elements. (Gero & Maher, 2005, p.306) The last category, dynamic-interactive-varying ap- plies to the second and third category that is also included in its specifications, but with the addition of a modifier that changes “the system or process in a way not allowed in its original definition” (Edmonds & Cornock, 1973, p.13) The modifier in the system could possibly be either human or a program. Edmonds calls the dynamic-interactive-varying system for a matrix, and specifies that the role of the par- ticipant in this particular system is essential. The art- work itself is a “designed sub-system with which he interacts. A participant must be seen simply in terms of the inputs to that subsystem (as an exogenous variable), for to try to design a system that takes a total account of a participant would present an in-
  • 14.
    14 commensurable problem. “(Ed- monds & Cornock, 1973, p.13)The processes that occur in the system are unpredictable, as they are based on the history of interaction between the participant and the artwork. (Edmonds & Cornock, 1973, p.13)For all ofthe mentioned categories see also figure 6) People Poop is intended to lie in the third category because of our particularinterestin influencingthe users’ input on the system’s output. Furthermore, we wanted to create an artwork that could be usable for more than one person at a time, hence the semester theme harmonic unfolding. We wanted to encourage the audience to par- ticipate actively in the interaction with People Poop, as we believed it would influence not only their ex- perience, but also their relation to the subject presented by us. Interactive Art When referring to interactive art, Roberto Simanowski, Professor of Creative Media and founder of many research studies, talks about a shift between traditional art and interactive art, and that the shift culminates around the user. He distinguishes that when approach- ing fine art, the viewer is just a pas- sive spectator, where in interactive art, his role shifts to active user/ in- teractor. (2011, p.121) He refers to Roy Scott’s words about the artists’ and spectators’ position: “In the past the artist played to win and so set the condi- tions that he always dominat- ed the play. The spectator was positioned to lose, in the sense that his moves were predeter- mined and he could form no strategy of his own.” (Ascott, 2003, p.111) Simanowski adds that in interac- tive art the viewer obtains a new way of participating - through co- creation of the artwork. Users movement of the body is essential for the artworks fulfilment. (2011, p.121) Dr Brigid Costello, working with research on play, games and interactive art, investigated similar concepts in her research “Play Figure 6 Interactive art Model Source: Edmonds & Cornock, 1973
  • 15.
    15 and the experienceof the interactive art”. “Audience participation is a key element of most definitions of interactive art, described by Huhta- mo as: ... something that needs to be actuated by a ‘user’. If the user ‘does nothing’, it remains unrealized potential...” (Costello, 2009, p.5) She refers to the artwork as not actually existing until an audience participates in it. In People Poop the participation of the audience for the fulfilment of the artwork is crucial. The piece has the informative function after the game is played, and without any user input the installation would lose its meaning and purpose. Simanowski suggests another aspect of the interac- tive installation, the self-discovery. He argues that through interacting with an interactive system we have a chance for self-discovery and self-reflection. He refers to works that in some ways reflect the body of the member of the audience through a camera, or a projection that follows the body of the viewer. This gives the participant the opportunity to “experience himself in a new way” (2011, p.123) Although, in People Poop the interaction is not with the participants’ own reflection of the body, as in an example of interactive art proposed by Simanowski, where the participants still have the chance to see the outcome of their movements. In People Poop the movement of the participant’s body creates chang- es, or unfolding, in the projection on the screen. The revealed video is not a direct projection of the inter- actor’s body, which Simanowski assimilates with the self-reflective element in interactive artworks in his book “Electronic Mediations”. People Poop is divided in two parts, the self-reflection in regards to the body and the self-discovery in re- gards to the context of the artwork. The self-reflection in regards to the body, is the outcome of the actions that participant is taking, the effect of his movement that results in changing projections on the screen. The self-discovery is the reflective part after seeing the video on the screen. The video has the informa- tive purpose about the open defecation issue, and we intended to influence the interactor’s’ self reflec- tion by revealing the difference about something that for the Danish public is unproblematic and obvious, but what the people in India does in an unusual and shocking way. Moreover, the element of sitting on the toilet (which for the Danish public is something pri- vate) in People Poop is changed into public activity - we intended for this element, as well, to bring some self-reflection. The self-reflective part appears in the physical and emotional transition that occurs while participants are interacting with People Poop. The physical tran- sition would be the user input, the movement of the users body while he is sitting/standing up that chang- es the projections on the screen, and his active par- ticipation that leads to the showing of the video. The emotional transition is the self-reflective part that we mentioned earlier. The viewer is supposed to get in- fluenced intellectually and mentally, through context of the played video, and the transition of the element of play that activates the video. Interactive Art and Play As previously mentioned, Dr Costello works in her re- search “Play and the experience of interactive art” with the concept of play as a strategy to engage the audience as co-creators of the artwork. As with Peo- ple Poop, our intentions were to engage the public in active interaction, without which the work would lose its meaning, we chose to focus on Dr Costello’s writings about play, and searched for definitions of play by other play theorists, such as Salen, Zimmer- man and Jesper Juul. We believed that applying the
  • 16.
    16 theory about playin our project would result in a more engaged audience that would be willing to see the video that we would be present at the exhibition. Dr Costello believes that “play” is being misplaced in the art world. She refers to play as something we assimilate with children’s world, something trivial and fool- ish, that does not fit inside the walls of an art museum. (Costel- lo, 2009, p.6) Furthermore, she claims in her work, that many art museums are too controlling of the audience’s behaviour by install- ing cameras and hire security to guards and makes the artworks “not-to-be-touched”. Instead she encourages more liberated envi- ronments for interactive installa- tions that would invite to play and interaction. (Costello, 2009, p.8) Nevertheless, she argues that it is the missing playfulness in the art- work that pushes the audience away from wanting to interact with it. (Costello, 2009, p.6) Dr Costello indicates that the diver- sity of play terminology depends on the different play theorists. She mentions the difficulty of defining a term that is so familiar for most us. (Costello, 2009, p.4) “We all play occasionally, and we all know what playing feels like. But when it comes to making theoretical statements about what play is: we fall into silliness” (Sutton-Smith, 2001, p.1) Additionally, she claims that play is something that we assimilate with a game, but that these two terms should be separate from each other. (Costello, 2009, p.32) The tables on the following page are created by Salen and Zimmer- man, and shows elements of game/play definitions according to differ- ent play theorists. In our report we will focus on the definition of play by Johann Huizinga, and compare it to the definition of a game. (See figure 7) Most of the definitions of game from figure 7 involved proceeding ac- cording to rules that limit the players. Other definitions point towards that game is goal-oriented. Juul asserts this aspect in his book Half-Real: “A game is a rule-based formal system with a variable and quan- tifiable outcome, where different outcomes are assigned different values, the player exerts effort in order to influence the outcome, the player feels attached to the outcome, and the consequences of the activity are optional and negotiable.” (2005, p.36) Other characteristics of a game mentioned by Juul are that in games there is “a need for the rules to be formal” (Costello, 2009, p.35). Moreover, according to Juul a game “excludes spontaneous improvisa- Elements of a game/play definition Abt Parlett Huizinga Caillois Suits Crawford Costikyan Sutton-Smith Proceeds according to rules that limit players x x x x x x x Conflict or contest x x x Goal-oriented/outcome-oriented x x x x x Activity, process, or event x x x Involves decision-making x x x Not serious and Absorbing x Never associated with material-gain x x Artificial/Safe/Outside ordinary life x x x Creates special social groups x Voluntary x x x Uncertain x Make-believe/Representational x x Inefficient x System of parts/Resources and Tokens x A form of art x Figure 7 Elements of Play Source: Salen & Zimmerman, 2003
  • 17.
    17 tional activities” (Costello,2009, p.35) Huizinga on the other hand, describes ‘a play’ as not being goal oriented. It is a “special form of ac- tivity, a social function” (1949, p.4) that is distinct from everyday life. He focuses on the ‘fun’ aspect of play, and describes play as something not serious and free, but at the same time absorbing the play- er. (1949, p.5) It is an activity that is never associat- ed with material gain. Huizinga writes: “It proceeds within its own proper boundaries of time and space according to fixed rules and in an orderly manner.” Additionally, he refers to play that creates an intimate space, in which different rules counts, and that it sep- arates us from the outside world. (1949, p.13) Salen and Zimmerman place the play and game terms in relation to each other as shown in figure 8. They position a game as a sub-set of a play. ‘Game’ that is formal and more strict, and ‘play’, which like a game, is still different from the ordinary life, but is more open, not serious, playful, and not goal orient- ed. “Playing Dodge Ball, for example, is playing a game: players obey a formalized set of rules and compete to win. The activities of playing on a see- saw, or horsing around on a jungle gym, how- ever, are forms of play, which do not constitute a game. Most forms of play are looser and less organized than games.” (2004,ch7, p. 2) Salen and Zimmerman, furthermore, introduces an- other model of play and game divides in three cate- gories: • Game play • Ludic activities • Being playful. Game play, refers to the description of a game similar to the concept of game by Juul that suggests that a Figure 8 Game as subset of Play Source: Salen & Zimmerman, 2003 Figure 9 Play and subsets Source: Salen & Zimmerman, 2003 game is something formal, where players follow the set rules. A game has a more rigid structure. (Salen & Zimmerman, 2004, ch. 22, p. 11) Ludic activities refer to the earlier mentioned descrip- tion of a play by Huizinga. Salen and Zimmerman define ludic activities as “non-game behaviours in
  • 18.
    18 which participants areplaying.”(2004, ch. 22, p. 11) Game play is a sub set of ludic activities (see figure 9). Last, being playful is comparable to being cheeky, “being in a playful state of mind.” (Salen & Zimmer- man, 2004, ch. 22, p. 11) Being playful contains the two previous categories (See figure 9). The model above and theory, now showthat play can be something “open” and not necessarily something as formal as a game. Play does not have as many rules to follow. There might be some goals to reach for but the whole form of play is more “relaxed”, as there is no competition associated with it, and no ma- terial interest that people can gain out of it. In Ludic Activities, such a play is called a “non-game”. Being playful can be hitting a ball against a wall, or play- ing with jukebox. In regards to People Poop, our intention was to cre- ate an installation that would invite to playful interac- tion. We aimed to apply some of the elements of play described by Huizinga in the interaction part that is necessary in order to see the video. In order to see the video the audience must sit on the toilets and activate the sensors that are placed under the toilet seats. The values from the pressure-dependent sen- sors are sent to a computer, which causes changes in the projections in form of disappearing blocks from the screen. After all of the toilet seats are taken, the audience is able to see the whole picture. The audi- ence has a goal to remove all black squares if they wish to see the video free of blocking squares, which means that they either have to wait for other partic- ipants to come and sit next to them, or they have to invite somebody to sit. This is also what we intend- ed to use to address the semester theme, Harmonic Unfolding: the harmonic movement, of needing three people to do the same thing in harmony, in order for the projection to ‘Unfold’. The playful element is the sitting on the toilet itself in public space and watch- ing a video. One could somewhat associate this with a cinema, or even a toilet cinema, a name that can- not really be taken seriously. Although, the context of the presented subject was serious, toilet cinema has a playful element to it. One of the videos presented in the projection was the Poo2loo song, “Poo Party” that introduces the problem of open defecation in a rather amusing, entertaining and playful way. In regards to Huizenga’s writings about play, we want to emphasize that playfulness was not our only goal. We also wanted to absorb the player in the subject presented. Another playful element in People Poop is playing with the visual part of the installation. The intention is to uncover all the blocks of squares in orderto see the whole picture, and not just parts of it, thus the need of harmonic teamwork. But we were also interest- ed to see how the audience would experiment with standing versus sitting, or changing seats to maybe uncover other parts of the video if no other partici- pants would be joining. We believed that exploring the artwork would result in a better engagement in the artworks context. As for the other elements of play, we mainly focused on the playfulness and absorbing the player in the play and subject of the artwork. Huizenga proposed that play creates this special kind of gatherings, where people socialize. As for People Poop it is of course possible that people will talk about the prob- lem and invite each other to sit on the toilet seats, but the intention of the installation is not to create an atmosphere special for socializing. Furthermore, in contrast to traditional games, People Poop under- lines a vision of Huizenga’s simplicity of play, which is that it is pleasurable, with no material interest and no competition associated with it.
  • 19.
    19 User Experience “Experience isa key issue in interactive art because it is constructed through interaction and interaction communicates the essence and the meaning of the work to the participant. A participant experiencing an interactive artwork is doing something to the envi- ronment (interactive art system) and undergoing an effect from what he/she changed in the system. There- fore, the audience actively constructs the artwork in an essentially creative process.” (Zafer & Edmonds, 2008, p.527) Zafer introduces a transformative model for experi- ence with an interactive artwork. She claims that the audience comes prepared in different states to the exhibition; as well they go through different phases during their interaction with an artwork. She specifies that when the audience first meets the artwork they will be either in the unintended, deliberate, intended/ uncertain or unexpected mode. The interaction phas- es according to Zafer are the adaptation, learning, anticipation and deeper understanding (these will be elaborated later on). (2008, pp.534-35) We chose to work with an interaction model devel- oped by Zafer, in order to create an intuitive art instal- lation that would engage the audience to interact with People Poop. We found the interaction model by Zafer very helpful in our project in order to spec- ify how to engage public in interaction with People Poop, taking into account different stages at which the audience comes prepared to the exhibition, and the different phases they go through. UNINTENDED MODE refers to a mode where a member of the audience approaches an artwork, and has no clue of what the artwork is about. He did not read the information that followed the artwork (or there might be no information available). The member of the audience is randomly examining the artwork without knowing what he is doing. See figure 10 (2008, p.534) DELIBERATE mode is where the member of the audi- ence knows a little bit of what to expect. He recog- nizes the structure or the system of the artwork that helps him to interact with it. He reads the valid infor- Figure 10 Model of Engagement Source: Zafer & Edmonds, 2008
  • 20.
    20 mation about theartwork in how to interact with it. He is exploring what the system does. He is positive and has an understanding of how the system works. “He feels comfortable and in control”. (2008, p.534) INTENDED / UNCERTAIN is where a member of the audience starts expecting something of the artwork and his own actions while interacting. She becomes curious if the systems act unexpectedly, and she re- flects upon it. She is not certain of the result of her actions. Intended /uncertain mode provides higher creativity level than other modes. (2008, p.534) UNEXPECTED MODE refers to the stage where the member of the audience is unsure of his purpose, results of his actions and what the work is about. He/she can become very frustrated during the inter- action, due to uncertainty of what he/she just might have experienced. (2008, p.534) Deriving from these four modes, according to Zafer, we have adaptation, learning, anticipation and deeper understanding phases, which are aligned with interaction modes. ADAPTATION derives usually from the unintended mode and goes through the deliberate mode. It is where the member of the audience “adapts to changes in the environment.” (2008, p.535) She learns through process how to act and what to ex- pect. (2008, p.535) LEARNING is where the member of the audience is learning about the system, getting an idea of how it works, and what to do with it. He develops certain expectations and feelings that he associates with the system. At this stage the participant reflects upon the outcome of his actions. (2008, p.535) ANTICIPATION phase is where the member of the audience knows how the system will react under in- fluence of the participants’ actions. “This phase can occur from deliberate to intended/in control mode.” (2008, p.535) DEEPER UNDERSTANDING phase is where the mem- ber of the audience reaches a higher level of under- standing of the artwork. He knows what to expect, and is discovering what the artists intentions might have been with the artwork. “In this phase she/he judges and evaluates at a higher, conceptual level.” (2008, p.535) The most optimal mode for interaction would here be the deliberate mode, where the member of the audience reads the information about the artwork or is presented with a problem and explores the art- work in a positive and engaged way. From deliber- ate mode derives a learning phase where the partic- ipant reflects upon his interaction. Alternative mode would be the intended/uncertain mode where the participant shows less understanding for the system but more creativity. Deeper understanding phase de- rives from this particular mode, and it shows a higher level of evaluation and judgment of the system and interaction. In order to engage the audience in interaction with People Poop and help participants that would not fit in either of these two groups, we discussed several elements that could be applied to our project and during the exhibition. First of all, we wanted to make the toilets as inviting as possible, considering cognitive scientist Donald Nor- mans writings about affordances. Norman describes affordances as abilities of the object that illustrate how the object can be used. He divides affordances in two groups: actual and perceptual. (Soegaard, 2003) The actual affordances suggest an action and the perceptual affordances reveals the charac- teristics of the objects that suggest an operation of it. Additionally, Norman claims that if we use affor-
  • 21.
    21 dances, then nofurther information about the object is needed in order to operate it. (Hartson, 2003) In regards to People Poop the actual affordances of the toilets are thattheyare forsitting.The toiletswhere cleaned before the exhibition, so they became, some- what, more inviting. The interaction part reveals the perceptual affordances of the toilets - they no longer are for just sitting, they are activating the screen. They function as a push button. The toilet affordances sug- gest what to do with the object, but the intended use for the exhibition comes unexpected for the user. Apart from the affordances, and making the toilets as inviting and clean as possible we also talked about the simplicity of the system. We aimed for a form of interaction that would be simple and intuitive in use. While the toilets should invite to sit, the element of play should not be too complicated, as the audience would might lose interest or feel confused. Therefore we created a system where each toilet controls six black squares on the screen. It is easy to assume that if more seats are taken, more blocks will disappear, and the audience can enjoy the view with the whole picture. Another part that was important for us in order to en- gage the audience was the use of posters and info- graphics. These will be further elaborated on later in the report. We chose not to create a traditional post- er for introducing the artwork, as we chose to actively participate during the installation. It would consist of info graphics, two smaller posters telling about the open defecation issue and what our interest is about and the artwork itself. As well our active contribution, where we will be ready to help and assist for those who need more information, or want help with inter- action. We believed that this way we would engage more people in interaction and we would create a deeper understanding for the problem presented by us. Aesthetics Art as an experience, distant from the traditional art objects, like a painting on a wall or a statue in a museum, has been getting more popular in the art world since 1960. The shift brings a new way of expe- riencing the works, through active interaction, as well as better evaluation of the artwork through research. (Candy & Ferguson, 2014, p.2) An interactive piece is based on technology and focused on user inter- action, not so much on the object itself. That raises a question about the aesthetics - is interactive art aes- thetic? “Where is the art? In the object or in the experi- ence?” (Candy & Ferguson, 2014, p.15) “The difference, it is said, is very wide between judgment and sentiment. All sentiment is right; be- cause sentiment has a reference to nothing be- yond itself, and is always real, wherever a man is conscious of it. But all determinations of the un- derstanding are not right;(...) On the contrary, a thousand differentsentiments, excited bythe same object, are all right: Because no sentiment repre- sents what is really in the object. It only marks a certain conformity or relation between the object and the organs or faculties of the mind.” (Hume, 1759) Hume refers to judgment when encountering an art-object. He claims that judgment is what leads to pre-assumptions, and misinterpretations of the ob- ject / subject. In order to understand the object fully Hume implies the need of investigation of the objects. He brings up the example of pineapple, where in or- der to understand what the pineapple is and get an idea about it, we must taste it, smell it, touch it and investigate it in many diverse ways. (Stroud, 1981) This is how interactive art is different from tradition- al art. It forces us to investigate what the object of art does and not only what it represents. We learn
  • 22.
    22 through examination andbase our opinion about the greatness of the work on the value of the experience we just had. “It is sometimes also implied that those artworks that allow the audience a greater level of control and that are able to be more conversational- ly responsive should be more valued as examples of interactive art” (Costello, 2009, p.5) The art of inter- active objects should therefore lie in the experience and not in the objects themselves. As for the object in particular, most people have some assumptions in regard to toilets. It is common to show concern if the toilet is clean. We also assim- ilate the toilet with privacy. Visiting public toilets can often provoke feelings of disgust, if the bathroom is not kept clean, or shamefulness if, for example, other people are queuing by the door. In People Poop, the toilets are clean and inviting, placed in a row in front of a projection on the wall, both of which suggest that the toilets have a different role. They were placed for sitting in a way similar to the traditional cinema. They facilitate further investi- gation of what the object can do, in order to under- stand what the whole work is about. “I admit that we can judge of nothing unless our understanding is made use of, because there is no reason to suppose we can judge of what we in no wise apprehend; but the will is absolute- ly essential for our giving our assent to what we have in some manner perceived. Nor, in order to form any judgment whatever, is it necessary that we should have a perfect and entire knowledge of a thing; for we often give our assent to things of which we have never had any but a very obscure and confused knowledge.” (Descartes, 2013, pp.232-33) Descartes, like Hume, was interested in gaining knowledge in order to understand the object com- pletely. He writes, in his “Meditations”, that we firstly perceive the object through our senses without in- volving the intellect. (Descartes, 2010, p.28) He the further elaborates, that some of these reactions are “habits of running into conclusions and those beliefs could be false” (Descartes, 2013, p.31) In our installation, once the user investigates the toi- lets, he discovers that they, as toilets, have an alter- nate function, they are no longer just toilet seats, they are hidden sensors, which directly influence what happens on the screen. Their appearances are not changed, but their abilities got a new purpose and essence. The user can now absorb the context of the installation and base his knowledge upon it. He is being tested upon his privacy, as he has to sit on a toilet in a very public space. Furthermore, the user has to put his assumptions aside regarding toilets in general and take it as an interactive object, which is a part of an art installation. Beauty in Interactive Art As the art of interactivity lies in the experience, in con- trast to traditional art, the view on aesthetics chang- es. Falk Heinrich mentions, in his work “On the beau- ty of interactive art”, that in Western and antique art, beauty was divided into two opposite parts. The first part, often referred to a spiritual or nonphysical realm and the second one focused on beauty that was satisfying to our senses. (Heinrich, 2008, p.165) He refers to Kant when talking about the traditional view on art, where beauty is based on “aesthetic judgment” of the artwork. The object is valued as aesthetically pleasing if we cannot operate it in any way. In other words, the artwork is complete as we approach it. (2008, p.168) An interactive art’s beauty lies not in the stunning brush strokes or balanced forms as in a sculpture. An interactive artist has a computer and technology as tools instead and his creation is focused on the user experience.
  • 23.
    23 Falk Heinrich claimsthat beauty in interactive art is seen as “an emergent phenomenon that manifests itself as a reflective sentiment and therefore as the result of an interplay between the sense of ‘flow’ already experienced and the idea of the interactive artefact’s potentiality” (2008, p.164) He states, that the search for beauty in interactive art should begin with the examination of the connection between the audience and the interactive system itself. (2008, p.164)He continues on to elaborate that Kant can- not be applied while investigating beauty in interac- tive art. Moreover, he points out that what is neces- sary for independent “play of imagination” (2008, p.169) is the users’ connection with the artwork at the very moment of the interaction. (2008, p.169) In order to describe beauty that derives from interactive art, we must, according to Heinrich, consider three elements: the prospective of the experience that de- rives from the interaction, the result of the interaction (feedback from the system) and the users’ opera- tion on the system. “Or in other words: the sentiment of (per formative) beauty arises from the coherence between an understanding of the artificial interac- tion system’s functionality and the sensory experience of ‘flow’ in the participant’s on-going interactions.” (2008, p.169) (Dewey, 1934) In regard to People Poop, we reflected a lot upon the experience that the user might have during the exhibition. It was important for us that the system would work flawlessly, without interruptions or errors and that the system in general would appear as sim- ple and intuitive to the user as possible. The beauty of People Poop lies, therefore in its algorithmic form that gets transformed into visual context displayed on the screen and in a simple and intuitive system that a user can operate and base his experience upon. Aesthetics and Experience in Art John Dewey talks about the aesthetics and experi- ence in art in his essay “Art as experience”. He claims that we have a tendency to perceive art as objects, a material and physical product and he claims that this attitude holds us from truly understanding the work of art. He further claims, that the true art lies in the experience and that it is necessary to restore the connection between the art experience and the everyday life: (1934, p.204) “The task is to restore confidence between the re- fined and intensified forms of experience that are works of art and the everyday events, doings, and sufferings that are universally recognized to consti- tute experience.” (1934, p.205) As the experience is an important part for Dewey, in order to perceive art, he defines his concept of an experience. He claims that an experience has a unity and he compares it to a plate of food that needs to be consummated in order to get a feeling of fulfil- ment and satisfaction. (1934, pp.205-06) When he addresses art, he recalls to the process of its creation and that applies to both interactive art that involves technology, as well the traditional, fine art. Art, in his opinion, is focused on the process of transformation of a given material, “pure and flaw- less workmanship” (Dewey, 1934, p.207) Aesthetics, on the other hand according to Dewey, is something that is a matter of a taste. It is to rec- ognize something as enjoying and pleasurable. It rather shows the audience’s point of view then the artist’s. (1934, p.207) In order to understand art, we must enjoy it and comprehend it through experience. It is in his opinion, the artist’s job to direct art toward a pleasurable perception, although this job can be difficult sometimes to fulfil, as some members of the audience might not feel the connection with the art-
  • 24.
    24 work, besides itbeing aesthetically pleasing. (Dew- ey, 1934, p.209) Concerning People Poop, the installation is about the interaction and experience. The audience should not expect aesthetically pleasing statues or other sim- ilar objects. Likewise, the contents of the projections consist of controversial content. There is of course the Poo Party (Unicef India. 2013) video that has a more playful appearance to it, but we do not expect the viewer to be aesthetically content through the ap- pearance of the artwork. We claimed earlier that the aesthetics in interactive art is derived through experi- ence. In addition, Dewey focuses on the experience in order to understand art. He claims that the real art lies is the creation the artwork and the encoun- tering the artwork.(Søndergaard, 2014) This is how we observe the artistic side to People Poop - as a starting point in creation of the artwork and through experience that the user is having. Education and Art Hume was known for his theory that was build on human nature and the way we perceive the world. (Taylor & Buckle, 2011, p.2) As he was active in the period of the Enlightenment and he had relationship to some of the members of the movement, he was shortly linked to it. (2011, p.1) His writings are also about judgment, human rights and sympathy, and as the Enlightenment was focused on topics such as tolerance, equality and society, it is understandable that Hume became a key figure in it. (Bristow, 2010) Hume wrote in one of his essays about the prefera- ble ways of communication: “there are some sub- jects however to which dialogue-writing is peculiarly adapted, and where it is still preferable to the direct and simple method of composition”(Taylor, Buckle, 2011, p. 98) (Taylor & Buckle, 2011) As People Poop is an informative artwork, the viewer is enlightened about the open defecation problem through an infographic and two additional posters, as well as the contents of the videos. We chose to fo- cus on these types of communication, as we believe in what Hume says about text being direct and sim- ple method of communication. Moreover, the pictures in the video and graphics are something, which, if produced in the right way, can evoke our interest very fast. In regards to People Poop we also wanted to evoke a feeling of sympathy, rather than guilt. Hume refers to sympathy as to a feeling that we can gain not necessary by worrying about others’ situ- ation, but rather that it is a course of action where we move toward a feeling of that emotion. (Taylor & Buckle, 2011, p.118) “When any affection is infused by sympathy, it is at first known only by its effects, and by those ex- ternal signs in the countenance and conversation, which convey an idea of it. This idea is presently converted into an impression, and acquires such a degree of force and vivacity, as to become the very passion itself, and produce an equal emo- tion, as any original affection.” (Taylor & Buckle, 2011, p.118) Furthermore, in the context of our installation, it was important for us that the viewers could sympathize with the problem of open defecation. By that, we do not mean that they should worry to the extent that it would bother them, as there is not that much they can do about the problem itself. The intention with the installation was not just to raise awareness; it was to test whether the element of play would result in a more engaged public, willing to see the videos. To conclude on what was said in this part, we found out, based on our research, that sympathy is one of the elements of play that provided that additional interested in the installation. It allowed people to be engaged on a higher level that if they were simply
  • 25.
    25 viewing the videosfrom the comfort of their home. The combination of all of these elements made for a much stronger effect and allowed us to commu- nicate the problem to the visitors in a much clearer way, through that very play.
  • 26.
    26 Creative Process When summarizingthe creative process, it can be di- vided into these four stages: • Planning • Brainstorm • Concept and Research • Creating the project In the following chapter these four stages will be described in detail and elaborated for better under- standing. Stage 1 – Planning Before we started the brainstorm we wanted to make sure we would not get stuck in a trap of process where ideas keep coming up, and takes the focus away from actually building and creating something. To avoid this we started out laying out all deadlines for the entire project. In doing so, we had first and foremost a deadline for when we should be done brainstorming. Next we had a fixed date for when we wanted a concept done and lastly when we should be done building or creating our project. Furthermore, we made sure to also write a “week status” every Friday in order to keep track of our pro- gress, and make sure that we were keeping up with the planning. Of course not all of the deadlines we had made were reached to the letter, but we recog- nized that not everything could be predicted. Stage 2 – Brainstorming The brainstorm was then the next stepping-stone of creating a piece of art. To begin with we all got the task to generate at least three rough ideas or themes each that could be discussed and developed. Some of the first themes discussed in this process were: identity, privacy, alien life, school life, kaleido- scope, emotion porn, brainless, monsters, failure, and chaos. Through our experience from earlier semesters we had learned that this was great way to spark the pro- gress of brainstorming and idea-generation. In this progress we sorted the themes or ideas in groups of which we thought they could be connected in. INSERT TABLE In the progress of doing this, we could quickly sort out the themes that did not fit in anywhere and thereby, concretize what thoughts we might have in common. Prototyping our ideas were also an important aspect in the task of creating something. We needed to visu- alize the ideas we were presenting to each other by making them tangible. After having created a visual model of the alien idea, we chose to discard it be- cause we felt that we could not develop it according to the semester theme. We highly considered the usage of an X-Box Kinect in this phase, and started to try out some coding and tracking of movements. But the device was quickly discarded due to its lack of purpose in the direction our project took. In the brainstorming phase, this turned out to be the final stage in order to pick our theme, which were: Challenging people’s privacy. People Poop We presented the idea of challenging peoples´ pri- vacy during a meeting with our supervisor. From the discussion we were introduced to India´s problem with open defecation, trough the usage of a cam- paign website. From this point onwards we decided that we wanted to work with open defecation and
  • 27.
    27 challenging peoples´ privacyas a contrast. We wanted to use this contrast to suggest a new strategy for this campaign, as we felt that it could pass on the problem in a better way, rather than relying on an online campaign. We wanted to challenge peo- ples´ privacy by taking a toilet and placing it in a public space. At first we thought about using a single toilet, where people would have to sit on in order to control the projection, regulated to each per- son’s weight. However, we were unsure if people would sit on a sin- gle toilet and expose themselves in public. Therefore, we chose to use three toilets instead of one, as we felt this would engage more people to interact with them, thus creating a more social and playful installation. In order to make the installation more playful we chose to make the toilets interactive. The interaction between the visitors and the toilets would make black squares appear or disappear on the projected videos. Stage 3 – Concept and Research When researching, we started out looking for inspiration in others’ works. We did this to in order to de- velop the direction of our research matter. Our main inspiration came form the Poo2Loo campaign. Ad- ditionally we investigated Nestlé’s campaign Contrex Bikes. It was a crucial aspect in the decision-mak- ing process regarding choice of theories. This is a media campaign made by Marcel Agency for Nestlé’s Contrex mineral water. A row of exercise bikes are placed in front of a building and whenever some- one starts pedalling they provide the power for the light show they are about to witness. We liked the aspect of humour, playfulness and interaction that the campaign included. The thought of getting multiple peo- ple to work together in order to achieve a goal was something we felt that we could use for our pro- ject. As we wanted to incorporate edutainment in our installation, we felt that this campaign video did an excellent work on showing us how to use the playful aspect and social engagement at the same time. Furthermore, another source of in- spiration was the installation Cloa- ca. It was created by Wim Delvoye and made to emulate the human digestive system. This machine was given food every day and as it passed through several tanks, filled with different kinds of acids, where you could see the digestive process, see figure 11. The controversial theme that this installation focused on was at- tractive to us. However, instead of the entire process of the digestive system, we chose to focus more on the overall theme of faeces. Figure 11 Cloaca Source: Pauwels, 2000
  • 28.
    28 Stage 4 –Creating the Project Getting and cleaning toilets After the initial brainstorm we went in search for toi- lets we could use for our installation. The first two toi- lets were given to us from a fifth semester student, who owns a restaurant and had them stored in the basement. After contacting several plumber services, a couple of them wrote us back and offered us the last two toilets we needed. Finally we decided to choose the one, which was nearest to our location. We had to clean the toilets multiple times, as we felt cleanliness was necessary if people had to interact with them, see figure 12. However, the insides of the bowls had some old spots that we were unable to clean completely and they became less visible since we covered most of them with the white tape. Test Our electronics teacher gave us some different FSRs, to do some testing before we had toilets. We applied pressure with our fingers to figure out how much pressure we would need to get some inputs. We felt that the best placement of the sensors would be underneath the toilets seat buffers. Since we did not have any toilets when we decided to start testing sensors, we used one of the schools toilets for a start. When we tested on this toilet, we discovered that the readings from the sensor were unreliable, as both the rim and seat buffers were concave. When we got our toilets, we discovered that one of them had con- cave seat buffers. At one point we were under the impression that we could not get the sensors we wanted. Therefore we tried to make capacitive proximity sensors, but through several testing sessions we realized that they were not very precise and we discarded these sen- sors for that very reason. Afterwards, we learned that we could purchase FSRs and get them refunded. Once we received our sensors, we began to test the coding to see if we could get the desired result when pressure was applied by hand. Then we placed them underneath the seat buffers of our toilets and tested the input by applying pressure with different meth- ods, with the knowledge we gained we now knew what the threshold of the FSRs should be, see figure 13. Figure 12 Toilets before cleaned up Source: Gonzalez, 2014
  • 29.
    29 Materials • Cloth • Gluegun • Lamps + diffusion paper • Projector • Shelf • Speakers • Three kinds of tape • Toilets During the first day of exhibition, we encountered some lighting issues as we had failed to realize how dark the space would be. Therefore, we had to change the setup by adding lights in different spots around the space. As the lamp focusing on the toilets was too powerful and blinding, we had to use diffu- sion paper in order to soften the intensity of the light and placed it behind the pillar. Again, due to restrictions, we had to consider new options for the placement of the projector. Which is why we went over to the wood workshop at Utzon, in order to see if we could find materials to build a high Figure 13 Toilet with the attached FSR sensors Source: Gonzalez, 2014
  • 30.
    30 stand on whichthe projector could be placed on. The trip turned out to be unsuccessful so we decided to walk along the harbour, next to all the building sights to see if there was possible materials lying around. All options turned out to be unfruitful and we turned our interest towards investing on a cheap shelf, which we finally found in IKEA. We did not want our shelf to stand out in the exhibition space, because of this we chose to cover it with black cloths. In all we needed three different kinds of tape to setup our exhibition space. One was grey duck tape that was used to safely attach the wires to the ground and concealing them in the process. The second type of tape was double sided, used to stick the sensors to the toilets and the posters to the walls. Third and final type was isolation tape that was used for hiding the wires placed inside the toilets and avoiding them moving around while people would interact with the toilets. The toilets were an essential part of the project, as we needed these to ensure that the interaction would take place. These would contain the sensors that were chosen to activate the projection. One of the toilets had concave seat buffers, so to ensure ac- curate reading; we added hot glue on these buffers to make them even. Another one had a loose seat and thereby became unusable for the interaction, however it was used for the returned surveys. Since we wanted to have a projection for our project we borrowed a high definition projector, which gave us a large projection. Finally we had to change the speakers we chose originally due to the restrictions we were given earli- er, so we borrowed two smaller ones as these could be placed on the ground. Video The five videos chosen for our projection each had a different perspective of the issue. One of them was Poo Party, UNICEF´s campaign video. We chose to show it in its entirety, since it approached the issue in an entertaining way. The other four videos were all cropped versions of longer documentaries, as we wanted a short yet informative experience for the vis- itors. Two of these videos were extracted from an episode called “World´s Toilet Crisis” presented in the TV se- ries Vanguard. The reasoning for choosing these two specific scenes from this episode was due to us feel- ing that they illustrated the problems in a clear and more shocking way. The first one showed footage of the reporter sailing through the Yamuna River with an Figure 14 Daniel Hristov testing how long one can sit without getting numb thighs. Source: Teglbjærg, 2014
  • 31.
    31 activist, who explainedthe condi- tions of the river. While this is hap- pening the camera catches a lot of people defecating on the river- banks and littering, showing no re- gard for the river at all. In the end, we see the sheer amount of hu- man waste lying along the banks and what affect this had on the re- porter. Through the second scene, the reporter discovers where and how the people get their drinking water, including an explanation of the consequences of them getting it from the sewage system. The fourth video called “Sanita- tion campaign in Indian village starts with women and youth” is chosen from UNICEF´s official YouTube channel. This one shows a group of children from the vil- lage of Lalitpur within the state of Uttar Pradesh, who are making noise and chanting their slogans against open defecation. This video is focused on teaching the younger generations about this issue and importance of using toi- lets. The fifth and final one called “India: No Toilet, No Bride”, intro- duces a possible solution to get toilets installed in India´s house- holds, by requiring that the groom is able to provide a toilet in order for the marriage to take place. We felt like the combination of these videos and the different perspec- tives they provide could attribute for the better communication of information to the users of our in- stallation. Furthermore, those four main aspects were general infor- mation, shock, solution and hu- mour. Through that combination, we believed that a stronger effect could be achieved in evoking sym- pathy and engaging the viewers on an intellectual level. Methodologies This part of the report will intro- duce some of the methods we have learned about and chosen to incorporate in our installation this semester. These methods would help us investigate in different ways that our priorities are when it comes to the whole process of creation of our project. When it comes to working on the design process, it is important to have in mind not only what we might con- sider a good idea, but to also put ourselves in the shoes of the user. Ouroboros The design of workshops, which help engaging the participants in experiencing new collaborative methods, is based on action re- search. The tool used in this case has the symbol Ouroboros, which is a representation of a serpent or dragon eating its own tail, involv- ing different meanings such as the renewal of life, death and infinity, etc. The application of it allows for the creation of a service cycle agenda with just one tool, where there is no specified beginning, Figure 15 Oubroros service model with our own content Source: Teglbjærg, 2014
  • 32.
    32 middle or end.The provided services are elaborated in different cycles for the attendees and this accord- ing to the relationship between provider and user. (Gudiksen & Brandt, 2014) See figure 15. We found this tool helpful as we started using it in order to have a preview of what would happen be- tween our future installation and the public. Placing the different reactions we could get from the visitor during the different cycles of the installation. Starting with the discovery of the piece and depending on the interest, going through the exploration of it, interac- tion, acquirement of feedback, until the understand- ing the concept. The relation between the different customers and the product is always different. Design Thinking Design Thinking has its focus on the needs of the customer instead of creating something based on a certain technology or condition. Brainstorming, pro- totyping, interviews are some of the procedures this method incorporates into the design process, in or- der to create a new experience for the user. There- fore, when working with this method, it is necessary for the groups to have an iterative approach towards the redefinition of the problem, search for the cus- tomers’ needs, generation of ideas, the prototyping of such ideas and finally, testing the product with the user himself. The repetition of all these steps helps in- creasing the knowledge of human needs. (University of St. Gallen, 2011)Another feature encountered in this method, is diverse thinking; it makes the separate group members think in a varied way, which results in a larger number of ideas, suggestions, etc. It is structured in a way that there are clear achievements defined during the period of time the project is being worked on. There are a number of differences that are implied when working with this particular meth- od. For example, the projects based on the afore- mentioned method are open to finding more than one solution until reached the final phase where only one is chosen. However, other projects are usually following the steps to achieve a certain goal, which has been defined since the very beginning, in a way limiting themselves since the start. Moreover, to fur- ther improve and develop more ideas generated through the brainstorming it is suggested that you start prototyping as soon as possible. Turning the dif- ferent ideas into something physical, tangible, allows Figure 16 Design Thinking Sketch Source: DTHSG 2014
  • 33.
    33 both the creatorsand the costumers to take part in testing and innovating the product, before the final product is even made. Being able to touch a physical representation of an idea increases the understand- ing of the challenges at hand. This method has been very useful for this semester´s project. When it comes to creating an interactive installation it is essential to not only build a product that suits one’s ideas, but to always include in the design process what the future users’ mind-set would be as well. Which is why, since the beginning of the creation and design of People Poop, we have worked with prototyping many of the ideas we came up with through the brainstorming. Furthermore, we always kept in mind as to who the future users might be and how they might react to- wards our installation. To conclude, we worked hard on finding a concept and making it work through our installation. Grids and Golden Ratios “The desire to bring order to the bewildering confusion of appearances reflects a deep human need.” (Müller-Brockmann, 1996, p.158) We made the decision to create an infographic in order for our audience, at the exhibition, to better un- derstand the entire purpose of the project. Further- more, we wanted to inform people about the issues of open defecation in India, whilst also inspiring re- flection and intellectual engagement. It would be an understatement to say that we under- estimated the task of creating an infographic. The first precursor was clustered and very confusing to look at (see figure 17) and we had not investigat- ed much theory of how to actually create one prop- erly. Figure 17 First layout for the infographic con- cerning the situation in India of Open Defecation Source: Teglbjærg, 2014
  • 34.
    34 Edward R Tufteis one of the most acknowledged and respected figures in the field of graphical presenta- tions of statistic matters. Tufte is Professor Emeritus (retired) of Political Science, Statistics and Computer Sci- ence at Yale University and finished in 1982 his Magisterial “The Visual Display of Quantitative Information”. (Cookson, 2013) In this book Tufte explains how “Graphical elegance is often found in simplicity of design and complexity of data.” (Tufte, 2001, p.177) With this said, we decided to keep the figures of the infographic two-dimensional in order to maintain said simplicity. Figure 18 Infographic showing Napoleon’s troops’ tragric journey to Moscow Source: Minard, 1812
  • 35.
    35 Furthermore, we developeda sketch, inspired by Charles Joseph Minard’s (1781-1870) data-map de- scribing the terrible fate of Napoleons army on its way to Moscow (see figure 18), for the infographic in such a way that the information would, graphical- ly, move over space and time, see figure 19 on next page. This was done in order to incorporate Tufte’s sug- gestion that it should be an especially effective tool to enhance the explanatory power of the graphical data. (2001, p.40) This design was quickly discarded though, since everything about it revolved around the Ganges River. This would have been a disadvantage for the entire purpose of the infographic; hence it could be misin- terpreted as if the issue of open defecation, in India, is only an issue in and around the area surrounding the Ganges River. Later investigations turned out,
  • 36.
    36 Figure 19 Sketch forInfographic with Ganges River Source: Teglbjærg, 2014 Figure 20 2nd version of the Infographic Source: Teglbjærg, 2014
  • 37.
    37 however, to showthat the issue is indeed the worst in the areas surrounding this exact river. (r.i.c.e., 2014) After this, we decided to go back to the original de- sign and applied more theory to its construction, in order for it to be more clear and functional. First of all, we gave each figure more space and reduced the font size in order to remove the cluttered feeling it gave. The result seemed to greatly improve the over- all feeling of the infographic, see figure 20 on next page. Secondly, after giving all the figures and text more room, we decided that it would be preferable if we could further enhance the layout with the application of a grid system. Looking back at the process, this should have been the first thing we applied to the layout, before even setting up figures and text. Josef Müller-Brockman suggests that the use of a grid system is the expression of a certain mental at- titude, but also shows that the designer is conscious of his work in terms of being constructive and future oriented. (1996, p.10) Furthermore, he believes that it is also the expression of a professional ethos, which we were very much on the hunt for. Hence our vision to make the infographic as professional-looking as possible and able to create something that would have a clearly comprehensible objective whilst be- Figure 21 Infographic with applied Grid Source: Teglbjærg, 2014 ing functional and also contain the aesthetic quality of mathematical thinking. (Müller-Brockmann, 1996, p.10) Grid systems have been in use for hundreds of years, dating all the way back to Ancient Greek where they used the divine proportion, also known as the Gold- en Ratio, to determine pleasing relations in architec-
  • 38.
    38 tural design. (CB,2014) As a result, we applied a grid system to the infograph- ic and moved our figures so they were corresponding to the system, see figure 21. The use of a grid system, according to Müller-Brock- mann, implies a will to systematize, to clarify, and thus also penetrate the essentials, to concentrate; cultivate objectivity instead of subjectivity, rationalize, and integrate elements of colour, form and material. That is the case because the grid divides the two-di- mensional plane into smaller compartments. (1996, pp.10-11) “The reduction of the number of visual elements used and their incorporation in a grid system creates a sense of compact planning. Intelligibility and clarity suggest orderliness of design. This orderliness lends added credibility to the information and induces con- fidence.” (Müller-Brockmann, 1996, p.13) Next we incorporated the Fibonac- ci Spiral to determine if our figures and text would fit into the theory of the divine rules, see figure 22. The result ended up being very neat and this turned out to be the final step for the creation of the in- fographic. Figure 22 Infographic with applied Fibonacci Spiral Source: Teglbjærg, 2014 The figures When choosing the data go into the infographic, we consider and weighed in the audience a lot. We asked ourselves the question “Who will be seeing this, and how will they be able to relate to it?” This, we managed to answer by using one of Tufte’s advices: “The fundamental analytical act in sta- tistical reasoning is to answer the question ‘compared to what?’” (2006, p.127) We used this method particularly
  • 39.
    39 Figure 23 Cut-out fromInfographic 1 Source: Teglbjærg, 2014 Figure 24 (Above) Cut-out from Infographic 2 Source: Teglbjærg, 2014 Figure 25 (Next Page) The Final Infographic Layout Source: Teglbjærg, 2014 in two places of the infographic, see figure 23 and 24. With this we made a comparison that people from the audience would be able to relate to by figurative- ly relating to a Dane as an example. Furthermore, we incorporated and integrated words, numbers and diagrams seamlessly into the layout. (Tufte, 2006, p.131) With this we had our finished infographic, see figure 25. “Data graphics are data graphics because they have scales of measurement.” (Tufte, 2006, p.133)
  • 40.
  • 41.
  • 42.
    42 Setup In this partof the report, we will fo- cus on the setup of the installation in the site we chose, considering the fact that we had to change the arrangement due to safety regulations. Our original plan for the exhibition was rather simple. In it, we had in- tendedthatthe onlything standing on the floor would be the three toi- lets. They would be placed in-be- tween the two concrete pillars, so they would be in the middle of the space. To give the visitor a unique sound experience, we got a direc- tional sound speaker, it was sup- posed to hang from the balcony and be placed directly above the toilets. I This was done to avoid sound pollution and to feel like a reward, as you could only hear the sound at its best when sitting on a toilet. We wanted the projector to be mounted from the ceiling, there is a railing on it and on this railing there are holes, where you could safely fasten a bracket for any pro- jector. We felt this was the optimal placement of the projector, as it would hang in such a way that one could not create shadows by walking in front of it. Furthermore, we also wanted for the computer and Arduino to be positioned up- stairs on a table, as we wanted to have access to the electronics at all times. This meant we would need a number of long wires for the sensors. These would have to go over the edge of the balcony, then follow the concrete pillars down the ground and finally run though the toilets and connected to the sensors. Lastly, we wanted to have three tables for surveys, one next to each pillar and the last would be near the wall from the stairs. To give the visitors some information we placed small post- ers on each pillar and a large info- graphic near the third table. However, as previously mentioned, we were forced to make some changes to the setup. This hap- pened when we checked to see if there were any sockets in the rail- ing as we needed to know where we could get power for the projec- tor, shortly beforehand we learned that we could not mount anything Figure 26 SoundTube - Directional Speaker Source: Soundtube, 2014
  • 43.
    43 on the railing,due to multiple safety reasons, some of them being the projector could fall down or that we could disrupt some of the wiring while mounting the bracket for the projector. As for the speaker hang- ing over the balcony, we encountered similar issues, the one with falling objects was one of them, others reasons were risks of leaving permanent marks on the wood and that we could end up blocking the emergency sprinklers in case of a fire. For our plan-b-setup we had to change was the placement of the projector and the speaker. Since we could no longer suspend anything, we decid- ed not to use the directional speaker and get some small computer speakers. These speakers would be placed on either side of the middle toilet, this way we felt we could minimize the creation of sound pollu- tion. As for the projector, we discussed numerous ide- as and we quickly agreed upon not having it on the ground in front of the toilets. We still wanted it to be placed in a position where we could avoid shadows as much as possible. With this in mind, we acquired a shelf; it was placed approximately two meters be- hind the middle toilet and then covered with black cloths to make it more aesthetically appealing and less noticeable. Looking back at both setups, we cannot say which one would have worked best for us, as we only test- ed one setup during the exhibition. There were some small modifications that we had to make in-between the two exhibition days, as we observed that it got difficult for the visitors to read the posters as all the lights were shut off. That being said, we introduced some lighting in the installation that we positioned in such a way that would both light up the toilets or poster and a survey table with poster at the same time, making it easy for the visitors to see them. How- ever, we can say that the setup we used worked better than expected and the shelf in the middle did not disturb the movement within our space nearly as much as we feared it would. Figure 27(Left) & 28(Right) Pictures of the space we wanted to use for the exhibition Source: Teglbjærg, 2014
  • 44.
    44 Implementation Code: In this sectionof the report, the code and electronics implementation will be further elaborated on. A focus will be put on the crucial and non-trivial parts of the code that make the installation operate the way it does. In order to create a connection between an analog input and a digital projection, we need to transform the analog data to digital, which the Arduino ADC handles automatically, parse it into what is known as a ‘packet’ and then let Allosystem use it to transform the projection. For a better overview of the processes that were involved refer to the flow chart in the ap- pendix, annex no. 2. Firstly for the parsing, we use a serial protocol to transfer an array of numbers, also referred to as our ‘input data’. We have to form this packet in a conven- tional way, starting with the SOP (start of packet), then comes the SEQ (sequence number), then we specify how long the data array will be, in our case 5, as we have 6 sensors, and finally a CHK, or check- sum, to verify that the information received is intact. The same SOP is set in the receiving program, in this case Allosystem, and is used to ensure that it is ac- tually receiving the data that it was requesting. The SEQ just ‘counts’, which number packet it is sending/ receiving. When we ‘read’ the input data from our sensors, we store it into a variable that gets mapped from the standard range (0-1023) to an 8-bit integer range, or 0-255. We do this as we are going to be using those variables to control the scale of our projections and that function works with up to 8-bit numbers. Af- ter mapping our data values we arrange them in the data array and then set up rest of the protocol array int sensorValue = analogRead(A0); sendMe = map(sensorValue, 0, 1023, 0, 255); unsigned char data[1]; data[0] = sendMe; const unsigned int maxBufferSize = 260; unsigned char buffer[maxBufferSize]; int bytesWritten = createPacket(buffer, data,1, seq++); accordingly. Secondly, when receiving the code on the client side we start of by checking the contents and verifying that it is what we said it is going to be and if that returns true, we can start using our data. It is key that both the server and the client are set on the same se- rial port, as this is how the connection between both is established. The same principle can be achieved through a LAN or Wi-Fi network by setting an IP, in- stead of a port. Lastly, when the packets have passed inspection we use the input data as ‘triggers’. In other words, when the input data, ranging from 0-255, exceeds a set threshold, it triggers a ramp animation. The ramp animation uses a sawtooth to ramp-down and a re- verse sawtooth wave to ramp-up. Figure 29 Arduino code showing the parsin process Source: Arduino, 2014 Figure 30 Figure showing both waveforms Source: Arduino, 2014 We create this animation by using a periodic ramp function that has a range of 0-1 and has a set wave period. In it we set a frequency of the wave, in Hz or period, in seconds, then continuously add values augmented by the previously mentioned period to a
  • 45.
    45 variable (mValue) untilthat total eventually reaches 1. At which point we snap it to 1, thus removing the reit- eration from the wave as we only need it to ramp up or down once. When it reaches 1 a member-function triggers and returns true, we use that to take the con- trol out once the animation is running. We do this by checking if rampScale.done( ) is returning true and if that is the case then it enters that if statements and can use the input data. void update(float dt) { if(mValue < 1) { mValue += dt*mFreq; if(mValue > 1) { mValue = 1; } } } Figure 31 Code showing the ‘update’mem- ber-function where the mValue is set Source: Allosystem, 2014 Figure 32 Code showing the logic and flow of statements in the program Source: Allosystem, 2014 if(rampScale.done()){ bool sensorOn; if(parser.data(0) && parser.data(1) >= 200) sensorOn = true; else if (parser.data(0) || parser.data(1) <= 200) sensorOn = false; //Check for threshold + PREVSTATE if (sensorOn == true && rampDown == false){ rampDown = true; rampScale.reset(); } else if (sensorOn == false && rampDown == true){ rampDown = false; rampScale.reset(); } As seen on the figure when the animation is done we declare a member Boolean that gets set to TRUE when both sensors have passed the specified thresh- old and gets set to FALSE when either has not. This is done so as to make sure that a person is sitting on the toilet and to make it hard for people to trigger the animation by just pressing their hand on the toilet seat. We also check for the previous state of the ani- mation so as to set the ramp algorithm to either ramp up or ramp down. When ramp down is true the value that we assign to the scale of our projection gets re- versed by subtracting 1 from the ramp value making it output a number from 1-0. Afterwards we declare our grid of 15 squares with set x and y coordinates and give them a variable scale, controlled by our ramp function. That is how we form a direct connection between an analog input, such as the one we get from the sensors, and an intuitive, interactive digital output, such as the projection. Technical Choices As previously mentioned, a crucial part of implement- ing the FSR sensors is their mounting to, in this par- ticular case, the toilets. In order for the input data to be uncorrupted and consistent throughout. We used a double-sided tape with a heavy adhesive to attach the sensors to the toilet, making sure that they were float ts = rampScale.value(); rampScale.update(dt); if(rampDown) { scaleAmount = (1 - ts); } else if(rampDown == false) { scaleAmount = ts; } Figure 33 Example of how the sawtooth wave is reversed from 0-1 to 1-0 Source: Allosystem, 2014
  • 46.
    46 properly flattened out.Making sure they were as flat on the surface, as possible was key to prevent said inconstant data or in a worst-case scenario: a broken sensor. That might occur if pressure is applied to an uneven section of the sensor body resulting in a faulty or completely disrupted connection. That being said, we implemented a simple running mean filter. That involves taking a series of numbers at a fixed subset size that get averaged and the new incoming numbers replace the previous subset, hence the ‘running’ part of the name. This is done to even out spikes in the input data and make it smooth- er and easier to handle. Spiky data points might cause illogical visual output as theyare both, as seen from the code, directlylinked to one another. In other words, this extra fail-safe is incorporated to avoid having the animation trigger when a person is slightly adjusting his/hers sitting position; leading to a shift in the weight distribution which might mean that one of the sensors’ readings might drop below the threshold for a splits second, but because we are reading the data so quickly that would indeed trigger the animation in both ways, making it less responsive and unintuitive at times. Environment and micro-controller: Allosystem (Putnam et al., 2010) as a cross-platform C++ environment was our first choice as it handles interactive multimedia applications easily and is com- pletely open source. Moreover, it works well with the Arduino (Banzi, 2014), our choice of micro-control- ler, by allowing a stable serial communication to be initialized; this will be further elaborated in the next section. As a result, this combination of software and hard- ware was established to be ideal for all of our intents and purposes. Furthermore, this setup proved to be fully robust when using a FSR sensor and this end- ed up being the overall interactive combination that served us best. Sensors: We chose to work with force-sensitive resistors, or just FSRs (see figure 34), as they provide a reliable and switch-like output signal. Moreover, when mounted properly on a flat and smooth surface they tend to be consistent and precise enough when implement- ed through an Arduino. They operate similarly by changing the resistance de- pending on the force that is applied to it. When pres- sure is applied the top section (or “active area”) deforms, pushes the air out of the spacer and then touches the conductive bottom part. The force and resistance have an inverse relationship, meaning that the more force is applied the lower the resistance is. It is exactly that resistance change that the Arduino measures when i<mplemented as a voltage divider. The circuit overview is as follows, we apply a volt- age, ~5V in the case of the Arduino Uno, to one of Figure 34 The FSR sensors Source: sensorwiki.org, 2014
  • 47.
    47 the sensor leadsand ground the other, then we hook up another fixed resistor, 2.9KW in this case, to the voltage side and ground the other. When we connect the ‘sensing’ analog pin from the Ar- duino’s ADC, or analog to digital converter, to the voltage side, it allows us to measure the voltage drop across that second resistor and it maps the input voltage, between 0-5V, into an integer val- ue between 0 and 1023.(Banzi, 2013) We do this 6 times over for all 3 pairs of sensors, meaning that we the data being sent from the Arduino to Allosystem will never be enough to flood the buffer and an overrun occurring. Moreover, to further prevent against that and to ease the usage of the data we map it to an 8-bit integer range (0-255) before we parse it and send it over through the serial pro- tocol. Figure 35 The curcuit Source: Hristov, 2014
  • 48.
    48 Observations This chapter willanalyse how the exhibition took place and what the different reactions that our in- stallation received from the public during the two days of exhibition. The first day turned out to be pos- itive, we observed that most of the people approached our installa- tion with curiosity, as per predict- ed by interactive art theory. Since it is out of the ordinary to encounter three toilets placed in the middle of a public space. Some of the visitors hesitated while taking a look, but others had no second thoughts about getting close to read our posters and trying out our interactive toilets first hand. Some even choose to refer to it as a “toilet cinema”, see figure 36. The number of visitors fluctu- ated as the day progressed, at times we would encounter large groups of people surrounding our installation, while other times there would be almost nobody around. One of the most entertaining visits was from the teacher Falk Hein- rich, who found the interaction of our toilets very amusing and en- gagingly delightful. As a result he decided to start playing with it by lying down on the three toilets at once, trying to cheat and activate all by himself, see figure 37. Figure 36 Pictures from the exhibition Source: Gonzalez, 2014
  • 49.
    49 of safety concerns,prior to the of- ficial exhibition end. Despite these couple of unforeseen incidents the whole event turned out to be very positive. It was curious to see how the age difference would affect peoples’ reaction towards our installation. On one hand, when small kids would come across our installa- tion they would run over to sit as fast as possible on the toilets, play around them, as if they were in a playground. They would even come by multiple times. On the other hand, as mentioned earlier, when older people would take a look, they would be more careful and initially less excited to use our toilets. Moreover, we also decided to cre- ate surveys for the audience to fill out after interacting with the toilets. In these, we would ask about what the people’s general idea about the country of India was (see fig- ure 38) amongst other questions related to our installation. Another question on the survey re- garded the elements of play in our installation. We wanted to see if the theory we applied on playful- ness had been validated. Hence, we listed multiple different aspects of play for respondent to choose from. (See figure 39.) During the second day of exhibi- tion the number of visitors had de- creased compared to the first, but it was still a satisfactory number of people who passed by our instal- lation. We did experience multiple setbacks that affected organi- zation and overall performance. Firstly, there were multiple environ- mental elements that were out of our control. Those included heavy sound pollution and restriction of the installation space that caused confusion in the exhibition visitor’s. Secondly, there were numerous false fire alarms, resulting in the disruption of the flow of people and the evacuation of the build- ing. Furthermore, after the last alert the flame detector that had been triggered was directly above our installation. As a consequence, the fire department instructed us to take down our installation out Figure 37 Pictures from the exhibition Source: Gonzalez, 2014
  • 50.
    50 1%   60%  14%   1%   4%   5%   15%   What  is  your  general  view  on  India?   india  is  clean   india  is  dirty   everyone  in  india  is  poor   lots  of  people  in  India  are  rich     India's  popula;on  has  good  access  to  a   toilets   India's  popula;on  is  well  educated     other   Thereafter, we wanted to evaluate if the interest in the subject matter increased as a result of interacting with People Poop. (See figure 40.) As per seen by this diagram, the in- terest regarding open defecation in India rose by 41.6 per cent. This confirmed our hypothesis that in- teractive installation art with play- ful aspects can indeed increase the interest in a given subject. Additionally, this was further con- firmed through the popular opin- ion of the respondents. Almost 90 per cent of the users agreed that, as a result of our installation, they were informed on India’s critical issue. (See figure 41.) We were pleasantly surprised as for the second day we had to print out more of them, since there were only a few left from the previous day. To conclude, it was a constructive and positive experience in gener- al, our installation turned out well and we were very pleased with the number of surveys we managed to get filled out from the different visi- tors during both exhibition days. Figure 38 Survey Results Source: Teglbjærg, 2014 26%   22%   21%   21%   6%   3%   1%   Select  Elements  of  play  you  experienced  while   interac7ng   cap*va*ng   explora*ve   it  created  a  feeling  of   symphaty  (  for  others   orcontext  of  the  artwork  )   simple   boring   difficult   compe*ng   Figure 39 Survey Results Source: Teglbjærg, 2014
  • 51.
    51 0   1   2   3   4   5   6   7   8   9   10   Before   A2er   On  a  ra&o  from  1-­‐10,   how  interested  were   you  in  the  issue?   Before  and  a2er  seeing  the  exhibi=on   Figure 40 Survey Results Source: Teglbjærg, 2014 87%   13%   Did  the  installa,on  enlighten  you  about   the  issues  in  India?   yes   no   Figure 41 Survey Results Source: Teglbjærg, 2014
  • 52.
    52 Figure 42 Respondents fillingout surveys Source: Hertzberg, 2014
  • 53.
    53 This was seenearly in the process, we would spend several group meetings on discussing the semester theme and many ideas and yet, we did not begin working on anything. We kept on discussing ideas and never really thought about making a physical or digital model of some of the conceptions. By creating a model early in the process, it would have been eas- ier for us to discuss pros and cons for specific ideas based on the models. Furthermore, an additional problem we had was that sometimes we would not accomplish much work, be- cause we would encounter a problem and instead of trying to solve it immediately, we would sit and talk about it and when we found a solution that could solve it, we would postpone its implementation to the following day. If this happened on a Friday, the prob- lem would last till Monday. Us having to do group work after lectures would affect other days. Some of those days were used on talking about what we can do the next day or week, instead of doing the physi- cal part, such as getting and cleaning the toilets. In the end that lack of work in the early phase of the project was what forced us to have long workdays, so we would not fall too much behind schedule and be busy with many unfinished elements of the project in the finishing stages. Later in the process we experienced a time-consum- ing issue when we wanted to get the electronics for our installation. We knew there were different kinds of sensors that we could work with and therefore we contacted our electronics teacher and introduced him to our idea. To get the best result we would need FSR sensors, force-sensitive resistors. However, the school did not have these kinds of sensors and we would have to buy them ourselves. For the full set of sensors we needed the total would come close to 400kr. As we felt that was a bit expensive for some- thing that might not be reusable, we opted to make our own sensors. Though these would be capacitive proximity sensors instead of FSRs. After working with the cheaper, yet far more unreliable, capacitive sen- sors for nearly two weeks we found out that we could get refunds from the school. However, we then had to wait about one week before the confirmation on the budget and whether we could purchase and use the better suited, for our intents and purposes, FSR sensors. The placement of our installation was as intended right from the start, but because of a problem with the safety regulations of the building we were exhib- iting in, we were forced to change the setup of the in- stallation. With that in mind, we had to come up with a new plan, which would produce the same effect for the visitor, as the original setup would. One thing we failed do this time was following our schedule. The group had made a plan for the entire project. From previous experience of only planning one week ahead, which would create problems if cru- cial parts of the project were delayed, as we would have to make a new schedule each week. Therefore, Discussion and Future Work The purpose of this section will be to touch upon the group dynamics and further improvements. The way we worked together as a group proved to be very efficient as we divided the tasks between each other, ensuring that everyone felt comfortable with their responsibility. Whenever there was someone who required help, the others would step in even if it meant halting the progress on their own task. However, sometimes we were too lackadaisical, because we underestimated the time and effort required for particular tasks, as a result insufficient work was done on some days.
  • 54.
    54 it was decidedthat we wanted to have a long-term plan, then we would know what needed to be done and when it was considered important to finish cer- tain steps of the project, a contributing reason for this would be the lack of boards where we could pin and visually represent it in physical form. Thus, we needed to make an electronic schedule, which ended up get- ting lost and found, multiple times; in all the files we had accumulated. If more resources were made available to us, we could have done much of the work faster and with a higher efficacy. Firstly, we would have gotten a board, where we could hang important papers and relevant notes. It would have helped us a lot with organizing and deadlines, as we would always have some easily accessible information right in front of us. Secondly, we could have saved a lot of weeks as we would have ordered the sensors immediately, with thatsorted,we could have usedtotimewaiting forthe sensors, to get some new toilets. By acquiring new toi- lets we would save time by not having to clean them. Moreover, the new toilets would have been easier to approach by the visitors, as their cleanliness would have been less of an issue. When buying toilets, we would look for toilets with a flat rim and non-concave rubber seat buffer. This would ensure a secure base for the sensors, as the sensors would not be at risk of bending or being pushed to one side. Lastly, we would have hired a professional electri- cian to mount our projector and directional sound speaker. If that was the case, we could have had our original setup, without it interfering with the safe- ty rules for the building and achieving the full effect of our installation.
  • 55.
    55 Summary The requirements forthe project were to make an in- stallation that followed the semestertheme: harmonic unfolding. We started out with brainstorming, where we discussed one idea after another, after analys- ing and considering different options we decided to create a new strategy for UNICEF’s poo2loo media campaign. We wanted to create this, because we felt that the current strategy for the campaign was inefficient. Furthermore, we realized that we could also incorporate our original thought of challenging peoples’ privacy. Since we wanted to make a new strategy for UNICEF, we decided to use the exhibition as two test days, to see if the new suggestion with an interactive installation could be a successful sugges- tion to their campaign. When we knew what issue we wanted to work with, we set out to find proper background theory for our decisions. This meant taking a detailed look at poo2loo, so we would understand the problem bet- ter. Furthermore, after having chosen to work with an interactive installation, we had to research how we could make people interact with our installation. Last but not least, we investigated how to create an ef- fective infographic, to help us relay more information about the issue to the visitors. The setup of the installation was quite simple. This allowed us to be flexible with the placement of it. All the installation would need was a relatively big, open space, with a clear wall for projections. We hoped that this would provide the visitors of the exhi- bition with a sense of being in an open space, where a lot of people could see them interacting with the toilets. In order to project on the wall we needed a stand of some sort for the projector. Hence why we chose to use a shelf, since it had a sufficient height so we could avoid people walking in front of the projec- tor and thus creating shadows on the projection. The fact that we were able to contain equipment inside that construction was practical since we were going to place some of the electronic components inside it, and then cover it with black cloths for a more aes- thetic look. To control the projection we used six FSR sensors. These sensors would be taped directly un- derneath the toilet seat. The choice to place the sen- sors underneath the seats was because we felt that would be the best place to put them for an accurate reading and it would hide the wiring and therefore look better as well. The sensors would activate when people sat down on the toilet. When people interact- ed with a toilet, they would remove some of the black squares that were blocking the projection and for the entire projection to be without any squares, all three toilets would have to be activated at the same time. The Arduino contained that part of the code, which monitored the input of the sensors and sent it to the computer to control the projection accordingly. Most components were placed inside the shelf together with the laptop.The three toilets were placed next to each other in close proximity, resembling a bench, in the middle of the space. With this we ensured a com- fortable-enough distance between the visitor and the wall, but also ensured that their privacy would be confronted, since all the people within and around the space could see them sitting on the toilet. Ever since the beginning of the project, we were am- bitious and experimental. This helped us in the first part of the process, because we knew from previous experience that getting a good start was impor- tant both for the group’s moral and getting out of the gates. When looking back on the entire process, there are things that could have been handled differ- ently and we could have been more prepared. That being said, all of us we were pleasantly surprised and satisfied with the feedback and reactions we ac- quired throughout the two exhibition days.
  • 56.
    56 Conclusion Our project dealtwith the problem of trying to improve the efficacy issue with poo2loo’s media campaign, trough the use of harmonic unfold- ing, interactive and dynamic installation art. We decided on creating an installation, which would facilitate the communication of information through interaction and play. The aspect of harmonic unfolding hap- pened whenever there were three people interacting with the instal- lation, in return making the projection unfold. Moreover, there was as an autonomous feature incorporated in the projection and sound, as they would be running constantly throughout the entire exhibition. This directly addresses the dynamic art aspect that was mentioned earlier. The interaction is a big part of People Poop, as people would have to sit publicly on a toilet, knowing that the audience that is present could see them. We were aware that the visitors might not sit on them as they were placed in an open space, having no resemblance to its normal use. For that reason, we used three toilets, hoping that this would make the visitors interact with the toilets, as they would not be alone. The partici- pation from the guests was crucial for our project, because without any interaction, our attempt to improve the efficacy of poo2loo’s campaign would have been a failure. That being said, we believe that we successfully confirmed our hypoth- esis. Our main goal was to create an installation that people would interact with so we could collect data, in order to prove that our strategy could indeed improve the effectiveness of the campaign. We consider that we accomplished this goal, as the two exhibition days alongside the complied survey data clearly showed that interaction and play did heighten the interest in what was being presented. Figure 43 The Exhibition Source: Hertzberg, 2014
  • 57.
  • 58.
    58 Works Cited Abhiyan, S.B.,(2014). Best Current Affairs. [Online] Available at: http://www.bestcurrentaffairs.com/swa- chh-bharat-abhiyaan/ [Accessed 24 November 2014]. Ascott, R., (2013). Telematoc Embrace: Visionary Theories of Art and Technology and Consciousness. Los Angeles: University of California Press. Banzi, M. (2013). Arduino [Computer Program & Micro Controller] Available at: http://arduino.cc [9 De- cember 2014] Bristow, W., (2010). Stanford Encyclpedia of Philosophy - Enlightenment. [Online] Available at: http://plato. stanford.edu/entries/enlightenment/ [Accessed 13 December 2014]. Brooks, N., (2007). Imminent Water Crisis in India. [Online] Available at: http://www.arlingtoninstitute.org/ wbp/global-water-crisis/606#_ftn2 [Accessed 24 November 2014]. Candy, L. & Edmonds, E., (2002). Explorations in Art and Technology. London: Springer-Verlag. Candy, L. & Ferguson, S., (2014). Interactivity in the Digital Age. Sydney: Springer. CB, C.B., (2014). The designer’s guide to the Golden Ratio. [Online] Available at: http://www.creativebloq. com/design/designers-guide-golden-ratio-12121546 [Accessed 13 December 2014]. Cookson, C., (2013). Edward Tufte. [Online] Available at: http://www.ft.com/intl/cms/s/2/dda1cb5c-f4c0- 11e2-a62e-00144feabdc0.html [Accessed 12 December 2014]. Costello, B., (2009). Academia.edu. [Online] University of Technology, Sydney, Australia. Available at: https://www.academia.edu/9340364/Play_and_the_Experience_of_Interactive_Art [Accessed 11 Decem- ber 2014]. Delhi Jal Board, (2014). Welcome to the Department of Delhi Jal Board. [Online] Available at: http://www. delhi.gov.in/wps/wcm/connect/DOIT_DJB/djb/home [Accessed 24 November 2014]. Descartes, R., (2010). Meditations on First Philosophy in which are demonstrated the existence of God and the distinction between the human soul and body. Descartes, R., (2013). Philosphical Works: Rendered Into English (Vol. 1). London: Forgotten Books. Origi- nally published in 1911. Dewey, J., (1934). Art as Experience. Bew York: Putnam. Edmonds, E. & Cornock, S., (1973). The Creative Process Where the Artist Is Amplified or Superseded by the Computer. Cambridge GB: The MIT Press. Gero, J.S. & Maher, M.L., (2005). Computational and Cognitive Models of Creative Design VI. In Gero, J.S. & Maher, M.L., eds. International Conference of Computational and Cognitive Models of Creative De-
  • 59.
    59 sign VI. HeronIsland, 2005. Key Centre of Design Computing and Cognition. http://catalogue.nla.gov.au/ Record/3638699 [accessed: 16-11-2014]. Gudiksen, S.K. & Brandt, E., (2014). The Service Ouroboros: Designing persona service cycles. In Sangiorgi, D., Hands, D. & Murphy, E., eds. 4th Service Design and Service Innovation Conference. Lancaster, 2014. Lan- caster University. 4th service conference, Lancaster, England. P. 114. [online] Accessed 13-12-2014. Available at:<>. Hartson, H.R., (2003). Cognitive, physical, sensory, and functional affordances in interaction design. Con- cept Paper. Blacksburg: Virginia Tech. Heinrich, F., (2008). On the beauty of interactive art. Aalborg: N/A. Hills, D., Edmonds, E. & Pisan, Y., (2008). Towards a generic framework for situated collaborative story- telling. In Australasian Conference On Interactive Entertainment. New York, 2008. ACM. Available at: http:// dl.acm.org/citation.cfm?id=1514405 [Accessed: 16-11-2014]. Hills, D. et al., (2008). Towards a Generic Framework for Situated Collaborative Storytelling. [Online] Australia: Brisbane. Huizinga, J., (1949). Homo ludens, a study of a play-element in culture. Boston: Beacon Press. Hume, D., (1759). The Standard of Taste. India Sanitation Portal, (2014). Sanitation Roundtable on Achieving Nirmal Bharat (As Par (MRD, 2014)t of Take Poo To Loo Campaign). [Online] Available at: http://www.indiasanitationportal.org/sites/default/files/ National_Roundtable_on_Sanitation_6_March_2014_Flyer_cum_Schedule.pdf [Accessed 11 December 2014]. Juul, J., (2005). Half-real : video games between real rules and fictional worlds. Cambridge: MIT Press. Müller-Brockmann, J., (1996). Grid Systems in Graphic Design. N/A: Niggli Verlag. McCarthy,J., (2014). HowALack OfToilets Puts India’sWomenAtRisk OfAssault. [Online]Available at:http:// www.npr.org/blogs/parallels/2014/06/09/319529037/indias-rape-uproar-ignites-demand-to-end-open-defeca- tion [Accessed 24 November 2014]. MRD, (2014). Ministry of Rural Development - Government to spend about 2 lakh Crore rupees for Swachh Bharat Mission more than 11 core toilets will be built in 5 years. [Online] Available at: http://pib.nic.in/newsite/ erelease.aspx?relid=110036 [Accessed 24 November 2014]. NIC, DeitY, MoCIT & India, G.o., (2014). National Portal of India. [Online] Available at: http://india.gov.in/ india-glance/profile [Accessed 24 November 2014]. PRB, (2014). Population Reference Bureau. [Online] Available at: http://www.prb.org/pdf14/2014-world-pop- ulation-data-sheet_eng.pdf [Accessed 24 November 2014]
  • 60.
    60 Putnam, L. Kuchera-Morin,J., Wright, M., (2010). Allosystem, California [Computer Program] Available at: http://www.allosphere.ucsb.edu [Accessed: 8 December 2014] r.i.c.e., (2014). Rice Institue. [Online] Available at: http://riceinstitute.org/maps/2223-2/ [Accessed 12 De- cember 2014]. Salen, K. & Zimmerman, E., (2003). Rules of Play - Game Design Fundamentals. London: MIT Press. Availa- ble at: http://gamifique.files.wordpress.com/2011/11/1-rules-of-play-game-design-fundamentals.pdf [accessed 20 November 2014]. Sengupta, S., (2006). The NewYork Times - In Teeming India, Water Crisis Means Dry Pipes and Foul Sludge. [Online] Available at: http://www.nytimes.com/2006/09/29/world/asia/29water.html?pagewanted=all&_r=0 [Accessed 24 November 2014]. Simanowski, R., (2011). Electronic Meditations: Digital Art and Meaning Reading Kinetic Poetry, Text Ma- chines, Mapping Art and Interactive Installations. London: University of Minnesota Press. Soegaard, M., (2003). The Interaction and Design Foundation. [Online] Available at: https://www.interac- tion-design.org/encyclopedia/affordances.html [Accessed 9 December 2014]. Stroud, B., (1981). Hume. New York: Routledge. Sutton-Smith, B., (2001). The ambiguity of play. 1st ed. USA: Harvard University Press. Søndergaard, M. (2014). Art in Context - Aesthetic Theory. Introduction. Available at: https://www.moodle. aau.dk/course/view.php?id=9510 [Accessed: 13 December 2014] Take Poo to the Loo, (2013). UNICEF’s Work. [Online] Available at: http://www.poo2loo.com/ [Accessed 24 November 2014]. Taylor, C. & Buckle, S., (2011). Hume and the Enlightenment. London: Pichering & Chatto. Tufte, E., (2001). The Visual Display of Quantitative Information. Cheshire, Conneticut: Graphics Press. Tufte, E., (2006). Beautiful Evidence. Cheshire, Conneticut: Graphics Press. UNICEF INDIA, (2013). Water, Environment and Sanitation. [Online] Available at: http://www.unicef.org/ india/wes_209.htm [Accessed 24 November 2014]. UNICEF INDIA, (2014). Poo Party. [Online Video] Available at: https://www.youtube.com/watch?v=_peU- xE_BKcU [Accessed 30 November 2014] United Nations, (2013). India – No toilet, no bride. [video online] Available at: https://www.youtube.com/ watch?v=pyhFGNar08Y [Accessed 23 November 2014].
  • 61.
    61 University of St.Gallen, (2011). What is Design Thinking? [Online] Available at: http://dthsg.com/what-is-de- sign-thinking/ [Accessed 11 December 2014]. UTS, (2014). University of Technology Sydney. [Online] Available at: http://www.uts.edu.au/staff/ernest.ed- monds [Accessed 13 December 2014]. Zafer, B. & Edmonds, E., (2008). Designing for Creative Engagement. Sydney: Elsevier. Pictures Figure 1. Mr Poo from the UNICEF’s Campaign, “Take Poo to the Loo”, 2014. [Online] Available at: http:// www.poo2loo.com [Accessed 15 December 2014] Figure 2: The Statesman’s Yearbook, edited by Dr. Barry Turner. [Online] Available at: http://www.statesmansyearbook.com/entry?entry=countries_dc_in[Accessed 15 December 2014] Figure 3: Pledge For a Poo Free India. [Online] Available at: http://unicefindia.tumblr.com/post/67655503264/ pledge-for-a-poo-free-india [Accessed 15 December 2014] Figure 4: Official Poo2Loo Webpage. [Online] Available at: http://www.poo2loo.com/ [Accessed 15 Decem- ber 2014] Figure 5: Hertzberg, M., 5 December 2014. Installation. [Photograph] Figure 6: Interactivity and Play. [Collage] In: Cornock & Edmonds, (1973). The Creative Process Where the Artist Is Amplified or Superseded by the Computer, p.13 Figure 7: [Collage] In: Salen, K. & Zimmerman, E., (2003). Rules of Play - Game Design Fundamentals. London: MIT Press, 2003, p.9, ch.7. Available at: http://gamifique.files.wordpress.com/2011/11/1-rules-of-play- game-design-fundamentals.pdf [Accessed 20 November 2014]. Figure 8: [Collage] In: Salen, K. & Zimmerman, E., (2003). Rules of Play - Game Design Fundamentals. London: MIT Press, 2003, p.2, ch.7. Available at: http://gamifique.files.wordpress.com/2011/11/1-rules-of-play- game-design-fundamentals.pdf [Accessed 20 November 2014]. Figure 9: [Collage] In: Salen, K. & Zimmerman, E., (2003). Rules of Play - Game Design Fundamentals. London: MIT Press, 2003, p.3, ch.22. Available at: http://gamifique.files.wordpress.com/2011/11/1-rules-of-play- game-design-fundamentals.pdf [Accessed 20 November 2014]. Figure 10: Interactivity and Play – Model of Engagement. [Collage] In: Zafer, B. & Edmonds, E., (2008). Designing for Creative Engagement. Sydney: Elsevier, p.531. Figure 11: Pauwels, D., 2000. Cloaca. [Online] Available at: http://www.artnet.com/magazine/reviews/fiers/ fiers1-9-1.asp [Accessed 16 December 2014].
  • 62.
    62 Figure 12: Robbestad,M., 06 November 2014. Toilets before cleaned up [Photograph] Figure 13: Robbestad, M., 13 December 2014. Toilet with attached sensors [Photograph] Figure 14: Teglbjærg, L., 2014,Daniel Hristov testing how long one can sit on a toilet without getting numb legs [Photograph] Figure 15: Teglbjaerg, L., November 2014, Ouroboros service model [Photograph] Figure 16: Design Thinking. [Online Image] Available at: http://dthsg.com/what-is-design-thinking/ [Accessed 14 December 2014] Figure 17: Teglbjærg, L., 2014 First layout for the infographic con- cerning the situation in India of Open Def- ecation Figure 18: Minard, C., 1812, Infographic showing Napoleon’s troops’ tragric journey to Moscow Figure 19: Teglbjaerg, L., 2014 Sketch for Infographic with Ganges River Figure 20: Teglbjærg, L., 2014 2nd version of the Infographic Figure 21: Teglbjærg, L., 2014 Infographic with applied Grid Figure 22: Teglbjærg, L., 2014 Infographic with applied Fibonacci Spiral Figure 23: Teglbjærg, L., 2014 Cut-out from Infographic Figure 24: Teglbjærg, L., 2014 Cut-out from Infographic 2 Figure 25: Teglbjærg, L., 2014 The Final Infographic Figure 26: SoundTube – Secret Sound, Directional Speaker. Available at: http://www.soundtube.com/index. php/products/fp/ [Accessed: 12 December 2014] Figure 27& 28: Teglbjærg, L., 2014, Pictures of the space we wanted to use for the exhibition Figure 29: Arduino, 2014, Arduino code showing the parsin process Figure 30: Sawtooth wave, 4 October 2009. [Online] Available at: http://www.pispeakers.com/Sawtooth_ Wave.gif [Accessed 12 December 2014] Figure 31: Allosystem, 2014, Code showing the ‘update’member-function where the mValue is set Figure 32: Allosystem, 2014, Code showing the logic and flow of statements in the program Figure 33: Allosystem, 2014, Example of how the sawtooth wave is reversed from 0-1 to 1-0 Figure 34: FSR Sensor, 29 September 2011. [Online] Available at: http://www.sensorwiki.org/lib/exe/detail.php/sensors/fsr_diagram.png?id=sensors%3Aforce-sensitive_resis-
  • 63.
    63 tor&cache=cache [Accessed 11December 2014] Figure 35: Hristov, D., 2014
Our curcuit
Source: Hristov [Photograph] Figure 36: Gonzalez, M., 2014, Pictures from the exhibition [Photograph] Figure 37: Gonzalez, M., 2014 
Pictures from the exhibition [Photograph] Figure 38: Teglbjærg L., 2014, Survey Results [Diagram] Figure 39: Teglbjærg L., 2014, Survey Results [Diagram] Figure 40: Teglbjærg L., 2014, Survey Results [Diagram] Figure 41: Teglbjærg L., 2014, Survey Results [Diagram] Figure 42: Hertzberg, M., 2014, Respondents filling out surveys Figure 43: Hertzberg, M., 2014,The Exhibition
  • 64.
  • 65.
  • 66.
    Source Code (Arduino) December16, 2014 #include <BAP.h> using namespace bap; unsigned char seq = 0; int sendMe; int sendMe1; int sendMe2; int sendMe3; int sendMe4; int sendMe5; void setup () { Serial.begin (19200); } void loop () { int sensorValue = analogRead(A0); int sensorValue1 = analogRead(A1); int sensorValue2 = analogRead(A2); int sensorValue3 = analogRead(A3); int sensorValue4 = analogRead(A4); int sensorValue5 = analogRead(A5); sendMe = map(sensorValue , 0, 1023, 0, 255); sendMe1= map(sensorValue1 , 0, 1023, 0, 255); sendMe2= map(sensorValue2 , 0, 1023, 0, 255); sendMe3= map(sensorValue3 , 0, 1023, 0, 255); sendMe4= map(sensorValue4 , 0, 1023, 0, 255); sendMe5= map(sensorValue5 , 0, 1023, 0, 255); unsigned char data [5]; data [0] = sendMe; data [1] = sendMe1; data [2] = sendMe2; data [3] = sendMe3; data [4] = sendMe4; data [5] = sendMe5; const unsigned int maxBufferSize = 260; unsigned char buffer[maxBufferSize ]; int bytesWritten = createPacket(buffer , data ,6, seq ++); Serial.write(buffer , bytesWritten ); delay (50); } 1 Annex 3
  • 67.
    Source Code December 16,2014 #include "allocore/io/al_Serial.hpp" #include "allocv/ al_VideoCapture .hpp" #include "allocore/io/al_App.hpp" #include "Gamma/SamplePlayer.h" #include "periodicRamp.h" #include <iostream > #include "BAP/BAP.h" using namespace al; class MyApp : public App , public VideoCaptureHandler { public: Mesh mesh; Texture texture; serial :: Serial serial; bap:: Parser parser; al:: VideoCapture vid; PeriodicRamp rampScale , rampScale1 ,rampScale2; gam:: SamplePlayer <> play; float scaleAmount; float scaleAmount1; float scaleAmount2; bool rampDown; bool rampDown1; bool rampDown2; MyApp () :rampDown (0), rampDown1 (0), rampDown2 (0), scaleAmount (1), scaleAmount1 (1), scaleAmount2 (1) { serial.setPort("/dev/ttyACM0"); serial.setBaudrate (19200); serial.setTimeout (25); serial.open (); if(! serial.isOpen ()) { std:: cout << "Error opening serial port .n"; exit (0); } rampScale.freq (1); rampScale1.freq (1); 1 Annex 4
  • 68.
    /* mesh.primitive(Graphics ::TRIANGLES ); addCube(mesh ); mesh.color(HSV(0, 1, 1)); // mesh.generateNormals (); */ mesh.primitive(Graphics :: TRIANGLE_STRIP ); mesh.vertex (-0.5, -0.5); mesh.vertex( 0.5, -0.5); mesh.vertex (-0.5, 0.5); mesh.vertex( 0.5, 0.5); // mesh.color(HSV(0, 0, 0)); /* Image image; image.load( RUN_MAIN_SOURCE_PATH "images/img1.png "); zTexture.allocate(image.array ()); */ for (float i = 0; i < 4; ++i) { mesh.color(HSV(0, 0, 0)); } vid.open( RUN_MAIN_SOURCE_PATH " ProjectionVideo2 .mp4"); play.load( RUN_MAIN_SOURCE_PATH "soundfiles/ProjAudio.wav"); attach(vid); startVideo (); //nav (). pos (2.15 ,1.085 ,6.3); nav (). pos(0, 0, 6.3); // initWindow(Window ::Dim (600 ,400) , "", 40, Window :: DEFAULT_BUF ); initWindow (); initAudio (44100 , 128, 2,0); stereo (). clearColor(HSV (0 ,0 ,1)); window (). remove(navControl ()); } void onSound(AudioIOData& io) { gam:: sampleRate(io.fps ()); while(io ()){ float out1 = play (); float out2 = out1; play.loop (); io.out (0) = out1; io.out (1) = out2; } } void onAnimate(double dt) { /* float angularVelocity = 30; float deltaAngle = dt * angularVelocity ; float deltaAngle1 = (M_PI /3 * dt)* angularVelocity ; 2
  • 69.
    rotationAngle += deltaAngle; rotationAngle1+= deltaAngle1;*/ // First , we read bytes off the serial bus into a buffer. // The buffer size should be around the size of one packet given the // sender is sending packets at around the graphics frame rate. unsigned char buffer [16]; int bytesRead = serial.read(buffer , sizeof(buffer )); // printf (" read %d bytesn", bytesRead ); // Next , we parse the byte buffer for packets. // Loop through each byte read: for(int i=0; i<bytesRead; ++i) { // Input the next byte into the parser; //it returns true when there is a packet if(parser.inputByte(buffer[i])) { // Here , we deal with the parsed packet (just printing it out) std:: cout << "seq: " << int(parser.seq ()) << "n"; std:: cout << "len: " << int(parser.len ()) << "n"; for(int j=0; j<parser.len (); ++j) { std:: cout << "data[" << j << "] = " << int(parser.data(j)) << "n"; } ///Check data from sensor #1+2 when ramp is done () if(rampScale.done ()) { bool sensorOn; if(parser.data (0) && parser.data (1) >= 200) sensorOn = true; else if (parser.data (0) || parser.data (1) <= 200) sensorOn = false; // Check for threshold + PREVSTATE if (sensorOn == true && rampDown == false) { rampDown = true; rampScale.reset (); } else if (sensorOn == false && rampDown == true) { rampDown = false; rampScale.reset (); } } ///Check data from sensor #3+4 when ramp is done () if(rampScale1.done ()) { bool sensorOn; if(parser.data (2) && parser.data (3) >= 200) sensorOn = true; else if (parser.data (2) || parser.data (3) <= 200) sensorOn = false; // Check for threshold + PREVSTATE if (sensorOn == true && rampDown1 == false) { 3
  • 70.
    rampDown1 = true; rampScale1.reset(); } else if (sensorOn == false && rampDown1 == true) { rampDown1 = false; rampScale1.reset (); } } ///Check data from sensor #5+6 when ramp is done () if(rampScale2.done ()) { bool sensorOn; if(parser.data (5) >= 200) sensorOn = true; else if (parser.data (4) || parser.data (5) <= 199) sensorOn = false; // Check for threshold + PREVSTATE if (sensorOn == true && rampDown2 == false) { rampDown2 = true; rampScale2.reset (); } else if (sensorOn == false && rampDown2 == true) { rampDown2 = false; rampScale2.reset (); } } } } float ts = rampScale.value (); float ts1 = rampScale1.value (); float ts2 = rampScale2.value (); rampScale.update(dt); rampScale1.update(dt); rampScale2.update(dt); ///Toilet #1 scale set if(rampDown) { scaleAmount = (1 - ts); } else if(rampDown == false) { scaleAmount = ts; } ///Toilet #2 scale set 4
  • 71.
    if(rampDown1) { scaleAmount1 = (1- ts1); } else if(rampDown1 == false) { scaleAmount1 = ts1; } ///Toilet #3 scale set if(rampDown2) { scaleAmount2 = (1 - ts2); } else if(rampDown2 == false) { scaleAmount2 = ts2; } } virtual void onVideo(VideoCapture& vidcap , int streamIdx) { if(vidcap.retrieveFlip(texture.array ())) { texture.format(Graphics ::BGR); if(vidcap.loop ()) play.reset (); } } void onDraw(Graphics& g, const Viewpoint& v) { // light.dir (0 ,0 ,4); // light (); ///2 rectangles /*g.pushMatrix(Graphics :: MODELVIEW ); g.translate (0, 0.55); g.scale(scaleAmount ); g.draw(mesh ); g.popMatrix (); g.pushMatrix(Graphics :: MODELVIEW ); g.translate (0, -0.55); g.scale(scaleAmount1 ); g.draw(mesh ); g.popMatrix ();*/ float translateX = 2.07; 5
  • 72.
    float translateY =1.03; float translateZ = 0.2; ///1 g.pushMatrix(Graphics :: MODELVIEW ); g.translate (0- translateX , 0-translateY ,translateZ ); g.scale(scaleAmount2 ); g.draw(mesh ); g.popMatrix (); ///2 g.pushMatrix(Graphics :: MODELVIEW ); g.translate (1*1.03 - translateX , 0-translateY ,translateZ ); g.scale(scaleAmount1 ); g.draw(mesh ); g.popMatrix (); ///3 g.pushMatrix(Graphics :: MODELVIEW ); g.translate (2*1.03 - translateX , 0-translateY ,translateZ ); g.scale(scaleAmount2 ); g.draw(mesh ); g.popMatrix (); ///4 g.pushMatrix(Graphics :: MODELVIEW ); g.translate (3*1.03 - translateX , 0-translateY ,translateZ ); g.scale(scaleAmount ); g.draw(mesh ); g.popMatrix (); ///5 g.pushMatrix(Graphics :: MODELVIEW ); g.translate (4*1.03 - translateX , 0-translateY ,translateZ ); g.scale(scaleAmount ); g.draw(mesh ); g.popMatrix (); ///6 g.pushMatrix(Graphics :: MODELVIEW ); g.translate (0- translateX , 1*1.03 - translateY ,translateZ ); g.scale(scaleAmount1 ); g.draw(mesh ); g.popMatrix (); ///7 g.pushMatrix(Graphics :: MODELVIEW ); g.translate (1*1.03 - translateX , 1*1.03 - translateY ,translateZ ); g.scale(scaleAmount1 ); g.draw(mesh ); g.popMatrix (); ///8 g.pushMatrix(Graphics :: MODELVIEW ); g.translate (2*1.03 - translateX , 1*1.03 - translateY ,translateZ ); g.scale(scaleAmount ); g.draw(mesh ); g.popMatrix (); ///9 g.pushMatrix(Graphics :: MODELVIEW ); g.translate (3*1.03 - translateX , 1*1.03 - translateY ,translateZ ); g.scale(scaleAmount1 ); g.draw(mesh ); g.popMatrix (); ///10 g.pushMatrix(Graphics :: MODELVIEW ); g.translate (4*1.03 - translateX , 1*1.03 - translateY ,translateZ ); g.scale(scaleAmount2 ); g.draw(mesh ); g.popMatrix (); 6
  • 73.
    ///11 g.pushMatrix(Graphics :: MODELVIEW); g.translate (0- translateX , 2*1.03 - translateY ,translateZ ); g.scale(scaleAmount1 ); g.draw(mesh ); g.popMatrix (); ///12 g.pushMatrix(Graphics :: MODELVIEW ); g.translate (1*1.03 - translateX , 2*1.03 - translateY ,translateZ ); g.scale(scaleAmount2 ); g.draw(mesh ); g.popMatrix (); ///13 g.pushMatrix(Graphics :: MODELVIEW ); g.translate (2*1.03 - translateX , 2*1.03 - translateY ,translateZ ); g.scale(scaleAmount ); g.draw(mesh ); g.popMatrix (); ///14 g.pushMatrix(Graphics :: MODELVIEW ); g.translate (3*1.03 - translateX , 2*1.03 - translateY ,translateZ ); g.scale(scaleAmount ); g.draw(mesh ); g.popMatrix (); ///15 g.pushMatrix(Graphics :: MODELVIEW ); g.translate (4*1.03 - translateX , 2*1.03 - translateY ,translateZ ); g.scale(scaleAmount2 ); g.draw(mesh ); g.popMatrix (); g.nicest (); /*for(int i=0; i<3; ++i) { for(int k=0; k<5; ++k) { g.pushMatrix(g.MODELVIEW ); g.translate(k*1.03 -2.15 , i*1.03 -1.085 , 0.2); g.scale(scaleAmount /1.3); // g.rotate(rotationAngle , 0,0,1); // g.rotate(rotationAngle1 , 0,0,0); g.draw(mesh ); g.popMatrix (); g.nicest (); } }*/ g.color(RGB (1)); texture.quad(g, 3.5* vid.aspect (), 3.5, -1.75* vid.aspect (), -1.75); // texture.quad(g, 2*vid.aspect (), 2, -vid.aspect (), -1); } }; 7
  • 74.
    int main () { MyApp(). start (); } 8
  • 75.
    1%   60%  14%   1%   4%   5%   15%   What  is  your  general  view  on  India?   india  is  clean   india  is  dirty   everyone  in  india  is  poor   lots  of  people  in  India  are  rich     India's  populaOon  has  good  access  to  a   toilets   India's  populaOon  is  well  educated     other   0   10   20   30   40   50   60   70   80   90   100   yes   no   did  your  mood  change  during  the  experience?   Annex 5
  • 76.
    0   20   40   60   80   100   120   yes     no   did  the  element  of  playfulness  help  you   understand  to  the  subject  of  the  video?   29%   29%   28%   14%   Select  Elements  of  play  you  experienced  while  interac>ng   exploraOve   it  created  a  feeling  of  sympathy   (  for  others  orcontext  of  the   artwork  )   simple   other  
  • 77.
    6%   20%   74%   what  made  you  stop  interac>ng  with  the   installa>on?   it  was  confusing   i  got  bored  of  the  video   other   87%   13%   Did  the  installa>on  enlighten  you  about  the   issues  in  India?   yes   no  
  • 78.
    0   1   2   3   4   5   6   7   8   9   10   Before   APer   On  a  ra>o  from  1-­‐10,  how  interested  were   you  in  the  issue?   Before  and  aPer  seeing  the  exhibiOon  
  • 79.
    49%   51%   Did  you  know  about  the  open  defeca>on   issue  in  India  prior  to  aFending  the   exhibi>on?   yes   no   26%   22%   21%   21%   6%   3%   1%   Select  Elements  of  play  you  experienced  while   interac>ng   capOvaOng   exploraOve   it  created  a  feeling  of   symphaty  (  for  others   orcontext  of  the  artwork  )   simple   boring   difficult  
  • 80.
    0   20   40   60   80   100   120   140   yes   no   do  not  know   did  you  enjoy  the  element  of  play  in  the   installa>on?