F             F             (2553)            ก                                                  ก F
       F ก                                                                                  F

                                                                                          ก F
                                                                                                                               F
1. F         ก                         1.                 F F          1.       F               1. F /                      F/
                 F            F        (What it is)                            / ก F (What                                    F F
 ก                                                                     it will be)                  F           ก      F
                                                                                                            F
2. F     F            F           F/   2. F ก       F                  2. F           ก         2. F            ก
             F                             ก      F                                                               ˈ
                                       - ก                                  F /           ก             F         กF          ˈ
                                       -                                                                        F
                                       -        F
                                       -     F ก
3. ˆ                  กก               3. F ก                  F       3. ก F             F ก   3. ก F                 F ก
   /                 Fก                 F             F                                                                                   ˈ
                                           ก ก                     F    F         F       ก ก                       กF                F
                                                                                                                    F F           ˈ
                                                                                                ก
F                                      ก                            ก       F       ก
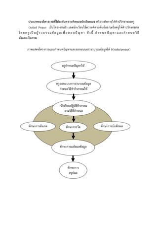
Guided Project   ˈ                                     ก                    F                F                   F       ก   ก
   ˈ F               F                                  ˆ                           ก            ˆ                   ก


            ก            ก               ˆ                  ก                   ก       F            F (Guided project)


                                             ก         ˆ            F



                                     ก            ก                     F
                                 ก                    กก                        F


                                     ก                      กก
                                                      ก


 ก ก       ก                                     ก ก                                        ก ก              ก



                                     ก ก                        F



                                                 ก ก
Less-guided project ˈ                                                   ก           F                     กF
       Guided project            F   ก                                     กก F                  Unguided project                         ก
 F ก ก       ˆ            F ก ก                                            F                     ˆ
                                ก        ˆ                 F   F F ก                         ก               F       F
                  (Less- guided project)


                                        ก          F ก                             ˆ



                                        ก          F ก                     ก           ก
                                             F



                                        ก          F
                                       ก ก                             F



ก ก       ก                                  ก ก                                                                 ก ก              ก




                                       ก ก                     F




                                        ก ก


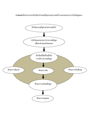
                Unguided project ˈ                         ก                   F                      กF         2            F       F
      F        ก F                 ก         1.ก                   ˆ                       2.ก         ก                 F
  ˆ           3.ก                F                     ˆ
ก       ก     ก               ˆ                   ก   ก ก F



              ก             ˆ



              ก         ก           ก                   F
                                            F



                       ก        F
                      ก ก                           F



ก ก   ก                 ก ก                                     ก ก     ก




                      ก ก                       F




                       ก ก
ก       ก                                                  ก                                                          (2553) ; ก                                             ก           (2544)
                     ก        F    ก
                                1. ก     ˂                                                                      Fก                                   F                             F
                                   1.1                                               F ก                                                   ก                           F                   F
                                   1.2 ก F                                            F                 F                                Fก                                    ก               Fก                 F           F (          ก
             F                  ก ก        F                                            ก           F                    F                       F                                 ก                F                 ก                ก                F
         )
                                            1.3                              ก                                       F                                   ˈ F                   F
                 F
                                1.4 ก       ก          F ˈ F           F ก F         ก F
                        F          F                     F
                               1.5 ก          F              F กก F     F                    F
                            2. ก      ก กก                       F ก            FF ˈ ก          F ก
ก                    F ก F F            ก กF ˆ
                            3.            ก                F     ก            ก ก        F F กF
    ก                     ก
                               3.1                ก
                               3.2
                               3.3    ก         F F        ก      ก       F
                               3.4      F           F ก ก
                               3.5 F F ก             F               ก      F      ก
F                     F     ก          F F

                                      4.                                 ก                 ก                                             F
                                            4.1          F                   F        F                                          F
                                                      4.1.1 ก                                                                            F ก               F ก                                               F
    ก                    F        F                                                         ก                            ก
                                                      1.1.2                          F ก                                             F                             ˆ                                    F             ก
    F ก                                                 ก                                                                                        ก                                                          ก F               F   ก                ก
                                                                 F                                                               ก                             F                                            ก             F                         F
    ก                         F            F F             ˈ F                                                               F               F                                                                                    F            F
     ˂                       F F                             F               ก                                                                                             ก           F        F                                   ก
                                                  F                  F           ก          F               F                                                                                               ก ก ก                 F F
                                       F               F
5.           F                 ก           F
                                                                 ก      F ก     F                                                                           ก                                                                                                                                          F
             F                 ก                                     ก F F ก        F                                                                   ก                 F                       F ก                                             F
     ก                                                                      F                                                                                                                           F ก
                                   6.                            F F          ˂
                                                    ก                  ก                                                                                                                                  ก                                           ก ˂
                       ก                F                        ก F              F                                                                                           F               F                                                                F
ก F                    F                                              F ก                                                                                                                                                         ก                                                                                F
 ก                                                                                                                                                                                                                F                       F
                                   7.               F            ก
                                                                                           F ก                                     F        F                                                                                     ก ก                                  ก                                   F
 F                         F       ก                        F      F ก                                                                              ก                 ก                                                                                   ˈ                    F
ก ก                                 ก                           F ก F                              F                                                                                                                  ˈ F                                                  F               ก
                   Fก               ก                                                 ˈ ก                                      F                F                                 F                           F                                                                                                F
         F                                  F                                          F ˁF                                            Fก F                 F/ F F                                        F ก
                                    F                           ก
                                   1.                           ก                     F ก ก                                                                 ก                                     F                           F                       ก                                F
                 F ก                                    F                     ก                                    ก                                ก           ก                         F                           F                       F
                                   2.               F F ก                         F                                                     F                             F                                                           ก                                F                           F
                                   3.               FกF ก                                  ก ˈ ก F ก F F 4-5                                                                                                                                                           ก ก
                                   4.                            ก                                         F
                                   5. ก                                                F                                                                        ก                                         F                                               กF                           ก
                                                                      F           ก                                    F
                                   6.                             ก ก ก                                                                                     ก                         F                                               F                            ก
                                   6.1 ก                                                   ก           F                   F                                                                                              F                                            ก ก
กก                             F F    ก F F
                                        6.2 ก                                              ก                   ˈ                                                                                      ก                                                                            F               ก
กF
                                        6.3 ก                             F                    F กF                                                          กF                                   F/ ก                                                                         F ก
                               F
                                        6.4                     F กF                           ก                                                    ก             F                       F F                                                                           ก                  ก
ก
          6.5   F กF                             F           ก
          6.6   F       /   Fก       ก       F
F       F   F       F            ก       F           ก   F

Pbl

  • 1.
    F F (2553) ก ก F F ก F ก F F 1. F ก 1. F F 1. F 1. F / F/ F F (What it is) / ก F (What F F ก it will be) F ก F F 2. F F F F/ 2. F ก F 2. F ก 2. F ก F ก F ˈ - ก F / ก F กF ˈ - F - F - F ก 3. ˆ กก 3. F ก F 3. ก F F ก 3. ก F F ก / Fก F F ˈ ก ก F F F ก ก กF F F F ˈ ก
  • 2.
    F ก ก F ก Guided Project ˈ ก F F F ก ก ˈ F F ˆ ก ˆ ก ก ก ˆ ก ก F F (Guided project) ก ˆ F ก ก F ก กก F ก กก ก ก ก ก ก ก ก ก ก ก ก F ก ก
  • 3.
    Less-guided project ˈ ก F กF Guided project F ก กก F Unguided project ก F ก ก ˆ F ก ก F ˆ ก ˆ F F F ก ก F F (Less- guided project) ก F ก ˆ ก F ก ก ก F ก F ก ก F ก ก ก ก ก ก ก ก ก ก F ก ก Unguided project ˈ ก F กF 2 F F F ก F ก 1.ก ˆ 2.ก ก F ˆ 3.ก F ˆ
  • 4.
    ก ก ˆ ก ก ก F ก ˆ ก ก ก F F ก F ก ก F ก ก ก ก ก ก ก ก ก ก F ก ก
  • 5.
    ก ก (2553) ; ก ก (2544) ก F ก 1. ก ˂ Fก F F 1.1 F ก ก F F 1.2 ก F F F Fก ก Fก F F ( ก F ก ก F ก F F F ก F ก ก F ) 1.3 ก F ˈ F F F 1.4 ก ก F ˈ F F ก F ก F F F F 1.5 ก F F กก F F F 2. ก ก กก F ก FF ˈ ก F ก ก F ก F F ก กF ˆ 3. ก F ก ก ก F F กF ก ก 3.1 ก 3.2 3.3 ก F F ก ก F 3.4 F F ก ก 3.5 F F ก F ก F ก F F ก F F 4. ก ก F 4.1 F F F F 4.1.1 ก F ก F ก F ก F F ก ก 1.1.2 F ก F ˆ F ก F ก ก ก ก F F ก ก F ก F ก F F ก F F F ˈ F F F F F ˂ F F F ก ก F F ก F F ก F F ก ก ก F F F F
  • 6.
    5. F ก F ก F ก F ก F F ก ก F F ก F ก F F ก F ก F F ก 6. F F ˂ ก ก ก ก ˂ ก F ก F F F F F ก F F F ก ก F ก F F 7. F ก F ก F F ก ก ก F F F ก F F ก ก ก ˈ F ก ก ก F ก F F ˈ F F ก Fก ก ˈ ก F F F F F F F F ˁF Fก F F/ F F F ก F ก 1. ก F ก ก ก F F ก F F ก F ก ก ก ก F F F 2. F F ก F F F ก F F 3. FกF ก ก ˈ ก F ก F F 4-5 ก ก 4. ก F 5. ก F ก F กF ก F ก F 6. ก ก ก ก F F ก 6.1 ก ก F F F ก ก กก F F ก F F 6.2 ก ก ˈ ก F ก กF 6.3 ก F F กF กF F/ ก F ก F 6.4 F กF ก ก F F F ก ก
  • 7.
    6.5 F กF F ก 6.6 F / Fก ก F F F F F ก F ก F