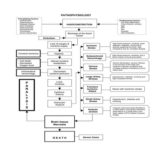
PATHOPHYSIOLOGY OF LEFT BASAL GANGLIA HEMORRHAGE

                          (INTRACEREBRAL HEMORRHAGE)




Precipitating Factors:                         Predisposing Factors:

        Hypertension                                  Sedentary lifestyle
        Hypercholesterolemia                          Age
        High Blood Glucose Level                      Diet
        High T CHON                                   Sex
                                                      Heredity
                                                      Self-medication


              VASOCONSTRICTION



                                                               Blood Clot formation
          Blockage of the blood vessel



                                                          Pressure and brain compression
       Lack of oxygen and nutrient supply




           Altered Cerebral Perfusion
                                                          Signs and Symptoms:

                                                                 Changes in movement (Ataxia)
          Decreased Cerebral Perfusion
                                                                 Muscle Weakness (difficulty in
                                                                 swallowing, smiling and talking)
                                                                 Decreased cognitive function
      Intracerebral hemorrhage (Bleeding)                        Headache, nausea and vomiting
                                                                 Personality changes: Change in
                                                                 judgment, confused, difficulty
                                                                 in understanding what is
      Blood irritates the nerves and tissues                     happening around.
                                                                 Inappropriate emotional
                                                                 Responses
       Pain and Vomiting; parts of the brain
          will shut down; decreased LOC

Pathophysiology of left basal ganglia hemorrhage

  • 1.
    PATHOPHYSIOLOGY OF LEFTBASAL GANGLIA HEMORRHAGE (INTRACEREBRAL HEMORRHAGE) Precipitating Factors: Predisposing Factors: Hypertension Sedentary lifestyle Hypercholesterolemia Age High Blood Glucose Level Diet High T CHON Sex Heredity Self-medication VASOCONSTRICTION Blood Clot formation Blockage of the blood vessel Pressure and brain compression Lack of oxygen and nutrient supply Altered Cerebral Perfusion Signs and Symptoms: Changes in movement (Ataxia) Decreased Cerebral Perfusion Muscle Weakness (difficulty in swallowing, smiling and talking) Decreased cognitive function Intracerebral hemorrhage (Bleeding) Headache, nausea and vomiting Personality changes: Change in judgment, confused, difficulty in understanding what is Blood irritates the nerves and tissues happening around. Inappropriate emotional Responses Pain and Vomiting; parts of the brain will shut down; decreased LOC