对一份 oracle 测试题的解答

               Zianed Hou
              zianed@live.cn




Zianed          Version 1.1    1
(一) 选择题


1.初始化参数文件存放的位置是


(1) C:Program FilesOraclepfile
(2) %ORACLE_HOME%database
(3) %ORACLE_HOME%rdbmsadmin
(4) %ORACLE_BASE%admin{DB_NAME}bdump
选(2),在 win 下为%ORACLE_HOME%database 中
在 uni 下为$ORACLE_HOME/dbs 中
注:在%ORACLE_HOME%dbs 中存在一个 pfile 的范例


2. 哪些信息在配置网络连接时"不"需要提供


(1)主机名 (2)连接类型 (3)监听器端口 (4)监听器名
选(4),在配置链接时必须提供主机、协议、端口,如:
(ADDRESS = (PROTOCOL = TCP)(HOST = localhost)(PORT = 1521))


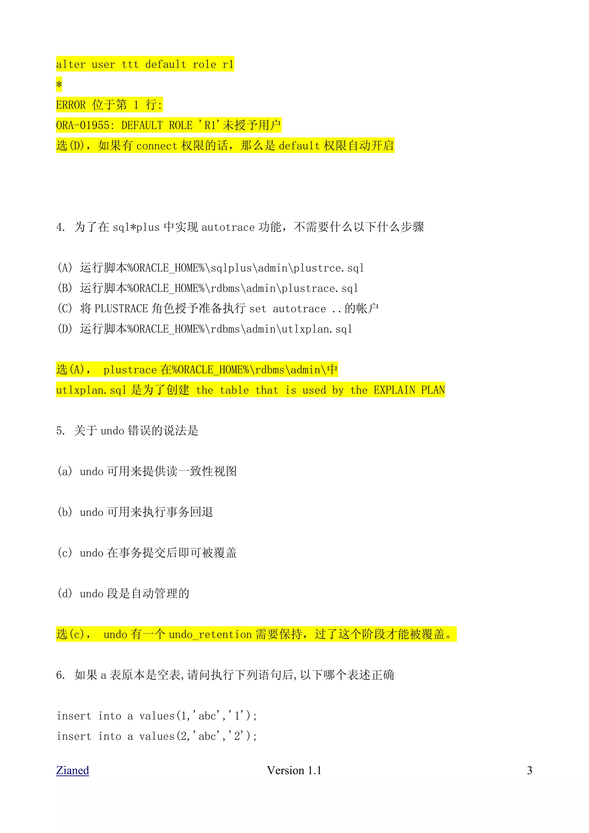
3. 下列语句执行后,用户可以实现什么动作?


CREATE USER TTT IDENTIFIED BY AAA DEFAULT TABLESPACE system;
CREATE ROLE R1 IDENTIFIED BY AAA;
GRANT SELECT ON SCOTT.EMP TO R1;
GRANT CREATE TABLE TO R1;
ALTER USER TTT DEFAULT ROLE R1;
A) 什么都不能执行
B) 可以查询 scott 下的 emp 表
C) 可以创建表
D) 既可以查询 scott 下的 emp 表又可以创建表


选(A),ttt 用户连不上数据库
在 ALTER USER TTT DEFAULT ROLE R1;之前先要执行 grant r1 to ttt;否则出现
SQL> alter user ttt default role r1;

Zianed                              Version 1.1                2
alter user ttt default role r1
*
ERROR 位于第 1 行:
ORA-01955: DEFAULT ROLE 'R1'未授予用户
选(D),如果有 connect 权限的话,那么是 default 权限自动开启




4. 为了在 sql*plus 中实现 autotrace 功能,不需要什么以下什么步骤


(A) 运行脚本%ORACLE_HOME%sqlplusadminplustrce.sql
(B) 运行脚本%ORACLE_HOME%rdbmsadminplustrace.sql
(C) 将 PLUSTRACE 角色授予准备执行 set autotrace ..的帐户
(D) 运行脚本%ORACLE_HOME%rdbmsadminutlxplan.sql


选(A), plustrace 在%ORACLE_HOME%rdbmsadmin中
utlxplan.sql 是为了创建 the table that is used by the EXPLAIN PLAN


5. 关于 undo 错误的说法是


(a) undo 可用来提供读一致性视图


(b) undo 可用来执行事务回退


(c) undo 在事务提交后即可被覆盖


(d) undo 段是自动管理的


选(c), undo 有一个 undo_retention 需要保持,过了这个阶段才能被覆盖。


6. 如果 a 表原本是空表,请问执行下列语句后,以下哪个表述正确


insert into a values(1,'abc','1');
insert into a values(2,'abc','2');

Zianed                               Version 1.1                3
create table b as select * from a;
rollback;


(A).a 表 b 表都没有数据


(B).a 表 b 表都有两行数据


(C).a 表有数据,b 表没有数据


(D).a 表没有数据,b 表有数据


选(B), create table 显示提交语句




7.关于控制文件的内容,以下哪个说法是正确的


a. 控制文件中有数据库的名字


b. 控制文件中有一小部分数据字典的信息


c. 控制文件中有 undo 段


d. 控制文件中有所有已经提交的事务的信息


选(a), 控制文件中有数据库的名字




8. 在 NOMOUNT 阶段查询 SELECT STATUS FROM V$INSTANCE 得到的结果应该是


(A)NOMOUNTED (B) MOUNTED (C) STARTED (D)无法查询


选(c), 是 STARTED




Zianed                               Version 1.1           4
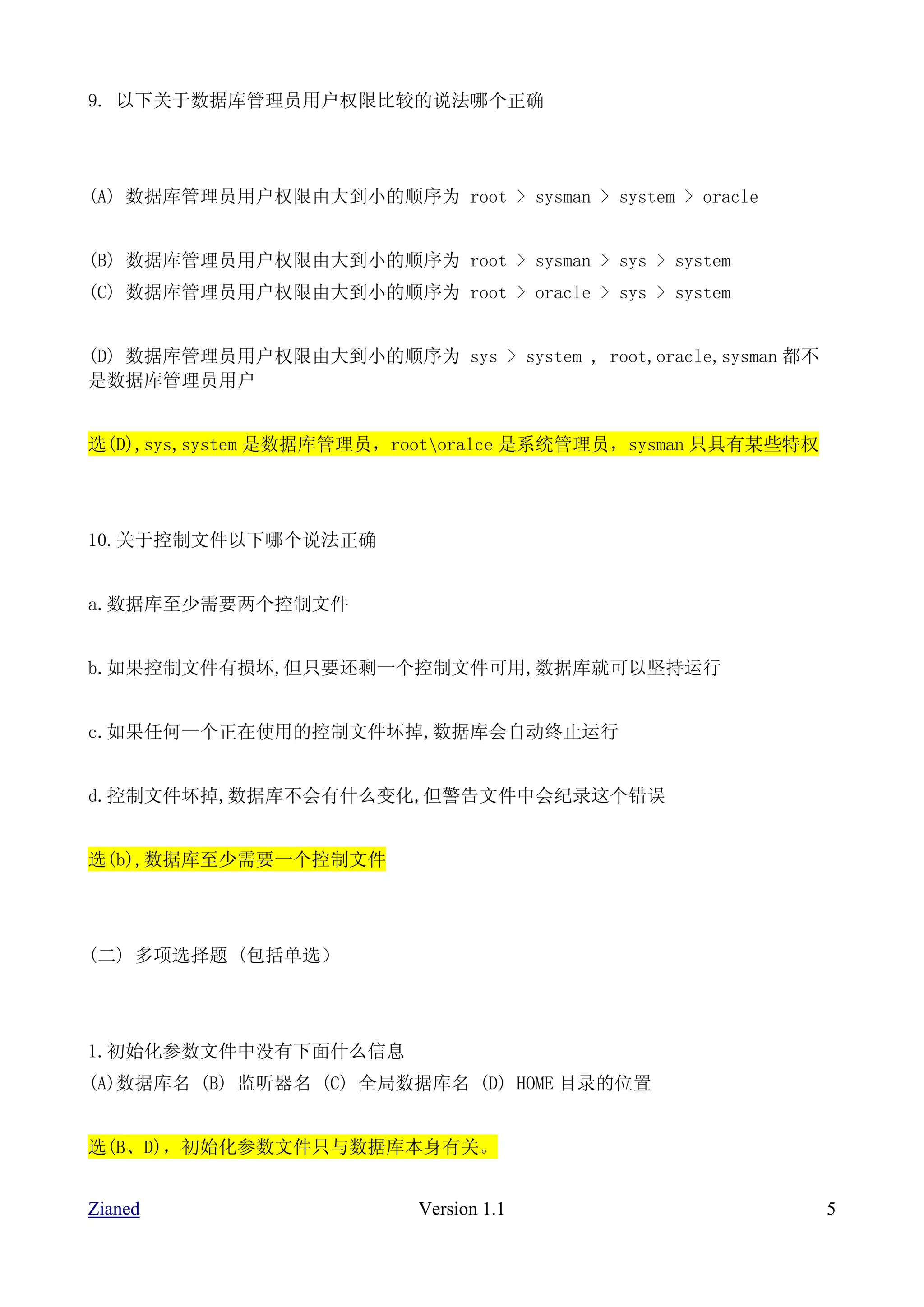
9. 以下关于数据库管理员用户权限比较的说法哪个正确




(A) 数据库管理员用户权限由大到小的顺序为 root > sysman > system > oracle


(B) 数据库管理员用户权限由大到小的顺序为 root > sysman > sys > system
(C) 数据库管理员用户权限由大到小的顺序为 root > oracle > sys > system


(D) 数据库管理员用户权限由大到小的顺序为 sys > system , root,oracle,sysman 都不
是数据库管理员用户


选(D),sys,system 是数据库管理员,rootoralce 是系统管理员,sysman 只具有某些特权




10.关于控制文件以下哪个说法正确


a.数据库至少需要两个控制文件


b.如果控制文件有损坏,但只要还剩一个控制文件可用,数据库就可以坚持运行


c.如果任何一个正在使用的控制文件坏掉,数据库会自动终止运行


d.控制文件坏掉,数据库不会有什么变化,但警告文件中会纪录这个错误


选(b),数据库至少需要一个控制文件




(二) 多项选择题 (包括单选)




1.初始化参数文件中没有下面什么信息
(A)数据库名 (B) 监听器名 (C) 全局数据库名 (D) HOME 目录的位置


选(B、D),初始化参数文件只与数据库本身有关。


Zianed                    Version 1.1                         5
2.关于参数文件,哪些说法是错误的


(A)9i 版本的数据库只能使用 spfile,不能使用 pfile


(B)pfile 和 spfile 都可以使用,如果都存在,则数据库无法启动


(C)pfile 是文本文件,spfile 是二进制文件


(D)如果用 pfile 启动实例,也可以用 alter system set 参数=值修改其中的口令
但是只能用 scope=spfile 方式,不可以用 scope=both 或者 memory 方式


选(ABD),spfile 是二进制的,数据库启动时首先找 spfile。


3.关于事务的说法,错误的是


+(A)事务只能用 commit 提交
(B)事务的隔离级别默认的是 read commited
+(C)Oracle 默认地是每个语句自动提交
(D)DDL 语句是自动提交的
选(AC),事务可以显示或隐式提交,默认不提交,也就是尽可能的推迟提交。


4. Database Buffer Cache 中有哪些对象的数据


(A) 表
(B) redo entries
(C) UNDO segment
(D) 索引
选(AD),Buffer Cache 中存的是数据对象。


5.下面语句执行后用户 TTT 可以执行哪些角色中的权限


ALTER USER TTT DEFAULT ROLE A,B,C,D;
CONN TTT/....

Zianed                             Version 1.1        6
SET ROLE ALL EXCEPT A;
SET ROLE A;


(A) A
(B) B
(C) C
(D) D
选(A)只是具有 A 权限,set role 确保在会话阶段只有其后的角色可以使用。


6. 关于临时表的说法,错误的是
(a) 临时表在会话结束后被 drop


(b) 临时表在会话结束后 rollback


(c) 临时表在会话或者事务结束后 rollback
(d) 临时表分为事务内临时表和会话内临时表


选(a),临时表是一直存在的,按照其中数据的留存时间分为事务内临时表核会话内临时
表,在会话结束时肯定 rollback。


7. 下面哪个说法是错误的


a. 系统表空间脱机后,系统处于悬挂状态


b. 所有的临时表空间都不可以脱机


c. UNDO 表空间不够的是情况下,可以多创建几个一起分担工作量


d. 系统表空间不可以脱机


选(a),系统表空间、临时表空间都不可以脱机


8. 下面哪个说法是错误的




Zianed                   Version 1.1         7
a. 警告文件用于警告用户系统即将出现危机


b. 临时表空间是临时的,主要用于存储一些不是很重要的或者是临时的数据


c. 临时表空间本身不是临时的,但是里面的数据是一些不是很重要得,不经常使用的临时数
据


d. 警告文件存放在 background_dump_dest 参数指定的路径下


选(b), 临时表空间一直存在的




9.关于启动实例的步骤,下面哪个说法不正确


a.如果要重建控制文件,必须在 mount 状态下执行


b.如果要修改 spfile 的参数,必须在 nomount 状态下,其他状态都不行


c.如果要修改 spfile 的参数,必须至少在 nomount 状态下


d.open 状态下,可以访问数据字典和动态性能视图


选(ac),需要在 nomount 下重建控制文件;spfile 的修改可以在任何阶段




10.关于数据库文件的说法哪些是错误的




a.数据文件和表空间都是存放数据的介质,表空间比数据文件多


b.数据文件用于存放数据库的物理信息,表空间用于存放数据库的逻辑信息


c.数据文件属于表空间,并且必要的时候可以将数据文件从一个表空间移动到另一个表空间


Zianed                    Version 1.1         8
d.数据文件属于表空间,表空间是由一个或者多个数据文件组成的


选(a),一个表空间对应多个数据文件




(三) 简述题


1.如果实例无法 mount,那么可能的原因是什么?
如果实例无法 nomount,那么可能的原因是什么?
如果实力无法 open ,那么可能的原因是什么?
怎么样确定一个实例是在什么状态?select status from v$instance;


答:无法 nomount,可能是 spfile 或者 pfile 不存在,也可能是其内容出错、参数不符合
SQL> select status from v$instance;
STATUS
------------------------
STARTED
无法 mount,控制文件不存在,或者控制文件损坏
SQL> select status from v$instance;
STATUS
------------
MOUNTED


SQL> select open_mode from v$database;
OPEN_MODE
----------
MOUNTED
无法 open,数据文件损坏、Redolog 文件损坏
SQL> select status from v$instance;
STATUS
------------
OPEN



Zianed                                Version 1.1      9
SQL> select open_mode from v$database;
OPEN_MODE
----------
READ WRITE


2.请说明 undo_retention 参数的用途,以及如何设置这个参数


答:为了保持大查询的一致读和使用 flashback 的可行性, 在 undo 段被覆盖前保持 undo
段到某个时间段。
UNDO_RETENTION 是 undo 过期的秒数,也就是 undo 段可以被覆盖的时间段。
RETENTION GUARANTEE 在创建 undo 表空间时指定;设置时强制保持 undo 段,在空间可扩展
的情况下进行扩展,不可扩展执行事务时直接报错;不设置时没有可扩展 undo 空间的情况
下将重用未到期的 undo 段。


3.请说明如何将 system01.dbf 文件从 c:oracleoradataorcl 移动到
d:oracleoradataorcl 下


答:复制文件 D:ORACLEORADATALINARYSYSTEM01.DBF 到 D:SYSTEM01.DBF 的方法。


C:Documents and SettingsZianed>oradim -startup -sid linary


C:Documents and SettingsZianed>sqlplus /nolog


SQL*Plus: Release 9.2.0.1.0 - Production on 星期五 7 月 3 23:37:37 2009


Copyright (c) 1982, 2002, Oracle Corporation. All rights reserved.


SQL> conn /as sysdba
已连接。
SQL> select status from v$instance;
STATUS
------------
OPEN


SQL> select name from v$datafile;

Zianed                                Version 1.1                     10
NAME
--------------------------------------------------------------------------------
D:ORACLEORADATALINARYSYSTEM01.DBF
D:ORACLEORADATALINARYUNDOTBS01.DBF
D:ORACLEORADATALINARYLINARY01.DBF




SQL> shutdown immediate
数据库已经关闭。
已经卸载数据库。
ORACLE 例程已经关闭。


SQL> host ocopy D:ORACLEORADATALINARYSYSTEM01.DBF D:SYSTEM01.DBF
D:SYSTEM01.DBF


SQL> startup mount
ORACLE 例程已经启动。
Total System Global Area 210836200 bytes
Fixed Size 453352 bytes
Variable Size 176160768 bytes
Database Buffers 33554432 bytes
Redo Buffers 667648 bytes
数据库装载完毕。


SQL> alter database rename file 'D:ORACLEORADATALINARYSYSTEM01.DBF' to
'D:SYSTEM01.DBF';
数据库已更改。


SQL> alter database open;
数据库已更改。


SQL> select name from v$datafile;


NAME


Zianed                              Version 1.1                               11
--------------------------------------------------------------------------------
D:SYSTEM01.DBF
D:ORACLEORADATALINARYUNDOTBS01.DBF
D:ORACLEORADATALINARYLINARY01.DBF




Zianed                             Version 1.1                                12
Zianed
Homepage:http://my.unix-center.net/~Zianed/
Mail:zianed@live.cn
QQ:1196123432
Date:2009-07-05




Zianed                            Version 1.1   13

Oracle试题Exam Adminv1.1

  • 1.
    对一份 oracle 测试题的解答 Zianed Hou zianed@live.cn Zianed Version 1.1 1
  • 2.
    (一) 选择题 1.初始化参数文件存放的位置是 (1) C:ProgramFilesOraclepfile (2) %ORACLE_HOME%database (3) %ORACLE_HOME%rdbmsadmin (4) %ORACLE_BASE%admin{DB_NAME}bdump 选(2),在 win 下为%ORACLE_HOME%database 中 在 uni 下为$ORACLE_HOME/dbs 中 注:在%ORACLE_HOME%dbs 中存在一个 pfile 的范例 2. 哪些信息在配置网络连接时"不"需要提供 (1)主机名 (2)连接类型 (3)监听器端口 (4)监听器名 选(4),在配置链接时必须提供主机、协议、端口,如: (ADDRESS = (PROTOCOL = TCP)(HOST = localhost)(PORT = 1521)) 3. 下列语句执行后,用户可以实现什么动作? CREATE USER TTT IDENTIFIED BY AAA DEFAULT TABLESPACE system; CREATE ROLE R1 IDENTIFIED BY AAA; GRANT SELECT ON SCOTT.EMP TO R1; GRANT CREATE TABLE TO R1; ALTER USER TTT DEFAULT ROLE R1; A) 什么都不能执行 B) 可以查询 scott 下的 emp 表 C) 可以创建表 D) 既可以查询 scott 下的 emp 表又可以创建表 选(A),ttt 用户连不上数据库 在 ALTER USER TTT DEFAULT ROLE R1;之前先要执行 grant r1 to ttt;否则出现 SQL> alter user ttt default role r1; Zianed Version 1.1 2
  • 3.
    alter user tttdefault role r1 * ERROR 位于第 1 行: ORA-01955: DEFAULT ROLE 'R1'未授予用户 选(D),如果有 connect 权限的话,那么是 default 权限自动开启 4. 为了在 sql*plus 中实现 autotrace 功能,不需要什么以下什么步骤 (A) 运行脚本%ORACLE_HOME%sqlplusadminplustrce.sql (B) 运行脚本%ORACLE_HOME%rdbmsadminplustrace.sql (C) 将 PLUSTRACE 角色授予准备执行 set autotrace ..的帐户 (D) 运行脚本%ORACLE_HOME%rdbmsadminutlxplan.sql 选(A), plustrace 在%ORACLE_HOME%rdbmsadmin中 utlxplan.sql 是为了创建 the table that is used by the EXPLAIN PLAN 5. 关于 undo 错误的说法是 (a) undo 可用来提供读一致性视图 (b) undo 可用来执行事务回退 (c) undo 在事务提交后即可被覆盖 (d) undo 段是自动管理的 选(c), undo 有一个 undo_retention 需要保持,过了这个阶段才能被覆盖。 6. 如果 a 表原本是空表,请问执行下列语句后,以下哪个表述正确 insert into a values(1,'abc','1'); insert into a values(2,'abc','2'); Zianed Version 1.1 3
  • 4.
    create table bas select * from a; rollback; (A).a 表 b 表都没有数据 (B).a 表 b 表都有两行数据 (C).a 表有数据,b 表没有数据 (D).a 表没有数据,b 表有数据 选(B), create table 显示提交语句 7.关于控制文件的内容,以下哪个说法是正确的 a. 控制文件中有数据库的名字 b. 控制文件中有一小部分数据字典的信息 c. 控制文件中有 undo 段 d. 控制文件中有所有已经提交的事务的信息 选(a), 控制文件中有数据库的名字 8. 在 NOMOUNT 阶段查询 SELECT STATUS FROM V$INSTANCE 得到的结果应该是 (A)NOMOUNTED (B) MOUNTED (C) STARTED (D)无法查询 选(c), 是 STARTED Zianed Version 1.1 4
  • 5.
    9. 以下关于数据库管理员用户权限比较的说法哪个正确 (A) 数据库管理员用户权限由大到小的顺序为root > sysman > system > oracle (B) 数据库管理员用户权限由大到小的顺序为 root > sysman > sys > system (C) 数据库管理员用户权限由大到小的顺序为 root > oracle > sys > system (D) 数据库管理员用户权限由大到小的顺序为 sys > system , root,oracle,sysman 都不 是数据库管理员用户 选(D),sys,system 是数据库管理员,rootoralce 是系统管理员,sysman 只具有某些特权 10.关于控制文件以下哪个说法正确 a.数据库至少需要两个控制文件 b.如果控制文件有损坏,但只要还剩一个控制文件可用,数据库就可以坚持运行 c.如果任何一个正在使用的控制文件坏掉,数据库会自动终止运行 d.控制文件坏掉,数据库不会有什么变化,但警告文件中会纪录这个错误 选(b),数据库至少需要一个控制文件 (二) 多项选择题 (包括单选) 1.初始化参数文件中没有下面什么信息 (A)数据库名 (B) 监听器名 (C) 全局数据库名 (D) HOME 目录的位置 选(B、D),初始化参数文件只与数据库本身有关。 Zianed Version 1.1 5
  • 6.
    2.关于参数文件,哪些说法是错误的 (A)9i 版本的数据库只能使用 spfile,不能使用pfile (B)pfile 和 spfile 都可以使用,如果都存在,则数据库无法启动 (C)pfile 是文本文件,spfile 是二进制文件 (D)如果用 pfile 启动实例,也可以用 alter system set 参数=值修改其中的口令 但是只能用 scope=spfile 方式,不可以用 scope=both 或者 memory 方式 选(ABD),spfile 是二进制的,数据库启动时首先找 spfile。 3.关于事务的说法,错误的是 +(A)事务只能用 commit 提交 (B)事务的隔离级别默认的是 read commited +(C)Oracle 默认地是每个语句自动提交 (D)DDL 语句是自动提交的 选(AC),事务可以显示或隐式提交,默认不提交,也就是尽可能的推迟提交。 4. Database Buffer Cache 中有哪些对象的数据 (A) 表 (B) redo entries (C) UNDO segment (D) 索引 选(AD),Buffer Cache 中存的是数据对象。 5.下面语句执行后用户 TTT 可以执行哪些角色中的权限 ALTER USER TTT DEFAULT ROLE A,B,C,D; CONN TTT/.... Zianed Version 1.1 6
  • 7.
    SET ROLE ALLEXCEPT A; SET ROLE A; (A) A (B) B (C) C (D) D 选(A)只是具有 A 权限,set role 确保在会话阶段只有其后的角色可以使用。 6. 关于临时表的说法,错误的是 (a) 临时表在会话结束后被 drop (b) 临时表在会话结束后 rollback (c) 临时表在会话或者事务结束后 rollback (d) 临时表分为事务内临时表和会话内临时表 选(a),临时表是一直存在的,按照其中数据的留存时间分为事务内临时表核会话内临时 表,在会话结束时肯定 rollback。 7. 下面哪个说法是错误的 a. 系统表空间脱机后,系统处于悬挂状态 b. 所有的临时表空间都不可以脱机 c. UNDO 表空间不够的是情况下,可以多创建几个一起分担工作量 d. 系统表空间不可以脱机 选(a),系统表空间、临时表空间都不可以脱机 8. 下面哪个说法是错误的 Zianed Version 1.1 7
  • 8.
    a. 警告文件用于警告用户系统即将出现危机 b. 临时表空间是临时的,主要用于存储一些不是很重要的或者是临时的数据 c.临时表空间本身不是临时的,但是里面的数据是一些不是很重要得,不经常使用的临时数 据 d. 警告文件存放在 background_dump_dest 参数指定的路径下 选(b), 临时表空间一直存在的 9.关于启动实例的步骤,下面哪个说法不正确 a.如果要重建控制文件,必须在 mount 状态下执行 b.如果要修改 spfile 的参数,必须在 nomount 状态下,其他状态都不行 c.如果要修改 spfile 的参数,必须至少在 nomount 状态下 d.open 状态下,可以访问数据字典和动态性能视图 选(ac),需要在 nomount 下重建控制文件;spfile 的修改可以在任何阶段 10.关于数据库文件的说法哪些是错误的 a.数据文件和表空间都是存放数据的介质,表空间比数据文件多 b.数据文件用于存放数据库的物理信息,表空间用于存放数据库的逻辑信息 c.数据文件属于表空间,并且必要的时候可以将数据文件从一个表空间移动到另一个表空间 Zianed Version 1.1 8
  • 9.
    d.数据文件属于表空间,表空间是由一个或者多个数据文件组成的 选(a),一个表空间对应多个数据文件 (三) 简述题 1.如果实例无法 mount,那么可能的原因是什么? 如果实例无法nomount,那么可能的原因是什么? 如果实力无法 open ,那么可能的原因是什么? 怎么样确定一个实例是在什么状态?select status from v$instance; 答:无法 nomount,可能是 spfile 或者 pfile 不存在,也可能是其内容出错、参数不符合 SQL> select status from v$instance; STATUS ------------------------ STARTED 无法 mount,控制文件不存在,或者控制文件损坏 SQL> select status from v$instance; STATUS ------------ MOUNTED SQL> select open_mode from v$database; OPEN_MODE ---------- MOUNTED 无法 open,数据文件损坏、Redolog 文件损坏 SQL> select status from v$instance; STATUS ------------ OPEN Zianed Version 1.1 9
  • 10.
    SQL> select open_modefrom v$database; OPEN_MODE ---------- READ WRITE 2.请说明 undo_retention 参数的用途,以及如何设置这个参数 答:为了保持大查询的一致读和使用 flashback 的可行性, 在 undo 段被覆盖前保持 undo 段到某个时间段。 UNDO_RETENTION 是 undo 过期的秒数,也就是 undo 段可以被覆盖的时间段。 RETENTION GUARANTEE 在创建 undo 表空间时指定;设置时强制保持 undo 段,在空间可扩展 的情况下进行扩展,不可扩展执行事务时直接报错;不设置时没有可扩展 undo 空间的情况 下将重用未到期的 undo 段。 3.请说明如何将 system01.dbf 文件从 c:oracleoradataorcl 移动到 d:oracleoradataorcl 下 答:复制文件 D:ORACLEORADATALINARYSYSTEM01.DBF 到 D:SYSTEM01.DBF 的方法。 C:Documents and SettingsZianed>oradim -startup -sid linary C:Documents and SettingsZianed>sqlplus /nolog SQL*Plus: Release 9.2.0.1.0 - Production on 星期五 7 月 3 23:37:37 2009 Copyright (c) 1982, 2002, Oracle Corporation. All rights reserved. SQL> conn /as sysdba 已连接。 SQL> select status from v$instance; STATUS ------------ OPEN SQL> select name from v$datafile; Zianed Version 1.1 10
  • 11.
    NAME -------------------------------------------------------------------------------- D:ORACLEORADATALINARYSYSTEM01.DBF D:ORACLEORADATALINARYUNDOTBS01.DBF D:ORACLEORADATALINARYLINARY01.DBF SQL> shutdown immediate 数据库已经关闭。 已经卸载数据库。 ORACLE例程已经关闭。 SQL> host ocopy D:ORACLEORADATALINARYSYSTEM01.DBF D:SYSTEM01.DBF D:SYSTEM01.DBF SQL> startup mount ORACLE 例程已经启动。 Total System Global Area 210836200 bytes Fixed Size 453352 bytes Variable Size 176160768 bytes Database Buffers 33554432 bytes Redo Buffers 667648 bytes 数据库装载完毕。 SQL> alter database rename file 'D:ORACLEORADATALINARYSYSTEM01.DBF' to 'D:SYSTEM01.DBF'; 数据库已更改。 SQL> alter database open; 数据库已更改。 SQL> select name from v$datafile; NAME Zianed Version 1.1 11
  • 12.
  • 13.