‫تعالی‬ ‫باسمه‬
openstack
‫آن‬ ‫های‬ ‫سرویس‬ ‫و‬
: ‫نویسنده‬
‫دخت‬ ‫اسمعیل‬ ‫یاشار‬ ‫مهندس‬
: ‫نسخه‬
0.1
: ‫نویسنده‬ ‫درباره‬
‫رشته‬ ‫آموخته‬ ‫دانش‬ ‫دخت‬ ‫اسمعیل‬ ‫یاشار‬ ‫بنده‬
cyber security
. ‫هستم‬
‫از‬ ‫بیش‬
۱۵
. ‫دارم‬ ‫فعالیت‬ ‫سابقه‬ ‫سال‬
‫مولف‬ - ‫مدرس‬ - ‫مشاور‬ : ‫داد‬ ‫شرح‬ ‫زیر‬ ‫های‬ ‫ساختار‬ ‫در‬ ‫میتوان‬ ‫را‬ ‫بنده‬ ‫های‬ ‫فعالیت‬ ‫جمله‬ ‫از‬
gnu/linux system/network/security/cloud Engineer/administrator & oracle dba | Linux Trainer |devops
. ): ‫جدید‬ ‫دنیاهای‬ ‫کشف‬ ‫و‬ ‫تحقیق‬ ‫و‬ ‫مطالعه‬ ‫به‬ ‫مند‬ ‫عالقه‬
. ‫کنم‬ ‫اشاره‬ ‫استراتژی‬ ‫های‬ ‫بازی‬ ‫و‬ ‫اوتلو‬ ‫و‬ ‫شطرنج‬ ‫بازی‬ ‫به‬ ‫میتوانم‬ ‫من‬ ‫های‬ ‫سرگرمی‬ ‫از‬ ‫واقع‬ ‫در‬
‫تبریز‬ ‫الگ‬ ‫گذاران‬ ‫بنیان‬ ‫از‬ ‫یکی‬ ‫و‬ ‫لینوکس‬/‫گنو‬ ‫و‬ ‫باز‬ ‫متن‬ ‫دنیای‬ ‫عاشق‬ . ‫هستم‬ ‫عاشق‬ ‫یک‬ ‫من‬
: ‫کنید‬ ‫پیدا‬ ‫و‬ ‫کنید‬ ‫دنبال‬ ‫را‬ ‫من‬ ‫میتوانید‬ ‫چطور‬ ‫خب‬
Mob : 09141100257
Telegram ID
Telegram channel
Instagram Account
Linkedin Account
. ‫بشنوم‬ ‫را‬ ‫انتقادتون‬ ‫یا‬ ‫پیشنهاد‬ ‫هرگونه‬ ‫میشم‬ ‫خوشحال‬ ‫همچنین‬
: ‫کنید‬ ‫پیدا‬ ‫را‬ ‫من‬ ‫از‬ ‫ی‬ ‫دیگر‬ ‫های‬ ‫کتاب‬ ‫میتونید‬ ‫چطور‬
‫توی‬
slideshare
. ‫کنید‬ ‫پیدا‬ ‫را‬ ‫کردم‬ ‫منتشر‬ ‫آزاد‬ ‫بصورت‬ ‫که‬ ‫دیگری‬ ‫های‬ ‫کتاب‬ ‫میتونید‬ ‫بگردید‬ ‫من‬ ‫اسم‬ ‫دنبال‬ ‫گوگل‬ ‫یا‬
‫این‬ ‫از‬ ‫میتوانید‬ ‫هم‬ ‫دونیت‬ ‫جهت‬
‫لینک‬
‫کنید‬ ‫استفاده‬
: ‫مشاوره‬
. ‫بود‬ ‫خواهم‬ ‫شما‬ ‫دسترس‬ ‫در‬ ‫من‬ . ‫فرمایید‬ ‫حاصل‬ ‫تماس‬ . ‫کردم‬ ‫اشاره‬ ‫قبل‬ ‫صفحه‬ ‫در‬ ‫که‬ ‫هایی‬ ‫کانال‬ ‫از‬ ‫میتوانید‬ ‫مشاوره‬ ‫جهت‬
: ‫به‬ ‫تقدیم‬
‫خدا‬
‫شتافت‬ ‫یاریم‬ ‫به‬ ‫که‬ ‫بود‬ ‫او‬ ‫تنها‬ ‫هایم‬ ‫سختی‬ ‫در‬ ‫که‬ ‫چرا‬
‫مادرم‬
‫اویم‬ ‫مدیون‬ ‫که‬ ‫را‬ ‫حبت‬َ
‫م‬ ‫و‬ ‫انسانیت‬ ‫داد‬ ‫یاد‬ ‫و‬ . ‫کرد‬ ‫تقدیم‬ ‫زندگی‬ ‫به‬ ‫مرا‬ ‫که‬ ‫چرا‬
‫پدرم‬
‫اویم‬ ‫مدیون‬ ‫و‬ ‫بود‬ ‫من‬ ‫حامی‬ ‫همیشه‬ ‫روحش‬ ‫که‬
‫عشقم‬
‫هست‬ ‫و‬ ‫بود‬ ‫مشوقم‬ ‫که‬
‫سورس‬ ‫اپن‬ ‫جامعه‬
‫بشریت‬
‫را‬ ‫هایش‬ ‫دانسته‬ ‫میکند‬ ‫منتشر‬ ‫و‬ ‫میخواند‬ ‫که‬ ‫او‬ ‫و‬
): ‫هیچ‬ ‫دیگر‬ ‫و‬ ‫جهانی‬ ‫صلح‬ ‫امید‬ ‫به‬ ‫و‬
‫که‬ ‫کرد‬ ‫بررسی‬ ‫را‬ ‫مفهوم‬ ‫این‬ ‫باید‬ ‫مقاله‬ ‫شروع‬ ‫قبل‬
openstack
‫؟‬ ‫چیست‬
‫شک‬ ‫بدون‬ ‫‌واقع‬
‫ر‬‫د‬
OpenStack
.‫است‬ ‫ابری‬ ‫رایانش‬ ‫بزرگ‬ ‫خدمات‬ ‫از‬ ‫عظیم‬ ً‫ا‬‫واقع‬ ‫اکوسیستم‬ ‫یک‬
‌
: ‫جمله‬ ‫از‬ ‫داریم‬ ‫ساختار‬ ‫چندین‬ ‫ما‬ ‫ابر‬ ‫مفهوم‬ ‫در‬ ‫‌واقع‬
‫ر‬‫د‬ . ‫میباشد‬ ‫ابر‬ ‫‌سازی‬
‫ه‬‫پیاد‬ ‫برای‬ ‫اکوسیستم‬ ‫یک‬ ‫‌واقع‬
‫ر‬‫د‬ ‫و‬ ‫سکو‬ ‫یک‬ ‫استک‬ ‫اپن‬
Infrastructure as a service (Iaas)
Platform as a service (Paas)
Software as a service (Saas)
Network as a service (Naas)
Storage as a service (Staas)
xaas (anything as a service)
Security as a service
Load balancing as a service
Dns as a service
And …
‫پردازش‬ ‫کارهای‬ ‫گذاری‬ ‫اشتراک‬ ‫امکان‬ ‫تا‬ ‫هستند‬ ‫شبکه‬ ‫در‬ ‫دور‬ ‫راه‬ ‫از‬ ‫سرورهای‬ ‫از‬ ‫بزرگی‬ ‫های‬ ‫گروه‬ ‫آن‬ ‫در‬ ‫که‬ ‫اینترنت‬ ‫بر‬ ‫مبتنی‬ ‫محاسبات‬
.‫شود‬ ‫فراهم‬ ‫‌ای‬
‫ه‬‫رایان‬ ‫منابع‬ ‫یا‬ ‫خدمات‬ ‫به‬ ‫آنالین‬ ‫دسترسی‬ ‫و‬ ‫‌ها‬
‫ه‬‫داد‬ ‫متمرکز‬ ‫سازی‬ ‫ذخیره‬ ،‫‌ها‬
‫ه‬‫داد‬
Cloud
،‫اینترنت‬ ‫طریق‬ ‫از‬ ‫محاسباتی‬ ‫خدمات‬ ‫انواع‬ ‫شامل‬ ‫که‬ ‫است‬ ‫‌ای‬
‫ه‬‫رایان‬ ‫منابع‬ ‫از‬ ‫مشترک‬ ‫مجموعه‬ ‫یک‬
AI ،Big Data
‫و‬ ‫وب‬ ‫‌های‬
‫ه‬‫برنام‬ ،
.‫‌کنیم‬
‫ی‬‫م‬ ‫استفاده‬ ‫دیگری‬ ‫شخص‬ ‫یا‬ ‫سازمان‬ ‫رایانه‬ ‫منابع‬ ‫از‬ ‫موقت‬ ‫طور‬ ‫به‬ ‫واقع‬ ‫در‬ ‫ما‬ ،‫مدل‬ ‫این‬ ‫در‬ .‫‌شود‬
‫ی‬‫م‬ ‫غیره‬
IaaS
‫چیست؟‬
‫یا‬ ‫سرویس‬ ‫عنوان‬ ‫به‬ ‫زیرساخت‬
Infrastructure as a service
‫مانند‬ ‫منابعی‬ ‫‌تواند‬
‫ی‬‫م‬ )‫(مشتری‬ ‫شما‬ ‫به‬ ‫کننده‬ ‫فراهم‬ ‫که‬ ‫معناست‬ ‫این‬ ‫به‬
‫همگانی‬ ‫مدیریت‬ ‫و‬ ‫‌افزار‬
‫ت‬‫سخ‬ ‫خرید‬ ‫به‬ ‫نیازی‬ ‫دیگر‬ ‫شما‬ ‫بنابراین‬ .‫بدهد‬ ‫را‬ …‫و‬ ‫عامل‬ ‫سیستم‬ ،‫شبکه‬ ‫مختلف‬ ‫اجزای‬ ،‫داده‬ ‫‌سازی‬
‫ه‬‫ذخیر‬ ،‫سرور‬
‫این‬ ‫به‬ ‫‌تان‬
‫ی‬‫دسترس‬ ‫میزان‬ ‫‌توانید‬
‫ی‬‫م‬ ‫شما‬ .‫باشید‬ ‫داشته‬ ‫اختیار‬ ‫در‬ ‫سرویس‬ ‫یکسری‬ ‫عنوان‬ ‫به‬ ‫را‬ ‫‌ها‬
‫ن‬‫آ‬ ‫‌توانید‬
‫ی‬‫م‬ ‫اما‬ ،‫ندارید‬ ‫موارد‬ ‫این‬ ‫تمام‬
‫‌های‬
‫س‬‫سروی‬ ‫‌گوییم‬
‫ی‬‫م‬ ‫که‬ ‫روست‬ ‫این‬ ‫از‬ .‫کنید‬ ‫گسترده‬ ‫یا‬ ‫محدود‬ ‫را‬ ‫منابع‬
IaaS
.‫باشند‬ ‫‌پذیر‬
‫س‬‫مقیا‬ ‫‌توانند‬
‫ی‬‫م‬
‫مزایای‬
IaaS
IaaS
‫از‬ .‫ندارند‬ ‫را‬ ‫‌افزاری‬
‫ت‬‫سخ‬ ‫منابع‬ ‫از‬ ‫زیاد‬ ‫بسیار‬ ‫استفاده‬ ‫برای‬ ‫امکانی‬ ‫و‬ ‫دلیل‬ ،‫قصد‬ ‫که‬ ‫باشد‬ ‫‌هایی‬
‫ت‬‫شرک‬ ‫برای‬ ‫گزینه‬ ‫بهترین‬ ‫‌تواند‬
‫ی‬‫م‬
‫که‬ ‫آنجایی‬
IaaS
‫کنید‬ ‫تصور‬ ‫مثال‬ ‫برای‬ .‫باشد‬ ‫مناسب‬ ‫‌کنند‬
‫ی‬‫م‬ ‫تغییر‬ ‫ناگهانی‬ ‫صورت‬ ‫به‬ ‫که‬ ‫‌هایی‬
‫ن‬‫اپلیکیش‬ ‫برای‬ ‫‌تواند‬
‫ی‬‫م‬ ،‫است‬ ‫‌پذیر‬
‫س‬‫مقیا‬
‫صورت‬ ‫این‬ ‫در‬ ،‫باشد‬ ‫نیازمند‬ ‫منابع‬ ‫از‬ ‫میزان‬ ‫چه‬ ‫به‬ ‫‌ها‬
‫ه‬‫داد‬ ‫پردازش‬ ‫برای‬ ‫است‬ ‫ممکن‬ ‫آینده‬ ‫در‬ ‫که‬ ‫‌دانید‬
‫ی‬‫نم‬ ‫و‬ ‫‌اید‬
‫ه‬‫ساخت‬ ‫اپلیکیشن‬ ‫یک‬ ‫که‬
IaaS
.‫یابد‬ ‫تطبیق‬ ‫شما‬ ‫نیاز‬ ‫براساس‬ ‫‌تواند‬
‫ی‬‫م‬
•
‫از‬ ‫استفاده‬ ‫در‬ ‫‌تان‬
‫ی‬‫‌ها‬
‫ه‬‫هزین‬ ،‫ندارید‬ ‫‌ها‬
‫ن‬‫آ‬ ‫مدیریت‬ ‫برای‬ ‫محیطی‬ ‫اجاره‬ ‫و‬ ‫‌افزار‬
‫ت‬‫سخ‬ ‫خرید‬ ‫به‬ ‫نیازی‬ ‫که‬ ‫آنجایی‬ ‫از‬
IaaS
‫کم‬ ‫بسیار‬
.‫بود‬ ‫خواهد‬
•
.‫داد‬ ‫خواهند‬ ‫انجام‬ ‫سرویس‬ ‫خود‬ ‫مدیران‬ ‫که‬ ‫است‬ ‫فرایندی‬ ‫‌سازی‬
‫ی‬‫مجاز‬
•
.‫داشت‬ ‫خواهید‬ ‫‌ها‬
‫ت‬‫زیرساخ‬ ‫روی‬ ‫کاملی‬ ‫کنترل‬ ‫شما‬
•
.‫‌گیرید‬
‫ی‬‫م‬ ‫انجام‬ ‫سرعت‬ ‫به‬ ‫سرویس‬ ‫از‬ ‫نوع‬ ‫این‬ ‫در‬ ‫‌پذیری‬
‫س‬‫مقیا‬
 
•
.‫بود‬ ‫خواهد‬ ‫‌تان‬
‫ف‬‫مصر‬ ‫میزان‬ ‫براساس‬ ‫شما‬ ‫‌های‬
‫ه‬‫هزین‬
•
،‫دیگر‬ ‫‌های‬
‫س‬‫سروی‬ ‫با‬ ‫مقایسه‬ ‫در‬
IaaS
.‫‌کند‬
‫ی‬‫م‬ ‫ارائه‬ ‫شما‬ ‫به‬ ‫را‬ ‫‌پذیری‬
‫ف‬‫انعطا‬ ‫بیشترین‬
PaaS
‫چیست؟‬
‫‌های‬
‫س‬‫سروی‬ ،‫‌ها‬
‫ت‬‫زیرساخ‬ ‫بر‬ ‫اضافه‬
PaaS
،‫داده‬ ‫توسعه‬ ‫را‬ ‫‌تان‬
‫ی‬‫‌افزارها‬
‫م‬‫نر‬ ‫‌توانید‬
‫ی‬‫م‬ ‫آن‬ ‫در‬ ‫که‬ ‫‌دهند‬
‫ی‬‫م‬ ‫را‬ ‫محیطی‬ ‫از‬ ‫استفاده‬ ‫قابلیت‬ ‫شما‬ ‫به‬
‫بتوانند‬ ‫‌فزار‬
‫م‬‫نر‬ ‫مهندسین‬ ‫که‬ ‫است‬ ‫آن‬ ‫سرویس‬ ‫این‬ ‫اصلی‬ ‫هدف‬ ‫واقع‬ ‫در‬ .‫باشید‬ ‫داشته‬ ‫‌ها‬
‫ن‬‫آ‬ ‫روی‬ ‫مناسبی‬ ‫مدیریت‬ ‫نهایت‬ ‫در‬ ‫و‬ ‫کنید‬ ‫تست‬
‫داده‬ ‫‌سازی‬
‫ه‬‫ذخیر‬ ‫و‬ ‫سیستم‬ ‫مدیریت‬ ،‫‌ها‬
‫ی‬‫بروزرسان‬ ‫بابت‬ ‫از‬ ‫نگرانی‬ ‫دیگر‬ ‫و‬ ‫باشند‬ ‫داشته‬ ‫‌ها‬
‫ن‬‫اپلیکیش‬ ‫طراحی‬ ‫روی‬ ‫را‬ ‫ممکن‬ ‫تمرکز‬ ‫بیشترین‬
.‫باشند‬ ‫نداشته‬
‫مزایای‬
PaaS
•
‫که‬ ‫‌هایی‬
‫ت‬‫قابلی‬ ‫روی‬ ‫‌تواند‬
‫ی‬‫م‬ ‫شما‬ ‫شرکت‬
PaaS
.‫نباشد‬ ‫منابع‬ ‫بابت‬ ‫از‬ ‫نگران‬ ‫و‬ ‫کرده‬ ‫حساب‬ ‫‌کند‬
‫ی‬‫م‬ ‫ارائه‬
 
•
.‫است‬ ‫کم‬ ‫بسیار‬ ‫سرویس‬ ‫این‬ ‫در‬ ‫‌افزار‬
‫م‬‫نر‬ ‫دیپلوی‬ ‫و‬ ‫توسعه‬ ‫پروسه‬
•
.‫باشید‬ ‫‌تان‬
‫ن‬‫اپلیکیش‬ ‫ساخت‬ ‫نگران‬ ‫تنها‬ ‫شما‬ ‫بنابراین‬ ،‫‌شود‬
‫ی‬‫م‬ ‫انجام‬ ‫‌دهنده‬
‫س‬‫سروی‬ ‫توسط‬ ‫سرور‬ ‫مدیریت‬ ‫فرایندهای‬ ‫تمام‬
•
.‫‌دهد‬
‫ی‬‫م‬ ‫را‬ ‫‌تان‬
‫م‬‫تی‬ ‫با‬ ‫دور‬ ‫راه‬ ‫از‬ ‫همکاری‬ ‫قابلیت‬ ‫شما‬ ‫به‬ ‫که‬ ‫دارد‬ ‫وجود‬ ‫سرویس‬ ‫این‬ ‫در‬ ‫امکاناتی‬
‫احتمالی‬ ‫مشکالت‬
•
‫شدن‬ ‫قطع‬ ‫صورت‬ ‫در‬ ‫است‬ ‫شده‬ ‫ساخته‬ ‫منابع‬ ‫این‬ ‫پایه‬ ‫بر‬ ‫شما‬ ‫سرویس‬ ‫که‬ ‫آنجایی‬ ‫از‬ ‫و‬ .‫است‬ ‫محدود‬ ‫سرور‬ ‫منابع‬ ‫روی‬ ‫شما‬ ‫کنترل‬
.‫دهید‬ ‫انجام‬ ‫را‬ ‫کاری‬ ‫هیچ‬ ‫‌توانید‬
‫ی‬‫نم‬ ‫شما‬ ‫منابع‬
•
‫از‬ ‫استفاده‬ ‫با‬
PaaS
‫امنیتی‬ ‫مشکالت‬ ‫آوردن‬ ‫بوجود‬ ‫باعث‬ ‫مسئله‬ ‫این‬ ‫خود‬ ‫که‬ ‫دارند‬ ‫منابع‬ ‫به‬ ‫را‬ ‫دسترسی‬ ‫میزان‬ ‫یک‬ ‫مختلف‬ ‫کاربران‬ ،
.‫‌شود‬
‫ی‬‫م‬
 
•
‫توسط‬ ‫که‬ ‫‌افزاری‬
‫م‬‫نر‬ ‫محیط‬
PaaS
‫مطمئن‬ ‫رو‬ ‫این‬ ‫از‬ .‫باشد‬ ‫داشته‬ ‫ابزاری‬ ‫پشتیبانی‬ ‫نظر‬ ‫از‬ ‫‌هایی‬
‫ت‬‫محدودی‬ ‫است‬ ‫ممکن‬ ‫‌شود‬
‫ی‬‫م‬ ‫ارائه‬
‫‌دهنده‬
‫س‬‫سروی‬ ‫که‬ ‫شوید‬
PaaS
.‫‌کند‬
‫ی‬‫م‬ ‫فراهم‬ ‫شما‬ ‫برای‬ ‫را‬ ‫موجود‬ ‫ابزارهای‬ ‫تمام‬
SaaS
‫چیست؟‬
‫یا‬ ‫عنوان‬ ‫به‬ ‫‌افزار‬
‫م‬‫نر‬
SaaS
‫یک‬ ‫در‬ ‫که‬ ‫است‬ ‫این‬ ‫بکنید‬ ‫باید‬ ‫که‬ ‫کاری‬ ‫تنها‬ .‫است‬ ‫ابری‬ ‫پردازش‬ ‫برای‬ ‫‌ها‬
‫ه‬‫گزین‬ ‫‌ترین‬
‫ه‬‫شد‬ ‌
‫ه‬‫شناخت‬ ‫از‬ ‫یکی‬
‫سرویس‬
SaaS
.‫ندارید‬ …‫و‬ ‫سرور‬ ‫مدیریت‬ ‫بابت‬ ‫از‬ ‫نگرانی‬ ‫هیچ‬ ‫شما‬ ‫بنابراین‬ .‫‌کنید‬
‫ی‬‫م‬ ‫اجرا‬ ‫را‬ ‫‌افزارتان‬
‫م‬‫نر‬ ‫و‬ ‫کرده‬ ‫نام‬ ‫ثبت‬
‫‌دهندگان‬
‫س‬‫سروی‬
SaaS
‫تمرکز‬ ‫‌توانند‬
‫ی‬‫م‬ ‫‌نویسان‬
‫ه‬‫برنام‬ ‫رو‬ ‫این‬ ‫از‬ .‫‌دهند‬
‫ی‬‫م‬ ‫انجام‬ ‫را‬ ‫‌ها‬
‫ی‬‫بروزرسان‬ ‫و‬ ‫‌کنند‬
‫ی‬‫م‬ ‫مدیریت‬ ‫را‬ ‫‌ها‬
‫ت‬‫زیرساخ‬ ‫تمام‬
.‫باشند‬ ‫نداشته‬ ‫دیگری‬ ‫نگرانی‬ ‫و‬ ‫گذاشته‬ ‫‌افزار‬
‫م‬‫نر‬ ‫روی‬ ‫را‬ ‫بیشتری‬
‫درحالیکه‬
IaaS
‫و‬ ‫دارد‬ ‫نیاز‬ ‫‌داری‬
‫ه‬‫نگ‬ ‫برای‬ ‫تخصصی‬ ‫دانش‬ ‫به‬
PaaS
،‫است‬ ‫شده‬ ‫طراحی‬ ‫‌دهندگان‬
‫ه‬‫توسع‬ ‫برای‬ ‫نیز‬
SaaS
‫در‬ ‫که‬ ‫است‬ ‫سرویسی‬
‫یک‬ ‫شما‬ ‫نهایت‬
end user
.‫بود‬ ‫خواهید‬ ‫آن‬ ‫برای‬
‫که‬ ‫گفت‬ ‫‌توان‬
‫ی‬‫م‬ ‫زیر‬ ‫دالیل‬ ‫به‬
SaaS
:‫دارد‬ ‫باالیی‬ ‫بسیار‬ ‫محبوبیت‬
•
.‫است‬ ‫ساده‬ ‫بسیار‬ ‫‌ها‬
‫ن‬‫اپلیکیش‬ ‫دیپلوی‬ ‫و‬ ‫نصب‬
•
.‫است‬ ‫کم‬ ‫بسیار‬ ‫آن‬ ‫هزینه‬
•
.‫است‬ ‫راحت‬ ‫آن‬ ‫در‬ ‫ارتقا‬ ‫و‬ ‫بروزرسانی‬
‫احتمالی‬ ‫مشکالت‬
•
.‫کند‬ ‫ایجاد‬ ‫خالل‬ ‫کارتان‬ ‫در‬ ‫است‬ ‫ممکن‬ ‫تکنیکی‬ ‫مشکالت‬ ‫رو‬ ‫این‬ ‫از‬ ‫و‬ ‫ندارید‬ ‫اپلیکیشن‬ ‫اجرایی‬ ‫محیط‬ ‫روی‬ ‫کنترلی‬ ‫هیچ‬ ‫شما‬
•
.‫شوند‬ ‫روبرو‬ ‫امنیتی‬ ‫مشکالت‬ ‫برخی‬ ‫با‬ ‫است‬ ‫ممکن‬ ‫کاربران‬
‫نام‬ ‫به‬ ‫فردی‬ ‫پیش‬ ‫سال‬ ‫چند‬
Albert Barron
‫انجمن‬ ‫در‬
IBM
‫با‬ ‫پیتزا‬ ‫یک‬ ‫ساخت‬ ‫پروسه‬ ‫طریق‬ ‫از‬ ‫را‬ ‫مختلف‬ ‫‌های‬
‫ل‬‫مد‬ ‫میان‬ ‫‌های‬
‫ت‬‫تفاو‬
.‫کرد‬ ‫مقایسه‬ ‫همدیگر‬
‫باید‬ ‫‌دهنده‬
‫س‬‫سروی‬ ‫که‬ ‫است‬ ‫کارهایی‬ ‫‌دهنده‬
‫ن‬‫نشا‬ ‫سبز‬ ‫رنگ‬ ‫و‬ ‫دهید‬ ‫انجام‬ ‫باید‬ ‫شما‬ ‫که‬ ‫است‬ ‫کارهایی‬ ‫‌دهنده‬
‫ن‬‫نشا‬ ‫باال‬ ‫تصویر‬ ‫در‬ ‫آبی‬ ‫رنگ‬
.‫دهد‬ ‫انجام‬
‫را‬ ‫شبکه‬ ‫‌های‬
‫ه‬‫الی‬ ،‫کنید‬ ‫مدیریت‬ ‫را‬ ‫سرور‬ ‫باید‬ ‫که‬ ‫شمایید‬ .‫دارید‬ ‫‌ها‬
‫ش‬‫بخ‬ ‫تمام‬ ‫روی‬ ‫کاملی‬ ‫کنترل‬ ‫شما‬ ،‫است‬ ‫سنتی‬ ‫مدل‬ ‫که‬ ‫مدل‬ ‫اولین‬ ‫در‬
‫همان‬ ‫که‬ ‫دوم‬ ‫مدل‬ ‫در‬ . …‫و‬ ‫بگیرید‬ ‫اختیار‬ ‫در‬ ‫را‬ ‫حافظه‬ ‫مدیریت‬ ،‫نمایید‬ ‫بررسی‬
IaaS
‫بجز‬ ‫و‬ ‫دارید‬ ‫اختیار‬ ‫در‬ ‫را‬ ‫کنترل‬ ‫بیشتر‬ ‫شما‬ ،‫است‬
‫همان‬ ‫یا‬ ‫سوم‬ ‫حالت‬ ‫در‬ .‫دهید‬ ‫انجام‬ ‫باید‬ ‫را‬ ‫کارها‬ ‫تمام‬ ‫‌سازی‬
‫ی‬‫مجاز‬ ‫و‬ ‫‌افزار‬
‫ت‬‫سخ‬ ‫مدیریت‬
PaaS
‫صورت‬ ‫به‬ ‫کارها‬ ‫تقریبا‬
۵۰
-
۵۰
‫‌شود‬
‫ی‬‫م‬ ‫انجام‬
‫که‬ ‫آخر‬ ‫حالت‬ ‫نهایت‬ ‫در‬ ‫و‬
SaaS
‫چرا‬ ‫ندارد‬ ‫سازگاری‬ ‫منطق‬ ‫با‬ ‫حدی‬ ‫تا‬ ‫آخر‬ ‫حالت‬ ‫البته‬ .‫‌شود‬
‫ی‬‫م‬ ‫انجام‬ ‫‌دهنده‬
‫س‬‫سروی‬ ‫توسط‬ ‫کارها‬ ‫تمام‬ ،‫است‬
.‫‌دهید‬
‫ی‬‫م‬ ‫انجام‬ ‫شما‬ ‫نیز‬ ‫را‬ ‫کارها‬ ‫از‬ ‫بخشی‬ ‫که‬
،‫کند‬ ‫اجرا‬ ‫دردسر‬ ‫بدون‬ ‫را‬ ‫‌افزارتان‬
‫م‬‫نر‬ ‫بتواند‬ ‫که‬ ‫هستید‬ ‫‌ای‬
‫ه‬‫‌دهند‬
‫س‬‫سروی‬ ‫دنبال‬ ‫به‬ ‫تنها‬ ‫اگر‬
SaaS
‫از‬ ‫میزانی‬ ‫به‬ ‫اگر‬ .‫‌کنیم‬
‫ی‬‫م‬ ‫پیشنهاد‬ ‫را‬
‫دارید‬ ‫نیاز‬ ‫تنظیمات‬ ‫و‬ ‫‌سازی‬
‫ی‬‫سفارش‬
PaaS
‫به‬ ‫و‬ ‫باشید‬ ‫داشته‬ ‫‌ها‬
‫ت‬‫زیرساخ‬ ‫روی‬ ‫کاملتری‬ ‫کنترل‬ ‫‌خواهید‬
‫ی‬‫م‬ ‫اگر‬ .‫شماست‬ ‫گزینه‬ ‫بهترین‬
‫دهید‬ ‫انجام‬ ‫را‬ ‫‌تان‬
‫ی‬‫کارها‬ ‫‌ای‬
‫ه‬‫حرف‬ ‫صورت‬
IaaS
.‫شماست‬ ‫مناسب‬
‫مختلف‬ ‫های‬ ‫سرویس‬ ‫بررسی‬ ‫به‬ ‫ادامه‬ ‫در‬
openstack
: ‫پرداخت‬ ‫خواهیم‬
‫سرویس‬ ‫آورنده‬ ‫فراهم‬ ‫واقع‬ ‫در‬ ‫پروژه‬ ‫این‬
DNS
‫با‬ ‫دیگر‬ ‫‌های‬
‫س‬‫سروی‬ ‫مانند‬ ‫سرویس‬ ‫این‬ .‫است‬ ‫ابر‬ ‫بستر‬ ‫در‬ ‌
REST API
‫‌های‬
‫س‬‫سروی‬ ‫با‬
‫مانند‬ ‫زیرساختی‬
Neutron
‫‌های‬
‫د‬‫رکور‬ ‫خودکار‬ ‫صورت‬ ‫به‬ ‫‌تواند‬
‫ی‬‫م‬ ‫و‬ ‫کرده‬ ‫برقرار‬ ‫ارتباط‬
DNS
‫به‬ ‫با‬ ‫پروژه‬ ‫این‬ ‫دیگر‬ ‫عبارت‬ ‫به‬ .‫کند‬ ‫ثبت‬ ‫را‬
‫مانند‬ ‫سرویسی‬ ‫کارگیری‬
Bind9
‫خدمت‬ ‫ارائه‬ ‫به‬ ‫اقدام‬
DNS as a Service
‫یا‬
DNSaaS
.‫‌کند‬
‫ی‬‫م‬
‫ابر‬ ‫روی‬ ‫بر‬ ‫کانتینر‬ ‫تکنولوژی‬ ‫ارائه‬ ‫جهت‬
Openstack
‫پروژه‬
Magnum
‫کمک‬ ‫با‬ ‫پروژه‬ ‫این‬ .‫است‬ ‫کانتینر‬ ‫مدیریت‬ ‫موتور‬ ‫که‬ ‫شده‬ ‫معرفی‬
Nova
‫تکنولوژی‬ ‫‌تواند‬
‫ی‬‫م‬ ‫هاست‬ ‫عنوان‬ ‫به‬ ‫مجازی‬ ‫‌های‬
‫ن‬‫ماشی‬ ‫ایجاد‬ ‫با‬ ‫و‬
Docker
‫مانند‬ ‫آن‬ ‫مختلف‬ ‫مدیریت‬ ‫‌افزارهای‬
‫م‬‫نر‬ ‫همراه‬ ‫به‬ ‫را‬
Docker Swarm ،Apache Mesos Kubernetes
‫و‬ ‫داده‬ ‫ارائه‬ ‫ابری‬ ‫بستر‬ ‫در‬
Container as a Service
‫ارائه‬ ‫‌دهندگان‬
‫ه‬‫توسع‬ ‫به‬ ‫نهایت‬ ‫در‬ ‫را‬
.‫‌دهد‬
‫ی‬‫م‬
Magnum
‫سرویس‬ ‫از‬
Heat
‫کردن‬ ‫هماهنگ‬ ‫برای‬
Image
‫یک‬
OS
‫شامل‬ ‫و‬ ‫کرده‬ ‫استفاده‬
Docker
‫و‬
Kubernetes
‫این‬ ‫و‬ ‫است‬
Image
‫هم‬ ‫را‬
‫در‬
Virtual machine
‫در‬ ‫هم‬ ‫و‬ ‫ها‬
Bare metal machine
.‫‌کند‬
‫ی‬‫م‬ ‫اجرا‬ ‫ای‬ ‫خوشه‬ ‫پیکربندی‬ ‫یک‬ ‫در‬ ،‫ها‬
‫داکر‬
Docker
‫جداسازی‬ ‫وظیفه‬ ‫که‬ ‫هاست‬ ‫برنامه‬ ‫اندازی‬ ‫راه‬ ‫و‬ ‫خدمات‬ ‫ی‬ ‫ارائه‬ ،‫توسعه‬ ‫برای‬ ‫افزار‬ ‫نرم‬ ‫سیستم‬ ‫و‬ ‫باز‬ ‫پلتفرم‬ ‫یک‬ ‫ساده‬ ‫زبان‬ ‫به‬
‫بپردازید؛‬ ‫افزار‬ ‫نرم‬ ‫ارائه‬ ‫به‬ ‫تری‬ ‫سریع‬ ‫طور‬ ‫به‬ ‫بتوانید‬ ‫تا‬ ‫دارد‬ ‫عهده‬ ‫بر‬ ‫را‬ ‫تان‬ ‫ساخت‬ ‫زیر‬ ‫از‬ ‫ها‬ ‫برنامه‬
( ‫کوبرنیتز‬
Kubernetes
‫از‬ ‫پشتیبانی‬ ‫و‬ ‫ها‬ ‫ابزار‬ ،‫مختلف‬ ‫های‬ ‫سرویس‬ ‫که‬ ‫است‬ ‫پیشرفت‬ ‫و‬ ‫رشد‬ ‫حال‬ ‫در‬ ‫و‬ ‫بزرگ‬ ‫اکوسیستم‬ ‫یک‬ ‫دارای‬ )
‫دهد‬ ‫می‬ ‫قرار‬ ‫ما‬ ‫اختیار‬ ‫در‬ ‫را‬ ‫متنوع‬ ‫های‬ ‫سیستم‬
‫های‬ ‫ویژگی‬
Magnum
‫های‬ ‫ویژگی‬ ‫از‬
Magnum
:‫کرد‬ ‫اشاره‬ ‫زیر‬ ‫موارد‬ ‫به‬ ‫‌توان‬
‫ی‬‫م‬
‫با‬ ‫یکپارچگی‬ –
Kubernetes، Swarm، Mesos
‫تکنولوژی‬ ‫برای‬
Backend Container
‫با‬ ‫یکپارچگی‬ –
Keystone
‫امنیت‬ ‫برای‬
multi-tenant
‫با‬ ‫یکپارچگی‬ –
Neutron
‫امنیت‬ ‫برای‬
multi-tenant
‫شبکه‬
Kubernetes
‫با‬ ‫یکپارچگی‬ –
Cinder
‫برای‬ ‫حجم‬ ‫سرویس‬ ‫ارائه‬ ‫برای‬
Container
‫ها‬
Trove
‫در‬
openstack
‫بستر‬ ‫روی‬ ‫بر‬ ‫‌ای‬
‫ه‬‫رابط‬ ‫غیر‬ ‫و‬ ‫‌ای‬
‫ه‬‫رابط‬ ‫‌های‬
‫ه‬‫داد‬ ‌
‫ه‬‫پایگا‬ ‫کامل‬ ‫ارائه‬ ‫منظور‬ ‫به‬ ‫است‬ ‫قدیمی‬ ‫نسبتا‬ ‫‌های‬
‫ه‬‫پروژ‬ ‫از‬ ‫دیگر‬ ‫یکی‬
‫ا‬ ‫سرویس‬ ‫ارائه‬ ‫برای‬ ‫واقع‬ ‫در‬ ‫پروژه‬ ‫این‬ .‫است‬ ‫شده‬ ‫طراحی‬ ‫ابری‬
DataBase as a Service
‫یا‬
DBaaS
‫روی‬ ‫بر‬
Openstack
‫و‬ ‫شود‬ ‫می‬ ‫اضافه‬
‫داده‬ ‫پایگاه‬ ‫مدیران‬ ‫و‬ ‫کاربران‬ ‫همچنین‬ .‫‌سازد‬
‫ی‬‫م‬ ‫مخفی‬ ‫‌دهندگان‬
‫ه‬‫توسع‬ ‫و‬ ‫کاربران‬ ‫دید‬ ‫از‬ ‫را‬ ‫داده‬ ‌
‫ه‬‫پایگا‬ ‫مدیریت‬ ‫به‬ ‫مربوط‬ ‫‌های‬
‫ی‬‫پیچیدگ‬
.‫کنند‬ ‫استفاده‬ ‫‌ها‬
‫ن‬‫آ‬ ‫از‬ ‫و‬ ‫دریافت‬ ‫راحتی‬ ‫به‬ ‫را‬ ‫مختلف‬ ‫دیتابیس‬ ‫چندین‬ ‫‌توانند‬
‫ی‬‫م‬
‫حجیم‬ ‫‌های‬
‫ه‬‫داد‬ ‫پردازش‬ ‫‌های‬
‫ب‬‫چارچو‬ ‫ارائه‬ ‫منظور‬ ‫به‬ ‫پروژه‬ ‫این‬
Big Data
‫بستر‬ ‫روی‬ ‫بر‬
Openstack
‫از‬ ‫یکی‬ ‫و‬ ‫است‬ ‫یافته‬ ‫توسعه‬ ‫و‬ ‫معرفی‬
‫قدیمی‬ ‫نسبتا‬ ‫‌های‬
‫ه‬‫پروژ‬
Openstack
‫از‬ ‫هدف‬ . ‫است‬
Sahara
‫سرویس‬ ‫ارائه‬
BigData as a Sevice
‫یا‬
BDaaS
‫پردازش‬ ‫‌های‬
‫ب‬‫چارچو‬ ‫و‬ ‫است‬
‫مانند‬ ‫حجیم‬ ‫‌های‬
‫ه‬‫داد‬
Apache Hadoop ،Apache Spark ،Apache Storm
.‫‌دهد‬
‫ی‬‫م‬ ‫ارائه‬ ‫‌استک‬
‫ن‬‫اپ‬ ‫ابر‬ ‫بستر‬ ‫در‬ ‫را‬
‫پروژه‬ ،‫ابر‬ ‫بستر‬ ‫در‬ ‫فایل‬ ‫‌گذاری‬
‫ک‬‫اشترا‬ ‫سرویس‬ ‫ارائه‬ ‫برای‬
Malina
‫بر‬ ‫مبتنی‬ ‫پروژه‬ ‫این‬ .‫است‬ ‫شده‬ ‫معرفی‬
Cinder
‫آن‬ ‫از‬ ‫استفاده‬ ‫با‬ ‫و‬ ‫بوده‬
‫مانند‬ ‫موجود‬ ‫‌های‬
‫ل‬‫پروتک‬ ‫‌کارگیری‬
‫ه‬‫ب‬ ‫با‬ ‫سرویس‬ ‫این‬ .‫‌شوند‬
‫ی‬‫م‬ ‫ایجاد‬ ‫کاربران‬ ‫‌های‬
‫ل‬‫فای‬ ‫‌سازی‬
‫ه‬‫ذخیر‬ ‫جهت‬ ‫مجازی‬ ‫‌های‬
‫ک‬‫دیس‬
NFS ،CIFS ،
SMB
.‫‌شوند‬
‫ی‬‫م‬ ‫استفاده‬ ‫ابر‬ ‫بستر‬ ‫بر‬ ‫فایل‬ ‫‌گذاری‬
‫ک‬‫اشترا‬ ‫به‬ ‫و‬ ‫‌سازی‬
‫ه‬‫ذخیر‬ ‫سرویس‬ ،‫‌ها‬
‫ل‬‫فای‬ ‫‌جایی‬
‫ه‬‫جاب‬ ‫و‬ ‫‌گذاری‬
‫ک‬‫اشترا‬ ‫جهت‬ …‫و‬
‫همان‬ ‫یا‬ ‫بار‬ ‫‌کننده‬
‫ع‬‫توزی‬ ‫ارائه‬ ‫جهت‬ ‫پروژه‬ ‫این‬
LoadBalancer
‫انجام‬ ‫و‬
Scaling
‫ابر‬ ‫محیط‬ ‫در‬
Openstack
.‫است‬ ‫یافته‬ ‫توسعه‬ ‫و‬ ‫شده‬ ‫معرفی‬
‫از‬ ‫پروژه‬ ‫این‬
LBaaS
‫توسط‬ ‫که‬
Neutrun
‫‌سازی‬
‫ه‬‫پیاد‬ ‫مرجع‬ ‫گفت‬ ‫‌توان‬
‫ی‬‫م‬ ‫و‬ ‫بوده‬ ‫مجزا‬ ،‫‌شود‬
‫ی‬‫م‬ ‫ارائه‬
LBaaS v2
‫توزیع‬ ‫کار‬ ‫‌تواند‬
‫ی‬‫م‬ ‫و‬ ‫است‬
‫بین‬ ‫را‬ ‫بار‬
instance
‫سرورهای‬ ،‫ها‬
Bare Metal
‫یک‬ ‫مانند‬ ‫که‬ ‫فیزیکی‬ ‫(سرورهای‬
Nova Instance
‫به‬
Openstack
‫و‬ )‫است‬ ‫شده‬ ‫معرفی‬
‫انجام‬ ‫و‬ ‫تقاضا‬ ‫اساس‬ ‫بر‬ ‫بار‬ ‫توزیع‬ ،‫کرد‬ ‫مطرح‬ ‫سرویس‬ ‫این‬ ‫برای‬ ‫‌توان‬
‫ی‬‫م‬ ‫که‬ ‫‌ای‬
‫ه‬‫برجست‬ ‫ویژگی‬ ‫از‬ .‫دهد‬ ‫انجام‬ ‫کانتینرها‬
Scaling
‫‌صورت‬
‫ه‬‫ب‬
‫مانند‬ ‫اجزا‬ ‫دیگر‬ ‫با‬ ،‫خود‬ ‫وظیفه‬ ‫انجام‬ ‫جهت‬ ‫پروژه‬ ‫این‬ .‫است‬ ‫‌زمان‬
‫م‬‫ه‬ ‫‌صورت‬
‫ه‬‫ب‬ ‫و‬ ‫افقی‬
Nova، Neutron، Keystone، Glance
‫تعامل‬ ‫در‬ .… ‫و‬
.‫است‬
‫پروژه‬
Barbican
‫کلیدهای‬ ،‫پسوردها‬ ‫مانند‬ ‫امنیتی‬ ‫موارد‬ ‫مدیریت‬ ‫و‬ ‫تولید‬ ،‫ذخیره‬ ‫جهت‬ ،‫است‬ ‫کلید‬ ‫مدیریت‬ ‫سرویس‬ ‫آن‬ ‫دیگر‬ ‫نام‬ ‫که‬
‫‌های‬
‫ه‬‫نام‬ ‫گواهی‬ ،‫غیرمتقارن‬ ‫و‬ ‫متقارن‬ ‫رمزنگاری‬
X.509
‫باالبردن‬ ‫و‬ ‫ابری‬ ‫‌های‬
‫ط‬‫محی‬ ‫برای‬ ‫سرویس‬ ‫این‬ .‫‌رود‬
‫ی‬‫م‬ ‫کار‬ ‫به‬ ‫امن‬ ‫صورت‬ ‫به‬ …‫و‬
.‫هستند‬ ‫مفید‬ ‫بسیار‬ ‫آنها‬ ‫امنیت‬
‫اصلی‬ ‫محاسباتی‬ ‫موتور‬ ،‫کامپوننت‬ ‫این‬
OpenStack
‫بر‬ ‫را‬ ‫محاسباتی‬ ‫وظایف‬ ‫که‬ ‫موارد‬ ‫سایر‬ ‫و‬ ‫مجازی‬ ‫های‬ ‫ماشین‬ ‫از‬ ‫زیادی‬ ‫تعداد‬ ‫و‬ ‫است‬
.‫‌کند‬
‫ی‬‫م‬ ‫کنترل‬ ‫را‬ ‫دارند‬ ‫عهده‬
‫کلی‬ ‫معماری‬ ‫ختار‬ ‫سا‬
nova
. ‫‌باشد‬
‫ی‬‫م‬ ‫زیر‬ ‫شرح‬ ‫به‬
Compute (Nova)
Compute
‫‌های‬
‫ت‬‫کامپونن‬ ‫ترین‬ ‫اجباری‬ ‫و‬ ‫مهمترین‬ ‫از‬ ‫یکی‬
OpenStack
‫یک‬ ‫اصل‬ ‫در‬ .‫است‬
Hypervisor
‫محیط‬ ‫یک‬ ‫در‬ .‫است‬ ‫سازی‬ ‫مجازی‬
‫مدیریت‬ ‫برای‬ ‫همچنین‬ .‫‌کند‬
‫ی‬‫م‬ ‫مدیریت‬ ‫مجازی‬ ‫محیط‬ ‫یک‬ ‫در‬ ‫را‬ ‫منابع‬ ‫تمام‬ ‫که‬ ‫‌کند‬
‫ی‬‫م‬ ‫عمل‬ ‫کننده‬ ‫کنترل‬ ‫یک‬ ‫عنوان‬ ‫به‬ ،‫ابری‬ ‫محاسبات‬
‫تنظیمات‬
metal bare
.‫‌شود‬
‫ی‬‫م‬ ‫استفاده‬ ‫باال‬ ‫کارایی‬ ‫با‬
 
.‫است‬ ‫کرده‬ ‫استفاده‬ ‫قوی‬ ‫عملکردی‬ ‫ارائه‬ ‫برای‬ ‫شده‬ ‫تعریف‬ ‫پیش‬ ‫از‬ ‫‌های‬
‫ه‬‫کتابخان‬ ‫بسیاری‬ ‫از‬ ‫و‬ ‫است‬ ‫شده‬ ‫نوشته‬ ‫پایتون‬ ‫وسیله‬ ‫به‬ ‫برنامه‬ ‫این‬
‫‌های‬
‫ی‬‫فناور‬
Hypervisor
‫گیرد‬ ‫قرار‬ ‫استفاده‬ ‫مورد‬ ‫است‬ ‫ممکن‬ ‫که‬
Xen ، KVM
‫و‬
VMware
‫نسخه‬ ‫به‬ ‫بستگی‬ ‫انتخاب‬ ‫این‬ ‫و‬ ‫هستند‬
OpenStack
.‫دارد‬ ‫شده‬ ‫استفاده‬
SQL
.‫‌شود‬
‫ی‬‫م‬ ‫استفاده‬ ‫داده‬ ‫پایگاه‬ ‫به‬ ‫دسترسی‬ ‫برای‬
 
‫عملکرد‬
•
nova-api
.‫‌کند‬
‫ی‬‫م‬ ‫مدیریت‬ ‫نهایی‬ ‫کاربر‬ ‫طرف‬ ‫از‬ ‫را‬ ‫ها‬ ‫پاسخ‬ ‫و‬ ‫ها‬ ‫درخواست‬
•
nova-compute
‫بین‬ ‫از‬ ‫یا‬ ‫تولید‬ ،‫شود‬ ‫می‬ ‫ایجاد‬ ‫درخواستی‬ ‫که‬ ‫زمانی‬ ‫را‬ ‫ها‬ ‫نمونه‬
.‫‌برد‬
‫ی‬‫م‬
•
Nova-scheduler
‫برای‬ ‫را‬ ‫وظایف‬
nova-compute
.‫کند‬ ‫می‬ ‫ریزی‬ ‫برنامه‬
•
‫رجیستری‬
Glance
‫جزئیات‬
Image
.‫‌کند‬
‫ی‬‫م‬ ‫ذخیره‬ ‫آن‬ ‫های‬ ‫متادیتا‬ ‫همراه‬ ‫به‬ ‫را‬
•
‫مخزن‬
Image، Image
‫ذخیره‬ ‫را‬ ‫کاربر‬ / ‫ادمین‬ ‫توسط‬ ‫شده‬ ‫تعریف‬ ‫پیش‬ ‫از‬ ‫های‬
.‫‌کند‬
‫ی‬‫م‬
•
nova-network
.‫‌کند‬
‫ی‬‫م‬ ‫تضمین‬ ‫را‬ ‫شبکه‬ ‫مسیریابی‬ ‫و‬ ‫اتصال‬
Neutron
‫در‬ ‫شبکه‬ ‫‌شود‬
‫ی‬‫م‬ ‫باعث‬ ‫که‬ ‫است‬ ‫کامپوننتی‬
OpenStack
‫مؤلفه‬ ‫از‬ ‫یک‬ ‫هر‬ ‫که‬ ‫‌کند‬
‫ی‬‫م‬ ‫حاصل‬ ‫اطمینان‬ ‫کامپوننت‬ ‫این‬ .‫شود‬ ‫فعال‬
‫های‬
OpenStack
‫به‬ ‫منحصر‬ ‫‌های‬
‫ی‬‫ویژگ‬ ‫سرویس‬ ‫این‬ ‫خود‬ .‫شود‬ ‫برقرار‬ ‫آنها‬ ‫بین‬ ‫خوبی‬ ‫ارتباط‬ ‫تا‬ ،‫باشد‬ ‫ارتباط‬ ‫در‬ ‫ها‬ ‫مؤلفه‬ ‫سایر‬ ‫با‬ ‫خوبی‬ ‫به‬
. ‫میدهد‬ ‫قرار‬ ‫ما‬ ‫اختیار‬ ‫در‬ ‫را‬ … ‫و‬ ‫فایروالینگ‬ ‫باالنسینگ‬ ‫لود‬ ‫جمله‬ ‫از‬ ‫فردی‬
–
‫معماری‬ ‫کلی‬ ‫ساختار‬ ‫همچنین‬
‌
: ‫میباشد‬ ‫زیر‬ ‫صورت‬ ‫به‬ ‫نیز‬
)‫(نوترون‬ ‫شبکه‬
Neutron
‫پروژه‬ ‫یک‬
OpenStack
،‫مثال‬ ‫عنوان‬ ‫(به‬ ‫رابط‬ ‫های‬ ‫دستگاه‬ ‫بین‬ "‫سرویس‬ ‫یک‬ ‫عنوان‬ ‫به‬ ‫شبکه‬ ‫"اتصال‬ ‫ارائه‬ ‫برای‬
vNIC
‫سایر‬ ‫توسط‬ ‫که‬ ‫است‬ )
‫های‬ ‫سرویس‬
OpenStack
،‫مثال‬ ‫عنوان‬ ‫(به‬
nova
‫برنامه‬ ‫این‬ .‫شود‬ ‫می‬ ‫مدیریت‬ )
OpenStack Networking API
.‫کند‬ ‫می‬ ‫سازی‬ ‫پیاده‬ ‫را‬
.‫گیرند‬ ‫می‬ ‫نظر‬ ‫در‬ ‫ابری‬ ‫رایانش‬ ‫مهم‬ ‫های‬ ‫ویژگی‬ ‫از‬ ‫یکی‬ ‫عنوان‬ ‫به‬ ‫را‬ ‫ای‬ ‫اجاره‬ ‫چند‬ ‫مفسران‬ ‫از‬ ‫برخی‬
( ‫مجازی‬ ‫شبکه‬ ‫زیرساخت‬ ‫شبکه‬ ‫های‬ ‫جنبه‬ ‫تمام‬
VNI
( ‫فیزیکی‬ ‫شبکه‬ ‫زیرساخت‬ ‫دسترسی‬ ‫الیه‬ ‫های‬ ‫جنبه‬ ‫و‬ )
PNI
‫محیط‬ ‫در‬ ‫را‬ )
OpenStack
.‫کند‬ ‫می‬ ‫مدیریت‬
‫شبکه‬
OpenStack
‫خصوصی‬ ‫شبکه‬ ‫و‬ ‫فایروال‬ ‫مانند‬ ‫خدماتی‬ ‫شامل‬ ‫است‬ ‫ممکن‬ ‫که‬ ‫کنند‬ ‫ایجاد‬ ‫پیشرفته‬ ‫مجازی‬ ‫شبکه‬ ‫‌های‬
‫ی‬‫توپولوژ‬ ‫تا‬ ‫‌سازد‬
‫ی‬‫م‬ ‫قادر‬ ‫را‬ ‫‌ها‬
‫ه‬‫پروژ‬
( ‫مجازی‬
VPN
.‫باشد‬ )
‫های‬ ‫آدرس‬ ‫تا‬ ‫دهد‬ ‫می‬ ‫اجازه‬ ‫نوترون‬
IP
‫یا‬ ‫ثابت‬
DHCP
‫های‬ ‫آدرس‬ ‫به‬ ‫همچنین‬ .‫شود‬ ‫داده‬ ‫اختصاص‬
IP
‫مسیر‬ ‫تغییر‬ ‫پویا‬ ‫صورت‬ ‫به‬ ‫ترافیک‬ ‫تا‬ ‫دهد‬ ‫می‬ ‫اجازه‬ ‫شناور‬
.‫دهد‬
( ‫‌افزار‬
‫م‬‫نر‬ ‫با‬ ‫‌شده‬
‫ف‬‫تعری‬ ‫‌های‬
‫ه‬‫شبک‬ ‫‌های‬
‫ی‬‫فناور‬ ‫از‬ ‫‌توانند‬
‫ی‬‫م‬ ‫کاربران‬
SDN
‫مانند‬ )
OpenFlow
- ‫‌نشینی‬
‫ه‬‫اجار‬ ‫چند‬ ‫از‬ ‫پشتیبانی‬ ‫برای‬
-
multi tenancy
‫و‬
‫شبکه‬ .‫کنند‬ ‫استفاده‬ ‫پذیری‬ ‫مقیاس‬
OpenStack
( ‫نفوذ‬ ‫تشخیص‬ ‫‌های‬
‫م‬‫سیست‬ ‫مانند‬ - ‫کند‬ ‫مدیریت‬ ‫و‬ ‫مستقر‬ ‫را‬ ‫اضافی‬ ‫شبکه‬ ‫خدمات‬ ‫‌تواند‬
‫ی‬‫م‬
IDS
،‫بار‬ ‫تعادل‬ ،)
( ‫مجازی‬ ‫خصوصی‬ ‫‌های‬
‫ه‬‫شبک‬ ‫و‬ ‫‌ها‬
‫ل‬‫فایروا‬
VPN
.)
‫مستاجری‬ ‫چند‬
:‫انگلیسی‬ ‫(به‬
Multitenancy
‫یک‬ .‫دهند‬ ‫می‬ ‫ارائه‬ ‫سرویس‬ ‫صورت‬ ‫به‬ ‫را‬ ‫‌افزار‬
‫م‬‫نر‬ ‫که‬ ‫است‬ ‫سیستمهای‬ ‫معماری‬ ‫طراحی‬ ‫در‬ ‫ای‬ ‫شیوه‬ ‫به‬ ‫اشاره‬ )
‫یک‬ ‫از‬ ‫کاربر‬ ‫هر‬ ‫اینکه‬ ‫جای‬ ‫به‬ .‫گذارند‬ ‫می‬ ‫اشتراک‬ ‫به‬ )‫سرویس‬ ‫‌های‬
‫ی‬‫(مشتر‬ ‫کنندگان‬ ‫اجاره‬ ‫از‬ ‫گروهی‬ ‫بین‬ ‫را‬ ‫برنامه‬ ‫اجرای‬ ‫حال‬ ‫در‬ ‫نمونه‬ ‫یک‬ ‫مستاجری‬ ‫چند‬ ‫سیستم‬
.‫‌شود‬
‫ی‬‫م‬ ‫گذارده‬ ‫اشتراک‬ ‫به‬ ‫کاربر‬ ‫چندین‬ ‫بین‬ ‫نمونه‬ ‫این‬ ،‫کند‬ ‫استفاده‬ ‫اختصاصی‬ ‫برنامه‬ ‫اجرای‬ ‫حال‬ ‫در‬ ‫نمونه‬
.‫دهد‬ ‫می‬ ‫ارائه‬ ‫خدمات‬ ‫مستأجر‬ ‫چندین‬ ‫به‬ ‫و‬ ‫شود‬ ‫می‬ ‫اجرا‬ ‫سرور‬ ‫یک‬ ‫روی‬ ‫بر‬ ‫افزار‬ ‫نرم‬ ‫از‬ ‫نمونه‬ ‫یک‬ ‫آن‬ ‫در‬ ‫که‬ ‫است‬ ‫افزاری‬ ‫نرم‬ ‫معماری‬ ‫یک‬ ‫افزار‬ ‫نرم‬ ‫ای‬ ‫اجاره‬ ‫چند‬
‫دسترسی‬ ‫که‬ ‫است‬ ‫کاربران‬ ‫از‬ ‫گروهی‬ ‫مستاجر‬ .)"‫"منزوی‬ ‫یا‬ "‫"اختصاصی‬ ‫جای‬ ‫(به‬ ‫هستند‬ "‫شده‬ ‫گذاشته‬ ‫اشتراک‬ ‫"به‬ ،‫‌اند‬
‫ه‬‫شد‬ ‫طراحی‬ ‫شکل‬ ‫این‬ ‫به‬ ‫که‬ ‫‌هایی‬
‫م‬‫سیست‬
‫ارائه‬ ‫را‬ ‫نمونه‬ ‫از‬ ‫اختصاصی‬ ‫سهم‬ ‫مستاجر‬ ‫هر‬ ‫به‬ ‫تا‬ ‫است‬ ‫شده‬ ‫طراحی‬ ‫افزاری‬ ‫نرم‬ ‫برنامه‬ ‫یک‬ ،‫مستاجر‬ ‫چند‬ ‫معماری‬ ‫با‬ .‫دارند‬ ‫افزار‬ ‫نرم‬ ‫نمونه‬ ‫به‬ ‫خاص‬ ‫امتیازات‬ ‫با‬ ‫مشترکی‬
،‫است‬ ‫تضاد‬ ‫در‬ ‫ای‬ ‫نمونه‬ ‫چند‬ ‫های‬ ‫معماری‬ ‫با‬ ‫ای‬ ‫اجاره‬ ‫چند‬ .‫کاربردی‬ ‫غیر‬ ‫های‬ ‫ویژگی‬ ‫و‬ ‫مستاجر‬ ‫فردی‬ ‫عملکرد‬ ،‫کاربر‬ ‫مدیریت‬ ،‫پیکربندی‬ ،‫آن‬ ‫های‬ ‫داده‬ ‫جمله‬ ‫از‬ - ‫دهد‬
.‫کنند‬ ‫می‬ ‫عمل‬ ‫مختلف‬ ‫مستاجرین‬ ‫از‬ ‫نمایندگی‬ ‫به‬ ‫جداگانه‬ ‫افزاری‬ ‫نرم‬ ‫های‬ ‫نمونه‬ ‫که‬ ‫جایی‬
Timesharing
‫دهه‬ ‫از‬ :
1960
‫از‬ ‫همچنین‬ ‫آنها‬ ‫اغلب‬ .‫دادند‬ ‫اجاره‬ )‫زمان‬ ‫(تقسیم‬ ‫اصلی‬ ‫های‬ ‫رایانه‬ ‫در‬ ‫را‬ ‫پردازش‬ ‫و‬ ‫فضا‬ ، ‫محاسبات‬ ‫های‬ ‫هزینه‬ ‫کاهش‬ ‫برای‬ ‫ها‬ ‫شرکت‬
، ‫شناسه‬ ‫این‬ ‫براساس‬ .‫مشتری‬ ‫حساب‬ ‫شناسه‬ ‫کردن‬ ‫مشخص‬ ‫برای‬ ‫سیستم‬ ‫به‬ ‫ورود‬ ‫صفحه‬ ‫در‬ ‫جداگانه‬ ‫ورودی‬ ‫قسمت‬ ‫یک‬ ‫با‬ ، ‫کنند‬ ‫می‬ ‫استفاده‬ ‫موجود‬ ‫های‬ ‫برنامه‬
‫برای‬ ‫را‬ ‫شخصی‬ ‫مشتریان‬ ‫توانند‬ ‫می‬ ‫اصلی‬ ‫حسابداران‬
CPU
.‫کنند‬ ‫شارژ‬ ‫واقع‬ ‫در‬ ‫نوار‬/‫دیسک‬ ‫از‬ ‫استفاده‬ ‫و‬ ‫حافظه‬ ،
‫دهه‬ ‫از‬ :‫میزبان‬ ‫های‬ ‫برنامه‬
1990
( ‫سنتی‬ ‫های‬ ‫برنامه‬ ‫خدمات‬ ‫دهندگان‬ ‫ارائه‬
ASP
)‫زمان‬ ‫آن‬ ‫در‬ ‫(موجود‬ ‫میزبان‬ ‫های‬ ‫برنامه‬ ‫میزبان‬ ‫خود‬ ‫مشتریان‬ ‫از‬ ‫نمایندگی‬ ‫به‬ ‫که‬ )
، ‫اصلی‬ ‫برنامه‬ ‫محدودیت‬ ‫به‬ ‫بسته‬ .‫بودند‬
ASP
‫همان‬ ‫در‬ ‫ها‬ ‫برنامه‬ ‫از‬ ‫نمونه‬ ‫چندین‬ ‫(اگر‬ ‫کنند‬ ‫میزبان‬ ‫جداگانه‬ ‫های‬ ‫دستگاه‬ ‫در‬ ‫را‬ ‫میزبان‬ ‫های‬ ‫برنامه‬ ‫شدند‬ ‫مجبور‬ ‫ها‬
‫هزینه‬ ‫با‬ ‫را‬ ‫مشابه‬ ‫سرویس‬ ‫یک‬ ‫که‬ ‫دهد‬ ‫می‬ ‫نشان‬ ‫را‬ ‫تر‬ ‫بالغ‬ ‫معماری‬ ‫یک‬ ‫منظوره‬ ‫چند‬ ‫های‬ ‫برنامه‬ .‫جداگانه‬ ‫فرآیندهای‬ ‫عنوان‬ ‫به‬ ‫یا‬ )‫نباشند‬ ‫اجرا‬ ‫قابل‬ ‫فیزیکی‬ ‫دستگاه‬
.‫کند‬ ‫می‬ ‫پذیر‬ ‫امکان‬ ‫تر‬ ‫پایین‬ ‫عملیاتی‬
‫(مانند‬ ‫گرا‬ ‫کننده‬ ‫مصرف‬ ‫محبوب‬ ‫وب‬ ‫های‬ ‫برنامه‬ :‫وب‬ ‫های‬ ‫برنامه‬
Hotmail
‫برنامه‬ .‫است‬ ‫شده‬ ‫تهیه‬ ، ‫شود‬ ‫می‬ ‫ارائه‬ ‫مشتریان‬ ‫همه‬ ‫به‬ ‫که‬ ‫واحد‬ ‫برنامه‬ ‫نمونه‬ ‫یک‬ ‫با‬ )
.‫دهد‬ ‫می‬ ‫ارائه‬ ‫مشتری‬ ‫سازمان‬ )ً
‫ال‬‫(مث‬ ‫داخل‬ ‫در‬ ‫کاربران‬ ‫های‬ ‫گروه‬ ‫به‬ ‫را‬ ‫اضافی‬ ‫سازی‬ ‫سفارشی‬ ‫و‬ ‫دهد‬ ‫می‬ ‫نشان‬ ‫را‬ ‫مدل‬ ‫این‬ ‫از‬ ‫طبیعی‬ ‫تکامل‬ ‫یک‬ ‫منظوره‬ ‫چند‬ ‫های‬
‫سازی‬ ‫مجازی‬ ‫از‬ ‫تمایز‬
.‫شوند‬ ‫می‬ ‫اجرا‬ ‫عامل‬ ‫سیستم‬ ‫همان‬ ‫در‬ ، ‫داده‬ ‫ذخیره‬ ‫مکانیسم‬ ‫همان‬ ‫با‬ ، ‫افزار‬ ‫سخت‬ ‫همان‬ ‫در‬ ، ‫عامل‬ ‫سیستم‬ ‫همان‬ ‫با‬ ‫مشتری‬ ‫چندین‬ ، ‫منظوره‬ ‫چند‬ ‫محیط‬ ‫یک‬ ‫در‬
‫در‬ ‫که‬ ‫سازی‬ ‫مجازی‬ ‫با‬ ‫را‬ ‫این‬ .‫بینند‬ ‫نمی‬ ‫یا‬ ‫گذارند‬ ‫نمی‬ ‫اشتراک‬ ‫به‬ ‫را‬ ‫یکدیگر‬ ‫های‬ ‫داده‬ ‫مشتریان‬ ‫بنابراین‬ ، ‫آید‬ ‫می‬ ‫دست‬ ‫به‬ ‫برنامه‬ ‫طراحی‬ ‫هنگام‬ ‫در‬ ‫مشتریان‬ ‫بین‬ ‫تمایز‬
‫‌شوند‬
‫ی‬‫م‬ ‫مقایسه‬ ‫یافته‬ ‫تغییر‬ ‫اجزای‬ ‫آن‬
.‫شود‬ ‫اجرا‬ ‫جداگانه‬ ‫مجازی‬ ‫ماشین‬ ‫یک‬ ‫روی‬ ‫که‬ ‫کند‬ ‫می‬ ‫فراهم‬ ‫مشتری‬ ‫برنامه‬ ‫هر‬ ‫برای‬ ‫را‬ ‫امکان‬ ‫این‬ ‫و‬
‫رقابتی‬ ‫تمایز‬
‫افزایش‬ ‫حال‬ ‫در‬ ‫روز‬ ‫به‬ ‫روز‬ ‫چندتایی‬ ‫از‬ ‫استفاده‬ .‫کنند‬ ‫می‬ ‫استفاده‬ ‫رقابتی‬ ‫تمایز‬ ‫منبع‬ ‫عنوان‬ ‫به‬ ‫آن‬ ‫از‬ ‫و‬ ‫بخشند‬ ‫می‬ ‫ارتقا‬ ‫را‬ ‫چندتایی‬ ‫اصل‬ ‫فعال‬ ‫طور‬ ‫به‬ ‫ها‬ ‫شرکت‬ ‫از‬ ‫برخی‬
.‫است‬
‫رایانه‬ ‫ورودی‬ ‫وسایل‬ ‫‌ترین‬
‫ه‬‫استفاد‬ ‫پر‬ ‫از‬ ‫یکی‬ ‫‌دی‬
‫ی‬‫س‬ ‫‌اندازهای‬
‫ه‬‫را‬ ‫که‬ ‫‌رسیم‬
‫ی‬‫م‬ ‫روزگاری‬ ‫به‬ ،‫کنیم‬ ‫بررسی‬ ‫را‬ ‫ها‬ ‫کامپیوتر‬ ‫تاریخ‬ ‫و‬ ‫برگردیم‬ ‫اگر‬
‫بر‬ ‫‌افزارها‬
‫م‬‫نر‬ .‫بود‬ ‫امروز‬ ‫از‬ ‫متفاوت‬ ً
‫ال‬‫کام‬ ‫‌افزار‬
‫م‬‫نر‬ ‫صنعت‬ ‫روزها‬ ‫آن‬ ،)‫باشند‬ ‫داشته‬ ‫ادعایی‬ ‫چنین‬ ‫هنوز‬ ‫هم‬ ‫برخی‬ ‫است‬ ‫ممکن‬ ‫چند‬ ‫(هر‬ ‫بودند‬
‫اینترنت‬ ‫به‬ ‫دسترسی‬ ،‫دوره‬ ‫این‬ ‫از‬ ‫پس‬ .‫شوند‬ ‫نصب‬ ‫‌ها‬
‫ه‬‫رایان‬ ‫روی‬ ‫بر‬ ‫‌توانستند‬
‫ی‬‫م‬ ‫طریق‬ ‫این‬ ‫از‬ ‫که‬ ‫‌شد‬
‫ی‬‫م‬ ‫فروخته‬ ‫‌ای‬
‫ه‬‫فشرد‬ ‫‌های‬
‫ح‬‫لو‬ ‫روی‬
ٔ
‫رایانه‬ ‫روی‬ ‫بر‬ ‫و‬ ‫بارگیری‬ ‫را‬ ‫‌افزار‬
‫م‬‫نر‬ ‫باید‬ ‫مشتری‬ ،‫حاضر‬ ‫حال‬ ‫در‬ .‫شدند‬ ‫ناپدید‬ ‫آرامی‬ ‫به‬ ‫فشرده‬ ‫‌های‬
‫ح‬‫لو‬ ‫و‬ ‫شد‬ ‫فراهم‬ ‫عمومی‬ ‫صورت‬ ‫به‬ ‫سریع‬
:‫انگلیسی‬ ‫(به‬ ‫سازمانی‬-‫درون‬ ،‫‌شود‬
‫ی‬‫م‬ ‫نصب‬ ‫مشتریان‬ ‫‌های‬
‫ه‬‫رایان‬ ‫روی‬ ‫بر‬ ‫که‬ ‫‌افزاری‬
‫م‬‫نر‬ ‫چنین‬ .‫کند‬ ‫نصب‬ ‫خود‬
On-premises
.‫‌شود‬
‫ی‬‫م‬ ‫نامیده‬ )
‫‌های‬
‫ه‬‫نسخ‬ ٔ
‫همه‬ ‫که‬ ‫دلیل‬ ‫این‬ ‫به‬ :‫است‬ ‫‌افزاری‬
‫م‬‫نر‬ ‫ارتقاء‬ ‫فرایند‬ ،‫مثال‬ ‫یک‬ .‫داشت‬ ‫هم‬ ‫مشکل‬ ‫چند‬ ‫روش‬ ‫این‬ ‫اما‬ ،‫‌کرد‬
‫ی‬‫م‬ ‫کار‬ ‫سیستم‬ ‫این‬ ‫اگرچه‬
.‫کرد‬ ‫روزرسانی‬ ‫به‬ ‫جداگانه‬ ‫را‬ ‫‌ها‬
‫ه‬‫رایان‬ ‫این‬ ٔ
‫همه‬ ‫باید‬ ‫‌افزار‬
‫م‬‫نر‬ ‫ارتقاء‬ ‫برای‬ ،‫است‬ ‫شده‬ ‫نصب‬ ‫مختلف‬ ‫‌های‬
‫ه‬‫رایان‬ ‫روی‬ ‫بر‬ ‫‌افزار‬
‫م‬‫نر‬
‫در‬ ‫را‬ ‫‌ها‬
‫ی‬‫‌روزرسان‬
‫ه‬‫ب‬ ٔ
‫همه‬ ‫بتوانیم‬ ‫که‬ ‫ایده‬ ‫این‬ .‫آید‬ ‫پدید‬ ‫مستأجری‬-‫چند‬ ‫نام‬ ‫به‬ ‫جدیدی‬ ‫معماری‬ ‫تا‬ ‫داد‬ ‫هم‬ ‫دست‬ ‫به‬ ‫دست‬ ‫مشکالت‬ ‫این‬ ٔ
‫همه‬
.‫دهیم‬ ‫انجام‬ ‫مکان‬ ‫یک‬
‫‌تواند‬
‫ی‬‫م‬ ‫این‬ .‫‌دهد‬
‫ی‬‫م‬ ‫مشابه‬ ‫‌های‬
‫ه‬‫رایان‬ ‫روی‬ ‫بر‬ ‫را‬ ‫کاربردی‬ ‫‌افزار‬
‫م‬‫نر‬ ‫یک‬ ‫از‬ ‫استفاده‬ ٔ
‫ه‬‫اجاز‬ )‫(مستأجرین‬ ‫رایانه‬ ‫متعدد‬ ‫کاربران‬ ‫به‬ ‫مستأجری‬-‫چند‬
:‫شود‬ ‫انجام‬ ‫روش‬ ‫دو‬ ‫به‬
1
.
‫چندگانه‬ ‫‌های‬
‫ه‬‫نمون‬
2
.
‫مشترک‬ ٔ
‫نمونه‬
:‫انگلیسی‬ ‫(به‬ ‫نمونه‬ ‫برنامه‬ ‫یک‬ ،‫مجازی‬ ‫‌های‬
‫ن‬‫ماشی‬ ‫از‬ ‫استفاده‬ ‫با‬ ،‫چندگانه‬ ‫‌های‬
‫ه‬‫نمون‬ ‫روش‬ ‫مثال‬ ‫برای‬
Instance
‫اجرا‬ ‫کاربر‬ ‫هر‬ ‫برای‬ ‫را‬ )
.‫دارد‬ ‫نیاز‬ ‫جداگانه‬ ‫فضای‬ ‫اختصاص‬ ‫به‬ ‫نمونه‬ ‫هر‬ ‫که‬ ‫است‬ ‫منابع‬ ‫به‬ ‫نیاز‬ ،‫روش‬ ‫این‬ ‫بدیهی‬ ‫مشکل‬ .‫‌کند‬
‫ی‬‫م‬
‫ارتقاء‬ ‫برای‬ ‫که‬ ‫معناست‬ ‫این‬ ‫به‬ ‫این‬ .‫‌گذارد‬
‫ی‬‫م‬ ‫اشتراک‬ ‫به‬ ‫کاربر‬ ‫چندین‬ ‫میان‬ ‫در‬ ‫را‬ ‫‌داده‬
‫ه‬‫پایگا‬ ‫و‬ ‫‌افزار‬
‫م‬‫نر‬ ‫از‬ ‫نمونه‬ ‫یک‬ ،‫اشتراکی‬ ٔ
‫نمونه‬ ‫روش‬
‫مزیت‬ ‫یک‬ ‫تنها‬ ‫این‬ ‫البته‬ .‫کند‬ ‫‌جویی‬
‫ه‬‫صرف‬ ،‫زمان‬ ‫و‬ ‫پول‬ ‫در‬ ‫‌تواند‬
‫ی‬‫م‬ ‫چقدر‬ ‫این‬ ‫که‬ ‫کنید‬ ‫تصور‬ ‫‌کنیم‬
‫ی‬‫م‬ ‫روز‬ ‫به‬ ‫را‬ ‫نمونه‬ ‫یک‬ ‫تنها‬ ‫‌افزاری‬
‫م‬‫نر‬
—
.‫است‬ ‌
‫ی‬‫مستأجر‬-‫تک‬ ‫‌افزار‬
‫م‬‫نر‬ ‫یک‬ ‫جای‬ ‫به‬ ‫مستأجری‬-‫چند‬ ‫‌افزار‬
‫م‬‫نر‬ ‫یک‬ ‫اجرای‬
( ‫سرویس‬-‫عنوان‬-‫به‬-‫‌افزار‬
‫م‬‫نر‬ ‫مدل‬
SaaS
‫ارائه‬ ‫کاربران‬ ‫از‬ ‫زیادی‬ ‫تعداد‬ ‫برای‬ ‫را‬ ‫‌افزاری‬
‫م‬‫نر‬ ‫بستر‬ ‫یک‬ ‫که‬ ‫طوری‬ ‫به‬ ‫‌کند‬
‫ی‬‫م‬ ‫استفاده‬ ‫‌ای‬
‫ی‬‫معمار‬ ‫چنین‬ ‫از‬ ‫نیز‬ ‫ابری‬ ‫رایانش‬ ‫در‬ )
.‫‌شود‬
‫ی‬‫م‬ ‫یاد‬ ‫ابری‬ ‫رایانش‬ ‫مزایای‬ ‫از‬ ‫یکی‬ ‫عنوان‬ ‫به‬ ‫مستأجری‬-‫چند‬ ‫از‬ ‫خاطر‬ ‫همین‬ ‫به‬ .‫‌کند‬
‫ی‬‫م‬
Cinder
‫سرویس‬
OpenStack Block Storage
‫مجازی‬ ‫های‬ ‫ماشین‬ ‫به‬ ‫حجم‬ ‫ارائه‬ ‫برای‬
Nova، Ironic
.‫است‬ ‫دیگر‬ ‫موارد‬ ‫و‬ ‫کانتینرها‬ ،
Cinder
‫بلوک‬ ‫سازی‬ ‫ذخیره‬ ‫کامپوننت‬ ‫عنوان‬ ‫به‬
OpenStack
‫به‬ ‫دسترسی‬ ‫و‬ ‫کردن‬ ‫پیدا‬ ‫برای‬ ‫سنتی‬ ‫‌های‬
‫ش‬‫رو‬ ‫مشابه‬ ‫به‬ ‫و‬ ‫‌شود‬
‫ی‬‫م‬ ‫شناخته‬
.‫‌کند‬
‫ی‬‫م‬ ‫کار‬ ‫درایو‬ ‫یا‬ ‫دیسک‬ ‫روی‬ ‫خاص‬ ‫‌های‬
‫ن‬‫مکا‬
‫‌واقع‬
‫ر‬‫د‬
Component
‫سازی‬ ‫ذخیره‬
block
‫مکان‬ ‫به‬ ‫بود‬ ‫خواهد‬ ‫قادر‬ ‫کامپیوتر‬ ‫که‬ ‫است‬ ‫این‬ ‫سنتی‬ ‫مفهوم‬ ‫شبیه‬ ‫بیشتر‬ ‫که‬ ‫است‬ ‫اطالعاتی‬ ‫های‬
‫مزیت‬ ‫از‬ .‫باشد‬ ‫داشته‬ ‫دسترسی‬ ‫هارد‬ ‫روی‬ ‫مختلف‬ ‫های‬
Cinder
‫به‬ ‫اتصال‬ ‫توانایی‬
CEPH، SAN
‫هارد‬ ‫و‬
Local
.‫باشد‬ ‫می‬
Ironic
‫پروژه‬ ‫یک‬
OpenStack
‫جای‬ ‫به‬ ‫که‬ ‫است‬
Virtual machine
،‫ها‬
Baremetal machine
‫نقش‬ ‫نوعی‬ ‫به‬ ‫و‬ ‫کند‬ ‫می‬ ‫فراهم‬ ‫را‬ ‫ها‬
Hypervisor
‫از‬ ‫بخشی‬ ‫ابتدا‬ ‫در‬ ‫پروژه‬ ‫این‬ .‫کند‬ ‫می‬ ‫حذف‬ ‫را‬
Nova Baremetal driver
‫توسعه‬ ‫مستقل‬ ‫پروژه‬ ‫یک‬ ‫عنوان‬ ‫به‬ ‫بعدها‬ ‫اما‬ ‫بود‬
.‫یافت‬
‫یک‬ ‫صورت‬ ‫به‬ ‫پروژه‬ ‫این‬
bare-metal hypervisor API
‫پیش‬ ‫طور‬ ‫به‬ .‫شود‬ ‫می‬ ‫شناخته‬ ‫آن‬ ‫با‬ ‫مرتبط‬ ‫های‬ ‫پالگین‬ ‫از‬ ‫ای‬ ‫مجموعه‬ ‫و‬
،‫فرض‬
PXE
‫و‬
IPMI
‫اما‬ .‫کند‬ ‫می‬ ‫استفاده‬ ‫ها‬ ‫ماشین‬ ‫کردن‬ ‫وخاموش‬ ‫روشن‬ ‫و‬ ‫کردن‬ ‫فراهم‬ ‫برای‬ ‫ها‬ ‫آن‬ ‫از‬ ‫و‬ ‫دارد‬ ‫اختیار‬ ‫در‬ ‫هم‬ ‫با‬ ‫را‬
Ironic
‫های‬ ‫پالگین‬ ‫با‬ ‫یافتن‬ ‫گسترش‬ ‫و‬ ‫پشتیبانی‬ ‫قابلیت‬
vendor-specific
.‫دارد‬ ‫را‬ ‫جدید‬ ‫های‬ ‫قابلیت‬ ‫اجرای‬ ‫برای‬
OpenStack bare metal provisioning
‫نام‬ ‫با‬
Ironic
‫برنامه‬ ‫یک‬
OpenStack
‫‌های‬
‫ن‬‫ماشی‬ ‫ارائه‬ ‫آن‬ ‫هدف‬ ‫که‬ ‫است‬ ‫یکپارچه‬
bare metal
‫‌سازی‬
‫ه‬‫پیاد‬ ‫‌واقع‬
‫ر‬‫د‬ . ‫میباشد‬
baremetal as a service
‫درایور‬ ‫از‬ ‫که‬ ‫است‬ ‫مجازی‬ ‫‌های‬
‫ن‬‫ماشی‬ ‫جای‬ ‫به‬
Nova baremetal
‫بهتر‬ .‫‌اند‬
‫ه‬‫شد‬ ‫جدا‬
‫یک‬ ‫عنوان‬ ‫به‬ ‫است‬
API
‫‌افزار‬
‫ت‬‫سخ‬ ‫و‬ ‫هایپروایزرها‬ ‫با‬ ‫که‬ ‫شود‬ ‫گرفته‬ ‫نظر‬ ‫در‬ ‫ها‬ ‫پالگین‬ ‫از‬ ‫ای‬ ‫مجموعه‬ ‫و‬
bare metal
‫‌طور‬
‫ه‬‫ب‬ .‫دارند‬ ‫تعامل‬
‫از‬ ،‫‌فرض‬
‫ش‬‫پی‬
PXE
‫و‬
IPMI
‫اما‬ ،‫‌کند‬
‫ی‬‫م‬ ‫استفاده‬ ‫‌ها‬
‫ن‬‫ماشی‬ ‫کردن‬ ‫خاموش‬/‫روشن‬ ‫و‬ ‫تهیه‬ ‫برای‬
Ironic
‫نیز‬ ‫فروشنده‬ ‫خاص‬ ‫‌های‬
‫ه‬‫افزون‬ ‫از‬
.‫کنند‬ ‫‌سازی‬
‫ه‬‫پیاد‬ ‫را‬ ‫اضافی‬ ‫عملکردهای‬ ‫است‬ ‫ممکن‬ ‫که‬ ‫‌کند‬
‫ی‬‫م‬ ‫پشتیبانی‬
Ironic
‫پروژه‬ ‫یک‬
OpenStack
‫‌های‬
‫ن‬‫ماشی‬ ‫که‬ ‫است‬
bare metal
‫به‬ ‫یا‬ ‫مستقل‬ ‫طور‬ ‫به‬ ‫است‬ ‫ممکن‬ .‫‌کند‬
‫ی‬‫م‬ ‫فراهم‬ ‫را‬ )‫مجازی‬ ‫خالف‬ ‫(بر‬
‫از‬ ‫بخشی‬ ‫عنوان‬
OpenStack Cloud
‫خدمات‬ ‫با‬ ‫و‬ ‫شود‬ ‫استفاده‬
OpenStack Identity (keystone)، Compute (nova)، Network
،)‫(نوترون‬
Image
‫و‬ )‫(نگاه‬
Object (swift)
.‫شود‬ ‫ادغام‬
‫سرویس‬ ‫که‬ ‫هنگامی‬
Bare Metal
‫خدمات‬ ‫با‬ ‫مناسب‬ ‫طور‬ ‫به‬
Compute
‫و‬
Network
‫و‬ ‫مجازی‬ ‫‌های‬
‫ن‬‫ماشی‬ ‫ارائه‬ ‫امکان‬ ،‫باشد‬ ‫شده‬ ‫پیکربندی‬
‫طریق‬ ‫از‬ ‫فیزیکی‬
API
‫سرویس‬
Compute
‫مختلف‬ ‫های‬ ‫ویژگی‬ ‫از‬ ‫ناشی‬ ‫که‬ ‫است‬ ‫محدود‬ ‫نمونه‬ ‫اقدامات‬ ‫مجموعه‬ ،‫حال‬ ‫این‬ ‫با‬ .‫دارد‬ ‫وجود‬
‫نمونه‬ ‫یک‬ ‫روی‬ ‫بر‬ ‫توان‬ ‫نمی‬ ‫را‬ ‫زنده‬ ‫مهاجرت‬ ،‫مثال‬ ‫عنوان‬ ‫به‬ .‫است‬ ‫سوئیچ‬ ‫افزار‬ ‫سخت‬ ‫و‬ ‫فیزیکی‬ ‫سرورهای‬
bare metal
.‫داد‬ ‫انجام‬
‫اتصال‬ ‫قابل‬ ‫درایور‬ ‫معماری‬
Ironic
‫ممکن‬ ‫که‬ ‫دهند‬ ‫مشارکت‬ ‫و‬ ‫بنویسند‬ ‫را‬ ‫درایورهایی‬ ‫تا‬ ‫دهد‬ ‫می‬ ‫اجازه‬ ‫افزار‬ ‫سخت‬ ‫فروشندگان‬ ‫به‬ ‫همچنین‬
.‫است‬ ‫نشده‬ ‫ارائه‬ ‫جامعه‬ ‫درایورهای‬ ‫توسط‬ ‫که‬ ‫کند‬ ‫اضافه‬ ‫را‬ ‫عملکردی‬ ‫یا‬ ‫بخشد‬ ‫بهبود‬ ‫را‬ ‫عملکرد‬ ‫است‬
‫خدمات‬
discovery
‫برای‬ ‫را‬ ‫تحویل‬ ‫و‬ ‫شدن‬ ‫رجیستر‬ ،
Image
.‫کند‬ ‫می‬ ‫فراهم‬ ‫دیسک‬ ‫و‬ ‫سرور‬ ‫های‬
Image
‫به‬ ‫قالب‬ ‫عنوان‬ ‫به‬ ‫شده‬ ‫ذخیره‬ ‫های‬
‫نامحدودی‬ ‫تعداد‬ ‫کردن‬ ‫فهرست‬ ‫و‬ ‫ذخیره‬ ‫برای‬ ‫توانند‬ ‫می‬ ‫همچنین‬ ‫و‬ ‫رفته‬ ‫کار‬
Backup
.‫شوند‬ ‫استفاده‬
Glance
‫این‬ ‫تخصیص‬ ‫در‬
image
‫عنوان‬ ‫به‬ ‫ها‬
Template
.‫‌کند‬
‫ی‬‫م‬ ‫کمک‬ ‫مجازی‬ ‫ماشین‬ ‫جدید‬ ‫های‬ ‫نمونه‬ ‫اختصاص‬ ‫هنگام‬ ‫در‬
Swift
‫سازی‬ ‫ذخیره‬ ‫سیستم‬ ‫یک‬
Scalable
‫و‬
Redundant
‫های‬ ‫سرور‬ ‫سراسر‬ ‫در‬ ‫که‬ ‫ای‬ ‫چندگانه‬ ‫های‬ ‫دیسک‬ ‫روی‬ ‫ها‬ ‫فایل‬ ‫و‬ ‫اشیا‬ .‫است‬
‫سراسر‬ ‫در‬ ‫یکپارچگی‬ ‫و‬ ‫شدن‬ ‫کپی‬ ‫و‬ ‫تکرار‬ ‫از‬ ‫است‬ ‫موظف‬ ‫استک‬ ‫اپن‬ ‫افزار‬ ‫نرم‬ ‫و‬ ‫شوند‬ ‫می‬ ‫ذخیره‬ ‫هستند‬ ‫پخش‬ ‫داده‬ ‫مرکز‬
Cluster
‫اطمینان‬
.‫کند‬ ‫حاصل‬
Cluster
‫یا‬ ‫سرور‬ ‫یک‬ ‫خرابی‬ ‫صورت‬ ‫در‬ .‫یابند‬ ‫می‬ ‫گسترش‬ ‫افقی‬ ‫صورت‬ ‫به‬ ‫جدید‬ ‫های‬ ‫سرور‬ ‫کردن‬ ‫اضافه‬ ‫با‬ ‫سادگی‬ ‫به‬ ‫سازی‬ ‫ذخیره‬ ‫های‬
،‫دیسک‬ ‫هارد‬
OpenStack
‫در‬ ‫جدید‬ ‫هایی‬ ‫مکان‬ ‫به‬ ‫فعال‬ ‫های‬ ‫گره‬ ‫دیگر‬ ‫از‬ ‫را‬ ‫آن‬ ‫محتوای‬
Cluster
.‫کند‬ ‫می‬ ‫کپی‬
Swift
‫سازی‬ ‫ذخیره‬ ‫سیستم‬
OpenStack
‫طریق‬ ‫از‬ ‫اشیاء‬ ‫و‬ ‫پرونده‬ ‫به‬ ‫مراجعه‬ ‫جای‬ ‫به‬ .‫‌شود‬
‫ی‬‫م‬ ‫استفاده‬ ‫‌ها‬
‫ه‬‫پروند‬ ‫و‬ ‫اشیاء‬ ‫ذخیره‬ ‫برای‬ ‫و‬ ‫است‬
‫اطالعات‬ ‫قطعه‬ ‫یا‬ ‫پرونده‬ ‫یک‬ ‫به‬ ‫که‬ ،‫کنند‬ ‫مراجعه‬ ‫آنها‬ ‫به‬ ‫فرد‬ ‫به‬ ‫منحصر‬ ‫شناسه‬ ‫یک‬ ‫طریق‬ ‫از‬ ‫آن‬ ‫جای‬ ‫به‬ ‫‌توانند‬
‫ی‬‫م‬ ‫دهندگان‬ ‫توسعه‬ ،‫مسیر‬
‫به‬ ‫طریق‬ ‫این‬ ‫از‬ ‫و‬ ‫‌کند‬
‫ی‬‫م‬ ‫اشاره‬
OpenStack
‫تالش‬ ‫کاهش‬ ‫باعث‬ ‫این‬ .‫کند‬ ‫مدیریت‬ ،‫است‬ ‫الزم‬ ‫ها‬ ‫فایل‬ ‫ذخیره‬ ‫برای‬ ‫را‬ ‫محلی‬ ‫تا‬ ‫‌دهد‬
‫ی‬‫م‬ ‫اجازه‬
‫از‬ ،‫شبکه‬ ‫رفتن‬ ‫بین‬ ‫از‬ ‫یا‬ ‫دستگاه‬ ‫خرابی‬ ‫صورت‬ ‫در‬ ‫همچنین‬ .‫شود‬ ‫می‬ ‫سازی‬ ‫ذخیره‬ ‫فضای‬ ‫توزیع‬ ‫از‬ ‫نگرانی‬ ‫و‬ ‫درک‬ ‫برای‬ ‫دهندگان‬ ‫توسعه‬
.‫‌کنید‬
‫ی‬‫م‬ ‫حاصل‬ ‫اطمینان‬ ‫ها‬ ‫داده‬ ‫شدن‬ ‫گیری‬ ‫پشتیبان‬
Openstack Storlets
‫برای‬ ‫افزودنی‬ ‫برنامه‬ ‫یک‬
Openstack Swift
‫نام‬ ‫به‬ - ‫کاربر‬ ‫توسط‬ ‫شده‬ ‫تعریف‬ ‫محاسبات‬ ‫اجرای‬ ‫قابلیت‬ ‫با‬
storlets
-
‫کانتینرهای‬ ‫از‬ ‫استفاده‬ ‫طریق‬ ‫از‬ ‫ایزوله‬ ‫و‬ ‫ایمن‬ ‫روشی‬ ‫به‬ ‫ذخیره‬ ‫شی‬ ‫داخل‬ ‫در‬
Docker
.‫است‬
storlet
‫شده‬ ‫بندی‬ ‫بسته‬ ‫و‬ ‫شده‬ ‫کامپایل‬ ‫کد‬ ‫یک‬
‫فایل‬ ‫یک‬ ً
‫ال‬‫(مث‬
jar
‫در‬ ‫دیگری‬ ‫شیء‬ ‫هر‬ ‫مانند‬ ‫تواند‬ ‫می‬ ‫که‬ ‫است‬ )
Swift
،‫آپلود‬ ‫از‬ ‫پس‬ .‫شود‬ ‫بارگذاری‬
storlet
‫در‬ ‫داده‬ ‫اشیاء‬ ‫روی‬ ‫توان‬ ‫می‬ ‫را‬
‫کرد‬ ‫فراخوانی‬ ‫سوئیفت‬
Keystone
‫کاربران‬ ‫از‬ ‫مرکزی‬ ‫دایرکتوری‬ ‫یک‬
Openstack
‫به‬ ‫سیستم‬ ‫این‬ .‫کند‬ ‫می‬ ‫فراهم‬ ،‫دارند‬ ‫دسترسی‬ ‫ها‬ ‫آن‬ ‫به‬ ‫که‬ ‫هایی‬ ‫سرویس‬ ‫و‬
‫مانند‬ ‫موجود‬ ‫دایرکتوری‬ ‫های‬ ‫سرویس‬ ‫با‬ ‫تواند‬ ‫می‬ ‫و‬ ‫کند‬ ‫می‬ ‫عمل‬ ‫ابر‬ ‫عامل‬ ‫سیستم‬ ‫در‬ ‫مشترک‬ ‫هویت‬ ‫تأیید‬ ‫سیستم‬ ‫یک‬ ‫عنوان‬
LDAP
.‫شود‬ ‫ادغام‬
Keystne
‫ابر‬ ‫کاربران‬ ‫کلیه‬ ‫برای‬ ‫مرکزی‬ ‫لیست‬ ‫یک‬ ‫شامل‬ ً‫ا‬‫اساس‬ .‫‌دهد‬
‫ی‬‫م‬ ‫ارائه‬ ‫کاربران‬ ‫همه‬ ‫برای‬ ‫را‬ ‫هویتی‬ ‫های‬ ‫سرویس‬
OpenStack
‫است‬
‫دسترس‬ ‫قابل‬ ‫‌های‬
‫س‬‫سروی‬ ‫در‬ ‫که‬
OpenStack
‫نویسان‬ ‫برنامه‬ ‫به‬ ‫که‬ ‫‌کند‬
‫ی‬‫م‬ ‫فراهم‬ ‫متعدد‬ ‫های‬ ‫دسترسی‬ ‫برای‬ ‫را‬ ‫امکان‬ ‫این‬ .‫‌شوند‬
‫ی‬‫م‬ ‫مپ‬
‫به‬ ‫را‬ ‫خود‬ ‫کاربر‬ ‫فعلی‬ ‫دسترسی‬ ‫اینکه‬ ‫اجازه‬
Keystone
.‫‌دهد‬
‫ی‬‫م‬ ‫را‬ ،‫کنند‬ ‫مپ‬
‫این‬ ‫در‬ ‫دارند‬ ‫وجود‬ ‫ما‬ ‫استک‬ ‫اوپن‬ ‫ابری‬ ‫فضای‬ ‫در‬ ‫که‬ ‫یوزرهایی‬ ‫تمام‬ ‫از‬ ‫مرکزی‬ ‫لیست‬ ‫یک‬ ‫واقع‬ ‫در‬
Component
‫های‬ ‫دسترسی‬ ‫و‬ ‫دارد‬ ‫قرار‬
‫به‬ ‫کاربران‬
Component
‫این‬ ‫طریق‬ ‫از‬ ‫مختلف‬ ‫های‬
Component
.‫شود‬ ‫می‬ ‫اعطا‬
Horizon
‫طراحی‬ ‫این‬ .‫کند‬ ‫می‬ ‫فراهم‬ ‫کاربران‬ ‫برای‬ ‫ابری‬ ‫فضای‬ ‫خدمات‬ ‫اتوماتیک‬ ‫گسترش‬ ‫و‬ ‫دسترسی‬ ‫برای‬ ‫گرافیکی‬ ‫کاربری‬ ‫رابط‬ ‫یک‬
.‫است‬ ‫مدیریتی‬ ‫ابزارهای‬ ‫و‬ ‫نظارت‬ ،‫صورتحساب‬ ‫محاسبه‬ ‫مانند‬ ‫ثالث‬ ‫طرف‬ ‫خدمات‬ ‫و‬ ‫محصوالت‬ ‫شامل‬
Dashboard
‫منابع‬ ‫با‬ ‫توانند‬ ‫می‬ ‫کاربران‬ ‫که‬ ‫است‬ ‫هایی‬ ‫راه‬ ‫از‬ ‫یکی‬
OpenStack
‫دسترسی‬ ‫توانند‬ ‫می‬ ‫دهندگان‬ ‫توسعه‬ .‫کنند‬ ‫برقرار‬ ‫ارتباط‬
.‫بسازند‬ ‫منابع‬ ‫مدیریت‬ ‫برای‬ ‫ابزارهایی‬ ‫یا‬ ‫و‬ ‫کنند‬ ‫ایجاد‬ ‫خودکار‬
Horizon
‫شروع‬ ‫هنگام‬ ‫افراد‬ ‫همه‬ ‫که‬ ‫است‬ ‫کامپوننتی‬ ‫اولین‬ ‫این‬ .‫‌کند‬
‫ی‬‫م‬ ‫فراهم‬ ‫سیستم‬ ‫مدیران‬ ‫برای‬ ‫را‬ ‫ابر‬ ‫مدیریت‬ ‫و‬ ‫دسترسی‬ ‫امکان‬
‫از‬ ‫استفاده‬
OpenStack
( ‫برنامه‬ ‫نویسی‬ ‫برنامه‬ ‫رابط‬ ‫طریق‬ ‫از‬ ‫بود‬ ‫خواهند‬ ‫قادر‬ ‫دهندگان‬ ‫توسعه‬ ."‫‌بینند‬
‫ی‬‫"م‬
API
‫ها‬ ‫کامپوننت‬ ‫همه‬ ‫به‬ )
‫که‬ ‫حالی‬ ‫در‬ ،‫باشند‬ ‫داشته‬ ‫کار‬ ‫و‬ ‫سر‬ ‫آنها‬ ‫با‬ ‫و‬ ‫کنند‬ ‫پیدا‬ ‫دسترسی‬
Horizon
‫معماری‬ ‫با‬ ‫سیستم‬ ‫مدیران‬ ‫که‬ ‫است‬ ‫مکانی‬ ‫تنها‬
OpenStack
.‫‌کنند‬
‫ی‬‫م‬ ‫برقرار‬ ‫ارتباط‬
Telemetry (Ceilometer)
Ceilometer
‫تمام‬ ‫شامل‬ ‫و‬ ‫کند‬ ‫می‬ ‫فراهم‬ ‫صورتحساب‬ ‫صدور‬ ‫های‬ ‫سیستم‬ ‫برای‬ ‫تماس‬ ‫منحصربفرد‬ ‫نقطه‬ ‫یک‬
Counter
‫برای‬ ‫الزم‬ ‫های‬
‫این‬ .‫باشد‬ ‫می‬ ‫استک‬ ‫اوپن‬ ‫آتی‬ ‫و‬ ‫فعلی‬ ‫اجزای‬ ‫در‬ ‫کاربران‬ ‫صورتحساب‬ ‫ی‬ ‫محاسبه‬
Counter
‫سهولت‬ ‫به‬ ،‫جدید‬ ‫های‬ ‫پروژه‬ ‫در‬ ‫استفاده‬ ‫برای‬ ‫ها‬
.‫اند‬ ‫توسعه‬ ‫قابل‬
‫پروژه‬
Ceilometer
‫اصلی‬ ‫های‬ ‫کامپوننت‬ ‫کلیه‬ ‫در‬ ‫را‬ ‫ها‬ ‫داده‬ ‫تبدیل‬ ‫و‬ ‫سازی‬ ‫عادی‬ ‫امکان‬ ‫که‬ ،‫است‬ ‫داده‬ ‫آوری‬ ‫جمع‬ ‫سرویس‬ ‫یک‬
OpenStack
.‫‌کند‬
‫ی‬‫م‬ ‫فراهم‬
Ceilometer
‫پروژه‬ ‫از‬ ‫کامپوننتی‬
Telemetry
،‫مشتری‬ ‫صورتحساب‬ ‫تهیه‬ ‫برای‬ ‫‌توان‬
‫ی‬‫م‬ ‫آن‬ ‫های‬ ‫داده‬ ‫از‬ .‫است‬
‫اصلی‬ ‫اجزای‬ ‫کلیه‬ ‫در‬ ‫دهنده‬ ‫هشدار‬ ‫های‬ ‫قابلیت‬ ‫و‬ ‫منابع‬ ‫ردیابی‬
OpenStack
.‫کرد‬ ‫استفاده‬
‫‌واقع‬
‫ر‬‫د‬
‫دورسنجی‬ ‫های‬ ‫سرویس‬
Telemetry
‫های‬ ‫سرویس‬ ‫توان‬ ‫می‬ ‫آن‬ ‫از‬ ‫استفاده‬ ‫با‬ ‫و‬ ‫دهد‬ ‫می‬ ‫ارائه‬ ‫را‬
Billing
‫کنندگان‬ ‫استفاده‬ ‫به‬ ‫را‬
Cloud
.‫داد‬ ‫ارائه‬
Ceilometer
‫بررسی‬ ‫قابل‬ ‫لیستی‬ ‫همچنین‬
Verifiable
‫مختلف‬ ‫اجزای‬ ‫از‬ ‫کاربران‬ ‫از‬ ‫یک‬ ‫هر‬ ‫استفاده‬ ‫از‬
OpenStack
.‫دارد‬
‫در‬ ‫سازی‬ ‫هماهنگ‬
OpenStack
‫افزار‬ ‫نرم‬ ‫های‬ ‫نیازمندی‬ ،‫آن‬ ‫از‬ ‫استفاده‬ ‫با‬ ‫دهندگان‬ ‫توسعه‬ ‫که‬ ‫دارد‬ ‫عهده‬ ‫به‬ ‫را‬
Cloud
‫فایل‬ ‫یک‬ ‫در‬ ‫را‬
‫روش‬ ‫این‬ ‫با‬ .‫است‬ ‫ضروری‬ ‫افزار‬ ‫نرم‬ ‫آن‬ ‫برای‬ ‫منابعی‬ ‫چه‬ ‫کند‬ ‫می‬ ‫تعیین‬ ‫که‬ ‫کنند‬ ‫می‬ ‫ذخیره‬
Heat
‫اجرای‬ ‫برای‬ ‫نیاز‬ ‫مورد‬ ‫زیرساخت‬ ‫به‬
‫روی‬ ‫بر‬ ‫ها‬ ‫سرویس‬
Cloud
.‫کند‬ ‫می‬ ‫کمک‬
Heat
‫طریق‬ ‫از‬ ،‫مرکب‬ ‫چندگانه‬ ‫های‬ ‫اپلیکیشن‬ ‫هماهنگی‬ ‫برای‬ ‫سرویسی‬
OpenStack-native REST API
‫یک‬ ‫و‬
CloudFormation-
compatible Query API
‫از‬ ‫استفاده‬ ‫با‬ ‫واقع‬ ‫در‬ .‫باشد‬ ‫می‬
Heat
‫یک‬ ‫توان‬ ‫می‬
Template
‫بر‬ ‫آن‬ ‫در‬ ‫که‬ ‫کرد‬ ‫تعریف‬
Threshold
‫تعیین‬ ‫های‬
‫توسط‬ ،‫شده‬
Ceilometer
‫این‬ ‫از‬ ‫شدن‬ ‫رد‬ ‫صورت‬ ‫در‬ ‫و‬ ‫شده‬ ‫مانیتور‬
Threshold
‫سرویس‬ ‫توسط‬
Aodh
‫و‬ ‫شود‬ ‫می‬ ‫داده‬ ‫آالرم‬
Automation
‫نیاز‬ ‫درصورت‬ ‫و‬ ‫شده‬ ‫انجام‬ ‫نیاز‬ ‫مورد‬ ‫های‬
Scale up
‫یا‬
Scale down
.‫پذیرد‬ ‫می‬ ‫صورت‬ ‫هم‬
Placement
‫سرویس‬ ‫یک‬
OpenStack
‫یک‬ ‫که‬ ‫است‬
API HTTP
‫سایر‬ ‫به‬ ‫تا‬ ‫دهد‬ ‫می‬ ‫ارائه‬ ‫ابری‬ ‫منابع‬ ‫از‬ ‫استفاده‬ ‫و‬ ‫ها‬ ‫موجودی‬ ‫ردیابی‬ ‫برای‬
.‫دهند‬ ‫تخصیص‬ ‫و‬ ‫مدیریت‬ ‫را‬ ‫خود‬ ‫منابع‬ ‫مؤثر‬ ‫طور‬ ‫به‬ ‫تا‬ ‫کند‬ ‫کمک‬ ‫ها‬ ‫سرویس‬
‫سرویس‬
placement API
‫نسخه‬ ‫در‬
14.0.0
‫مخزن‬ ‫در‬ ‫نیوتن‬
nova
‫نسخه‬ ‫در‬ ‫و‬ ‫شد‬ ‫معرفی‬
19.0.0
Stein
. ‫گرفت‬ ‫قرار‬ ‫مخزن‬ ‫در‬
‫داده‬ ‫مدل‬ ‫و‬ ‫پشته‬ ‫یک‬ ‫این‬
REST API
‫منابع‬ ‫مختلف‬ ‫‌های‬
‫س‬‫کال‬ ‫با‬ ‫همراه‬ ،‫منبع‬ ‫‌دهنده‬
‫ه‬‫ارائ‬ ‫‌های‬
‫ه‬‫استفاد‬ ‫و‬ ‫‌ها‬
‫ی‬‫موجود‬ ‫ردیابی‬ ‫برای‬ ‫که‬ ‫است‬
‫استخر‬ ‫یک‬ ‫یا‬ ‫مشترک‬ ‫سازی‬ ‫ذخیره‬ ‫استخر‬ ‫یک‬ ،‫محاسباتی‬ ‫گره‬ ‫یک‬ ‫تواند‬ ‫می‬ ‫منبع‬ ‫دهنده‬ ‫ارائه‬ ‫یک‬ ،‫مثال‬ ‫عنوان‬ ‫به‬ .‫‌شود‬
‫ی‬‫م‬ ‫استفاده‬
‫تخصیص‬
IP
‫روی‬ ‫بر‬ ‫شده‬ ‫ایجاد‬ ‫نمونه‬ ‫یک‬ ،‫مثال‬ ‫عنوان‬ ‫به‬ .‫کند‬ ‫می‬ ‫ردیابی‬ ‫را‬ ‫دهنده‬ ‫ارائه‬ ‫هر‬ ‫استفاده‬ ‫و‬ ‫موجودی‬ ‫یابی‬ ‫مکان‬ ‫سرویس‬ .‫باشد‬
‫مانند‬ ‫منابعی‬ ‫کننده‬ ‫مصرف‬ ‫است‬ ‫ممکن‬ ‫محاسباتی‬ ‫گره‬ ‫یک‬
RAM
‫و‬
CPU
‫ارائه‬ ‫یک‬ ‫از‬ ‫دیسک‬ ،‫محاسباتی‬ ‫گره‬ ‫منبع‬ ‫دهنده‬ ‫ارائه‬ ‫یک‬ ‫از‬
‫های‬ ‫آدرس‬ ‫و‬ ‫خارجی‬ ‫مشترک‬ ‫سازی‬ ‫ذخیره‬ ‫منبع‬ ‫منبع‬ ‫دهنده‬
IP
‫منبع‬ ‫منبع‬ ‫دهنده‬ ‫ارائه‬ ‫یک‬ ‫از‬
IP
.‫باشد‬ ‫خارجی‬
‫مثال‬ ‫عنوان‬ ‫(به‬ ‫استاندارد‬ ‫منبع‬ ‫های‬ ‫کالس‬ ‫از‬ ‫ای‬ ‫مجموعه‬ ‫سرویس‬ ‫این‬ .‫شوند‬ ‫می‬ ‫ردیابی‬ ‫کالس‬ ‫عنوان‬ ‫به‬ ‫شده‬ ‫مصرف‬ ‫منابع‬ ‫انواع‬
DISK_GB، MEMORY_MB
‫و‬
VCPU
.‫کند‬ ‫می‬ ‫فراهم‬ ‫نیاز‬ ‫صورت‬ ‫در‬ ‫را‬ ‫سفارشی‬ ‫منبع‬ ‫های‬ ‫کالس‬ ‫تعریف‬ ‫توانایی‬ ‫و‬ ‫دهد‬ ‫می‬ ‫ارائه‬ ‫را‬ )
‫صفات‬ .‫‌کند‬
‫ی‬‫م‬ ‫توصیف‬ ‫را‬ ‫منبع‬ ‫‌دهنده‬
‫ه‬‫ارائ‬ ‫کیفی‬ ‫‌های‬
‫ه‬‫جنب‬ ‫که‬ ‫باشد‬ ‫داشته‬ ‫نیز‬ ‫را‬ ‫‌ها‬
‫ی‬‫ویژگ‬ ‫از‬ ‫‌ای‬
‫ه‬‫مجموع‬ ‫است‬ ‫ممکن‬ ‫منبع‬ ‫‌دهنده‬
‫ه‬‫ارائ‬ ‫هر‬
‫برای‬ .‫شود‬ ‫مشخص‬ ‫کاری‬ ‫حجم‬ ‫است‬ ‫ممکن‬ ‫اما‬ ‫نیست‬ ‫مصرف‬ ‫قابل‬ ‫خود‬ ‫خودی‬ ‫به‬ ‫که‬ ‫کند‬ ‫می‬ ‫توصیف‬ ‫را‬ ‫منبع‬ ‫کننده‬ ‫تامین‬ ‫یک‬ ‫از‬ ‫ای‬ ‫جنبه‬
( ‫درایوهای‬ ‫است‬ ‫ممکن‬ ‫موجود‬ ‫دیسک‬ ،‫مثال‬
SSD
.‫باشد‬ )
‫هدف‬
Aodh
‫توسط‬ ‫شده‬ ‫آوری‬ ‫جمع‬ ‫رویداد‬ ‫یا‬ ‫نمونه‬ ‫های‬ ‫داده‬ ‫برابر‬ ‫در‬ ‫شده‬ ‫تعریف‬ ‫قوانین‬ ‫اساس‬ ‫بر‬ ‫اقدامات‬ ‫اندازی‬ ‫راه‬ ‫توانایی‬ ‫که‬ ‫است‬ ‫این‬
Ceilometer
.‫کند‬ ‫فعال‬ ‫را‬
( ‫دهنده‬ ‫هشدار‬ ‫خدمات‬ ‫پروژه‬
aodh
‫های‬ ‫داده‬ ‫برابر‬ ‫در‬ ‫شده‬ ‫تعریف‬ ‫قوانین‬ ‫اساس‬ ‫بر‬ ‫اقدامات‬ ‫اندازی‬ ‫راه‬ ‫توانایی‬ ‫که‬ ‫دهد‬ ‫می‬ ‫ارائه‬ ‫را‬ ‫سرویسی‬ )
‫توسط‬ ‫شده‬ ‫آوری‬ ‫جمع‬ ‫رویداد‬ ‫یا‬ ‫متریک‬
Ceilometer
‫یا‬
Gnocchi
.‫کند‬ ‫می‬ ‫پذیر‬ ‫امکان‬ ‫را‬
‫یا‬ ‫کاری‬ ‫های‬ ‫جریان‬ ‫مدیریت‬ ‫برای‬ ‫سرویسی‬
Workflow
‫زبان‬ ‫از‬ ‫استفاده‬ ‫با‬ ‫را‬ ‫کاری‬ ‫جریان‬ ‫معمول‬ ‫طور‬ ‫به‬ ‫کاربر‬ .‫است‬
Workflow
‫اساس‬ ‫بر‬
YAML
‫طریق‬ ‫از‬ ‫و‬ ‫نویسد‬ ‫می‬
REST API
‫برای‬ ‫را‬ ‫آن‬
Mistral
.‫کند‬ ‫می‬ ‫آپلود‬
‫این‬ ‫تواند‬ ‫می‬ ‫کاربر‬ ‫سپس‬
Workflow
‫همان‬ ‫طریق‬ ‫از‬ ‫دستی‬ ‫صورت‬ ‫به‬ ‫را‬
API
‫شروع‬ ‫برای‬ ‫تنظیماتی‬ ‫یا‬ ‫و‬ ‫کند‬ ‫شروع‬
Workflow
‫رخ‬ ‫اثر‬ ‫در‬
.‫بگیرد‬ ‫نظر‬ ‫در‬ ‫خاص‬ ‫موردی‬ ‫دادن‬
Mistral
‫که‬ ‫داد‬ ‫نشان‬ ‫فرآیندهایی‬ ‫‌عنوان‬
‫ه‬‫ب‬ ‫‌توان‬
‫ی‬‫م‬ ‫را‬ ‫کامپیوتری‬ ‫‌های‬
‫م‬‫سیست‬ ‫در‬ ‫محاسبات‬ ‫از‬ ‫بسیاری‬ ‫امروزه‬ .‫است‬ ‫کار‬ ‫گردش‬ ‫سرویس‬ ‫یک‬
‫ماشین‬ ‫در‬ ‫شده‬ ‫توزیع‬ ‫اجزای‬ ‫با‬ ‫تعامل‬ ‫اغلب‬ ‫مراحل‬ ‫این‬ .‫شوند‬ ‫اجرا‬ ‫خاصی‬ ‫ترتیب‬ ‫به‬ ‫باید‬ ‫که‬ ‫‌اند‬
‫ه‬‫شد‬ ‫تشکیل‬ ‫پیوسته‬ ‫هم‬ ‫به‬ ‫مرحله‬ ‫چندین‬ ‫از‬
.‫کانتینرها‬ ‫یا‬ ‫ابری‬ ‫مجازی‬ ‫های‬ ‫ماشین‬ ،‫واقعی‬ ‫افزاری‬ ‫سخت‬ ‫های‬ ‫ماشین‬ :‫است‬ ‫مختلف‬ ‫های‬
Mistral
‫خودکارسازی‬ ‫برای‬ ‫را‬ ‫هایی‬ ‫قابلیت‬
.‫کند‬ ‫می‬ ‫فراهم‬ ‫فرآیندهایی‬ ‫چنین‬
،‫ویژه‬ ‫به‬
Mistral
‫که‬ ‫دیگری‬ ‫کار‬ ‫هر‬ ‫برای‬ ‫یا‬ ،‫افزار‬ ‫نرم‬ ‫های‬ ‫خوشه‬ ‫مدیریت‬ ‫به‬ ‫مربوط‬ ‫مدیر‬ ‫وظایف‬ ‫حل‬ ‫برای‬ ‫مثال‬ ‫عنوان‬ ‫به‬ ‫توان‬ ‫می‬ ‫را‬
‫نرم‬ ‫استقرار‬ ‫برای‬ ‫مرکزی‬ ‫جزء‬ ‫یک‬ ‫عنوان‬ ‫به‬ ‫تواند‬ ‫می‬ ‫همچنین‬ .‫کرد‬ ‫استفاده‬ ،‫کشد‬ ‫می‬ ‫طول‬ ‫آن‬ ‫تکمیل‬ ‫و‬ ‫گیرد‬ ‫می‬ ‫بر‬ ‫در‬ ‫را‬ ‫مؤلفه‬ ‫چندین‬
،‫است‬ ‫مهم‬ ‫بسیار‬ ‫فعالیت‬ ‫پیشرفت‬ ‫ردیابی‬ ‫توانایی‬ ‫که‬ ‫موردی‬ ‫هر‬ ‫در‬ .‫شود‬ ‫استفاده‬ ‫بزرگ‬ ً‫ا‬‫واقع‬ ‫مقیاس‬ ‫در‬ ‫شده‬ ‫توزیع‬ ‫افزار‬
Mistral
‫مناسب‬
.‫است‬
‫کاربر‬ ‫یک‬
Mistral
‫در‬ ‫را‬ ‫تعریفی‬ ‫چنین‬ ‫و‬ ‫کند‬ ‫توصیف‬ ‫آنها‬ ‫بین‬ ‫انتقال‬ ‫و‬ ‫وظایف‬ ‫از‬ ‫ای‬ ‫مجموعه‬ ‫عنوان‬ ‫به‬ ‫را‬ ‫فرآیندی‬ ‫چنین‬ ‫تواند‬ ‫می‬
Mistral
‫اصطالح‬ ‫در‬ .‫کند‬ ‫می‬ ‫مراقبت‬ ‫باال‬ ‫بودن‬ ‫دسترس‬ ‫در‬ ‫و‬ ‫سازی‬ ‫هماهنگ‬ ،‫سازی‬ ‫موازی‬ ،‫اجرای‬ ‫صحیح‬ ‫ترتیب‬ ،‫وضعیت‬ ‫مدیریت‬ ‫از‬ ‫که‬ ‫کند‬ ‫آپلود‬
‫شود‬ ‫می‬ ‫نامیده‬ ‫کار‬ ‫گردش‬ ‫آنها‬ ‫بین‬ ‫روابط‬ ‫و‬ ‫وظایف‬ ‫از‬ ‫ای‬ ‫مجموعه‬ ‫چنین‬ ‫میسترال‬
‫سوال‬ ‫به‬ ‫پاسخ‬ ‫در‬
Workflow
‫چیست‬
‫که‬ ‫کنیم‬ ‫عنوان‬ ‫باید‬ ‫؟‬
Workflow
‫یک‬ ‫تکمیل‬ ‫برای‬ ‫که‬ ‫است‬ ‫تکراری‬ ‫‌های‬
‫ت‬‫فعالی‬ ‫از‬ ‫‌ای‬
‫ه‬‫مجموع‬
‫فرآیند‬
،‫دیگر‬ ‫بیانی‬ ‫به‬ .‫شوند‬ ‫انجام‬ ‫باید‬ ،‫شده‬ ‫مشخص‬ ‫هدف‬ ‫به‬ ‫دستیابی‬ ‫و‬
workflow
‫از‬ ‫فعالیتی‬ ‫چگونه‬ ‫‌کند‬
‫ی‬‫م‬ ‫توصیف‬ ‫که‬ ‫است‬ ‫مسیری‬
.‫شود‬ ‫تبدیل‬ ‫پردازش‬ ‫‌ی‬
‫ه‬‫مرحل‬ ‫به‬ ‫خام‬ ‫حالت‬
Workflow
‫؟‬ ‫چیست‬
‫شما‬ ،‫‌شود‬
‫ی‬‫نم‬ ‫‌جا‬
‫ه‬‫‌ب‬
‫ا‬‫ج‬ ‫تیم‬ ‫افراد‬ ‫میان‬ ،‫اطالعات‬ ‫و‬ ‫داده‬ ‫اگر‬ ‫که‬ ‫باشید‬ ‫داشته‬ ‫خاطر‬ ‫به‬
workflow
‫عنوان‬ ‫به‬ .‫ندارید‬
‫کار‬ ‫گردش‬ ‫نمونه‬
‫نظر‬ ‫در‬
‫مدرسه‬ ‫به‬ ‫را‬ ‫بچه‬ :‫مانند‬ ‫کارهایی‬ .‫‌کنید‬
‫ی‬‫م‬ ‫مدیریت‬ ‫را‬ ‫آنها‬ ‫و‬ ‫هستید‬ ‫غیرمرتبط‬ ‫کارهای‬ ‫از‬ ‫لیستی‬ ‫‌ی‬
‫ه‬‫روزان‬ ‫انجام‬ ‫حال‬ ‫در‬ ‫شما‬ ‫که‬ ‫بگیرید‬
،‫هستند‬ ‫شکل‬ ‫این‬ ‫به‬ ‫شما‬ ‫روتین‬ ‫کارهای‬ ‫اگر‬ .‫این‬ ‫شبیه‬ ‫مواردی‬ ‫و‬ ‫بگیر‬ ‫تحویل‬ ‫ا‬ ‫‌هاز‬
‫س‬‫لبا‬ ،‫خشکشویی‬ ‫از‬ ،‫برو‬ ‫غذایی‬ ‫مواد‬ ‫فروشگاه‬ ‫به‬ ،‫برسان‬
‫گردشکاری‬
‫یک‬ ‫ایجاد‬ ‫برای‬ .‫است‬ ‫وظایف‬ ‫مدیریت‬ ‫نوعی‬ ،‫این‬ ‫بلکه‬ ،‫ندارد‬ ‫وجود‬
workflow
،‫شوند‬ ‫متصل‬ ‫یکدیگر‬ ‫به‬ ‫‌ای‬
‫ه‬‫‌گون‬
‫ه‬‫ب‬ ‫باید‬ ‫وظایف‬ ،
.‫دهند‬ ‫تشکیل‬ ‫را‬ ‫بزرگتر‬ ‫چیزی‬ ‫از‬ ‫بخشی‬ ‫که‬
workflow
‫فرآیندی‬
‫از‬ ‫پیش‬ ‫که‬ ‫معناست‬ ‫بدان‬ ‫این‬ .‫باشد‬ ‫تکراری‬ ‫و‬ ‫بینی‬ ‫پیش‬ ‫قابل‬ ‫کارها‬ ‫مجموعه‬ ‫که‬ ‫‌گیرد‬
‫ی‬‫م‬ ‫قرار‬ ‫استفاده‬ ‫مورد‬ ‫زمانی‬
.‫بردارید‬ ‫گام‬ ‫مسیری‬ ‫چه‬ ‫در‬ ‫باید‬ ‫که‬ ‫‌دانید‬
‫ی‬‫م‬ ً‫ا‬‫دقیق‬ ‫شما‬ ،‫کند‬ ‫شروع‬ ‫را‬ ‫خود‬ ‫فعالیت‬ ‫تیم‬ ‫اینکه‬
‫کار‬ ‫گردش‬
‫فرآیندی‬
‫تعداد‬ ‫کنترل‬ ‫برای‬
.‫است‬ ‫شده‬ ‫تنظیم‬ ،‫برسد‬ ‫انجام‬ ‫به‬ ‫کار‬ ‫یک‬ ‫تا‬ ،‫شوند‬ ‫انجام‬ ‫باید‬ ‫که‬ ‫وظایف‬ ‫از‬ ‫نامحدودی‬
S
Zaqar
‫یک‬ ‫دارای‬ ‫سرویس‬ ‫این‬ .‫است‬ ‫موبایل‬ ‫و‬ ‫وب‬ ‫دهندگان‬ ‫توسعه‬ ‫برای‬ ‫مستاجر‬ ‫چند‬ ‫ابری‬ ‫رسانی‬ ‫پیام‬ ‫سرویس‬ ‫یک‬
API
ً
‫ال‬‫کام‬
RESTful
‫مختلف‬ ‫اجزای‬ ‫بین‬ ‫پیام‬ ‫ارسال‬ ‫برای‬ ‫آن‬ ‫از‬ ‫توانند‬ ‫می‬ ‫دهندگان‬ ‫توسعه‬ ‫که‬ ‫است‬
SaaS
‫زیربنای‬ .‫کنند‬ ‫استفاده‬ ‫خود‬ ‫همراه‬ ‫تلفن‬ ‫های‬ ‫برنامه‬ ‫و‬
‫این‬
API
‫‌های‬
‫ه‬‫مؤلف‬ ‫سایر‬ .‫است‬ ‫شده‬ ‫طراحی‬ ‫امنیت‬ ‫و‬ ‫پذیری‬ ‫مقیاس‬ ‫با‬ ‫که‬ ‫است‬ ‫کارآمد‬ ‫رسانی‬ ‫پیام‬ ‫موتور‬ ‫یک‬
OpenStack
‫با‬ ‫‌توانند‬
‫ی‬‫م‬
Zaqar
« ‫الیه‬ ‫در‬ ‫که‬ ‫مهمان‬ ‫عوامل‬ ‫با‬ ‫و‬ ‫دهند‬ ‫نشان‬ ‫نهایی‬ ‫کاربران‬ ‫به‬ ‫را‬ ‫رویدادها‬ ‫تا‬ ‫شوند‬ ‫ادغام‬
over-cloud
‫برقرار‬ ‫ارتباط‬ ‫‌شوند‬
‫ی‬‫م‬ ‫اجرا‬ »
‫از‬ ‫توانند‬ ‫می‬ ‫ابری‬ ‫اپراتورهای‬ .‫کنند‬
Zaqar
‫های‬ ‫معادل‬ ‫ارائه‬ ‫برای‬
SQS
‫و‬
SNS
.‫کنند‬ ‫استفاده‬ ‫خود‬ ‫مشتریان‬ ‫به‬
Oslo
‫متخصص‬ ‫نگهبانان‬ ‫و‬ ‫عمومی‬ ‫کد‬ ‫بازبینان‬ ‫اسلو‬
API
‫پروژه‬ ‫در‬ ‫فنی‬ ‫‌های‬
‫ی‬‫بده‬ ‫به‬ ‫پرداختن‬ ‫در‬ ‫که‬ ‫‌آورد‬
‫ی‬‫م‬ ‫هم‬ ‫گرد‬ ‫را‬
OpenStack
‫ایجاد‬ ‫در‬ ‫و‬ ،
‫‌های‬
‫ه‬‫پروژ‬ ‫در‬ ‫توسعه‬ ‫و‬ ‫استقرار‬ ‫تجارب‬
OpenStack
.‫دارند‬ ‫مشترک‬ ‫منافع‬ ،
‫های‬ ‫پروژه‬
OpenStack
‫تاریخ‬ ‫اوایل‬ ‫در‬ .‫گذارند‬ ‫می‬ ‫اشتراک‬ ‫به‬ ‫را‬ ‫سازی‬ ‫پیاده‬ ‫جزئیات‬ ‫و‬ ‫مشترک‬ ‫طراحی‬ ‫الگوهای‬ ‫از‬ ‫بسیاری‬
OpenStack
‫ای‬ ‫خانه‬ ‫کردن‬ ‫فراهم‬ ‫و‬ ،‫وضعیت‬ ‫این‬ ‫به‬ ‫رسیدگی‬ ‫برای‬ ‫اسلو‬ ‫پروژه‬ .‫شد‬ ‫دیگر‬ ‫پروژه‬ ‫به‬ ‫پروژه‬ ‫یک‬ ‫از‬ ‫کد‬ ‫زیادی‬ ‫تعداد‬ ‫شدن‬ ‫کپی‬ ‫به‬ ‫منجر‬ ‫این‬
‫دیگر‬ ‫پروژه‬ ‫چندین‬ ‫توسط‬ ‫استفاده‬ ‫مورد‬ ‫رایج‬ ‫کدهای‬ ‫برای‬
OpenStack
‫‌های‬
‫ه‬‫کتابخان‬ ‫از‬ ‫استفاده‬ .‫شد‬ ‫ایجاد‬
oslo
‫پروژه‬ ‫که‬ ‫‌شود‬
‫ی‬‫م‬ ‫باعث‬
‫بقیه‬ ‫به‬ ‫‌تر‬
‫ه‬‫شبی‬
OpenStack
/‫اپراتور‬ ‫تجربه‬ ‫خود‬ ‫نوبه‬ ‫به‬ ‫ثبات‬ ‫این‬ ‫و‬ ‫باشد‬
Deployer
.‫‌بخشد‬
‫ی‬‫م‬ ‫بهبود‬ ‫را‬
Zun
‫یک‬
OpenStack API
.‫‌کند‬
‫ی‬‫م‬ ‫ارائه‬ ،‫‌شوند‬
‫ی‬‫م‬ ‫پشتیبانی‬ ‫مختلف‬ ‫کانتینر‬ ‫‌های‬
‫ی‬‫فناور‬ ‫توسط‬ ‫که‬ ‫کانتینرهایی‬ ‫مدیریت‬ ‫و‬ ‫‌اندازی‬
‫ه‬‫را‬ ‫برای‬
،‫مگنوم‬ ‫از‬ ‫متفاوت‬
Zun
‫توسط‬ ‫شده‬ ‫مدیریت‬ ‫منبع‬ ‫عنوان‬ ‫به‬ ‫را‬ ‫کانتینرها‬ ‫خواهند‬ ‫می‬ ‫که‬ ‫است‬ ‫کاربرانی‬ ‫برای‬
OpenStack
.‫بگیرند‬ ‫نظر‬ ‫در‬
‫توسط‬ ‫شده‬ ‫مدیریت‬ ‫کانتینرهای‬
Zun
‫منابع‬ ‫سایر‬ ‫با‬ ‫خوبی‬ ‫به‬ ‫است‬ ‫قرار‬
OpenStack
‫حجم‬ ‫و‬ ‫نوترون‬ ‫شبکه‬ ‫مانند‬
Cinder
‫به‬ .‫شوند‬ ‫ادغام‬
‫یک‬ ‫کاربران‬
API
.‫‌شود‬
‫ی‬‫م‬ ‫ارائه‬ ‫مختلف‬ ‫کانتینر‬ ‫‌های‬
‫ی‬‫فناور‬ ‫‌های‬
‫ی‬‫پیچیدگ‬ ‫کشف‬ ‫به‬ ‫نیاز‬ ‫بدون‬ ‫کانتینرها‬ ‫مدیریت‬ ‫برای‬ ‫ساده‬
Zun
‫سرویس‬ ‫یک‬
OpenStack Container
‫سرویس‬ ‫یک‬ ‫ارائه‬ ‫آن‬ ‫هدف‬ .‫است‬
API
‫مدیریت‬ ‫به‬ ‫نیاز‬ ‫بدون‬ ‫برنامه‬ ‫کانتینرهای‬ ‫اجرای‬ ‫برای‬
‫است‬ ‫کالسترها‬ ‫یا‬ ‫سرورها‬
‫شبکه‬ ‫انتزاع‬ ‫به‬ ‫کانتینر‬ ‫‌های‬
‫ب‬‫چارچو‬ ‫‌سازی‬
‫ه‬‫شبک‬ ‫‌های‬
‫ل‬‫مد‬ ‫بین‬ ‫پل‬
OpenStack
Senlin
‫ابرهای‬ ‫برای‬ ‫بندی‬ ‫خوشه‬ ‫سرویس‬ ‫یک‬
OpenStack
‫های‬ ‫سرویس‬ ‫سایر‬ ‫توسط‬ ‫که‬ ‫همگن‬ ‫اشیاء‬ ‫از‬ ‫هایی‬ ‫خوشه‬ .‫است‬
OpenStack
.‫کند‬ ‫تر‬ ‫آسان‬ ‫را‬ ‫مشابه‬ ‫اشیاء‬ ‫از‬ ‫هایی‬ ‫مجموعه‬ ‫ارکستراسیون‬ ‫که‬ ‫است‬ ‫این‬ ‫هدف‬ .‫کند‬ ‫می‬ ‫اجرا‬ ‫و‬ ‫ایجاد‬ ‫را‬ ‫اند‬ ‫گرفته‬ ‫قرار‬ ‫دید‬ ‫معرض‬ ‫در‬
Senlin
‫مدیریت‬ ‫و‬ ‫ایجاد‬ ‫برای‬ ‫سرویسی‬
Cluster
: ‫مثل‬ . ‫است‬ ‫ابری‬ ‫منبع‬ ‫چندین‬ ‫از‬
aws , google cloud
.… ,
Senlin
‫یک‬
API REST
‫بومی‬
OpenStack
‫یک‬ ‫و‬ ‫دهد‬ ‫می‬ ‫ارائه‬
API Query
‫با‬ ‫سازگار‬
AutoScaling AWS
. ‫میکند‬ ‫ایجاد‬
Blazar
‫برای‬ ‫منبع‬ ‫رزرو‬ ‫سرویس‬ ‫یک‬
OpenStack
.‫است‬
Blazar
‫دوره‬ ‫یک‬ ‫برای‬ ‫را‬ ‫منابع‬ ‫از‬ ‫خاصی‬ ‫مقدار‬/‫نوع‬ ‫دهد‬ ‫می‬ ‫امکان‬ ‫کاربران‬ ‫به‬
. ‫دهد‬ ‫می‬ ‫اجاره‬ ‫کاربران‬ ‫به‬ ‫آنها‬ ‫رزرو‬ ‫اساس‬ ‫بر‬ ‫را‬ ‫منابع‬ ‫این‬ ‫و‬ ‫کنند‬ ‫رزرو‬ ‫خاص‬ ‫زمانی‬
Blazar
‫سرویس‬ ‫یک‬
OpenStack
‫ابر‬ ‫در‬ ‫منابع‬ ‫رزرو‬ ‫ارائه‬ ‫برای‬
OpenStack
،‫ها‬ ‫حجم‬ ،‫ها‬ ‫(نمونه‬ ‫مجازی‬ ‫هم‬ - ‫است‬ ‫مختلف‬ ‫منابع‬ ‫انواع‬ ‫برای‬
.)‫(میزبان‬ ‫فیزیکی‬ ‫هم‬ ‫و‬ )‫ها‬ ‫پشته‬
‫ابرهای‬ ‫برای‬ ‫را‬ ‫باال‬ ‫دسترسی‬ ‫با‬ ‫سرویس‬ ،‫ناموفق‬ ‫‌های‬
‫ه‬‫نمون‬ ‫خودکار‬ ‫بازیابی‬ ‫با‬ ‫ماساکاری‬
OpenStack
‫ماساکاری‬ ،‫حاضر‬ ‫حال‬ ‫در‬ .‫‌کند‬
‫ی‬‫م‬ ‫ارائه‬
‫بر‬ ‫مبتنی‬ ‫مجازی‬ ‫‌های‬
‫ن‬‫ماشی‬ ‫‌تواند‬
‫ی‬‫م‬
KVM (VM)
‫فرآیند‬ ‫خرابی‬ ‫مانند‬ ‫خرابی‬ ‫رویدادهای‬ ‫از‬ ‫را‬
VM
‫میزبان‬ ‫خرابی‬ ‫و‬ ،‫تأمین‬ ‫فرآیند‬ ‫خرابی‬ ،
‫سرویس‬ ‫یک‬ ‫همچنین‬ ‫ماساکاری‬ .‫کند‬ ‫بازیابی‬ ‫نووا‬
API
.‫دهد‬ ‫می‬ ‫ارائه‬ ‫خودکار‬ ‫نجات‬ ‫مکانیسم‬ ‫کنترل‬ ‫و‬ ‫مدیریت‬ ‫برای‬
Masakari
‫پروژه‬ ‫یک‬
OpenStack
‫بر‬ ‫اجرا‬ ‫حال‬ ‫در‬ ‫محاسباتی‬ ‫های‬ ‫پردازش‬ ‫و‬ ‫ها‬ ‫نمونه‬ ‫باالی‬ ‫بودن‬ ‫دسترس‬ ‫در‬ ‫از‬ ‫اطمینان‬ ‫برای‬ ‫که‬ ‫است‬
.‫است‬ ‫شده‬ ‫طراحی‬ ‫هاست‬ ‫روی‬
‫منتشر‬ ‫مرور‬ ‫قابل‬ ‫کاتالوگ‬ ‫یک‬ ‫در‬ ‫را‬ ‫ابر‬ ‫برای‬ ‫آماده‬ ‫مختلف‬ ‫های‬ ‫برنامه‬ ‫تا‬ ‫دهد‬ ‫می‬ ‫اجازه‬ ‫ابری‬ ‫مدیران‬ ‫و‬ ‫برنامه‬ ‫دهندگان‬ ‫توسعه‬ ‫به‬ ‫مورانو‬
‫کاربران‬ .‫کنند‬
Cloud
‫دکمه‬ ‫یک‬ ‫فشار‬ ‫با‬ ‫اعتماد‬ ‫قابل‬ ‫کاربردی‬ ‫های‬ ‫محیط‬ ‫ایجاد‬ ‫برای‬ ‫کاتالوگ‬ ‫از‬ ‫توانند‬ ‫می‬ - ‫تجربه‬ ‫بی‬ ‫افراد‬ ‫جمله‬ ‫از‬ -
‫از‬ ‫مورانو‬ .‫کنند‬ ‫استفاده‬
OpenStack Heat
.‫کند‬ ‫می‬ ‫استفاده‬ ‫برنامه‬ ‫برای‬ ‫زیرساخت‬ ‫منابع‬ ‫کردن‬ ‫هماهنگ‬ ‫برای‬
Murano
‫پروژه‬ ‫یک‬
OpenStack
‫ساده‬ ‫را‬ ‫استقرار‬ ‫و‬ ‫بندی‬ ‫بسته‬ ‫تا‬ ‫کند‬ ‫می‬ ‫ترکیب‬ ‫کاره‬ ‫همه‬ ‫ابزارهای‬ ‫با‬ ‫را‬ ‫برنامه‬ ‫کاتالوگ‬ ‫که‬ ‫است‬ ‫باز‬ ‫منبع‬
‫در‬ ‫سرویسی‬ ‫و‬ ‫برنامه‬ ‫هر‬ ‫با‬ ً‫ا‬‫تقریب‬ .‫کند‬ ‫تسریع‬ ‫و‬
OpenStack
.‫است‬ ‫استفاده‬ ‫قابل‬
:‫است‬ ‫شده‬ ‫تشکیل‬ ‫منبع‬ ‫کد‬ ‫مخزن‬ ‫چندین‬ ‫از‬ ‫مورانو‬ ‫پروژه‬
murano
‫سرور‬ ‫برای‬ ‫کد‬ ‫شامل‬ ‫این‬ .‫اصلی‬ ‫مخزن‬ -
API
‫مورانو‬ ‫و‬ ‫مورانو‬ ‫موتور‬ ،‫مورانو‬
PL
.‫است‬
murano-agent
.‫کند‬ ‫می‬ ‫اجرا‬ ‫را‬ ‫استقرار‬ ‫برنامه‬ ‫و‬ ‫شود‬ ‫می‬ ‫اجرا‬ ‫مهمان‬ ‫مجازی‬ ‫ماشین‬ ‫روی‬ ‫که‬ ‫عاملی‬ -
murano-dashboard Murano UI
–
‫داشبورد‬ ‫برای‬ ‫افزونه‬ ‫یک‬ ‫عنوان‬ ‫به‬
OpenStack
.‫است‬ ‫شده‬ ‫سازی‬ ‫پیاده‬
python-muranoclient
–
‫کالینت‬ ‫و‬ ‫مشتری‬ ‫کتابخانه‬
CLI
‫مورانو‬ ‫برای‬
‫‌سازی‬
‫ه‬‫ساد‬ ‫و‬ ،‫تصویر‬ ‫به‬ ‫منبع‬ ‫فرآیند‬ ‫کردن‬ ‫خودکار‬ ‫با‬ ‫‌تان‬
‫ه‬‫برنام‬ ‫توسعه‬ ‫فرآیند‬ ‫با‬ ‫ابری‬ ‫‌های‬
‫س‬‫سروی‬ ‫ادغام‬ ‫و‬ ‫مصرف‬ ‫کردن‬ ‫‌تر‬
‫ن‬‫آسا‬ ‫برای‬
.‫محور‬ ‫برنامه‬ ‫استقرار‬
Freezer
،‫(لینوکس‬ ‫چندگانه‬ ‫عامل‬ ‫سیستم‬ ‫این‬ .‫است‬ ‫خدمات‬ ‫فرم‬ ‫پلت‬ ‫یک‬ ‫عنوان‬ ‫به‬ ‫فاجعه‬ ‫بازیابی‬ ‫و‬ ‫بازیابی‬ ،‫شده‬ ‫توزیع‬ ‫پشتیبان‬ ‫یک‬
،‫ویندوز‬
OSX
‫افزایشی‬ ‫‌گیری‬
‫ن‬‫پشتیبا‬ ،‫بلوک‬ ‫بر‬ ‫مبتنی‬ ‫‌های‬
‫ی‬‫‌گیر‬
‫ن‬‫پشتیبا‬ ‫برای‬ ‫‌پذیری‬
‫ف‬‫انعطا‬ ‫و‬ ‫کارایی‬ ‫ارائه‬ ‫روی‬ ‫بر‬ ‫که‬ ‫است‬ ‫شده‬ ‫طراحی‬ )...
‫طراحی‬ )‫است‬ ‫شده‬ ‫متمرکز‬ ‫گره‬ ‫چندین‬ ‫روی‬ ‫‌گیری‬
‫ن‬‫پشتیبا‬ ‫‌سازی‬
‫م‬‫همگا‬ ‫(یعنی‬ ‫کارها‬ ‫‌سازی‬
‫م‬‫همگا‬ ،‫لحظه‬ ‫به‬ ‫لحظه‬ ‫اقدامات‬ ،‫فایل‬ ‫بر‬ ‫مبتنی‬
.‫است‬ ‫بزرگ‬ ‫ابرهای‬ ‫جمله‬ ‫از‬ ،‫‌ها‬
‫ط‬‫محی‬ ‫همه‬ ‫برای‬ ‫بودن‬ ‫مفید‬ ‫آن‬ ‫هدف‬ .‫دیگر‬ ‫های‬ ‫ویژگی‬ ‫از‬ ‫بسیاری‬ ‫و‬ ) .‫است‬ ‫شده‬
‫چندگانه‬ ‫عامل‬ ‫سیستم‬ ‫این‬ .‫است‬ ‫خدمات‬ ‫فرم‬ ‫پلت‬ ‫یک‬ ‫عنوان‬ ‫به‬ ‫فاجعه‬ ‫بازیابی‬ ‫و‬ ‫بازیابی‬ ‫برای‬ ‫شده‬ ‫توزیع‬ ‫پشتیبان‬ ‫نسخه‬ ‫یک‬ ‫فریزر‬
،‫ویندوز‬ ،‫(لینوکس‬
OSX، BSD
،‫بلوک‬ ‫بر‬ ‫مبتنی‬ ‫‌های‬
‫ی‬‫‌گیر‬
‫ن‬‫پشتیبا‬ ‫برای‬ ‫‌پذیری‬
‫ف‬‫انعطا‬ ‫و‬ ‫کارایی‬ ‫ارائه‬ ‫روی‬ ‫بر‬ ‫که‬ ‫است‬ ‫شده‬ ‫طراحی‬ )
‫تمرکز‬ )‫گره‬ ‫چندین‬ ‫روی‬ ‫‌گیری‬
‫ن‬‫پشتیبا‬ ‫‌سازی‬
‫م‬‫همگا‬ ‫(یعنی‬ ‫کارها‬ ‫‌سازی‬
‫م‬‫همگا‬ ،‫‌ای‬
‫ه‬‫لحظ‬ ‫اقدامات‬ ،‫فایل‬ ‫بر‬ ‫مبتنی‬ ‫افزایشی‬ ‫‌گیری‬
‫ن‬‫پشتیبا‬
.‫است‬ ‫زودگذر‬ ‫بزرگ‬ ‫ابرهای‬ ‫جمله‬ ‫از‬ ،‫‌ها‬
‫ط‬‫محی‬ ‫همه‬ ‫برای‬ ‫بودن‬ ‫مفید‬ ‫آن‬ ‫هدف‬ ‫دیگر‬ ‫های‬ ‫ویژگی‬ ‫بسیاری‬ ‫و‬ .‫دارد‬
¶‫کلیدی‬ ‫های‬ ‫ویژگی‬
‫بگیرید‬ ‫پشتیبان‬ ‫خود‬ ‫فایل‬ ‫سیستم‬ ‫از‬ ‫لحظه‬ ‫لحظه‬ ‫لحظه‬ ‫از‬ ‫استفاده‬ ‫با‬
:‫قوی‬ ‫رمزگذاری‬ ‫از‬ ‫پشتیبانی‬
AES-256-CFB
)‫حجم‬ ‫فوری‬ ‫عکس‬ ‫(بدون‬ ‫مستقیما‬ ‫را‬ ‫خود‬ ‫فایل‬ ‫سیستم‬ ‫درخت‬ ‫گیری‬ ‫پشتیبان‬
‫دایرکتوری‬ ‫درخت‬ ‫از‬
MongoDB
‫فوری‬ ‫عکس‬ ‫از‬ ‫استفاده‬ ‫با‬ ‫خود‬ ‫شده‬ ‫ژورنال‬
LVM
‫در‬
swift
‫بگیرید‬ ‫پشتیبان‬
‫از‬ ‫گیری‬ ‫پشتیبان‬
MySQL DB
‫فوری‬ ‫عکس‬ ‫با‬
LVM
‫کنید‬ ‫بازیابی‬ ‫خود‬ ‫فایل‬ ‫سیستم‬ ‫به‬ ‫خودکار‬ ‫طور‬ ‫به‬ ‫خاص‬ ‫تاریخ‬ ‫یک‬ ‫از‬ ‫را‬ ‫خود‬ ‫های‬ ‫داده‬
‫شود‬ ‫می‬ ‫آپلود‬ ‫جریانی‬ ‫صورت‬ ‫به‬ ‫پشتیبان‬ ‫عنوان‬ ‫به‬ ‫سازی‬ ‫ذخیره‬ ‫فضای‬ ‫کم‬ ‫مصرف‬
)‫دیفرانسیل‬ ‫و‬ ‫(افزایشی‬ ‫پذیر‬ ‫انعطاف‬ ‫گیری‬ ‫پشتیبان‬ ‫سیاست‬
‫قالب‬ ‫در‬ ‫ها‬ ‫داده‬
GNU Tar
‫شوند‬ ‫می‬ ‫بایگانی‬ ‫فایل‬ ‫بر‬ ‫مبتنی‬ ‫افزایشی‬ ‫برای‬
( ‫بر‬ ‫مبتنی‬ ‫گیری‬ ‫پشتیبان‬ ‫از‬ ‫پشتیبانی‬
rsync
)
( ‫چندگانه‬ ‫سازی‬ ‫فشرده‬ ‫الگوریتم‬ ‫از‬ ‫پشتیبانی‬
zlib، bzip2، xz
)
‫کنید‬ ‫حذف‬ ‫خودکار‬ ‫طور‬ ‫به‬ ‫را‬ ‫قدیمی‬ ‫پشتیبان‬ ‫نسخه‬ ،‫شده‬ ‫ارائه‬ ‫پارامترهای‬ ‫به‬ ‫توجه‬ ‫با‬
،‫محلی‬ ‫فایل‬ ‫سیستم‬ ،‫(سوئیفت‬ ‫چندگانه‬ ‫سازی‬ ‫ذخیره‬ ‫های‬ ‫رسانه‬ ‫از‬ ‫پشتیبانی‬
ssh
)
‫کنید‬ ‫فالش‬ ‫دیسک‬ ‫روی‬ ‫را‬ ‫هسته‬ ‫شده‬ ‫بافر‬ ‫حافظه‬
* ،‫ویندوز‬ ،‫(لینوکس‬ ‫فرم‬ ‫پلت‬ ‫چند‬
BSD، OSX
)
)‫گره‬ ‫یک‬ ‫در‬ ‫پشتیبان‬ ‫نسخه‬ ‫چندین‬ ‫(یعنی‬ ‫کنید‬ ‫مدیریت‬ ‫را‬ ‫کار‬ ‫چندین‬
‫گره‬ ‫چندین‬ ‫در‬ ‫بازیابی‬ ‫و‬ ‫گیری‬ ‫پشتیبان‬ ‫سازی‬ ‫همگام‬
‫با‬ ‫شده‬ ‫ادغام‬ ‫وب‬ ‫کاربری‬ ‫رابط‬
OpenStack Horizon
‫کند‬ ‫اجرا‬ ‫کار‬ ‫اجرای‬ ‫از‬ ‫بعد‬ ‫یا‬ ‫قبل‬ ‫را‬ ‫دستورات‬ / ‫ها‬ ‫اسکریپت‬ ‫تواند‬ ‫می‬
‫کم‬ ‫منابع‬ ‫به‬ ‫نیاز‬
،‫خروجی‬/‫ورودی‬ ‫مصرف‬ ‫که‬ ‫است‬ ‫شده‬ ‫طراحی‬ ‫ای‬ ‫گونه‬ ‫به‬ ‫فریزر‬
CPU
‫از‬ ‫داده‬ ‫جریان‬ ‫یک‬ ‫تولید‬ ‫با‬ ‫این‬ .‫دهد‬ ‫کاهش‬ ‫حداقل‬ ‫به‬ ‫را‬ ‫حافظه‬ ‫و‬
tar
‫و‬ )‫بایگانی‬ ‫(برای‬
gzip
- ‫گزینه‬ ‫(با‬ ‫تنظیم‬ ‫قابل‬ ‫قطعه‬ ‫اندازه‬ ‫در‬ ‫را‬ ‫جریان‬ ‫فریزر‬ .‫آید‬ ‫می‬ ‫دست‬ ‫به‬ )‫سازی‬ ‫فشرده‬ ‫(برای‬
max-seg-size
‫تقسیم‬ )
‫بخش‬ ‫‌فرض‬
‫ش‬‫پی‬ ‫اندازه‬ .‫کند‬ ‫می‬
64
،‫کلید‬ ‫ارائه‬ ‫صورت‬ ‫در‬ ،‫کرد‬ ‫ذخیره‬ ‫حافظه‬ ‫در‬ ‫راحت‬ ‫خیال‬ ‫با‬ ‫را‬ ‫آن‬ ‫‌توان‬
‫ی‬‫م‬ ‫بنابراین‬ ،‫است‬ ‫مگابایت‬
.‫کرد‬ ‫آپلود‬ ‫سوئیفت‬ ‫در‬ ‫بخش‬ ‫یک‬ ‫‌عنوان‬
‫ه‬‫ب‬ ‫و‬ ‫کرد‬ ‫رمزگذاری‬
‫فایل‬ ‫سپس‬ ‫و‬ ‫‌شوند‬
‫ی‬‫م‬ ‫آپلود‬ ‫‌ها‬
‫ش‬‫بخ‬ ‫همه‬ ‫ابتدا‬ .‫شوند‬ ‫می‬ ‫آپلود‬ ‫سوئیفت‬ ‫مانیفست‬ ‫از‬ ‫استفاده‬ ‫با‬ ‫متوالی‬ ‫صورت‬ ‫به‬ ‫بخش‬ ‫چندین‬
Manifest
.‫کند‬ ‫می‬ ‫تضمین‬ ‫را‬ ‫ها‬ ‫داده‬ ‫یکپارچگی‬ ‫این‬ .‫داشت‬ ‫دسترسی‬ ً‫ا‬‫مستقیم‬ ‫‌توان‬
‫ی‬‫نم‬ ‫داده‬ ‫‌های‬
‫ش‬‫بخ‬ ‫به‬ ‫بنابراین‬ ،‫‌شود‬
‫ی‬‫م‬ ‫آپلود‬ ‫نیز‬
‫از‬ ‫استفاده‬ ،‫حافظه‬ ‫در‬ ‫ها‬ ‫بخش‬ ‫داشتن‬ ‫نگه‬ ‫کوچک‬ ‫با‬
I/O
‫نهایی‬ ‫فشرده‬ ‫آرشیو‬ ‫محلی‬ ‫ذخیره‬ ‫به‬ ‫نیازی‬ ‫که‬ ‫آنجایی‬ ‫از‬ ‫همچنین‬ .‫یابد‬ ‫می‬ ‫کاهش‬
(
tar-gziped
‫عکس‬ ‫اندازه‬ ‫نیاز‬ ‫مورد‬ ‫اضافی‬ ‫فضای‬ ‫تنها‬ .‫نیست‬ ‫اختصاصی‬ ‫یا‬ ‫اضافی‬ ‫سازی‬ ‫ذخیره‬ ‫به‬ ‫نیازی‬ ‫پشتیبان‬ ‫اجرای‬ ‫برای‬ ،‫نیست‬ )
‫فوری‬
LVM
‫روی‬ ‫فرض‬ ‫پیش‬ ‫طور‬ ‫(به‬ ‫است‬
5
‫فوری‬ ‫عکس‬ ‫اندازه‬ .)‫است‬ ‫شده‬ ‫تنظیم‬ ‫گیگابایت‬
lvm
‫گزینه‬ ‫با‬ ‫توان‬ ‫می‬ ‫را‬
–
lvm-snapsize
‫اندازه‬ ‫که‬ ‫است‬ ‫مهم‬ .‫کرد‬ ‫تنظیم‬
snapshot
‫در‬ ‫و‬ ‫شود‬ ‫نوشته‬ ‫منبع‬ ‫حجم‬ ‫در‬ ‫داده‬ ‫مقداری‬ ‫که‬ ‫صورتی‬ ‫در‬ ‫زیرا‬ ،‫نکنید‬ ‫مشخص‬ ‫را‬ ‫کوچک‬ ‫خیلی‬
‫فوری‬ ‫عکس‬ ‫نتیجه‬
lvm
.‫شوند‬ ‫می‬ ‫خراب‬ ‫ها‬ ‫داده‬ ،‫شود‬ ‫پر‬
.‫کند‬ ‫می‬ ‫تسریع‬ ‫را‬ ‫روند‬ ‫این‬ .‫داد‬ ‫افزایش‬ ‫توان‬ ‫می‬ ‫را‬ ‫بخش‬ ‫اندازه‬ ‫حداکثر‬ ،‫باشد‬ ‫دسترس‬ ‫در‬ ‫گیری‬ ‫پشتیبان‬ ‫فرآیند‬ ‫برای‬ ‫بیشتری‬ ‫حافظه‬ ‫اگر‬
‫از‬ ‫کوچکتر‬ ‫باید‬ ‫ها‬ ‫بخش‬ ‫که‬ ‫باشید‬ ‫داشته‬ ‫توجه‬ ً‫ا‬‫لطف‬
5
.‫است‬ ‫سوئیفت‬ ‫سرور‬ ‫در‬ ‫شی‬ ‫اندازه‬ ‫حداکثر‬ ‫این‬ ‫زیرا‬ ،‫باشند‬ ‫گیگابایت‬
‫گزینه‬ ،‫باشد‬ ‫داشته‬ ‫دسترس‬ ‫در‬ ‫کمی‬ ‫حافظه‬ ‫سروری‬ ‫اگر‬ ،‫دیگر‬ ‫طرف‬ ‫از‬
–
max-seg-size
‫واحد‬ .‫کرد‬ ‫تنظیم‬ ‫کمتری‬ ‫مقادیر‬ ‫روی‬ ‫توان‬ ‫می‬ ‫را‬
.‫است‬ ‫بایت‬ ‫حسب‬ ‫بر‬ ‫گزینه‬ ‫این‬
‫کند‬ ‫می‬ ‫کار‬ ‫چگونه‬ ‫افزایشی‬
‫اجرای‬ ‫هنگام‬ ‫زیر‬ ‫اصلی‬ ‫منطق‬ .‫است‬ ‫ها‬ ‫ویژگی‬ ‫ترین‬ ‫مهم‬ ‫از‬ ‫یکی‬ ‫افزایشی‬ ‫گیری‬ ‫پشتیبان‬
Freezer
:‫افتد‬ ‫می‬ ‫اتفاق‬
.‫خیر‬ ‫یا‬ ‫دارد‬ ‫وجود‬ ‫سوئیفت‬ ‫در‬ ‫قبل‬ ‫از‬ ‫فعلی‬ ‫گره‬ ‫برای‬ ‫شده‬ ‫ارائه‬ ‫پشتیبان‬ ‫نام‬ ‫آیا‬ ‫که‬ ‫کند‬ ‫می‬ ‫بررسی‬ ‫و‬ ‫کند‬ ‫می‬ ‫شروع‬ ‫را‬ ‫اجرا‬ ‫فریزر‬
‫فایل‬ ،‫باشد‬ ‫داشته‬ ‫وجود‬ ‫پشتیبان‬ ‫نسخه‬ ‫اگر‬
Manifest
‫فایل‬ ‫زیرا‬ ‫است‬ ‫مهم‬ ‫این‬ .‫شود‬ ‫می‬ ‫بازیابی‬
Manifest
‫قبلی‬ ‫اجرای‬ ‫اطالعات‬ ‫حاوی‬
Freezer
.‫است‬
‌
: ‫سرویس‬ ‫معماری‬
‫یک‬
API
‫با‬ ‫سازگار‬
EC2
‫برای‬
OpenStack Nova
.‫دهد‬ ‫می‬ ‫ارائه‬
Rally
‫برای‬ ‫عملکرد‬ ‫تحلیل‬ ‫و‬ ‫تجزیه‬ ‫و‬ ‫محک‬ ‫ابزار‬ ‫یک‬
OpenStack
‫تمرکز‬ ‫با‬ ‫‌سازی‬
‫ه‬‫نمای‬ ‫و‬ ‫‌گیری‬
‫ه‬‫انداز‬ ‫خودکارسازی‬ ‫برای‬ ‫‌تواند‬
‫ی‬‫م‬ ‫که‬ ‫است‬
‫عملکرد‬ ‫بر‬ ‫جدید‬ ‫کد‬ ‫تغییرات‬ ‫تأثیر‬ ‫چگونگی‬ ‫بر‬
OpenStack
‫‌های‬
‫ی‬‫معمار‬ ‫چگونه‬ ‫اینکه‬ ‫بررسی‬ ‫و‬ ،‫عملکرد‬ ‫و‬ ‫‌بندی‬
‫س‬‫مقیا‬ ‫مشکالت‬ ‫شناسایی‬ ،
‫عملکرد‬ ‫بر‬ ‫مختلف‬ ‫‌افزارهای‬
‫ت‬‫سخ‬ ‫و‬ ‫استقرار‬
OpenStack
‫برای‬ ‫اساسی‬ ‫ابزار‬ ‫یک‬ ‫عنوان‬ ‫به‬ ‫آن‬ ‫از‬ ‫توان‬ ‫می‬ .‫شود‬ ‫استفاده‬ ‫‌گذارند‬
‫ی‬‫م‬ ‫تأثیر‬
‫سیستم‬
OpenStack CI/CD
‫مداوم‬ ‫طور‬ ‫به‬ ‫که‬ ‫کرد‬ ‫استفاده‬
SLA
.‫بخشد‬ ‫می‬ ‫بهبود‬ ‫را‬ ‫آن‬ ‫پایداری‬ ‫و‬ ‫عملکرد‬ ،
" :‫دهد‬ ‫می‬ ‫پاسخ‬ ‫سؤال‬ ‫این‬ ‫به‬ ‫که‬ ‫است‬ ‫آزمایش‬ ‫برای‬ ‫ابزار‬ ‫یک‬ ‫‌واقع‬
‫ر‬‫د‬
OpenStack
"‫کند؟‬ ‫می‬ ‫کار‬ ‫موجود‬ ‫مقیاس‬ ‫این‬ ‫در‬ ‫چگونه‬
Rally
‫آیا‬ ‫که‬ ‫شود‬ ‫بررسی‬ ‫که‬ ‫کند‬ ‫می‬ ‫فراهم‬ ‫را‬ ‫امکان‬ ‫این‬ ‫و‬ ،‫دهد‬ ‫می‬ ‫انجام‬ ‫عمومی‬ ‫روشی‬ ‫به‬ ‫را‬ ‫کار‬ ‫این‬
OpenStack
‫های‬ ‫ساختار‬ ‫روی‬
.… ‫دیگر‬ ‫های‬ ‫تست‬ ‫و‬ .‫خیر‬ ‫یا‬ ‫کند‬ ‫می‬ ‫کار‬ ‫خوبی‬ ‫به‬ ‫باال‬ ‫بار‬ ‫تحت‬ ‫نمونه‬ ‫برای‬ ‫مختلف‬
‫سیستم‬ ‫برای‬ ‫اساسی‬ ‫ابزار‬ ‫یک‬ ‫عنوان‬ ‫به‬ ‫آن‬ ‫از‬ ‫توان‬ ‫می‬ ‫بنابراین‬
OpenStack CI/CD
‫مداوم‬ ‫طور‬ ‫به‬ ‫که‬ ‫کرد‬ ‫استفاده‬
SLA
‫و‬ ‫عملکرد‬ ،
.‫بخشد‬ ‫می‬ ‫بهبود‬ ‫را‬ ‫آن‬ ‫پایداری‬
Tempest
‫زنده‬ ‫خوشه‬ ‫یک‬ ‫مقابل‬ ‫در‬ ‫باید‬ ‫که‬ ‫است‬ ‫‌سازی‬
‫ه‬‫یکپارچ‬ ‫‌های‬
‫ت‬‫تس‬ ‫از‬ ‫‌ای‬
‫ه‬‫مجموع‬
OpenStack
.‫شود‬ ‫اجرا‬
Tempest
‫ساختار‬ ‫دارای‬
‫سنجی‬ ‫اعتبار‬ ‫برای‬ ‫ها‬ ‫تست‬ ‫از‬ ‫هایی‬
OpenStack API
‫استقرار‬ ‫سنجی‬ ‫اعتبار‬ ‫در‬ ‫مفید‬ ‫خاص‬ ‫های‬ ‫تست‬ ‫سایر‬ ‫و‬ ،‫سناریوها‬ ،
OpenStack
.‫است‬
Tempest
‫ابر‬ ‫هر‬ ‫برابر‬ ‫در‬ ‫بتواند‬ ‫باید‬
OpenStack
‫ابر‬ ‫یک‬ ،‫واحد‬ ‫گره‬ ‫یک‬ ‫خواه‬ ،‫شود‬ ‫اجرا‬
LXC 20
‫ابر‬ ‫یک‬ ‫یا‬ ‫گره‬
KVM 1000
‫گره‬
.‫باشد‬
Tempest
‫افزونه‬ ‫هر‬ ‫که‬ ‫است‬ ‫معنی‬ ‫این‬ ‫به‬ ‫که‬ ‫دهد‬ ‫می‬ ‫ارائه‬ ‫را‬ ‫پالگین‬ ‫قابلیت‬
Tempest
‫همراه‬ ‫را‬ ‫آن‬ ‫آزمایش‬ ‫و‬ ‫کرد‬ ‫وصل‬ ‫توان‬ ‫می‬ ‫را‬
‫های‬ ‫تست‬ ‫با‬
Tempest
.‫کرد‬ ‫اجرا‬
Patrole
‫ابر‬ ‫یک‬ ‫در‬ ‫و‬ ‫پیکربندی‬ ‫درستی‬ ‫به‬ ‫نقش‬ ‫بر‬ ‫مبتنی‬ ‫دسترسی‬ ‫کنترل‬ ‫اینکه‬ ‫تأیید‬ ‫برای‬ ‫امنیتی‬ ‫اعتبارسنجی‬ ‫ابزار‬ ‫یک‬
OpenStack
‫اجرا‬
‫است‬ ‫شده‬
CloudKitty
.‫است‬ ‫شده‬ ‫طراحی‬ ‫قیمت‬ ‫به‬ ‫معیارها‬ ‫ترجمه‬ ‫برای‬ ‫که‬ ‫است‬ ‫سرویس‬ ‫یک‬ ‫عنوان‬ ‫به‬ ‫بندی‬ ‫رتبه‬ ‫پروژه‬ ‫یک‬
CloudKitty
‫جمع‬ ‫از‬
‫ساختار‬ ‫‌سازی‬
‫ه‬‫پیاد‬ ‫برای‬ . ‫کند‬ ‫می‬ ‫پشتیبانی‬ ‫متعدد‬ ‫های‬ ‫خروجی‬ ‫و‬ ‫متعدد‬ ‫بندی‬ ‫رتبه‬ ‫های‬ ‫سیاست‬ ،‫متعدد‬ ‫های‬ ‫کننده‬
billing
.
CloudKitty
‫برای‬ ‫سرویس‬ ‫یک‬ ‫عنوان‬ ‫به‬ ‫بندی‬ ‫رتبه‬ ‫پروژه‬ ‫یک‬
OpenStack
‫حل‬ ‫راه‬ ‫یک‬ ‫که‬ ‫است‬ ‫این‬ ‫پروژه‬ ‫این‬ ‫هدف‬ .‫است‬ ‫دیگر‬ ‫موارد‬ ‫و‬
‫زمینه‬ ‫یک‬ ‫در‬ ‫آن‬ ‫از‬ ‫استفاده‬ ‫امکان‬ ‫تنها‬ ،‫تاریخی‬ ‫لحاظ‬ ‫از‬ .‫باشد‬ ‫ابر‬ ‫یک‬ ‫بندی‬ ‫رتبه‬ ‫و‬ ‫شارژ‬ ‫استرداد‬ ‫برای‬ ‫عمومی‬
OpenStack
،‫داشت‬ ‫وجود‬
‫‌توان‬
‫ی‬‫م‬ ‫اکنون‬ ‫اما‬
CloudKitty
.‫کرد‬ ‫اجرا‬ ‫مستقل‬ ‫حالت‬ ‫در‬ ‫را‬
CloudKitty
‫را‬ ‫پایانی‬ ‫نقاط‬ ،‫خاص‬ ‫معیارهای‬ ‫مورد‬ ‫در‬ ‫‌ها‬
‫ه‬‫ابرداد‬ ‫و‬ ‫معیارها‬ ‫بازیابی‬ ‫برای‬ :‫‌کند‬
‫ی‬‫م‬ ‫فراهم‬ ‫را‬ ‫متریک‬ ‫بر‬ ‫مبتنی‬ ‫‌بندی‬
‫ه‬‫رتب‬ ‫امکان‬
‫‌سازی‬
‫ه‬‫ذخیر‬ ‫پشتوانه‬ ‫به‬ ‫را‬ ‫‌شده‬
‫ی‬‫‌بند‬
‫ه‬‫رتب‬ ‫‌های‬
‫ه‬‫داد‬ ‫و‬ ‫‌کند‬
‫ی‬‫م‬ ‫اعمال‬ ‫‌شده‬
‫ی‬‫‌آور‬
‫ع‬‫جم‬ ‫‌های‬
‫ه‬‫داد‬ ‫برای‬ ‫را‬ ‫‌بندی‬
‫ه‬‫رتب‬ ‫قوانین‬ ،‫‌کند‬
‫ی‬‫م‬ ‫نظرسنجی‬
.‫‌دهد‬
‫ی‬‫م‬ ‫سوق‬ ‫خود‬
CloudKitty
. ‫کند‬ ‫می‬ ‫آسان‬ ‫را‬ ‫جدید‬ ‫های‬ ‫ویژگی‬ ‫کردن‬ ‫اضافه‬ ‫که‬ ‫است‬ ‫ماژوالر‬ ‫بسیار‬
Adjutant
‫چارچوب‬ ‫یک‬
API
‫سراسر‬ ‫در‬ ‫حساب‬ ‫مدیریت‬ ‫به‬ ‫مربوط‬ ‫سازمان‬ ‫خودکار‬ ‫تجاری‬ ‫فرآیندهای‬ ‫نمایش‬ ‫برای‬ ‫‌یافته‬
‫ه‬‫توسع‬
OpenStack
‫شود‬ ‫سازگار‬ ‫سازمان‬ ‫یک‬ ‫فرآیندهای‬ ‫‌فرد‬
‫ه‬‫منحصرب‬ ‫الزامات‬ ‫با‬ ‫‌تواند‬
‫ی‬‫م‬ ‫که‬ ‫‌دهد‬
‫ی‬‫م‬ ‫قرار‬ ‫کاربران‬ ‫اختیار‬ ‫در‬ ‫را‬ ‫خارجی‬ ‫‌های‬
‫م‬‫سیست‬ ‫و‬
Watcher
‫بر‬ ‫مبتنی‬ ‫ابرهای‬ ‫برای‬ ‫پذیر‬ ‫مقیاس‬ ‫و‬ ‫پذیر‬ ‫انعطاف‬ ‫منابع‬ ‫سازی‬ ‫بهینه‬ ‫سرویس‬ ‫یک‬
OpenStack
.‫دهد‬ ‫می‬ ‫ارائه‬ ‫مستاجر‬ ‫چند‬
Watcher
‫کاربردی‬ ‫برنامه‬ ‫یک‬ ‫و‬ ‫سازی‬ ‫بهینه‬ ‫پردازنده‬ ،‫معیارها‬ ‫گیرنده‬ ‫از‬ ‫چیز‬ ‫همه‬ ‫شامل‬ - ‫دهد‬ ‫می‬ ‫ارائه‬ ‫را‬ ‫کامل‬ ‫سازی‬ ‫بهینه‬ ‫حلقه‬ ‫یک‬
‫اجرا‬ ‫برنامه‬
OpenStack Watcher
‫بر‬ ‫مبتنی‬ ‫ابرهای‬ ‫برای‬ ‫پذیر‬ ‫مقیاس‬ ‫و‬ ‫پذیر‬ ‫انعطاف‬ ‫منابع‬ ‫سازی‬ ‫بهینه‬ ‫سرویس‬ ‫یک‬
OpenStack
‫ارائه‬ ‫مستاجر‬ ‫چند‬
.‫دهد‬ ‫می‬
Watcher
‫نمایه‬ ‫و‬ ‫پیچیده‬ ‫رویدادهای‬ ‫پردازشگر‬ ،‫معیارها‬ ‫گیرنده‬ ‫از‬ ‫چیز‬ ‫همه‬ ‫شامل‬ - ‫دهد‬ ‫می‬ ‫ارائه‬ ‫را‬ ‫کامل‬ ‫سازی‬ ‫بهینه‬ ‫حلقه‬ ‫یک‬
‫از‬ ،‫ابر‬ ‫سازی‬ ‫بهینه‬ ‫اهداف‬ ‫از‬ ‫ای‬ ‫گسترده‬ ‫طیف‬ ‫تحقق‬ ‫برای‬ ‫قوی‬ ‫چارچوب‬ ‫یک‬ ‫این‬ .‫اقدام‬ ‫برنامه‬ ‫کننده‬ ‫اعمال‬ ‫و‬ ‫سازی‬ ‫بهینه‬ ‫پردازنده‬ ،‫ساز‬
‫و‬ ‫انرژی‬ ‫وری‬ ‫بهره‬ ‫افزایش‬ ،‫هوشمند‬ ‫مجازی‬ ‫ماشین‬ ‫مهاجرت‬ ‫طریق‬ ‫از‬ ‫سیستم‬ ‫عملکرد‬ ‫افزایش‬ ،‫داده‬ ‫مرکز‬ ‫عملیاتی‬ ‫های‬ ‫هزینه‬ ‫کاهش‬ ‫جمله‬
!‫کند‬ ‫می‬ ‫فراهم‬ ‫را‬ ‫دیگر‬ ‫موارد‬
‫پروژه‬
Watcher
:‫است‬ ‫شده‬ ‫تشکیل‬ ‫منبع‬ ‫کد‬ ‫مخزن‬ ‫چندین‬ ‫از‬
‫سرور‬ ‫برای‬ ‫کد‬ ‫شامل‬ ‫این‬ .‫است‬ ‫اصلی‬ ‫مخزن‬ - ‫تماشاگر‬
Watcher API، Watcher Decision Engine
‫و‬
Watcher Applier
.‫است‬
python-watcherclient
‫کالینت‬ ‫و‬ ‫مشتری‬ ‫کتابخانه‬ -
CLI
‫برای‬
Watcher
.
watcher-dashboard
‫افزونه‬ -
Watcher Horizon
.
‫قبلی‬ ‫نسخه‬ ‫هیچ‬ ‫در‬ ‫را‬ ‫پروژه‬ ‫وضعیت‬ ‫است‬ ‫ممکن‬ ‫و‬ ‫شوند‬ ‫می‬ ‫داشته‬ ‫نگه‬ ‫روز‬ ‫به‬ ‫کد‬ ‫آخرین‬ ‫اساس‬ ‫بر‬ ‫مداوم‬ ‫طور‬ ‫به‬ ‫اینجا‬ ‫در‬ ‫شده‬ ‫ارائه‬ ‫اسناد‬
.‫نکنند‬ ‫مشخص‬
Vitrage
‫سرویس‬
OpenStack
‫تحلیل‬ ‫و‬ ‫تجزیه‬ ‫برای‬
Root Cause Analysis
‫‌ها‬
‫م‬‫آالر‬ ‫تجسم‬ ‫و‬ ‫تحلیل‬ ‫و‬ ‫تجزیه‬ ،‫سازماندهی‬ ‫برای‬ .‫است‬
‫رویدادهای‬ ‫و‬
OpenStack
‫شوند‬ ‫شناسایی‬ ً‫ا‬‫مستقیم‬ ‫اینکه‬ ‫از‬ ‫قبل‬ ‫آنها‬ ‫وجود‬ ‫استنباط‬ ‫و‬ ‫مشکالت‬ ‫اصلی‬ ‫علت‬ ‫مورد‬ ‫در‬ ‫بینش‬ ‫آوردن‬ ‫دست‬ ‫به‬ ،
.‫‌شود‬
‫ی‬‫م‬ ‫استفاده‬
Vitrage
‫سرویس‬
OpenStack RCA
‫رویدادهای‬ ‫و‬ ‫هشدارها‬ ‫گسترش‬ ‫و‬ ‫تحلیل‬ ‫و‬ ‫تجزیه‬ ،‫سازماندهی‬ ‫برای‬
OpenStack
‫آوردن‬ ‫دست‬ ‫به‬ ،
.‫شوند‬ ‫شناسایی‬ ً‫ا‬‫مستقیم‬ ‫اینکه‬ ‫از‬ ‫قبل‬ ‫آنها‬ ‫وجود‬ ‫استنتاج‬ ‫و‬ ‫مشکالت‬ ‫اصلی‬ ‫علت‬ ‫مورد‬ ‫در‬ ‫بینش‬
‫باال‬ ‫سطح‬ ‫عملکرد‬
‫برای‬ ‫ای‬ ‫افزونه‬ ‫همچنین‬
Horizon
. ‫است‬ ‫موجود‬ ‫سرویس‬ ‫این‬ ‫برای‬ ‫نیز‬
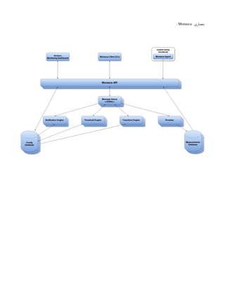
Monasca
‫با‬ ‫که‬ ‫است‬ ‫نظارت‬ ‫سرویس‬ ‫یک‬ ‫عنوان‬ ‫به‬ ‫خطا‬ ‫تحمل‬ ‫با‬ ‫و‬ ‫عملکردی‬ ،‫پذیر‬ ‫مقیاس‬ ‫بسیار‬ ،‫باز‬ ‫منبع‬ ‫مستاجر‬ ‫چند‬ ‫حل‬ ‫راه‬ ‫یک‬
OpenStack
‫یک‬ ‫از‬ .‫شود‬ ‫می‬ ‫ادغام‬
REST API
‫هشدار‬ ‫موتور‬ ‫دارای‬ ‫و‬ ‫کند‬ ‫می‬ ‫استفاده‬ ‫باال‬ ‫سرعت‬ ‫با‬ ‫جو‬ ‫و‬ ‫پرس‬ ‫و‬ ‫معیارها‬ ‫پردازش‬ ‫برای‬
‫است‬ ‫اعالن‬ ‫موتور‬ ‫و‬ ‫جریان‬
‫های‬ ‫محیط‬ ‫در‬ ‫نظارت‬ ‫الزامات‬
OpenStack
‫عنوان‬ ‫به‬ ‫نظارت‬ ‫حل‬ ‫راه‬ ‫یک‬ ‫ارائه‬ ‫موناسکا‬ ‫پروژه‬ ‫ماموریت‬ .‫است‬ ‫پیچیده‬ ‫بسیار‬ ‫و‬ ‫متنوع‬ ،‫گسترده‬
‫نظارت‬ ‫برای‬ ‫‌یافته‬
‫ه‬‫توسع‬ ‫پلتفرم‬ ‫یک‬ ‫موناسکا‬ .‫باشد‬ ‫خطا‬ ‫تحمل‬ ‫و‬ ‫عملکرد‬ ،‫پذیر‬ ‫مقیاس‬ ‫بسیار‬ ،‫مستاجر‬ ‫چند‬ ‫دارای‬ ‫که‬ ‫است‬ ‫سرویس‬ ‫یک‬
‫و‬ ‫‌ها‬
‫ت‬‫زیرساخ‬ ‫مورد‬ ‫در‬ ‫عملیاتی‬ ‫بینش‬ ‫آوردن‬ ‫دست‬ ‫به‬ ‫برای‬ ‫آن‬ ‫از‬ ‫‌توانند‬
‫ی‬‫م‬ ‫مستاجران‬ ‫هم‬ ‫و‬ ‫اپراتورها‬ ‫هم‬ ‫که‬ ‫‌کند‬
‫ی‬‫م‬ ‫فراهم‬ ‫پیشرفته‬
.‫کنند‬ ‫استفاده‬ ‫خود‬ ‫کاربردی‬ ‫‌های‬
‫ه‬‫برنام‬
‫از‬ ‫موناسکا‬
API
‫های‬
REST
‫یک‬ ،‫جریان‬ ‫زنگ‬ ‫موتور‬ ‫یک‬ ‫این‬ .‫کند‬ ‫می‬ ‫استفاده‬ ‫جو‬ ‫و‬ ‫پرس‬ ‫و‬ ‫ها‬ ‫گزارش‬ ‫پردازش‬ ،‫پرسرعت‬ ‫معیارهای‬ ‫برای‬
.‫کند‬ ‫می‬ ‫ادغام‬ ‫را‬ ‫تجمع‬ ‫موتور‬ ‫یک‬ ‫و‬ ‫رسانی‬ ‫اطالع‬ ‫موتور‬
‫با‬ ‫توانید‬ ‫می‬ ‫که‬ ‫ای‬ ‫استفاده‬ ‫موارد‬
Monasca
‫و‬ ‫کند‬ ‫می‬ ‫پیروی‬ ‫سرویس‬ ‫میکرو‬ ‫معماری‬ ‫از‬ ‫موناسکا‬ .‫هستند‬ ‫متنوع‬ ‫بسیار‬ ‫کنید‬ ‫سازی‬ ‫پیاده‬
‫می‬ ‫و‬ ‫است‬ ‫شده‬ ‫طراحی‬ ‫کلی‬ ‫نظارت‬ ‫حل‬ ‫راه‬ ‫در‬ ‫مجزا‬ ‫سرویس‬ ‫یک‬ ‫ارائه‬ ‫برای‬ ‫ماژول‬ ‫هر‬ .‫است‬ ‫شده‬ ‫تقسیم‬ ‫مخزن‬ ‫چندین‬ ‫در‬ ‫سرویس‬ ‫چندین‬
.‫شود‬ ‫حذف‬ ‫یا‬ ‫مستقر‬ ‫مشتریان‬/‫اپراتورها‬ ‫نیازهای‬ ‫به‬ ‫توجه‬ ‫با‬ ‫تواند‬
‫معماری‬
Monasca
:
Panko
‫منابع‬ ‫وضعیت‬ ‫اطالعات‬ ‫تا‬ ‫‌سازد‬
‫ی‬‫م‬ ‫قادر‬ ‫را‬ ‫کاربران‬ ‫که‬ ‫است‬ ‫شده‬ ‫طراحی‬ ‫ابرداده‬ ‫‌سازی‬
‫ه‬‫نمای‬ ،‫رویداد‬ ‫‌سازی‬
‫ه‬‫ذخیر‬ ‫خدمات‬ ‫ارائه‬ ‫برای‬
OpenStack
‫برای‬ ‫مدت‬ ‫بلند‬ ‫و‬ ‫مدت‬ ‫کوتاه‬ ‫های‬ ‫داده‬ ‫ذخیره‬ ‫برای‬ ‫پذیر‬ ‫مقیاس‬ ‫ابزار‬ ‫کردن‬ ‫فعال‬ ‫آن‬ ‫هدف‬ .‫کنند‬ ‫دریافت‬ ‫معین‬ ‫زمان‬ ‫یک‬ ‫در‬ ‫را‬
.‫است‬ ‫سیستم‬ ‫زدایی‬ ‫اشکال‬ ‫و‬ ‫ممیزی‬ ‫مانند‬ ‫استفاده‬ ‫موارد‬
Skyline
‫داشبورد‬ ‫یک‬
OpenStack
‫توسط‬ ‫که‬ ‫است‬
UI
‫و‬
UE
‫کارکرد‬ ‫و‬ ‫نگهداری‬ .‫میباشد‬ ‫مدرن‬ ‫فناوری‬ ‫پشته‬ ‫دارای‬ .‫است‬ ‫شده‬ ‫بهینه‬
.‫دارد‬ ‫باالتری‬ ‫همزمان‬ ‫عملکرد‬ ‫و‬ ‫است‬ ‫تر‬ ‫آسان‬ ‫دهندگان‬ ‫توسعه‬ ‫برای‬ ‫کاربران‬ ‫توسط‬
kuryr
‫شبکه‬ ‫انتزاع‬ ‫به‬ ‫کانتینر‬ ‫‌های‬
‫ب‬‫چارچو‬ ‫‌سازی‬
‫ه‬‫شبک‬ ‫‌های‬
‫ل‬‫مد‬ ‫بین‬ ‫پل‬
OpenStack
Tacker
‫مدیر‬ ‫یک‬
VNF
( ‫عمومی‬
VNFM
‫یک‬ ‫و‬ )
NFV Orchestrator (NFVO)
‫شبکه‬ ‫توابع‬ ‫و‬ ‫شبکه‬ ‫خدمات‬ ‫اجرای‬ ‫و‬ ‫استقرار‬ ‫برای‬ ‫را‬
( ‫مجازی‬
VNF
‫زیرساخت‬ ‫فرم‬ ‫پلت‬ ‫یک‬ ‫روی‬ ‫بر‬ )
NFV
‫مانند‬
OpenStack
‫معماری‬ ‫چارچوب‬ ‫اساس‬ ‫بر‬ ‫این‬ .‫دهد‬ ‫می‬ ‫ارائه‬
ETSI MANO
‫از‬ ‫استفاده‬ ‫با‬ ‫شبکه‬ ‫خدمات‬ ‫سازماندهی‬ ‫برای‬ ‫عملکردی‬ ‫پشته‬ ‫یک‬ ‫و‬ ‫است‬
VNF
‫کند‬ ‫می‬ ‫فراهم‬ ‫انتها‬ ‫به‬ ‫انتها‬ ‫صورت‬ ‫به‬ ‫ها‬
s
‫کنگره‬
–
congress
‫پروژه‬ ‫یک‬
OpenStack
‫ارائه‬ ‫منظور‬ ‫به‬ ‫ابری‬ ‫خدمات‬ ‫از‬ ‫ای‬ ‫مجموعه‬ ‫هر‬ ‫در‬ ‫سرویس‬ ‫یک‬ ‫عنوان‬ ‫به‬ ‫مشی‬ ‫خط‬ ‫ارائه‬ ‫برای‬
.‫است‬ ‫پویا‬ ‫های‬ ‫زیرساخت‬ ‫برای‬ ‫انطباق‬ ‫و‬ ‫حاکمیت‬
: ‫دیگر‬ ‫های‬ ‫پروژه‬
OpenStack and its service

OpenStack and its service

  • 1.
    ‫تعالی‬ ‫باسمه‬ openstack ‫آن‬ ‫های‬‫سرویس‬ ‫و‬ : ‫نویسنده‬ ‫دخت‬ ‫اسمعیل‬ ‫یاشار‬ ‫مهندس‬ : ‫نسخه‬ 0.1
  • 2.
    : ‫نویسنده‬ ‫درباره‬ ‫رشته‬‫آموخته‬ ‫دانش‬ ‫دخت‬ ‫اسمعیل‬ ‫یاشار‬ ‫بنده‬ cyber security . ‫هستم‬ ‫از‬ ‫بیش‬ ۱۵ . ‫دارم‬ ‫فعالیت‬ ‫سابقه‬ ‫سال‬ ‫مولف‬ - ‫مدرس‬ - ‫مشاور‬ : ‫داد‬ ‫شرح‬ ‫زیر‬ ‫های‬ ‫ساختار‬ ‫در‬ ‫میتوان‬ ‫را‬ ‫بنده‬ ‫های‬ ‫فعالیت‬ ‫جمله‬ ‫از‬ gnu/linux system/network/security/cloud Engineer/administrator & oracle dba | Linux Trainer |devops . ): ‫جدید‬ ‫دنیاهای‬ ‫کشف‬ ‫و‬ ‫تحقیق‬ ‫و‬ ‫مطالعه‬ ‫به‬ ‫مند‬ ‫عالقه‬ . ‫کنم‬ ‫اشاره‬ ‫استراتژی‬ ‫های‬ ‫بازی‬ ‫و‬ ‫اوتلو‬ ‫و‬ ‫شطرنج‬ ‫بازی‬ ‫به‬ ‫میتوانم‬ ‫من‬ ‫های‬ ‫سرگرمی‬ ‫از‬ ‫واقع‬ ‫در‬ ‫تبریز‬ ‫الگ‬ ‫گذاران‬ ‫بنیان‬ ‫از‬ ‫یکی‬ ‫و‬ ‫لینوکس‬/‫گنو‬ ‫و‬ ‫باز‬ ‫متن‬ ‫دنیای‬ ‫عاشق‬ . ‫هستم‬ ‫عاشق‬ ‫یک‬ ‫من‬ : ‫کنید‬ ‫پیدا‬ ‫و‬ ‫کنید‬ ‫دنبال‬ ‫را‬ ‫من‬ ‫میتوانید‬ ‫چطور‬ ‫خب‬ Mob : 09141100257 Telegram ID Telegram channel Instagram Account Linkedin Account . ‫بشنوم‬ ‫را‬ ‫انتقادتون‬ ‫یا‬ ‫پیشنهاد‬ ‫هرگونه‬ ‫میشم‬ ‫خوشحال‬ ‫همچنین‬ : ‫کنید‬ ‫پیدا‬ ‫را‬ ‫من‬ ‫از‬ ‫ی‬ ‫دیگر‬ ‫های‬ ‫کتاب‬ ‫میتونید‬ ‫چطور‬ ‫توی‬ slideshare . ‫کنید‬ ‫پیدا‬ ‫را‬ ‫کردم‬ ‫منتشر‬ ‫آزاد‬ ‫بصورت‬ ‫که‬ ‫دیگری‬ ‫های‬ ‫کتاب‬ ‫میتونید‬ ‫بگردید‬ ‫من‬ ‫اسم‬ ‫دنبال‬ ‫گوگل‬ ‫یا‬ ‫این‬ ‫از‬ ‫میتوانید‬ ‫هم‬ ‫دونیت‬ ‫جهت‬ ‫لینک‬ ‫کنید‬ ‫استفاده‬
  • 3.
    : ‫مشاوره‬ . ‫بود‬‫خواهم‬ ‫شما‬ ‫دسترس‬ ‫در‬ ‫من‬ . ‫فرمایید‬ ‫حاصل‬ ‫تماس‬ . ‫کردم‬ ‫اشاره‬ ‫قبل‬ ‫صفحه‬ ‫در‬ ‫که‬ ‫هایی‬ ‫کانال‬ ‫از‬ ‫میتوانید‬ ‫مشاوره‬ ‫جهت‬
  • 4.
    : ‫به‬ ‫تقدیم‬ ‫خدا‬ ‫شتافت‬‫یاریم‬ ‫به‬ ‫که‬ ‫بود‬ ‫او‬ ‫تنها‬ ‫هایم‬ ‫سختی‬ ‫در‬ ‫که‬ ‫چرا‬ ‫مادرم‬ ‫اویم‬ ‫مدیون‬ ‫که‬ ‫را‬ ‫حبت‬َ ‫م‬ ‫و‬ ‫انسانیت‬ ‫داد‬ ‫یاد‬ ‫و‬ . ‫کرد‬ ‫تقدیم‬ ‫زندگی‬ ‫به‬ ‫مرا‬ ‫که‬ ‫چرا‬ ‫پدرم‬ ‫اویم‬ ‫مدیون‬ ‫و‬ ‫بود‬ ‫من‬ ‫حامی‬ ‫همیشه‬ ‫روحش‬ ‫که‬ ‫عشقم‬ ‫هست‬ ‫و‬ ‫بود‬ ‫مشوقم‬ ‫که‬ ‫سورس‬ ‫اپن‬ ‫جامعه‬ ‫بشریت‬ ‫را‬ ‫هایش‬ ‫دانسته‬ ‫میکند‬ ‫منتشر‬ ‫و‬ ‫میخواند‬ ‫که‬ ‫او‬ ‫و‬ ): ‫هیچ‬ ‫دیگر‬ ‫و‬ ‫جهانی‬ ‫صلح‬ ‫امید‬ ‫به‬ ‫و‬
  • 5.
    ‫که‬ ‫کرد‬ ‫بررسی‬‫را‬ ‫مفهوم‬ ‫این‬ ‫باید‬ ‫مقاله‬ ‫شروع‬ ‫قبل‬ openstack ‫؟‬ ‫چیست‬ ‫شک‬ ‫بدون‬ ‫‌واقع‬ ‫ر‬‫د‬ OpenStack .‫است‬ ‫ابری‬ ‫رایانش‬ ‫بزرگ‬ ‫خدمات‬ ‫از‬ ‫عظیم‬ ً‫ا‬‫واقع‬ ‫اکوسیستم‬ ‫یک‬ ‌ : ‫جمله‬ ‫از‬ ‫داریم‬ ‫ساختار‬ ‫چندین‬ ‫ما‬ ‫ابر‬ ‫مفهوم‬ ‫در‬ ‫‌واقع‬ ‫ر‬‫د‬ . ‫میباشد‬ ‫ابر‬ ‫‌سازی‬ ‫ه‬‫پیاد‬ ‫برای‬ ‫اکوسیستم‬ ‫یک‬ ‫‌واقع‬ ‫ر‬‫د‬ ‫و‬ ‫سکو‬ ‫یک‬ ‫استک‬ ‫اپن‬ Infrastructure as a service (Iaas) Platform as a service (Paas) Software as a service (Saas) Network as a service (Naas) Storage as a service (Staas) xaas (anything as a service) Security as a service Load balancing as a service Dns as a service And … ‫پردازش‬ ‫کارهای‬ ‫گذاری‬ ‫اشتراک‬ ‫امکان‬ ‫تا‬ ‫هستند‬ ‫شبکه‬ ‫در‬ ‫دور‬ ‫راه‬ ‫از‬ ‫سرورهای‬ ‫از‬ ‫بزرگی‬ ‫های‬ ‫گروه‬ ‫آن‬ ‫در‬ ‫که‬ ‫اینترنت‬ ‫بر‬ ‫مبتنی‬ ‫محاسبات‬ .‫شود‬ ‫فراهم‬ ‫‌ای‬ ‫ه‬‫رایان‬ ‫منابع‬ ‫یا‬ ‫خدمات‬ ‫به‬ ‫آنالین‬ ‫دسترسی‬ ‫و‬ ‫‌ها‬ ‫ه‬‫داد‬ ‫متمرکز‬ ‫سازی‬ ‫ذخیره‬ ،‫‌ها‬ ‫ه‬‫داد‬ Cloud ،‫اینترنت‬ ‫طریق‬ ‫از‬ ‫محاسباتی‬ ‫خدمات‬ ‫انواع‬ ‫شامل‬ ‫که‬ ‫است‬ ‫‌ای‬ ‫ه‬‫رایان‬ ‫منابع‬ ‫از‬ ‫مشترک‬ ‫مجموعه‬ ‫یک‬ AI ،Big Data ‫و‬ ‫وب‬ ‫‌های‬ ‫ه‬‫برنام‬ ، .‫‌کنیم‬ ‫ی‬‫م‬ ‫استفاده‬ ‫دیگری‬ ‫شخص‬ ‫یا‬ ‫سازمان‬ ‫رایانه‬ ‫منابع‬ ‫از‬ ‫موقت‬ ‫طور‬ ‫به‬ ‫واقع‬ ‫در‬ ‫ما‬ ،‫مدل‬ ‫این‬ ‫در‬ .‫‌شود‬ ‫ی‬‫م‬ ‫غیره‬ IaaS ‫چیست؟‬ ‫یا‬ ‫سرویس‬ ‫عنوان‬ ‫به‬ ‫زیرساخت‬ Infrastructure as a service ‫مانند‬ ‫منابعی‬ ‫‌تواند‬ ‫ی‬‫م‬ )‫(مشتری‬ ‫شما‬ ‫به‬ ‫کننده‬ ‫فراهم‬ ‫که‬ ‫معناست‬ ‫این‬ ‫به‬ ‫همگانی‬ ‫مدیریت‬ ‫و‬ ‫‌افزار‬ ‫ت‬‫سخ‬ ‫خرید‬ ‫به‬ ‫نیازی‬ ‫دیگر‬ ‫شما‬ ‫بنابراین‬ .‫بدهد‬ ‫را‬ …‫و‬ ‫عامل‬ ‫سیستم‬ ،‫شبکه‬ ‫مختلف‬ ‫اجزای‬ ،‫داده‬ ‫‌سازی‬ ‫ه‬‫ذخیر‬ ،‫سرور‬ ‫این‬ ‫به‬ ‫‌تان‬ ‫ی‬‫دسترس‬ ‫میزان‬ ‫‌توانید‬ ‫ی‬‫م‬ ‫شما‬ .‫باشید‬ ‫داشته‬ ‫اختیار‬ ‫در‬ ‫سرویس‬ ‫یکسری‬ ‫عنوان‬ ‫به‬ ‫را‬ ‫‌ها‬ ‫ن‬‫آ‬ ‫‌توانید‬ ‫ی‬‫م‬ ‫اما‬ ،‫ندارید‬ ‫موارد‬ ‫این‬ ‫تمام‬ ‫‌های‬ ‫س‬‫سروی‬ ‫‌گوییم‬ ‫ی‬‫م‬ ‫که‬ ‫روست‬ ‫این‬ ‫از‬ .‫کنید‬ ‫گسترده‬ ‫یا‬ ‫محدود‬ ‫را‬ ‫منابع‬ IaaS .‫باشند‬ ‫‌پذیر‬ ‫س‬‫مقیا‬ ‫‌توانند‬ ‫ی‬‫م‬
  • 6.
    ‫مزایای‬ IaaS IaaS ‫از‬ .‫ندارند‬ ‫را‬‫‌افزاری‬ ‫ت‬‫سخ‬ ‫منابع‬ ‫از‬ ‫زیاد‬ ‫بسیار‬ ‫استفاده‬ ‫برای‬ ‫امکانی‬ ‫و‬ ‫دلیل‬ ،‫قصد‬ ‫که‬ ‫باشد‬ ‫‌هایی‬ ‫ت‬‫شرک‬ ‫برای‬ ‫گزینه‬ ‫بهترین‬ ‫‌تواند‬ ‫ی‬‫م‬ ‫که‬ ‫آنجایی‬ IaaS ‫کنید‬ ‫تصور‬ ‫مثال‬ ‫برای‬ .‫باشد‬ ‫مناسب‬ ‫‌کنند‬ ‫ی‬‫م‬ ‫تغییر‬ ‫ناگهانی‬ ‫صورت‬ ‫به‬ ‫که‬ ‫‌هایی‬ ‫ن‬‫اپلیکیش‬ ‫برای‬ ‫‌تواند‬ ‫ی‬‫م‬ ،‫است‬ ‫‌پذیر‬ ‫س‬‫مقیا‬ ‫صورت‬ ‫این‬ ‫در‬ ،‫باشد‬ ‫نیازمند‬ ‫منابع‬ ‫از‬ ‫میزان‬ ‫چه‬ ‫به‬ ‫‌ها‬ ‫ه‬‫داد‬ ‫پردازش‬ ‫برای‬ ‫است‬ ‫ممکن‬ ‫آینده‬ ‫در‬ ‫که‬ ‫‌دانید‬ ‫ی‬‫نم‬ ‫و‬ ‫‌اید‬ ‫ه‬‫ساخت‬ ‫اپلیکیشن‬ ‫یک‬ ‫که‬ IaaS .‫یابد‬ ‫تطبیق‬ ‫شما‬ ‫نیاز‬ ‫براساس‬ ‫‌تواند‬ ‫ی‬‫م‬ • ‫از‬ ‫استفاده‬ ‫در‬ ‫‌تان‬ ‫ی‬‫‌ها‬ ‫ه‬‫هزین‬ ،‫ندارید‬ ‫‌ها‬ ‫ن‬‫آ‬ ‫مدیریت‬ ‫برای‬ ‫محیطی‬ ‫اجاره‬ ‫و‬ ‫‌افزار‬ ‫ت‬‫سخ‬ ‫خرید‬ ‫به‬ ‫نیازی‬ ‫که‬ ‫آنجایی‬ ‫از‬ IaaS ‫کم‬ ‫بسیار‬ .‫بود‬ ‫خواهد‬ • .‫داد‬ ‫خواهند‬ ‫انجام‬ ‫سرویس‬ ‫خود‬ ‫مدیران‬ ‫که‬ ‫است‬ ‫فرایندی‬ ‫‌سازی‬ ‫ی‬‫مجاز‬ • .‫داشت‬ ‫خواهید‬ ‫‌ها‬ ‫ت‬‫زیرساخ‬ ‫روی‬ ‫کاملی‬ ‫کنترل‬ ‫شما‬ • .‫‌گیرید‬ ‫ی‬‫م‬ ‫انجام‬ ‫سرعت‬ ‫به‬ ‫سرویس‬ ‫از‬ ‫نوع‬ ‫این‬ ‫در‬ ‫‌پذیری‬ ‫س‬‫مقیا‬   • .‫بود‬ ‫خواهد‬ ‫‌تان‬ ‫ف‬‫مصر‬ ‫میزان‬ ‫براساس‬ ‫شما‬ ‫‌های‬ ‫ه‬‫هزین‬ • ،‫دیگر‬ ‫‌های‬ ‫س‬‫سروی‬ ‫با‬ ‫مقایسه‬ ‫در‬ IaaS .‫‌کند‬ ‫ی‬‫م‬ ‫ارائه‬ ‫شما‬ ‫به‬ ‫را‬ ‫‌پذیری‬ ‫ف‬‫انعطا‬ ‫بیشترین‬
  • 7.
    PaaS ‫چیست؟‬ ‫‌های‬ ‫س‬‫سروی‬ ،‫‌ها‬ ‫ت‬‫زیرساخ‬ ‫بر‬‫اضافه‬ PaaS ،‫داده‬ ‫توسعه‬ ‫را‬ ‫‌تان‬ ‫ی‬‫‌افزارها‬ ‫م‬‫نر‬ ‫‌توانید‬ ‫ی‬‫م‬ ‫آن‬ ‫در‬ ‫که‬ ‫‌دهند‬ ‫ی‬‫م‬ ‫را‬ ‫محیطی‬ ‫از‬ ‫استفاده‬ ‫قابلیت‬ ‫شما‬ ‫به‬ ‫بتوانند‬ ‫‌فزار‬ ‫م‬‫نر‬ ‫مهندسین‬ ‫که‬ ‫است‬ ‫آن‬ ‫سرویس‬ ‫این‬ ‫اصلی‬ ‫هدف‬ ‫واقع‬ ‫در‬ .‫باشید‬ ‫داشته‬ ‫‌ها‬ ‫ن‬‫آ‬ ‫روی‬ ‫مناسبی‬ ‫مدیریت‬ ‫نهایت‬ ‫در‬ ‫و‬ ‫کنید‬ ‫تست‬ ‫داده‬ ‫‌سازی‬ ‫ه‬‫ذخیر‬ ‫و‬ ‫سیستم‬ ‫مدیریت‬ ،‫‌ها‬ ‫ی‬‫بروزرسان‬ ‫بابت‬ ‫از‬ ‫نگرانی‬ ‫دیگر‬ ‫و‬ ‫باشند‬ ‫داشته‬ ‫‌ها‬ ‫ن‬‫اپلیکیش‬ ‫طراحی‬ ‫روی‬ ‫را‬ ‫ممکن‬ ‫تمرکز‬ ‫بیشترین‬ .‫باشند‬ ‫نداشته‬ ‫مزایای‬ PaaS • ‫که‬ ‫‌هایی‬ ‫ت‬‫قابلی‬ ‫روی‬ ‫‌تواند‬ ‫ی‬‫م‬ ‫شما‬ ‫شرکت‬ PaaS .‫نباشد‬ ‫منابع‬ ‫بابت‬ ‫از‬ ‫نگران‬ ‫و‬ ‫کرده‬ ‫حساب‬ ‫‌کند‬ ‫ی‬‫م‬ ‫ارائه‬   • .‫است‬ ‫کم‬ ‫بسیار‬ ‫سرویس‬ ‫این‬ ‫در‬ ‫‌افزار‬ ‫م‬‫نر‬ ‫دیپلوی‬ ‫و‬ ‫توسعه‬ ‫پروسه‬ • .‫باشید‬ ‫‌تان‬ ‫ن‬‫اپلیکیش‬ ‫ساخت‬ ‫نگران‬ ‫تنها‬ ‫شما‬ ‫بنابراین‬ ،‫‌شود‬ ‫ی‬‫م‬ ‫انجام‬ ‫‌دهنده‬ ‫س‬‫سروی‬ ‫توسط‬ ‫سرور‬ ‫مدیریت‬ ‫فرایندهای‬ ‫تمام‬ • .‫‌دهد‬ ‫ی‬‫م‬ ‫را‬ ‫‌تان‬ ‫م‬‫تی‬ ‫با‬ ‫دور‬ ‫راه‬ ‫از‬ ‫همکاری‬ ‫قابلیت‬ ‫شما‬ ‫به‬ ‫که‬ ‫دارد‬ ‫وجود‬ ‫سرویس‬ ‫این‬ ‫در‬ ‫امکاناتی‬ ‫احتمالی‬ ‫مشکالت‬ • ‫شدن‬ ‫قطع‬ ‫صورت‬ ‫در‬ ‫است‬ ‫شده‬ ‫ساخته‬ ‫منابع‬ ‫این‬ ‫پایه‬ ‫بر‬ ‫شما‬ ‫سرویس‬ ‫که‬ ‫آنجایی‬ ‫از‬ ‫و‬ .‫است‬ ‫محدود‬ ‫سرور‬ ‫منابع‬ ‫روی‬ ‫شما‬ ‫کنترل‬ .‫دهید‬ ‫انجام‬ ‫را‬ ‫کاری‬ ‫هیچ‬ ‫‌توانید‬ ‫ی‬‫نم‬ ‫شما‬ ‫منابع‬ • ‫از‬ ‫استفاده‬ ‫با‬ PaaS ‫امنیتی‬ ‫مشکالت‬ ‫آوردن‬ ‫بوجود‬ ‫باعث‬ ‫مسئله‬ ‫این‬ ‫خود‬ ‫که‬ ‫دارند‬ ‫منابع‬ ‫به‬ ‫را‬ ‫دسترسی‬ ‫میزان‬ ‫یک‬ ‫مختلف‬ ‫کاربران‬ ، .‫‌شود‬ ‫ی‬‫م‬   • ‫توسط‬ ‫که‬ ‫‌افزاری‬ ‫م‬‫نر‬ ‫محیط‬ PaaS ‫مطمئن‬ ‫رو‬ ‫این‬ ‫از‬ .‫باشد‬ ‫داشته‬ ‫ابزاری‬ ‫پشتیبانی‬ ‫نظر‬ ‫از‬ ‫‌هایی‬ ‫ت‬‫محدودی‬ ‫است‬ ‫ممکن‬ ‫‌شود‬ ‫ی‬‫م‬ ‫ارائه‬ ‫‌دهنده‬ ‫س‬‫سروی‬ ‫که‬ ‫شوید‬ PaaS .‫‌کند‬ ‫ی‬‫م‬ ‫فراهم‬ ‫شما‬ ‫برای‬ ‫را‬ ‫موجود‬ ‫ابزارهای‬ ‫تمام‬
  • 8.
    SaaS ‫چیست؟‬ ‫یا‬ ‫عنوان‬ ‫به‬‫‌افزار‬ ‫م‬‫نر‬ SaaS ‫یک‬ ‫در‬ ‫که‬ ‫است‬ ‫این‬ ‫بکنید‬ ‫باید‬ ‫که‬ ‫کاری‬ ‫تنها‬ .‫است‬ ‫ابری‬ ‫پردازش‬ ‫برای‬ ‫‌ها‬ ‫ه‬‫گزین‬ ‫‌ترین‬ ‫ه‬‫شد‬ ‌ ‫ه‬‫شناخت‬ ‫از‬ ‫یکی‬ ‫سرویس‬ SaaS .‫ندارید‬ …‫و‬ ‫سرور‬ ‫مدیریت‬ ‫بابت‬ ‫از‬ ‫نگرانی‬ ‫هیچ‬ ‫شما‬ ‫بنابراین‬ .‫‌کنید‬ ‫ی‬‫م‬ ‫اجرا‬ ‫را‬ ‫‌افزارتان‬ ‫م‬‫نر‬ ‫و‬ ‫کرده‬ ‫نام‬ ‫ثبت‬ ‫‌دهندگان‬ ‫س‬‫سروی‬ SaaS ‫تمرکز‬ ‫‌توانند‬ ‫ی‬‫م‬ ‫‌نویسان‬ ‫ه‬‫برنام‬ ‫رو‬ ‫این‬ ‫از‬ .‫‌دهند‬ ‫ی‬‫م‬ ‫انجام‬ ‫را‬ ‫‌ها‬ ‫ی‬‫بروزرسان‬ ‫و‬ ‫‌کنند‬ ‫ی‬‫م‬ ‫مدیریت‬ ‫را‬ ‫‌ها‬ ‫ت‬‫زیرساخ‬ ‫تمام‬ .‫باشند‬ ‫نداشته‬ ‫دیگری‬ ‫نگرانی‬ ‫و‬ ‫گذاشته‬ ‫‌افزار‬ ‫م‬‫نر‬ ‫روی‬ ‫را‬ ‫بیشتری‬ ‫درحالیکه‬ IaaS ‫و‬ ‫دارد‬ ‫نیاز‬ ‫‌داری‬ ‫ه‬‫نگ‬ ‫برای‬ ‫تخصصی‬ ‫دانش‬ ‫به‬ PaaS ،‫است‬ ‫شده‬ ‫طراحی‬ ‫‌دهندگان‬ ‫ه‬‫توسع‬ ‫برای‬ ‫نیز‬ SaaS ‫در‬ ‫که‬ ‫است‬ ‫سرویسی‬ ‫یک‬ ‫شما‬ ‫نهایت‬ end user .‫بود‬ ‫خواهید‬ ‫آن‬ ‫برای‬ ‫که‬ ‫گفت‬ ‫‌توان‬ ‫ی‬‫م‬ ‫زیر‬ ‫دالیل‬ ‫به‬ SaaS :‫دارد‬ ‫باالیی‬ ‫بسیار‬ ‫محبوبیت‬ • .‫است‬ ‫ساده‬ ‫بسیار‬ ‫‌ها‬ ‫ن‬‫اپلیکیش‬ ‫دیپلوی‬ ‫و‬ ‫نصب‬ • .‫است‬ ‫کم‬ ‫بسیار‬ ‫آن‬ ‫هزینه‬ • .‫است‬ ‫راحت‬ ‫آن‬ ‫در‬ ‫ارتقا‬ ‫و‬ ‫بروزرسانی‬ ‫احتمالی‬ ‫مشکالت‬ • .‫کند‬ ‫ایجاد‬ ‫خالل‬ ‫کارتان‬ ‫در‬ ‫است‬ ‫ممکن‬ ‫تکنیکی‬ ‫مشکالت‬ ‫رو‬ ‫این‬ ‫از‬ ‫و‬ ‫ندارید‬ ‫اپلیکیشن‬ ‫اجرایی‬ ‫محیط‬ ‫روی‬ ‫کنترلی‬ ‫هیچ‬ ‫شما‬ • .‫شوند‬ ‫روبرو‬ ‫امنیتی‬ ‫مشکالت‬ ‫برخی‬ ‫با‬ ‫است‬ ‫ممکن‬ ‫کاربران‬ ‫نام‬ ‫به‬ ‫فردی‬ ‫پیش‬ ‫سال‬ ‫چند‬ Albert Barron ‫انجمن‬ ‫در‬ IBM ‫با‬ ‫پیتزا‬ ‫یک‬ ‫ساخت‬ ‫پروسه‬ ‫طریق‬ ‫از‬ ‫را‬ ‫مختلف‬ ‫‌های‬ ‫ل‬‫مد‬ ‫میان‬ ‫‌های‬ ‫ت‬‫تفاو‬ .‫کرد‬ ‫مقایسه‬ ‫همدیگر‬
  • 10.
    ‫باید‬ ‫‌دهنده‬ ‫س‬‫سروی‬ ‫که‬‫است‬ ‫کارهایی‬ ‫‌دهنده‬ ‫ن‬‫نشا‬ ‫سبز‬ ‫رنگ‬ ‫و‬ ‫دهید‬ ‫انجام‬ ‫باید‬ ‫شما‬ ‫که‬ ‫است‬ ‫کارهایی‬ ‫‌دهنده‬ ‫ن‬‫نشا‬ ‫باال‬ ‫تصویر‬ ‫در‬ ‫آبی‬ ‫رنگ‬ .‫دهد‬ ‫انجام‬ ‫را‬ ‫شبکه‬ ‫‌های‬ ‫ه‬‫الی‬ ،‫کنید‬ ‫مدیریت‬ ‫را‬ ‫سرور‬ ‫باید‬ ‫که‬ ‫شمایید‬ .‫دارید‬ ‫‌ها‬ ‫ش‬‫بخ‬ ‫تمام‬ ‫روی‬ ‫کاملی‬ ‫کنترل‬ ‫شما‬ ،‫است‬ ‫سنتی‬ ‫مدل‬ ‫که‬ ‫مدل‬ ‫اولین‬ ‫در‬ ‫همان‬ ‫که‬ ‫دوم‬ ‫مدل‬ ‫در‬ . …‫و‬ ‫بگیرید‬ ‫اختیار‬ ‫در‬ ‫را‬ ‫حافظه‬ ‫مدیریت‬ ،‫نمایید‬ ‫بررسی‬ IaaS ‫بجز‬ ‫و‬ ‫دارید‬ ‫اختیار‬ ‫در‬ ‫را‬ ‫کنترل‬ ‫بیشتر‬ ‫شما‬ ،‫است‬ ‫همان‬ ‫یا‬ ‫سوم‬ ‫حالت‬ ‫در‬ .‫دهید‬ ‫انجام‬ ‫باید‬ ‫را‬ ‫کارها‬ ‫تمام‬ ‫‌سازی‬ ‫ی‬‫مجاز‬ ‫و‬ ‫‌افزار‬ ‫ت‬‫سخ‬ ‫مدیریت‬ PaaS ‫صورت‬ ‫به‬ ‫کارها‬ ‫تقریبا‬ ۵۰ - ۵۰ ‫‌شود‬ ‫ی‬‫م‬ ‫انجام‬ ‫که‬ ‫آخر‬ ‫حالت‬ ‫نهایت‬ ‫در‬ ‫و‬ SaaS ‫چرا‬ ‫ندارد‬ ‫سازگاری‬ ‫منطق‬ ‫با‬ ‫حدی‬ ‫تا‬ ‫آخر‬ ‫حالت‬ ‫البته‬ .‫‌شود‬ ‫ی‬‫م‬ ‫انجام‬ ‫‌دهنده‬ ‫س‬‫سروی‬ ‫توسط‬ ‫کارها‬ ‫تمام‬ ،‫است‬ .‫‌دهید‬ ‫ی‬‫م‬ ‫انجام‬ ‫شما‬ ‫نیز‬ ‫را‬ ‫کارها‬ ‫از‬ ‫بخشی‬ ‫که‬ ،‫کند‬ ‫اجرا‬ ‫دردسر‬ ‫بدون‬ ‫را‬ ‫‌افزارتان‬ ‫م‬‫نر‬ ‫بتواند‬ ‫که‬ ‫هستید‬ ‫‌ای‬ ‫ه‬‫‌دهند‬ ‫س‬‫سروی‬ ‫دنبال‬ ‫به‬ ‫تنها‬ ‫اگر‬ SaaS ‫از‬ ‫میزانی‬ ‫به‬ ‫اگر‬ .‫‌کنیم‬ ‫ی‬‫م‬ ‫پیشنهاد‬ ‫را‬ ‫دارید‬ ‫نیاز‬ ‫تنظیمات‬ ‫و‬ ‫‌سازی‬ ‫ی‬‫سفارش‬ PaaS ‫به‬ ‫و‬ ‫باشید‬ ‫داشته‬ ‫‌ها‬ ‫ت‬‫زیرساخ‬ ‫روی‬ ‫کاملتری‬ ‫کنترل‬ ‫‌خواهید‬ ‫ی‬‫م‬ ‫اگر‬ .‫شماست‬ ‫گزینه‬ ‫بهترین‬ ‫دهید‬ ‫انجام‬ ‫را‬ ‫‌تان‬ ‫ی‬‫کارها‬ ‫‌ای‬ ‫ه‬‫حرف‬ ‫صورت‬ IaaS .‫شماست‬ ‫مناسب‬
  • 12.
    ‫مختلف‬ ‫های‬ ‫سرویس‬‫بررسی‬ ‫به‬ ‫ادامه‬ ‫در‬ openstack : ‫پرداخت‬ ‫خواهیم‬ ‫سرویس‬ ‫آورنده‬ ‫فراهم‬ ‫واقع‬ ‫در‬ ‫پروژه‬ ‫این‬ DNS ‫با‬ ‫دیگر‬ ‫‌های‬ ‫س‬‫سروی‬ ‫مانند‬ ‫سرویس‬ ‫این‬ .‫است‬ ‫ابر‬ ‫بستر‬ ‫در‬ ‌ REST API ‫‌های‬ ‫س‬‫سروی‬ ‫با‬ ‫مانند‬ ‫زیرساختی‬ Neutron ‫‌های‬ ‫د‬‫رکور‬ ‫خودکار‬ ‫صورت‬ ‫به‬ ‫‌تواند‬ ‫ی‬‫م‬ ‫و‬ ‫کرده‬ ‫برقرار‬ ‫ارتباط‬ DNS ‫به‬ ‫با‬ ‫پروژه‬ ‫این‬ ‫دیگر‬ ‫عبارت‬ ‫به‬ .‫کند‬ ‫ثبت‬ ‫را‬ ‫مانند‬ ‫سرویسی‬ ‫کارگیری‬ Bind9 ‫خدمت‬ ‫ارائه‬ ‫به‬ ‫اقدام‬ DNS as a Service ‫یا‬ DNSaaS .‫‌کند‬ ‫ی‬‫م‬
  • 13.
    ‫ابر‬ ‫روی‬ ‫بر‬‫کانتینر‬ ‫تکنولوژی‬ ‫ارائه‬ ‫جهت‬ Openstack ‫پروژه‬ Magnum ‫کمک‬ ‫با‬ ‫پروژه‬ ‫این‬ .‫است‬ ‫کانتینر‬ ‫مدیریت‬ ‫موتور‬ ‫که‬ ‫شده‬ ‫معرفی‬ Nova ‫تکنولوژی‬ ‫‌تواند‬ ‫ی‬‫م‬ ‫هاست‬ ‫عنوان‬ ‫به‬ ‫مجازی‬ ‫‌های‬ ‫ن‬‫ماشی‬ ‫ایجاد‬ ‫با‬ ‫و‬ Docker ‫مانند‬ ‫آن‬ ‫مختلف‬ ‫مدیریت‬ ‫‌افزارهای‬ ‫م‬‫نر‬ ‫همراه‬ ‫به‬ ‫را‬ Docker Swarm ،Apache Mesos Kubernetes ‫و‬ ‫داده‬ ‫ارائه‬ ‫ابری‬ ‫بستر‬ ‫در‬ Container as a Service ‫ارائه‬ ‫‌دهندگان‬ ‫ه‬‫توسع‬ ‫به‬ ‫نهایت‬ ‫در‬ ‫را‬ .‫‌دهد‬ ‫ی‬‫م‬ Magnum ‫سرویس‬ ‫از‬ Heat ‫کردن‬ ‫هماهنگ‬ ‫برای‬ Image ‫یک‬ OS ‫شامل‬ ‫و‬ ‫کرده‬ ‫استفاده‬ Docker ‫و‬ Kubernetes ‫این‬ ‫و‬ ‫است‬ Image ‫هم‬ ‫را‬ ‫در‬ Virtual machine ‫در‬ ‫هم‬ ‫و‬ ‫ها‬ Bare metal machine .‫‌کند‬ ‫ی‬‫م‬ ‫اجرا‬ ‫ای‬ ‫خوشه‬ ‫پیکربندی‬ ‫یک‬ ‫در‬ ،‫ها‬ ‫داکر‬ Docker ‫جداسازی‬ ‫وظیفه‬ ‫که‬ ‫هاست‬ ‫برنامه‬ ‫اندازی‬ ‫راه‬ ‫و‬ ‫خدمات‬ ‫ی‬ ‫ارائه‬ ،‫توسعه‬ ‫برای‬ ‫افزار‬ ‫نرم‬ ‫سیستم‬ ‫و‬ ‫باز‬ ‫پلتفرم‬ ‫یک‬ ‫ساده‬ ‫زبان‬ ‫به‬ ‫بپردازید؛‬ ‫افزار‬ ‫نرم‬ ‫ارائه‬ ‫به‬ ‫تری‬ ‫سریع‬ ‫طور‬ ‫به‬ ‫بتوانید‬ ‫تا‬ ‫دارد‬ ‫عهده‬ ‫بر‬ ‫را‬ ‫تان‬ ‫ساخت‬ ‫زیر‬ ‫از‬ ‫ها‬ ‫برنامه‬ ( ‫کوبرنیتز‬ Kubernetes ‫از‬ ‫پشتیبانی‬ ‫و‬ ‫ها‬ ‫ابزار‬ ،‫مختلف‬ ‫های‬ ‫سرویس‬ ‫که‬ ‫است‬ ‫پیشرفت‬ ‫و‬ ‫رشد‬ ‫حال‬ ‫در‬ ‫و‬ ‫بزرگ‬ ‫اکوسیستم‬ ‫یک‬ ‫دارای‬ ) ‫دهد‬ ‫می‬ ‫قرار‬ ‫ما‬ ‫اختیار‬ ‫در‬ ‫را‬ ‫متنوع‬ ‫های‬ ‫سیستم‬ ‫های‬ ‫ویژگی‬ Magnum ‫های‬ ‫ویژگی‬ ‫از‬ Magnum :‫کرد‬ ‫اشاره‬ ‫زیر‬ ‫موارد‬ ‫به‬ ‫‌توان‬ ‫ی‬‫م‬ ‫با‬ ‫یکپارچگی‬ – Kubernetes، Swarm، Mesos ‫تکنولوژی‬ ‫برای‬ Backend Container ‫با‬ ‫یکپارچگی‬ – Keystone ‫امنیت‬ ‫برای‬ multi-tenant ‫با‬ ‫یکپارچگی‬ – Neutron ‫امنیت‬ ‫برای‬ multi-tenant ‫شبکه‬ Kubernetes ‫با‬ ‫یکپارچگی‬ – Cinder ‫برای‬ ‫حجم‬ ‫سرویس‬ ‫ارائه‬ ‫برای‬ Container ‫ها‬
  • 14.
    Trove ‫در‬ openstack ‫بستر‬ ‫روی‬ ‫بر‬‫‌ای‬ ‫ه‬‫رابط‬ ‫غیر‬ ‫و‬ ‫‌ای‬ ‫ه‬‫رابط‬ ‫‌های‬ ‫ه‬‫داد‬ ‌ ‫ه‬‫پایگا‬ ‫کامل‬ ‫ارائه‬ ‫منظور‬ ‫به‬ ‫است‬ ‫قدیمی‬ ‫نسبتا‬ ‫‌های‬ ‫ه‬‫پروژ‬ ‫از‬ ‫دیگر‬ ‫یکی‬ ‫ا‬ ‫سرویس‬ ‫ارائه‬ ‫برای‬ ‫واقع‬ ‫در‬ ‫پروژه‬ ‫این‬ .‫است‬ ‫شده‬ ‫طراحی‬ ‫ابری‬ DataBase as a Service ‫یا‬ DBaaS ‫روی‬ ‫بر‬ Openstack ‫و‬ ‫شود‬ ‫می‬ ‫اضافه‬ ‫داده‬ ‫پایگاه‬ ‫مدیران‬ ‫و‬ ‫کاربران‬ ‫همچنین‬ .‫‌سازد‬ ‫ی‬‫م‬ ‫مخفی‬ ‫‌دهندگان‬ ‫ه‬‫توسع‬ ‫و‬ ‫کاربران‬ ‫دید‬ ‫از‬ ‫را‬ ‫داده‬ ‌ ‫ه‬‫پایگا‬ ‫مدیریت‬ ‫به‬ ‫مربوط‬ ‫‌های‬ ‫ی‬‫پیچیدگ‬ .‫کنند‬ ‫استفاده‬ ‫‌ها‬ ‫ن‬‫آ‬ ‫از‬ ‫و‬ ‫دریافت‬ ‫راحتی‬ ‫به‬ ‫را‬ ‫مختلف‬ ‫دیتابیس‬ ‫چندین‬ ‫‌توانند‬ ‫ی‬‫م‬
  • 15.
    ‫حجیم‬ ‫‌های‬ ‫ه‬‫داد‬ ‫پردازش‬‫‌های‬ ‫ب‬‫چارچو‬ ‫ارائه‬ ‫منظور‬ ‫به‬ ‫پروژه‬ ‫این‬ Big Data ‫بستر‬ ‫روی‬ ‫بر‬ Openstack ‫از‬ ‫یکی‬ ‫و‬ ‫است‬ ‫یافته‬ ‫توسعه‬ ‫و‬ ‫معرفی‬ ‫قدیمی‬ ‫نسبتا‬ ‫‌های‬ ‫ه‬‫پروژ‬ Openstack ‫از‬ ‫هدف‬ . ‫است‬ Sahara ‫سرویس‬ ‫ارائه‬ BigData as a Sevice ‫یا‬ BDaaS ‫پردازش‬ ‫‌های‬ ‫ب‬‫چارچو‬ ‫و‬ ‫است‬ ‫مانند‬ ‫حجیم‬ ‫‌های‬ ‫ه‬‫داد‬ Apache Hadoop ،Apache Spark ،Apache Storm .‫‌دهد‬ ‫ی‬‫م‬ ‫ارائه‬ ‫‌استک‬ ‫ن‬‫اپ‬ ‫ابر‬ ‫بستر‬ ‫در‬ ‫را‬
  • 16.
    ‫پروژه‬ ،‫ابر‬ ‫بستر‬‫در‬ ‫فایل‬ ‫‌گذاری‬ ‫ک‬‫اشترا‬ ‫سرویس‬ ‫ارائه‬ ‫برای‬ Malina ‫بر‬ ‫مبتنی‬ ‫پروژه‬ ‫این‬ .‫است‬ ‫شده‬ ‫معرفی‬ Cinder ‫آن‬ ‫از‬ ‫استفاده‬ ‫با‬ ‫و‬ ‫بوده‬ ‫مانند‬ ‫موجود‬ ‫‌های‬ ‫ل‬‫پروتک‬ ‫‌کارگیری‬ ‫ه‬‫ب‬ ‫با‬ ‫سرویس‬ ‫این‬ .‫‌شوند‬ ‫ی‬‫م‬ ‫ایجاد‬ ‫کاربران‬ ‫‌های‬ ‫ل‬‫فای‬ ‫‌سازی‬ ‫ه‬‫ذخیر‬ ‫جهت‬ ‫مجازی‬ ‫‌های‬ ‫ک‬‫دیس‬ NFS ،CIFS ، SMB .‫‌شوند‬ ‫ی‬‫م‬ ‫استفاده‬ ‫ابر‬ ‫بستر‬ ‫بر‬ ‫فایل‬ ‫‌گذاری‬ ‫ک‬‫اشترا‬ ‫به‬ ‫و‬ ‫‌سازی‬ ‫ه‬‫ذخیر‬ ‫سرویس‬ ،‫‌ها‬ ‫ل‬‫فای‬ ‫‌جایی‬ ‫ه‬‫جاب‬ ‫و‬ ‫‌گذاری‬ ‫ک‬‫اشترا‬ ‫جهت‬ …‫و‬
  • 17.
    ‫همان‬ ‫یا‬ ‫بار‬‫‌کننده‬ ‫ع‬‫توزی‬ ‫ارائه‬ ‫جهت‬ ‫پروژه‬ ‫این‬ LoadBalancer ‫انجام‬ ‫و‬ Scaling ‫ابر‬ ‫محیط‬ ‫در‬ Openstack .‫است‬ ‫یافته‬ ‫توسعه‬ ‫و‬ ‫شده‬ ‫معرفی‬ ‫از‬ ‫پروژه‬ ‫این‬ LBaaS ‫توسط‬ ‫که‬ Neutrun ‫‌سازی‬ ‫ه‬‫پیاد‬ ‫مرجع‬ ‫گفت‬ ‫‌توان‬ ‫ی‬‫م‬ ‫و‬ ‫بوده‬ ‫مجزا‬ ،‫‌شود‬ ‫ی‬‫م‬ ‫ارائه‬ LBaaS v2 ‫توزیع‬ ‫کار‬ ‫‌تواند‬ ‫ی‬‫م‬ ‫و‬ ‫است‬ ‫بین‬ ‫را‬ ‫بار‬ instance ‫سرورهای‬ ،‫ها‬ Bare Metal ‫یک‬ ‫مانند‬ ‫که‬ ‫فیزیکی‬ ‫(سرورهای‬ Nova Instance ‫به‬ Openstack ‫و‬ )‫است‬ ‫شده‬ ‫معرفی‬ ‫انجام‬ ‫و‬ ‫تقاضا‬ ‫اساس‬ ‫بر‬ ‫بار‬ ‫توزیع‬ ،‫کرد‬ ‫مطرح‬ ‫سرویس‬ ‫این‬ ‫برای‬ ‫‌توان‬ ‫ی‬‫م‬ ‫که‬ ‫‌ای‬ ‫ه‬‫برجست‬ ‫ویژگی‬ ‫از‬ .‫دهد‬ ‫انجام‬ ‫کانتینرها‬ Scaling ‫‌صورت‬ ‫ه‬‫ب‬ ‫مانند‬ ‫اجزا‬ ‫دیگر‬ ‫با‬ ،‫خود‬ ‫وظیفه‬ ‫انجام‬ ‫جهت‬ ‫پروژه‬ ‫این‬ .‫است‬ ‫‌زمان‬ ‫م‬‫ه‬ ‫‌صورت‬ ‫ه‬‫ب‬ ‫و‬ ‫افقی‬ Nova، Neutron، Keystone، Glance ‫تعامل‬ ‫در‬ .… ‫و‬ .‫است‬
  • 18.
    ‫پروژه‬ Barbican ‫کلیدهای‬ ،‫پسوردها‬ ‫مانند‬‫امنیتی‬ ‫موارد‬ ‫مدیریت‬ ‫و‬ ‫تولید‬ ،‫ذخیره‬ ‫جهت‬ ،‫است‬ ‫کلید‬ ‫مدیریت‬ ‫سرویس‬ ‫آن‬ ‫دیگر‬ ‫نام‬ ‫که‬ ‫‌های‬ ‫ه‬‫نام‬ ‫گواهی‬ ،‫غیرمتقارن‬ ‫و‬ ‫متقارن‬ ‫رمزنگاری‬ X.509 ‫باالبردن‬ ‫و‬ ‫ابری‬ ‫‌های‬ ‫ط‬‫محی‬ ‫برای‬ ‫سرویس‬ ‫این‬ .‫‌رود‬ ‫ی‬‫م‬ ‫کار‬ ‫به‬ ‫امن‬ ‫صورت‬ ‫به‬ …‫و‬ .‫هستند‬ ‫مفید‬ ‫بسیار‬ ‫آنها‬ ‫امنیت‬
  • 19.
    ‫اصلی‬ ‫محاسباتی‬ ‫موتور‬،‫کامپوننت‬ ‫این‬ OpenStack ‫بر‬ ‫را‬ ‫محاسباتی‬ ‫وظایف‬ ‫که‬ ‫موارد‬ ‫سایر‬ ‫و‬ ‫مجازی‬ ‫های‬ ‫ماشین‬ ‫از‬ ‫زیادی‬ ‫تعداد‬ ‫و‬ ‫است‬ .‫‌کند‬ ‫ی‬‫م‬ ‫کنترل‬ ‫را‬ ‫دارند‬ ‫عهده‬
  • 20.
    ‫کلی‬ ‫معماری‬ ‫ختار‬‫سا‬ nova . ‫‌باشد‬ ‫ی‬‫م‬ ‫زیر‬ ‫شرح‬ ‫به‬ Compute (Nova) Compute ‫‌های‬ ‫ت‬‫کامپونن‬ ‫ترین‬ ‫اجباری‬ ‫و‬ ‫مهمترین‬ ‫از‬ ‫یکی‬ OpenStack ‫یک‬ ‫اصل‬ ‫در‬ .‫است‬ Hypervisor ‫محیط‬ ‫یک‬ ‫در‬ .‫است‬ ‫سازی‬ ‫مجازی‬ ‫مدیریت‬ ‫برای‬ ‫همچنین‬ .‫‌کند‬ ‫ی‬‫م‬ ‫مدیریت‬ ‫مجازی‬ ‫محیط‬ ‫یک‬ ‫در‬ ‫را‬ ‫منابع‬ ‫تمام‬ ‫که‬ ‫‌کند‬ ‫ی‬‫م‬ ‫عمل‬ ‫کننده‬ ‫کنترل‬ ‫یک‬ ‫عنوان‬ ‫به‬ ،‫ابری‬ ‫محاسبات‬ ‫تنظیمات‬ metal bare .‫‌شود‬ ‫ی‬‫م‬ ‫استفاده‬ ‫باال‬ ‫کارایی‬ ‫با‬   .‫است‬ ‫کرده‬ ‫استفاده‬ ‫قوی‬ ‫عملکردی‬ ‫ارائه‬ ‫برای‬ ‫شده‬ ‫تعریف‬ ‫پیش‬ ‫از‬ ‫‌های‬ ‫ه‬‫کتابخان‬ ‫بسیاری‬ ‫از‬ ‫و‬ ‫است‬ ‫شده‬ ‫نوشته‬ ‫پایتون‬ ‫وسیله‬ ‫به‬ ‫برنامه‬ ‫این‬ ‫‌های‬ ‫ی‬‫فناور‬ Hypervisor ‫گیرد‬ ‫قرار‬ ‫استفاده‬ ‫مورد‬ ‫است‬ ‫ممکن‬ ‫که‬ Xen ، KVM ‫و‬ VMware ‫نسخه‬ ‫به‬ ‫بستگی‬ ‫انتخاب‬ ‫این‬ ‫و‬ ‫هستند‬ OpenStack .‫دارد‬ ‫شده‬ ‫استفاده‬ SQL .‫‌شود‬ ‫ی‬‫م‬ ‫استفاده‬ ‫داده‬ ‫پایگاه‬ ‫به‬ ‫دسترسی‬ ‫برای‬  
  • 21.
    ‫عملکرد‬ • nova-api .‫‌کند‬ ‫ی‬‫م‬ ‫مدیریت‬ ‫نهایی‬‫کاربر‬ ‫طرف‬ ‫از‬ ‫را‬ ‫ها‬ ‫پاسخ‬ ‫و‬ ‫ها‬ ‫درخواست‬ • nova-compute ‫بین‬ ‫از‬ ‫یا‬ ‫تولید‬ ،‫شود‬ ‫می‬ ‫ایجاد‬ ‫درخواستی‬ ‫که‬ ‫زمانی‬ ‫را‬ ‫ها‬ ‫نمونه‬ .‫‌برد‬ ‫ی‬‫م‬ • Nova-scheduler ‫برای‬ ‫را‬ ‫وظایف‬ nova-compute .‫کند‬ ‫می‬ ‫ریزی‬ ‫برنامه‬ • ‫رجیستری‬ Glance ‫جزئیات‬ Image .‫‌کند‬ ‫ی‬‫م‬ ‫ذخیره‬ ‫آن‬ ‫های‬ ‫متادیتا‬ ‫همراه‬ ‫به‬ ‫را‬ • ‫مخزن‬ Image، Image ‫ذخیره‬ ‫را‬ ‫کاربر‬ / ‫ادمین‬ ‫توسط‬ ‫شده‬ ‫تعریف‬ ‫پیش‬ ‫از‬ ‫های‬ .‫‌کند‬ ‫ی‬‫م‬ • nova-network .‫‌کند‬ ‫ی‬‫م‬ ‫تضمین‬ ‫را‬ ‫شبکه‬ ‫مسیریابی‬ ‫و‬ ‫اتصال‬
  • 22.
    Neutron ‫در‬ ‫شبکه‬ ‫‌شود‬ ‫ی‬‫م‬‫باعث‬ ‫که‬ ‫است‬ ‫کامپوننتی‬ OpenStack ‫مؤلفه‬ ‫از‬ ‫یک‬ ‫هر‬ ‫که‬ ‫‌کند‬ ‫ی‬‫م‬ ‫حاصل‬ ‫اطمینان‬ ‫کامپوننت‬ ‫این‬ .‫شود‬ ‫فعال‬ ‫های‬ OpenStack ‫به‬ ‫منحصر‬ ‫‌های‬ ‫ی‬‫ویژگ‬ ‫سرویس‬ ‫این‬ ‫خود‬ .‫شود‬ ‫برقرار‬ ‫آنها‬ ‫بین‬ ‫خوبی‬ ‫ارتباط‬ ‫تا‬ ،‫باشد‬ ‫ارتباط‬ ‫در‬ ‫ها‬ ‫مؤلفه‬ ‫سایر‬ ‫با‬ ‫خوبی‬ ‫به‬ . ‫میدهد‬ ‫قرار‬ ‫ما‬ ‫اختیار‬ ‫در‬ ‫را‬ … ‫و‬ ‫فایروالینگ‬ ‫باالنسینگ‬ ‫لود‬ ‫جمله‬ ‫از‬ ‫فردی‬ – ‫معماری‬ ‫کلی‬ ‫ساختار‬ ‫همچنین‬ ‌ : ‫میباشد‬ ‫زیر‬ ‫صورت‬ ‫به‬ ‫نیز‬
  • 24.
    )‫(نوترون‬ ‫شبکه‬ Neutron ‫پروژه‬ ‫یک‬ OpenStack ،‫مثال‬‫عنوان‬ ‫(به‬ ‫رابط‬ ‫های‬ ‫دستگاه‬ ‫بین‬ "‫سرویس‬ ‫یک‬ ‫عنوان‬ ‫به‬ ‫شبکه‬ ‫"اتصال‬ ‫ارائه‬ ‫برای‬ vNIC ‫سایر‬ ‫توسط‬ ‫که‬ ‫است‬ ) ‫های‬ ‫سرویس‬ OpenStack ،‫مثال‬ ‫عنوان‬ ‫(به‬ nova ‫برنامه‬ ‫این‬ .‫شود‬ ‫می‬ ‫مدیریت‬ ) OpenStack Networking API .‫کند‬ ‫می‬ ‫سازی‬ ‫پیاده‬ ‫را‬ .‫گیرند‬ ‫می‬ ‫نظر‬ ‫در‬ ‫ابری‬ ‫رایانش‬ ‫مهم‬ ‫های‬ ‫ویژگی‬ ‫از‬ ‫یکی‬ ‫عنوان‬ ‫به‬ ‫را‬ ‫ای‬ ‫اجاره‬ ‫چند‬ ‫مفسران‬ ‫از‬ ‫برخی‬ ( ‫مجازی‬ ‫شبکه‬ ‫زیرساخت‬ ‫شبکه‬ ‫های‬ ‫جنبه‬ ‫تمام‬ VNI ( ‫فیزیکی‬ ‫شبکه‬ ‫زیرساخت‬ ‫دسترسی‬ ‫الیه‬ ‫های‬ ‫جنبه‬ ‫و‬ ) PNI ‫محیط‬ ‫در‬ ‫را‬ ) OpenStack .‫کند‬ ‫می‬ ‫مدیریت‬ ‫شبکه‬ OpenStack ‫خصوصی‬ ‫شبکه‬ ‫و‬ ‫فایروال‬ ‫مانند‬ ‫خدماتی‬ ‫شامل‬ ‫است‬ ‫ممکن‬ ‫که‬ ‫کنند‬ ‫ایجاد‬ ‫پیشرفته‬ ‫مجازی‬ ‫شبکه‬ ‫‌های‬ ‫ی‬‫توپولوژ‬ ‫تا‬ ‫‌سازد‬ ‫ی‬‫م‬ ‫قادر‬ ‫را‬ ‫‌ها‬ ‫ه‬‫پروژ‬ ( ‫مجازی‬ VPN .‫باشد‬ ) ‫های‬ ‫آدرس‬ ‫تا‬ ‫دهد‬ ‫می‬ ‫اجازه‬ ‫نوترون‬ IP ‫یا‬ ‫ثابت‬ DHCP ‫های‬ ‫آدرس‬ ‫به‬ ‫همچنین‬ .‫شود‬ ‫داده‬ ‫اختصاص‬ IP ‫مسیر‬ ‫تغییر‬ ‫پویا‬ ‫صورت‬ ‫به‬ ‫ترافیک‬ ‫تا‬ ‫دهد‬ ‫می‬ ‫اجازه‬ ‫شناور‬ .‫دهد‬ ( ‫‌افزار‬ ‫م‬‫نر‬ ‫با‬ ‫‌شده‬ ‫ف‬‫تعری‬ ‫‌های‬ ‫ه‬‫شبک‬ ‫‌های‬ ‫ی‬‫فناور‬ ‫از‬ ‫‌توانند‬ ‫ی‬‫م‬ ‫کاربران‬ SDN ‫مانند‬ ) OpenFlow - ‫‌نشینی‬ ‫ه‬‫اجار‬ ‫چند‬ ‫از‬ ‫پشتیبانی‬ ‫برای‬ - multi tenancy ‫و‬ ‫شبکه‬ .‫کنند‬ ‫استفاده‬ ‫پذیری‬ ‫مقیاس‬ OpenStack ( ‫نفوذ‬ ‫تشخیص‬ ‫‌های‬ ‫م‬‫سیست‬ ‫مانند‬ - ‫کند‬ ‫مدیریت‬ ‫و‬ ‫مستقر‬ ‫را‬ ‫اضافی‬ ‫شبکه‬ ‫خدمات‬ ‫‌تواند‬ ‫ی‬‫م‬ IDS ،‫بار‬ ‫تعادل‬ ،) ( ‫مجازی‬ ‫خصوصی‬ ‫‌های‬ ‫ه‬‫شبک‬ ‫و‬ ‫‌ها‬ ‫ل‬‫فایروا‬ VPN .)
  • 25.
    ‫مستاجری‬ ‫چند‬ :‫انگلیسی‬ ‫(به‬ Multitenancy ‫یک‬.‫دهند‬ ‫می‬ ‫ارائه‬ ‫سرویس‬ ‫صورت‬ ‫به‬ ‫را‬ ‫‌افزار‬ ‫م‬‫نر‬ ‫که‬ ‫است‬ ‫سیستمهای‬ ‫معماری‬ ‫طراحی‬ ‫در‬ ‫ای‬ ‫شیوه‬ ‫به‬ ‫اشاره‬ ) ‫یک‬ ‫از‬ ‫کاربر‬ ‫هر‬ ‫اینکه‬ ‫جای‬ ‫به‬ .‫گذارند‬ ‫می‬ ‫اشتراک‬ ‫به‬ )‫سرویس‬ ‫‌های‬ ‫ی‬‫(مشتر‬ ‫کنندگان‬ ‫اجاره‬ ‫از‬ ‫گروهی‬ ‫بین‬ ‫را‬ ‫برنامه‬ ‫اجرای‬ ‫حال‬ ‫در‬ ‫نمونه‬ ‫یک‬ ‫مستاجری‬ ‫چند‬ ‫سیستم‬ .‫‌شود‬ ‫ی‬‫م‬ ‫گذارده‬ ‫اشتراک‬ ‫به‬ ‫کاربر‬ ‫چندین‬ ‫بین‬ ‫نمونه‬ ‫این‬ ،‫کند‬ ‫استفاده‬ ‫اختصاصی‬ ‫برنامه‬ ‫اجرای‬ ‫حال‬ ‫در‬ ‫نمونه‬ .‫دهد‬ ‫می‬ ‫ارائه‬ ‫خدمات‬ ‫مستأجر‬ ‫چندین‬ ‫به‬ ‫و‬ ‫شود‬ ‫می‬ ‫اجرا‬ ‫سرور‬ ‫یک‬ ‫روی‬ ‫بر‬ ‫افزار‬ ‫نرم‬ ‫از‬ ‫نمونه‬ ‫یک‬ ‫آن‬ ‫در‬ ‫که‬ ‫است‬ ‫افزاری‬ ‫نرم‬ ‫معماری‬ ‫یک‬ ‫افزار‬ ‫نرم‬ ‫ای‬ ‫اجاره‬ ‫چند‬ ‫دسترسی‬ ‫که‬ ‫است‬ ‫کاربران‬ ‫از‬ ‫گروهی‬ ‫مستاجر‬ .)"‫"منزوی‬ ‫یا‬ "‫"اختصاصی‬ ‫جای‬ ‫(به‬ ‫هستند‬ "‫شده‬ ‫گذاشته‬ ‫اشتراک‬ ‫"به‬ ،‫‌اند‬ ‫ه‬‫شد‬ ‫طراحی‬ ‫شکل‬ ‫این‬ ‫به‬ ‫که‬ ‫‌هایی‬ ‫م‬‫سیست‬ ‫ارائه‬ ‫را‬ ‫نمونه‬ ‫از‬ ‫اختصاصی‬ ‫سهم‬ ‫مستاجر‬ ‫هر‬ ‫به‬ ‫تا‬ ‫است‬ ‫شده‬ ‫طراحی‬ ‫افزاری‬ ‫نرم‬ ‫برنامه‬ ‫یک‬ ،‫مستاجر‬ ‫چند‬ ‫معماری‬ ‫با‬ .‫دارند‬ ‫افزار‬ ‫نرم‬ ‫نمونه‬ ‫به‬ ‫خاص‬ ‫امتیازات‬ ‫با‬ ‫مشترکی‬ ،‫است‬ ‫تضاد‬ ‫در‬ ‫ای‬ ‫نمونه‬ ‫چند‬ ‫های‬ ‫معماری‬ ‫با‬ ‫ای‬ ‫اجاره‬ ‫چند‬ .‫کاربردی‬ ‫غیر‬ ‫های‬ ‫ویژگی‬ ‫و‬ ‫مستاجر‬ ‫فردی‬ ‫عملکرد‬ ،‫کاربر‬ ‫مدیریت‬ ،‫پیکربندی‬ ،‫آن‬ ‫های‬ ‫داده‬ ‫جمله‬ ‫از‬ - ‫دهد‬ .‫کنند‬ ‫می‬ ‫عمل‬ ‫مختلف‬ ‫مستاجرین‬ ‫از‬ ‫نمایندگی‬ ‫به‬ ‫جداگانه‬ ‫افزاری‬ ‫نرم‬ ‫های‬ ‫نمونه‬ ‫که‬ ‫جایی‬ Timesharing ‫دهه‬ ‫از‬ : 1960 ‫از‬ ‫همچنین‬ ‫آنها‬ ‫اغلب‬ .‫دادند‬ ‫اجاره‬ )‫زمان‬ ‫(تقسیم‬ ‫اصلی‬ ‫های‬ ‫رایانه‬ ‫در‬ ‫را‬ ‫پردازش‬ ‫و‬ ‫فضا‬ ، ‫محاسبات‬ ‫های‬ ‫هزینه‬ ‫کاهش‬ ‫برای‬ ‫ها‬ ‫شرکت‬ ، ‫شناسه‬ ‫این‬ ‫براساس‬ .‫مشتری‬ ‫حساب‬ ‫شناسه‬ ‫کردن‬ ‫مشخص‬ ‫برای‬ ‫سیستم‬ ‫به‬ ‫ورود‬ ‫صفحه‬ ‫در‬ ‫جداگانه‬ ‫ورودی‬ ‫قسمت‬ ‫یک‬ ‫با‬ ، ‫کنند‬ ‫می‬ ‫استفاده‬ ‫موجود‬ ‫های‬ ‫برنامه‬ ‫برای‬ ‫را‬ ‫شخصی‬ ‫مشتریان‬ ‫توانند‬ ‫می‬ ‫اصلی‬ ‫حسابداران‬ CPU .‫کنند‬ ‫شارژ‬ ‫واقع‬ ‫در‬ ‫نوار‬/‫دیسک‬ ‫از‬ ‫استفاده‬ ‫و‬ ‫حافظه‬ ، ‫دهه‬ ‫از‬ :‫میزبان‬ ‫های‬ ‫برنامه‬ 1990 ( ‫سنتی‬ ‫های‬ ‫برنامه‬ ‫خدمات‬ ‫دهندگان‬ ‫ارائه‬ ASP )‫زمان‬ ‫آن‬ ‫در‬ ‫(موجود‬ ‫میزبان‬ ‫های‬ ‫برنامه‬ ‫میزبان‬ ‫خود‬ ‫مشتریان‬ ‫از‬ ‫نمایندگی‬ ‫به‬ ‫که‬ ) ، ‫اصلی‬ ‫برنامه‬ ‫محدودیت‬ ‫به‬ ‫بسته‬ .‫بودند‬ ASP ‫همان‬ ‫در‬ ‫ها‬ ‫برنامه‬ ‫از‬ ‫نمونه‬ ‫چندین‬ ‫(اگر‬ ‫کنند‬ ‫میزبان‬ ‫جداگانه‬ ‫های‬ ‫دستگاه‬ ‫در‬ ‫را‬ ‫میزبان‬ ‫های‬ ‫برنامه‬ ‫شدند‬ ‫مجبور‬ ‫ها‬ ‫هزینه‬ ‫با‬ ‫را‬ ‫مشابه‬ ‫سرویس‬ ‫یک‬ ‫که‬ ‫دهد‬ ‫می‬ ‫نشان‬ ‫را‬ ‫تر‬ ‫بالغ‬ ‫معماری‬ ‫یک‬ ‫منظوره‬ ‫چند‬ ‫های‬ ‫برنامه‬ .‫جداگانه‬ ‫فرآیندهای‬ ‫عنوان‬ ‫به‬ ‫یا‬ )‫نباشند‬ ‫اجرا‬ ‫قابل‬ ‫فیزیکی‬ ‫دستگاه‬ .‫کند‬ ‫می‬ ‫پذیر‬ ‫امکان‬ ‫تر‬ ‫پایین‬ ‫عملیاتی‬ ‫(مانند‬ ‫گرا‬ ‫کننده‬ ‫مصرف‬ ‫محبوب‬ ‫وب‬ ‫های‬ ‫برنامه‬ :‫وب‬ ‫های‬ ‫برنامه‬ Hotmail ‫برنامه‬ .‫است‬ ‫شده‬ ‫تهیه‬ ، ‫شود‬ ‫می‬ ‫ارائه‬ ‫مشتریان‬ ‫همه‬ ‫به‬ ‫که‬ ‫واحد‬ ‫برنامه‬ ‫نمونه‬ ‫یک‬ ‫با‬ ) .‫دهد‬ ‫می‬ ‫ارائه‬ ‫مشتری‬ ‫سازمان‬ )ً ‫ال‬‫(مث‬ ‫داخل‬ ‫در‬ ‫کاربران‬ ‫های‬ ‫گروه‬ ‫به‬ ‫را‬ ‫اضافی‬ ‫سازی‬ ‫سفارشی‬ ‫و‬ ‫دهد‬ ‫می‬ ‫نشان‬ ‫را‬ ‫مدل‬ ‫این‬ ‫از‬ ‫طبیعی‬ ‫تکامل‬ ‫یک‬ ‫منظوره‬ ‫چند‬ ‫های‬ ‫سازی‬ ‫مجازی‬ ‫از‬ ‫تمایز‬ .‫شوند‬ ‫می‬ ‫اجرا‬ ‫عامل‬ ‫سیستم‬ ‫همان‬ ‫در‬ ، ‫داده‬ ‫ذخیره‬ ‫مکانیسم‬ ‫همان‬ ‫با‬ ، ‫افزار‬ ‫سخت‬ ‫همان‬ ‫در‬ ، ‫عامل‬ ‫سیستم‬ ‫همان‬ ‫با‬ ‫مشتری‬ ‫چندین‬ ، ‫منظوره‬ ‫چند‬ ‫محیط‬ ‫یک‬ ‫در‬ ‫در‬ ‫که‬ ‫سازی‬ ‫مجازی‬ ‫با‬ ‫را‬ ‫این‬ .‫بینند‬ ‫نمی‬ ‫یا‬ ‫گذارند‬ ‫نمی‬ ‫اشتراک‬ ‫به‬ ‫را‬ ‫یکدیگر‬ ‫های‬ ‫داده‬ ‫مشتریان‬ ‫بنابراین‬ ، ‫آید‬ ‫می‬ ‫دست‬ ‫به‬ ‫برنامه‬ ‫طراحی‬ ‫هنگام‬ ‫در‬ ‫مشتریان‬ ‫بین‬ ‫تمایز‬ ‫‌شوند‬ ‫ی‬‫م‬ ‫مقایسه‬ ‫یافته‬ ‫تغییر‬ ‫اجزای‬ ‫آن‬ .‫شود‬ ‫اجرا‬ ‫جداگانه‬ ‫مجازی‬ ‫ماشین‬ ‫یک‬ ‫روی‬ ‫که‬ ‫کند‬ ‫می‬ ‫فراهم‬ ‫مشتری‬ ‫برنامه‬ ‫هر‬ ‫برای‬ ‫را‬ ‫امکان‬ ‫این‬ ‫و‬ ‫رقابتی‬ ‫تمایز‬ ‫افزایش‬ ‫حال‬ ‫در‬ ‫روز‬ ‫به‬ ‫روز‬ ‫چندتایی‬ ‫از‬ ‫استفاده‬ .‫کنند‬ ‫می‬ ‫استفاده‬ ‫رقابتی‬ ‫تمایز‬ ‫منبع‬ ‫عنوان‬ ‫به‬ ‫آن‬ ‫از‬ ‫و‬ ‫بخشند‬ ‫می‬ ‫ارتقا‬ ‫را‬ ‫چندتایی‬ ‫اصل‬ ‫فعال‬ ‫طور‬ ‫به‬ ‫ها‬ ‫شرکت‬ ‫از‬ ‫برخی‬ .‫است‬ ‫رایانه‬ ‫ورودی‬ ‫وسایل‬ ‫‌ترین‬ ‫ه‬‫استفاد‬ ‫پر‬ ‫از‬ ‫یکی‬ ‫‌دی‬ ‫ی‬‫س‬ ‫‌اندازهای‬ ‫ه‬‫را‬ ‫که‬ ‫‌رسیم‬ ‫ی‬‫م‬ ‫روزگاری‬ ‫به‬ ،‫کنیم‬ ‫بررسی‬ ‫را‬ ‫ها‬ ‫کامپیوتر‬ ‫تاریخ‬ ‫و‬ ‫برگردیم‬ ‫اگر‬ ‫بر‬ ‫‌افزارها‬ ‫م‬‫نر‬ .‫بود‬ ‫امروز‬ ‫از‬ ‫متفاوت‬ ً ‫ال‬‫کام‬ ‫‌افزار‬ ‫م‬‫نر‬ ‫صنعت‬ ‫روزها‬ ‫آن‬ ،)‫باشند‬ ‫داشته‬ ‫ادعایی‬ ‫چنین‬ ‫هنوز‬ ‫هم‬ ‫برخی‬ ‫است‬ ‫ممکن‬ ‫چند‬ ‫(هر‬ ‫بودند‬ ‫اینترنت‬ ‫به‬ ‫دسترسی‬ ،‫دوره‬ ‫این‬ ‫از‬ ‫پس‬ .‫شوند‬ ‫نصب‬ ‫‌ها‬ ‫ه‬‫رایان‬ ‫روی‬ ‫بر‬ ‫‌توانستند‬ ‫ی‬‫م‬ ‫طریق‬ ‫این‬ ‫از‬ ‫که‬ ‫‌شد‬ ‫ی‬‫م‬ ‫فروخته‬ ‫‌ای‬ ‫ه‬‫فشرد‬ ‫‌های‬ ‫ح‬‫لو‬ ‫روی‬ ٔ ‫رایانه‬ ‫روی‬ ‫بر‬ ‫و‬ ‫بارگیری‬ ‫را‬ ‫‌افزار‬ ‫م‬‫نر‬ ‫باید‬ ‫مشتری‬ ،‫حاضر‬ ‫حال‬ ‫در‬ .‫شدند‬ ‫ناپدید‬ ‫آرامی‬ ‫به‬ ‫فشرده‬ ‫‌های‬ ‫ح‬‫لو‬ ‫و‬ ‫شد‬ ‫فراهم‬ ‫عمومی‬ ‫صورت‬ ‫به‬ ‫سریع‬ :‫انگلیسی‬ ‫(به‬ ‫سازمانی‬-‫درون‬ ،‫‌شود‬ ‫ی‬‫م‬ ‫نصب‬ ‫مشتریان‬ ‫‌های‬ ‫ه‬‫رایان‬ ‫روی‬ ‫بر‬ ‫که‬ ‫‌افزاری‬ ‫م‬‫نر‬ ‫چنین‬ .‫کند‬ ‫نصب‬ ‫خود‬ On-premises .‫‌شود‬ ‫ی‬‫م‬ ‫نامیده‬ )
  • 26.
    ‫‌های‬ ‫ه‬‫نسخ‬ ٔ ‫همه‬ ‫که‬‫دلیل‬ ‫این‬ ‫به‬ :‫است‬ ‫‌افزاری‬ ‫م‬‫نر‬ ‫ارتقاء‬ ‫فرایند‬ ،‫مثال‬ ‫یک‬ .‫داشت‬ ‫هم‬ ‫مشکل‬ ‫چند‬ ‫روش‬ ‫این‬ ‫اما‬ ،‫‌کرد‬ ‫ی‬‫م‬ ‫کار‬ ‫سیستم‬ ‫این‬ ‫اگرچه‬ .‫کرد‬ ‫روزرسانی‬ ‫به‬ ‫جداگانه‬ ‫را‬ ‫‌ها‬ ‫ه‬‫رایان‬ ‫این‬ ٔ ‫همه‬ ‫باید‬ ‫‌افزار‬ ‫م‬‫نر‬ ‫ارتقاء‬ ‫برای‬ ،‫است‬ ‫شده‬ ‫نصب‬ ‫مختلف‬ ‫‌های‬ ‫ه‬‫رایان‬ ‫روی‬ ‫بر‬ ‫‌افزار‬ ‫م‬‫نر‬ ‫در‬ ‫را‬ ‫‌ها‬ ‫ی‬‫‌روزرسان‬ ‫ه‬‫ب‬ ٔ ‫همه‬ ‫بتوانیم‬ ‫که‬ ‫ایده‬ ‫این‬ .‫آید‬ ‫پدید‬ ‫مستأجری‬-‫چند‬ ‫نام‬ ‫به‬ ‫جدیدی‬ ‫معماری‬ ‫تا‬ ‫داد‬ ‫هم‬ ‫دست‬ ‫به‬ ‫دست‬ ‫مشکالت‬ ‫این‬ ٔ ‫همه‬ .‫دهیم‬ ‫انجام‬ ‫مکان‬ ‫یک‬ ‫‌تواند‬ ‫ی‬‫م‬ ‫این‬ .‫‌دهد‬ ‫ی‬‫م‬ ‫مشابه‬ ‫‌های‬ ‫ه‬‫رایان‬ ‫روی‬ ‫بر‬ ‫را‬ ‫کاربردی‬ ‫‌افزار‬ ‫م‬‫نر‬ ‫یک‬ ‫از‬ ‫استفاده‬ ٔ ‫ه‬‫اجاز‬ )‫(مستأجرین‬ ‫رایانه‬ ‫متعدد‬ ‫کاربران‬ ‫به‬ ‫مستأجری‬-‫چند‬ :‫شود‬ ‫انجام‬ ‫روش‬ ‫دو‬ ‫به‬ 1 . ‫چندگانه‬ ‫‌های‬ ‫ه‬‫نمون‬ 2 . ‫مشترک‬ ٔ ‫نمونه‬ :‫انگلیسی‬ ‫(به‬ ‫نمونه‬ ‫برنامه‬ ‫یک‬ ،‫مجازی‬ ‫‌های‬ ‫ن‬‫ماشی‬ ‫از‬ ‫استفاده‬ ‫با‬ ،‫چندگانه‬ ‫‌های‬ ‫ه‬‫نمون‬ ‫روش‬ ‫مثال‬ ‫برای‬ Instance ‫اجرا‬ ‫کاربر‬ ‫هر‬ ‫برای‬ ‫را‬ ) .‫دارد‬ ‫نیاز‬ ‫جداگانه‬ ‫فضای‬ ‫اختصاص‬ ‫به‬ ‫نمونه‬ ‫هر‬ ‫که‬ ‫است‬ ‫منابع‬ ‫به‬ ‫نیاز‬ ،‫روش‬ ‫این‬ ‫بدیهی‬ ‫مشکل‬ .‫‌کند‬ ‫ی‬‫م‬ ‫ارتقاء‬ ‫برای‬ ‫که‬ ‫معناست‬ ‫این‬ ‫به‬ ‫این‬ .‫‌گذارد‬ ‫ی‬‫م‬ ‫اشتراک‬ ‫به‬ ‫کاربر‬ ‫چندین‬ ‫میان‬ ‫در‬ ‫را‬ ‫‌داده‬ ‫ه‬‫پایگا‬ ‫و‬ ‫‌افزار‬ ‫م‬‫نر‬ ‫از‬ ‫نمونه‬ ‫یک‬ ،‫اشتراکی‬ ٔ ‫نمونه‬ ‫روش‬ ‫مزیت‬ ‫یک‬ ‫تنها‬ ‫این‬ ‫البته‬ .‫کند‬ ‫‌جویی‬ ‫ه‬‫صرف‬ ،‫زمان‬ ‫و‬ ‫پول‬ ‫در‬ ‫‌تواند‬ ‫ی‬‫م‬ ‫چقدر‬ ‫این‬ ‫که‬ ‫کنید‬ ‫تصور‬ ‫‌کنیم‬ ‫ی‬‫م‬ ‫روز‬ ‫به‬ ‫را‬ ‫نمونه‬ ‫یک‬ ‫تنها‬ ‫‌افزاری‬ ‫م‬‫نر‬ — .‫است‬ ‌ ‫ی‬‫مستأجر‬-‫تک‬ ‫‌افزار‬ ‫م‬‫نر‬ ‫یک‬ ‫جای‬ ‫به‬ ‫مستأجری‬-‫چند‬ ‫‌افزار‬ ‫م‬‫نر‬ ‫یک‬ ‫اجرای‬ ( ‫سرویس‬-‫عنوان‬-‫به‬-‫‌افزار‬ ‫م‬‫نر‬ ‫مدل‬ SaaS ‫ارائه‬ ‫کاربران‬ ‫از‬ ‫زیادی‬ ‫تعداد‬ ‫برای‬ ‫را‬ ‫‌افزاری‬ ‫م‬‫نر‬ ‫بستر‬ ‫یک‬ ‫که‬ ‫طوری‬ ‫به‬ ‫‌کند‬ ‫ی‬‫م‬ ‫استفاده‬ ‫‌ای‬ ‫ی‬‫معمار‬ ‫چنین‬ ‫از‬ ‫نیز‬ ‫ابری‬ ‫رایانش‬ ‫در‬ ) .‫‌شود‬ ‫ی‬‫م‬ ‫یاد‬ ‫ابری‬ ‫رایانش‬ ‫مزایای‬ ‫از‬ ‫یکی‬ ‫عنوان‬ ‫به‬ ‫مستأجری‬-‫چند‬ ‫از‬ ‫خاطر‬ ‫همین‬ ‫به‬ .‫‌کند‬ ‫ی‬‫م‬
  • 27.
    Cinder ‫سرویس‬ OpenStack Block Storage ‫مجازی‬‫های‬ ‫ماشین‬ ‫به‬ ‫حجم‬ ‫ارائه‬ ‫برای‬ Nova، Ironic .‫است‬ ‫دیگر‬ ‫موارد‬ ‫و‬ ‫کانتینرها‬ ، Cinder ‫بلوک‬ ‫سازی‬ ‫ذخیره‬ ‫کامپوننت‬ ‫عنوان‬ ‫به‬ OpenStack ‫به‬ ‫دسترسی‬ ‫و‬ ‫کردن‬ ‫پیدا‬ ‫برای‬ ‫سنتی‬ ‫‌های‬ ‫ش‬‫رو‬ ‫مشابه‬ ‫به‬ ‫و‬ ‫‌شود‬ ‫ی‬‫م‬ ‫شناخته‬ .‫‌کند‬ ‫ی‬‫م‬ ‫کار‬ ‫درایو‬ ‫یا‬ ‫دیسک‬ ‫روی‬ ‫خاص‬ ‫‌های‬ ‫ن‬‫مکا‬ ‫‌واقع‬ ‫ر‬‫د‬ Component ‫سازی‬ ‫ذخیره‬ block ‫مکان‬ ‫به‬ ‫بود‬ ‫خواهد‬ ‫قادر‬ ‫کامپیوتر‬ ‫که‬ ‫است‬ ‫این‬ ‫سنتی‬ ‫مفهوم‬ ‫شبیه‬ ‫بیشتر‬ ‫که‬ ‫است‬ ‫اطالعاتی‬ ‫های‬ ‫مزیت‬ ‫از‬ .‫باشد‬ ‫داشته‬ ‫دسترسی‬ ‫هارد‬ ‫روی‬ ‫مختلف‬ ‫های‬ Cinder ‫به‬ ‫اتصال‬ ‫توانایی‬ CEPH، SAN ‫هارد‬ ‫و‬ Local .‫باشد‬ ‫می‬
  • 28.
    Ironic ‫پروژه‬ ‫یک‬ OpenStack ‫جای‬ ‫به‬‫که‬ ‫است‬ Virtual machine ،‫ها‬ Baremetal machine ‫نقش‬ ‫نوعی‬ ‫به‬ ‫و‬ ‫کند‬ ‫می‬ ‫فراهم‬ ‫را‬ ‫ها‬ Hypervisor ‫از‬ ‫بخشی‬ ‫ابتدا‬ ‫در‬ ‫پروژه‬ ‫این‬ .‫کند‬ ‫می‬ ‫حذف‬ ‫را‬ Nova Baremetal driver ‫توسعه‬ ‫مستقل‬ ‫پروژه‬ ‫یک‬ ‫عنوان‬ ‫به‬ ‫بعدها‬ ‫اما‬ ‫بود‬ .‫یافت‬ ‫یک‬ ‫صورت‬ ‫به‬ ‫پروژه‬ ‫این‬ bare-metal hypervisor API ‫پیش‬ ‫طور‬ ‫به‬ .‫شود‬ ‫می‬ ‫شناخته‬ ‫آن‬ ‫با‬ ‫مرتبط‬ ‫های‬ ‫پالگین‬ ‫از‬ ‫ای‬ ‫مجموعه‬ ‫و‬ ،‫فرض‬ PXE ‫و‬ IPMI ‫اما‬ .‫کند‬ ‫می‬ ‫استفاده‬ ‫ها‬ ‫ماشین‬ ‫کردن‬ ‫وخاموش‬ ‫روشن‬ ‫و‬ ‫کردن‬ ‫فراهم‬ ‫برای‬ ‫ها‬ ‫آن‬ ‫از‬ ‫و‬ ‫دارد‬ ‫اختیار‬ ‫در‬ ‫هم‬ ‫با‬ ‫را‬ Ironic ‫های‬ ‫پالگین‬ ‫با‬ ‫یافتن‬ ‫گسترش‬ ‫و‬ ‫پشتیبانی‬ ‫قابلیت‬ vendor-specific .‫دارد‬ ‫را‬ ‫جدید‬ ‫های‬ ‫قابلیت‬ ‫اجرای‬ ‫برای‬ OpenStack bare metal provisioning ‫نام‬ ‫با‬ Ironic ‫برنامه‬ ‫یک‬ OpenStack ‫‌های‬ ‫ن‬‫ماشی‬ ‫ارائه‬ ‫آن‬ ‫هدف‬ ‫که‬ ‫است‬ ‫یکپارچه‬ bare metal ‫‌سازی‬ ‫ه‬‫پیاد‬ ‫‌واقع‬ ‫ر‬‫د‬ . ‫میباشد‬ baremetal as a service ‫درایور‬ ‫از‬ ‫که‬ ‫است‬ ‫مجازی‬ ‫‌های‬ ‫ن‬‫ماشی‬ ‫جای‬ ‫به‬ Nova baremetal ‫بهتر‬ .‫‌اند‬ ‫ه‬‫شد‬ ‫جدا‬ ‫یک‬ ‫عنوان‬ ‫به‬ ‫است‬ API ‫‌افزار‬ ‫ت‬‫سخ‬ ‫و‬ ‫هایپروایزرها‬ ‫با‬ ‫که‬ ‫شود‬ ‫گرفته‬ ‫نظر‬ ‫در‬ ‫ها‬ ‫پالگین‬ ‫از‬ ‫ای‬ ‫مجموعه‬ ‫و‬ bare metal ‫‌طور‬ ‫ه‬‫ب‬ .‫دارند‬ ‫تعامل‬ ‫از‬ ،‫‌فرض‬ ‫ش‬‫پی‬ PXE ‫و‬ IPMI ‫اما‬ ،‫‌کند‬ ‫ی‬‫م‬ ‫استفاده‬ ‫‌ها‬ ‫ن‬‫ماشی‬ ‫کردن‬ ‫خاموش‬/‫روشن‬ ‫و‬ ‫تهیه‬ ‫برای‬ Ironic ‫نیز‬ ‫فروشنده‬ ‫خاص‬ ‫‌های‬ ‫ه‬‫افزون‬ ‫از‬ .‫کنند‬ ‫‌سازی‬ ‫ه‬‫پیاد‬ ‫را‬ ‫اضافی‬ ‫عملکردهای‬ ‫است‬ ‫ممکن‬ ‫که‬ ‫‌کند‬ ‫ی‬‫م‬ ‫پشتیبانی‬ Ironic ‫پروژه‬ ‫یک‬ OpenStack ‫‌های‬ ‫ن‬‫ماشی‬ ‫که‬ ‫است‬ bare metal ‫به‬ ‫یا‬ ‫مستقل‬ ‫طور‬ ‫به‬ ‫است‬ ‫ممکن‬ .‫‌کند‬ ‫ی‬‫م‬ ‫فراهم‬ ‫را‬ )‫مجازی‬ ‫خالف‬ ‫(بر‬ ‫از‬ ‫بخشی‬ ‫عنوان‬ OpenStack Cloud ‫خدمات‬ ‫با‬ ‫و‬ ‫شود‬ ‫استفاده‬ OpenStack Identity (keystone)، Compute (nova)، Network ،)‫(نوترون‬ Image ‫و‬ )‫(نگاه‬ Object (swift) .‫شود‬ ‫ادغام‬ ‫سرویس‬ ‫که‬ ‫هنگامی‬ Bare Metal ‫خدمات‬ ‫با‬ ‫مناسب‬ ‫طور‬ ‫به‬ Compute ‫و‬ Network ‫و‬ ‫مجازی‬ ‫‌های‬ ‫ن‬‫ماشی‬ ‫ارائه‬ ‫امکان‬ ،‫باشد‬ ‫شده‬ ‫پیکربندی‬ ‫طریق‬ ‫از‬ ‫فیزیکی‬ API ‫سرویس‬ Compute ‫مختلف‬ ‫های‬ ‫ویژگی‬ ‫از‬ ‫ناشی‬ ‫که‬ ‫است‬ ‫محدود‬ ‫نمونه‬ ‫اقدامات‬ ‫مجموعه‬ ،‫حال‬ ‫این‬ ‫با‬ .‫دارد‬ ‫وجود‬ ‫نمونه‬ ‫یک‬ ‫روی‬ ‫بر‬ ‫توان‬ ‫نمی‬ ‫را‬ ‫زنده‬ ‫مهاجرت‬ ،‫مثال‬ ‫عنوان‬ ‫به‬ .‫است‬ ‫سوئیچ‬ ‫افزار‬ ‫سخت‬ ‫و‬ ‫فیزیکی‬ ‫سرورهای‬ bare metal .‫داد‬ ‫انجام‬ ‫اتصال‬ ‫قابل‬ ‫درایور‬ ‫معماری‬ Ironic ‫ممکن‬ ‫که‬ ‫دهند‬ ‫مشارکت‬ ‫و‬ ‫بنویسند‬ ‫را‬ ‫درایورهایی‬ ‫تا‬ ‫دهد‬ ‫می‬ ‫اجازه‬ ‫افزار‬ ‫سخت‬ ‫فروشندگان‬ ‫به‬ ‫همچنین‬ .‫است‬ ‫نشده‬ ‫ارائه‬ ‫جامعه‬ ‫درایورهای‬ ‫توسط‬ ‫که‬ ‫کند‬ ‫اضافه‬ ‫را‬ ‫عملکردی‬ ‫یا‬ ‫بخشد‬ ‫بهبود‬ ‫را‬ ‫عملکرد‬ ‫است‬
  • 29.
    ‫خدمات‬ discovery ‫برای‬ ‫را‬ ‫تحویل‬‫و‬ ‫شدن‬ ‫رجیستر‬ ، Image .‫کند‬ ‫می‬ ‫فراهم‬ ‫دیسک‬ ‫و‬ ‫سرور‬ ‫های‬ Image ‫به‬ ‫قالب‬ ‫عنوان‬ ‫به‬ ‫شده‬ ‫ذخیره‬ ‫های‬ ‫نامحدودی‬ ‫تعداد‬ ‫کردن‬ ‫فهرست‬ ‫و‬ ‫ذخیره‬ ‫برای‬ ‫توانند‬ ‫می‬ ‫همچنین‬ ‫و‬ ‫رفته‬ ‫کار‬ Backup .‫شوند‬ ‫استفاده‬ Glance ‫این‬ ‫تخصیص‬ ‫در‬ image ‫عنوان‬ ‫به‬ ‫ها‬ Template .‫‌کند‬ ‫ی‬‫م‬ ‫کمک‬ ‫مجازی‬ ‫ماشین‬ ‫جدید‬ ‫های‬ ‫نمونه‬ ‫اختصاص‬ ‫هنگام‬ ‫در‬
  • 30.
    Swift ‫سازی‬ ‫ذخیره‬ ‫سیستم‬‫یک‬ Scalable ‫و‬ Redundant ‫های‬ ‫سرور‬ ‫سراسر‬ ‫در‬ ‫که‬ ‫ای‬ ‫چندگانه‬ ‫های‬ ‫دیسک‬ ‫روی‬ ‫ها‬ ‫فایل‬ ‫و‬ ‫اشیا‬ .‫است‬ ‫سراسر‬ ‫در‬ ‫یکپارچگی‬ ‫و‬ ‫شدن‬ ‫کپی‬ ‫و‬ ‫تکرار‬ ‫از‬ ‫است‬ ‫موظف‬ ‫استک‬ ‫اپن‬ ‫افزار‬ ‫نرم‬ ‫و‬ ‫شوند‬ ‫می‬ ‫ذخیره‬ ‫هستند‬ ‫پخش‬ ‫داده‬ ‫مرکز‬ Cluster ‫اطمینان‬ .‫کند‬ ‫حاصل‬ Cluster ‫یا‬ ‫سرور‬ ‫یک‬ ‫خرابی‬ ‫صورت‬ ‫در‬ .‫یابند‬ ‫می‬ ‫گسترش‬ ‫افقی‬ ‫صورت‬ ‫به‬ ‫جدید‬ ‫های‬ ‫سرور‬ ‫کردن‬ ‫اضافه‬ ‫با‬ ‫سادگی‬ ‫به‬ ‫سازی‬ ‫ذخیره‬ ‫های‬ ،‫دیسک‬ ‫هارد‬ OpenStack ‫در‬ ‫جدید‬ ‫هایی‬ ‫مکان‬ ‫به‬ ‫فعال‬ ‫های‬ ‫گره‬ ‫دیگر‬ ‫از‬ ‫را‬ ‫آن‬ ‫محتوای‬ Cluster .‫کند‬ ‫می‬ ‫کپی‬ Swift ‫سازی‬ ‫ذخیره‬ ‫سیستم‬ OpenStack ‫طریق‬ ‫از‬ ‫اشیاء‬ ‫و‬ ‫پرونده‬ ‫به‬ ‫مراجعه‬ ‫جای‬ ‫به‬ .‫‌شود‬ ‫ی‬‫م‬ ‫استفاده‬ ‫‌ها‬ ‫ه‬‫پروند‬ ‫و‬ ‫اشیاء‬ ‫ذخیره‬ ‫برای‬ ‫و‬ ‫است‬ ‫اطالعات‬ ‫قطعه‬ ‫یا‬ ‫پرونده‬ ‫یک‬ ‫به‬ ‫که‬ ،‫کنند‬ ‫مراجعه‬ ‫آنها‬ ‫به‬ ‫فرد‬ ‫به‬ ‫منحصر‬ ‫شناسه‬ ‫یک‬ ‫طریق‬ ‫از‬ ‫آن‬ ‫جای‬ ‫به‬ ‫‌توانند‬ ‫ی‬‫م‬ ‫دهندگان‬ ‫توسعه‬ ،‫مسیر‬ ‫به‬ ‫طریق‬ ‫این‬ ‫از‬ ‫و‬ ‫‌کند‬ ‫ی‬‫م‬ ‫اشاره‬ OpenStack ‫تالش‬ ‫کاهش‬ ‫باعث‬ ‫این‬ .‫کند‬ ‫مدیریت‬ ،‫است‬ ‫الزم‬ ‫ها‬ ‫فایل‬ ‫ذخیره‬ ‫برای‬ ‫را‬ ‫محلی‬ ‫تا‬ ‫‌دهد‬ ‫ی‬‫م‬ ‫اجازه‬ ‫از‬ ،‫شبکه‬ ‫رفتن‬ ‫بین‬ ‫از‬ ‫یا‬ ‫دستگاه‬ ‫خرابی‬ ‫صورت‬ ‫در‬ ‫همچنین‬ .‫شود‬ ‫می‬ ‫سازی‬ ‫ذخیره‬ ‫فضای‬ ‫توزیع‬ ‫از‬ ‫نگرانی‬ ‫و‬ ‫درک‬ ‫برای‬ ‫دهندگان‬ ‫توسعه‬ .‫‌کنید‬ ‫ی‬‫م‬ ‫حاصل‬ ‫اطمینان‬ ‫ها‬ ‫داده‬ ‫شدن‬ ‫گیری‬ ‫پشتیبان‬
  • 31.
    Openstack Storlets ‫برای‬ ‫افزودنی‬‫برنامه‬ ‫یک‬ Openstack Swift ‫نام‬ ‫به‬ - ‫کاربر‬ ‫توسط‬ ‫شده‬ ‫تعریف‬ ‫محاسبات‬ ‫اجرای‬ ‫قابلیت‬ ‫با‬ storlets - ‫کانتینرهای‬ ‫از‬ ‫استفاده‬ ‫طریق‬ ‫از‬ ‫ایزوله‬ ‫و‬ ‫ایمن‬ ‫روشی‬ ‫به‬ ‫ذخیره‬ ‫شی‬ ‫داخل‬ ‫در‬ Docker .‫است‬ storlet ‫شده‬ ‫بندی‬ ‫بسته‬ ‫و‬ ‫شده‬ ‫کامپایل‬ ‫کد‬ ‫یک‬ ‫فایل‬ ‫یک‬ ً ‫ال‬‫(مث‬ jar ‫در‬ ‫دیگری‬ ‫شیء‬ ‫هر‬ ‫مانند‬ ‫تواند‬ ‫می‬ ‫که‬ ‫است‬ ) Swift ،‫آپلود‬ ‫از‬ ‫پس‬ .‫شود‬ ‫بارگذاری‬ storlet ‫در‬ ‫داده‬ ‫اشیاء‬ ‫روی‬ ‫توان‬ ‫می‬ ‫را‬ ‫کرد‬ ‫فراخوانی‬ ‫سوئیفت‬
  • 32.
    Keystone ‫کاربران‬ ‫از‬ ‫مرکزی‬‫دایرکتوری‬ ‫یک‬ Openstack ‫به‬ ‫سیستم‬ ‫این‬ .‫کند‬ ‫می‬ ‫فراهم‬ ،‫دارند‬ ‫دسترسی‬ ‫ها‬ ‫آن‬ ‫به‬ ‫که‬ ‫هایی‬ ‫سرویس‬ ‫و‬ ‫مانند‬ ‫موجود‬ ‫دایرکتوری‬ ‫های‬ ‫سرویس‬ ‫با‬ ‫تواند‬ ‫می‬ ‫و‬ ‫کند‬ ‫می‬ ‫عمل‬ ‫ابر‬ ‫عامل‬ ‫سیستم‬ ‫در‬ ‫مشترک‬ ‫هویت‬ ‫تأیید‬ ‫سیستم‬ ‫یک‬ ‫عنوان‬ LDAP .‫شود‬ ‫ادغام‬ Keystne ‫ابر‬ ‫کاربران‬ ‫کلیه‬ ‫برای‬ ‫مرکزی‬ ‫لیست‬ ‫یک‬ ‫شامل‬ ً‫ا‬‫اساس‬ .‫‌دهد‬ ‫ی‬‫م‬ ‫ارائه‬ ‫کاربران‬ ‫همه‬ ‫برای‬ ‫را‬ ‫هویتی‬ ‫های‬ ‫سرویس‬ OpenStack ‫است‬ ‫دسترس‬ ‫قابل‬ ‫‌های‬ ‫س‬‫سروی‬ ‫در‬ ‫که‬ OpenStack ‫نویسان‬ ‫برنامه‬ ‫به‬ ‫که‬ ‫‌کند‬ ‫ی‬‫م‬ ‫فراهم‬ ‫متعدد‬ ‫های‬ ‫دسترسی‬ ‫برای‬ ‫را‬ ‫امکان‬ ‫این‬ .‫‌شوند‬ ‫ی‬‫م‬ ‫مپ‬ ‫به‬ ‫را‬ ‫خود‬ ‫کاربر‬ ‫فعلی‬ ‫دسترسی‬ ‫اینکه‬ ‫اجازه‬ Keystone .‫‌دهد‬ ‫ی‬‫م‬ ‫را‬ ،‫کنند‬ ‫مپ‬ ‫این‬ ‫در‬ ‫دارند‬ ‫وجود‬ ‫ما‬ ‫استک‬ ‫اوپن‬ ‫ابری‬ ‫فضای‬ ‫در‬ ‫که‬ ‫یوزرهایی‬ ‫تمام‬ ‫از‬ ‫مرکزی‬ ‫لیست‬ ‫یک‬ ‫واقع‬ ‫در‬ Component ‫های‬ ‫دسترسی‬ ‫و‬ ‫دارد‬ ‫قرار‬ ‫به‬ ‫کاربران‬ Component ‫این‬ ‫طریق‬ ‫از‬ ‫مختلف‬ ‫های‬ Component .‫شود‬ ‫می‬ ‫اعطا‬
  • 33.
    Horizon ‫طراحی‬ ‫این‬ .‫کند‬‫می‬ ‫فراهم‬ ‫کاربران‬ ‫برای‬ ‫ابری‬ ‫فضای‬ ‫خدمات‬ ‫اتوماتیک‬ ‫گسترش‬ ‫و‬ ‫دسترسی‬ ‫برای‬ ‫گرافیکی‬ ‫کاربری‬ ‫رابط‬ ‫یک‬ .‫است‬ ‫مدیریتی‬ ‫ابزارهای‬ ‫و‬ ‫نظارت‬ ،‫صورتحساب‬ ‫محاسبه‬ ‫مانند‬ ‫ثالث‬ ‫طرف‬ ‫خدمات‬ ‫و‬ ‫محصوالت‬ ‫شامل‬ Dashboard ‫منابع‬ ‫با‬ ‫توانند‬ ‫می‬ ‫کاربران‬ ‫که‬ ‫است‬ ‫هایی‬ ‫راه‬ ‫از‬ ‫یکی‬ OpenStack ‫دسترسی‬ ‫توانند‬ ‫می‬ ‫دهندگان‬ ‫توسعه‬ .‫کنند‬ ‫برقرار‬ ‫ارتباط‬ .‫بسازند‬ ‫منابع‬ ‫مدیریت‬ ‫برای‬ ‫ابزارهایی‬ ‫یا‬ ‫و‬ ‫کنند‬ ‫ایجاد‬ ‫خودکار‬ Horizon ‫شروع‬ ‫هنگام‬ ‫افراد‬ ‫همه‬ ‫که‬ ‫است‬ ‫کامپوننتی‬ ‫اولین‬ ‫این‬ .‫‌کند‬ ‫ی‬‫م‬ ‫فراهم‬ ‫سیستم‬ ‫مدیران‬ ‫برای‬ ‫را‬ ‫ابر‬ ‫مدیریت‬ ‫و‬ ‫دسترسی‬ ‫امکان‬ ‫از‬ ‫استفاده‬ OpenStack ( ‫برنامه‬ ‫نویسی‬ ‫برنامه‬ ‫رابط‬ ‫طریق‬ ‫از‬ ‫بود‬ ‫خواهند‬ ‫قادر‬ ‫دهندگان‬ ‫توسعه‬ ."‫‌بینند‬ ‫ی‬‫"م‬ API ‫ها‬ ‫کامپوننت‬ ‫همه‬ ‫به‬ ) ‫که‬ ‫حالی‬ ‫در‬ ،‫باشند‬ ‫داشته‬ ‫کار‬ ‫و‬ ‫سر‬ ‫آنها‬ ‫با‬ ‫و‬ ‫کنند‬ ‫پیدا‬ ‫دسترسی‬ Horizon ‫معماری‬ ‫با‬ ‫سیستم‬ ‫مدیران‬ ‫که‬ ‫است‬ ‫مکانی‬ ‫تنها‬ OpenStack .‫‌کنند‬ ‫ی‬‫م‬ ‫برقرار‬ ‫ارتباط‬
  • 34.
    Telemetry (Ceilometer) Ceilometer ‫تمام‬ ‫شامل‬‫و‬ ‫کند‬ ‫می‬ ‫فراهم‬ ‫صورتحساب‬ ‫صدور‬ ‫های‬ ‫سیستم‬ ‫برای‬ ‫تماس‬ ‫منحصربفرد‬ ‫نقطه‬ ‫یک‬ Counter ‫برای‬ ‫الزم‬ ‫های‬ ‫این‬ .‫باشد‬ ‫می‬ ‫استک‬ ‫اوپن‬ ‫آتی‬ ‫و‬ ‫فعلی‬ ‫اجزای‬ ‫در‬ ‫کاربران‬ ‫صورتحساب‬ ‫ی‬ ‫محاسبه‬ Counter ‫سهولت‬ ‫به‬ ،‫جدید‬ ‫های‬ ‫پروژه‬ ‫در‬ ‫استفاده‬ ‫برای‬ ‫ها‬ .‫اند‬ ‫توسعه‬ ‫قابل‬ ‫پروژه‬ Ceilometer ‫اصلی‬ ‫های‬ ‫کامپوننت‬ ‫کلیه‬ ‫در‬ ‫را‬ ‫ها‬ ‫داده‬ ‫تبدیل‬ ‫و‬ ‫سازی‬ ‫عادی‬ ‫امکان‬ ‫که‬ ،‫است‬ ‫داده‬ ‫آوری‬ ‫جمع‬ ‫سرویس‬ ‫یک‬ OpenStack .‫‌کند‬ ‫ی‬‫م‬ ‫فراهم‬ Ceilometer ‫پروژه‬ ‫از‬ ‫کامپوننتی‬ Telemetry ،‫مشتری‬ ‫صورتحساب‬ ‫تهیه‬ ‫برای‬ ‫‌توان‬ ‫ی‬‫م‬ ‫آن‬ ‫های‬ ‫داده‬ ‫از‬ .‫است‬ ‫اصلی‬ ‫اجزای‬ ‫کلیه‬ ‫در‬ ‫دهنده‬ ‫هشدار‬ ‫های‬ ‫قابلیت‬ ‫و‬ ‫منابع‬ ‫ردیابی‬ OpenStack .‫کرد‬ ‫استفاده‬ ‫‌واقع‬ ‫ر‬‫د‬ ‫دورسنجی‬ ‫های‬ ‫سرویس‬ Telemetry ‫های‬ ‫سرویس‬ ‫توان‬ ‫می‬ ‫آن‬ ‫از‬ ‫استفاده‬ ‫با‬ ‫و‬ ‫دهد‬ ‫می‬ ‫ارائه‬ ‫را‬ Billing ‫کنندگان‬ ‫استفاده‬ ‫به‬ ‫را‬ Cloud .‫داد‬ ‫ارائه‬ Ceilometer ‫بررسی‬ ‫قابل‬ ‫لیستی‬ ‫همچنین‬ Verifiable ‫مختلف‬ ‫اجزای‬ ‫از‬ ‫کاربران‬ ‫از‬ ‫یک‬ ‫هر‬ ‫استفاده‬ ‫از‬ OpenStack .‫دارد‬
  • 35.
    ‫در‬ ‫سازی‬ ‫هماهنگ‬ OpenStack ‫افزار‬‫نرم‬ ‫های‬ ‫نیازمندی‬ ،‫آن‬ ‫از‬ ‫استفاده‬ ‫با‬ ‫دهندگان‬ ‫توسعه‬ ‫که‬ ‫دارد‬ ‫عهده‬ ‫به‬ ‫را‬ Cloud ‫فایل‬ ‫یک‬ ‫در‬ ‫را‬ ‫روش‬ ‫این‬ ‫با‬ .‫است‬ ‫ضروری‬ ‫افزار‬ ‫نرم‬ ‫آن‬ ‫برای‬ ‫منابعی‬ ‫چه‬ ‫کند‬ ‫می‬ ‫تعیین‬ ‫که‬ ‫کنند‬ ‫می‬ ‫ذخیره‬ Heat ‫اجرای‬ ‫برای‬ ‫نیاز‬ ‫مورد‬ ‫زیرساخت‬ ‫به‬ ‫روی‬ ‫بر‬ ‫ها‬ ‫سرویس‬ Cloud .‫کند‬ ‫می‬ ‫کمک‬ Heat ‫طریق‬ ‫از‬ ،‫مرکب‬ ‫چندگانه‬ ‫های‬ ‫اپلیکیشن‬ ‫هماهنگی‬ ‫برای‬ ‫سرویسی‬ OpenStack-native REST API ‫یک‬ ‫و‬ CloudFormation- compatible Query API ‫از‬ ‫استفاده‬ ‫با‬ ‫واقع‬ ‫در‬ .‫باشد‬ ‫می‬ Heat ‫یک‬ ‫توان‬ ‫می‬ Template ‫بر‬ ‫آن‬ ‫در‬ ‫که‬ ‫کرد‬ ‫تعریف‬ Threshold ‫تعیین‬ ‫های‬ ‫توسط‬ ،‫شده‬ Ceilometer ‫این‬ ‫از‬ ‫شدن‬ ‫رد‬ ‫صورت‬ ‫در‬ ‫و‬ ‫شده‬ ‫مانیتور‬ Threshold ‫سرویس‬ ‫توسط‬ Aodh ‫و‬ ‫شود‬ ‫می‬ ‫داده‬ ‫آالرم‬ Automation ‫نیاز‬ ‫درصورت‬ ‫و‬ ‫شده‬ ‫انجام‬ ‫نیاز‬ ‫مورد‬ ‫های‬ Scale up ‫یا‬ Scale down .‫پذیرد‬ ‫می‬ ‫صورت‬ ‫هم‬
  • 36.
    Placement ‫سرویس‬ ‫یک‬ OpenStack ‫یک‬ ‫که‬‫است‬ API HTTP ‫سایر‬ ‫به‬ ‫تا‬ ‫دهد‬ ‫می‬ ‫ارائه‬ ‫ابری‬ ‫منابع‬ ‫از‬ ‫استفاده‬ ‫و‬ ‫ها‬ ‫موجودی‬ ‫ردیابی‬ ‫برای‬ .‫دهند‬ ‫تخصیص‬ ‫و‬ ‫مدیریت‬ ‫را‬ ‫خود‬ ‫منابع‬ ‫مؤثر‬ ‫طور‬ ‫به‬ ‫تا‬ ‫کند‬ ‫کمک‬ ‫ها‬ ‫سرویس‬ ‫سرویس‬ placement API ‫نسخه‬ ‫در‬ 14.0.0 ‫مخزن‬ ‫در‬ ‫نیوتن‬ nova ‫نسخه‬ ‫در‬ ‫و‬ ‫شد‬ ‫معرفی‬ 19.0.0 Stein . ‫گرفت‬ ‫قرار‬ ‫مخزن‬ ‫در‬ ‫داده‬ ‫مدل‬ ‫و‬ ‫پشته‬ ‫یک‬ ‫این‬ REST API ‫منابع‬ ‫مختلف‬ ‫‌های‬ ‫س‬‫کال‬ ‫با‬ ‫همراه‬ ،‫منبع‬ ‫‌دهنده‬ ‫ه‬‫ارائ‬ ‫‌های‬ ‫ه‬‫استفاد‬ ‫و‬ ‫‌ها‬ ‫ی‬‫موجود‬ ‫ردیابی‬ ‫برای‬ ‫که‬ ‫است‬ ‫استخر‬ ‫یک‬ ‫یا‬ ‫مشترک‬ ‫سازی‬ ‫ذخیره‬ ‫استخر‬ ‫یک‬ ،‫محاسباتی‬ ‫گره‬ ‫یک‬ ‫تواند‬ ‫می‬ ‫منبع‬ ‫دهنده‬ ‫ارائه‬ ‫یک‬ ،‫مثال‬ ‫عنوان‬ ‫به‬ .‫‌شود‬ ‫ی‬‫م‬ ‫استفاده‬ ‫تخصیص‬ IP ‫روی‬ ‫بر‬ ‫شده‬ ‫ایجاد‬ ‫نمونه‬ ‫یک‬ ،‫مثال‬ ‫عنوان‬ ‫به‬ .‫کند‬ ‫می‬ ‫ردیابی‬ ‫را‬ ‫دهنده‬ ‫ارائه‬ ‫هر‬ ‫استفاده‬ ‫و‬ ‫موجودی‬ ‫یابی‬ ‫مکان‬ ‫سرویس‬ .‫باشد‬ ‫مانند‬ ‫منابعی‬ ‫کننده‬ ‫مصرف‬ ‫است‬ ‫ممکن‬ ‫محاسباتی‬ ‫گره‬ ‫یک‬ RAM ‫و‬ CPU ‫ارائه‬ ‫یک‬ ‫از‬ ‫دیسک‬ ،‫محاسباتی‬ ‫گره‬ ‫منبع‬ ‫دهنده‬ ‫ارائه‬ ‫یک‬ ‫از‬ ‫های‬ ‫آدرس‬ ‫و‬ ‫خارجی‬ ‫مشترک‬ ‫سازی‬ ‫ذخیره‬ ‫منبع‬ ‫منبع‬ ‫دهنده‬ IP ‫منبع‬ ‫منبع‬ ‫دهنده‬ ‫ارائه‬ ‫یک‬ ‫از‬ IP .‫باشد‬ ‫خارجی‬ ‫مثال‬ ‫عنوان‬ ‫(به‬ ‫استاندارد‬ ‫منبع‬ ‫های‬ ‫کالس‬ ‫از‬ ‫ای‬ ‫مجموعه‬ ‫سرویس‬ ‫این‬ .‫شوند‬ ‫می‬ ‫ردیابی‬ ‫کالس‬ ‫عنوان‬ ‫به‬ ‫شده‬ ‫مصرف‬ ‫منابع‬ ‫انواع‬ DISK_GB، MEMORY_MB ‫و‬ VCPU .‫کند‬ ‫می‬ ‫فراهم‬ ‫نیاز‬ ‫صورت‬ ‫در‬ ‫را‬ ‫سفارشی‬ ‫منبع‬ ‫های‬ ‫کالس‬ ‫تعریف‬ ‫توانایی‬ ‫و‬ ‫دهد‬ ‫می‬ ‫ارائه‬ ‫را‬ ) ‫صفات‬ .‫‌کند‬ ‫ی‬‫م‬ ‫توصیف‬ ‫را‬ ‫منبع‬ ‫‌دهنده‬ ‫ه‬‫ارائ‬ ‫کیفی‬ ‫‌های‬ ‫ه‬‫جنب‬ ‫که‬ ‫باشد‬ ‫داشته‬ ‫نیز‬ ‫را‬ ‫‌ها‬ ‫ی‬‫ویژگ‬ ‫از‬ ‫‌ای‬ ‫ه‬‫مجموع‬ ‫است‬ ‫ممکن‬ ‫منبع‬ ‫‌دهنده‬ ‫ه‬‫ارائ‬ ‫هر‬ ‫برای‬ .‫شود‬ ‫مشخص‬ ‫کاری‬ ‫حجم‬ ‫است‬ ‫ممکن‬ ‫اما‬ ‫نیست‬ ‫مصرف‬ ‫قابل‬ ‫خود‬ ‫خودی‬ ‫به‬ ‫که‬ ‫کند‬ ‫می‬ ‫توصیف‬ ‫را‬ ‫منبع‬ ‫کننده‬ ‫تامین‬ ‫یک‬ ‫از‬ ‫ای‬ ‫جنبه‬ ( ‫درایوهای‬ ‫است‬ ‫ممکن‬ ‫موجود‬ ‫دیسک‬ ،‫مثال‬ SSD .‫باشد‬ )
  • 37.
    ‫هدف‬ Aodh ‫توسط‬ ‫شده‬ ‫آوری‬‫جمع‬ ‫رویداد‬ ‫یا‬ ‫نمونه‬ ‫های‬ ‫داده‬ ‫برابر‬ ‫در‬ ‫شده‬ ‫تعریف‬ ‫قوانین‬ ‫اساس‬ ‫بر‬ ‫اقدامات‬ ‫اندازی‬ ‫راه‬ ‫توانایی‬ ‫که‬ ‫است‬ ‫این‬ Ceilometer .‫کند‬ ‫فعال‬ ‫را‬ ( ‫دهنده‬ ‫هشدار‬ ‫خدمات‬ ‫پروژه‬ aodh ‫های‬ ‫داده‬ ‫برابر‬ ‫در‬ ‫شده‬ ‫تعریف‬ ‫قوانین‬ ‫اساس‬ ‫بر‬ ‫اقدامات‬ ‫اندازی‬ ‫راه‬ ‫توانایی‬ ‫که‬ ‫دهد‬ ‫می‬ ‫ارائه‬ ‫را‬ ‫سرویسی‬ ) ‫توسط‬ ‫شده‬ ‫آوری‬ ‫جمع‬ ‫رویداد‬ ‫یا‬ ‫متریک‬ Ceilometer ‫یا‬ Gnocchi .‫کند‬ ‫می‬ ‫پذیر‬ ‫امکان‬ ‫را‬
  • 38.
    ‫یا‬ ‫کاری‬ ‫های‬‫جریان‬ ‫مدیریت‬ ‫برای‬ ‫سرویسی‬ Workflow ‫زبان‬ ‫از‬ ‫استفاده‬ ‫با‬ ‫را‬ ‫کاری‬ ‫جریان‬ ‫معمول‬ ‫طور‬ ‫به‬ ‫کاربر‬ .‫است‬ Workflow ‫اساس‬ ‫بر‬ YAML ‫طریق‬ ‫از‬ ‫و‬ ‫نویسد‬ ‫می‬ REST API ‫برای‬ ‫را‬ ‫آن‬ Mistral .‫کند‬ ‫می‬ ‫آپلود‬ ‫این‬ ‫تواند‬ ‫می‬ ‫کاربر‬ ‫سپس‬ Workflow ‫همان‬ ‫طریق‬ ‫از‬ ‫دستی‬ ‫صورت‬ ‫به‬ ‫را‬ API ‫شروع‬ ‫برای‬ ‫تنظیماتی‬ ‫یا‬ ‫و‬ ‫کند‬ ‫شروع‬ Workflow ‫رخ‬ ‫اثر‬ ‫در‬ .‫بگیرد‬ ‫نظر‬ ‫در‬ ‫خاص‬ ‫موردی‬ ‫دادن‬ Mistral ‫که‬ ‫داد‬ ‫نشان‬ ‫فرآیندهایی‬ ‫‌عنوان‬ ‫ه‬‫ب‬ ‫‌توان‬ ‫ی‬‫م‬ ‫را‬ ‫کامپیوتری‬ ‫‌های‬ ‫م‬‫سیست‬ ‫در‬ ‫محاسبات‬ ‫از‬ ‫بسیاری‬ ‫امروزه‬ .‫است‬ ‫کار‬ ‫گردش‬ ‫سرویس‬ ‫یک‬ ‫ماشین‬ ‫در‬ ‫شده‬ ‫توزیع‬ ‫اجزای‬ ‫با‬ ‫تعامل‬ ‫اغلب‬ ‫مراحل‬ ‫این‬ .‫شوند‬ ‫اجرا‬ ‫خاصی‬ ‫ترتیب‬ ‫به‬ ‫باید‬ ‫که‬ ‫‌اند‬ ‫ه‬‫شد‬ ‫تشکیل‬ ‫پیوسته‬ ‫هم‬ ‫به‬ ‫مرحله‬ ‫چندین‬ ‫از‬ .‫کانتینرها‬ ‫یا‬ ‫ابری‬ ‫مجازی‬ ‫های‬ ‫ماشین‬ ،‫واقعی‬ ‫افزاری‬ ‫سخت‬ ‫های‬ ‫ماشین‬ :‫است‬ ‫مختلف‬ ‫های‬ Mistral ‫خودکارسازی‬ ‫برای‬ ‫را‬ ‫هایی‬ ‫قابلیت‬ .‫کند‬ ‫می‬ ‫فراهم‬ ‫فرآیندهایی‬ ‫چنین‬ ،‫ویژه‬ ‫به‬ Mistral ‫که‬ ‫دیگری‬ ‫کار‬ ‫هر‬ ‫برای‬ ‫یا‬ ،‫افزار‬ ‫نرم‬ ‫های‬ ‫خوشه‬ ‫مدیریت‬ ‫به‬ ‫مربوط‬ ‫مدیر‬ ‫وظایف‬ ‫حل‬ ‫برای‬ ‫مثال‬ ‫عنوان‬ ‫به‬ ‫توان‬ ‫می‬ ‫را‬ ‫نرم‬ ‫استقرار‬ ‫برای‬ ‫مرکزی‬ ‫جزء‬ ‫یک‬ ‫عنوان‬ ‫به‬ ‫تواند‬ ‫می‬ ‫همچنین‬ .‫کرد‬ ‫استفاده‬ ،‫کشد‬ ‫می‬ ‫طول‬ ‫آن‬ ‫تکمیل‬ ‫و‬ ‫گیرد‬ ‫می‬ ‫بر‬ ‫در‬ ‫را‬ ‫مؤلفه‬ ‫چندین‬ ،‫است‬ ‫مهم‬ ‫بسیار‬ ‫فعالیت‬ ‫پیشرفت‬ ‫ردیابی‬ ‫توانایی‬ ‫که‬ ‫موردی‬ ‫هر‬ ‫در‬ .‫شود‬ ‫استفاده‬ ‫بزرگ‬ ً‫ا‬‫واقع‬ ‫مقیاس‬ ‫در‬ ‫شده‬ ‫توزیع‬ ‫افزار‬ Mistral ‫مناسب‬ .‫است‬ ‫کاربر‬ ‫یک‬ Mistral ‫در‬ ‫را‬ ‫تعریفی‬ ‫چنین‬ ‫و‬ ‫کند‬ ‫توصیف‬ ‫آنها‬ ‫بین‬ ‫انتقال‬ ‫و‬ ‫وظایف‬ ‫از‬ ‫ای‬ ‫مجموعه‬ ‫عنوان‬ ‫به‬ ‫را‬ ‫فرآیندی‬ ‫چنین‬ ‫تواند‬ ‫می‬ Mistral ‫اصطالح‬ ‫در‬ .‫کند‬ ‫می‬ ‫مراقبت‬ ‫باال‬ ‫بودن‬ ‫دسترس‬ ‫در‬ ‫و‬ ‫سازی‬ ‫هماهنگ‬ ،‫سازی‬ ‫موازی‬ ،‫اجرای‬ ‫صحیح‬ ‫ترتیب‬ ،‫وضعیت‬ ‫مدیریت‬ ‫از‬ ‫که‬ ‫کند‬ ‫آپلود‬ ‫شود‬ ‫می‬ ‫نامیده‬ ‫کار‬ ‫گردش‬ ‫آنها‬ ‫بین‬ ‫روابط‬ ‫و‬ ‫وظایف‬ ‫از‬ ‫ای‬ ‫مجموعه‬ ‫چنین‬ ‫میسترال‬ ‫سوال‬ ‫به‬ ‫پاسخ‬ ‫در‬ Workflow ‫چیست‬ ‫که‬ ‫کنیم‬ ‫عنوان‬ ‫باید‬ ‫؟‬ Workflow ‫یک‬ ‫تکمیل‬ ‫برای‬ ‫که‬ ‫است‬ ‫تکراری‬ ‫‌های‬ ‫ت‬‫فعالی‬ ‫از‬ ‫‌ای‬ ‫ه‬‫مجموع‬ ‫فرآیند‬ ،‫دیگر‬ ‫بیانی‬ ‫به‬ .‫شوند‬ ‫انجام‬ ‫باید‬ ،‫شده‬ ‫مشخص‬ ‫هدف‬ ‫به‬ ‫دستیابی‬ ‫و‬ workflow ‫از‬ ‫فعالیتی‬ ‫چگونه‬ ‫‌کند‬ ‫ی‬‫م‬ ‫توصیف‬ ‫که‬ ‫است‬ ‫مسیری‬ .‫شود‬ ‫تبدیل‬ ‫پردازش‬ ‫‌ی‬ ‫ه‬‫مرحل‬ ‫به‬ ‫خام‬ ‫حالت‬
  • 39.
    Workflow ‫؟‬ ‫چیست‬ ‫شما‬ ،‫‌شود‬ ‫ی‬‫نم‬‫‌جا‬ ‫ه‬‫‌ب‬ ‫ا‬‫ج‬ ‫تیم‬ ‫افراد‬ ‫میان‬ ،‫اطالعات‬ ‫و‬ ‫داده‬ ‫اگر‬ ‫که‬ ‫باشید‬ ‫داشته‬ ‫خاطر‬ ‫به‬ workflow ‫عنوان‬ ‫به‬ .‫ندارید‬ ‫کار‬ ‫گردش‬ ‫نمونه‬ ‫نظر‬ ‫در‬ ‫مدرسه‬ ‫به‬ ‫را‬ ‫بچه‬ :‫مانند‬ ‫کارهایی‬ .‫‌کنید‬ ‫ی‬‫م‬ ‫مدیریت‬ ‫را‬ ‫آنها‬ ‫و‬ ‫هستید‬ ‫غیرمرتبط‬ ‫کارهای‬ ‫از‬ ‫لیستی‬ ‫‌ی‬ ‫ه‬‫روزان‬ ‫انجام‬ ‫حال‬ ‫در‬ ‫شما‬ ‫که‬ ‫بگیرید‬ ،‫هستند‬ ‫شکل‬ ‫این‬ ‫به‬ ‫شما‬ ‫روتین‬ ‫کارهای‬ ‫اگر‬ .‫این‬ ‫شبیه‬ ‫مواردی‬ ‫و‬ ‫بگیر‬ ‫تحویل‬ ‫ا‬ ‫‌هاز‬ ‫س‬‫لبا‬ ،‫خشکشویی‬ ‫از‬ ،‫برو‬ ‫غذایی‬ ‫مواد‬ ‫فروشگاه‬ ‫به‬ ،‫برسان‬ ‫گردشکاری‬ ‫یک‬ ‫ایجاد‬ ‫برای‬ .‫است‬ ‫وظایف‬ ‫مدیریت‬ ‫نوعی‬ ،‫این‬ ‫بلکه‬ ،‫ندارد‬ ‫وجود‬ workflow ،‫شوند‬ ‫متصل‬ ‫یکدیگر‬ ‫به‬ ‫‌ای‬ ‫ه‬‫‌گون‬ ‫ه‬‫ب‬ ‫باید‬ ‫وظایف‬ ، .‫دهند‬ ‫تشکیل‬ ‫را‬ ‫بزرگتر‬ ‫چیزی‬ ‫از‬ ‫بخشی‬ ‫که‬ workflow ‫فرآیندی‬ ‫از‬ ‫پیش‬ ‫که‬ ‫معناست‬ ‫بدان‬ ‫این‬ .‫باشد‬ ‫تکراری‬ ‫و‬ ‫بینی‬ ‫پیش‬ ‫قابل‬ ‫کارها‬ ‫مجموعه‬ ‫که‬ ‫‌گیرد‬ ‫ی‬‫م‬ ‫قرار‬ ‫استفاده‬ ‫مورد‬ ‫زمانی‬ .‫بردارید‬ ‫گام‬ ‫مسیری‬ ‫چه‬ ‫در‬ ‫باید‬ ‫که‬ ‫‌دانید‬ ‫ی‬‫م‬ ً‫ا‬‫دقیق‬ ‫شما‬ ،‫کند‬ ‫شروع‬ ‫را‬ ‫خود‬ ‫فعالیت‬ ‫تیم‬ ‫اینکه‬ ‫کار‬ ‫گردش‬ ‫فرآیندی‬ ‫تعداد‬ ‫کنترل‬ ‫برای‬ .‫است‬ ‫شده‬ ‫تنظیم‬ ،‫برسد‬ ‫انجام‬ ‫به‬ ‫کار‬ ‫یک‬ ‫تا‬ ،‫شوند‬ ‫انجام‬ ‫باید‬ ‫که‬ ‫وظایف‬ ‫از‬ ‫نامحدودی‬ S
  • 40.
    Zaqar ‫یک‬ ‫دارای‬ ‫سرویس‬‫این‬ .‫است‬ ‫موبایل‬ ‫و‬ ‫وب‬ ‫دهندگان‬ ‫توسعه‬ ‫برای‬ ‫مستاجر‬ ‫چند‬ ‫ابری‬ ‫رسانی‬ ‫پیام‬ ‫سرویس‬ ‫یک‬ API ً ‫ال‬‫کام‬ RESTful ‫مختلف‬ ‫اجزای‬ ‫بین‬ ‫پیام‬ ‫ارسال‬ ‫برای‬ ‫آن‬ ‫از‬ ‫توانند‬ ‫می‬ ‫دهندگان‬ ‫توسعه‬ ‫که‬ ‫است‬ SaaS ‫زیربنای‬ .‫کنند‬ ‫استفاده‬ ‫خود‬ ‫همراه‬ ‫تلفن‬ ‫های‬ ‫برنامه‬ ‫و‬ ‫این‬ API ‫‌های‬ ‫ه‬‫مؤلف‬ ‫سایر‬ .‫است‬ ‫شده‬ ‫طراحی‬ ‫امنیت‬ ‫و‬ ‫پذیری‬ ‫مقیاس‬ ‫با‬ ‫که‬ ‫است‬ ‫کارآمد‬ ‫رسانی‬ ‫پیام‬ ‫موتور‬ ‫یک‬ OpenStack ‫با‬ ‫‌توانند‬ ‫ی‬‫م‬ Zaqar « ‫الیه‬ ‫در‬ ‫که‬ ‫مهمان‬ ‫عوامل‬ ‫با‬ ‫و‬ ‫دهند‬ ‫نشان‬ ‫نهایی‬ ‫کاربران‬ ‫به‬ ‫را‬ ‫رویدادها‬ ‫تا‬ ‫شوند‬ ‫ادغام‬ over-cloud ‫برقرار‬ ‫ارتباط‬ ‫‌شوند‬ ‫ی‬‫م‬ ‫اجرا‬ » ‫از‬ ‫توانند‬ ‫می‬ ‫ابری‬ ‫اپراتورهای‬ .‫کنند‬ Zaqar ‫های‬ ‫معادل‬ ‫ارائه‬ ‫برای‬ SQS ‫و‬ SNS .‫کنند‬ ‫استفاده‬ ‫خود‬ ‫مشتریان‬ ‫به‬
  • 41.
    Oslo ‫متخصص‬ ‫نگهبانان‬ ‫و‬‫عمومی‬ ‫کد‬ ‫بازبینان‬ ‫اسلو‬ API ‫پروژه‬ ‫در‬ ‫فنی‬ ‫‌های‬ ‫ی‬‫بده‬ ‫به‬ ‫پرداختن‬ ‫در‬ ‫که‬ ‫‌آورد‬ ‫ی‬‫م‬ ‫هم‬ ‫گرد‬ ‫را‬ OpenStack ‫ایجاد‬ ‫در‬ ‫و‬ ، ‫‌های‬ ‫ه‬‫پروژ‬ ‫در‬ ‫توسعه‬ ‫و‬ ‫استقرار‬ ‫تجارب‬ OpenStack .‫دارند‬ ‫مشترک‬ ‫منافع‬ ، ‫های‬ ‫پروژه‬ OpenStack ‫تاریخ‬ ‫اوایل‬ ‫در‬ .‫گذارند‬ ‫می‬ ‫اشتراک‬ ‫به‬ ‫را‬ ‫سازی‬ ‫پیاده‬ ‫جزئیات‬ ‫و‬ ‫مشترک‬ ‫طراحی‬ ‫الگوهای‬ ‫از‬ ‫بسیاری‬ OpenStack ‫ای‬ ‫خانه‬ ‫کردن‬ ‫فراهم‬ ‫و‬ ،‫وضعیت‬ ‫این‬ ‫به‬ ‫رسیدگی‬ ‫برای‬ ‫اسلو‬ ‫پروژه‬ .‫شد‬ ‫دیگر‬ ‫پروژه‬ ‫به‬ ‫پروژه‬ ‫یک‬ ‫از‬ ‫کد‬ ‫زیادی‬ ‫تعداد‬ ‫شدن‬ ‫کپی‬ ‫به‬ ‫منجر‬ ‫این‬ ‫دیگر‬ ‫پروژه‬ ‫چندین‬ ‫توسط‬ ‫استفاده‬ ‫مورد‬ ‫رایج‬ ‫کدهای‬ ‫برای‬ OpenStack ‫‌های‬ ‫ه‬‫کتابخان‬ ‫از‬ ‫استفاده‬ .‫شد‬ ‫ایجاد‬ oslo ‫پروژه‬ ‫که‬ ‫‌شود‬ ‫ی‬‫م‬ ‫باعث‬ ‫بقیه‬ ‫به‬ ‫‌تر‬ ‫ه‬‫شبی‬ OpenStack /‫اپراتور‬ ‫تجربه‬ ‫خود‬ ‫نوبه‬ ‫به‬ ‫ثبات‬ ‫این‬ ‫و‬ ‫باشد‬ Deployer .‫‌بخشد‬ ‫ی‬‫م‬ ‫بهبود‬ ‫را‬
  • 42.
    Zun ‫یک‬ OpenStack API .‫‌کند‬ ‫ی‬‫م‬ ‫ارائه‬،‫‌شوند‬ ‫ی‬‫م‬ ‫پشتیبانی‬ ‫مختلف‬ ‫کانتینر‬ ‫‌های‬ ‫ی‬‫فناور‬ ‫توسط‬ ‫که‬ ‫کانتینرهایی‬ ‫مدیریت‬ ‫و‬ ‫‌اندازی‬ ‫ه‬‫را‬ ‫برای‬ ،‫مگنوم‬ ‫از‬ ‫متفاوت‬ Zun ‫توسط‬ ‫شده‬ ‫مدیریت‬ ‫منبع‬ ‫عنوان‬ ‫به‬ ‫را‬ ‫کانتینرها‬ ‫خواهند‬ ‫می‬ ‫که‬ ‫است‬ ‫کاربرانی‬ ‫برای‬ OpenStack .‫بگیرند‬ ‫نظر‬ ‫در‬ ‫توسط‬ ‫شده‬ ‫مدیریت‬ ‫کانتینرهای‬ Zun ‫منابع‬ ‫سایر‬ ‫با‬ ‫خوبی‬ ‫به‬ ‫است‬ ‫قرار‬ OpenStack ‫حجم‬ ‫و‬ ‫نوترون‬ ‫شبکه‬ ‫مانند‬ Cinder ‫به‬ .‫شوند‬ ‫ادغام‬ ‫یک‬ ‫کاربران‬ API .‫‌شود‬ ‫ی‬‫م‬ ‫ارائه‬ ‫مختلف‬ ‫کانتینر‬ ‫‌های‬ ‫ی‬‫فناور‬ ‫‌های‬ ‫ی‬‫پیچیدگ‬ ‫کشف‬ ‫به‬ ‫نیاز‬ ‫بدون‬ ‫کانتینرها‬ ‫مدیریت‬ ‫برای‬ ‫ساده‬ Zun ‫سرویس‬ ‫یک‬ OpenStack Container ‫سرویس‬ ‫یک‬ ‫ارائه‬ ‫آن‬ ‫هدف‬ .‫است‬ API ‫مدیریت‬ ‫به‬ ‫نیاز‬ ‫بدون‬ ‫برنامه‬ ‫کانتینرهای‬ ‫اجرای‬ ‫برای‬ ‫است‬ ‫کالسترها‬ ‫یا‬ ‫سرورها‬
  • 43.
    ‫شبکه‬ ‫انتزاع‬ ‫به‬‫کانتینر‬ ‫‌های‬ ‫ب‬‫چارچو‬ ‫‌سازی‬ ‫ه‬‫شبک‬ ‫‌های‬ ‫ل‬‫مد‬ ‫بین‬ ‫پل‬ OpenStack
  • 44.
    Senlin ‫ابرهای‬ ‫برای‬ ‫بندی‬‫خوشه‬ ‫سرویس‬ ‫یک‬ OpenStack ‫های‬ ‫سرویس‬ ‫سایر‬ ‫توسط‬ ‫که‬ ‫همگن‬ ‫اشیاء‬ ‫از‬ ‫هایی‬ ‫خوشه‬ .‫است‬ OpenStack .‫کند‬ ‫تر‬ ‫آسان‬ ‫را‬ ‫مشابه‬ ‫اشیاء‬ ‫از‬ ‫هایی‬ ‫مجموعه‬ ‫ارکستراسیون‬ ‫که‬ ‫است‬ ‫این‬ ‫هدف‬ .‫کند‬ ‫می‬ ‫اجرا‬ ‫و‬ ‫ایجاد‬ ‫را‬ ‫اند‬ ‫گرفته‬ ‫قرار‬ ‫دید‬ ‫معرض‬ ‫در‬ Senlin ‫مدیریت‬ ‫و‬ ‫ایجاد‬ ‫برای‬ ‫سرویسی‬ Cluster : ‫مثل‬ . ‫است‬ ‫ابری‬ ‫منبع‬ ‫چندین‬ ‫از‬ aws , google cloud .… , Senlin ‫یک‬ API REST ‫بومی‬ OpenStack ‫یک‬ ‫و‬ ‫دهد‬ ‫می‬ ‫ارائه‬ API Query ‫با‬ ‫سازگار‬ AutoScaling AWS . ‫میکند‬ ‫ایجاد‬
  • 45.
    Blazar ‫برای‬ ‫منبع‬ ‫رزرو‬‫سرویس‬ ‫یک‬ OpenStack .‫است‬ Blazar ‫دوره‬ ‫یک‬ ‫برای‬ ‫را‬ ‫منابع‬ ‫از‬ ‫خاصی‬ ‫مقدار‬/‫نوع‬ ‫دهد‬ ‫می‬ ‫امکان‬ ‫کاربران‬ ‫به‬ . ‫دهد‬ ‫می‬ ‫اجاره‬ ‫کاربران‬ ‫به‬ ‫آنها‬ ‫رزرو‬ ‫اساس‬ ‫بر‬ ‫را‬ ‫منابع‬ ‫این‬ ‫و‬ ‫کنند‬ ‫رزرو‬ ‫خاص‬ ‫زمانی‬ Blazar ‫سرویس‬ ‫یک‬ OpenStack ‫ابر‬ ‫در‬ ‫منابع‬ ‫رزرو‬ ‫ارائه‬ ‫برای‬ OpenStack ،‫ها‬ ‫حجم‬ ،‫ها‬ ‫(نمونه‬ ‫مجازی‬ ‫هم‬ - ‫است‬ ‫مختلف‬ ‫منابع‬ ‫انواع‬ ‫برای‬ .)‫(میزبان‬ ‫فیزیکی‬ ‫هم‬ ‫و‬ )‫ها‬ ‫پشته‬
  • 46.
    ‫ابرهای‬ ‫برای‬ ‫را‬‫باال‬ ‫دسترسی‬ ‫با‬ ‫سرویس‬ ،‫ناموفق‬ ‫‌های‬ ‫ه‬‫نمون‬ ‫خودکار‬ ‫بازیابی‬ ‫با‬ ‫ماساکاری‬ OpenStack ‫ماساکاری‬ ،‫حاضر‬ ‫حال‬ ‫در‬ .‫‌کند‬ ‫ی‬‫م‬ ‫ارائه‬ ‫بر‬ ‫مبتنی‬ ‫مجازی‬ ‫‌های‬ ‫ن‬‫ماشی‬ ‫‌تواند‬ ‫ی‬‫م‬ KVM (VM) ‫فرآیند‬ ‫خرابی‬ ‫مانند‬ ‫خرابی‬ ‫رویدادهای‬ ‫از‬ ‫را‬ VM ‫میزبان‬ ‫خرابی‬ ‫و‬ ،‫تأمین‬ ‫فرآیند‬ ‫خرابی‬ ، ‫سرویس‬ ‫یک‬ ‫همچنین‬ ‫ماساکاری‬ .‫کند‬ ‫بازیابی‬ ‫نووا‬ API .‫دهد‬ ‫می‬ ‫ارائه‬ ‫خودکار‬ ‫نجات‬ ‫مکانیسم‬ ‫کنترل‬ ‫و‬ ‫مدیریت‬ ‫برای‬ Masakari ‫پروژه‬ ‫یک‬ OpenStack ‫بر‬ ‫اجرا‬ ‫حال‬ ‫در‬ ‫محاسباتی‬ ‫های‬ ‫پردازش‬ ‫و‬ ‫ها‬ ‫نمونه‬ ‫باالی‬ ‫بودن‬ ‫دسترس‬ ‫در‬ ‫از‬ ‫اطمینان‬ ‫برای‬ ‫که‬ ‫است‬ .‫است‬ ‫شده‬ ‫طراحی‬ ‫هاست‬ ‫روی‬
  • 47.
    ‫منتشر‬ ‫مرور‬ ‫قابل‬‫کاتالوگ‬ ‫یک‬ ‫در‬ ‫را‬ ‫ابر‬ ‫برای‬ ‫آماده‬ ‫مختلف‬ ‫های‬ ‫برنامه‬ ‫تا‬ ‫دهد‬ ‫می‬ ‫اجازه‬ ‫ابری‬ ‫مدیران‬ ‫و‬ ‫برنامه‬ ‫دهندگان‬ ‫توسعه‬ ‫به‬ ‫مورانو‬ ‫کاربران‬ .‫کنند‬ Cloud ‫دکمه‬ ‫یک‬ ‫فشار‬ ‫با‬ ‫اعتماد‬ ‫قابل‬ ‫کاربردی‬ ‫های‬ ‫محیط‬ ‫ایجاد‬ ‫برای‬ ‫کاتالوگ‬ ‫از‬ ‫توانند‬ ‫می‬ - ‫تجربه‬ ‫بی‬ ‫افراد‬ ‫جمله‬ ‫از‬ - ‫از‬ ‫مورانو‬ .‫کنند‬ ‫استفاده‬ OpenStack Heat .‫کند‬ ‫می‬ ‫استفاده‬ ‫برنامه‬ ‫برای‬ ‫زیرساخت‬ ‫منابع‬ ‫کردن‬ ‫هماهنگ‬ ‫برای‬ Murano ‫پروژه‬ ‫یک‬ OpenStack ‫ساده‬ ‫را‬ ‫استقرار‬ ‫و‬ ‫بندی‬ ‫بسته‬ ‫تا‬ ‫کند‬ ‫می‬ ‫ترکیب‬ ‫کاره‬ ‫همه‬ ‫ابزارهای‬ ‫با‬ ‫را‬ ‫برنامه‬ ‫کاتالوگ‬ ‫که‬ ‫است‬ ‫باز‬ ‫منبع‬ ‫در‬ ‫سرویسی‬ ‫و‬ ‫برنامه‬ ‫هر‬ ‫با‬ ً‫ا‬‫تقریب‬ .‫کند‬ ‫تسریع‬ ‫و‬ OpenStack .‫است‬ ‫استفاده‬ ‫قابل‬ :‫است‬ ‫شده‬ ‫تشکیل‬ ‫منبع‬ ‫کد‬ ‫مخزن‬ ‫چندین‬ ‫از‬ ‫مورانو‬ ‫پروژه‬ murano ‫سرور‬ ‫برای‬ ‫کد‬ ‫شامل‬ ‫این‬ .‫اصلی‬ ‫مخزن‬ - API ‫مورانو‬ ‫و‬ ‫مورانو‬ ‫موتور‬ ،‫مورانو‬ PL .‫است‬ murano-agent .‫کند‬ ‫می‬ ‫اجرا‬ ‫را‬ ‫استقرار‬ ‫برنامه‬ ‫و‬ ‫شود‬ ‫می‬ ‫اجرا‬ ‫مهمان‬ ‫مجازی‬ ‫ماشین‬ ‫روی‬ ‫که‬ ‫عاملی‬ - murano-dashboard Murano UI – ‫داشبورد‬ ‫برای‬ ‫افزونه‬ ‫یک‬ ‫عنوان‬ ‫به‬ OpenStack .‫است‬ ‫شده‬ ‫سازی‬ ‫پیاده‬ python-muranoclient – ‫کالینت‬ ‫و‬ ‫مشتری‬ ‫کتابخانه‬ CLI ‫مورانو‬ ‫برای‬
  • 48.
    ‫‌سازی‬ ‫ه‬‫ساد‬ ‫و‬ ،‫تصویر‬‫به‬ ‫منبع‬ ‫فرآیند‬ ‫کردن‬ ‫خودکار‬ ‫با‬ ‫‌تان‬ ‫ه‬‫برنام‬ ‫توسعه‬ ‫فرآیند‬ ‫با‬ ‫ابری‬ ‫‌های‬ ‫س‬‫سروی‬ ‫ادغام‬ ‫و‬ ‫مصرف‬ ‫کردن‬ ‫‌تر‬ ‫ن‬‫آسا‬ ‫برای‬ .‫محور‬ ‫برنامه‬ ‫استقرار‬
  • 49.
    Freezer ،‫(لینوکس‬ ‫چندگانه‬ ‫عامل‬‫سیستم‬ ‫این‬ .‫است‬ ‫خدمات‬ ‫فرم‬ ‫پلت‬ ‫یک‬ ‫عنوان‬ ‫به‬ ‫فاجعه‬ ‫بازیابی‬ ‫و‬ ‫بازیابی‬ ،‫شده‬ ‫توزیع‬ ‫پشتیبان‬ ‫یک‬ ،‫ویندوز‬ OSX ‫افزایشی‬ ‫‌گیری‬ ‫ن‬‫پشتیبا‬ ،‫بلوک‬ ‫بر‬ ‫مبتنی‬ ‫‌های‬ ‫ی‬‫‌گیر‬ ‫ن‬‫پشتیبا‬ ‫برای‬ ‫‌پذیری‬ ‫ف‬‫انعطا‬ ‫و‬ ‫کارایی‬ ‫ارائه‬ ‫روی‬ ‫بر‬ ‫که‬ ‫است‬ ‫شده‬ ‫طراحی‬ )... ‫طراحی‬ )‫است‬ ‫شده‬ ‫متمرکز‬ ‫گره‬ ‫چندین‬ ‫روی‬ ‫‌گیری‬ ‫ن‬‫پشتیبا‬ ‫‌سازی‬ ‫م‬‫همگا‬ ‫(یعنی‬ ‫کارها‬ ‫‌سازی‬ ‫م‬‫همگا‬ ،‫لحظه‬ ‫به‬ ‫لحظه‬ ‫اقدامات‬ ،‫فایل‬ ‫بر‬ ‫مبتنی‬ .‫است‬ ‫بزرگ‬ ‫ابرهای‬ ‫جمله‬ ‫از‬ ،‫‌ها‬ ‫ط‬‫محی‬ ‫همه‬ ‫برای‬ ‫بودن‬ ‫مفید‬ ‫آن‬ ‫هدف‬ .‫دیگر‬ ‫های‬ ‫ویژگی‬ ‫از‬ ‫بسیاری‬ ‫و‬ ) .‫است‬ ‫شده‬ ‫چندگانه‬ ‫عامل‬ ‫سیستم‬ ‫این‬ .‫است‬ ‫خدمات‬ ‫فرم‬ ‫پلت‬ ‫یک‬ ‫عنوان‬ ‫به‬ ‫فاجعه‬ ‫بازیابی‬ ‫و‬ ‫بازیابی‬ ‫برای‬ ‫شده‬ ‫توزیع‬ ‫پشتیبان‬ ‫نسخه‬ ‫یک‬ ‫فریزر‬ ،‫ویندوز‬ ،‫(لینوکس‬ OSX، BSD ،‫بلوک‬ ‫بر‬ ‫مبتنی‬ ‫‌های‬ ‫ی‬‫‌گیر‬ ‫ن‬‫پشتیبا‬ ‫برای‬ ‫‌پذیری‬ ‫ف‬‫انعطا‬ ‫و‬ ‫کارایی‬ ‫ارائه‬ ‫روی‬ ‫بر‬ ‫که‬ ‫است‬ ‫شده‬ ‫طراحی‬ ) ‫تمرکز‬ )‫گره‬ ‫چندین‬ ‫روی‬ ‫‌گیری‬ ‫ن‬‫پشتیبا‬ ‫‌سازی‬ ‫م‬‫همگا‬ ‫(یعنی‬ ‫کارها‬ ‫‌سازی‬ ‫م‬‫همگا‬ ،‫‌ای‬ ‫ه‬‫لحظ‬ ‫اقدامات‬ ،‫فایل‬ ‫بر‬ ‫مبتنی‬ ‫افزایشی‬ ‫‌گیری‬ ‫ن‬‫پشتیبا‬ .‫است‬ ‫زودگذر‬ ‫بزرگ‬ ‫ابرهای‬ ‫جمله‬ ‫از‬ ،‫‌ها‬ ‫ط‬‫محی‬ ‫همه‬ ‫برای‬ ‫بودن‬ ‫مفید‬ ‫آن‬ ‫هدف‬ ‫دیگر‬ ‫های‬ ‫ویژگی‬ ‫بسیاری‬ ‫و‬ .‫دارد‬ ¶‫کلیدی‬ ‫های‬ ‫ویژگی‬ ‫بگیرید‬ ‫پشتیبان‬ ‫خود‬ ‫فایل‬ ‫سیستم‬ ‫از‬ ‫لحظه‬ ‫لحظه‬ ‫لحظه‬ ‫از‬ ‫استفاده‬ ‫با‬ :‫قوی‬ ‫رمزگذاری‬ ‫از‬ ‫پشتیبانی‬ AES-256-CFB )‫حجم‬ ‫فوری‬ ‫عکس‬ ‫(بدون‬ ‫مستقیما‬ ‫را‬ ‫خود‬ ‫فایل‬ ‫سیستم‬ ‫درخت‬ ‫گیری‬ ‫پشتیبان‬ ‫دایرکتوری‬ ‫درخت‬ ‫از‬ MongoDB ‫فوری‬ ‫عکس‬ ‫از‬ ‫استفاده‬ ‫با‬ ‫خود‬ ‫شده‬ ‫ژورنال‬ LVM ‫در‬ swift ‫بگیرید‬ ‫پشتیبان‬ ‫از‬ ‫گیری‬ ‫پشتیبان‬ MySQL DB ‫فوری‬ ‫عکس‬ ‫با‬ LVM ‫کنید‬ ‫بازیابی‬ ‫خود‬ ‫فایل‬ ‫سیستم‬ ‫به‬ ‫خودکار‬ ‫طور‬ ‫به‬ ‫خاص‬ ‫تاریخ‬ ‫یک‬ ‫از‬ ‫را‬ ‫خود‬ ‫های‬ ‫داده‬ ‫شود‬ ‫می‬ ‫آپلود‬ ‫جریانی‬ ‫صورت‬ ‫به‬ ‫پشتیبان‬ ‫عنوان‬ ‫به‬ ‫سازی‬ ‫ذخیره‬ ‫فضای‬ ‫کم‬ ‫مصرف‬
  • 50.
    )‫دیفرانسیل‬ ‫و‬ ‫(افزایشی‬‫پذیر‬ ‫انعطاف‬ ‫گیری‬ ‫پشتیبان‬ ‫سیاست‬ ‫قالب‬ ‫در‬ ‫ها‬ ‫داده‬ GNU Tar ‫شوند‬ ‫می‬ ‫بایگانی‬ ‫فایل‬ ‫بر‬ ‫مبتنی‬ ‫افزایشی‬ ‫برای‬ ( ‫بر‬ ‫مبتنی‬ ‫گیری‬ ‫پشتیبان‬ ‫از‬ ‫پشتیبانی‬ rsync ) ( ‫چندگانه‬ ‫سازی‬ ‫فشرده‬ ‫الگوریتم‬ ‫از‬ ‫پشتیبانی‬ zlib، bzip2، xz ) ‫کنید‬ ‫حذف‬ ‫خودکار‬ ‫طور‬ ‫به‬ ‫را‬ ‫قدیمی‬ ‫پشتیبان‬ ‫نسخه‬ ،‫شده‬ ‫ارائه‬ ‫پارامترهای‬ ‫به‬ ‫توجه‬ ‫با‬ ،‫محلی‬ ‫فایل‬ ‫سیستم‬ ،‫(سوئیفت‬ ‫چندگانه‬ ‫سازی‬ ‫ذخیره‬ ‫های‬ ‫رسانه‬ ‫از‬ ‫پشتیبانی‬ ssh ) ‫کنید‬ ‫فالش‬ ‫دیسک‬ ‫روی‬ ‫را‬ ‫هسته‬ ‫شده‬ ‫بافر‬ ‫حافظه‬ * ،‫ویندوز‬ ،‫(لینوکس‬ ‫فرم‬ ‫پلت‬ ‫چند‬ BSD، OSX ) )‫گره‬ ‫یک‬ ‫در‬ ‫پشتیبان‬ ‫نسخه‬ ‫چندین‬ ‫(یعنی‬ ‫کنید‬ ‫مدیریت‬ ‫را‬ ‫کار‬ ‫چندین‬ ‫گره‬ ‫چندین‬ ‫در‬ ‫بازیابی‬ ‫و‬ ‫گیری‬ ‫پشتیبان‬ ‫سازی‬ ‫همگام‬ ‫با‬ ‫شده‬ ‫ادغام‬ ‫وب‬ ‫کاربری‬ ‫رابط‬ OpenStack Horizon ‫کند‬ ‫اجرا‬ ‫کار‬ ‫اجرای‬ ‫از‬ ‫بعد‬ ‫یا‬ ‫قبل‬ ‫را‬ ‫دستورات‬ / ‫ها‬ ‫اسکریپت‬ ‫تواند‬ ‫می‬ ‫کم‬ ‫منابع‬ ‫به‬ ‫نیاز‬ ،‫خروجی‬/‫ورودی‬ ‫مصرف‬ ‫که‬ ‫است‬ ‫شده‬ ‫طراحی‬ ‫ای‬ ‫گونه‬ ‫به‬ ‫فریزر‬ CPU ‫از‬ ‫داده‬ ‫جریان‬ ‫یک‬ ‫تولید‬ ‫با‬ ‫این‬ .‫دهد‬ ‫کاهش‬ ‫حداقل‬ ‫به‬ ‫را‬ ‫حافظه‬ ‫و‬ tar ‫و‬ )‫بایگانی‬ ‫(برای‬ gzip - ‫گزینه‬ ‫(با‬ ‫تنظیم‬ ‫قابل‬ ‫قطعه‬ ‫اندازه‬ ‫در‬ ‫را‬ ‫جریان‬ ‫فریزر‬ .‫آید‬ ‫می‬ ‫دست‬ ‫به‬ )‫سازی‬ ‫فشرده‬ ‫(برای‬ max-seg-size ‫تقسیم‬ ) ‫بخش‬ ‫‌فرض‬ ‫ش‬‫پی‬ ‫اندازه‬ .‫کند‬ ‫می‬ 64 ،‫کلید‬ ‫ارائه‬ ‫صورت‬ ‫در‬ ،‫کرد‬ ‫ذخیره‬ ‫حافظه‬ ‫در‬ ‫راحت‬ ‫خیال‬ ‫با‬ ‫را‬ ‫آن‬ ‫‌توان‬ ‫ی‬‫م‬ ‫بنابراین‬ ،‫است‬ ‫مگابایت‬ .‫کرد‬ ‫آپلود‬ ‫سوئیفت‬ ‫در‬ ‫بخش‬ ‫یک‬ ‫‌عنوان‬ ‫ه‬‫ب‬ ‫و‬ ‫کرد‬ ‫رمزگذاری‬ ‫فایل‬ ‫سپس‬ ‫و‬ ‫‌شوند‬ ‫ی‬‫م‬ ‫آپلود‬ ‫‌ها‬ ‫ش‬‫بخ‬ ‫همه‬ ‫ابتدا‬ .‫شوند‬ ‫می‬ ‫آپلود‬ ‫سوئیفت‬ ‫مانیفست‬ ‫از‬ ‫استفاده‬ ‫با‬ ‫متوالی‬ ‫صورت‬ ‫به‬ ‫بخش‬ ‫چندین‬ Manifest .‫کند‬ ‫می‬ ‫تضمین‬ ‫را‬ ‫ها‬ ‫داده‬ ‫یکپارچگی‬ ‫این‬ .‫داشت‬ ‫دسترسی‬ ً‫ا‬‫مستقیم‬ ‫‌توان‬ ‫ی‬‫نم‬ ‫داده‬ ‫‌های‬ ‫ش‬‫بخ‬ ‫به‬ ‫بنابراین‬ ،‫‌شود‬ ‫ی‬‫م‬ ‫آپلود‬ ‫نیز‬ ‫از‬ ‫استفاده‬ ،‫حافظه‬ ‫در‬ ‫ها‬ ‫بخش‬ ‫داشتن‬ ‫نگه‬ ‫کوچک‬ ‫با‬ I/O ‫نهایی‬ ‫فشرده‬ ‫آرشیو‬ ‫محلی‬ ‫ذخیره‬ ‫به‬ ‫نیازی‬ ‫که‬ ‫آنجایی‬ ‫از‬ ‫همچنین‬ .‫یابد‬ ‫می‬ ‫کاهش‬ ( tar-gziped ‫عکس‬ ‫اندازه‬ ‫نیاز‬ ‫مورد‬ ‫اضافی‬ ‫فضای‬ ‫تنها‬ .‫نیست‬ ‫اختصاصی‬ ‫یا‬ ‫اضافی‬ ‫سازی‬ ‫ذخیره‬ ‫به‬ ‫نیازی‬ ‫پشتیبان‬ ‫اجرای‬ ‫برای‬ ،‫نیست‬ )
  • 51.
    ‫فوری‬ LVM ‫روی‬ ‫فرض‬ ‫پیش‬‫طور‬ ‫(به‬ ‫است‬ 5 ‫فوری‬ ‫عکس‬ ‫اندازه‬ .)‫است‬ ‫شده‬ ‫تنظیم‬ ‫گیگابایت‬ lvm ‫گزینه‬ ‫با‬ ‫توان‬ ‫می‬ ‫را‬ – lvm-snapsize ‫اندازه‬ ‫که‬ ‫است‬ ‫مهم‬ .‫کرد‬ ‫تنظیم‬ snapshot ‫در‬ ‫و‬ ‫شود‬ ‫نوشته‬ ‫منبع‬ ‫حجم‬ ‫در‬ ‫داده‬ ‫مقداری‬ ‫که‬ ‫صورتی‬ ‫در‬ ‫زیرا‬ ،‫نکنید‬ ‫مشخص‬ ‫را‬ ‫کوچک‬ ‫خیلی‬ ‫فوری‬ ‫عکس‬ ‫نتیجه‬ lvm .‫شوند‬ ‫می‬ ‫خراب‬ ‫ها‬ ‫داده‬ ،‫شود‬ ‫پر‬ .‫کند‬ ‫می‬ ‫تسریع‬ ‫را‬ ‫روند‬ ‫این‬ .‫داد‬ ‫افزایش‬ ‫توان‬ ‫می‬ ‫را‬ ‫بخش‬ ‫اندازه‬ ‫حداکثر‬ ،‫باشد‬ ‫دسترس‬ ‫در‬ ‫گیری‬ ‫پشتیبان‬ ‫فرآیند‬ ‫برای‬ ‫بیشتری‬ ‫حافظه‬ ‫اگر‬ ‫از‬ ‫کوچکتر‬ ‫باید‬ ‫ها‬ ‫بخش‬ ‫که‬ ‫باشید‬ ‫داشته‬ ‫توجه‬ ً‫ا‬‫لطف‬ 5 .‫است‬ ‫سوئیفت‬ ‫سرور‬ ‫در‬ ‫شی‬ ‫اندازه‬ ‫حداکثر‬ ‫این‬ ‫زیرا‬ ،‫باشند‬ ‫گیگابایت‬ ‫گزینه‬ ،‫باشد‬ ‫داشته‬ ‫دسترس‬ ‫در‬ ‫کمی‬ ‫حافظه‬ ‫سروری‬ ‫اگر‬ ،‫دیگر‬ ‫طرف‬ ‫از‬ – max-seg-size ‫واحد‬ .‫کرد‬ ‫تنظیم‬ ‫کمتری‬ ‫مقادیر‬ ‫روی‬ ‫توان‬ ‫می‬ ‫را‬ .‫است‬ ‫بایت‬ ‫حسب‬ ‫بر‬ ‫گزینه‬ ‫این‬ ‫کند‬ ‫می‬ ‫کار‬ ‫چگونه‬ ‫افزایشی‬ ‫اجرای‬ ‫هنگام‬ ‫زیر‬ ‫اصلی‬ ‫منطق‬ .‫است‬ ‫ها‬ ‫ویژگی‬ ‫ترین‬ ‫مهم‬ ‫از‬ ‫یکی‬ ‫افزایشی‬ ‫گیری‬ ‫پشتیبان‬ Freezer :‫افتد‬ ‫می‬ ‫اتفاق‬ .‫خیر‬ ‫یا‬ ‫دارد‬ ‫وجود‬ ‫سوئیفت‬ ‫در‬ ‫قبل‬ ‫از‬ ‫فعلی‬ ‫گره‬ ‫برای‬ ‫شده‬ ‫ارائه‬ ‫پشتیبان‬ ‫نام‬ ‫آیا‬ ‫که‬ ‫کند‬ ‫می‬ ‫بررسی‬ ‫و‬ ‫کند‬ ‫می‬ ‫شروع‬ ‫را‬ ‫اجرا‬ ‫فریزر‬ ‫فایل‬ ،‫باشد‬ ‫داشته‬ ‫وجود‬ ‫پشتیبان‬ ‫نسخه‬ ‫اگر‬ Manifest ‫فایل‬ ‫زیرا‬ ‫است‬ ‫مهم‬ ‫این‬ .‫شود‬ ‫می‬ ‫بازیابی‬ Manifest ‫قبلی‬ ‫اجرای‬ ‫اطالعات‬ ‫حاوی‬ Freezer .‫است‬
  • 53.
  • 54.
  • 55.
    Rally ‫برای‬ ‫عملکرد‬ ‫تحلیل‬‫و‬ ‫تجزیه‬ ‫و‬ ‫محک‬ ‫ابزار‬ ‫یک‬ OpenStack ‫تمرکز‬ ‫با‬ ‫‌سازی‬ ‫ه‬‫نمای‬ ‫و‬ ‫‌گیری‬ ‫ه‬‫انداز‬ ‫خودکارسازی‬ ‫برای‬ ‫‌تواند‬ ‫ی‬‫م‬ ‫که‬ ‫است‬ ‫عملکرد‬ ‫بر‬ ‫جدید‬ ‫کد‬ ‫تغییرات‬ ‫تأثیر‬ ‫چگونگی‬ ‫بر‬ OpenStack ‫‌های‬ ‫ی‬‫معمار‬ ‫چگونه‬ ‫اینکه‬ ‫بررسی‬ ‫و‬ ،‫عملکرد‬ ‫و‬ ‫‌بندی‬ ‫س‬‫مقیا‬ ‫مشکالت‬ ‫شناسایی‬ ، ‫عملکرد‬ ‫بر‬ ‫مختلف‬ ‫‌افزارهای‬ ‫ت‬‫سخ‬ ‫و‬ ‫استقرار‬ OpenStack ‫برای‬ ‫اساسی‬ ‫ابزار‬ ‫یک‬ ‫عنوان‬ ‫به‬ ‫آن‬ ‫از‬ ‫توان‬ ‫می‬ .‫شود‬ ‫استفاده‬ ‫‌گذارند‬ ‫ی‬‫م‬ ‫تأثیر‬ ‫سیستم‬ OpenStack CI/CD ‫مداوم‬ ‫طور‬ ‫به‬ ‫که‬ ‫کرد‬ ‫استفاده‬ SLA .‫بخشد‬ ‫می‬ ‫بهبود‬ ‫را‬ ‫آن‬ ‫پایداری‬ ‫و‬ ‫عملکرد‬ ، " :‫دهد‬ ‫می‬ ‫پاسخ‬ ‫سؤال‬ ‫این‬ ‫به‬ ‫که‬ ‫است‬ ‫آزمایش‬ ‫برای‬ ‫ابزار‬ ‫یک‬ ‫‌واقع‬ ‫ر‬‫د‬ OpenStack "‫کند؟‬ ‫می‬ ‫کار‬ ‫موجود‬ ‫مقیاس‬ ‫این‬ ‫در‬ ‫چگونه‬ Rally ‫آیا‬ ‫که‬ ‫شود‬ ‫بررسی‬ ‫که‬ ‫کند‬ ‫می‬ ‫فراهم‬ ‫را‬ ‫امکان‬ ‫این‬ ‫و‬ ،‫دهد‬ ‫می‬ ‫انجام‬ ‫عمومی‬ ‫روشی‬ ‫به‬ ‫را‬ ‫کار‬ ‫این‬ OpenStack ‫های‬ ‫ساختار‬ ‫روی‬ .… ‫دیگر‬ ‫های‬ ‫تست‬ ‫و‬ .‫خیر‬ ‫یا‬ ‫کند‬ ‫می‬ ‫کار‬ ‫خوبی‬ ‫به‬ ‫باال‬ ‫بار‬ ‫تحت‬ ‫نمونه‬ ‫برای‬ ‫مختلف‬ ‫سیستم‬ ‫برای‬ ‫اساسی‬ ‫ابزار‬ ‫یک‬ ‫عنوان‬ ‫به‬ ‫آن‬ ‫از‬ ‫توان‬ ‫می‬ ‫بنابراین‬ OpenStack CI/CD ‫مداوم‬ ‫طور‬ ‫به‬ ‫که‬ ‫کرد‬ ‫استفاده‬ SLA ‫و‬ ‫عملکرد‬ ، .‫بخشد‬ ‫می‬ ‫بهبود‬ ‫را‬ ‫آن‬ ‫پایداری‬
  • 56.
    Tempest ‫زنده‬ ‫خوشه‬ ‫یک‬‫مقابل‬ ‫در‬ ‫باید‬ ‫که‬ ‫است‬ ‫‌سازی‬ ‫ه‬‫یکپارچ‬ ‫‌های‬ ‫ت‬‫تس‬ ‫از‬ ‫‌ای‬ ‫ه‬‫مجموع‬ OpenStack .‫شود‬ ‫اجرا‬ Tempest ‫ساختار‬ ‫دارای‬ ‫سنجی‬ ‫اعتبار‬ ‫برای‬ ‫ها‬ ‫تست‬ ‫از‬ ‫هایی‬ OpenStack API ‫استقرار‬ ‫سنجی‬ ‫اعتبار‬ ‫در‬ ‫مفید‬ ‫خاص‬ ‫های‬ ‫تست‬ ‫سایر‬ ‫و‬ ،‫سناریوها‬ ، OpenStack .‫است‬ Tempest ‫ابر‬ ‫هر‬ ‫برابر‬ ‫در‬ ‫بتواند‬ ‫باید‬ OpenStack ‫ابر‬ ‫یک‬ ،‫واحد‬ ‫گره‬ ‫یک‬ ‫خواه‬ ،‫شود‬ ‫اجرا‬ LXC 20 ‫ابر‬ ‫یک‬ ‫یا‬ ‫گره‬ KVM 1000 ‫گره‬ .‫باشد‬ Tempest ‫افزونه‬ ‫هر‬ ‫که‬ ‫است‬ ‫معنی‬ ‫این‬ ‫به‬ ‫که‬ ‫دهد‬ ‫می‬ ‫ارائه‬ ‫را‬ ‫پالگین‬ ‫قابلیت‬ Tempest ‫همراه‬ ‫را‬ ‫آن‬ ‫آزمایش‬ ‫و‬ ‫کرد‬ ‫وصل‬ ‫توان‬ ‫می‬ ‫را‬ ‫های‬ ‫تست‬ ‫با‬ Tempest .‫کرد‬ ‫اجرا‬
  • 57.
    Patrole ‫ابر‬ ‫یک‬ ‫در‬‫و‬ ‫پیکربندی‬ ‫درستی‬ ‫به‬ ‫نقش‬ ‫بر‬ ‫مبتنی‬ ‫دسترسی‬ ‫کنترل‬ ‫اینکه‬ ‫تأیید‬ ‫برای‬ ‫امنیتی‬ ‫اعتبارسنجی‬ ‫ابزار‬ ‫یک‬ OpenStack ‫اجرا‬ ‫است‬ ‫شده‬
  • 58.
    CloudKitty .‫است‬ ‫شده‬ ‫طراحی‬‫قیمت‬ ‫به‬ ‫معیارها‬ ‫ترجمه‬ ‫برای‬ ‫که‬ ‫است‬ ‫سرویس‬ ‫یک‬ ‫عنوان‬ ‫به‬ ‫بندی‬ ‫رتبه‬ ‫پروژه‬ ‫یک‬ CloudKitty ‫جمع‬ ‫از‬ ‫ساختار‬ ‫‌سازی‬ ‫ه‬‫پیاد‬ ‫برای‬ . ‫کند‬ ‫می‬ ‫پشتیبانی‬ ‫متعدد‬ ‫های‬ ‫خروجی‬ ‫و‬ ‫متعدد‬ ‫بندی‬ ‫رتبه‬ ‫های‬ ‫سیاست‬ ،‫متعدد‬ ‫های‬ ‫کننده‬ billing . CloudKitty ‫برای‬ ‫سرویس‬ ‫یک‬ ‫عنوان‬ ‫به‬ ‫بندی‬ ‫رتبه‬ ‫پروژه‬ ‫یک‬ OpenStack ‫حل‬ ‫راه‬ ‫یک‬ ‫که‬ ‫است‬ ‫این‬ ‫پروژه‬ ‫این‬ ‫هدف‬ .‫است‬ ‫دیگر‬ ‫موارد‬ ‫و‬ ‫زمینه‬ ‫یک‬ ‫در‬ ‫آن‬ ‫از‬ ‫استفاده‬ ‫امکان‬ ‫تنها‬ ،‫تاریخی‬ ‫لحاظ‬ ‫از‬ .‫باشد‬ ‫ابر‬ ‫یک‬ ‫بندی‬ ‫رتبه‬ ‫و‬ ‫شارژ‬ ‫استرداد‬ ‫برای‬ ‫عمومی‬ OpenStack ،‫داشت‬ ‫وجود‬ ‫‌توان‬ ‫ی‬‫م‬ ‫اکنون‬ ‫اما‬ CloudKitty .‫کرد‬ ‫اجرا‬ ‫مستقل‬ ‫حالت‬ ‫در‬ ‫را‬ CloudKitty ‫را‬ ‫پایانی‬ ‫نقاط‬ ،‫خاص‬ ‫معیارهای‬ ‫مورد‬ ‫در‬ ‫‌ها‬ ‫ه‬‫ابرداد‬ ‫و‬ ‫معیارها‬ ‫بازیابی‬ ‫برای‬ :‫‌کند‬ ‫ی‬‫م‬ ‫فراهم‬ ‫را‬ ‫متریک‬ ‫بر‬ ‫مبتنی‬ ‫‌بندی‬ ‫ه‬‫رتب‬ ‫امکان‬ ‫‌سازی‬ ‫ه‬‫ذخیر‬ ‫پشتوانه‬ ‫به‬ ‫را‬ ‫‌شده‬ ‫ی‬‫‌بند‬ ‫ه‬‫رتب‬ ‫‌های‬ ‫ه‬‫داد‬ ‫و‬ ‫‌کند‬ ‫ی‬‫م‬ ‫اعمال‬ ‫‌شده‬ ‫ی‬‫‌آور‬ ‫ع‬‫جم‬ ‫‌های‬ ‫ه‬‫داد‬ ‫برای‬ ‫را‬ ‫‌بندی‬ ‫ه‬‫رتب‬ ‫قوانین‬ ،‫‌کند‬ ‫ی‬‫م‬ ‫نظرسنجی‬ .‫‌دهد‬ ‫ی‬‫م‬ ‫سوق‬ ‫خود‬ CloudKitty . ‫کند‬ ‫می‬ ‫آسان‬ ‫را‬ ‫جدید‬ ‫های‬ ‫ویژگی‬ ‫کردن‬ ‫اضافه‬ ‫که‬ ‫است‬ ‫ماژوالر‬ ‫بسیار‬
  • 59.
    Adjutant ‫چارچوب‬ ‫یک‬ API ‫سراسر‬ ‫در‬‫حساب‬ ‫مدیریت‬ ‫به‬ ‫مربوط‬ ‫سازمان‬ ‫خودکار‬ ‫تجاری‬ ‫فرآیندهای‬ ‫نمایش‬ ‫برای‬ ‫‌یافته‬ ‫ه‬‫توسع‬ OpenStack ‫شود‬ ‫سازگار‬ ‫سازمان‬ ‫یک‬ ‫فرآیندهای‬ ‫‌فرد‬ ‫ه‬‫منحصرب‬ ‫الزامات‬ ‫با‬ ‫‌تواند‬ ‫ی‬‫م‬ ‫که‬ ‫‌دهد‬ ‫ی‬‫م‬ ‫قرار‬ ‫کاربران‬ ‫اختیار‬ ‫در‬ ‫را‬ ‫خارجی‬ ‫‌های‬ ‫م‬‫سیست‬ ‫و‬
  • 60.
    Watcher ‫بر‬ ‫مبتنی‬ ‫ابرهای‬‫برای‬ ‫پذیر‬ ‫مقیاس‬ ‫و‬ ‫پذیر‬ ‫انعطاف‬ ‫منابع‬ ‫سازی‬ ‫بهینه‬ ‫سرویس‬ ‫یک‬ OpenStack .‫دهد‬ ‫می‬ ‫ارائه‬ ‫مستاجر‬ ‫چند‬ Watcher ‫کاربردی‬ ‫برنامه‬ ‫یک‬ ‫و‬ ‫سازی‬ ‫بهینه‬ ‫پردازنده‬ ،‫معیارها‬ ‫گیرنده‬ ‫از‬ ‫چیز‬ ‫همه‬ ‫شامل‬ - ‫دهد‬ ‫می‬ ‫ارائه‬ ‫را‬ ‫کامل‬ ‫سازی‬ ‫بهینه‬ ‫حلقه‬ ‫یک‬ ‫اجرا‬ ‫برنامه‬ OpenStack Watcher ‫بر‬ ‫مبتنی‬ ‫ابرهای‬ ‫برای‬ ‫پذیر‬ ‫مقیاس‬ ‫و‬ ‫پذیر‬ ‫انعطاف‬ ‫منابع‬ ‫سازی‬ ‫بهینه‬ ‫سرویس‬ ‫یک‬ OpenStack ‫ارائه‬ ‫مستاجر‬ ‫چند‬ .‫دهد‬ ‫می‬ Watcher ‫نمایه‬ ‫و‬ ‫پیچیده‬ ‫رویدادهای‬ ‫پردازشگر‬ ،‫معیارها‬ ‫گیرنده‬ ‫از‬ ‫چیز‬ ‫همه‬ ‫شامل‬ - ‫دهد‬ ‫می‬ ‫ارائه‬ ‫را‬ ‫کامل‬ ‫سازی‬ ‫بهینه‬ ‫حلقه‬ ‫یک‬ ‫از‬ ،‫ابر‬ ‫سازی‬ ‫بهینه‬ ‫اهداف‬ ‫از‬ ‫ای‬ ‫گسترده‬ ‫طیف‬ ‫تحقق‬ ‫برای‬ ‫قوی‬ ‫چارچوب‬ ‫یک‬ ‫این‬ .‫اقدام‬ ‫برنامه‬ ‫کننده‬ ‫اعمال‬ ‫و‬ ‫سازی‬ ‫بهینه‬ ‫پردازنده‬ ،‫ساز‬ ‫و‬ ‫انرژی‬ ‫وری‬ ‫بهره‬ ‫افزایش‬ ،‫هوشمند‬ ‫مجازی‬ ‫ماشین‬ ‫مهاجرت‬ ‫طریق‬ ‫از‬ ‫سیستم‬ ‫عملکرد‬ ‫افزایش‬ ،‫داده‬ ‫مرکز‬ ‫عملیاتی‬ ‫های‬ ‫هزینه‬ ‫کاهش‬ ‫جمله‬ !‫کند‬ ‫می‬ ‫فراهم‬ ‫را‬ ‫دیگر‬ ‫موارد‬ ‫پروژه‬ Watcher :‫است‬ ‫شده‬ ‫تشکیل‬ ‫منبع‬ ‫کد‬ ‫مخزن‬ ‫چندین‬ ‫از‬ ‫سرور‬ ‫برای‬ ‫کد‬ ‫شامل‬ ‫این‬ .‫است‬ ‫اصلی‬ ‫مخزن‬ - ‫تماشاگر‬ Watcher API، Watcher Decision Engine ‫و‬ Watcher Applier .‫است‬ python-watcherclient ‫کالینت‬ ‫و‬ ‫مشتری‬ ‫کتابخانه‬ - CLI ‫برای‬ Watcher . watcher-dashboard ‫افزونه‬ - Watcher Horizon . ‫قبلی‬ ‫نسخه‬ ‫هیچ‬ ‫در‬ ‫را‬ ‫پروژه‬ ‫وضعیت‬ ‫است‬ ‫ممکن‬ ‫و‬ ‫شوند‬ ‫می‬ ‫داشته‬ ‫نگه‬ ‫روز‬ ‫به‬ ‫کد‬ ‫آخرین‬ ‫اساس‬ ‫بر‬ ‫مداوم‬ ‫طور‬ ‫به‬ ‫اینجا‬ ‫در‬ ‫شده‬ ‫ارائه‬ ‫اسناد‬ .‫نکنند‬ ‫مشخص‬
  • 61.
    Vitrage ‫سرویس‬ OpenStack ‫تحلیل‬ ‫و‬ ‫تجزیه‬‫برای‬ Root Cause Analysis ‫‌ها‬ ‫م‬‫آالر‬ ‫تجسم‬ ‫و‬ ‫تحلیل‬ ‫و‬ ‫تجزیه‬ ،‫سازماندهی‬ ‫برای‬ .‫است‬ ‫رویدادهای‬ ‫و‬ OpenStack ‫شوند‬ ‫شناسایی‬ ً‫ا‬‫مستقیم‬ ‫اینکه‬ ‫از‬ ‫قبل‬ ‫آنها‬ ‫وجود‬ ‫استنباط‬ ‫و‬ ‫مشکالت‬ ‫اصلی‬ ‫علت‬ ‫مورد‬ ‫در‬ ‫بینش‬ ‫آوردن‬ ‫دست‬ ‫به‬ ، .‫‌شود‬ ‫ی‬‫م‬ ‫استفاده‬ Vitrage ‫سرویس‬ OpenStack RCA ‫رویدادهای‬ ‫و‬ ‫هشدارها‬ ‫گسترش‬ ‫و‬ ‫تحلیل‬ ‫و‬ ‫تجزیه‬ ،‫سازماندهی‬ ‫برای‬ OpenStack ‫آوردن‬ ‫دست‬ ‫به‬ ، .‫شوند‬ ‫شناسایی‬ ً‫ا‬‫مستقیم‬ ‫اینکه‬ ‫از‬ ‫قبل‬ ‫آنها‬ ‫وجود‬ ‫استنتاج‬ ‫و‬ ‫مشکالت‬ ‫اصلی‬ ‫علت‬ ‫مورد‬ ‫در‬ ‫بینش‬ ‫باال‬ ‫سطح‬ ‫عملکرد‬ ‫برای‬ ‫ای‬ ‫افزونه‬ ‫همچنین‬ Horizon . ‫است‬ ‫موجود‬ ‫سرویس‬ ‫این‬ ‫برای‬ ‫نیز‬
  • 64.
    Monasca ‫با‬ ‫که‬ ‫است‬‫نظارت‬ ‫سرویس‬ ‫یک‬ ‫عنوان‬ ‫به‬ ‫خطا‬ ‫تحمل‬ ‫با‬ ‫و‬ ‫عملکردی‬ ،‫پذیر‬ ‫مقیاس‬ ‫بسیار‬ ،‫باز‬ ‫منبع‬ ‫مستاجر‬ ‫چند‬ ‫حل‬ ‫راه‬ ‫یک‬ OpenStack ‫یک‬ ‫از‬ .‫شود‬ ‫می‬ ‫ادغام‬ REST API ‫هشدار‬ ‫موتور‬ ‫دارای‬ ‫و‬ ‫کند‬ ‫می‬ ‫استفاده‬ ‫باال‬ ‫سرعت‬ ‫با‬ ‫جو‬ ‫و‬ ‫پرس‬ ‫و‬ ‫معیارها‬ ‫پردازش‬ ‫برای‬ ‫است‬ ‫اعالن‬ ‫موتور‬ ‫و‬ ‫جریان‬ ‫های‬ ‫محیط‬ ‫در‬ ‫نظارت‬ ‫الزامات‬ OpenStack ‫عنوان‬ ‫به‬ ‫نظارت‬ ‫حل‬ ‫راه‬ ‫یک‬ ‫ارائه‬ ‫موناسکا‬ ‫پروژه‬ ‫ماموریت‬ .‫است‬ ‫پیچیده‬ ‫بسیار‬ ‫و‬ ‫متنوع‬ ،‫گسترده‬ ‫نظارت‬ ‫برای‬ ‫‌یافته‬ ‫ه‬‫توسع‬ ‫پلتفرم‬ ‫یک‬ ‫موناسکا‬ .‫باشد‬ ‫خطا‬ ‫تحمل‬ ‫و‬ ‫عملکرد‬ ،‫پذیر‬ ‫مقیاس‬ ‫بسیار‬ ،‫مستاجر‬ ‫چند‬ ‫دارای‬ ‫که‬ ‫است‬ ‫سرویس‬ ‫یک‬ ‫و‬ ‫‌ها‬ ‫ت‬‫زیرساخ‬ ‫مورد‬ ‫در‬ ‫عملیاتی‬ ‫بینش‬ ‫آوردن‬ ‫دست‬ ‫به‬ ‫برای‬ ‫آن‬ ‫از‬ ‫‌توانند‬ ‫ی‬‫م‬ ‫مستاجران‬ ‫هم‬ ‫و‬ ‫اپراتورها‬ ‫هم‬ ‫که‬ ‫‌کند‬ ‫ی‬‫م‬ ‫فراهم‬ ‫پیشرفته‬ .‫کنند‬ ‫استفاده‬ ‫خود‬ ‫کاربردی‬ ‫‌های‬ ‫ه‬‫برنام‬ ‫از‬ ‫موناسکا‬ API ‫های‬ REST ‫یک‬ ،‫جریان‬ ‫زنگ‬ ‫موتور‬ ‫یک‬ ‫این‬ .‫کند‬ ‫می‬ ‫استفاده‬ ‫جو‬ ‫و‬ ‫پرس‬ ‫و‬ ‫ها‬ ‫گزارش‬ ‫پردازش‬ ،‫پرسرعت‬ ‫معیارهای‬ ‫برای‬ .‫کند‬ ‫می‬ ‫ادغام‬ ‫را‬ ‫تجمع‬ ‫موتور‬ ‫یک‬ ‫و‬ ‫رسانی‬ ‫اطالع‬ ‫موتور‬ ‫با‬ ‫توانید‬ ‫می‬ ‫که‬ ‫ای‬ ‫استفاده‬ ‫موارد‬ Monasca ‫و‬ ‫کند‬ ‫می‬ ‫پیروی‬ ‫سرویس‬ ‫میکرو‬ ‫معماری‬ ‫از‬ ‫موناسکا‬ .‫هستند‬ ‫متنوع‬ ‫بسیار‬ ‫کنید‬ ‫سازی‬ ‫پیاده‬ ‫می‬ ‫و‬ ‫است‬ ‫شده‬ ‫طراحی‬ ‫کلی‬ ‫نظارت‬ ‫حل‬ ‫راه‬ ‫در‬ ‫مجزا‬ ‫سرویس‬ ‫یک‬ ‫ارائه‬ ‫برای‬ ‫ماژول‬ ‫هر‬ .‫است‬ ‫شده‬ ‫تقسیم‬ ‫مخزن‬ ‫چندین‬ ‫در‬ ‫سرویس‬ ‫چندین‬ .‫شود‬ ‫حذف‬ ‫یا‬ ‫مستقر‬ ‫مشتریان‬/‫اپراتورها‬ ‫نیازهای‬ ‫به‬ ‫توجه‬ ‫با‬ ‫تواند‬
  • 65.
  • 66.
    Panko ‫منابع‬ ‫وضعیت‬ ‫اطالعات‬‫تا‬ ‫‌سازد‬ ‫ی‬‫م‬ ‫قادر‬ ‫را‬ ‫کاربران‬ ‫که‬ ‫است‬ ‫شده‬ ‫طراحی‬ ‫ابرداده‬ ‫‌سازی‬ ‫ه‬‫نمای‬ ،‫رویداد‬ ‫‌سازی‬ ‫ه‬‫ذخیر‬ ‫خدمات‬ ‫ارائه‬ ‫برای‬ OpenStack ‫برای‬ ‫مدت‬ ‫بلند‬ ‫و‬ ‫مدت‬ ‫کوتاه‬ ‫های‬ ‫داده‬ ‫ذخیره‬ ‫برای‬ ‫پذیر‬ ‫مقیاس‬ ‫ابزار‬ ‫کردن‬ ‫فعال‬ ‫آن‬ ‫هدف‬ .‫کنند‬ ‫دریافت‬ ‫معین‬ ‫زمان‬ ‫یک‬ ‫در‬ ‫را‬ .‫است‬ ‫سیستم‬ ‫زدایی‬ ‫اشکال‬ ‫و‬ ‫ممیزی‬ ‫مانند‬ ‫استفاده‬ ‫موارد‬
  • 68.
    Skyline ‫داشبورد‬ ‫یک‬ OpenStack ‫توسط‬ ‫که‬‫است‬ UI ‫و‬ UE ‫کارکرد‬ ‫و‬ ‫نگهداری‬ .‫میباشد‬ ‫مدرن‬ ‫فناوری‬ ‫پشته‬ ‫دارای‬ .‫است‬ ‫شده‬ ‫بهینه‬ .‫دارد‬ ‫باالتری‬ ‫همزمان‬ ‫عملکرد‬ ‫و‬ ‫است‬ ‫تر‬ ‫آسان‬ ‫دهندگان‬ ‫توسعه‬ ‫برای‬ ‫کاربران‬ ‫توسط‬
  • 71.
    kuryr ‫شبکه‬ ‫انتزاع‬ ‫به‬‫کانتینر‬ ‫‌های‬ ‫ب‬‫چارچو‬ ‫‌سازی‬ ‫ه‬‫شبک‬ ‫‌های‬ ‫ل‬‫مد‬ ‫بین‬ ‫پل‬ OpenStack
  • 72.
    Tacker ‫مدیر‬ ‫یک‬ VNF ( ‫عمومی‬ VNFM ‫یک‬‫و‬ ) NFV Orchestrator (NFVO) ‫شبکه‬ ‫توابع‬ ‫و‬ ‫شبکه‬ ‫خدمات‬ ‫اجرای‬ ‫و‬ ‫استقرار‬ ‫برای‬ ‫را‬ ( ‫مجازی‬ VNF ‫زیرساخت‬ ‫فرم‬ ‫پلت‬ ‫یک‬ ‫روی‬ ‫بر‬ ) NFV ‫مانند‬ OpenStack ‫معماری‬ ‫چارچوب‬ ‫اساس‬ ‫بر‬ ‫این‬ .‫دهد‬ ‫می‬ ‫ارائه‬ ETSI MANO ‫از‬ ‫استفاده‬ ‫با‬ ‫شبکه‬ ‫خدمات‬ ‫سازماندهی‬ ‫برای‬ ‫عملکردی‬ ‫پشته‬ ‫یک‬ ‫و‬ ‫است‬ VNF ‫کند‬ ‫می‬ ‫فراهم‬ ‫انتها‬ ‫به‬ ‫انتها‬ ‫صورت‬ ‫به‬ ‫ها‬
  • 73.
    s ‫کنگره‬ – congress ‫پروژه‬ ‫یک‬ OpenStack ‫ارائه‬ ‫منظور‬‫به‬ ‫ابری‬ ‫خدمات‬ ‫از‬ ‫ای‬ ‫مجموعه‬ ‫هر‬ ‫در‬ ‫سرویس‬ ‫یک‬ ‫عنوان‬ ‫به‬ ‫مشی‬ ‫خط‬ ‫ارائه‬ ‫برای‬ .‫است‬ ‫پویا‬ ‫های‬ ‫زیرساخت‬ ‫برای‬ ‫انطباق‬ ‫و‬ ‫حاکمیت‬
  • 74.