1
BAHAGIAN : SK CENDERAWASIH
ALAMAT : PETI SURAT 60035, 91110 LAHAD DATU, SABAH
NO. TELEFON : 089-812455
NO. FAKS. : 089-812455
LAMAN
SESAWANG :
myPortfolio
GURU AKADEMIK BIASA
SK CENDERAWASIH, LAHAD DATU SABAH.
2
MAKLUMAT PEGAWAII
DILULUSKAN OLEH
Nama : nama cikgu yg buat
Gelaran Jawatan : GURU AKADEMIK BIASA (GAB)
Gred Hakiki Jawatan : DG41
Tarikh Penempatan : 16 APRIL 2018
Nama : nama pegawai penilai 1, jawatannya di bawah
Gelaran Jawatan : PENOLONG KANAN PETANG
Gred Jawatan : DG 42
Tarikh : 16 November 2018
3
JADUAL PENGEMASKINIAN
BIL. TARIKH TAJUK
TANDATANGAN
PENYELIA
1. 16 NOVEMBER 2018 Penyediaan MyPortfolio
4
KANDUNGAN
PERKARA MUKA SURAT
Carta Organisasi 1 - 2
Carta Fungsi 3
Aktiviti-aktiviti bagi Fungsi 4
Deskripsi Tugas 5 - 7
Proses Kerja, Carta Alir dan Senarai Semak 8 - 26
Senarai Undang-undang, Peraturan dan Punca Kuasa 27
Senarai Borang 27
Senarai Jawatankuasa yang Dianggotai 28
5
CARTA ORGANISASI
1.1 CARTA ORGANISASI SK
PPD
JPN
6
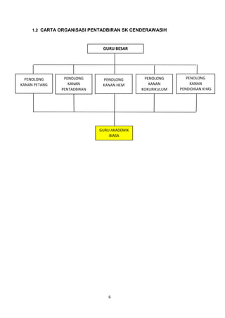
1.2 CARTA ORGANISASI PENTADBIRAN SK CENDERAWASIH
GURU BESAR
tN
PENOLONG
KANAN PETANG
PENOLONG
KANAN
PENDIDIKAN KHAS
PENOLONG
KANAN
PENTADBIRAN
PENOLONG
KANAN HEM
PENOLONG
KANAN
KOKURIKULUM
GURU AKADEMIK
BIASA
7
CARTA FUNGSI
GURU AKADEMIK BIASA
Bertanggungjawab dalam
memastikan pelaksanaan PdP
selaras dengan dasar KPM
Bertanggungjawab dalam
menjaga hal ehwal murid
Bertanggungjawab dalam
meningkatkan kemahiran dan
bakat murid dalam
kokurikulum
PENGURUSAN
Pengurusan
Pembangunan Sumber
Manusia
Pengurusan Perhubungan
Luar
PENGOPERASIAN
Pengurusan Kurikulum
Pengurusan Kokurikulum
Pengurusan Hal Ehwal
Murid
8
AKTIVITI-AKTIVITI BAGI FUNGSI
GURU AKADEMIK BIASA
PENGURUSAN ORGANISASI
a. Melaksanakan Pentaksiran Berasaskan Sekolah
b. Melaksanakan pembangunan sumber manusia meliputi latihan personel
c. Mengadakan program lawatan dan hubungan dengan pihak luar
PENGURUSAN KURIKULUM
a. Melaksanakan pengajaran dan pembelajaran mengikut jadual dan pekeliling
yang yang telah ditetapkan
b. Melaksanakan program panitia bagi meningkatkan tahap profesionalisme
guru dan pencapaian murid
PENGURUSAN HAL EHWAL MURID
a. Melaksanakan program disiplin murid
b. Melaksanakan pengurusan kesihatan, kebajikan dan keceriaan sekolah
PENGURUSAN KOKURIKULUM
a. Melaksanakan program Unit Beruniform, Kelab dan Persatuan, Sukan dan
Permainan
9
DESKRIPSI TUGAS
MAKLUMAT UMUM
GELARAN
JAWATAN
Guru Akademik Biasa
KETUA
PERKHIDMATAN
DATUK DR. AMIN SENIN
RINGKASAN
GELARAN
JAWATAN
GAB
KEDUDUKAN DI
WARAN
PERJAWATAN
Pegawai Perkhidmatan
Pendidikan DG 41
GRED JAWATAN DG 41 BIDANG UTAMA
Pengajaran dan
Pembelajaran
GRED JD SUB-BIDANG
1. Pengurusan
2. Pengoperasian
STATUS
JAWATAN
Tetap
DISEDIAKAN
OLEH
Nama cikgu yg buat
HIRARKI 1
(BAHAGIAN)
SK Cenderawasih DISEMAK OLEH
nama pegawai penilai 1
PEN. KANAN PETANG
HIRARKI 2
(CAWANGAN/
SEKTOR/UNIT)
DILULUSKAN
OLEH
EN. ABDUL RAOF BIN
MUHAMMAD NOR
GURU BESAR
SKIM
PERKHIDMATAN
3DD02
TARIKH
DOKUMEN
16 NOVEMBER 2018
TUJUAN PEWUJUDAN JAWATAN
Mengajar, mendidik, menilai dan mentaksir murid selari dengan Akta Pendidikan 1996 (Akta
550), Falsafah Pendidikan Kebangsaan, Dasar Pendidikan Kebangsaan dan Pelan
Pembangunan Pendidikan 2013-2025 ke arah memperkembangkan potensi individu secara
holistik.
10
AKAUNTABILITI TUGAS UTAMA
Melaksanakan PdP menggunakan
kaedah kaedah pedagogi yang
bersesuaian bagi memastikan objektif
pembelajaran tercapai
1. Menyediakan rancangan PdP dan sumber pendidikan
2. Melaksanakan PdP yang bersesuaian berdasarkan
Rancangan Pengajaran Harian (RPH)
3. Membimbing murid dalam meningkatkan prestasi
4. Membuat refleksi dan penambahbaikan
Melaksanakan penilaian dan pentaksiran ke
atas perkembangan dan pencapaian
murid/ program/ aktiviti bagi mencapai
objektif yang dirancang
1. Melaksanakan penilaian dan pentaksiran murid/ program/
aktiviti
2. Merekod dan menganalisis tahap perkembangan dan
pencapaian murid/ program/ aktiviti
3. Menyediakan pelaporan
Melaksanakan pengurusan kokurikulum
bagi mengoptimumkan bakat dan
potensi murid
1. Melaksanakan aktiviti Unit Beruniform, Kelab dan
Persatuan, Sukan dan Permainan
2. Memantau kemajuan murid
3. Merekod dan menganalisis kemajuan murid
4. Membimbing dan melatih murid bagi peningkatan potensi
Membantu pengurusan hal ehwal murid
bagi memastikan kebajikan setiap murid
terpelihara
1. Memastikan persekitaran yang kondusif untuk PdP
2. Menguatkuasakan peraturan sekolah
3. Memastikan keselamatan murid diutamakan
4. Memastikan keselamatan murid terjaga
5. Mengenalpasti keperluan bantuan pelajaran kepada
murid
Membangunkan profesionalisme secara
berterusan untuk peningkatan kendiri
1. Melibatkan diri dalam pembelajaran pprofesional secara
formal dan tidak formal untuk meningkatkan pengetahuan
dan kemahiran dalam PdP
2. Melibatkan diri dalam PLC
11
DIMENSI
● Kategori Sekolah : Luar Bandar
● Gred Sekolah : A
● Bilangan Sesi Persekolahan : 2
● Bilangan Penolong Kanan : 4
● Bilangan Guru : 51
● Bilangan AKP : 6
● Bilangan Murid : 769
● Bilangan Kelas : 24
KELAYAKAN AKADEMIK/IKHTISAS
● Ijazah Sarjana Muda Pendidikan Sejarah (SK)
KOMPETENSI
● Kemahiran pedagogi
● Kemahiran membimbing
● Kemahiran ekstrakurikular - kebahasaan, kesukarelaan
● Kemahiran menilai, mengukur dan mentaksir
PENGALAMAN
● Menjawat jawatan guru interim selama 3 bulan di SK Taman Tasik Ampang,
Selangor.
● Mengikuti kursus sijil manik kayu pengakap peringkat 1 dan 2.
12
Aktiviti 1: Pengurusan Pengajaran dan Pembelajaran
BIL.
TANGGUNG
JAWAB
PROSES KERJA
PEGAWAI LAIN
YANG ADA
HUBUNGAN/
DIRUJUK
UNDANG-UNDANG,
PERATURAN DAN
PUNCA KUASA
1. GAB
Sebelum PdP
Menyediakan dokumen-dokumen yang
perlu serta disahkan oleh Pentadbir
Sekolah
GB
2. GAB
Menyediakan Rancangan PdP atau Fail
Rekod Persediaan Mengajar iaitu:
a) Sukatan Pelajaran dan
b) Huraian Sukatan Pelajaran
c) Rancangan Pelajaran Tahunan
d) Jadual Waktu Peribadi dan
e) Jadual Waktu Kelas bagi
Guru Kelas.
f) Senarai Nama Murid
g) ‘Headcount’
PK(P)
3. GAB
Menyediakan Rancangan Pelajaran
Harian (KSSR) mengikut format
penulisan berdasarkan sekurang-
kurangnya:
(Rujuk Panitia Mata Pelajaran)
a) Tema/Tajuk
b) Standard Kandungan
c) Standard Pembelajaran
d) Objektif
e) Aktiviti
f) BBM
g) Refleksi/Impak
PK(P)
4. GAB
Semasa PdP
Memastikan suasana bilik darjah dalam
keadaan kondusif.
PK(P)
PROSES KERJA
13
5. GAB
Mencatat Buku Laporan Kehadiran dan
Disiplin Murid.
PK(P)
6. GAB
Melaksanakan PdP dan membimbing
murid seperti yang telah dirancang
dalam Buku Persediaan Mengajar
(kecuali jika terdapat perkara yang tidak
dapat dielakkan)
PK(P)
7. GAB
Di dalam Bilik Makmal/Bilik Khas/PJPK:
a) Merekodkan pengambilan
peralatan dan bahan yang
diperlukan untuk PdP sebelum
kelas bermula (jika berkaitan)
b) Merekodkan penggunaan PdP
di bilik-bilk khas
(jika berkaitan)
c) Merekod pemulangan
peralatan yang telah digunakan
selepas tamat PdP
PK(P)
8. GAB
Pemeriksaan Latihan dan Tugasan
Murid:
a) Memeriksa hasil kerja murid.
b) Memulangkan tugas murid yang
telah diperiksa.
c) Memastikan murid membuat
pembetulan.
d) Menganalisis hasil
pembelajaran
e) Membuat refleksi dan
penambahbaikan.
PK(P)
14
Aktiviti 1: Pengurusan Pengajaran dan Pembelajaran
TANGGUNGJAWAB PROSES KERJA TEMPOH
GAB
Menyediakan dokumen-dokumen yang perlu
serta disahkan oleh Pentadbir Sekolah
150 MINIT
GAB
Menyediakan Rancangan Mengajar atau Fail
Rekod Persediaan Mengajar
15 MINIT
GAB Menyediakan Rancangan Pelajaran Harian
(KSSR ) mengikut format penulisan
15 MINIT
GAB
Memastikan suasana bilik darjah dalam
keadaan kondusif
3 MINIT
GAB
Merekodkan pengambilan dan pemulangan
peralatan dan bahan yang diperlukan
3 MINIT
GAB Melaksanakan PdP dan bimbingan
GAB Pemeriksaan Latihan dan Tugasan Murid
3 MINIT
CARTA ALIR
Mula
Mula
15
Aktiviti 1: Pengurusan Pengajaran dan Pembelajaran
BIL. TINDAKAN TANDA ( / ) CATATAN
1.
Menyediakan dokumen-dokumen yang perlu serta disahkan oleh
Pentadbir Sekolah
/
2.
Menyediakan Rancangan PdP atau Fail Rekod Persediaan
Mengajar iaitu:
a) Sukatan Pelajaran dan Huraian Sukatan Pelajaran
a) Rancangan Pelajaran Tahunan
b) Jadual Waktu Peribadi dan
c) Jadual Waktu Kelas bagi
Guru Kelas.
d) Senarai Nama Murid
e) ‘Headcount’
/
3.
Menyediakan Rancangan Pelajaran Harian (KSSR) mengikut format
penulisan berdasarkan sekurang-kurangnya:
(Rujuk Panitia Mata Pelajaran)
a) Tema/Tajuk
b) Standard Kandungan
c) Standard Pembelajaran
d) Objektif
e) Aktiviti
f) BBM
g) Refleksi/Impak
/
4. Memastikan suasana bilik darjah dalam keadaan kondusif. /
5. Mencatat Buku Laporan Kehadiran dan Disiplin Murid. /
6
Melaksanakan PdP dan membimbing murid seperti yang telah
dirancang dalam Buku Persediaan Mengajar (kecuali jika terdapat
perkara yang tidak dapat dielakkan)
/
7
Di dalam Bilik Makmal/Bilik Khas/PJPK:
a) Merekodkan pengambilan peralatan dan bahan yang
diperlukan untuk PdP sebelum kelas bermula (jika
berkaitan)
b) Merekodkan penggunaan PdP di bilik-bilk khas
(jika berkaitan)
c) Merekod pemulangan peralatan yang telah digunakan
selepas tamat PdP
/
SENARAI SEMAK
16
PROSES KERJA
8
Pemeriksaan Latihan dan Tugasan Murid:
a) Memeriksa hasil kerja murid.
b) Memulangkan tugas murid yang telah diperiksa.
c) Memastikan murid membuat pembetulan.
d) Menganalisis hasil pembelajaran
e) Membuat refleksi dan penambahbaikan.
/
Aktiviti 2: Pengurusan Penilaian dan Pentaksiran Murid / Program / Aktiviti
BIL.
TANGGUNG
JAWAB
PROSES KERJA
PEGAWAI LAIN
YANG ADA
HUBUNGAN/
DIRUJUK
UNDANG-
UNDANG,
PERATURAN
DAN PUNCA
KUASA
1. GB Arahan pelaksanaan program
PK(P) / PK
Petang
2. PK(P) / PK
Petang
A. PERANCANGAN
Menyediakan kertas kerja/
pelan tindakan yang
mempunyai keperluan minimum
seperti berikut :
a) Tajuk,
b) Tarikh, Masa, Tempat
c) Kumpulan Sasaran
d) Objektif
e) KPI (Indikator Output dan
Outcome)
f) Implikasi Kewangan (Bajet)
g) Jawatankuasa Program
h) Strategi Pelaksanaan /
Jadual / Pengisian Program
GKMP
3. PK(P) / PK
Petang
Menentukan kaedah
pemantauan berdasarkan salah
satu dari kaedah berikut :
a) Pelaporan Jawatan kuasa
Instrumen
b) Pengumpulan Data
c) Soal selidik
d) Temu bual
e) Semakan dokumen
GKMP
4. GB Mendapatkan kelulusan
daripada PGB
PK(P) / PK
Petang
5. PK(P) / PK
Petang
Melaksanakan mesyuarat /
perbincangan jawatan kuasa
GAB
17
6. GAB
B. PELAKSANAAN
Melaksanakan program seperti
yang telah dirancang
GKMP / AKP
7. PK(P) / PK
Petang
C. PEMANTAUAN DAN
PENGUKURAN
Melaksanakan pemantauan
dan pengukuran
a) Pelaksanaan program
b) Pencapaian KPI
GKMP / GAB /
AKP
8. GKMP Menyediakan laporan program
setelah program selesai.
PK(P) / PK
Petang
9. GB
D. KEBERKESANAN
Kajian semula;
Menjalankan mesyuarat post
mortem untuk mengenalpasti
kekuatan dan kelemahan
pelaksanaan program.
PK(P) / PK
Petang / GKMP /
GAB
10. PK(P) / PK
Petang
Membuat tindakan susulan
berdasarkan keputusan
mesyuarat post mortem.
GAB
11. GAB Penilaian prestasi;
Melaksanakan penilaian
prestasi ke atas kumpulan
sasar untuk melihat
keberkesanan pelaksanaan
program.
PK(P) / PK
Petang / GKMP
12. PK(P) / PK
Petang
Membentangkan laporan
penilaian prestasi dalam
mesyuarat.
GKMP / GAB
13. GKMP / GAB Membuat penambahbaikan
berdasarkan keputusan
mesyuarat.
PK(P) / PK
Petang
14. GKMP/ GAB Merekod dan mendokumentasi. AKP
18
CARTA ALIR
Aktiviti 2 : Pengurusan Penilaian dan Pentaksiran Murid / Program / Aktiviti
PK(P) / PK Petang
GAB
PK(P) / PK Petang
Mula
GAB
Mendapatkan kelulusan
Menyediakan kertas kerja
Melaksanakan pemantauan
pelaksanaan program
Melaksanakan program
Tindakan
pembetulan
Merekod dan mendokumentasi
Kajian semula
Tiada isu
Ada isu
Penambahbaikan
Tidak lulus
Lulus
Tindakan susulan
Menyedia dan membentang
laporan dalam mesyuarat
Melaksanakan tindakan
penambahbaikan
60 minit
60 minit
1170 minit
1440 minit
PK(P) / PK Petang
GB
PK(P) / PK Petang
GAB
GAB
GB
20 minit
60 minit
1440 minit
Tamat
19
SENARAI SEMAK
Aktiviti 2 : Pengurusan Penilaian dan Pentaksiran Murid / Program / Aktiviti
BIL. TINDAKAN TANDA ( / ) CATATAN
1. Menyediakan kertas kerja
/
2. Mendapatkan kelulusan
/
3 Melaksanakan program
/
4. Melaksanakan pemantauan
pelaksanaan program /
5. Kajian semula
/
6. Tindakan Susulan
/
7. Membentang laporan dalam
mesyuarat /
7. Melaksanakan tindakan
penambahbaikan /
8. Merekod dan mendokumentasi
/
20
PROSES KERJA
Aktiviti 3: Pengurusan Aktiviti Unit Beruniform / Kelab dan Persatuan / Sukan dan
Permainan.
BIL.
TANGGUNG
JAWAB
PROSES KERJA
PEGAWAI
LAIN YANG
ADA
HUBUNGAN/
DIRUJUK
UNDANG-
UNDANG,
PERATUR
AN DAN
PUNCA
KUASA
1. GB Memberi arahan untuk
melaksanakan aktiviti kokurikulum
PK KOKO /
GAB
2. PK KOKO Membuat pelantikan jawatankuasa
kokurikulum
GAB
3. PK KOKO Membuat perancangan tahunan dan
mingguan dan penyediaan bahan
kokurikulum
GAB
4. GAB Melaksana aktiviti kokurikulum yang
ditetapkan
PK KOKO
5. PK KOKO Membuat pemantauan dan
penilaian kemajuan murid
GAB
6. GAB Membuat perekodan dan analisis
keputusan penilaian murid untuk
tindakan penambahbaikan prestasi
murid dalam kokurikulum
PK KOKO
7. PK KOKO Membuat penilaian keberkesanan
aktiviti kokurikulum dan membuat
penambahbaikan terhadap aktiviti
kokurikulum dari masa ke semasa
GAB
8. GAB Membuat pelaporan dan
dokumentasi
PK KOKO
21
CARTA ALIR
Aktiviti 3: Pengurusan Aktiviti Unit Beruniform / Kelab dan Persatuan / Sukan dan Permainan.
Mula
Tamat
Tanggungjawab Proses Kerja
Memberi arahan untuk melaksanakan
aktiviti kokurikulum
Tempoh Masa
Melantik jawatankuasa kokurikulum
Membuat perancangan tahunan dan
mingguan dan penyediaan bahan
kokurikulum
Melaksana aktiviti kokurikulum yang
ditetapkan
Memantau dan menilai kemajuan murid
Menilai keberkesanan aktiviti kokurikulum
dan membuat penambahbaikan
Pelaporan dan dokumentasi
Merekod, menganalisis dan mengambil
tindakan penambahbaikan prestasi murid
dalam kokurikulum
GB 30 minit
60 minit
120 minit
120 minit
120 minit
60 minit
PK KOKO
PK KOKO
GAB
PK KOKO
GAB
PK KOKO
GAB 20 minit
120 minit
22
SENARAI SEMAK
Aktiviti 3: Pengurusan Aktiviti Unit Beruniform / Kelab dan Persatuan / Sukan dan
Permainan.
BIL. TINDAKAN TANDA ( / ) CATATAN
1. Menerima arahan daripada GB untuk
melaksanakan aktiviti kokurikulum /
2. Melantik jawatankuasa kokurikulum
/
3. Membuat perancangan tahunan dan
mingguan dan penyediaan bahan
kokurikulum
/
4. Melaksana aktiviti kokurikulum yang
ditetapkan /
5. Memantau dan menilai kemajuan murid
/
6. Merekod, menganalisis dan mengambil
tindakan penambahbaikan prestasi murid
dalam kokurikulum
/
7. Menilai keberkesanan aktiviti kokurikulum
dan membuat penambahbaikan /
8. Pelaporan dan dokumentasi
/
23
PROSES KERJA
Aktiviti 4 : Mengurus disiplin murid
BIL.
TANGGUNG
JAWAB
PROSES KERJA
PEGAWAI
LAIN YANG
ADA
HUBUNGAN/
DIRUJUK
UNDANG-UNDANG,
PERATURAN DAN
PUNCA KUASA
1. GB
Melantik guru disiplin
(dalam kalangan GAB)
sekolah
PK HEM
2. GB
Mengadakan mesyuarat
Pengurusan Disiplin
PK HEM
3.
PK HEM
Menyenaraikan kesalahan
disiplin sekolah:
1. Jenayah
2. Buli
3. Rokok
4. Ponteng sekolah
5. Lucah
6. Kurang sopan
7. Tingkah laku
musnah
8. Kelakuan nakal
9. Tidak patuh masa
10.Kekemasan diri
PK HEM
4.
GAB
Memantau dan
pemeriksaan bagi
pencegahan disiplin
sekolah.
PK HEM
5.
PK HEM Merekod kes-kes disiplin
dalam sistem
PK HEM
6.
PK HEM Menganalisis kes-kes
disiplin
7
PK HEM
Mengambil tindakan
berdasarkan prosedur
ditetapkan bagi kes-kes
disiplin.sekolah
sepertimana garis panduan
yang berkuatkuasa
8
PK HEM
Melaporkan kes-kes disiplin
sekolah sepertimana garis
panduan yang
berkuatkuasa.
24
CARTA ALIR
Tanggungjawab Proses Kerja
GB
GAB
PK HEM
GB
PK HEM
PK HEM
PK HEM
PK HEM
Mengadakan mesyuarat pengurusan
disiplin
Melantik guru disiplin sekolah
Menyenaraikan kesalahan
disiplin sekolah
Menganalisis kes-kes disiplin sekolah
Merekod kes-kes disiplin
sekolah
Melapor kes disiplin sekolah
Mengambil tindakan bagi kes disiplin
berdasarkan garis panduan
Memantau dan melaksanakan
pemeriksaan pencegahan
disiplin sekolah
120 minit
120 minit
390 minit
60 hari
2 hari
120 minit
120 minit
1920 minit
120 minit
480 minit
Aktiviti 4 : Mengurus disiplin murid
Tempoh masa
Mula
Tamat
25
SENARAI SEMAK
Aktiviti 4: Mengurus disiplin murid
BIL. TINDAKAN TANDA ( / ) CATATAN
1. Melantik guru disiplin sekolah
2.
Mengadakan mesyuarat Pengurusan
disiplin
3
Menyenaraikan kesalahan disiplin
sekolah:
1. Jenayah
2. Buli
3. Rokok
4. Ponteng sekolah
5. Lucah
6. Kurang sopan
7. Tingkah laku
musnah
8. Kelakuan nakal
9. Tidak patuh masa
10.Kekemasan diri
4.
Memantau dan melaksanakan
pemeriksaan bagi pencegahan disiplin
sekolah.
5. Merekod kes-kes disiplin dalam sistem SSDM
6. Menganalisis kes-kes disiplin
7.
Mengambil tindakan berdasarkan
prosedur ditetapkan bagi kes-kes
disiplin.sekolah sepertimana garis
panduan yang berkuatkuasa
Merujuk kepada
buku peraturan
disiplin sekolah
8.
Melaporkan kes-kes disiplin sekolah
sepertimana garis panduan yang
berkuatkuasa.
26
PROSES KERJA
Aktiviti 5 : Mengurus Latihan Personel
BIL.
TANGGUNG
JAWAB
PROSES KERJA
PEGAWAI
LAIN YANG
ADA
HUBUNGAN/
DIRUJUK
UNDANG-
UNDANG,
PERATURAN
DAN PUNCA
KUASA
1. GB
Mengarahkan guru untuk mengisi
Borang Matriks Kompetensi guru
untuk mengenal pasti keperluan
latihan.
2. PK (P)
Membuat Rumusan Analisis Matriks
Kompetensi
3. PK (P)
Mengkaji keperluan bidang latihan
berdasarkan Analisis Keperluan
Latihan
4. PK (P)
Menyerahkan cadangan
perancangan latihan kepada
Pengetua untuk kelulusan.
5. GB
Meneliti cadangan dan menentukan
jenis latihan yang diperlukan
6. PK (P)
Menyediakan Jadual Perancangan
Latihan dalam takwim sekolah
selepas kelulusan Pengetua
7.
GB
Memberi arahan kepada PK (P)
untuk menguruskan kursus / latihan
yang telah diluluskan
8.
PK (P) Menguruskan latihan (Sebelum ,
semasa dan selepas)
1. Anjuran Dalaman
i. Menyediakan Surat Jemputan
ii. Menyediakan Jadual Latihan
iii. Menyediakan Senarai Kehadiran
iv. Tempahan Tempat
v. Mengisi kehadiran kursus secara
online dalam sistem SPL KPM
27
9.
GAB
GAB
GAB
2. Anjuran Agensi Luar (sebelum ,
semasa dan selepas)
i. Menyediakan senarai calon dan
menghantar senarai tersebut kepada
penganjur latihan.
ii. Memaklumkan kepada calon untuk
menghadiri latihan.
iii. Guru Akademik Biasa hendaklah
menyediakan minit curai dan
diserahkan kepada Pengetua/Guru
Besar/ PK (P) selepas latihan untuk
disimpan dan tindakan.
iv. Mengisi kehadiran kursus secara
online dalam sistem SPL KPM.
v. Mengumpulkan salinan sijil atau
maklumat kehadiran untuk kemas kini
Buku Rekod Perkhidmatan
10. PK (P)
Mengedar borang penilaian kursus
kepada peserta pada hari terakhir
kursus untuk menilai keberkesanan
pelaksanaan latihan personel
11. GAB
Merekod kehadiran kursus dalam
SPL KPM
Agensi
Yang
Mengendali
kan Kursus
12. GAB
Melaksana penilaian kendiri selepas
menghadiri latihan
13. PK (P) Rekod dan dokumentasi
28
CARTA ALIR
Aktiviti 5 : Mengurus Latihan Personel
TEMPOH MASA
TANGGUNGJAWAB PROSES KERJA
MULA
Mengarahkan guru untuk mengisi Borang
Matriks Kompetensi guru secara online
untuk mengenal pasti keperluan latihan
dalam Sistem SPL KPM.
Mencetak Rumusan Analisis Matriks
Kompetensi dalam Sistem eSPLG
Mengkaji keperluan bidang latihan
berdasarkan Analisis Keperluan Latihan
Menyerahkan cadangan perancangan
latihan kepada Pengetua/Guru Besar
untuk kelulusan.
Meneliti cadangan dan menentukan jenis
latihan yang diperlukan
Menyediakan Jadual Perancangan Latihan
dalam takwim sekolah selepas kelulusan
Pengetua / Guru Besar
Memberi arahan kepada GPK untuk
menguruskan kursus / latihan yang telah
diluluskan
Menguruskan latihan (sebelum, semasa
dan selepas)
Mengedar borang penilaian kursus kepada
peserta pada hari terakhir kursus untuk
menilai keberkesanan pelaksanaan latihan
personel
Merekod kehadiran kursus dalam SPL
KPM
Melaksana penilaian kendiri selepas
latihan
Salinan dan Rekod Fail
GB
PK (P)
PK (P)
PK (P)
GB
PK (P)
GB
PK (P)
PK (P)
GAB
GAB
PK (P)
3900 min
390 min
780 min
20 min
180 min
180 min
30 min
30 min
390 min
390 min
TAMAT
29
SENARAI SEMAK
Aktiviti 5: Mengurus Latihan Personel
BIL. TINDAKAN TANDA ( / ) CATATAN
1.
Mengarahkan guru untuk mengisi Borang
Matriks Kompetensi guru untuk mengenal
pasti keperluan latihan
2.
Membuat rumusan Analisis Matriks
Kompetensi
3
Mengkaji keperluan bidang latihan
berdasarkan Analisis Keperluan Latihan
4.
Menyerahkan cadangan perancangan
latihan kepada Pengetua untuk
kelulusan.
5.
Meneliti cadangan dan menentukan jenis
latihan yang diperlukan
6.
Menyediakan Jadual Perancangan
Latihan dalam takwim sekolah selepas
kelulusan Pengetua.
7.
Memberi arahan kepada Penolong
Kanan Pentadbiran untuk menguruskan
kursus / latihan yang telah diluluskan
8.
Menguruskan latihan (Sebelum , semasa
dan selepas)
1. Anjuran Dalaman
i. Menyediakan Surat Jemputan
ii. Menyediakan Jadual Latihan
iii. Menyediakan Senarai Kehadiran
iv. Tempahan Tempat
v. Mengisi kehadiran kursus secara
online dalam sistem eSPLG
9.
2. Anjuran Agensi Luar (sebelum ,
semasa dan selepas)
i. Menyediakan senarai calon dan
menghantar senarai tersebut kepada
penganjur latihan.
ii. Memaklumkan kepada calon untuk
30
menghadiri latihan.
iii. Guru Akademik Biasa hendaklah
menyediakan minit curai dan diserahkan
kepada Pengetua/Guru Besar/ Guru
Penolong Kanan selepas latihan untuk
disimpan dan tindakan..
iv. Mengisi kehadiran kursus secara
online dalam sistem eSPLG.
v. Mengumpulkan salinan sijil atau
maklumat kehadiran untuk kemas kini
Buku Rekod Perkhidmatan
10.
Mengedar borang penilaian kursus
kepada peserta pada hari terakhir kursus
untuk menilai keberkesanan pelaksanaan
latihan personel
11.
Merekod kehadiran kursus dalam
eSPLKPM
12.
Mengedarkan dan mengumpul borang
keberkesanan program selepas 1 bulan
kursus kepada guru untuk melaksana
penilaian kendiri.
13. Rekod dan dokumentasi
31
 Akta Pendidikan 1996 (Akta 550)
 Falsafah Pendidikan Kebangsaan
 Arahan Pegawai Pengawal 2018
 Surat Pekeliling Ikhtisas Bil. 10/1995 Pelaksanaan Jadual Waktu Anjal Bagi
Sekolah Rendah dan Sekolah Menengah
 Surat Pekeliling Ikhtisas Bil.7/2004 Pelaksanaan Kurikulum Pendidikan Khas
Bermasalah Pembelajaran Sekolah Rendah dan Sekolah Menengah
 Surat Pekeliling Iktisas KPM Bil. 2 Tahun 2016 - Standard Kecergasan Fizikal
Kebangsaan Untuk Murid Sekolah Malaysia (SEGAK)
 Surat Pekeling Ikhtisas Bil.2/2010: Pelaksanaan Dasar Memartabatkan Bahasa
Malaysia dan Memperkukuh Bahasa Inggeris (MBMMBI)
 Surat Pekeliling Ikhtisas Bilangan 12 Tahun 2011 Pelaksanaan Dasar
Memartabatkan Bahasa Malaysia Memperkukuhkan Bahasa Inggeris (MBMMBI)
 Surat Pekeliling Ikhtisas Bil. 2 Tahun 2013: Pelaksanaan Kurikulum Standard
Sekolah Rendah (KSSR) Tahap II Secara Berperingkat-Peringkat Mulai Tahun
2014
 Surat Pekeliling Ikhtisas Bil.11/2010 Pelaksanaan Kurikulum Standard Sekolah
Rendah (KSSR) Tahap Satu Mulai 2011
 Surat Pekeliling Ikhtisas Bil. 6/2003 Dasar Penggunaan Media Dan Teknologi
Dalam Pengajaran Dan Pembelajaran
 Surat Pekeliling Ikhtisas Bil. 15/2002 Pelaksanaan Kurikulum Prasekolah
Kebangsaan
 Surat Pekeliling Ikhtisas Kementerian Pendidikan Malaysia Bilangan 6 Tahun
2017 Penggunaan Pelbagai Ujian Bahasa Inggeris Berdasarkan Piawaian
Common European Framework Of Reference (CEFR) Bagi Menentukan Tahap
Penguasaan Guru dan Pensyarah Opsyen Bahasa
SENARAI UNDANG-UNDANG, PERATURAN DAN PUNCA KUASA
32
 Surat Pekeliling Ikhtisas Bil.7/2004 Pelaksanaan Kurikulum Pendidikan Khas
Bermasalah Pembelajaran Sekolah Rendah dan Sekolah Menengah
 Surat Pekeliling Ikhtisas KPM Bil 3 Tahun 2016: Pelaksanaan Pentaksiran
Alternatif Sekolah Rendah (PASR) Murid Berkeperluan Khas Mulai Tahun 2016
 Surat Pekeliling Ikhtisas Bil.11/2004 Garis Panduan Umum Pemberian Kerja
Rumah kepada Murid Sekolah
 Surat Pekeliling Ikhtisas Bil.11/2004 Pelaksanaan Pembelajaran Luar Bilik
Darjah (PLBD)
 Surat Pekeliling Ikhtisas Bil.10/2004 Pelaksanaan Program ICT Literacy (ICTL)
di Sekolah Rendah
 Surat Pekeliling Ikhtisas Bil.7/2008 Persediaan Menghadapi Sesi Penggal
Persekolahan Baru
 Surat Pekeliling Ikhtisas Bil. 3/1999 Penyediaan Rekod Pengajaran dan
Pembelajaran
 Surat Pekeliling Ikhtisas Bil.2/1978 Garis Panduan Untuk Persediaan-persediaan
Di Sekolah Rendah Sebelum Permulaan Sekolah Pada Awal tahun
Persekolahan
33
 Surat Siaran Kementerian Pendidikan Malaysia Bilangan 9 Tahun 2016 -
Penggunaan Templat Pelaporan Pentaksiran Sekolah Tahun 6 Untuk
Pentaksiran Sekolah Di Bawah Pelaksanaan Pentaksiran Berasaskan Sekolah
Mulai Tahun 2016
 Surat Siaran Kementerian Pendidikan Malaysia Bilangan 4 Tahun 2016 -
Perubahan Pelaksanaan Saringan LINUS 2.0 Mulai Tahun 2016 Bagi Rendah
Kementerian Pendidikan Malaysia
 Surat Siaran Kementerian Pendidikan Malaysia Bilangan 16 Tahun 2015 -
Pelaksanaan Latihan Bagi Anggota Kumpulan Pelaksana (AKP) Yang
Berkhidmat Di Bawah Pegawai Perkhidmatan Pendidikan (PPP) Terutamanya Di
Daerah dan Sekolah, Kementerian Pendidikan Malays
 Surat Siaran Kementerian Pendidikan Malaysia Bil. 21 Tahun 2014 :
Pelaksanaan Sistem Pengurusan Sekolah (SPS)
 Pelaksanaan Mata Pelajaran KSSR Sejarah Tahap II Mulai Tahun 2014
 Surat Siaran Kementerian Pendidikan MalaysiaBil. 14 Tahun 2014 - Panduan
Penggunaan Buku Kerja Di Sekolah
 Surat Siaran KPM Bil.6 Tahun 2014- Garis Panduan Perkhidmatan Guru
Pemulihan Khas LiNus
 Panduan Penggunaan Peruntukan Bantuan Geran Per Kapita Bagi Mata
Pelajaran Baharu Kurikulum Standard Sekolah Rendah (KSSR) Tahap 11
34
SENARAI BORANG
SENARAI JAWATANKUASA YANG DIANGGOTAI
BIL. BORANG
KOD BORANG
1.
Borang Maklum Balas keberkesanan Program
Kurikulum di sekolah.
2. Borang Pencerapan PdPc
Edaran PPS Standard
4 SKPMg2
3. Borang Pencapaian Penilaian Individu BPPi
4.
5.
BIL. NAMA JAWATANKUASA
1 Jawatankuasa Kurikulum Sekolah
2 Jawatan Kuasa Sukan Sekolah
3 Jawatan kuasa Hal Ehwal Murid

MYPORTFOLIO GAB UMUM.docx

  • 1.
    1 BAHAGIAN : SKCENDERAWASIH ALAMAT : PETI SURAT 60035, 91110 LAHAD DATU, SABAH NO. TELEFON : 089-812455 NO. FAKS. : 089-812455 LAMAN SESAWANG : myPortfolio GURU AKADEMIK BIASA SK CENDERAWASIH, LAHAD DATU SABAH.
  • 2.
    2 MAKLUMAT PEGAWAII DILULUSKAN OLEH Nama: nama cikgu yg buat Gelaran Jawatan : GURU AKADEMIK BIASA (GAB) Gred Hakiki Jawatan : DG41 Tarikh Penempatan : 16 APRIL 2018 Nama : nama pegawai penilai 1, jawatannya di bawah Gelaran Jawatan : PENOLONG KANAN PETANG Gred Jawatan : DG 42 Tarikh : 16 November 2018
  • 3.
    3 JADUAL PENGEMASKINIAN BIL. TARIKHTAJUK TANDATANGAN PENYELIA 1. 16 NOVEMBER 2018 Penyediaan MyPortfolio
  • 4.
    4 KANDUNGAN PERKARA MUKA SURAT CartaOrganisasi 1 - 2 Carta Fungsi 3 Aktiviti-aktiviti bagi Fungsi 4 Deskripsi Tugas 5 - 7 Proses Kerja, Carta Alir dan Senarai Semak 8 - 26 Senarai Undang-undang, Peraturan dan Punca Kuasa 27 Senarai Borang 27 Senarai Jawatankuasa yang Dianggotai 28
  • 5.
    5 CARTA ORGANISASI 1.1 CARTAORGANISASI SK PPD JPN
  • 6.
    6 1.2 CARTA ORGANISASIPENTADBIRAN SK CENDERAWASIH GURU BESAR tN PENOLONG KANAN PETANG PENOLONG KANAN PENDIDIKAN KHAS PENOLONG KANAN PENTADBIRAN PENOLONG KANAN HEM PENOLONG KANAN KOKURIKULUM GURU AKADEMIK BIASA
  • 7.
    7 CARTA FUNGSI GURU AKADEMIKBIASA Bertanggungjawab dalam memastikan pelaksanaan PdP selaras dengan dasar KPM Bertanggungjawab dalam menjaga hal ehwal murid Bertanggungjawab dalam meningkatkan kemahiran dan bakat murid dalam kokurikulum PENGURUSAN Pengurusan Pembangunan Sumber Manusia Pengurusan Perhubungan Luar PENGOPERASIAN Pengurusan Kurikulum Pengurusan Kokurikulum Pengurusan Hal Ehwal Murid
  • 8.
    8 AKTIVITI-AKTIVITI BAGI FUNGSI GURUAKADEMIK BIASA PENGURUSAN ORGANISASI a. Melaksanakan Pentaksiran Berasaskan Sekolah b. Melaksanakan pembangunan sumber manusia meliputi latihan personel c. Mengadakan program lawatan dan hubungan dengan pihak luar PENGURUSAN KURIKULUM a. Melaksanakan pengajaran dan pembelajaran mengikut jadual dan pekeliling yang yang telah ditetapkan b. Melaksanakan program panitia bagi meningkatkan tahap profesionalisme guru dan pencapaian murid PENGURUSAN HAL EHWAL MURID a. Melaksanakan program disiplin murid b. Melaksanakan pengurusan kesihatan, kebajikan dan keceriaan sekolah PENGURUSAN KOKURIKULUM a. Melaksanakan program Unit Beruniform, Kelab dan Persatuan, Sukan dan Permainan
  • 9.
    9 DESKRIPSI TUGAS MAKLUMAT UMUM GELARAN JAWATAN GuruAkademik Biasa KETUA PERKHIDMATAN DATUK DR. AMIN SENIN RINGKASAN GELARAN JAWATAN GAB KEDUDUKAN DI WARAN PERJAWATAN Pegawai Perkhidmatan Pendidikan DG 41 GRED JAWATAN DG 41 BIDANG UTAMA Pengajaran dan Pembelajaran GRED JD SUB-BIDANG 1. Pengurusan 2. Pengoperasian STATUS JAWATAN Tetap DISEDIAKAN OLEH Nama cikgu yg buat HIRARKI 1 (BAHAGIAN) SK Cenderawasih DISEMAK OLEH nama pegawai penilai 1 PEN. KANAN PETANG HIRARKI 2 (CAWANGAN/ SEKTOR/UNIT) DILULUSKAN OLEH EN. ABDUL RAOF BIN MUHAMMAD NOR GURU BESAR SKIM PERKHIDMATAN 3DD02 TARIKH DOKUMEN 16 NOVEMBER 2018 TUJUAN PEWUJUDAN JAWATAN Mengajar, mendidik, menilai dan mentaksir murid selari dengan Akta Pendidikan 1996 (Akta 550), Falsafah Pendidikan Kebangsaan, Dasar Pendidikan Kebangsaan dan Pelan Pembangunan Pendidikan 2013-2025 ke arah memperkembangkan potensi individu secara holistik.
  • 10.
    10 AKAUNTABILITI TUGAS UTAMA MelaksanakanPdP menggunakan kaedah kaedah pedagogi yang bersesuaian bagi memastikan objektif pembelajaran tercapai 1. Menyediakan rancangan PdP dan sumber pendidikan 2. Melaksanakan PdP yang bersesuaian berdasarkan Rancangan Pengajaran Harian (RPH) 3. Membimbing murid dalam meningkatkan prestasi 4. Membuat refleksi dan penambahbaikan Melaksanakan penilaian dan pentaksiran ke atas perkembangan dan pencapaian murid/ program/ aktiviti bagi mencapai objektif yang dirancang 1. Melaksanakan penilaian dan pentaksiran murid/ program/ aktiviti 2. Merekod dan menganalisis tahap perkembangan dan pencapaian murid/ program/ aktiviti 3. Menyediakan pelaporan Melaksanakan pengurusan kokurikulum bagi mengoptimumkan bakat dan potensi murid 1. Melaksanakan aktiviti Unit Beruniform, Kelab dan Persatuan, Sukan dan Permainan 2. Memantau kemajuan murid 3. Merekod dan menganalisis kemajuan murid 4. Membimbing dan melatih murid bagi peningkatan potensi Membantu pengurusan hal ehwal murid bagi memastikan kebajikan setiap murid terpelihara 1. Memastikan persekitaran yang kondusif untuk PdP 2. Menguatkuasakan peraturan sekolah 3. Memastikan keselamatan murid diutamakan 4. Memastikan keselamatan murid terjaga 5. Mengenalpasti keperluan bantuan pelajaran kepada murid Membangunkan profesionalisme secara berterusan untuk peningkatan kendiri 1. Melibatkan diri dalam pembelajaran pprofesional secara formal dan tidak formal untuk meningkatkan pengetahuan dan kemahiran dalam PdP 2. Melibatkan diri dalam PLC
  • 11.
    11 DIMENSI ● Kategori Sekolah: Luar Bandar ● Gred Sekolah : A ● Bilangan Sesi Persekolahan : 2 ● Bilangan Penolong Kanan : 4 ● Bilangan Guru : 51 ● Bilangan AKP : 6 ● Bilangan Murid : 769 ● Bilangan Kelas : 24 KELAYAKAN AKADEMIK/IKHTISAS ● Ijazah Sarjana Muda Pendidikan Sejarah (SK) KOMPETENSI ● Kemahiran pedagogi ● Kemahiran membimbing ● Kemahiran ekstrakurikular - kebahasaan, kesukarelaan ● Kemahiran menilai, mengukur dan mentaksir PENGALAMAN ● Menjawat jawatan guru interim selama 3 bulan di SK Taman Tasik Ampang, Selangor. ● Mengikuti kursus sijil manik kayu pengakap peringkat 1 dan 2.
  • 12.
    12 Aktiviti 1: PengurusanPengajaran dan Pembelajaran BIL. TANGGUNG JAWAB PROSES KERJA PEGAWAI LAIN YANG ADA HUBUNGAN/ DIRUJUK UNDANG-UNDANG, PERATURAN DAN PUNCA KUASA 1. GAB Sebelum PdP Menyediakan dokumen-dokumen yang perlu serta disahkan oleh Pentadbir Sekolah GB 2. GAB Menyediakan Rancangan PdP atau Fail Rekod Persediaan Mengajar iaitu: a) Sukatan Pelajaran dan b) Huraian Sukatan Pelajaran c) Rancangan Pelajaran Tahunan d) Jadual Waktu Peribadi dan e) Jadual Waktu Kelas bagi Guru Kelas. f) Senarai Nama Murid g) ‘Headcount’ PK(P) 3. GAB Menyediakan Rancangan Pelajaran Harian (KSSR) mengikut format penulisan berdasarkan sekurang- kurangnya: (Rujuk Panitia Mata Pelajaran) a) Tema/Tajuk b) Standard Kandungan c) Standard Pembelajaran d) Objektif e) Aktiviti f) BBM g) Refleksi/Impak PK(P) 4. GAB Semasa PdP Memastikan suasana bilik darjah dalam keadaan kondusif. PK(P) PROSES KERJA
  • 13.
    13 5. GAB Mencatat BukuLaporan Kehadiran dan Disiplin Murid. PK(P) 6. GAB Melaksanakan PdP dan membimbing murid seperti yang telah dirancang dalam Buku Persediaan Mengajar (kecuali jika terdapat perkara yang tidak dapat dielakkan) PK(P) 7. GAB Di dalam Bilik Makmal/Bilik Khas/PJPK: a) Merekodkan pengambilan peralatan dan bahan yang diperlukan untuk PdP sebelum kelas bermula (jika berkaitan) b) Merekodkan penggunaan PdP di bilik-bilk khas (jika berkaitan) c) Merekod pemulangan peralatan yang telah digunakan selepas tamat PdP PK(P) 8. GAB Pemeriksaan Latihan dan Tugasan Murid: a) Memeriksa hasil kerja murid. b) Memulangkan tugas murid yang telah diperiksa. c) Memastikan murid membuat pembetulan. d) Menganalisis hasil pembelajaran e) Membuat refleksi dan penambahbaikan. PK(P)
  • 14.
    14 Aktiviti 1: PengurusanPengajaran dan Pembelajaran TANGGUNGJAWAB PROSES KERJA TEMPOH GAB Menyediakan dokumen-dokumen yang perlu serta disahkan oleh Pentadbir Sekolah 150 MINIT GAB Menyediakan Rancangan Mengajar atau Fail Rekod Persediaan Mengajar 15 MINIT GAB Menyediakan Rancangan Pelajaran Harian (KSSR ) mengikut format penulisan 15 MINIT GAB Memastikan suasana bilik darjah dalam keadaan kondusif 3 MINIT GAB Merekodkan pengambilan dan pemulangan peralatan dan bahan yang diperlukan 3 MINIT GAB Melaksanakan PdP dan bimbingan GAB Pemeriksaan Latihan dan Tugasan Murid 3 MINIT CARTA ALIR Mula Mula
  • 15.
    15 Aktiviti 1: PengurusanPengajaran dan Pembelajaran BIL. TINDAKAN TANDA ( / ) CATATAN 1. Menyediakan dokumen-dokumen yang perlu serta disahkan oleh Pentadbir Sekolah / 2. Menyediakan Rancangan PdP atau Fail Rekod Persediaan Mengajar iaitu: a) Sukatan Pelajaran dan Huraian Sukatan Pelajaran a) Rancangan Pelajaran Tahunan b) Jadual Waktu Peribadi dan c) Jadual Waktu Kelas bagi Guru Kelas. d) Senarai Nama Murid e) ‘Headcount’ / 3. Menyediakan Rancangan Pelajaran Harian (KSSR) mengikut format penulisan berdasarkan sekurang-kurangnya: (Rujuk Panitia Mata Pelajaran) a) Tema/Tajuk b) Standard Kandungan c) Standard Pembelajaran d) Objektif e) Aktiviti f) BBM g) Refleksi/Impak / 4. Memastikan suasana bilik darjah dalam keadaan kondusif. / 5. Mencatat Buku Laporan Kehadiran dan Disiplin Murid. / 6 Melaksanakan PdP dan membimbing murid seperti yang telah dirancang dalam Buku Persediaan Mengajar (kecuali jika terdapat perkara yang tidak dapat dielakkan) / 7 Di dalam Bilik Makmal/Bilik Khas/PJPK: a) Merekodkan pengambilan peralatan dan bahan yang diperlukan untuk PdP sebelum kelas bermula (jika berkaitan) b) Merekodkan penggunaan PdP di bilik-bilk khas (jika berkaitan) c) Merekod pemulangan peralatan yang telah digunakan selepas tamat PdP / SENARAI SEMAK
  • 16.
    16 PROSES KERJA 8 Pemeriksaan Latihandan Tugasan Murid: a) Memeriksa hasil kerja murid. b) Memulangkan tugas murid yang telah diperiksa. c) Memastikan murid membuat pembetulan. d) Menganalisis hasil pembelajaran e) Membuat refleksi dan penambahbaikan. / Aktiviti 2: Pengurusan Penilaian dan Pentaksiran Murid / Program / Aktiviti BIL. TANGGUNG JAWAB PROSES KERJA PEGAWAI LAIN YANG ADA HUBUNGAN/ DIRUJUK UNDANG- UNDANG, PERATURAN DAN PUNCA KUASA 1. GB Arahan pelaksanaan program PK(P) / PK Petang 2. PK(P) / PK Petang A. PERANCANGAN Menyediakan kertas kerja/ pelan tindakan yang mempunyai keperluan minimum seperti berikut : a) Tajuk, b) Tarikh, Masa, Tempat c) Kumpulan Sasaran d) Objektif e) KPI (Indikator Output dan Outcome) f) Implikasi Kewangan (Bajet) g) Jawatankuasa Program h) Strategi Pelaksanaan / Jadual / Pengisian Program GKMP 3. PK(P) / PK Petang Menentukan kaedah pemantauan berdasarkan salah satu dari kaedah berikut : a) Pelaporan Jawatan kuasa Instrumen b) Pengumpulan Data c) Soal selidik d) Temu bual e) Semakan dokumen GKMP 4. GB Mendapatkan kelulusan daripada PGB PK(P) / PK Petang 5. PK(P) / PK Petang Melaksanakan mesyuarat / perbincangan jawatan kuasa GAB
  • 17.
    17 6. GAB B. PELAKSANAAN Melaksanakanprogram seperti yang telah dirancang GKMP / AKP 7. PK(P) / PK Petang C. PEMANTAUAN DAN PENGUKURAN Melaksanakan pemantauan dan pengukuran a) Pelaksanaan program b) Pencapaian KPI GKMP / GAB / AKP 8. GKMP Menyediakan laporan program setelah program selesai. PK(P) / PK Petang 9. GB D. KEBERKESANAN Kajian semula; Menjalankan mesyuarat post mortem untuk mengenalpasti kekuatan dan kelemahan pelaksanaan program. PK(P) / PK Petang / GKMP / GAB 10. PK(P) / PK Petang Membuat tindakan susulan berdasarkan keputusan mesyuarat post mortem. GAB 11. GAB Penilaian prestasi; Melaksanakan penilaian prestasi ke atas kumpulan sasar untuk melihat keberkesanan pelaksanaan program. PK(P) / PK Petang / GKMP 12. PK(P) / PK Petang Membentangkan laporan penilaian prestasi dalam mesyuarat. GKMP / GAB 13. GKMP / GAB Membuat penambahbaikan berdasarkan keputusan mesyuarat. PK(P) / PK Petang 14. GKMP/ GAB Merekod dan mendokumentasi. AKP
  • 18.
    18 CARTA ALIR Aktiviti 2: Pengurusan Penilaian dan Pentaksiran Murid / Program / Aktiviti PK(P) / PK Petang GAB PK(P) / PK Petang Mula GAB Mendapatkan kelulusan Menyediakan kertas kerja Melaksanakan pemantauan pelaksanaan program Melaksanakan program Tindakan pembetulan Merekod dan mendokumentasi Kajian semula Tiada isu Ada isu Penambahbaikan Tidak lulus Lulus Tindakan susulan Menyedia dan membentang laporan dalam mesyuarat Melaksanakan tindakan penambahbaikan 60 minit 60 minit 1170 minit 1440 minit PK(P) / PK Petang GB PK(P) / PK Petang GAB GAB GB 20 minit 60 minit 1440 minit Tamat
  • 19.
    19 SENARAI SEMAK Aktiviti 2: Pengurusan Penilaian dan Pentaksiran Murid / Program / Aktiviti BIL. TINDAKAN TANDA ( / ) CATATAN 1. Menyediakan kertas kerja / 2. Mendapatkan kelulusan / 3 Melaksanakan program / 4. Melaksanakan pemantauan pelaksanaan program / 5. Kajian semula / 6. Tindakan Susulan / 7. Membentang laporan dalam mesyuarat / 7. Melaksanakan tindakan penambahbaikan / 8. Merekod dan mendokumentasi /
  • 20.
    20 PROSES KERJA Aktiviti 3:Pengurusan Aktiviti Unit Beruniform / Kelab dan Persatuan / Sukan dan Permainan. BIL. TANGGUNG JAWAB PROSES KERJA PEGAWAI LAIN YANG ADA HUBUNGAN/ DIRUJUK UNDANG- UNDANG, PERATUR AN DAN PUNCA KUASA 1. GB Memberi arahan untuk melaksanakan aktiviti kokurikulum PK KOKO / GAB 2. PK KOKO Membuat pelantikan jawatankuasa kokurikulum GAB 3. PK KOKO Membuat perancangan tahunan dan mingguan dan penyediaan bahan kokurikulum GAB 4. GAB Melaksana aktiviti kokurikulum yang ditetapkan PK KOKO 5. PK KOKO Membuat pemantauan dan penilaian kemajuan murid GAB 6. GAB Membuat perekodan dan analisis keputusan penilaian murid untuk tindakan penambahbaikan prestasi murid dalam kokurikulum PK KOKO 7. PK KOKO Membuat penilaian keberkesanan aktiviti kokurikulum dan membuat penambahbaikan terhadap aktiviti kokurikulum dari masa ke semasa GAB 8. GAB Membuat pelaporan dan dokumentasi PK KOKO
  • 21.
    21 CARTA ALIR Aktiviti 3:Pengurusan Aktiviti Unit Beruniform / Kelab dan Persatuan / Sukan dan Permainan. Mula Tamat Tanggungjawab Proses Kerja Memberi arahan untuk melaksanakan aktiviti kokurikulum Tempoh Masa Melantik jawatankuasa kokurikulum Membuat perancangan tahunan dan mingguan dan penyediaan bahan kokurikulum Melaksana aktiviti kokurikulum yang ditetapkan Memantau dan menilai kemajuan murid Menilai keberkesanan aktiviti kokurikulum dan membuat penambahbaikan Pelaporan dan dokumentasi Merekod, menganalisis dan mengambil tindakan penambahbaikan prestasi murid dalam kokurikulum GB 30 minit 60 minit 120 minit 120 minit 120 minit 60 minit PK KOKO PK KOKO GAB PK KOKO GAB PK KOKO GAB 20 minit 120 minit
  • 22.
    22 SENARAI SEMAK Aktiviti 3:Pengurusan Aktiviti Unit Beruniform / Kelab dan Persatuan / Sukan dan Permainan. BIL. TINDAKAN TANDA ( / ) CATATAN 1. Menerima arahan daripada GB untuk melaksanakan aktiviti kokurikulum / 2. Melantik jawatankuasa kokurikulum / 3. Membuat perancangan tahunan dan mingguan dan penyediaan bahan kokurikulum / 4. Melaksana aktiviti kokurikulum yang ditetapkan / 5. Memantau dan menilai kemajuan murid / 6. Merekod, menganalisis dan mengambil tindakan penambahbaikan prestasi murid dalam kokurikulum / 7. Menilai keberkesanan aktiviti kokurikulum dan membuat penambahbaikan / 8. Pelaporan dan dokumentasi /
  • 23.
    23 PROSES KERJA Aktiviti 4: Mengurus disiplin murid BIL. TANGGUNG JAWAB PROSES KERJA PEGAWAI LAIN YANG ADA HUBUNGAN/ DIRUJUK UNDANG-UNDANG, PERATURAN DAN PUNCA KUASA 1. GB Melantik guru disiplin (dalam kalangan GAB) sekolah PK HEM 2. GB Mengadakan mesyuarat Pengurusan Disiplin PK HEM 3. PK HEM Menyenaraikan kesalahan disiplin sekolah: 1. Jenayah 2. Buli 3. Rokok 4. Ponteng sekolah 5. Lucah 6. Kurang sopan 7. Tingkah laku musnah 8. Kelakuan nakal 9. Tidak patuh masa 10.Kekemasan diri PK HEM 4. GAB Memantau dan pemeriksaan bagi pencegahan disiplin sekolah. PK HEM 5. PK HEM Merekod kes-kes disiplin dalam sistem PK HEM 6. PK HEM Menganalisis kes-kes disiplin 7 PK HEM Mengambil tindakan berdasarkan prosedur ditetapkan bagi kes-kes disiplin.sekolah sepertimana garis panduan yang berkuatkuasa 8 PK HEM Melaporkan kes-kes disiplin sekolah sepertimana garis panduan yang berkuatkuasa.
  • 24.
    24 CARTA ALIR Tanggungjawab ProsesKerja GB GAB PK HEM GB PK HEM PK HEM PK HEM PK HEM Mengadakan mesyuarat pengurusan disiplin Melantik guru disiplin sekolah Menyenaraikan kesalahan disiplin sekolah Menganalisis kes-kes disiplin sekolah Merekod kes-kes disiplin sekolah Melapor kes disiplin sekolah Mengambil tindakan bagi kes disiplin berdasarkan garis panduan Memantau dan melaksanakan pemeriksaan pencegahan disiplin sekolah 120 minit 120 minit 390 minit 60 hari 2 hari 120 minit 120 minit 1920 minit 120 minit 480 minit Aktiviti 4 : Mengurus disiplin murid Tempoh masa Mula Tamat
  • 25.
    25 SENARAI SEMAK Aktiviti 4:Mengurus disiplin murid BIL. TINDAKAN TANDA ( / ) CATATAN 1. Melantik guru disiplin sekolah 2. Mengadakan mesyuarat Pengurusan disiplin 3 Menyenaraikan kesalahan disiplin sekolah: 1. Jenayah 2. Buli 3. Rokok 4. Ponteng sekolah 5. Lucah 6. Kurang sopan 7. Tingkah laku musnah 8. Kelakuan nakal 9. Tidak patuh masa 10.Kekemasan diri 4. Memantau dan melaksanakan pemeriksaan bagi pencegahan disiplin sekolah. 5. Merekod kes-kes disiplin dalam sistem SSDM 6. Menganalisis kes-kes disiplin 7. Mengambil tindakan berdasarkan prosedur ditetapkan bagi kes-kes disiplin.sekolah sepertimana garis panduan yang berkuatkuasa Merujuk kepada buku peraturan disiplin sekolah 8. Melaporkan kes-kes disiplin sekolah sepertimana garis panduan yang berkuatkuasa.
  • 26.
    26 PROSES KERJA Aktiviti 5: Mengurus Latihan Personel BIL. TANGGUNG JAWAB PROSES KERJA PEGAWAI LAIN YANG ADA HUBUNGAN/ DIRUJUK UNDANG- UNDANG, PERATURAN DAN PUNCA KUASA 1. GB Mengarahkan guru untuk mengisi Borang Matriks Kompetensi guru untuk mengenal pasti keperluan latihan. 2. PK (P) Membuat Rumusan Analisis Matriks Kompetensi 3. PK (P) Mengkaji keperluan bidang latihan berdasarkan Analisis Keperluan Latihan 4. PK (P) Menyerahkan cadangan perancangan latihan kepada Pengetua untuk kelulusan. 5. GB Meneliti cadangan dan menentukan jenis latihan yang diperlukan 6. PK (P) Menyediakan Jadual Perancangan Latihan dalam takwim sekolah selepas kelulusan Pengetua 7. GB Memberi arahan kepada PK (P) untuk menguruskan kursus / latihan yang telah diluluskan 8. PK (P) Menguruskan latihan (Sebelum , semasa dan selepas) 1. Anjuran Dalaman i. Menyediakan Surat Jemputan ii. Menyediakan Jadual Latihan iii. Menyediakan Senarai Kehadiran iv. Tempahan Tempat v. Mengisi kehadiran kursus secara online dalam sistem SPL KPM
  • 27.
    27 9. GAB GAB GAB 2. Anjuran AgensiLuar (sebelum , semasa dan selepas) i. Menyediakan senarai calon dan menghantar senarai tersebut kepada penganjur latihan. ii. Memaklumkan kepada calon untuk menghadiri latihan. iii. Guru Akademik Biasa hendaklah menyediakan minit curai dan diserahkan kepada Pengetua/Guru Besar/ PK (P) selepas latihan untuk disimpan dan tindakan. iv. Mengisi kehadiran kursus secara online dalam sistem SPL KPM. v. Mengumpulkan salinan sijil atau maklumat kehadiran untuk kemas kini Buku Rekod Perkhidmatan 10. PK (P) Mengedar borang penilaian kursus kepada peserta pada hari terakhir kursus untuk menilai keberkesanan pelaksanaan latihan personel 11. GAB Merekod kehadiran kursus dalam SPL KPM Agensi Yang Mengendali kan Kursus 12. GAB Melaksana penilaian kendiri selepas menghadiri latihan 13. PK (P) Rekod dan dokumentasi
  • 28.
    28 CARTA ALIR Aktiviti 5: Mengurus Latihan Personel TEMPOH MASA TANGGUNGJAWAB PROSES KERJA MULA Mengarahkan guru untuk mengisi Borang Matriks Kompetensi guru secara online untuk mengenal pasti keperluan latihan dalam Sistem SPL KPM. Mencetak Rumusan Analisis Matriks Kompetensi dalam Sistem eSPLG Mengkaji keperluan bidang latihan berdasarkan Analisis Keperluan Latihan Menyerahkan cadangan perancangan latihan kepada Pengetua/Guru Besar untuk kelulusan. Meneliti cadangan dan menentukan jenis latihan yang diperlukan Menyediakan Jadual Perancangan Latihan dalam takwim sekolah selepas kelulusan Pengetua / Guru Besar Memberi arahan kepada GPK untuk menguruskan kursus / latihan yang telah diluluskan Menguruskan latihan (sebelum, semasa dan selepas) Mengedar borang penilaian kursus kepada peserta pada hari terakhir kursus untuk menilai keberkesanan pelaksanaan latihan personel Merekod kehadiran kursus dalam SPL KPM Melaksana penilaian kendiri selepas latihan Salinan dan Rekod Fail GB PK (P) PK (P) PK (P) GB PK (P) GB PK (P) PK (P) GAB GAB PK (P) 3900 min 390 min 780 min 20 min 180 min 180 min 30 min 30 min 390 min 390 min TAMAT
  • 29.
    29 SENARAI SEMAK Aktiviti 5:Mengurus Latihan Personel BIL. TINDAKAN TANDA ( / ) CATATAN 1. Mengarahkan guru untuk mengisi Borang Matriks Kompetensi guru untuk mengenal pasti keperluan latihan 2. Membuat rumusan Analisis Matriks Kompetensi 3 Mengkaji keperluan bidang latihan berdasarkan Analisis Keperluan Latihan 4. Menyerahkan cadangan perancangan latihan kepada Pengetua untuk kelulusan. 5. Meneliti cadangan dan menentukan jenis latihan yang diperlukan 6. Menyediakan Jadual Perancangan Latihan dalam takwim sekolah selepas kelulusan Pengetua. 7. Memberi arahan kepada Penolong Kanan Pentadbiran untuk menguruskan kursus / latihan yang telah diluluskan 8. Menguruskan latihan (Sebelum , semasa dan selepas) 1. Anjuran Dalaman i. Menyediakan Surat Jemputan ii. Menyediakan Jadual Latihan iii. Menyediakan Senarai Kehadiran iv. Tempahan Tempat v. Mengisi kehadiran kursus secara online dalam sistem eSPLG 9. 2. Anjuran Agensi Luar (sebelum , semasa dan selepas) i. Menyediakan senarai calon dan menghantar senarai tersebut kepada penganjur latihan. ii. Memaklumkan kepada calon untuk
  • 30.
    30 menghadiri latihan. iii. GuruAkademik Biasa hendaklah menyediakan minit curai dan diserahkan kepada Pengetua/Guru Besar/ Guru Penolong Kanan selepas latihan untuk disimpan dan tindakan.. iv. Mengisi kehadiran kursus secara online dalam sistem eSPLG. v. Mengumpulkan salinan sijil atau maklumat kehadiran untuk kemas kini Buku Rekod Perkhidmatan 10. Mengedar borang penilaian kursus kepada peserta pada hari terakhir kursus untuk menilai keberkesanan pelaksanaan latihan personel 11. Merekod kehadiran kursus dalam eSPLKPM 12. Mengedarkan dan mengumpul borang keberkesanan program selepas 1 bulan kursus kepada guru untuk melaksana penilaian kendiri. 13. Rekod dan dokumentasi
  • 31.
    31  Akta Pendidikan1996 (Akta 550)  Falsafah Pendidikan Kebangsaan  Arahan Pegawai Pengawal 2018  Surat Pekeliling Ikhtisas Bil. 10/1995 Pelaksanaan Jadual Waktu Anjal Bagi Sekolah Rendah dan Sekolah Menengah  Surat Pekeliling Ikhtisas Bil.7/2004 Pelaksanaan Kurikulum Pendidikan Khas Bermasalah Pembelajaran Sekolah Rendah dan Sekolah Menengah  Surat Pekeliling Iktisas KPM Bil. 2 Tahun 2016 - Standard Kecergasan Fizikal Kebangsaan Untuk Murid Sekolah Malaysia (SEGAK)  Surat Pekeling Ikhtisas Bil.2/2010: Pelaksanaan Dasar Memartabatkan Bahasa Malaysia dan Memperkukuh Bahasa Inggeris (MBMMBI)  Surat Pekeliling Ikhtisas Bilangan 12 Tahun 2011 Pelaksanaan Dasar Memartabatkan Bahasa Malaysia Memperkukuhkan Bahasa Inggeris (MBMMBI)  Surat Pekeliling Ikhtisas Bil. 2 Tahun 2013: Pelaksanaan Kurikulum Standard Sekolah Rendah (KSSR) Tahap II Secara Berperingkat-Peringkat Mulai Tahun 2014  Surat Pekeliling Ikhtisas Bil.11/2010 Pelaksanaan Kurikulum Standard Sekolah Rendah (KSSR) Tahap Satu Mulai 2011  Surat Pekeliling Ikhtisas Bil. 6/2003 Dasar Penggunaan Media Dan Teknologi Dalam Pengajaran Dan Pembelajaran  Surat Pekeliling Ikhtisas Bil. 15/2002 Pelaksanaan Kurikulum Prasekolah Kebangsaan  Surat Pekeliling Ikhtisas Kementerian Pendidikan Malaysia Bilangan 6 Tahun 2017 Penggunaan Pelbagai Ujian Bahasa Inggeris Berdasarkan Piawaian Common European Framework Of Reference (CEFR) Bagi Menentukan Tahap Penguasaan Guru dan Pensyarah Opsyen Bahasa SENARAI UNDANG-UNDANG, PERATURAN DAN PUNCA KUASA
  • 32.
    32  Surat PekelilingIkhtisas Bil.7/2004 Pelaksanaan Kurikulum Pendidikan Khas Bermasalah Pembelajaran Sekolah Rendah dan Sekolah Menengah  Surat Pekeliling Ikhtisas KPM Bil 3 Tahun 2016: Pelaksanaan Pentaksiran Alternatif Sekolah Rendah (PASR) Murid Berkeperluan Khas Mulai Tahun 2016  Surat Pekeliling Ikhtisas Bil.11/2004 Garis Panduan Umum Pemberian Kerja Rumah kepada Murid Sekolah  Surat Pekeliling Ikhtisas Bil.11/2004 Pelaksanaan Pembelajaran Luar Bilik Darjah (PLBD)  Surat Pekeliling Ikhtisas Bil.10/2004 Pelaksanaan Program ICT Literacy (ICTL) di Sekolah Rendah  Surat Pekeliling Ikhtisas Bil.7/2008 Persediaan Menghadapi Sesi Penggal Persekolahan Baru  Surat Pekeliling Ikhtisas Bil. 3/1999 Penyediaan Rekod Pengajaran dan Pembelajaran  Surat Pekeliling Ikhtisas Bil.2/1978 Garis Panduan Untuk Persediaan-persediaan Di Sekolah Rendah Sebelum Permulaan Sekolah Pada Awal tahun Persekolahan
  • 33.
    33  Surat SiaranKementerian Pendidikan Malaysia Bilangan 9 Tahun 2016 - Penggunaan Templat Pelaporan Pentaksiran Sekolah Tahun 6 Untuk Pentaksiran Sekolah Di Bawah Pelaksanaan Pentaksiran Berasaskan Sekolah Mulai Tahun 2016  Surat Siaran Kementerian Pendidikan Malaysia Bilangan 4 Tahun 2016 - Perubahan Pelaksanaan Saringan LINUS 2.0 Mulai Tahun 2016 Bagi Rendah Kementerian Pendidikan Malaysia  Surat Siaran Kementerian Pendidikan Malaysia Bilangan 16 Tahun 2015 - Pelaksanaan Latihan Bagi Anggota Kumpulan Pelaksana (AKP) Yang Berkhidmat Di Bawah Pegawai Perkhidmatan Pendidikan (PPP) Terutamanya Di Daerah dan Sekolah, Kementerian Pendidikan Malays  Surat Siaran Kementerian Pendidikan Malaysia Bil. 21 Tahun 2014 : Pelaksanaan Sistem Pengurusan Sekolah (SPS)  Pelaksanaan Mata Pelajaran KSSR Sejarah Tahap II Mulai Tahun 2014  Surat Siaran Kementerian Pendidikan MalaysiaBil. 14 Tahun 2014 - Panduan Penggunaan Buku Kerja Di Sekolah  Surat Siaran KPM Bil.6 Tahun 2014- Garis Panduan Perkhidmatan Guru Pemulihan Khas LiNus  Panduan Penggunaan Peruntukan Bantuan Geran Per Kapita Bagi Mata Pelajaran Baharu Kurikulum Standard Sekolah Rendah (KSSR) Tahap 11
  • 34.
    34 SENARAI BORANG SENARAI JAWATANKUASAYANG DIANGGOTAI BIL. BORANG KOD BORANG 1. Borang Maklum Balas keberkesanan Program Kurikulum di sekolah. 2. Borang Pencerapan PdPc Edaran PPS Standard 4 SKPMg2 3. Borang Pencapaian Penilaian Individu BPPi 4. 5. BIL. NAMA JAWATANKUASA 1 Jawatankuasa Kurikulum Sekolah 2 Jawatan Kuasa Sukan Sekolah 3 Jawatan kuasa Hal Ehwal Murid