Machine Learning
Dr. G.Geetha
Professor & Head
DCSE/JCE
Data Mining
• Can cull existing information to highlight
patterns, and serves as foundation for AI and
machine learning.
Artificial Intelligence
Broad term for using data to offer solutions to
existing problems
Machine Learning
• Goes beyond AI, and offers data necessary for
a machine to learn & adapt
• Google’s self-driving cars and robots get a lot
of press, but the company’s real future is in
machine learning, the technology that enables
computers to get smarter and more personal.
• – Eric Schmidt (Google Chairman)
Machine Learning
“Machine Learning is the field of study that
gives computers the ability to learn without
being explicitly programmed.”
Arthur Samuel way back in 1959
Machine Learning
“A computer program is said to learn from
experience E with respect to some task T and
some performance measure P, if its
performance on T, as measured by P, improves
with experience E.
in 1997, Tom Mitchell
• Machine learning is a set of software techniques (at times referred
as algorithms) that automate the creation of models and the use of
these models in every day life. These models learn from data and
make predictions about data. This is why, at times, machine
learning is referred to as big data. Machine learning used to be
referred to as Artificial Intelligence (AI). There is not one machine
learning technique, rather there are numerous techniques each
better suited to specific applications. You might not realize it, but
you are experiencing machine learning every day in your digital life.
Netflix or Amazon suggests a movie or product recommendation?
Machine learning. VISA calls you because of a suspicious activity?
Machine learning. Google’s car drives by itself? You guessed it:
Machine learning! The smarts behind Kitchology’s app that profiles
consumers’ activities and matches food to activities? You already
know the answer.
Example
• Suppose your email program watches which
emails you do or do not mark as spam, and based
on that learns how to better filter spam. What is
the task T in this setting?
• Answer
• Classifying emails as spam or not spam.
• Explanation
• T := Classifying emails as spam or not spam.
E := Watching you label emails as spam or not
spam.
P := The number (or fraction) of emails correctly
classified as spam/not spam.
Examples of machine learning
problems
• “Is this cancer?”
• “What is the market value of this house?”
• “Which of these people are good friends with
each other?”
• “Will this rocket engine explode on take off?”,
“Will this person like this movie?”,
• “Who is this?”,
• “What did you say?”
• “How do you fly this thing?”
How exactly do we teach machines?
Machine Learning
• Supervised machine learning
• Unsupervised machine learning
• Supervised machine learning: The program is
“trained” on a pre-defined set of “training
examples”, which then facilitate its ability to
reach an accurate conclusion when given new
data.
• Unsupervised machine learning: The program
is given a bunch of data and must find
patterns and relationships therein.
Supervised Machine Learning
• supervised learning applications, the ultimate goal is to
develop a finely tuned predictor function h(x) (sometimes
called the “hypothesis”). “Learning” consists of using
sophisticated mathematical algorithms to optimize this
function so that, given input data x about a certain domain
(say, square footage of a house), it will accurately predict
some interesting value h(x) (say, market price for said
house).
• In practice, x almost always represents multiple data points.
So, for example, a housing price predictor might take not
only square-footage (x1) but also number of bedrooms (x2),
number of bathrooms (x3), number of floors (x4), year built
(x5), zip code (x6), and so forth. Determining which inputs
to use is an important part of ML design.
Classification Problems
• Under supervised ML, two major subcategories
are:
• Regression machine learning systems: Systems
where the value being predicted falls somewhere
on a continuous spectrum. These systems help us
with questions of “How much?” or “How many?”.
• Classification machine learning systems: Systems
where we seek a yes-or-no prediction, such as “Is
this tumer cancerous?”, “Does this cookie meet
our quality standards?”, and so on
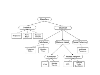
Neural Networks
Unsupervised Machine Learning
• Unsupervised learning typically is tasked with
finding relationships within data. There are no
training examples used in this process.
Instead, the system is given a set data and
tasked with finding patterns and correlations
therein. A good example is identifying close-
knit groups of friends in social network data.
• clustering algorithms such as k-means,
• dimensionality reduction systems such as
principle component analysis
Supervised Learning
• How it works: This algorithm consist of a target /
outcome variable (or dependent variable) which
is to be predicted from a given set of predictors
(independent variables). Using these set of
variables, we generate a function that map
inputs to desired outputs. The training process
continues until the model achieves a desired level
of accuracy on the training data. Examples of
Supervised Learning: Regression, Decision Tree,
Random Forest, KNN, Logistic Regression etc.
Unsupervised Learning
• How it works: In this algorithm, we do not
have any target or outcome variable to predict
/ estimate. It is used for clustering population
in different groups, which is widely used for
segmenting customers in different groups for
specific intervention. Examples of
Unsupervised Learning: Apriori algorithm, K-
means.
Reinforcement Learning:
• How it works: Using this algorithm, the
machine is trained to make specific decisions.
It works this way: the machine is exposed to
an environment where it trains itself
continually using trial and error. This machine
learns from past experience and tries to
capture the best possible knowledge to make
accurate business decisions. Example of
Reinforcement Learning: Markov Decision
Process
List of Common Machine Learning
Algorithms
• Linear Regression
• Logistic Regression
• Decision Tree
• SVM
• Naive Bayes
• KNN
• K-Means
• Random Forest
• Dimensionality Reduction Algorithms
• Gradient Boost & Adaboost
• Andrew Ng, Associate Professor, Stanford
University;
• Machine Learning Recipes with Josh Gordon
• http://archive.ics.uci.edu/ml/
• https://www.youtube.com/watch?v=dcZvhP-
IqY4
• https://www.youtube.com/watch?v=IpGxLWO
IZy4
Supervised learning - introduction
• Probably the most common problem type in
machine learning
• Starting with an example
– How do we predict housing prices
• Collect data regarding housing prices and how they
relate to size in feet
• Example problem: "Given this data, a friend
has a house 750 square feet - how much can
they be expected to get?"
• What approaches can we use to solve
this?Straight line through data
– Maybe $150 000
• Second order polynomial
– Maybe $200 000
• One thing we discuss later - how to chose
straight or curved line?
• Each of these approaches represent a way of
doing supervised learning
• What does this mean? We gave the algorithm
a data set where a "right answer" was
provided
• So we know actual prices for houses
– The idea is we can learn what makes the price a
certain value from the training data
– The algorithm should then produce more right
answers based on new training data where we
don't know the price already
• i.e. predict the price
• We also call this a regression
problemPredict continuous valued output
(price)
• No real discrete delineation
• Another example
– Can we definer breast cancer as malignant or
benign based on tumour size
• Looking at data
Five of each
• Can you estimate prognosis based on tumor size?
• This is an example of a classification problem
– Classify data into one of two discrete classes - no in
between, either malignant or not
– In classification problems, can have a discrete number of
possible values for the output
• e.g. maybe have four values
– 0 - benign
– 1 - type 1
– 2 - type 2
– 3 - type 4

Machine learning

  • 1.
  • 2.
    Data Mining • Cancull existing information to highlight patterns, and serves as foundation for AI and machine learning.
  • 3.
    Artificial Intelligence Broad termfor using data to offer solutions to existing problems
  • 4.
    Machine Learning • Goesbeyond AI, and offers data necessary for a machine to learn & adapt
  • 7.
    • Google’s self-drivingcars and robots get a lot of press, but the company’s real future is in machine learning, the technology that enables computers to get smarter and more personal. • – Eric Schmidt (Google Chairman)
  • 9.
    Machine Learning “Machine Learningis the field of study that gives computers the ability to learn without being explicitly programmed.” Arthur Samuel way back in 1959
  • 10.
    Machine Learning “A computerprogram is said to learn from experience E with respect to some task T and some performance measure P, if its performance on T, as measured by P, improves with experience E. in 1997, Tom Mitchell
  • 11.
    • Machine learningis a set of software techniques (at times referred as algorithms) that automate the creation of models and the use of these models in every day life. These models learn from data and make predictions about data. This is why, at times, machine learning is referred to as big data. Machine learning used to be referred to as Artificial Intelligence (AI). There is not one machine learning technique, rather there are numerous techniques each better suited to specific applications. You might not realize it, but you are experiencing machine learning every day in your digital life. Netflix or Amazon suggests a movie or product recommendation? Machine learning. VISA calls you because of a suspicious activity? Machine learning. Google’s car drives by itself? You guessed it: Machine learning! The smarts behind Kitchology’s app that profiles consumers’ activities and matches food to activities? You already know the answer.
  • 12.
    Example • Suppose youremail program watches which emails you do or do not mark as spam, and based on that learns how to better filter spam. What is the task T in this setting? • Answer • Classifying emails as spam or not spam. • Explanation • T := Classifying emails as spam or not spam. E := Watching you label emails as spam or not spam. P := The number (or fraction) of emails correctly classified as spam/not spam.
  • 14.
    Examples of machinelearning problems • “Is this cancer?” • “What is the market value of this house?” • “Which of these people are good friends with each other?” • “Will this rocket engine explode on take off?”, “Will this person like this movie?”, • “Who is this?”, • “What did you say?” • “How do you fly this thing?”
  • 15.
    How exactly dowe teach machines?
  • 17.
    Machine Learning • Supervisedmachine learning • Unsupervised machine learning
  • 24.
    • Supervised machinelearning: The program is “trained” on a pre-defined set of “training examples”, which then facilitate its ability to reach an accurate conclusion when given new data. • Unsupervised machine learning: The program is given a bunch of data and must find patterns and relationships therein.
  • 25.
    Supervised Machine Learning •supervised learning applications, the ultimate goal is to develop a finely tuned predictor function h(x) (sometimes called the “hypothesis”). “Learning” consists of using sophisticated mathematical algorithms to optimize this function so that, given input data x about a certain domain (say, square footage of a house), it will accurately predict some interesting value h(x) (say, market price for said house). • In practice, x almost always represents multiple data points. So, for example, a housing price predictor might take not only square-footage (x1) but also number of bedrooms (x2), number of bathrooms (x3), number of floors (x4), year built (x5), zip code (x6), and so forth. Determining which inputs to use is an important part of ML design.
  • 26.
    Classification Problems • Undersupervised ML, two major subcategories are: • Regression machine learning systems: Systems where the value being predicted falls somewhere on a continuous spectrum. These systems help us with questions of “How much?” or “How many?”. • Classification machine learning systems: Systems where we seek a yes-or-no prediction, such as “Is this tumer cancerous?”, “Does this cookie meet our quality standards?”, and so on
  • 27.
  • 28.
    Unsupervised Machine Learning •Unsupervised learning typically is tasked with finding relationships within data. There are no training examples used in this process. Instead, the system is given a set data and tasked with finding patterns and correlations therein. A good example is identifying close- knit groups of friends in social network data.
  • 29.
    • clustering algorithmssuch as k-means, • dimensionality reduction systems such as principle component analysis
  • 30.
    Supervised Learning • Howit works: This algorithm consist of a target / outcome variable (or dependent variable) which is to be predicted from a given set of predictors (independent variables). Using these set of variables, we generate a function that map inputs to desired outputs. The training process continues until the model achieves a desired level of accuracy on the training data. Examples of Supervised Learning: Regression, Decision Tree, Random Forest, KNN, Logistic Regression etc.
  • 31.
    Unsupervised Learning • Howit works: In this algorithm, we do not have any target or outcome variable to predict / estimate. It is used for clustering population in different groups, which is widely used for segmenting customers in different groups for specific intervention. Examples of Unsupervised Learning: Apriori algorithm, K- means.
  • 32.
    Reinforcement Learning: • Howit works: Using this algorithm, the machine is trained to make specific decisions. It works this way: the machine is exposed to an environment where it trains itself continually using trial and error. This machine learns from past experience and tries to capture the best possible knowledge to make accurate business decisions. Example of Reinforcement Learning: Markov Decision Process
  • 33.
    List of CommonMachine Learning Algorithms • Linear Regression • Logistic Regression • Decision Tree • SVM • Naive Bayes • KNN • K-Means • Random Forest • Dimensionality Reduction Algorithms • Gradient Boost & Adaboost
  • 34.
    • Andrew Ng,Associate Professor, Stanford University; • Machine Learning Recipes with Josh Gordon • http://archive.ics.uci.edu/ml/ • https://www.youtube.com/watch?v=dcZvhP- IqY4 • https://www.youtube.com/watch?v=IpGxLWO IZy4
  • 35.
    Supervised learning -introduction • Probably the most common problem type in machine learning • Starting with an example – How do we predict housing prices • Collect data regarding housing prices and how they relate to size in feet
  • 36.
    • Example problem:"Given this data, a friend has a house 750 square feet - how much can they be expected to get?"
  • 38.
    • What approachescan we use to solve this?Straight line through data – Maybe $150 000 • Second order polynomial – Maybe $200 000 • One thing we discuss later - how to chose straight or curved line? • Each of these approaches represent a way of doing supervised learning
  • 39.
    • What doesthis mean? We gave the algorithm a data set where a "right answer" was provided • So we know actual prices for houses – The idea is we can learn what makes the price a certain value from the training data – The algorithm should then produce more right answers based on new training data where we don't know the price already • i.e. predict the price
  • 40.
    • We alsocall this a regression problemPredict continuous valued output (price) • No real discrete delineation
  • 41.
    • Another example –Can we definer breast cancer as malignant or benign based on tumour size
  • 43.
    • Looking atdata Five of each • Can you estimate prognosis based on tumor size? • This is an example of a classification problem – Classify data into one of two discrete classes - no in between, either malignant or not – In classification problems, can have a discrete number of possible values for the output • e.g. maybe have four values – 0 - benign – 1 - type 1 – 2 - type 2 – 3 - type 4