07026579




   Ewom-How do consumers evaluate online
   product reviews when making a purchase
                 decision?




                                            1
07026579



Acknowledgements

Firstly I would like to thank my family, boyfriend and best friend for all their
support and guidance in times of struggle. Secondly I would like to thank
my participants for their time and completing my questionnaire. And finally
I would like to thank my dissertation supervisor Richard Gay for his
support and David Hart for his additional help in Richard‟s absence




                                                                               2
07026579



Abstract


Electronic word of mouth (ewom) is an online extension of traditional wom
that offers greater scope and speed of information diffusion. It is a com-
munication medium that has seen a sudden increase in popularity. There-
fore, it is of particular interest to marketers to further understand consumer
buyer behaviour. This dissertation explores to what extent consumers are
influenced by online product reviews when making their purchase deci-
sions.
Recent academic research suggests that ewom in the form of online prod-
uct reviews can influence sales of a product and or service. Factors such
as source credibility, argument strength and community trust within the
online context are all key influencers over a consumers decision to pur-
chase.

This study aims to explore the influence of these factors further in order to
understand how the consumer evaluates electronic word of mouth in the
form of an online product review and to what degree it influences a con-
sumers product purchase decision. The research followed a quantative
design method by using online survey questionnaires.

The primary findings from this study showed how: consumers are less like-
ly to trust brand sites when conducting information seeking behaviour,
product information is the primary motive for information seeking and the
credibility of the product review itself is more influential than the source
when making purchase decisions and finally that a consumers evaluation
of an online product review will strongly influence a consumers purchase
decision.

Key words: Ewom, Motivations, Purchase decisions, Source credibility
The study also showed how more research needs to be conducted into
source and information credibility as well as the motivations for posting
online reviews and that using a multi-methods approach in future research
to further understand motivations would benefit this topic area.




                                                                                3
07026579



Contents Page
Title Page ................................................... Error! Bookmark not defined.
Declarations................................................ Error! Bookmark not defined.
Acknowledgements .................................................................................... 2
Abstract ...................................................................................................... 3
Contents Page ............................................................................................ 4
Chapter 1.0 Introduction ............................................................................. 8
   1.1 Introduction to study .......................................................................... 9
   1.2 Research Objectives ......................................................................... 9
Chapter 2.0 Literature Review .................................................................. 11
   2.1 Introduction to chapter..................................................................... 12
   2.2 From traditional to electronic wom................................................... 12
   2.3 The growing popularity of ewom ..................................................... 13
   2.4 How does ewom influence sales? ................................................... 13
   2.5 Motivations for seeking .................................................................... 15
   2.6 Electronic word of mouth platforms ................................................. 15
      2.6.1 Independent product review sites ............................................. 15
      2.6.2 Independent Retailer sites ........................................................ 16
      2.6.3 Brand website ........................................................................... 16
      2.6.4 Personal blogs, Message boards and Social networking sites .. 17
   2.7 Virtual communities (VC‟s) .............................................................. 17
   2.7.1 Perceived trust in a virtual community .......................................... 17
   2.8 Source credibility ............................................................................. 19
   2.9 Online consumer reviews ................................................................ 20
   2.10 Consumer review and purchase decision ...................................... 21
   2.11 Valence of views ........................................................................... 22
   2.12 Information Adoption Model .......................................................... 23
   2.13 Hypotheses ................................................................................... 23
      Figure 2.1 Table of hypotheses.......................................................... 24
   2.13 Summary of chapter ...................................................................... 25
Chapter 3.0 Methodology ......................................................................... 26
      Figure 3.1: Methodology map ............................................................ 27


                                                                                                               4
07026579



  3.1 Introduction to chapter..................................................................... 28
  3.2 Secondary Research ....................................................................... 28
  3.4 Primary Research............................................................................ 29
     3.4.1 Philosophical paradigms: .......................................................... 30
     3.4.2 Positivism as a paradigm .......................................................... 30
     3.4.3 Research Approach .................................................................. 31
     3.4.4 Deductive .................................................................................. 31
  3.5 Primary Research Strategy ............................................................. 32
     3.5.1 Quantative versus Qualitative ................................................... 32
     3.5.2 Research Method ...................................................................... 32
     3.5.3 Questionnaire design ................................................................ 33
  3.6 Pilot Study ....................................................................................... 33
  3.7 Sampling ......................................................................................... 34
  3.8 Location........................................................................................... 35
  3.9 Participants ..................................................................................... 35
  3.10 Data analysis techniques .............................................................. 35
  3.11 Survey Limitations ......................................................................... 36
  3.12 Ethical considerations ................................................................... 36
  3.13 Summary of chapter ...................................................................... 37
Chapter 4.0 Findings and Analysis ........................................................... 38
  4:1 Introduction to chapter..................................................................... 39
     Figure 4.1: Age demographics of respondents .................................. 39
  4.2 Descriptive findings ......................................................................... 40
  4.2.1 What is your motivation for posting an online product review? ..... 40
     Figure 4.2 Motivations for posting ...................................................... 40
  4.2.2 How do you rate the quality of a review based on the amount of
  content available? ................................................................................. 41
     Figure 4.3: Rating a review based on information content ................. 41
  4.3 Hypotheses ..................................................................................... 42
  4.3.1 H1: Respondents are less likely to trust social networking and
  brand websites when seeking online product reviews ........................... 43




                                                                                                          5
07026579



  4.3.2 H2: Respondents primary motivation for information seeking is to
  find out more information about the product .......................................... 44
     Figure 4.5: Primary motivations for information seeking .................... 44
  4.3.3 H3: The credibility of the product review itself is more important to
  the respondents than the site it is hosted on or the individual reviewer. 46
     Figure 4.6: Credibility of the information and the source .................... 46
  4.3.4 H4: A consumer‟s evaluation of online product reviews will strongly
  influence their decision to purchase ...................................................... 47
     Figure 4.7: How consumers evaluate the credibility of review content
     ........................................................................................................... 48
     Figure 4.8: How do respondents rate the influence of online product
     reviews on their purchase decisions .................................................. 49
  4.4 Hypotheses Confirmation ................................................................ 50
     Figure 4.9: Hypotheses ...................................................................... 50
  4.5 Summary of chapter ........................................................................ 51
Chapter 5.0 Discussion and Conclusion ................................................... 52
  5.1 Introduction to chapter..................................................................... 53
  5.2 H1: Respondents are less likely to trust social networking and brand
  websites when seeking online product reviews. .................................... 53
  5.3 H2: Respondents Primary motivation for information seeking is to
  find out more information about the product. ......................................... 54
  5.4 H3: The credibility of the product review itself is more important to
  respondents than the site it is hosted on or the individual reviewer ...... 55
  5.5 H4: A consumer‟s evaluation of online product reviews will strongly
  influence their decision to purchase. ..................................................... 56
  5.6 Limitations ....................................................................................... 57
  5.7 Further Research Recommendations.............................................. 57
  5.8 Summary of chapter ........................................................................ 58
  References ............................................................................................ 58
  Bibliography .......................................................................................... 65
Bibliography ................................................ Error! Bookmark not defined.
Appendix A- Reflective statement............................................................. 66
Appendix B: Cheung et al (2008) Information Adoption Model ................. 68
Appendix C- Pilot Questionnaire............................................................... 69


                                                                                                                 6
07026579



  Appendix D: Pilot Questionnaire- Changes made ................................. 74
  Appendix E: Final Questionnaire ........................................................... 87
  Appendix F: Questionnaire Justifications .............................................. 92
Appendix G: Ethics Forms ........................................................................ 99




                                                                                                  7
07026579




           Chapter 1.0 Introduction




                                      8
07026579



1.1 Introduction to study
Traditionally “Word of mouth is a consumer dominated channel of
marketing communication where the sender is independent of the market”.
Brown et al (2007) since the advent of the internet, this method has
evolved and now has an additional element in the form of electronic word
of mouth (ewom).Key ewom thinkers Hennig-Thurau et al (2010) refer to
ewom as “any positive or negative statement made by potential, actual
and former customers about a product or a company via the internet”.
ewom as a communication method has opened up a world of opinions by
introducing avenues that were not readily available in the past including
“social networking sites, blogs, wikis, recommendation sites and online
communities” Hennig-Thurau et al (2010) ,Wuyts et al (2010). This is a
current area of interest in the marketing field as marketers begin to
develop their knowledge of consumer information exchange online, in
order to further understand motivations for seeking and posting ewom and
how this information contributes to purchase decision behaviour. The topic
is also of particular interest to the researcher to understand how
consumers share and adopt information posted online.

The researcher will conduct a quantitative study to find out how consumers
share information online. Areas that will be addressed include: Platform
preference, motivations for information seeking, how they evaluate the
credibility of a product review and how this influences a product purchase
decision. By researching these interactions the author hopes to discover
how perceptions are developed, how and why consumers purchase their
particular products and what is their motivation for sharing their
experiences with others using ewom communication.




1.2 Research Objectives
The researcher has formulated a set of research objectives in order to
identify areas of exploration and assist in structuring this report. Saunders



                                                                                9
07026579



et al (2003) define these as “are clear specific statements that identify
what the researcher wishes to accomplish as a result of doing the
research”.

The research objectives for this study were:

      To explore the concepts and theories surrounding the topic of
       electronic word of mouth

      To find out what factors of electronic word of mouth help shape a
       person‟s perspective of a product

      To gather information from a sample of 100+ participants from
       various age groups who already engaged in electronic word of
       mouth and are part of a virtual community

      To find out what sites these participants use and their reasoning

      To find out what participants motivations for information seeking

      To find out how consumers evaluate the credibility of a product
       review

      To find out how consumers evaluation of an online product review
       influences their purchase decisions.




                                                                            10
07026579




           Chapter 2.0 Literature Review




                                           11
07026579



2.1 Introduction to chapter
In this chapter the researcher will detail and critically analyse a wide range
of literature surrounding electronic word of mouth and its effects on a
consumers purchase decision. In particular it will cover: traditional wom
and ewom, influence on sales, platforms, virtual communities, valence of
views, individual reviewers, online product reviews and Cheung et al
(2008) information adoption model. The chapter will conclude with a set of
hypotheses the author wishes to test.

2.2 From traditional to electronic wom
Word of mouth (wom) has a “strong influence on product and service
perceptions, leading to changes in judgements, value ratings and the
likelihood of purchase” Arndt (1967) Fitzgerald Bone (1995). It is viewed
by Cheung et al (2007) as one of the” most powerful communication tools
we use today, due to its influence on product and service judgement”.
However since the advent of the internet providing “online interaction and
uncapped sharing benefits”, wom has expanded into the online context in
the form of electronic word of mouth Bikhart and Schindler (2001). This
gives consumers the “chance to share information on a series of platforms
online” Brown et al (2007). This revolution has extended the traditional
word of mouth medium (an informal conversation with trusted
acquaintances) to “an online archived directory available to over 1.6 billion
internet users” Internet world stats (2010). One of key ewom thinkers
Hennig Thurau et al (2004) defines ewom as a communication that;
“refers to any positive or negative statement made by potential, actual or
former customers about a product service or company which is made
available to a multitude of people via the internet”. Litvin et al, (2005)
further updates this definition by saying that ewom is “the informal
communications through internet based technology concerning the usage
or characteristics or particular goods and services, or their sellers or
providers”. This illustrates how the definition has evolved over a 4 year
period, and has further established the importance of viewer perceptions



                                                                             12
07026579



to particular characteristics and people involved. Ewom as an online tool
enables users to “discuss and share opinions on a variety of topics in real
time anonymously”, in what Litvin et al, (2005) defines as a “virtual reality”.

2.3 The growing popularity of ewom
The popularity ewom as a tool has increased to a dramatic extent over the
last 5 years with over “500 million internet users using social networking
sites alone” Internet world stats (2010).The introduction of ewom platforms
such as: “social networking, blogs, opinion forums and product review
websites has opened up endless possibilities with consumers to discuss a
range of interests, products and services” Bikhart and Schindler (2001).
The informal nature of ewom is unique in the way it draws consumers in by
giving them a voice and a choice of platforms tailored to their needs.
Whilst also eliminating more traditional physical barriers and “providing
more direct channels to experts in a variety of fields and utilizing search
functionality to do so” Buda and Zhang (2000). Using ewom platforms to
search for information on products and services has become the norm in
many respects as using the “specificity of discussion topics” and using the
“internet as an enabler” allows the users to “find opinions and review
variants on near enough any potential purchase decision in the world”
Fong and Burton (2010). Authors Sun et al (2006) also believe that ewom
has the potential to “influence the adoption and use of products and or
services due to the informal nature in which the information is delivered
and interpreted by the receiver” further verified by Cheung and Rabjohn
(2008). Therefore it a topic of interest to marketers to further understand
how consumers evaluate their purchase decisions using this
communication medium Goldsmith and Horowitz (2006).

2.4 How does ewom influence sales?
Traditionally ewom has had a “higher impact in the services context
primarily the travel and hospitality industry” due to the nature of a “service
experience” requirement Litvin et al, (2005). However, due to the increase
of the internet popularity with more emphasis on “search” with consumers


                                                                              13
07026579



using popular search engines such as “Google and Yahoo” and
emphasising online marketplaces such as “Amazon and Ebay” this has
extended more recently to cover the product context also Jarvenpaa and
Tractinsky (1999). Key authors Godes and Mayzlin (2004) say there is an
“increasing need for marketers to better understand the relationship
between ewom and offline sales”. A study by Chevalier and Mayzlin (2006)
investigated the impact of ewom on product sales using existing
databases from amazon.com and Barnesandnoble.com. Its findings
suggested that positive review improvement for a book at each site leads
to increased sales of that book at the same site. Sorensen and Rasussen
(2004) also suggest that positive reviews can increase book sales. Ye et al
(2009) believe that this concept is applicable to both RPS and EPS
purchases. Research into the influence of online accommodation reviews
on hotel room sites in china provided results indicating how a 10%
increase of positive reviews reflected a 4.4% rise in sales. However, Davis
and Khazanchi (2008) discovered from their research into ewom attributes
and their effect on ecommerce sales that although “online product reviews
have potential to influence a consumer‟s purchase decision, they are not
the sole contributor for product sales”. Their findings dictate how the”
interaction between fellow consumers when posting ewom, is more
significant in a consumers purchase decision than the basic attributes”.
This can be made up by valence of views, volume of information and is
dependent on the product that is been discussed. Clemons (2008)
disagrees with Davis and Khazanchi (2008) and believes that online
reviews are the sole contributor for increased sales. His study into “how
information changes consumer behaviour” provides an example of a small
beer wholesaler in Pennsylvania “with 90% of its customer base within a
10 mile radius. Whose sales rose dramatically by a 2/3 after the
implementation of a website and exposure to rateabeer.com (online beer
review community) with 1/3 of demand coming from outside the state”.
Hence these results would indicate that there is a positive correlation
between an increase in positive reviews and increase in sales for a given


                                                                            14
07026579



product and or service however Davis and Khazanchi (2008) believe that
there are other influences that still need to be considered.

2.5 Motivations for seeking
Wolfinbarger and GIlly (2001) say that when consumers have” an idea of a
product they require further product information to clarify their decision”.
Hennig-Thurau (2004) study into consumer motivations provided the
foundations to information seeking behaviour. This was further backed up
Goldsmith and Horowitz (2006) study into “scaling measurement
motivations” to measure consumer‟s motivations for information seeking.
Its findings concluded that there are 8 main motivations for information
seeking:” Risk, Other opinions, Price comparison, Ease of access, by
accident, it‟s cool, Product information, and to seek information to follow
up traditional advertising methods”. Bikhart and Schindler (2001) state that
the availability of uncapped product information is an attractive feature in
the information seekers decision making process the consumers seek
information to clarify their purchase decision and to interact with fellow
consumers who have a shared interest in the product in order to find out
more product information Sher (2009). Goldsmith and Horowitz (2006).

2.6 Electronic word of mouth platforms
Bikhart and Schindlers (2001) study into ewom provided the following
platforms as the most popular used in product information exchange:
“Product review websites (e.g. consumer review) retailer‟s sites
(e.g.amazon.com), brands websites (e.g. forum.us.dell), personal blogs,
message boards and social networking sites (e.g. Facebook, MySpace)”.

2.6.1 Independent product review sites
Independent product review sites are generally known to be free of
marketing ploys Xue & Phelps (2004). The goals of such websites are to
help consumers make informed buying decisions by providing a platform
to share their product experiences. Ewom posted on an independent
product review website may be more likely to be attributed to the



                                                                               15
07026579



reviewer‟s “true feeling about the products actual performance making the
ewom on the product review website more persuasive than
recommendations posted on a more formal platform such as a brand
website” Senecal & Nantel (2004), Xue and Phelps (2004), Bikhart and
Schindler (2001).

2.6.2 Independent Retailer sites
Independent retailer sites such as amazon.com are independent sites that
sell a wide range of products Senecal & Nantel (2004), Bikhart and
Schindler (2001) however they differ from traditional brand websites as
they do not own the product names themselves. These sites offer the
consumers the chance to read product reviews and to also purchase the
product directly of the site is required. Bikhart and Schindler (2001) believe
that the “all in one site functionality” is attractive to a consumer when
seeking a product review evaluation because it offers them a variance of
views and a site to directly purchase products.

2.6.3 Brand website
When ewom is posted on a brands website, consumers may perceive a
possibility of the reviewer being “influenced by the marketer” Xue and
Phelps ( 2004).Therefore the persuasion of a consumer generated product
review is “decreased due to the extent that there is a high possibility of a
marketer involvement that would influence the reviewer to provide a
biased representation of the products actual performance” Senecal and
Nantel (2004) Xue and Phelps (2004) Schindler and Bikhart (2001).The
consumer may also attribute the ewom towards a certain circumstance
“(e.g. the communicator is compensated by the brand for reviewing the
product favourably)” Therefore the discounting principle in attributional
theory Kelley (1973) suggests that ,”consumers may discount the products
actual performance as a reason for writing the review and not be
persuaded by the reviewers product recommendation”.




                                                                               16
07026579



2.6.4 Personal blogs, Message boards and Social networking sites
Bikhart and Schindler (2001) found that the subjects who gathered product
information from these types of online forums showed greater interest in
the product topic than those who acquired information on corporate
websites. However Xue and Phelps (2004) found that the superiority of an
online forum (versus a brands website) to influence brand attitudes
appeared only when participants had more experiences with offline wom
and less involvement with the product.

2.7 Virtual communities (VC’s)
In order for EWOM platforms to be effective they need to have followers.
Followers in the EWOM context are what we refer to as virtual
communities (VC‟s). Rheingold (1993) refers to virtual communities as a
“social aggregate that emerges when enough people carry on a public
discussion long enough with sufficient human feeling to form webs of
personal relationships in cyberspace” this is further backed up by Kollock
(1996). The awareness of VC‟s has grown considerably as Evans et al
(2001) makes reference to VC‟s as a “relatively unexplored source of
ewom”. However Godes and Mayzlin (2005) research conducted 5 years
later describe VC‟s as a “collection of likeminded people who come
together to discuss and share areas about a wide range of topics using
ewom platforms, for ease of access whilst also to read and post messages
for discussion”. Further thinking on VC‟s by authors Park and Lee (2008)
refer to them more as a “collective group focused on sharing information
on a many to many basis” and that their “online interactions are based
upon shared enthusiasm for and knowledge of a specific consumption
activity”.

2.7.1 Perceived trust in a virtual community
VC‟s within the consumers preferred platform offer “an inclusive mind-set
and shared group identity, around the consumers area of interest” Blanton
(2001). The difficulty that consumers face using these platforms is built in
the very nature of ewom in the form of anonominity Chatterjee (2001).


                                                                           17
07026579



However, even though the identity of the communicators making up the
virtual community is unknown, the consumer indirectly believes that there
is a “greater likelihood of finding people with product expertise among
weak tie communicators and is therefore more likely to trust the
recommendations”. Duhan et al (1997). Moorman et al (1991) Further
defines trust within these communities as “the willingness to rely on an
exchange partner in whom one has confidence” further supported by
Granitz and Ward (1996). Without this trust there would be no basis for
virtual communities to exist Lifen (2010). In the VC context the” importance
of confidence and reliability” act as the “sole basis of the relationship
development between a trustor and trustee, due to the lack of control the
trustor has over the actions of a trustee”. Jarvenpaa et al (1999) Lyons
(2004)Therefore the VC provides a virtual space for consumers with
similar interests and” expert knowledge in a particular field to share this
information in an environment they trust” Goldsmith and Horowitz (2006).
The perception is that these members are “motivated to share honest
experiences of a product in the most beneficial way for both the credibility
of the consumer and the reliability of the VC as a whole” Goldsmith and
Horowitz (2006), Corritore et al (2003). Nelson and Otnes (2005) study
into” cross-cultural ambivalence” provides the perfect example of trust
within a virtual community. Their study investigated the element of trust in
„bridal virtual VC‟s‟. Their findings concluded that brides within these VC‟s
came together to discuss wedding related “marketing activities, personal
experiences and useful websites whilst also providing emotional support,
social comparison and camaraderie”. Indirectly they left a left a trail of
product service recommendations to archive their experiences for future
members. Gruen et al (2006) The members of this community were seen
by new members as “weak-tie” experts Pitta and Fowler (2005) as they
shared similar information and experiences focused on wedding planning.
Which a novice information seeker would see as a product or service
recommendation and providing they have the same interest would most




                                                                              18
07026579



likely base their purchase decisions on the information provided by the
community.

2.8 Source credibility
Another interesting theme that appears in the literature surrounding online
consumer reviews is the motivation and “credibility of the source” providing
the individual reviews Rains (2007).Source credibility identifies the
“expertise and bias” as elements that determine the credibility of an
information source Buda and Zhang (2000), Birnbaum and Stegner (1979).
Chaiken (1980) furthers define it as the extent in which the information
source is perceived to be “believable, competent and trustworthy by
information recipients”. Bikhart and Schindler (2001) made the suggestion
that this information source may have greater credibility than traditional
marketing generated information, as the personal opinion and account of a
participant who has experienced the product first hand is judged to be a
trustworthy source Corritore (2003). Eagly and Chaiken (1975) believe that
the persuasiveness of a message depends on the “number of positive
attributes that the communicator posses. Authors Ko et al (2005) further
define this in an online context as an information source that is highly
credible, i.e. an expert in the field and the information provided by the
source will lead to the facilitation of knowledge transfer and reliability”
Grewal et al(1994). Consumers desire for “social interaction, economic
incentives, concern for other consumers and potential to enhance their
own self-worth are the primary factors leading to articulation behaviour”
Hennig Thurau et al (2004).

In the online context these evaluations must be made from the relatively
impersonal text-based resource exchange provided by actors on a
particular site network. Hung and Li (2007) Because of the lack of physical
cues this evaluation takes place in a reduced or altered cues environment.
If the individual possess greater awareness and knowledge about a
market and products within it Mitchell & Dacin, (1996), they are more likely
to be ranked highly in the expertise by other reviewers. The individuals are


                                                                              19
07026579



referred to as experts or opinion leaders by Katz & Lazarfeld (1955) and
they assist in accelerating the diffusion of information Tadelis (2002) Some
sites request that a background of the reviewer, photograph, some history
and location must be provided in order to use it, this is not the case in all
consumer review websites Therefore other users must rely solely on the
professionalism of the reviews and whether or not the views are plausible
Schindler and Bikhart (2005). Authors Brown et al (2007) investigation into
online source credibility discovered that the website factors were more
predominant factors in an individual‟s evaluation of source credibility rather
than review contributor individuals themselves, therefore the website acts
as a mediator and actor in the social networking process.

2.9 Online consumer reviews
Online consumer reviews are defined by the Opinion Research
Corporation (2010) as the consultation of online reviews, blogs and other
sources of online customer feedback with 70% of respondents consulting
these before making a purchase decision. These reviews cover a majority
or products, services and experiences Chatterjee (2001). For the purpose
of this study the author will define and further explore online consumer
reviews in a product context and discuss how these are used by
consumers to assist them in evaluating ewom when making their product
purchase decisions. Online consumer product reviews as defined by
authors Park et al (2007) state that an “online consumer review has a dual
role; it provides information about products and services and also serves
as a recommendation of a particular product or service”. The researcher
believes that due to the popularity of ewom in recent years and supporting
evidence provided by the Opinion Research Corporation (2010) stating
that 61% of their research sample used online consumer reviews in their
evaluation of a product purchase. Therefore it is essential to further
research how and why these reviews influence product decision making.
Xiofen and Yiling‟s, (2009) study into the “most effective advertising
methods”, concluded that consumer opinions on the network in the form of



                                                                                20
07026579



ewom are more effective than traditional advertising methods”. This could
be down to the scope and depth of information it provides without being
restricted to the consumers local social network. This is further supported
by authors Brown and Reigan (1987); Biyalogorsky et al (2003). This is
further supported by Nielsen‟s annual global online survey (2010) which
discovered that 70% of consumer trust opinions online.

2.10 Consumer review and purchase decision
Online consumer reviews are posted by users who have had a personal
interaction/experience with a particular product Park et al (2007). This
shows that how individuals personal usage and taste preferences are
more likely to affect this dependent on the consumers own product
preferences. I.e. if someone buys an apple ipod for use in a daily commute
situation without any outstanding loyalty to apple as a brand then their
review will differ to that of a Brand loyal apple consumer who uses the ipod
all day every day (www.apple.com). It is for this reason that the author
finds it appropriate to discuss that the product discussed in an online
consumer review differs depending on whether and how a product
specifically fulfils a consumers needs on a more individualistic basis
Goldsmith (2006). Rather than primarily focusing on the product attributes,
the online consumer review offers more context on how the usability,
adaptability and relevance differ between consumers Flavian (2005).
Authors Chen and Xie (2008) conducted further research investigating this
as part of the marketing mix and concluded that consumer reviews are
more “user orientated and able to find products matching specific
consumer‟s interests and needs which are more notably applicable when
applying to the unsophisticated novice consumer”. Senecal and Nantel
(2004). State how novice consumers are more likely to “disregard the
traditional 3rd party product reviews” as they perceive them as more biased
towards the needs of a company rather than them as an individual
consumer .Chen, xie This is further backed up by Doh (2009) who says
consumers also evaluate the ways in which the product value could



                                                                           21
07026579



contribute to their daily lifestyle activities This study although limited to an
EPS product (digital camera) and using American review sites gives the
author some indication of how these reviews are viewed and provides a
basis for further research.

2.11 Valence of views
More out-dated studies by authors Adaval (2001) and Chatterjee (2001)
have provided a basis to examine the effects of ewom valence and to see
how both positive and negative reviews influence a consumer‟s purchase
decision Lerman and Sen (2007). Traditionally a negative review (nwom)
of a product would be valued more highly than a positive review (pwom) of
the same product Yang and Mai (2008). However, the ideals are more
focused around the consumers existing relationship with the product and
whether or not they already have a positive association with it. If this is the
case then consumers will seek out online reviews that put the product in a
positive light to confirm their decision Dargan (2008) These consumers are
more likely to disregard negative reviews as it goes against their product
perception. Ward and Ostrom (2001) In contrast Lerman and Sen (2007)
examination into negative reviews on the web hypothesised that
consumers are more likely to seek negative reviews than positive ones for
their purchase decisions, as in offline consumer behaviour. However their
findings depicted the opposite by concluding how consumers are actually
more likely to look for positivity review bias in reviews and „weigh up the
negativity options, due to the nature of the reviewer using the product and
how it was fit for that individual‟s purpose” . Lee et al (2008) furthers this
by saying that reviews that offer a variance of views influence a purchase
decision due to shared consumer interest, number of reviews and further
resonation with individual reviewers. Sun et al (2009) further backed this
up using findings from their investigation into “how consumers evaluate
ewom” which suggested that the presence of NWOM can actually increase
the credibility of ratings therefore gaining the trust of the consumer and
reducing marketer bias.



                                                                                 22
07026579



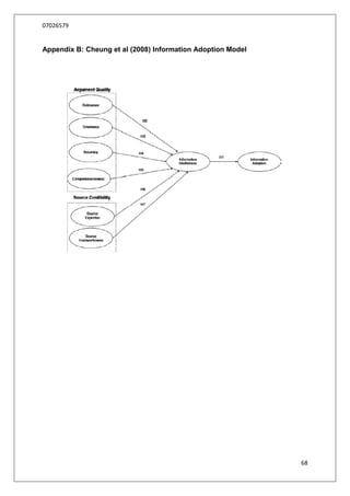
2.12 Information Adoption Model
The information adoption process is what Nonaka (1994) defines as the
“internalization phase of knowledge transfer, in which explicit information is
transformed into internalized knowledge and meaning”. This process has
evolved over the years and is a theory in which Cheung et al (2008)
believe to directly link to a consumers purchase intention. The” information
adoption model” Cheung et al (2008) was formulated from the foundations
of the elaboration likelihood model (ELM) devised by Sussman and Siegal
(2003). This model was created to explain how consumers are „influenced
to adopt information posted in “computer-mediated communication
contexts”. ELM depicts how consumers can be influenced by a message
that influences attitudes and behaviour both centrally and peripherally i.e.
the quality of an argument and external influences to that argument. Within
this model, these are broken up into information quality and source
credibility. Due to the ever-changing developments in technology this
model is now seen as out-dated. Cheung et al (2008) proposes the
information adoption model chosen to be adapted by the author to fulfil the
purchase decision objective. This model looks into receiver‟s behaviour
when evaluating the credibility of a source and a review. McKnight and
Kacmar (2002) discuss how information credibility is a vital predictor on
the online consumer‟s further action and how a consumer that „believes
the online information has no reason not to adopt it‟. (Model can be found
in Appendices B)




2.13 Hypotheses
The author has devised the following hypotheses based on the evaluation
of the literature that this study will aim to measure in order to see how
consumers evaluate reviews




                                                                            23
07026579




Figure 2.1 Table of hypotheses
              Hypotheses                    Supporting Authors
    H1     Respondents are less          Bikhart and Schindler
           likely to trust social        (2001) Xue and Phelps
           networking and brand          (2004) Senecal and Nantel
           websites when seeking         (2004) Gruen et al (2006)
           online product reviews        Sen and Lerman (2007)
                                         Dellocras (2003)
    H2     Respondents primary           Bellman et al (1999)
           motivation for                Bikhart and Schindler
           information seeking is to     (2001) Park et al (2007)
           find out more                 Hodkinson et al (2000)
           information about the         Wolfinbarger and Gilly
           product                       (2001)
    H3     The credibility of the        Park et al (2007) Cheung
           product review itself is      et al (2008) Brown et al
           more important to the         (2007) Bhatterjee and
           respondents than the          Sanford (2006) Mcknight
           site it is hosted on or the   and Kacmar (2002)
           individual reviewer           Grewal, (1994)
    H4     A consumers evaluation        Sun et al (2006) Jarvanpaa
           of online product             et al (1999) Lee et al
           reviews will strongly         (2008) Park and Lee
           influence their decision      (2008) Litvin et al (2005)
           to purchase                   Cheung et al (2008)
                                         Goldsmith and Horowitz
                                         (2006) Mcknight and
                                         Kacmar (2002)




                                                                      24
07026579




2.13 Summary of chapter
The author has discussed a wide range of literature focused around the
evaluation of electronic word of mouth and its possible influence on as
consumers purchase decision. The information adoption model has also
been discussed in order to see to what degree do consumer view the
information credible and decide to purchase as a result.

The next chapter will discuss the authors chosen research method in order
to explore this topic further and further discover to what extent online
product review influence purchase intention.




                                                                           25
07026579




           Chapter 3.0 Methodology




                                     26
07026579



The researcher has chosen to put together this methodology map to
provide the reader with a more visual overview of the chosen research
method for this study.

Figure 3.1: Methodology map




                                                                        27
07026579




3.1 Introduction to chapter
The literature review in chapter two provided a set of gaps in which the
researcher wanted to further explore, classed as hypotheses. In order to
do this it is imperative to distinguish, both the set process and rationale in
a methodological way, to ensure any replication or future study has a
credible background. Lewis, Saunders and Thornhill, 2003 state that this
allows the methodology to be re-tested in future studies. For the purposes
for this study the methodology aimed to explore the relationship between
particular attributes that influence electronic word of mouth adoption and
whether or not this has any influence over a consumers purchase
decision.

In this chapter the author considered the research scope, philosophy,
approach, strategy and method. The author then analysed the limitations
and ethical considerations of the primary research in this project to ensure
the data was obtained by correct ethical means and all limitations were
extensively justified.

3.2 Secondary Research
Saunders et al (2003) State that: „Secondary data can provide a useful
source from which to answer your research question (s)‟.In order to
effectively define the primary research question the researcher has
conducted a thorough analysis of secondary research with a direct link to
electronic word of mouth. It is from this that the researcher then
discovered gaps in the literature when determining its influence on a
consumers purchase decision. Initially, a variety of online journals and
statistical databases were consulted on the above. The researcher then
further consulted some of the more dated traditional word of mouth theory
in a variety of books to establish more credibility in the field. Websites and
online forums were also explored by the author to provide examples of the
reviews in action, therefore giving the author a feel for the online



                                                                             28
07026579



environment and further understand how this information was
communicated, and whether or not this varied in different online situations.
From the secondary research findings the author found that most of the
literature around electronic word of mouth had a direct focus on its
evaluation with brief articles looking for links between this and a
consumers purchase decision. It is from this that the author decided on the
following key themes, providing the primary research with a more direct
focus of enquiry.

          Electronic word of mouth platforms

          Virtual Communities

          Individual reviewers

          Online opinions

          Information adoption model as a means of product evaluation

According to Burns and Bush 2010 and further verified by Saunders et al
2003, there are both advantages and disadvantages when using
secondary data in your research project, although the information gained
from these sources are easy to obtain, inexpensive, readily available, and
hold the possibility to enhance primary data. Other elements such as the
information being: misinterpreted, outdated, differing measurement units
and false interpretation of the academic terminology when analysing these
could prove problematic. Therefore the researcher understands the
importance of being aware of these issues in order to overcome them.

3.4 Primary Research
Burns and Bush (2006) define primary research as the ‟process by which
data is developed and gathered by the researcher specifically for research
projects‟. The researcher will be conducting primary research in order to
further verify some of the secondary research mentioned above. The
author believes that the electronic word of mouth topic as a whole does



                                                                            29
07026579



not offer a vast amount of secondary data that investigates the linkages
between electronic word of mouth evaluation and purchase decision and
therefore wishes to investigate this further.

3.4.1 Philosophical paradigms:
Research philosophy is the way that researchers look at the development
of knowledge. Without having a solid philosophical position the researcher
believes there would be problems when interpreting the research that will
be collated, as it „provides a basis to examine these assumptions,
challenge them and behave in a different way if there is a quantifiable
need to‟. Saunders et al (2003) Hussey and Hussey (1997) claim that
researchers basic beliefs about the world will be reflected in the way which
research is designed, collected, analysed and presented. Within this there
are two primary conflicting philosophies that determine the principles and
methods of the author‟s research. Positivism and Interpretivism. Positivism
takes a more scientific law-like generalizable approach in contrast to
Interpretivism which has a focus on understanding the more complex
issues that differ between situations Saunders et al (2003) However due to
the researchers scientific approach to the topic the researcher has decided
to use „Positivism‟ as a foundation research philosophy.

3.4.2 Positivism as a paradigm
The researcher believes that due to the core principles of positivism,
reflecting that of a „natural scientist‟ combined with the observation of
social reality and establishment of factual generalizability, will in effect
make the results from this research more succinct, credible and applicable
to answering the research question. Salkind (2009) Due to the nature of
the research question and the currency of ewom topic, the researcher
believes that the positivism approach will provide a solid ground for
replication of this study and that the highly structured method will also
provide a feasible foundation for further study into electronic word of
mouth as a new area of interest. The author relied heavily on the use of
quantitative data which is objective in nature and concentrates on


                                                                               30
07026579



measuring phenomena. This involves collecting and analysing numerical
data and applying statistical tests.

3.4.3 Research Approach
When deciding on the research approaches there are two conflicting
views. Deductive and Inductive. The deductive approach focuses on
developing existing theory which can be verified by further testable
hypotheses. In contrast the inductive approach looks at the ways in which
to collect data and develop theory as a result of the data analysis in
contrast.

3.4.4 Deductive
Due to the scientific nature of this research paper, the researcher has
decided to take a deductive approach as it will be the most effective when
analysing the results. The deductive approach offers the researcher the
chance to test a particular theory, in this paper Cheung‟s 2008 Information
Adoption Theory, by developing a series of hypotheses to use as
quantifiable measures. Leedy and Omrod, (2010) It is then further
investigated using an effective research design tailored to this. This
approach tends to be the most widely used by researcher that also
instigates a Positivism research philosophy. Due to the nature and
currency of electronic word of mouth, the researcher wishes to test
existing theoretical research using deductive laws to provide the basis of
explanation, permit the anticipation of phenomena, predict their
occurrence and therefore allow them to be controlled. Hussey and Hussey
(1997) Leedy and Omrod, (2010) The literature utilised in this study to date
has assisted in the shaping of the research objectives required to study,
with all indication directed towards developing these perspectives for
future ewom marketing therefore the researcher believes that this is the
most effective approach to use.




                                                                             31
07026579



3.5 Primary Research Strategy

3.5.1 Quantative versus Qualitative
Due to the nature of the paper with its focus on modern day technology
and the scope it offers, the researcher chose to take a quantative
approach. Quantative research provides the researcher with a set of
measurable data that is more resistant to bias. Saunders et al (2003)This
data is then measured using a number of statistical tests in order to depict
how effective a relationship is between two or more variables which in this
case is a.) How consumers assess the attributes of electronic word of
mouth and whether this assessment leads to a product purchase decision,
which is paramount in answering the research question.

3.5.2 Research Method
In order to do this the researcher has chosen to use the online survey
method in the form of a questionnaire posted on online survey site
www.surveymonkey.com. According to Zikmund et al, (2010), Surveys
provide a quick inexpensive, efficient and accurate means of assessing
information about a population. This research will benefit from the use of
questionnaires as it will form a basis for comparisons across electronic
word of mouth „attributes. According to Saunders et al (2003) Surveys
allow the collection of a large amount of data from a sizeable population in
a highly economical way. Hair, Bush and Ortinau (2009, p.235) build on
this by highlighting the advantages of using a survey method as it gives
the researcher the ability to accommodate large sample sizes at relatively
low costs, as well as the ability to collect data which can be manipulated
with a certain level of ease . The data from this method also uses
standardised questions that the researcher can be confident will be
interpreted in the same way by all respondents Robson, (2002) which
allows for easy comparisons, whilst also providing a visual aid to identify
patterns and tables in order to uncover trends. It also provides the ability to
tap into more individualistic factors which are not directly observable such




                                                                              32
07026579



as attitudes, feelings and preferences, by using the „other‟ boxes
functionality.

3.5.3 Questionnaire design
Czaja and Blair (2005,p.21) states that „often the differences between a
good study and a poor one is that in the former, researchers look or
anticipate problems and in the latter, researchers assume that if the
questions are answered the data is valid‟. It is therefore of great
importance to ensure that each question is clearly written, easy to
understand and that the responses will add to the value of the overall
research. It is important to avoid bias questions in the design which
Chisnall (2005 p.139) explains how questions should be phrased carefully
in order to avoid suggesting that certain answers are more acceptable
than others. When designing the questionnaire the researcher decided to
take the approach stated by Bourque and Clark (1994) by adopting
questions used in Cheung‟s 2008 adoption study to help give clearer
measurements from the model. The researcher also devised additional
questions adapted from key themes within the literature such as: Product
review search, posting motivations, Influence of review and Product review
differentiation. In order to write these questions the author had to depict
which question styles would suit dependent on the question attribute and
therefore provide the most credible and reliable results when analysing
using statistical measures, in order to do this the author used a variation of
ranking, category, list and rating scales style questions. (Screen shots of
the questionnaire can be found in Appendix E and Breakdown of the
questions in Appendix F

3.6 Pilot Study
A pilot test was conducted to test „weakness in design and instrumentation
to ensure the research is able to run smoothly when the full survey is
conducted‟ Cooper and Schindler (2003) It involves posting a small
percentage of surveys relative to the total sample size, and receiving
feedback on which elements were difficult to understand and highlighting


                                                                              33
07026579



any changes that should be made to gain optimum results. The researcher
posted a list of 20 questions on facebook.com site using a unique survey
link in which to fill out and to private message any difficulties,
recommended changes and formatting queries/ problems. The response
rate for this was 10 respondents a 10% mark-up of minimum survey
responses as stated by Saunders et al (2003) Some of the feedback
included that questions 15 and 16 were too confusing and did not correlate
with the previous measurement pattern, that questions were unable to be
skipped if the respondent thought they should be exempt based on their
experiences and that some of the wording of the questions needed to be
changed to be more understandable. Overall the comments were positive
which gave the researcher confidence when posting the final version.
(Screenshots of the pilot study can be found in Appendix C and
Justifications in Appendix D.)

3.7 Sampling
Sampling techniques provide a range of methods that enables the
researcher to reduce the amount of data that they need to collect by
narrowing it down to a subgroup rather than all possible cases or
elements. Saunders et al (2003) Due to the restrictions of a census
approach (sampling the entire population) and for the purpose of this
research it would be impractical and also carries time, budget and data
analysis constraints. By using a sampling technique this offers the
researcher a more manageable set of data to work with. Henry (1990)
argues that using a sampling technique actually increases the credibility of
the data by providing a higher overall accuracy than a census, and
enables the researcher to spend more time devising more effective
research questions. For the purpose of this study the researcher has
chosen a non-probability sampling technique in the form of judgement
sampling. Due to the constraints of the study when discussing electronic
word of mouth and the sample being made up of online product review
users, the researcher used purposive judgement in order to attract the



                                                                           34
07026579



sample. Although usually used in smaller case study research (as depicted
by Saunders et al (2003) the targeting of informative samples does not
necessarily have to be small, as long as the researcher understands the
limitations of the method. In this studies case the lack of detail available
within the participant‟s answers. When attempting to target informative
samples this approach will allow the researcher a chance to target a larger
sample of 100+. This sample will answer set questions on their overall
online review experience based on the judgement that they have all had
some contact with online reviews.

3.8 Location
The researcher distributed this online survey using a unique link posted to
various social networking sites and independent product review sites, such
as: facebook.com , twitter.com , linkedin.com, and on forum threads within
the sites: Onlineproductreviews.com and independentproductreviews.com
in order to target those who had a previous experience or relationship with
online reviews. This location was used due to the electronic nature of the
topic and the researcher believed it would be more successful than other
„more traditional‟ quantative methods due to the participants being able to
complete the survey in their natural habitat, as they would when reading
or filling out a product review online.

3.9 Participants
The main criterion for participation eligibility is that all participants needed
to have had contact with an online product review from either a sender
and/ or receiver perspective. Age and gender was not an issue only that
the participants had to be over the age of 18. The participants remained
anonymous throughout the data collection and also had the chance to opt
of the survey at any stage.

3.10 Data analysis techniques
Data analysis techniques as quoted by Saunders et al (2003) are the way
in which data is analysed and interpreted. The way this can be done is



                                                                               35
07026579



through the creation of simple tables, diagrams, charts and graphs to show
the frequency of occurrence through establishing statistical relationships
between variables to complex statistical modelling. The researcher has
decided for the purposes for this study to use the programs: SPSS and
Microsoft EXCEL Burns and Bush (2006) To provide a series of charts,
tables and graphs The researcher believes that statistical analysis is not
applicable to these findings and that presenting the data in a series of
tables, charts and graphs is the most effective method to analyse the data

3.11 Survey Limitations
However surveys are not without fault there are some limitations in the
case of this research project the nature of the survey strategy in the form
of a questionnaire and its distribution online means that the survey may be
subject to a low response rate especially with the sites it has been posted
on Saunders et al (2003). There is also a minimal chance that the
researcher will know the accurate age, gender of participants and whether
or not the information they provide is honest. (Due to the lack of face to
face contact) and the information gained using this method will also be
limited to the questions devised by the researcher. There is also some risk
of misinterpretation from the researcher‟s perspective in the analysis stage
which could also devalue the results. Saunders et al (2003) Even with
these problems the researcher has attempted overcome them by starting
discussions throughout forum threads on the topic and posting links to the
survey on there with follow ups on weekly intervals as recommended by
Salkind, (2009). The researcher has also indicated at the start of the study
that the questionnaire will take a maximum or 5 minutes and that the
respondents have the chance to opt out at any time.

3.12 Ethical considerations
The researcher has complied with all NBS guidelines throughout the
research process from design to analysis.




                                                                              36
07026579



    Electronic consent was obtained from participants aged 18 and
       over.

    All participants are anonymous, the researcher only included age
       and gender questions and there is no way to identify the
       participants.

    Confidentiality was detailed on the opening passage of the survey.
       The results will be held in the strictest confidence and only made
       available to the researcher, dissertation supervisor and a second
       marker. All other evidence of participation will be removed after the
       dissertation hand in. (please see Appendix C)

    Participants were informed that they could remove their answers at
       any time if they so wished.

    When reporting the results the anonominity and confidentiality of
       the participants will be upheld at all times.

    All elements of the Data Protection Act 1998 interelatable to the
       data collection from surveys will be upheld.

3.13 Summary of chapter
The methods outlined in this section will ensure that the research gained is
valid, ethically correct and accurate. Most importantly it will ensure that the
research objectives are met during the course of the data collection and
data analysis stages in order to gain a thorough understanding of the
topic, whilst also providing guidelines for future research by offering a
standardised method.




                                                                             37
07026579




           Chapter 4.0 Findings and Analysis




                                               38
07026579



4:1 Introduction to chapter
This chapter aims to outline the results gathered from the survey
questionnaire (Appendix E) as outlined in the methodology chapter 3.
These results provide a descriptive basis for analysis and also include
hypotheses which have been designed to investigate any direct links
between the factors affecting a consumer review evaluation and their
influence on purchase decisions.

The researcher distributed a unique survey link from the following sites:
Facebook, Twitter, LinkedIn, onlineproductreviews.com and
independentproductreviews.com. 113 questionnaires were completed with
109 providing valid for the results of this study therefore the researchers
response rate was 96.0%.

Figure 4.1: Age demographics of respondents




There is a high level of respondents between the ages of 18-24 this could
be reflective of the sites that the researcher posted the questionnaire on,
as social networking sites are more favourable towards consumers
between these ages. Respondents aged between 24-65 are more likely to
have been directed from the online review forum threads on the



                                                                              39
07026579



independent online review sites that the questionnaire was posted on.
61% of the sample was female and 39% male

4.2 Descriptive findings

4.2.1 What is your motivation for posting an online product review?
Research objective: To find out whether a respondent was more likely to
review after a good or bad product experience

Figure 4.2 Motivations for posting




Findings: 33% of respondents said although they use online product
reviews they have never posted one themselves. The remaining 67% of
respondents said that they would post a product review post purchase.
The remaining respondents in the sample were additionally asked what
their motivations for posting a product review were. 46.8% said they would
only post after a good product experience, followed by 10.1% saying they
would only post a product review after a bad experience and 10.1% saying
they would post a review to ‟gain community status‟ in an online virtual
community.




                                                                           40
07026579



Analysis: From these results we can see that there is still a grey area
around participants who seek reviews but do not post reviews post
purchase and the respondents who do review post purchase. The
participants who do review post purchase are more likely to review after a
good experience in comparison to those who only review after a bad
product experience. Interestingly the same percentages who only post
after a bad product experience also post reviews in order to gain
community status. Therefore it is evident that the main motivation for
posted online product reviews is influenced by a good product experience.




4.2.2 How do you rate the quality of a review based on the amount of
content available?
Researcher objective: The researcher wanted to know how credible the
respondents viewed the information in reviews based on the amount of
content available.

Figure 4.3: Rating a review based on information content


           A graph to show how respondents rate
           the credibility of reviews based on the
                amount of content available
   60
   50
                                                            Very credible
   40
                                                            credible
   30
   20                                                       not sure
   10                                                       not credible
    0                                                       not very credible
        1-5 indepth 5-10 indepth   1-5 short   5-10 short
          reviews     reviews       reviews     reviews


Findings: As we can see from the graph above, respondents rated 5-10
indepth reviews as very credible amounting to 61% of the sample followed




                                                                                41
07026579



by 5-short reviews at 19%, 1-5 indepth reviews at 18% and 1-5 short
reviews at 14%.

This shows that respondents felt that 5-10 indepth reviews were more
credible which the researcher believes could be due to the amount of
content available. However, 69% also viewed 5-10 short reviews as more
credible than 5-10 in-depth reviews at 39% of the sample. 1-5 indepth
reviews amounted to 60% of the sample and 50% to 1-5 short reviews.
This shows how respondents found 5-10 short reviews as more credible
than 5-10 indepth reviews for this particular option.

Interestingly 15% of the sample said they were unsure of the credibility of
1-5 short reviews in comparison to the 9% who were unsure about 1-5
indepth reviews. 6% rated 1-5 indepth reviews as not credible, the same
amount as 5-10 short reviews and no respondents chose 5-10 indepth
reviews to be not credible. Another interesting finding is 14% of
respondents said that they would find 1-5 short reviews not very credible in
comparison to 7% who said the same for 1-5indepth reviews. Only 2%
found 5-10 short reviews not very credible and no respondents found 5-10
indepth reviews not credible.

Analysis: From these results we can see that the credibility of reviews lies
between two extremes 5-10 short reviews and 5-10 indepth reviews. The
latter of which has the highest very credible rate 61%. From these results
the researcher believes that even though the differences between
respondents credibility expectations are clear, that respondents are more
likely to value 5-10 indepth reviews as more credible overall with 5-10
short reviews still viewed as credible in comparison to 1-5 indepth reviews
and 1-5 short reviews which respondents perceptions appeared more
scattered.

4.3 Hypotheses
The researcher devised 4 hypotheses after consulting the literature. These
hypotheses provided a series of factors that could potentially influence a



                                                                             42
07026579



consumer‟s purchase decision based on their evaluation of the ewom
available. In order to present these results, the researcher used a variety
of charts and graphs to show the relationship between factors that
influenced a consumer‟s purchase decision based on the evaluation of
these reviews.

4.3.1 H1: Respondents are less likely to trust social networking and
brand websites when seeking online product reviews
Researcher’s objective: To discover which ewom platforms respondents
trust when conducting information seeking behaviour

Figure 4.4: Sites used to seek ewom

                A chart to show respondents
             preffered information seeking sites
                combinations based on trust
                        accountabilty
                         5%

                     8%                            Independent Retailer and
                                                   Independent Review Sites
                  11%         46%
                  11%                              Brand and Independent
                                                   Retailer Sites
                        19%




Findings: The results show that respondents top platform combination
was the independent review/ independent retailer sites 46% followed by
Brand websites/ independent retailer sites 19%. Directly after this was
social networking/ independent retailer site 11% then followed by the
brand/ independent review site 11%. The least favourable combinations
were brand website/ independent review 9% and social networking/ brand
websites 6%.




                                                                              43
07026579



Analysis: From these results we can see how respondents favoured
independent retailer/independent review sites totalling nearly half the
sample size. In comparison to brand and social networking sites that were
rated the lowest by respondents. The concept of trust accountability shows
how consumers are less likely to trust information posted on brand and
social networking sites, and more likely to trust information posted on
brand/ independent retailer sites.




4.3.2 H2: Respondents primary motivation for information seeking is
to find out more information about the product


Researcher’s objective: To find out what the respondents most
consistent motivation is for information seeking

Figure 4.5: Primary motivations for information seeking


 Combination                                                      no of
    coding                     Combinations                   respondents
      135         Price-People Experiences-Product Info           25%
      125                 Price/Risk/Product Info                 11%
      235          Risk/People Experiences/Product Info           10%
      123             Price/Risk/People Experiences                9%
                     People Experience/How Products
      345                    Used/Product Info                     7%
                  Risk/People Experiences/How Products
      234                            Used                          6%
      156               Price/Product Info/Lifestyle               5%
      145         Price/How Products Used/ Product Info            5%
      245          Risk/How Products Used/Product Info             5%
      124             Price/Risk/How Products Used                 3%




                                                                          44
07026579




      356        People Experience/Product Info/Lifestyle           3%
      126                    Price/Risk/Lifestyle                   2%
                 Price/People Experiences/How Products
      134                           Used                            2%
      146            Price/How Products Used/Lifestyle              2%
                     People Experience/How Products
      346                      Used/Lifestyle                       2%
      136                Price/People Experiences                   1%
      236            Risk/People Experiences/Lifestyle              1%
      256           Minimise Risk/Product Info/Lifestyle            1%
                                    Total                         100%



Findings: This was done by asking respondents to „group‟ together what
they believed to be their top 3 motivations in order to find the most
consistent one. From the results shown in the chart above we can see that
the most popular combination of motivations were; „to compare price/ read
about people‟s product experiences and product information 25% of the
sample. The second most popular combination was to: Compare price/
evaluate risk/ and product information at 11%, followed closely by: to
evaluate risk/compare peoples experiences and product information at
10%. In contrast motivation combinations: To compare prices/peoples
experiences/lifestyle, to evaluate risk/peoples experiences and product
information and evaluate risk/peoples experiences and lifestyle had an
equal distribution of 1% of the sample.

Analysis: Therefore from these results we can see that the most popular
motivations for information seeking using product reviews are to seek
product reviews followed by price. This proves the hypotheses correct




                                                                          45
07026579



4.3.3 H3: The credibility of the product review itself is more important
to the respondents than the site it is hosted on or the individual
reviewer


Hypotheses Reasoning: The researcher wanted to find out what the
respondents felt was most important, the credibility of the product review
or the source of information.

Figure 4.6: Credibility of the information and the source



                      A chart to show how important
                   respondents rate the credibility of the
                    product review, individual reviewers
                                  and site
                 60%
    Axis Title




                 40%
                                                                     Site
                 20%
                                                                     Individual reviewer
                 0%
                                                                     Product review itself
                       Very Important   Important    Not important
                                        Axis Title




Findings: From these results we can see how respondents rated the
importance of the „Site‟, „Individual reviewer‟ and the „product review itself‟.
These are as follows: 47.7% of Respondents rated „the product review‟ as
„very important followed by the site 43.1% and then the individual reviewer
40.4%.

Therefore the sample believed that the product review itself was „very
important‟ when conducting their information seeking behaviour.




                                                                                             46
07026579



For the „important‟ option 52.3% rated the product review itself, followed by
the site at 36.7% and then the individual reviewer at 27.5%.

Therefore the sample rated the product review itself the most highly when
choosing „important‟ in their information seeking behaviour.

Finally respondents rated what they believed to be the least important with
32.1% choosing the individual reviewer when compared to the site 15.6%
and the product review itself 4.6%

Analysis: From these results we can see how the content reflected in the
product review itself is the most influential to respondents when
information seeking closely followed by the site the review is hosted on.
The individual reviewer was seen as the least important influence on the
respondent‟s information seeking behaviour. Therefore the researcher
believes that the hypothesis is proven correct.

4.3.4 H4: A consumer’s evaluation of online product reviews will
strongly influence their decision to purchase


Hypotheses Reasoning: The researcher wanted to measure the extent to
which respondents found the above credible as according to Cheung,
2008 study these attributes directly influence ewom adoption The research
also wanted to know how much the credibility of these reviews influenced
a consumers purchase decision




                                                                            47
07026579



Figure 4.7: How consumers evaluate the credibility of review content

         A graph to show how consumers
         evaluate the credibility of review
                     content
 80                                                      Strongly Disagree
 60
 40                                                      Disagree
 20
  0
                                                         Neither Agree or
                                                         Disagree
                                                         Agree




Findings: As we can see from the graph above respondents voted the
following 8 as credible with very little differentiation between these views. I
believe that the online reviews posted on this site are: honest 16% credible
64% trustworthy 56% justified 61% relevant 59% accurate 51% valuable
60% informative 55% however option 8 free from bias 34% was rated the
lowest in this category. Respondents also „strongly agreed‟ that the online
product reviews on their preferred site were: „honest‟ 28% „credible‟ 23%
„trustworthy‟ 23% „Justified,‟ 24% „relevant,‟ 30% „accurate,‟ 25%
„valuable,‟ 29%‟informative,‟ 33% and „free from marketer bias,‟ 24%.
Interestingly some respondents were unsure of their beliefs about the
product providing the results: „honest,‟ 11% „credible,‟ 10% „trustworthy,‟
20% „justified,‟ 13% „relevant,‟ 10% „accurate,‟ 19% „valuable,‟ 8%
„informative,‟ 12% „free from bias,‟ 22%. When looking at attributes that
respondents disagreed with the following were rated: „honest,‟ 0%
„credible,‟ 2% „trustworthy,‟ 1% „justified,‟ 2% „relevant,‟ 0% „accurate,‟ 5%
„valuable,‟ 3% „informative,‟ 0% and „free from marketer bias,‟ 17%. Finally,
Strongly disagree showed the following results: „honest,‟ 0%, „credible,‟ 1%
„trustworthy,‟ 0% „justified,‟ 0% „relevant,‟ 1% „accurate,‟ 0% „informative,‟
0% and „free from marketer bias,‟ 4%.




                                                                                 48
07026579



Figure 4.8: How do respondents rate the influence of online product
reviews on their purchase decisions




Also 72% of respondents said they were strongly influenced to purchase a
product based on their evaluation of the credibility of a review discussed
above with only 26% saying they would not be influenced and 2% saying
product reviews had no influenced over their purchase decision.

Analysis: From these results we can see how 33% strongly agree that the
reviews are „informative‟ and 30% ‟relevant‟ which suggests that the
respondent finds the information posted in an online review applicable to
their needs. In the „agree‟ section respondents rated the results as honest
61% and credible 64% making up the highest amount in the sample.
Interestingly marketer bias scored noticeably less than the average in the
„agree‟ section at 34% and the highest in both the disagree section 17%
and 22% in the either disagree or agree option. This would suggest that
respondents are still unsure as to whether or not reviews are still
influenced by marketers, but it is an issue they are aware of when reading
reviews. 72% of participants who said that the credibility of the reviews in
the method shown in figure 4.7 would strongly influence their purchase
decisions.




                                                                             49
07026579



Finalise: 92.7% of the sample answered „yes‟ when asked if they have
purchased the product post review with only 7.3% saying no. From this the
researcher believes that the higher the respondent rate the above
attributes as strongly agree or agree the more likely they are the purchase
the product.

4.4 Hypotheses Confirmation



The researcher confirms that all the hypotheses have been proved correct
and will further discuss this in chapter 5

Figure 4.9: Hypotheses
           Hypotheses                Supporting Authors         Were the
                                                               hypotheses
                                                                proven?
H1   Respondents are less          Bikhart and Schindler      The hypothesis
     likely to trust social        (2001) Xue and Phelps       was proven
     networking and brand          (2004) Senecal and            correct
     websites when seeking         Nantel (2004) Gruen et
     online product reviews        al (2006) Sen and
                                   Lerman (2007)
                                   Dellocras (2003)
H2   Respondents primary           Bellman et al (1999)       The hypothesis
     motivation for                Bikhart and Schindler       was proven
     information seeking is        (2001) Park et al (2007)      correct
     to find out more              Hodkinson et al (2000)
     information about the         Wolfinbarger and Gilly
     product                       (2001)
H3   The credibility of the        Park et al (2007)          The hypothesis
     product review itself is      Cheung et al (2008)         was proven
     more important to the         Brown et al (2007)            correct
     respondents than the          Bhatterjee and Sanford



                                                                           50
07026579




     site it is hosted on or      (2006) Mcknight and
     the individual reviewer      Kacmar (2002)
                                  Grewal, (1994)
H4   A consumers                  Sun et al (2006)            The hypothesis
     evaluation of online         Jarvanpaa et al (1999)        was proven
     product reviews will         Lee et al (2008) Park            correct
     strongly influence their     and Lee (2008) Litvin et
     decision to purchase         al (2005) Cheung et al
                                  (2008) Goldsmith and
                                  Horowitz (2006)
                                  Mcknight and Kacmar
                                  (2002)




4.5 Summary of chapter
This chapter has provided results from the questionnaire deposited at the
end of chapter 3. From these results we can see that respondents prefer
to use independent retailer and independent review sites to conduct their
information seeking behaviour. Their main motivation combinations for
using these platforms are to compare price/experiences and see how the
product would be applicable to their lifestyle. They do not trust brand
websites and social networking as much as independent sites and they
are more likely to post a review themselves after a good product
experience.

Chapter 5 will conclude these findings, discuss any study limitations and
recommend any further research.




                                                                             51
07026579




           Chapter 5.0 Discussion and Conclusion




                                                   52
07026579



5.1 Introduction to chapter
In this chapter the researcher aims to compare findings of the primary
research outlined in chapter four with the relevant literature discussed in
chapter two to determine if any similarities have been established. All
research objectives stated in chapter one have been fulfilled.

Study limitations and restrictions will also be discussed, as well as any
future research suggestions to further explore how consumers evaluate
electronic word of mouth when making their purchase decisions.

5.2 H1: Respondents are less likely to trust social networking and
brand websites when seeking online product reviews.
The researcher‟s primary findings showed how Social networking and
brand websites were the respondent‟s least favourable sites when
information seeking in comparison to independent review and retailer
sites.

Within the ewom platform literature it is apparent that marketer bias is a
mediating factor in preferred site choice for information seekers. Various
authors discussed in chapter two further back this up. Bikhart and
Schindler (2001) state that reviews posted by professional reviewers are
more likely to attribute marketer bias in a consumer‟s opinion, and provide
minimal if any negative reviews on the product. Xue and Phelps (2004)
state that ewom posted on a brands website is perceived by consumers to
contain marketing bias and therefore the persuasion of that message is
decreased as it provides a biased representation of the products actual
performance. Senecal and Nantel (2004) state that marketer influenced
reviews have a higher association with brand websites in comparison to
independent retailer and review sites. The value of information posted on a
social networking site has also decreased due to the noticeable increase
of marketer‟s influence of product recommendations that are taken from
the consumers browsing history. Gruen et al (2006) study into independent
forums further back up how C2C interactions found on independent review



                                                                              53
07026579



sites are more influential on a consumers purchase decision in comparison
to brand and social networking related content due to the motivation to
share honest opinions. Authors Sen and Lerman (2007) state that
consumers generally trust peer consumers more than they trust
advertisers or marketers. Dellarocas (2003) found that online channels
such as eBay (which acts as a marketplace for buyers and sellers to meet)
is an important in building trust and fostering cooperation amongst
consumers in these virtual communities. Therefore the primary research
findings further support the above theorist‟s conclusions.

5.3 H2: Respondents Primary motivation for information seeking is to
find out more information about the product.
The researcher‟s primary research findings showed how the respondent‟s
primary motivation for seeking was to find out more product information, as
it was the most consistent factor in respondent‟s motivation combinations
appearing in 53% of respondents results.

Bellman et al (1999) found that the most important predictor of online
buying behaviour was online product information search. Consumers who
had a „wired lifestyle' and used the Internet for most of their activities (such
as reading the news, paying bills, etc.) naturally turned to the Internet to
search for product information posted in online reviews at the primary
stage of a purchase decision. Bikhart and Schindler (2001) state that the
availability of uncapped product information is an attractive feature in the
information seekers decision making process. Park et al (2007) state that
consumer reviews have a dual role, primarily it provides product
information and also serves as a recommendation which is of value to the
information seeker. Therefore it is not surprising that product information
seeking often is portrayed as a critical stage conducted early in the
consumer buying process (Shim et al 2001; Hodkinson et al 2000).
Consumers primarily seek product information when making a purchase
decision in order to clarify their decision and further build up their
knowledge of the product before they consult any other attributes.


                                                                               54
07026579



Wolfinbarger and GIlly (2001) say that when consumers have an idea of a
product they require further product information to clarify their decision.
Therefore the primary research findings further support the above
theorist‟s conclusions.




5.4 H3: The credibility of the product review itself is more important
to respondents than the site it is hosted on or the individual reviewer


The researcher‟s primary research findings showed how consumers value
the credibility of the information within a product review over the credibility
of the source.

Park et al (2007) state how the product review itself provides a dual role. It
provides information about various products and services, and also serves
as a recommendation for a particular product or service. Cheung et al‟s
(2008) study into ewom adoption found that the usefulness of the
information and the quality of information formulated by the
comprehensiveness and relevance of the review are more influential to
consumers evaluating a product review than the credibility of the source
the information is obtained from. Brown et al (2007) states how the
credibility of the site as an information source is more important to a
consumer at the initial stage of information seeking in comparison to the
individual reviewer. However Bhatterjee and Sanford (2006) state how
the individual review needs to fulfil a consumers expectations of a product
by providing a persuasive message that is supported by the strength of
either positive or negative arguments embedded within that message, in
order to be perceived by the consumer as a credible source of information.
Cheung et al 2008 further believes that this is more likely to influence a
consumer‟s adoption of ewom. If the message is perceived as informative
and useful to the consumer by providing a strong argument for or against a
product purchase, it is valued more highly by the consumer and seen as



                                                                              55
07026579



more important and credible regardless of the site it is hosted on or the
individual reviewer. Mcknight and Kacmar (2002) further back this up by
saying that information credibility is a vital predictor on the online
consumers further action and that a consumer who believes online
information has no reason to adopt it Therefore the primary research
findings further support these theorists conclusions

5.5 H4: A consumer’s evaluation of online product reviews will
strongly influence their decision to purchase.
The primary research findings show how consumers are heavily influenced
by the product reviews on their purchase decisions.

Sun et al (2006) states that the informal nature in which the information is
delivered and interpreted by the receiver through the use of product
reviews has a direct influence on information adoption which leads to
purchase decisions. This is further backed up by Jarvanpaa et al (1999)
who states that when consumers conduct any activity online they face:
uncertainty, vulnerability and a need for dependence on reliable sources of
information, therefore using preconceptual product ideas and further
verifying using a variance of reviews to support or reject will influence their
purchase decision. Lee et al (2008) furthers this by saying that reviews
that offer a variance of views influence a purchase decision due to shared
consumer interest, number of reviews and further resonation with
individual reviewers. Park and Lee (2008)states that consumers „seek out
weak tie experts‟ who have superior knowledge or a product that they
have a shared interest in order to verify their purchase decisions in the
context of products they are unfamiliar with. Litvin et al (2005) states how
a consumer‟s evaluation of a product review is heavily influenced by virtual
relationships developed within a virtual community sharing a collective
interest on particular product topics. Park and lee (2008) and Cheung et al
(2008) further back this up by stating how virtual communities are
influential as they offer a variance of honest reviews free from marketing
bias. Goldsmith and Horowitz (2006) also state that consumers that have


                                                                             56
07026579



increased knowledge in a particular field and who are motivated to share
honest experiences of a product in the most beneficial and credible way
for the consumer are more likely to be perceived as a credible source of
information which consumers will use to evaluate their purchase decision.
To finalise Mcknight and Kacmar (2002) also contribute by saying that
information credibility is a vital predictor on the online consumers further
action and that a consumer who believes online information has no reason
to adopt it Therefore the primary research findings further support these
theorists conclusions.

5.6 Limitations
The researcher experienced limitations within this study primarily due to
the currentness of this topic, budget and time constraints. The study aimed
to explore how consumers evaluate ewom when making their purchase
decisions; however the study did not take into account the differences in
demographics, or further investigation into ewom valence and could have
benefitted from more motivational literature. The topic of electronic word of
mouth is what marketers would define as „real-time‟ for this reason
investigative study into motivations, seeking and purchase decision
evaluation is difficult to understand, especially as the modern day
consumer is still trying to establish the degree to which the review confirms
their purchase decisions. The researcher used as much literature to back
up the findings however there are still noticeable gaps when discussing
the above topics. Therefore the research cannot be generalised to the
population due to these limitations

5.7 Further Research Recommendations
The researcher would recommend a multimethods approach to be taken
into any future research in this field. The researcher believes that focus
groups and indepth interviews with larger samples followed up by a
quantative survey approach would prove beneficial in determining how a
consumer evaluates online product reviews when making their purchase
decisions. The nature of the topic has a lot to offer to marketers to assist


                                                                               57
07026579



them in understanding consumer behaviour and the author believes that
over the next 5 years more research using a multimethods approach will
help them understand this. The researcher also believes that themes such
as trust and virtual communities should be further explored as these are
diverse fields with a lot of information is of use to the marketer and when
understanding them thoroughly could be incorporated into future marketing
plans to gain consumer loyalty.

5.8 Summary of chapter
This chapter has made comparisons and drawn similarities out of the
literature taken from chapter two. It has also concluded the researcher‟s
findings and proved the hypotheses correct.




References




                                                                              58
07026579



Adaval (2001)
Arndt, J. (1967) Role of product related conversations in the diffusion of a
new product. Journal of marketing research, 4 3) pp.291-295.
Bikhart, B. & Schindler, R.M (2001) Internet forums as influential sources
of consumer information. Journal of interactive marketing, 15 (3) pp.31-40.
Birnbaum and stegner 1979
Biyalogorsky, E & Prasad, N. (2003) “Clicks and Mortar: The Effect of
On-line Activities on Off-line Sales” Marketing Letters 14:1, 21–32.
Blaikie, N. (2003) Analysing Quantative Data .London. SAGE Publications
Blanton, H.(2001) Evaluating the self in the context of Another: The Three-
selves Model of Social Comparison Assimilation and Contrast. In G.B
Moskowitz (Ed.) Cognitive Social Psychology: The Princeton Symposium
on the Legacy and Future of Social Cognition (pp.75-87). Mahwah, NJ:
Erlbaum.
Brace, I (2004) Questionnaire Design, London: Kogan Page Limited
Brown, J., Broderick, A.J. & Lee, N. (2007), “Word of mouth communica-
tion within online communities: Conceptualizing the online social network”,
Journal of interactive marketing, Vol.21 No 3, pp.2-20
Brown, J.J& Reigan P.H (1987) Social Ties and Word of Mouth Referral
Behaviour. Journal of consumer research, 14 (3) pp.350-362
Buda, R,. & Zhang, Y. (2000). Consumer Product Evaluation: The interac-
tive Effect of Message Framing, presentation Order and Source Credibility.
Journal of Product & Brand management, 9,229-242.
Burns, A. Bush, R (2006) Marketing Research, New Jersey: Pearson Edu-
cation`
Chaiken,S. (1980) “ Heuristic versus systematic information processing
and the use of source versus message cues in persuasion”. Journal of
personality and Social Psychology, Vol.39, No.5 pp 752-66
Chatterjee, P. (2001) Online review: Do consumers use them? Advances
in consumer research, 28, pp.129-133.
Chen,Y. Xie,J.2005. Third-party product review and firm marketing strate-
gy. Marketing Sci. 23(2) 218-240.
Cheung, C.M.K., Lee, M.K.O. & Rabjohn, N. (2008), „The Impact of Elec-
tronic Word of Mouth“, Internet Research, Vol.18 No.3, pp.229-47.
Cheung, M. Y., Luo, C., Sia, C. L. & Chen, H. 2008. How do People
Evaluate Electronic Word‐Of‐Mouth? Informational and Normative Based


                                                                          59
07026579



Determinants of Perceived Credibility of Online Consumer
Recommendations in China. 11th Pacific‐Asia Conference on Information
Systems. Auckland, New Zealand

Cheung and Rabjohn (2008)
Chen,Y Yubo and J. Xie (2008), “Online Consumer Review: Word-of-
mouth as A New Element of Marketing Communication Mix,” Management
Science, 54 (3), 477-491 (Frank M. Bass Best Paper Award Finalist,
SSRN's No.1 All Time Download for Marketing Science)

Cheung,C,M,K & Lee,M,K,O (2007) „ Information adoption in an online
discussion forum“, Proceedings of the international joint conference on e-
business and Telecommunications, Barcelona, Spain, 28-31 july.
Chevalier,J. & Mayzlin, D. (2006). “The Effect of Word of Mouth on Sales:
Online Book reviews. Journal of Marketing Research, 43,3,345-354.
Clemons, E.K. 2008. How Information Changes Consumer Behavior and
How Consumer Behavior Determines Corporate Strategy. Journal of Man-
agement Information Systems, 25,2,13-40.
Clemons, E. K. & Gao, G. 2008. Consumer informedness and diverse
consumer purchasing behaviours: Traditional mass‐market, trading down,
and trading out into the long tail.Electronic Commerce Research and
Applications, 7, 1, 3‐17.


Corritore,C.L.., Kracher,B & Wiedenbeck,S. (2003), „Online trust: Con-
cepts, Evolving themes, a model“, International Journal of Human Com-
puter Studies, Vol.58 pp.737-58.
Cooper, D. Schindler, P. (2008) Business Research Methods, 10th edn,
Singapore: McGraw Hill.
Czaja, R. Blair, J. (2005) Designing surveys, London: Sage Publishing Ltd.
 Dargan, B. 2008. Online reviews, whether good or bad, are always a posi-
tive. New Media Age.
Davis, A. & Khazanchi,D. 2008. An Empirical Study of Online Word of
Mouth as a predictor for Multi-product Category e-commerce Sales. Elec-
tronic Markets, 18,2,130-141.
 Dellarocas, C. (2003) The digitalization of word of mouth: promise and
challenges of online feedback mechanisms. Management Science 49(10),
pp. 1407-1424.
Doh (2009) http://www.mendeley.com/research/how-consumers-evaluate-
ewom-electronic-wordofmouth-messages/




                                                                         60
07026579



Dunhan, D,F., Johnson, S.D,. Wilcox, J.B. & Harrell, G.D. (1997) Influence
on consumer use of word of mouth recommendation sources. Academy of
marketing science, 25(4), pp. 283-295
Eagly, A.H. & Chaiken,S. (1975) An Attribution analysis of the effect of
communicator characteristics on opinion change: The case of communica-
tor attractiveness. Journal of personality and Social Psychology, 32 (1),
pp. 136-144.
Evans, Martin, Gamini Wedande, Lisa Ralston, and Selma van‟t Hul
(2001), “Consumer Interaction in the Virtual Era: Some Qualitative In-
sights,” Qualitative Market Research: An International Journal, 4 (3), 150-
159.
Fitzgerald, Bone, P. (1995), “ Word of mouth effects on short-term and
long term product judgements”, Journal of Business Research, Vol 32,
pp.213-23.
Fong & Burton,2010
Godes, D., & Mayzlin, D. (2004). Using Online Conversations to study
Word of Mouth Communication. Marketing Science, 23,545-560.
Goldsmith, R.E. & Horowitz,D. (2006) “ Measuring motivations for online
opinion seeking”, Journal of Interactive Advertising Research, Vol.6 No.2,
pp.1-16.
Granitz, N.A & Ward, J.C. (1996) Virtual community: a sociocognitive
analysis. Advances in Consumer Research, 23, pp.161-166.
Gruen et al (2006)
Grewal, D. Gotlieb,J,. & Marmorstein,H, (1994). The Moderating Effects of
Message Framing and Source Credibility on the Price-Percieved Risk Re-
lationship. Journal of consumer research,21,145-153
 Harasim (2003) Harasim, L., Hiltz, S. R., Teles, L., & Turoff, M. (1995).
Learning networks: A field guide to teaching and learning online.
Cambridge , MA : The MIT Press
 Hart, C (1998) Doing a literature review. London: SAGE Publications
Hennig- Thurau,T., Gwinner,K.P., Walsh,G. & Gremler,D.D. (2004) Elec-
tronic word of mouth via consumer opinion platforms: What motivates con-
sumers to articulate themselves on the internet. Journal of Interactive mar-
keting, 18(1) pp.38-52.
Hung, H, K., & Li, Y,S. (2007) The Influence of eWOM on Virtual Consum-
er Communities: Social Capital, Consumer Learning, and Behavioural
Outcomes. Journal of Advertising Research, pp.485-492.
Hussey, J. Hussey, R. (1997) Business Research, London: Macmillan
Press Ltd


                                                                          61
07026579



Internetworldstats (2010) Available at:
http://www.internetworldstats.com/stats.htm accessed on 21st December
2010
Jankowicz, A. (2000) Business Research Projects, 3rd edn. London:
Thomson Learning
Jarvenpaa S.L, Tractinsky, Saarinen, L. (1999) “ Consumer trust in an In-
ternet Store: A Cross- cultural validation [J] Journal of Computer Mediated
Communication, 5 (2): 14-26.
Katz,E., & Lazarfeld,P.F. (1955). Personal Influence. Glencoe, IL: Free
Press.
Kelley, H.H. (1973). The Process of Causal Attribution. American Psy-
chologist,28,107-128
Ko, D.G., Kirsch, l.J. & King, W.R. (2005) “ Antecedents of Knowledge
transfer from consultants to clients in enterprise system implementations”,
MIS Quarterly, Vol.29 No.1 pp.59-85.
 Kollock,P., & Smith, M.A (1996) Managing the Virtual Commons: Cooper-
ation and Conflict in Computer Communities. In S.Herring (ED.) Computer
Mediated Communication (pp.109- 128) Amsterdam: John Benjamins.
            Lifen, A., Zhao,L,A., Lewis,K,N, Hanmer, L, Ward,P (2010)
            "Adoption of internet banking services in China: is it all about
            trust?", International Journal of Bank Marketing, Vol. 28 Iss: 1,
            pp.7 – 26
            Litvin, S,W, Goldsmith, R,E. Pan, B.(2005) “ Electronic Word
            of Mouth in hospitality and Tourism Management”. Tourism
            Manage; 29;458-68.Mitchell, A. A & Dacin, P. A. (1996). The
            Assessment of Alternative Measures of Consumer Expertise.
            Journal of Consumer Research, 23,219-239.
             Lyons, B., 2004. "An examination of the factors affecting the
            development of relational trust within pseudonymous cyber-
            space communities." Thesis.
             Matthews,B & Ross,L. (2010) Research methods, A practical
            guide for the social sciences. London:Pearson
            Mcknight and Kacmar (2002)
            (2002)http://isr.journal.informs.org/cgi/content/abstract/13/3/33
            4
            Mitchell and Dacin (1996)
            Moorman et al 1991




                                                                             62
07026579



Nelson, M,R., & Otnes, C ,C. (2005), “Exploring Cross-Cultural Ambiva-
lence: A Netnography of Intercultural Wedding Message Boards,” Journal
of Business Research, 58 (1), 89-95.
New Opinion Research Corporation (2010). “Online Consumer Reviews
Significantly Impact Consumer Purchasing Decisions. Accessed on 28th
November 2010.
http;//www.opinionresearch.com/fileSave%5COnline_Feedback_PR_Final
_6202008.pdf.
Nonaka (1994)
Lerman and Sen (2007)
Lee,J.,Park,D,H., & Han,I. (2008). “The effect of negative online consumer
reviews on product attitude: An information processing view”. Electronic
Commerce Research and Applications, Volume 7, Issue 3, pp.341-352.
Park, D,H., Jumin, L. & Ingoo,H. (2007) The Effect of Online Consumer
Reviews on Consumer Purchasing Intention: The Moderating Role of In-
volvement. International Journal of Electronic Commerce, 11,4,125-148.
Pitta,D,A., & Fowler,D. (2005), “Internet Community Forums: An Untapped
Resource for Consumer Marketers, “ Journal of Consumer marketing,
22(5), 265-274.
Rains,S.A. (2007) “ The Impact of anonymity on perceptions of source
credibility and influence in computer mediated group communication: a
test of two competing hypotheses”, Communication Research, vol.34
No.1, pp 100-25.
Rheingold, H. (1993). The Virtual Community: Home-steading on the Elec-
tronic Frontier. Reading, MA: Addison-Wesley Publishing.
Salkind, N, J. (2009) Exploring Research, 7th edn, New Jersey: Pearson
Education
Saunders,M.Lewis, P. Thornhill, (2003) Research methods for Business
Students, Essex: Pearson Education
Schindler,R.M. & Bikhart,B. (2005) Published word of mouth: referable,
consumer-generated information on the internet,
Haugtvedt,C.P., Machleit,K.A. & Yalch,R. (eds) Online consumer psychol-
ogy: Understanding and Influencing Consumer Behaviour in the Virtual
World, Mahwah, NJ: Lawrence Erlbaum Associates, pp.35-61
Senecal & Nantel, J. (2004) The influence of online product recommenda-
tions on consumers online choices. Journal of Retailing, 80 (2), pp.159-
169.




                                                                         63
07026579



Settle,R.B. & Alreck,P,L. (1989) “Reducing Buyers‟ sense of risk”, Market-
ing communications, Vol.14 No.1, pp.34-40.
Sher, P & Lee, S. (2009). Consumer Skepticism * online Reviews: An
Elaboration Likelihood Model Perspective. Social Behavior and Personali-
ty, 37 91),137.
Soloman,M., Bamossy,G., Askegaard,S. & Hogg,M.K. (2006). Consumer
Behaviour: A European Perspective, London, Financial Times; Prentice
Hall.
Sorensen, A,T. & Rasmussen, S,J. (2004). Is Any Publicity Good Publici-
ty? A Note on the Impact of Book Reviews, Working paper, Stanford uni-
versity
Sun, T., Youn,S.,Wu, G. & Kuntaraporn,M. (2006) Online word of mouth
(or mouse): an exploration of its antecedents and consequences. Journal
of computer mediated communication, 11(4), available at (NEED AD-
DRESS) accessed 21st December 2010.
Sussman, S.W. & Siegal, W.S.(2003), “Informational influence in Organi-
zations: an integrated approach to knowledge adoption”, Informational
Systems Research, Vol.14 No.1, pp.47-65.
Tadelis, S. (2002) The Market for Reputations as an Incentive Mechanism.
The Journal of Political Economy, 110,854.
Walther ,J, B. (1992). Interpersonal Effects on Computer Mediated Interac-
tion: A Relational Perspective. Communication Research, 19,52-90.
Ward,J. Ostrom,A. (2001) “ Motives for posting Negative word of mouth
communication on the internet” Advances in consumer research, 29-249.
Wolfinbarger and Gilly 2001
Wuyts et al (2010)
www.apple.com accessed December 5th 2010
www.rateabeer.com accessed November 27th 2010
www.thebeeryard.com accessed November 18th 2010
www.which.com accessed November 18th 2010
Xiofen and Yiling 2009
Xue,F. & Phelps,J.E. (2004) Internet-Facilitated consumer to consumer
communication: the moderating role of receiver characteristics. Interna-
tional Journal; of Internet Marketing and Advertising, 1 (2), pp.121-136.
Yang and Mai (2008)



                                                                            64
07026579



Ye,Q., Law,R. & GU,B. (2009). “The Impact of online user reviews on hotel
room sales”. International Journal of Hospitality management,28,1,180-
182.
Zang,Z., & Peterson,R.T.(2003). I read About it Online...” Marketing Re-
search, 15.

Zikmund, W. (2003) Business Research Methods, 7th edn. Ohio: Thomson
Petty ,R.E. & Cacioppo,J,T.(1986), Communication and Persuasion: Cen-
tral and Peripheral Routes to Attitude Change. Springer-Verlag, New
York,NY.


Bibliography
Bryman,A & Cramer,D. (2005) Quantative Data Analysis with SPSS 12 &
13, A guide for social scientists

McCormack,B.& Hill,E.(1997) Conducting a Survey, The SPSS
Workbook.London: International Thomson Business Press

Silverman,D. (2000) Doing Qualitative Research, A Practical Handbook.
London: SAGE Publications.

Kiesler, S.L., Zubrow,D., Moses,A.M., & Geller (1985). Affect in Computer-
mediated Communication: An experiment in Synchronous Terminal to
Terminal Discussion. Human Computer Interaction,1,77-104.




                                                                           65
07026579




Appendix A- Reflective statement



The dissertation process is one I have found extremely difficult and demanding. Not
only because of the nature of the dissertation and the pressure of „getting it right‟ but
also due to the currency of the topic and the difficulty of writing a research paper
having limited experience using this writing style. Not only this, but I lost two
supervisors due to illness through the process. However regardless of the difficulties
I have faced throughout the process, it is a process that I have found thoroughly
rewarding. Seeing the dissertation come together when you have all completed
sections is one of the most exhilarating feelings I have ever experienced.

Having spent 15 months on two different placements experimenting with the concept
of electronic word of mouth from both an agency and corporate stance and quickly
realising how it can be influential on a consumer‟s perception of a company I wanted
to further explore this concept and observe consumer perceptions of products with
reviews provided by people whom it is difficult to place an element of trust due to the
environment. I also found that there was only a set amount of research around this
topic (20 years) and given the day and age we now live in, the topic of electronic
word of mouth and its influence is becoming more prominent in our everyday lives.
Consumers both old and new still use electronic word of mouth to verify their
purchase decisions regardless of their loyalty to a product, company or service
therefore I wanted to investigate the reasons why, whilst also hoping to provide a
credible piece of research that could possibly build a foundation for further research
in this area longer term.


One thing that the dissertation process has taught me is that you never give up on
what you want to do, no matter how hard the area is, no matter how many things go
wrong (even when you think your day can‟t get any worse and you‟re ready to give
up.) No matter how many sleepless nights spent worrying and 18 hour days working
on it. It is a process that although testing helps you to further develop your skills and
yourself. From this process I have learnt how to project manage, plan contingency
time, write academically, improvise, think more creatively and analyse hard statistical


                                                                                       66
07026579


data. I have learnt to cope with stress more than I ever thought possible and I have
learnt how to perfect my work, and see it through from inception to execution.

I now have the opportunity to use the skills gained from the dissertation process and
the knowledge I have gained from the electronic word of mouth field and apply these
to everything I do in my future career in the agency field.




                                                                                       67
07026579


Appendix B: Cheung et al (2008) Information Adoption Model




                                                             68
07026579




Appendix C- Pilot Questionnaire
Page 1




Page 2




                                  69
07026579


Page 3




Page 3 continued




                   70
07026579


Page 4




Page 4- continued




                    71
07026579




Page 4- Continued




Page 4- Continued




                    72
07026579




Page 5




           73
07026579




Appendix D: Pilot Questionnaire- Changes made
The researcher used the below to pilot the dissertation questionnaire, all question
changes are justified in the table below.

There was other feedback around the design and amount of questions which the
researcher changed accordingly when felt these statements were accurate, this
feedback is detailed below.



    There are a lot of questions, which make it longer then it maybe needs to be, do
                                   you need them all?’


 „The colour of the questionnaire is a bit too bright and slightly distracting, might be
                      worth changing to a more neutral colour?’



‘The questionnaire is a bit repetitive, there’s a lot of questions about me buying the
product like, did you buy the product after reviewing, did the review influence you to
            buy the product, I think you should delete and change them’



‘It might be worth breaking the questionnaire up into 2-4 questions per page rather
             than having too much data on one page as it looks longer’



Q     Questions                                     Question type and       Changes
                                                    Justification           made


                                                                                           74
07026579




1   How old are you?                    Category Question


                                        The researcher          Question
                                        used this question      remained the
                                        to gain a brief         same
                                        understanding of the
                                        age groups filling in
                                        the questionnaire




2   Are you?                            Category Question


                                        To researcher           Question
                                        wanted to see if        remained the
                                        there was any           same
                                        differentiation
                                        between gender


3   Have you ever looked for a online   Filter and Yes/No Question
    product review?
                                        This was the            Question
                                        deciding factor on      remained the
                                        whether or not          same
                                        participants
                                        completed the
                                        questionnaire, any
                                        respondents that
                                        said no were
                                        removed from the
                                        results




                                                                           75
07026579




4   What are your motivations for looking    List Question          Changes
    at online product reviews, please pick                          made
    your top 3
                                             The researcher         Question re-
                                             wanted to find out     worded to:
                                             what respondents       „Please pick
                                             motivations were for   your top two
                                             seeking online         motivations
                                             reviews and to         for looking at
                                             depict any patterns    online
                                             or relationships       product
                                             between the            reviews‟ and
                                             variables              amount
                                                                    chaged to
                                                                    make
                                                                    analysis
                                                                    easier,
                                                                    answers
                                                                    format
                                                                    changed into
                                                                    a list for
                                                                    readibility
                                                                    purposes
5   How frequently do you look for           List Question
    product reviews?
                                             The researcher         Question
                                             thought it would be    remained the
                                             interesting to see     same
                                             how frequently
                                             respondents looked
                                             for reviews as the


                                                                                  76
07026579


                                           literature states how
                                           this is on the rise.




6   Which of the following do you use      List Question
    when looking for product reviews?
    Please select the top 2
                                           The researcher          Wording of
                                           wanted to know          the question
                                           what types of sites     changed to
                                           respondents used        be more
                                           when seeking            direct:
                                           product reviews in      What sites do
                                           order to see if there   you use when
                                           was any                 looking for
                                           relationships           product
                                           between this and        reviews
                                           motivations             please select
                                                                   up to two and
                                                                   order
                                                                   changed into
                                                                   more direct
                                                                   list format to
                                                                   make it
                                                                   easier on the
                                                                   eye


7
    For the websites you did not pick in   List Question
    question 6, why did you not choose



                                                                                 77
07026579


    them?
                                      The researcher            Question
                                      wanted to know why        remained the
                                      respondents didn‟t        same
                                      pick the other
                                      options and whether
                                      or not it was down
                                      to trust and the
                                      growing marketer
                                      bias on sites with
                                      the review
                                      functionality


8
    Rank the following in order of    Ranking Scale Question
    importance when evaluating the
    credibility of a product review


                                      The researcher            Question
                                      wanted to know            remained the
                                      which was the most        same
                                      important to the
                                      respondent as in the
                                      current literature this
                                      is a topic of interest

9                                     Yes/No Question
    Have you ever posted a product
    review?


                                      The researcher            Question
                                      thought it would be       Remained
                                      interesting to see        the same


                                                                           78
07026579


                                          how many
                                          respondents
                                          (information
                                          seekers) had
                                          actually posted a
                                          review post
                                          purchase




10   If so, what is your motivation for   List Question
     posting a review
                                          The researcher        Question
                                          wanted to see what    remained the
                                          a respondents         same
                                          motivation was for
                                          posting a review,
                                          based on the
                                          literature stating
                                          how bad reviews
                                          have a more
                                          negative perception
                                          of a product
                                          compared to good
                                          reviews


11   Have you bought a product after      Yes/No Question
     reading reviews?
                                          The researcher         Question
                                          wanted to know        was re-
                                          generally whether or ordered due
                                          not respondents had to it start the
                                          purchased the         next set of
                                          product               questions


                                                                              79
07026579


                                                                 about
                                                                 reviewing as
                                                                 a follow up
12   In terms of how many products you     List Question
     buy over £10, estimate how many you
     would search for online product
     reviews on before making your
     purchase
                                           The researcher        Question was
                                           wanted to get an      removed due
                                           idea of how many      to its
                                           products people       complexity.
                                           searched for online   It could cause
                                           using reviews in      confusion
                                           order to measure      due to lack of
                                           their popularity      timeline and
                                                                 most
                                                                 respondents
                                                                 commented
                                                                 that they
                                                                 couldn‟t recall
                                                                 a direct
                                                                 number




13   Would you require a online product    Yes/No Question
     review site to confirm a large or
     expensive purchase?



                                                                               80
07026579


                                           The researcher         Question
                                           wanted to see how      wording was
                                           respondents used       changed
                                           online reviews to      slightly the
                                           confirm a purchase     word „site‟
                                           that was expensive     was removed
                                           that may have a        due to the
                                           stigma or              individualism
                                           uncertainty attached   of the review
                                           to it                  itself
14   How much of an influence did the
     online product reviews have on your   List Question
     decision to buy?
                                           The researcher         Question
                                           wanted to know to      stayed the
                                           what degree did the    same
                                           online review have
                                           on the respondents
                                           decision to buy

15   Did you buy this product based on     Yes/No Question
     your online product review
     experience?
                                           The researcher         Question
                                           wanted to know         remained the
                                           whether or not         same
                                           respondents had
                                           actually purchased
                                           a product based on
                                           their review
                                           experience
16   How would you rate the accuracy of    Ranking Question
     the online product reviews after


                                                                                 81
07026579


     experiencing the product?
                                            The researcher          Question
                                            wanted to know how remained the
                                            effective the product   same
                                            review had been
                                            post purchase and
                                            whether or not this
                                            provided some
                                            credibility around
                                            the review
17   Did you make your own online review    Yes/No Question
     after experiencing the product?
                                            The researcher          Question
                                            wanted to see how       stayed the
                                            many respondents        same
                                            made an online
                                            review reflecting
                                            their product
                                            Experience
18   What is the last type of product you   List Question
     reviewed online?
                                            The researcher          Question was
                                            wanted to see what      removed as
                                            kinds of products       most of the
                                            people were             respondents
                                            reviewing and the       fed back
                                            literature depicted     stating that
                                            the following 3 were    they couldn‟t
                                            the most widely         remember.
                                            used                    On reflection
                                                                    the
                                                                    researcher
                                                                    thought it less


                                                                                   82
07026579


                                                                       valuable
                                                                       when fulfilling
                                                                       the
                                                                       hypotheses
                                                                       and
                                                                       objectives
     Which particular online product review   Open- ended Question
     site did you use?
19                                            The researcher           Question was
                                              thought it interesting   removed due
                                              to see what              to question 6
                                              individual sites         already
                                              respondents used to asking for site
                                              make their decisions categories
                                                                       and the
                                                                       researcher
                                                                       felt it didn‟t
                                                                       add much
                                                                       value to the
                                                                       study
20   Why did you use this particular online   List Question
     product review site?
                                              The researcher           Question
                                              wanted to know           removed due
                                              whether or not a         to its follow
                                              purchase decision in on of the
                                              an area of product       previous
                                              unfamiliarity could      question that
                                              be persuaded by an       was removed
                                              online review


21   Which of the following product sectors List Question
     do you feel would need clarity from


                                                                                        83
07026579


     online product review sites?
                                             The researcher          Question
                                             wanted to know how removed after
                                             much information        a re-
                                             needed to be            assessment
                                             provided in order for   of objectives,
                                             the respondent to       and due to
                                             deem it credible        the more
                                                                     general study
                                                                     perspective,
                                                                     also results
                                                                     may have
                                                                     been harder
                                                                     to analyse
22   Have you ever
                                             Yes/No Question




     bought a product that you have
     limited experience with based on your
     evaluation of the online product
     review?
                                             The researcher          Question
                                             wanted to know          remained the
                                             whether or not a        same
                                             purchase decision in
                                             an area of product
                                             unfamiliarity could
                                             be persuaded by an
                                             online review


                                                                                  84
07026579




23   When Evaluating a product, how many     Rating Scale Question
     reviews would you think were enough
     to be credible?
                                             The researcher          Question
                                             wanted to know how remained the
                                             much information        same
                                             needed to be
                                             provided in order for
                                             the respondent to
                                             deem it credible
24   Which of the following do you agree     List Questions
     with?
                                             The researcher          Question
                                             wanted to know          stayed the
                                             whether a               same
                                             respondent would
                                             trust the online
                                             review based on the
                                             type of positive and
                                             negative reviews
25   Please choose a product review site     Open ended question
     you are familiar with and list in the
     bow below
                                             The researcher          The question
                                             wanted to               was removed
                                             respondents to pick     as the
                                             a site they were        researched
                                             familiar with and       decided to
                                             rate using the rating   use the last
                                             scale shown in          question to
                                             question 26 to see      evaluate the
                                             how they evaluated      sites chosen


                                                                                   85
07026579


                                            the credibility of that   in question 6
                                            site and whether or       on a more
                                            not they adopted the general scale
                                            information from it
20   When looking for online product        Agree/Disagree Question
     reviews on the website chosen above,
     to what extent do you agree with the
     following statements?
                                            The researcher            Question
                                            wanted to test            wording
                                            aspects of the            changed to
                                            information adoption „When
                                            model by Cheung,          looking for
                                            2008 to see how           online
                                            respondents               reviews on
                                            evaluated the             your
                                            message and               preferred site,
                                            source and whether        to what
                                            or not that               extent do you
                                            influenced                agree with
                                            information adoption the following
                                            leading to a              statements?‟
                                            purchase decision         Which could
                                                                      be
                                                                      interrelated to
                                                                      the sites
                                                                      chosen in
                                                                      question 6,
                                                                      making it
                                                                      easier to
                                                                      analyse




                                                                                    86
07026579




Appendix E: Final Questionnaire



Page 1




                                  87
07026579


Page 2




Page 3




Page 3- Continued

                    88
07026579




Page 4




Page 5

           89
07026579




Page 5- continued




Page 6



                    90
07026579




Page 7




           91
07026579




Appendix F: Questionnaire Justifications
Q   Questions                              Question type and
                                           Justification
1   How old are you?                       Category Question




                                                               92
07026579




                                                       The researcher used this
                                                       question to gain a brief
                                                       understanding of the age
                                                       groups filling in the
                                                       questionnaire




2      Are you?                                        Category Question


                                                       To researcher wanted to
                                                       see if there was any
                                                       differentiation between
                                                       gender


3   Have you ever looked for an online product         Filter and Yes/No
    review?                                            Question


                                                       This was the deciding factor
                                                       on whether or not
                                                       participants completed the
                                                       questionnaire, any
                                                       respondents that said no
                                                       were removed from the
                                                       results


4   Please pick your top two motivations for looking   List Question
    at online product reviews




                                                                                  93
07026579




                                                       The researcher wanted to
                                                       find out what respondents
                                                       motivations were for seeking
                                                       online reviews and to depict
                                                       any patterns or relationships
                                                       between the variables




5   How frequently do you look for product reviews? List Question


                                                       The researcher thought it
                                                       would be interesting to see
                                                       how frequently respondents
                                                       looked for reviews as the
                                                       literature states how this is
                                                       on the rise.
6   What sites do you use when looking for product     List Question
    reviews please select up to two


                                                       The researcher wanted to
                                                       know what types of sites
                                                       respondents used when
                                                       seeking product reviews in
                                                       order to see if there was any
                                                       relationships between this
                                                       and motivations
7   For the websites you did not pick in question 6,   List Question
    why did you not choose them?




                                                                                94
07026579




                                                      The researcher wanted to
                                                      know why respondents
                                                      didn‟t pick the other options
                                                      and whether or not it was
                                                      down to trust and the
                                                      growing marketer bias on
                                                      sites with the review
                                                      functionality


8    Rank the following in order of importance when   Ranking Scale Question
     evaluating the credibility of a product review


                                                      The researcher wanted to
                                                      know which was the most
                                                      important to the respondent
                                                      as in the current literature
                                                      this is a topic of interest
9    Have you ever posted a product review?           Yes/No Question


                                                      The researcher thought it
                                                      would be interesting to see
                                                      how many respondents
                                                      (information seekers) had
                                                      actually posted a review
                                                      post purchase
10   If so, what is your motivation for posting a     List Question
     review




                                                                                95
07026579




                                                       The researcher wanted to
                                                       see what a respondents
                                                       motivation was for posting a
                                                       review, based on the
                                                       literature stating how bad
                                                       reviews have a more
                                                       negative perception of a
                                                       product compared to good
                                                       reviews


11   Would you require an online product review to     Yes/No Question
     confirm a large or expensive purchase?


                                                       The researcher wanted to
                                                       see how respondents used
                                                       online reviews to confirm a
                                                       purchase that was
                                                       expensive that may have a
                                                       stigma or uncertainty
                                                       attached to it


12   Have you bought a product after reading           Yes/No Question
     reviews?


                                                       The researcher wanted to
                                                       know generally whether or
                                                       not respondents had
                                                       purchased the product


13   How much of an influence did the online product   List Question
     reviews have on your decision to buy?




                                                                               96
07026579


                                                       The researcher wanted to
                                                       know to what degree did the
                                                       online review have on the
                                                       respondents decision to buy


14   Did you buy this product based on your online     Yes/No Question
     product review experience?
                                                       The researcher wanted to
                                                       know whether or not
                                                       respondents had actually
                                                       purchased a product based
                                                       on their review experience
15   How would you rate the accuracy of the online     Ranking Question
     product reviews after experiencing the product?


                                                       The researcher wanted to
                                                       know how effective the
                                                       product review had been
                                                       post purchase and whether
                                                       or not this provided some
                                                       credibility around the review
16   Did you make your own online review after         Yes/No Question
     experiencing the product?
                                                       The researcher wanted to
                                                       see how many respondents
                                                       made an online review
                                                       reflecting their product
                                                       experience
17   Have you ever bought a product that you have      Yes/No Question
     limited experience with based on your
     evaluation of the online product review?


                                                       The researcher wanted to

                                                                                  97
07026579


                                                        know whether or not a
                                                        purchase decision in an
                                                        area of product unfamiliarity
                                                        could be persuaded by an
                                                        online review


18   When Evaluating a product, how many reviews        Rating Scale
     would you think were enough to be credible?


                                                        The researcher wanted to
                                                        know how much information
                                                        needed to be provided in
                                                        order for the respondent to
                                                        deem it credible


19   Which of the following do you agree with?          List Question


                                                        The researcher wanted to
                                                        know whether a respondent
                                                        would trust the online review
                                                        site based on the type of
                                                        positive and negative
                                                        reviews
20   When looking for online reviews on your            Agree/Disagree Scale
     preferred site, to what extent do you agree with
     the following statements?




                                                                                98
07026579




                           The researcher wanted to
                           test the information adoption
                           model by Cheung, 2008 to
                           see how respondents
                           evaluated the message and
                           source and whether or not
                           that influenced information
                           adoption leading to a
                           purchase decision




Appendix G: Ethics Forms




                                                   99
07026579




           100
07026579




           Last Page




                       101

Linkedin Dissertation

  • 1.
    07026579 Ewom-How do consumers evaluate online product reviews when making a purchase decision? 1
  • 2.
    07026579 Acknowledgements Firstly I wouldlike to thank my family, boyfriend and best friend for all their support and guidance in times of struggle. Secondly I would like to thank my participants for their time and completing my questionnaire. And finally I would like to thank my dissertation supervisor Richard Gay for his support and David Hart for his additional help in Richard‟s absence 2
  • 3.
    07026579 Abstract Electronic word ofmouth (ewom) is an online extension of traditional wom that offers greater scope and speed of information diffusion. It is a com- munication medium that has seen a sudden increase in popularity. There- fore, it is of particular interest to marketers to further understand consumer buyer behaviour. This dissertation explores to what extent consumers are influenced by online product reviews when making their purchase deci- sions. Recent academic research suggests that ewom in the form of online prod- uct reviews can influence sales of a product and or service. Factors such as source credibility, argument strength and community trust within the online context are all key influencers over a consumers decision to pur- chase. This study aims to explore the influence of these factors further in order to understand how the consumer evaluates electronic word of mouth in the form of an online product review and to what degree it influences a con- sumers product purchase decision. The research followed a quantative design method by using online survey questionnaires. The primary findings from this study showed how: consumers are less like- ly to trust brand sites when conducting information seeking behaviour, product information is the primary motive for information seeking and the credibility of the product review itself is more influential than the source when making purchase decisions and finally that a consumers evaluation of an online product review will strongly influence a consumers purchase decision. Key words: Ewom, Motivations, Purchase decisions, Source credibility The study also showed how more research needs to be conducted into source and information credibility as well as the motivations for posting online reviews and that using a multi-methods approach in future research to further understand motivations would benefit this topic area. 3
  • 4.
    07026579 Contents Page Title Page................................................... Error! Bookmark not defined. Declarations................................................ Error! Bookmark not defined. Acknowledgements .................................................................................... 2 Abstract ...................................................................................................... 3 Contents Page ............................................................................................ 4 Chapter 1.0 Introduction ............................................................................. 8 1.1 Introduction to study .......................................................................... 9 1.2 Research Objectives ......................................................................... 9 Chapter 2.0 Literature Review .................................................................. 11 2.1 Introduction to chapter..................................................................... 12 2.2 From traditional to electronic wom................................................... 12 2.3 The growing popularity of ewom ..................................................... 13 2.4 How does ewom influence sales? ................................................... 13 2.5 Motivations for seeking .................................................................... 15 2.6 Electronic word of mouth platforms ................................................. 15 2.6.1 Independent product review sites ............................................. 15 2.6.2 Independent Retailer sites ........................................................ 16 2.6.3 Brand website ........................................................................... 16 2.6.4 Personal blogs, Message boards and Social networking sites .. 17 2.7 Virtual communities (VC‟s) .............................................................. 17 2.7.1 Perceived trust in a virtual community .......................................... 17 2.8 Source credibility ............................................................................. 19 2.9 Online consumer reviews ................................................................ 20 2.10 Consumer review and purchase decision ...................................... 21 2.11 Valence of views ........................................................................... 22 2.12 Information Adoption Model .......................................................... 23 2.13 Hypotheses ................................................................................... 23 Figure 2.1 Table of hypotheses.......................................................... 24 2.13 Summary of chapter ...................................................................... 25 Chapter 3.0 Methodology ......................................................................... 26 Figure 3.1: Methodology map ............................................................ 27 4
  • 5.
    07026579 3.1Introduction to chapter..................................................................... 28 3.2 Secondary Research ....................................................................... 28 3.4 Primary Research............................................................................ 29 3.4.1 Philosophical paradigms: .......................................................... 30 3.4.2 Positivism as a paradigm .......................................................... 30 3.4.3 Research Approach .................................................................. 31 3.4.4 Deductive .................................................................................. 31 3.5 Primary Research Strategy ............................................................. 32 3.5.1 Quantative versus Qualitative ................................................... 32 3.5.2 Research Method ...................................................................... 32 3.5.3 Questionnaire design ................................................................ 33 3.6 Pilot Study ....................................................................................... 33 3.7 Sampling ......................................................................................... 34 3.8 Location........................................................................................... 35 3.9 Participants ..................................................................................... 35 3.10 Data analysis techniques .............................................................. 35 3.11 Survey Limitations ......................................................................... 36 3.12 Ethical considerations ................................................................... 36 3.13 Summary of chapter ...................................................................... 37 Chapter 4.0 Findings and Analysis ........................................................... 38 4:1 Introduction to chapter..................................................................... 39 Figure 4.1: Age demographics of respondents .................................. 39 4.2 Descriptive findings ......................................................................... 40 4.2.1 What is your motivation for posting an online product review? ..... 40 Figure 4.2 Motivations for posting ...................................................... 40 4.2.2 How do you rate the quality of a review based on the amount of content available? ................................................................................. 41 Figure 4.3: Rating a review based on information content ................. 41 4.3 Hypotheses ..................................................................................... 42 4.3.1 H1: Respondents are less likely to trust social networking and brand websites when seeking online product reviews ........................... 43 5
  • 6.
    07026579 4.3.2H2: Respondents primary motivation for information seeking is to find out more information about the product .......................................... 44 Figure 4.5: Primary motivations for information seeking .................... 44 4.3.3 H3: The credibility of the product review itself is more important to the respondents than the site it is hosted on or the individual reviewer. 46 Figure 4.6: Credibility of the information and the source .................... 46 4.3.4 H4: A consumer‟s evaluation of online product reviews will strongly influence their decision to purchase ...................................................... 47 Figure 4.7: How consumers evaluate the credibility of review content ........................................................................................................... 48 Figure 4.8: How do respondents rate the influence of online product reviews on their purchase decisions .................................................. 49 4.4 Hypotheses Confirmation ................................................................ 50 Figure 4.9: Hypotheses ...................................................................... 50 4.5 Summary of chapter ........................................................................ 51 Chapter 5.0 Discussion and Conclusion ................................................... 52 5.1 Introduction to chapter..................................................................... 53 5.2 H1: Respondents are less likely to trust social networking and brand websites when seeking online product reviews. .................................... 53 5.3 H2: Respondents Primary motivation for information seeking is to find out more information about the product. ......................................... 54 5.4 H3: The credibility of the product review itself is more important to respondents than the site it is hosted on or the individual reviewer ...... 55 5.5 H4: A consumer‟s evaluation of online product reviews will strongly influence their decision to purchase. ..................................................... 56 5.6 Limitations ....................................................................................... 57 5.7 Further Research Recommendations.............................................. 57 5.8 Summary of chapter ........................................................................ 58 References ............................................................................................ 58 Bibliography .......................................................................................... 65 Bibliography ................................................ Error! Bookmark not defined. Appendix A- Reflective statement............................................................. 66 Appendix B: Cheung et al (2008) Information Adoption Model ................. 68 Appendix C- Pilot Questionnaire............................................................... 69 6
  • 7.
    07026579 AppendixD: Pilot Questionnaire- Changes made ................................. 74 Appendix E: Final Questionnaire ........................................................... 87 Appendix F: Questionnaire Justifications .............................................. 92 Appendix G: Ethics Forms ........................................................................ 99 7
  • 8.
    07026579 Chapter 1.0 Introduction 8
  • 9.
    07026579 1.1 Introduction tostudy Traditionally “Word of mouth is a consumer dominated channel of marketing communication where the sender is independent of the market”. Brown et al (2007) since the advent of the internet, this method has evolved and now has an additional element in the form of electronic word of mouth (ewom).Key ewom thinkers Hennig-Thurau et al (2010) refer to ewom as “any positive or negative statement made by potential, actual and former customers about a product or a company via the internet”. ewom as a communication method has opened up a world of opinions by introducing avenues that were not readily available in the past including “social networking sites, blogs, wikis, recommendation sites and online communities” Hennig-Thurau et al (2010) ,Wuyts et al (2010). This is a current area of interest in the marketing field as marketers begin to develop their knowledge of consumer information exchange online, in order to further understand motivations for seeking and posting ewom and how this information contributes to purchase decision behaviour. The topic is also of particular interest to the researcher to understand how consumers share and adopt information posted online. The researcher will conduct a quantitative study to find out how consumers share information online. Areas that will be addressed include: Platform preference, motivations for information seeking, how they evaluate the credibility of a product review and how this influences a product purchase decision. By researching these interactions the author hopes to discover how perceptions are developed, how and why consumers purchase their particular products and what is their motivation for sharing their experiences with others using ewom communication. 1.2 Research Objectives The researcher has formulated a set of research objectives in order to identify areas of exploration and assist in structuring this report. Saunders 9
  • 10.
    07026579 et al (2003)define these as “are clear specific statements that identify what the researcher wishes to accomplish as a result of doing the research”. The research objectives for this study were:  To explore the concepts and theories surrounding the topic of electronic word of mouth  To find out what factors of electronic word of mouth help shape a person‟s perspective of a product  To gather information from a sample of 100+ participants from various age groups who already engaged in electronic word of mouth and are part of a virtual community  To find out what sites these participants use and their reasoning  To find out what participants motivations for information seeking  To find out how consumers evaluate the credibility of a product review  To find out how consumers evaluation of an online product review influences their purchase decisions. 10
  • 11.
    07026579 Chapter 2.0 Literature Review 11
  • 12.
    07026579 2.1 Introduction tochapter In this chapter the researcher will detail and critically analyse a wide range of literature surrounding electronic word of mouth and its effects on a consumers purchase decision. In particular it will cover: traditional wom and ewom, influence on sales, platforms, virtual communities, valence of views, individual reviewers, online product reviews and Cheung et al (2008) information adoption model. The chapter will conclude with a set of hypotheses the author wishes to test. 2.2 From traditional to electronic wom Word of mouth (wom) has a “strong influence on product and service perceptions, leading to changes in judgements, value ratings and the likelihood of purchase” Arndt (1967) Fitzgerald Bone (1995). It is viewed by Cheung et al (2007) as one of the” most powerful communication tools we use today, due to its influence on product and service judgement”. However since the advent of the internet providing “online interaction and uncapped sharing benefits”, wom has expanded into the online context in the form of electronic word of mouth Bikhart and Schindler (2001). This gives consumers the “chance to share information on a series of platforms online” Brown et al (2007). This revolution has extended the traditional word of mouth medium (an informal conversation with trusted acquaintances) to “an online archived directory available to over 1.6 billion internet users” Internet world stats (2010). One of key ewom thinkers Hennig Thurau et al (2004) defines ewom as a communication that; “refers to any positive or negative statement made by potential, actual or former customers about a product service or company which is made available to a multitude of people via the internet”. Litvin et al, (2005) further updates this definition by saying that ewom is “the informal communications through internet based technology concerning the usage or characteristics or particular goods and services, or their sellers or providers”. This illustrates how the definition has evolved over a 4 year period, and has further established the importance of viewer perceptions 12
  • 13.
    07026579 to particular characteristicsand people involved. Ewom as an online tool enables users to “discuss and share opinions on a variety of topics in real time anonymously”, in what Litvin et al, (2005) defines as a “virtual reality”. 2.3 The growing popularity of ewom The popularity ewom as a tool has increased to a dramatic extent over the last 5 years with over “500 million internet users using social networking sites alone” Internet world stats (2010).The introduction of ewom platforms such as: “social networking, blogs, opinion forums and product review websites has opened up endless possibilities with consumers to discuss a range of interests, products and services” Bikhart and Schindler (2001). The informal nature of ewom is unique in the way it draws consumers in by giving them a voice and a choice of platforms tailored to their needs. Whilst also eliminating more traditional physical barriers and “providing more direct channels to experts in a variety of fields and utilizing search functionality to do so” Buda and Zhang (2000). Using ewom platforms to search for information on products and services has become the norm in many respects as using the “specificity of discussion topics” and using the “internet as an enabler” allows the users to “find opinions and review variants on near enough any potential purchase decision in the world” Fong and Burton (2010). Authors Sun et al (2006) also believe that ewom has the potential to “influence the adoption and use of products and or services due to the informal nature in which the information is delivered and interpreted by the receiver” further verified by Cheung and Rabjohn (2008). Therefore it a topic of interest to marketers to further understand how consumers evaluate their purchase decisions using this communication medium Goldsmith and Horowitz (2006). 2.4 How does ewom influence sales? Traditionally ewom has had a “higher impact in the services context primarily the travel and hospitality industry” due to the nature of a “service experience” requirement Litvin et al, (2005). However, due to the increase of the internet popularity with more emphasis on “search” with consumers 13
  • 14.
    07026579 using popular searchengines such as “Google and Yahoo” and emphasising online marketplaces such as “Amazon and Ebay” this has extended more recently to cover the product context also Jarvenpaa and Tractinsky (1999). Key authors Godes and Mayzlin (2004) say there is an “increasing need for marketers to better understand the relationship between ewom and offline sales”. A study by Chevalier and Mayzlin (2006) investigated the impact of ewom on product sales using existing databases from amazon.com and Barnesandnoble.com. Its findings suggested that positive review improvement for a book at each site leads to increased sales of that book at the same site. Sorensen and Rasussen (2004) also suggest that positive reviews can increase book sales. Ye et al (2009) believe that this concept is applicable to both RPS and EPS purchases. Research into the influence of online accommodation reviews on hotel room sites in china provided results indicating how a 10% increase of positive reviews reflected a 4.4% rise in sales. However, Davis and Khazanchi (2008) discovered from their research into ewom attributes and their effect on ecommerce sales that although “online product reviews have potential to influence a consumer‟s purchase decision, they are not the sole contributor for product sales”. Their findings dictate how the” interaction between fellow consumers when posting ewom, is more significant in a consumers purchase decision than the basic attributes”. This can be made up by valence of views, volume of information and is dependent on the product that is been discussed. Clemons (2008) disagrees with Davis and Khazanchi (2008) and believes that online reviews are the sole contributor for increased sales. His study into “how information changes consumer behaviour” provides an example of a small beer wholesaler in Pennsylvania “with 90% of its customer base within a 10 mile radius. Whose sales rose dramatically by a 2/3 after the implementation of a website and exposure to rateabeer.com (online beer review community) with 1/3 of demand coming from outside the state”. Hence these results would indicate that there is a positive correlation between an increase in positive reviews and increase in sales for a given 14
  • 15.
    07026579 product and orservice however Davis and Khazanchi (2008) believe that there are other influences that still need to be considered. 2.5 Motivations for seeking Wolfinbarger and GIlly (2001) say that when consumers have” an idea of a product they require further product information to clarify their decision”. Hennig-Thurau (2004) study into consumer motivations provided the foundations to information seeking behaviour. This was further backed up Goldsmith and Horowitz (2006) study into “scaling measurement motivations” to measure consumer‟s motivations for information seeking. Its findings concluded that there are 8 main motivations for information seeking:” Risk, Other opinions, Price comparison, Ease of access, by accident, it‟s cool, Product information, and to seek information to follow up traditional advertising methods”. Bikhart and Schindler (2001) state that the availability of uncapped product information is an attractive feature in the information seekers decision making process the consumers seek information to clarify their purchase decision and to interact with fellow consumers who have a shared interest in the product in order to find out more product information Sher (2009). Goldsmith and Horowitz (2006). 2.6 Electronic word of mouth platforms Bikhart and Schindlers (2001) study into ewom provided the following platforms as the most popular used in product information exchange: “Product review websites (e.g. consumer review) retailer‟s sites (e.g.amazon.com), brands websites (e.g. forum.us.dell), personal blogs, message boards and social networking sites (e.g. Facebook, MySpace)”. 2.6.1 Independent product review sites Independent product review sites are generally known to be free of marketing ploys Xue & Phelps (2004). The goals of such websites are to help consumers make informed buying decisions by providing a platform to share their product experiences. Ewom posted on an independent product review website may be more likely to be attributed to the 15
  • 16.
    07026579 reviewer‟s “true feelingabout the products actual performance making the ewom on the product review website more persuasive than recommendations posted on a more formal platform such as a brand website” Senecal & Nantel (2004), Xue and Phelps (2004), Bikhart and Schindler (2001). 2.6.2 Independent Retailer sites Independent retailer sites such as amazon.com are independent sites that sell a wide range of products Senecal & Nantel (2004), Bikhart and Schindler (2001) however they differ from traditional brand websites as they do not own the product names themselves. These sites offer the consumers the chance to read product reviews and to also purchase the product directly of the site is required. Bikhart and Schindler (2001) believe that the “all in one site functionality” is attractive to a consumer when seeking a product review evaluation because it offers them a variance of views and a site to directly purchase products. 2.6.3 Brand website When ewom is posted on a brands website, consumers may perceive a possibility of the reviewer being “influenced by the marketer” Xue and Phelps ( 2004).Therefore the persuasion of a consumer generated product review is “decreased due to the extent that there is a high possibility of a marketer involvement that would influence the reviewer to provide a biased representation of the products actual performance” Senecal and Nantel (2004) Xue and Phelps (2004) Schindler and Bikhart (2001).The consumer may also attribute the ewom towards a certain circumstance “(e.g. the communicator is compensated by the brand for reviewing the product favourably)” Therefore the discounting principle in attributional theory Kelley (1973) suggests that ,”consumers may discount the products actual performance as a reason for writing the review and not be persuaded by the reviewers product recommendation”. 16
  • 17.
    07026579 2.6.4 Personal blogs,Message boards and Social networking sites Bikhart and Schindler (2001) found that the subjects who gathered product information from these types of online forums showed greater interest in the product topic than those who acquired information on corporate websites. However Xue and Phelps (2004) found that the superiority of an online forum (versus a brands website) to influence brand attitudes appeared only when participants had more experiences with offline wom and less involvement with the product. 2.7 Virtual communities (VC’s) In order for EWOM platforms to be effective they need to have followers. Followers in the EWOM context are what we refer to as virtual communities (VC‟s). Rheingold (1993) refers to virtual communities as a “social aggregate that emerges when enough people carry on a public discussion long enough with sufficient human feeling to form webs of personal relationships in cyberspace” this is further backed up by Kollock (1996). The awareness of VC‟s has grown considerably as Evans et al (2001) makes reference to VC‟s as a “relatively unexplored source of ewom”. However Godes and Mayzlin (2005) research conducted 5 years later describe VC‟s as a “collection of likeminded people who come together to discuss and share areas about a wide range of topics using ewom platforms, for ease of access whilst also to read and post messages for discussion”. Further thinking on VC‟s by authors Park and Lee (2008) refer to them more as a “collective group focused on sharing information on a many to many basis” and that their “online interactions are based upon shared enthusiasm for and knowledge of a specific consumption activity”. 2.7.1 Perceived trust in a virtual community VC‟s within the consumers preferred platform offer “an inclusive mind-set and shared group identity, around the consumers area of interest” Blanton (2001). The difficulty that consumers face using these platforms is built in the very nature of ewom in the form of anonominity Chatterjee (2001). 17
  • 18.
    07026579 However, even thoughthe identity of the communicators making up the virtual community is unknown, the consumer indirectly believes that there is a “greater likelihood of finding people with product expertise among weak tie communicators and is therefore more likely to trust the recommendations”. Duhan et al (1997). Moorman et al (1991) Further defines trust within these communities as “the willingness to rely on an exchange partner in whom one has confidence” further supported by Granitz and Ward (1996). Without this trust there would be no basis for virtual communities to exist Lifen (2010). In the VC context the” importance of confidence and reliability” act as the “sole basis of the relationship development between a trustor and trustee, due to the lack of control the trustor has over the actions of a trustee”. Jarvenpaa et al (1999) Lyons (2004)Therefore the VC provides a virtual space for consumers with similar interests and” expert knowledge in a particular field to share this information in an environment they trust” Goldsmith and Horowitz (2006). The perception is that these members are “motivated to share honest experiences of a product in the most beneficial way for both the credibility of the consumer and the reliability of the VC as a whole” Goldsmith and Horowitz (2006), Corritore et al (2003). Nelson and Otnes (2005) study into” cross-cultural ambivalence” provides the perfect example of trust within a virtual community. Their study investigated the element of trust in „bridal virtual VC‟s‟. Their findings concluded that brides within these VC‟s came together to discuss wedding related “marketing activities, personal experiences and useful websites whilst also providing emotional support, social comparison and camaraderie”. Indirectly they left a left a trail of product service recommendations to archive their experiences for future members. Gruen et al (2006) The members of this community were seen by new members as “weak-tie” experts Pitta and Fowler (2005) as they shared similar information and experiences focused on wedding planning. Which a novice information seeker would see as a product or service recommendation and providing they have the same interest would most 18
  • 19.
    07026579 likely base theirpurchase decisions on the information provided by the community. 2.8 Source credibility Another interesting theme that appears in the literature surrounding online consumer reviews is the motivation and “credibility of the source” providing the individual reviews Rains (2007).Source credibility identifies the “expertise and bias” as elements that determine the credibility of an information source Buda and Zhang (2000), Birnbaum and Stegner (1979). Chaiken (1980) furthers define it as the extent in which the information source is perceived to be “believable, competent and trustworthy by information recipients”. Bikhart and Schindler (2001) made the suggestion that this information source may have greater credibility than traditional marketing generated information, as the personal opinion and account of a participant who has experienced the product first hand is judged to be a trustworthy source Corritore (2003). Eagly and Chaiken (1975) believe that the persuasiveness of a message depends on the “number of positive attributes that the communicator posses. Authors Ko et al (2005) further define this in an online context as an information source that is highly credible, i.e. an expert in the field and the information provided by the source will lead to the facilitation of knowledge transfer and reliability” Grewal et al(1994). Consumers desire for “social interaction, economic incentives, concern for other consumers and potential to enhance their own self-worth are the primary factors leading to articulation behaviour” Hennig Thurau et al (2004). In the online context these evaluations must be made from the relatively impersonal text-based resource exchange provided by actors on a particular site network. Hung and Li (2007) Because of the lack of physical cues this evaluation takes place in a reduced or altered cues environment. If the individual possess greater awareness and knowledge about a market and products within it Mitchell & Dacin, (1996), they are more likely to be ranked highly in the expertise by other reviewers. The individuals are 19
  • 20.
    07026579 referred to asexperts or opinion leaders by Katz & Lazarfeld (1955) and they assist in accelerating the diffusion of information Tadelis (2002) Some sites request that a background of the reviewer, photograph, some history and location must be provided in order to use it, this is not the case in all consumer review websites Therefore other users must rely solely on the professionalism of the reviews and whether or not the views are plausible Schindler and Bikhart (2005). Authors Brown et al (2007) investigation into online source credibility discovered that the website factors were more predominant factors in an individual‟s evaluation of source credibility rather than review contributor individuals themselves, therefore the website acts as a mediator and actor in the social networking process. 2.9 Online consumer reviews Online consumer reviews are defined by the Opinion Research Corporation (2010) as the consultation of online reviews, blogs and other sources of online customer feedback with 70% of respondents consulting these before making a purchase decision. These reviews cover a majority or products, services and experiences Chatterjee (2001). For the purpose of this study the author will define and further explore online consumer reviews in a product context and discuss how these are used by consumers to assist them in evaluating ewom when making their product purchase decisions. Online consumer product reviews as defined by authors Park et al (2007) state that an “online consumer review has a dual role; it provides information about products and services and also serves as a recommendation of a particular product or service”. The researcher believes that due to the popularity of ewom in recent years and supporting evidence provided by the Opinion Research Corporation (2010) stating that 61% of their research sample used online consumer reviews in their evaluation of a product purchase. Therefore it is essential to further research how and why these reviews influence product decision making. Xiofen and Yiling‟s, (2009) study into the “most effective advertising methods”, concluded that consumer opinions on the network in the form of 20
  • 21.
    07026579 ewom are moreeffective than traditional advertising methods”. This could be down to the scope and depth of information it provides without being restricted to the consumers local social network. This is further supported by authors Brown and Reigan (1987); Biyalogorsky et al (2003). This is further supported by Nielsen‟s annual global online survey (2010) which discovered that 70% of consumer trust opinions online. 2.10 Consumer review and purchase decision Online consumer reviews are posted by users who have had a personal interaction/experience with a particular product Park et al (2007). This shows that how individuals personal usage and taste preferences are more likely to affect this dependent on the consumers own product preferences. I.e. if someone buys an apple ipod for use in a daily commute situation without any outstanding loyalty to apple as a brand then their review will differ to that of a Brand loyal apple consumer who uses the ipod all day every day (www.apple.com). It is for this reason that the author finds it appropriate to discuss that the product discussed in an online consumer review differs depending on whether and how a product specifically fulfils a consumers needs on a more individualistic basis Goldsmith (2006). Rather than primarily focusing on the product attributes, the online consumer review offers more context on how the usability, adaptability and relevance differ between consumers Flavian (2005). Authors Chen and Xie (2008) conducted further research investigating this as part of the marketing mix and concluded that consumer reviews are more “user orientated and able to find products matching specific consumer‟s interests and needs which are more notably applicable when applying to the unsophisticated novice consumer”. Senecal and Nantel (2004). State how novice consumers are more likely to “disregard the traditional 3rd party product reviews” as they perceive them as more biased towards the needs of a company rather than them as an individual consumer .Chen, xie This is further backed up by Doh (2009) who says consumers also evaluate the ways in which the product value could 21
  • 22.
    07026579 contribute to theirdaily lifestyle activities This study although limited to an EPS product (digital camera) and using American review sites gives the author some indication of how these reviews are viewed and provides a basis for further research. 2.11 Valence of views More out-dated studies by authors Adaval (2001) and Chatterjee (2001) have provided a basis to examine the effects of ewom valence and to see how both positive and negative reviews influence a consumer‟s purchase decision Lerman and Sen (2007). Traditionally a negative review (nwom) of a product would be valued more highly than a positive review (pwom) of the same product Yang and Mai (2008). However, the ideals are more focused around the consumers existing relationship with the product and whether or not they already have a positive association with it. If this is the case then consumers will seek out online reviews that put the product in a positive light to confirm their decision Dargan (2008) These consumers are more likely to disregard negative reviews as it goes against their product perception. Ward and Ostrom (2001) In contrast Lerman and Sen (2007) examination into negative reviews on the web hypothesised that consumers are more likely to seek negative reviews than positive ones for their purchase decisions, as in offline consumer behaviour. However their findings depicted the opposite by concluding how consumers are actually more likely to look for positivity review bias in reviews and „weigh up the negativity options, due to the nature of the reviewer using the product and how it was fit for that individual‟s purpose” . Lee et al (2008) furthers this by saying that reviews that offer a variance of views influence a purchase decision due to shared consumer interest, number of reviews and further resonation with individual reviewers. Sun et al (2009) further backed this up using findings from their investigation into “how consumers evaluate ewom” which suggested that the presence of NWOM can actually increase the credibility of ratings therefore gaining the trust of the consumer and reducing marketer bias. 22
  • 23.
    07026579 2.12 Information AdoptionModel The information adoption process is what Nonaka (1994) defines as the “internalization phase of knowledge transfer, in which explicit information is transformed into internalized knowledge and meaning”. This process has evolved over the years and is a theory in which Cheung et al (2008) believe to directly link to a consumers purchase intention. The” information adoption model” Cheung et al (2008) was formulated from the foundations of the elaboration likelihood model (ELM) devised by Sussman and Siegal (2003). This model was created to explain how consumers are „influenced to adopt information posted in “computer-mediated communication contexts”. ELM depicts how consumers can be influenced by a message that influences attitudes and behaviour both centrally and peripherally i.e. the quality of an argument and external influences to that argument. Within this model, these are broken up into information quality and source credibility. Due to the ever-changing developments in technology this model is now seen as out-dated. Cheung et al (2008) proposes the information adoption model chosen to be adapted by the author to fulfil the purchase decision objective. This model looks into receiver‟s behaviour when evaluating the credibility of a source and a review. McKnight and Kacmar (2002) discuss how information credibility is a vital predictor on the online consumer‟s further action and how a consumer that „believes the online information has no reason not to adopt it‟. (Model can be found in Appendices B) 2.13 Hypotheses The author has devised the following hypotheses based on the evaluation of the literature that this study will aim to measure in order to see how consumers evaluate reviews 23
  • 24.
    07026579 Figure 2.1 Tableof hypotheses Hypotheses Supporting Authors H1 Respondents are less Bikhart and Schindler likely to trust social (2001) Xue and Phelps networking and brand (2004) Senecal and Nantel websites when seeking (2004) Gruen et al (2006) online product reviews Sen and Lerman (2007) Dellocras (2003) H2 Respondents primary Bellman et al (1999) motivation for Bikhart and Schindler information seeking is to (2001) Park et al (2007) find out more Hodkinson et al (2000) information about the Wolfinbarger and Gilly product (2001) H3 The credibility of the Park et al (2007) Cheung product review itself is et al (2008) Brown et al more important to the (2007) Bhatterjee and respondents than the Sanford (2006) Mcknight site it is hosted on or the and Kacmar (2002) individual reviewer Grewal, (1994) H4 A consumers evaluation Sun et al (2006) Jarvanpaa of online product et al (1999) Lee et al reviews will strongly (2008) Park and Lee influence their decision (2008) Litvin et al (2005) to purchase Cheung et al (2008) Goldsmith and Horowitz (2006) Mcknight and Kacmar (2002) 24
  • 25.
    07026579 2.13 Summary ofchapter The author has discussed a wide range of literature focused around the evaluation of electronic word of mouth and its possible influence on as consumers purchase decision. The information adoption model has also been discussed in order to see to what degree do consumer view the information credible and decide to purchase as a result. The next chapter will discuss the authors chosen research method in order to explore this topic further and further discover to what extent online product review influence purchase intention. 25
  • 26.
    07026579 Chapter 3.0 Methodology 26
  • 27.
    07026579 The researcher haschosen to put together this methodology map to provide the reader with a more visual overview of the chosen research method for this study. Figure 3.1: Methodology map 27
  • 28.
    07026579 3.1 Introduction tochapter The literature review in chapter two provided a set of gaps in which the researcher wanted to further explore, classed as hypotheses. In order to do this it is imperative to distinguish, both the set process and rationale in a methodological way, to ensure any replication or future study has a credible background. Lewis, Saunders and Thornhill, 2003 state that this allows the methodology to be re-tested in future studies. For the purposes for this study the methodology aimed to explore the relationship between particular attributes that influence electronic word of mouth adoption and whether or not this has any influence over a consumers purchase decision. In this chapter the author considered the research scope, philosophy, approach, strategy and method. The author then analysed the limitations and ethical considerations of the primary research in this project to ensure the data was obtained by correct ethical means and all limitations were extensively justified. 3.2 Secondary Research Saunders et al (2003) State that: „Secondary data can provide a useful source from which to answer your research question (s)‟.In order to effectively define the primary research question the researcher has conducted a thorough analysis of secondary research with a direct link to electronic word of mouth. It is from this that the researcher then discovered gaps in the literature when determining its influence on a consumers purchase decision. Initially, a variety of online journals and statistical databases were consulted on the above. The researcher then further consulted some of the more dated traditional word of mouth theory in a variety of books to establish more credibility in the field. Websites and online forums were also explored by the author to provide examples of the reviews in action, therefore giving the author a feel for the online 28
  • 29.
    07026579 environment and furtherunderstand how this information was communicated, and whether or not this varied in different online situations. From the secondary research findings the author found that most of the literature around electronic word of mouth had a direct focus on its evaluation with brief articles looking for links between this and a consumers purchase decision. It is from this that the author decided on the following key themes, providing the primary research with a more direct focus of enquiry.  Electronic word of mouth platforms  Virtual Communities  Individual reviewers  Online opinions  Information adoption model as a means of product evaluation According to Burns and Bush 2010 and further verified by Saunders et al 2003, there are both advantages and disadvantages when using secondary data in your research project, although the information gained from these sources are easy to obtain, inexpensive, readily available, and hold the possibility to enhance primary data. Other elements such as the information being: misinterpreted, outdated, differing measurement units and false interpretation of the academic terminology when analysing these could prove problematic. Therefore the researcher understands the importance of being aware of these issues in order to overcome them. 3.4 Primary Research Burns and Bush (2006) define primary research as the ‟process by which data is developed and gathered by the researcher specifically for research projects‟. The researcher will be conducting primary research in order to further verify some of the secondary research mentioned above. The author believes that the electronic word of mouth topic as a whole does 29
  • 30.
    07026579 not offer avast amount of secondary data that investigates the linkages between electronic word of mouth evaluation and purchase decision and therefore wishes to investigate this further. 3.4.1 Philosophical paradigms: Research philosophy is the way that researchers look at the development of knowledge. Without having a solid philosophical position the researcher believes there would be problems when interpreting the research that will be collated, as it „provides a basis to examine these assumptions, challenge them and behave in a different way if there is a quantifiable need to‟. Saunders et al (2003) Hussey and Hussey (1997) claim that researchers basic beliefs about the world will be reflected in the way which research is designed, collected, analysed and presented. Within this there are two primary conflicting philosophies that determine the principles and methods of the author‟s research. Positivism and Interpretivism. Positivism takes a more scientific law-like generalizable approach in contrast to Interpretivism which has a focus on understanding the more complex issues that differ between situations Saunders et al (2003) However due to the researchers scientific approach to the topic the researcher has decided to use „Positivism‟ as a foundation research philosophy. 3.4.2 Positivism as a paradigm The researcher believes that due to the core principles of positivism, reflecting that of a „natural scientist‟ combined with the observation of social reality and establishment of factual generalizability, will in effect make the results from this research more succinct, credible and applicable to answering the research question. Salkind (2009) Due to the nature of the research question and the currency of ewom topic, the researcher believes that the positivism approach will provide a solid ground for replication of this study and that the highly structured method will also provide a feasible foundation for further study into electronic word of mouth as a new area of interest. The author relied heavily on the use of quantitative data which is objective in nature and concentrates on 30
  • 31.
    07026579 measuring phenomena. Thisinvolves collecting and analysing numerical data and applying statistical tests. 3.4.3 Research Approach When deciding on the research approaches there are two conflicting views. Deductive and Inductive. The deductive approach focuses on developing existing theory which can be verified by further testable hypotheses. In contrast the inductive approach looks at the ways in which to collect data and develop theory as a result of the data analysis in contrast. 3.4.4 Deductive Due to the scientific nature of this research paper, the researcher has decided to take a deductive approach as it will be the most effective when analysing the results. The deductive approach offers the researcher the chance to test a particular theory, in this paper Cheung‟s 2008 Information Adoption Theory, by developing a series of hypotheses to use as quantifiable measures. Leedy and Omrod, (2010) It is then further investigated using an effective research design tailored to this. This approach tends to be the most widely used by researcher that also instigates a Positivism research philosophy. Due to the nature and currency of electronic word of mouth, the researcher wishes to test existing theoretical research using deductive laws to provide the basis of explanation, permit the anticipation of phenomena, predict their occurrence and therefore allow them to be controlled. Hussey and Hussey (1997) Leedy and Omrod, (2010) The literature utilised in this study to date has assisted in the shaping of the research objectives required to study, with all indication directed towards developing these perspectives for future ewom marketing therefore the researcher believes that this is the most effective approach to use. 31
  • 32.
    07026579 3.5 Primary ResearchStrategy 3.5.1 Quantative versus Qualitative Due to the nature of the paper with its focus on modern day technology and the scope it offers, the researcher chose to take a quantative approach. Quantative research provides the researcher with a set of measurable data that is more resistant to bias. Saunders et al (2003)This data is then measured using a number of statistical tests in order to depict how effective a relationship is between two or more variables which in this case is a.) How consumers assess the attributes of electronic word of mouth and whether this assessment leads to a product purchase decision, which is paramount in answering the research question. 3.5.2 Research Method In order to do this the researcher has chosen to use the online survey method in the form of a questionnaire posted on online survey site www.surveymonkey.com. According to Zikmund et al, (2010), Surveys provide a quick inexpensive, efficient and accurate means of assessing information about a population. This research will benefit from the use of questionnaires as it will form a basis for comparisons across electronic word of mouth „attributes. According to Saunders et al (2003) Surveys allow the collection of a large amount of data from a sizeable population in a highly economical way. Hair, Bush and Ortinau (2009, p.235) build on this by highlighting the advantages of using a survey method as it gives the researcher the ability to accommodate large sample sizes at relatively low costs, as well as the ability to collect data which can be manipulated with a certain level of ease . The data from this method also uses standardised questions that the researcher can be confident will be interpreted in the same way by all respondents Robson, (2002) which allows for easy comparisons, whilst also providing a visual aid to identify patterns and tables in order to uncover trends. It also provides the ability to tap into more individualistic factors which are not directly observable such 32
  • 33.
    07026579 as attitudes, feelingsand preferences, by using the „other‟ boxes functionality. 3.5.3 Questionnaire design Czaja and Blair (2005,p.21) states that „often the differences between a good study and a poor one is that in the former, researchers look or anticipate problems and in the latter, researchers assume that if the questions are answered the data is valid‟. It is therefore of great importance to ensure that each question is clearly written, easy to understand and that the responses will add to the value of the overall research. It is important to avoid bias questions in the design which Chisnall (2005 p.139) explains how questions should be phrased carefully in order to avoid suggesting that certain answers are more acceptable than others. When designing the questionnaire the researcher decided to take the approach stated by Bourque and Clark (1994) by adopting questions used in Cheung‟s 2008 adoption study to help give clearer measurements from the model. The researcher also devised additional questions adapted from key themes within the literature such as: Product review search, posting motivations, Influence of review and Product review differentiation. In order to write these questions the author had to depict which question styles would suit dependent on the question attribute and therefore provide the most credible and reliable results when analysing using statistical measures, in order to do this the author used a variation of ranking, category, list and rating scales style questions. (Screen shots of the questionnaire can be found in Appendix E and Breakdown of the questions in Appendix F 3.6 Pilot Study A pilot test was conducted to test „weakness in design and instrumentation to ensure the research is able to run smoothly when the full survey is conducted‟ Cooper and Schindler (2003) It involves posting a small percentage of surveys relative to the total sample size, and receiving feedback on which elements were difficult to understand and highlighting 33
  • 34.
    07026579 any changes thatshould be made to gain optimum results. The researcher posted a list of 20 questions on facebook.com site using a unique survey link in which to fill out and to private message any difficulties, recommended changes and formatting queries/ problems. The response rate for this was 10 respondents a 10% mark-up of minimum survey responses as stated by Saunders et al (2003) Some of the feedback included that questions 15 and 16 were too confusing and did not correlate with the previous measurement pattern, that questions were unable to be skipped if the respondent thought they should be exempt based on their experiences and that some of the wording of the questions needed to be changed to be more understandable. Overall the comments were positive which gave the researcher confidence when posting the final version. (Screenshots of the pilot study can be found in Appendix C and Justifications in Appendix D.) 3.7 Sampling Sampling techniques provide a range of methods that enables the researcher to reduce the amount of data that they need to collect by narrowing it down to a subgroup rather than all possible cases or elements. Saunders et al (2003) Due to the restrictions of a census approach (sampling the entire population) and for the purpose of this research it would be impractical and also carries time, budget and data analysis constraints. By using a sampling technique this offers the researcher a more manageable set of data to work with. Henry (1990) argues that using a sampling technique actually increases the credibility of the data by providing a higher overall accuracy than a census, and enables the researcher to spend more time devising more effective research questions. For the purpose of this study the researcher has chosen a non-probability sampling technique in the form of judgement sampling. Due to the constraints of the study when discussing electronic word of mouth and the sample being made up of online product review users, the researcher used purposive judgement in order to attract the 34
  • 35.
    07026579 sample. Although usuallyused in smaller case study research (as depicted by Saunders et al (2003) the targeting of informative samples does not necessarily have to be small, as long as the researcher understands the limitations of the method. In this studies case the lack of detail available within the participant‟s answers. When attempting to target informative samples this approach will allow the researcher a chance to target a larger sample of 100+. This sample will answer set questions on their overall online review experience based on the judgement that they have all had some contact with online reviews. 3.8 Location The researcher distributed this online survey using a unique link posted to various social networking sites and independent product review sites, such as: facebook.com , twitter.com , linkedin.com, and on forum threads within the sites: Onlineproductreviews.com and independentproductreviews.com in order to target those who had a previous experience or relationship with online reviews. This location was used due to the electronic nature of the topic and the researcher believed it would be more successful than other „more traditional‟ quantative methods due to the participants being able to complete the survey in their natural habitat, as they would when reading or filling out a product review online. 3.9 Participants The main criterion for participation eligibility is that all participants needed to have had contact with an online product review from either a sender and/ or receiver perspective. Age and gender was not an issue only that the participants had to be over the age of 18. The participants remained anonymous throughout the data collection and also had the chance to opt of the survey at any stage. 3.10 Data analysis techniques Data analysis techniques as quoted by Saunders et al (2003) are the way in which data is analysed and interpreted. The way this can be done is 35
  • 36.
    07026579 through the creationof simple tables, diagrams, charts and graphs to show the frequency of occurrence through establishing statistical relationships between variables to complex statistical modelling. The researcher has decided for the purposes for this study to use the programs: SPSS and Microsoft EXCEL Burns and Bush (2006) To provide a series of charts, tables and graphs The researcher believes that statistical analysis is not applicable to these findings and that presenting the data in a series of tables, charts and graphs is the most effective method to analyse the data 3.11 Survey Limitations However surveys are not without fault there are some limitations in the case of this research project the nature of the survey strategy in the form of a questionnaire and its distribution online means that the survey may be subject to a low response rate especially with the sites it has been posted on Saunders et al (2003). There is also a minimal chance that the researcher will know the accurate age, gender of participants and whether or not the information they provide is honest. (Due to the lack of face to face contact) and the information gained using this method will also be limited to the questions devised by the researcher. There is also some risk of misinterpretation from the researcher‟s perspective in the analysis stage which could also devalue the results. Saunders et al (2003) Even with these problems the researcher has attempted overcome them by starting discussions throughout forum threads on the topic and posting links to the survey on there with follow ups on weekly intervals as recommended by Salkind, (2009). The researcher has also indicated at the start of the study that the questionnaire will take a maximum or 5 minutes and that the respondents have the chance to opt out at any time. 3.12 Ethical considerations The researcher has complied with all NBS guidelines throughout the research process from design to analysis. 36
  • 37.
    07026579  Electronic consent was obtained from participants aged 18 and over.  All participants are anonymous, the researcher only included age and gender questions and there is no way to identify the participants.  Confidentiality was detailed on the opening passage of the survey. The results will be held in the strictest confidence and only made available to the researcher, dissertation supervisor and a second marker. All other evidence of participation will be removed after the dissertation hand in. (please see Appendix C)  Participants were informed that they could remove their answers at any time if they so wished.  When reporting the results the anonominity and confidentiality of the participants will be upheld at all times.  All elements of the Data Protection Act 1998 interelatable to the data collection from surveys will be upheld. 3.13 Summary of chapter The methods outlined in this section will ensure that the research gained is valid, ethically correct and accurate. Most importantly it will ensure that the research objectives are met during the course of the data collection and data analysis stages in order to gain a thorough understanding of the topic, whilst also providing guidelines for future research by offering a standardised method. 37
  • 38.
    07026579 Chapter 4.0 Findings and Analysis 38
  • 39.
    07026579 4:1 Introduction tochapter This chapter aims to outline the results gathered from the survey questionnaire (Appendix E) as outlined in the methodology chapter 3. These results provide a descriptive basis for analysis and also include hypotheses which have been designed to investigate any direct links between the factors affecting a consumer review evaluation and their influence on purchase decisions. The researcher distributed a unique survey link from the following sites: Facebook, Twitter, LinkedIn, onlineproductreviews.com and independentproductreviews.com. 113 questionnaires were completed with 109 providing valid for the results of this study therefore the researchers response rate was 96.0%. Figure 4.1: Age demographics of respondents There is a high level of respondents between the ages of 18-24 this could be reflective of the sites that the researcher posted the questionnaire on, as social networking sites are more favourable towards consumers between these ages. Respondents aged between 24-65 are more likely to have been directed from the online review forum threads on the 39
  • 40.
    07026579 independent online reviewsites that the questionnaire was posted on. 61% of the sample was female and 39% male 4.2 Descriptive findings 4.2.1 What is your motivation for posting an online product review? Research objective: To find out whether a respondent was more likely to review after a good or bad product experience Figure 4.2 Motivations for posting Findings: 33% of respondents said although they use online product reviews they have never posted one themselves. The remaining 67% of respondents said that they would post a product review post purchase. The remaining respondents in the sample were additionally asked what their motivations for posting a product review were. 46.8% said they would only post after a good product experience, followed by 10.1% saying they would only post a product review after a bad experience and 10.1% saying they would post a review to ‟gain community status‟ in an online virtual community. 40
  • 41.
    07026579 Analysis: From theseresults we can see that there is still a grey area around participants who seek reviews but do not post reviews post purchase and the respondents who do review post purchase. The participants who do review post purchase are more likely to review after a good experience in comparison to those who only review after a bad product experience. Interestingly the same percentages who only post after a bad product experience also post reviews in order to gain community status. Therefore it is evident that the main motivation for posted online product reviews is influenced by a good product experience. 4.2.2 How do you rate the quality of a review based on the amount of content available? Researcher objective: The researcher wanted to know how credible the respondents viewed the information in reviews based on the amount of content available. Figure 4.3: Rating a review based on information content A graph to show how respondents rate the credibility of reviews based on the amount of content available 60 50 Very credible 40 credible 30 20 not sure 10 not credible 0 not very credible 1-5 indepth 5-10 indepth 1-5 short 5-10 short reviews reviews reviews reviews Findings: As we can see from the graph above, respondents rated 5-10 indepth reviews as very credible amounting to 61% of the sample followed 41
  • 42.
    07026579 by 5-short reviewsat 19%, 1-5 indepth reviews at 18% and 1-5 short reviews at 14%. This shows that respondents felt that 5-10 indepth reviews were more credible which the researcher believes could be due to the amount of content available. However, 69% also viewed 5-10 short reviews as more credible than 5-10 in-depth reviews at 39% of the sample. 1-5 indepth reviews amounted to 60% of the sample and 50% to 1-5 short reviews. This shows how respondents found 5-10 short reviews as more credible than 5-10 indepth reviews for this particular option. Interestingly 15% of the sample said they were unsure of the credibility of 1-5 short reviews in comparison to the 9% who were unsure about 1-5 indepth reviews. 6% rated 1-5 indepth reviews as not credible, the same amount as 5-10 short reviews and no respondents chose 5-10 indepth reviews to be not credible. Another interesting finding is 14% of respondents said that they would find 1-5 short reviews not very credible in comparison to 7% who said the same for 1-5indepth reviews. Only 2% found 5-10 short reviews not very credible and no respondents found 5-10 indepth reviews not credible. Analysis: From these results we can see that the credibility of reviews lies between two extremes 5-10 short reviews and 5-10 indepth reviews. The latter of which has the highest very credible rate 61%. From these results the researcher believes that even though the differences between respondents credibility expectations are clear, that respondents are more likely to value 5-10 indepth reviews as more credible overall with 5-10 short reviews still viewed as credible in comparison to 1-5 indepth reviews and 1-5 short reviews which respondents perceptions appeared more scattered. 4.3 Hypotheses The researcher devised 4 hypotheses after consulting the literature. These hypotheses provided a series of factors that could potentially influence a 42
  • 43.
    07026579 consumer‟s purchase decisionbased on their evaluation of the ewom available. In order to present these results, the researcher used a variety of charts and graphs to show the relationship between factors that influenced a consumer‟s purchase decision based on the evaluation of these reviews. 4.3.1 H1: Respondents are less likely to trust social networking and brand websites when seeking online product reviews Researcher’s objective: To discover which ewom platforms respondents trust when conducting information seeking behaviour Figure 4.4: Sites used to seek ewom A chart to show respondents preffered information seeking sites combinations based on trust accountabilty 5% 8% Independent Retailer and Independent Review Sites 11% 46% 11% Brand and Independent Retailer Sites 19% Findings: The results show that respondents top platform combination was the independent review/ independent retailer sites 46% followed by Brand websites/ independent retailer sites 19%. Directly after this was social networking/ independent retailer site 11% then followed by the brand/ independent review site 11%. The least favourable combinations were brand website/ independent review 9% and social networking/ brand websites 6%. 43
  • 44.
    07026579 Analysis: From theseresults we can see how respondents favoured independent retailer/independent review sites totalling nearly half the sample size. In comparison to brand and social networking sites that were rated the lowest by respondents. The concept of trust accountability shows how consumers are less likely to trust information posted on brand and social networking sites, and more likely to trust information posted on brand/ independent retailer sites. 4.3.2 H2: Respondents primary motivation for information seeking is to find out more information about the product Researcher’s objective: To find out what the respondents most consistent motivation is for information seeking Figure 4.5: Primary motivations for information seeking Combination no of coding Combinations respondents 135 Price-People Experiences-Product Info 25% 125 Price/Risk/Product Info 11% 235 Risk/People Experiences/Product Info 10% 123 Price/Risk/People Experiences 9% People Experience/How Products 345 Used/Product Info 7% Risk/People Experiences/How Products 234 Used 6% 156 Price/Product Info/Lifestyle 5% 145 Price/How Products Used/ Product Info 5% 245 Risk/How Products Used/Product Info 5% 124 Price/Risk/How Products Used 3% 44
  • 45.
    07026579 356 People Experience/Product Info/Lifestyle 3% 126 Price/Risk/Lifestyle 2% Price/People Experiences/How Products 134 Used 2% 146 Price/How Products Used/Lifestyle 2% People Experience/How Products 346 Used/Lifestyle 2% 136 Price/People Experiences 1% 236 Risk/People Experiences/Lifestyle 1% 256 Minimise Risk/Product Info/Lifestyle 1% Total 100% Findings: This was done by asking respondents to „group‟ together what they believed to be their top 3 motivations in order to find the most consistent one. From the results shown in the chart above we can see that the most popular combination of motivations were; „to compare price/ read about people‟s product experiences and product information 25% of the sample. The second most popular combination was to: Compare price/ evaluate risk/ and product information at 11%, followed closely by: to evaluate risk/compare peoples experiences and product information at 10%. In contrast motivation combinations: To compare prices/peoples experiences/lifestyle, to evaluate risk/peoples experiences and product information and evaluate risk/peoples experiences and lifestyle had an equal distribution of 1% of the sample. Analysis: Therefore from these results we can see that the most popular motivations for information seeking using product reviews are to seek product reviews followed by price. This proves the hypotheses correct 45
  • 46.
    07026579 4.3.3 H3: Thecredibility of the product review itself is more important to the respondents than the site it is hosted on or the individual reviewer Hypotheses Reasoning: The researcher wanted to find out what the respondents felt was most important, the credibility of the product review or the source of information. Figure 4.6: Credibility of the information and the source A chart to show how important respondents rate the credibility of the product review, individual reviewers and site 60% Axis Title 40% Site 20% Individual reviewer 0% Product review itself Very Important Important Not important Axis Title Findings: From these results we can see how respondents rated the importance of the „Site‟, „Individual reviewer‟ and the „product review itself‟. These are as follows: 47.7% of Respondents rated „the product review‟ as „very important followed by the site 43.1% and then the individual reviewer 40.4%. Therefore the sample believed that the product review itself was „very important‟ when conducting their information seeking behaviour. 46
  • 47.
    07026579 For the „important‟option 52.3% rated the product review itself, followed by the site at 36.7% and then the individual reviewer at 27.5%. Therefore the sample rated the product review itself the most highly when choosing „important‟ in their information seeking behaviour. Finally respondents rated what they believed to be the least important with 32.1% choosing the individual reviewer when compared to the site 15.6% and the product review itself 4.6% Analysis: From these results we can see how the content reflected in the product review itself is the most influential to respondents when information seeking closely followed by the site the review is hosted on. The individual reviewer was seen as the least important influence on the respondent‟s information seeking behaviour. Therefore the researcher believes that the hypothesis is proven correct. 4.3.4 H4: A consumer’s evaluation of online product reviews will strongly influence their decision to purchase Hypotheses Reasoning: The researcher wanted to measure the extent to which respondents found the above credible as according to Cheung, 2008 study these attributes directly influence ewom adoption The research also wanted to know how much the credibility of these reviews influenced a consumers purchase decision 47
  • 48.
    07026579 Figure 4.7: Howconsumers evaluate the credibility of review content A graph to show how consumers evaluate the credibility of review content 80 Strongly Disagree 60 40 Disagree 20 0 Neither Agree or Disagree Agree Findings: As we can see from the graph above respondents voted the following 8 as credible with very little differentiation between these views. I believe that the online reviews posted on this site are: honest 16% credible 64% trustworthy 56% justified 61% relevant 59% accurate 51% valuable 60% informative 55% however option 8 free from bias 34% was rated the lowest in this category. Respondents also „strongly agreed‟ that the online product reviews on their preferred site were: „honest‟ 28% „credible‟ 23% „trustworthy‟ 23% „Justified,‟ 24% „relevant,‟ 30% „accurate,‟ 25% „valuable,‟ 29%‟informative,‟ 33% and „free from marketer bias,‟ 24%. Interestingly some respondents were unsure of their beliefs about the product providing the results: „honest,‟ 11% „credible,‟ 10% „trustworthy,‟ 20% „justified,‟ 13% „relevant,‟ 10% „accurate,‟ 19% „valuable,‟ 8% „informative,‟ 12% „free from bias,‟ 22%. When looking at attributes that respondents disagreed with the following were rated: „honest,‟ 0% „credible,‟ 2% „trustworthy,‟ 1% „justified,‟ 2% „relevant,‟ 0% „accurate,‟ 5% „valuable,‟ 3% „informative,‟ 0% and „free from marketer bias,‟ 17%. Finally, Strongly disagree showed the following results: „honest,‟ 0%, „credible,‟ 1% „trustworthy,‟ 0% „justified,‟ 0% „relevant,‟ 1% „accurate,‟ 0% „informative,‟ 0% and „free from marketer bias,‟ 4%. 48
  • 49.
    07026579 Figure 4.8: Howdo respondents rate the influence of online product reviews on their purchase decisions Also 72% of respondents said they were strongly influenced to purchase a product based on their evaluation of the credibility of a review discussed above with only 26% saying they would not be influenced and 2% saying product reviews had no influenced over their purchase decision. Analysis: From these results we can see how 33% strongly agree that the reviews are „informative‟ and 30% ‟relevant‟ which suggests that the respondent finds the information posted in an online review applicable to their needs. In the „agree‟ section respondents rated the results as honest 61% and credible 64% making up the highest amount in the sample. Interestingly marketer bias scored noticeably less than the average in the „agree‟ section at 34% and the highest in both the disagree section 17% and 22% in the either disagree or agree option. This would suggest that respondents are still unsure as to whether or not reviews are still influenced by marketers, but it is an issue they are aware of when reading reviews. 72% of participants who said that the credibility of the reviews in the method shown in figure 4.7 would strongly influence their purchase decisions. 49
  • 50.
    07026579 Finalise: 92.7% ofthe sample answered „yes‟ when asked if they have purchased the product post review with only 7.3% saying no. From this the researcher believes that the higher the respondent rate the above attributes as strongly agree or agree the more likely they are the purchase the product. 4.4 Hypotheses Confirmation The researcher confirms that all the hypotheses have been proved correct and will further discuss this in chapter 5 Figure 4.9: Hypotheses Hypotheses Supporting Authors Were the hypotheses proven? H1 Respondents are less Bikhart and Schindler The hypothesis likely to trust social (2001) Xue and Phelps was proven networking and brand (2004) Senecal and correct websites when seeking Nantel (2004) Gruen et online product reviews al (2006) Sen and Lerman (2007) Dellocras (2003) H2 Respondents primary Bellman et al (1999) The hypothesis motivation for Bikhart and Schindler was proven information seeking is (2001) Park et al (2007) correct to find out more Hodkinson et al (2000) information about the Wolfinbarger and Gilly product (2001) H3 The credibility of the Park et al (2007) The hypothesis product review itself is Cheung et al (2008) was proven more important to the Brown et al (2007) correct respondents than the Bhatterjee and Sanford 50
  • 51.
    07026579 site it is hosted on or (2006) Mcknight and the individual reviewer Kacmar (2002) Grewal, (1994) H4 A consumers Sun et al (2006) The hypothesis evaluation of online Jarvanpaa et al (1999) was proven product reviews will Lee et al (2008) Park correct strongly influence their and Lee (2008) Litvin et decision to purchase al (2005) Cheung et al (2008) Goldsmith and Horowitz (2006) Mcknight and Kacmar (2002) 4.5 Summary of chapter This chapter has provided results from the questionnaire deposited at the end of chapter 3. From these results we can see that respondents prefer to use independent retailer and independent review sites to conduct their information seeking behaviour. Their main motivation combinations for using these platforms are to compare price/experiences and see how the product would be applicable to their lifestyle. They do not trust brand websites and social networking as much as independent sites and they are more likely to post a review themselves after a good product experience. Chapter 5 will conclude these findings, discuss any study limitations and recommend any further research. 51
  • 52.
    07026579 Chapter 5.0 Discussion and Conclusion 52
  • 53.
    07026579 5.1 Introduction tochapter In this chapter the researcher aims to compare findings of the primary research outlined in chapter four with the relevant literature discussed in chapter two to determine if any similarities have been established. All research objectives stated in chapter one have been fulfilled. Study limitations and restrictions will also be discussed, as well as any future research suggestions to further explore how consumers evaluate electronic word of mouth when making their purchase decisions. 5.2 H1: Respondents are less likely to trust social networking and brand websites when seeking online product reviews. The researcher‟s primary findings showed how Social networking and brand websites were the respondent‟s least favourable sites when information seeking in comparison to independent review and retailer sites. Within the ewom platform literature it is apparent that marketer bias is a mediating factor in preferred site choice for information seekers. Various authors discussed in chapter two further back this up. Bikhart and Schindler (2001) state that reviews posted by professional reviewers are more likely to attribute marketer bias in a consumer‟s opinion, and provide minimal if any negative reviews on the product. Xue and Phelps (2004) state that ewom posted on a brands website is perceived by consumers to contain marketing bias and therefore the persuasion of that message is decreased as it provides a biased representation of the products actual performance. Senecal and Nantel (2004) state that marketer influenced reviews have a higher association with brand websites in comparison to independent retailer and review sites. The value of information posted on a social networking site has also decreased due to the noticeable increase of marketer‟s influence of product recommendations that are taken from the consumers browsing history. Gruen et al (2006) study into independent forums further back up how C2C interactions found on independent review 53
  • 54.
    07026579 sites are moreinfluential on a consumers purchase decision in comparison to brand and social networking related content due to the motivation to share honest opinions. Authors Sen and Lerman (2007) state that consumers generally trust peer consumers more than they trust advertisers or marketers. Dellarocas (2003) found that online channels such as eBay (which acts as a marketplace for buyers and sellers to meet) is an important in building trust and fostering cooperation amongst consumers in these virtual communities. Therefore the primary research findings further support the above theorist‟s conclusions. 5.3 H2: Respondents Primary motivation for information seeking is to find out more information about the product. The researcher‟s primary research findings showed how the respondent‟s primary motivation for seeking was to find out more product information, as it was the most consistent factor in respondent‟s motivation combinations appearing in 53% of respondents results. Bellman et al (1999) found that the most important predictor of online buying behaviour was online product information search. Consumers who had a „wired lifestyle' and used the Internet for most of their activities (such as reading the news, paying bills, etc.) naturally turned to the Internet to search for product information posted in online reviews at the primary stage of a purchase decision. Bikhart and Schindler (2001) state that the availability of uncapped product information is an attractive feature in the information seekers decision making process. Park et al (2007) state that consumer reviews have a dual role, primarily it provides product information and also serves as a recommendation which is of value to the information seeker. Therefore it is not surprising that product information seeking often is portrayed as a critical stage conducted early in the consumer buying process (Shim et al 2001; Hodkinson et al 2000). Consumers primarily seek product information when making a purchase decision in order to clarify their decision and further build up their knowledge of the product before they consult any other attributes. 54
  • 55.
    07026579 Wolfinbarger and GIlly(2001) say that when consumers have an idea of a product they require further product information to clarify their decision. Therefore the primary research findings further support the above theorist‟s conclusions. 5.4 H3: The credibility of the product review itself is more important to respondents than the site it is hosted on or the individual reviewer The researcher‟s primary research findings showed how consumers value the credibility of the information within a product review over the credibility of the source. Park et al (2007) state how the product review itself provides a dual role. It provides information about various products and services, and also serves as a recommendation for a particular product or service. Cheung et al‟s (2008) study into ewom adoption found that the usefulness of the information and the quality of information formulated by the comprehensiveness and relevance of the review are more influential to consumers evaluating a product review than the credibility of the source the information is obtained from. Brown et al (2007) states how the credibility of the site as an information source is more important to a consumer at the initial stage of information seeking in comparison to the individual reviewer. However Bhatterjee and Sanford (2006) state how the individual review needs to fulfil a consumers expectations of a product by providing a persuasive message that is supported by the strength of either positive or negative arguments embedded within that message, in order to be perceived by the consumer as a credible source of information. Cheung et al 2008 further believes that this is more likely to influence a consumer‟s adoption of ewom. If the message is perceived as informative and useful to the consumer by providing a strong argument for or against a product purchase, it is valued more highly by the consumer and seen as 55
  • 56.
    07026579 more important andcredible regardless of the site it is hosted on or the individual reviewer. Mcknight and Kacmar (2002) further back this up by saying that information credibility is a vital predictor on the online consumers further action and that a consumer who believes online information has no reason to adopt it Therefore the primary research findings further support these theorists conclusions 5.5 H4: A consumer’s evaluation of online product reviews will strongly influence their decision to purchase. The primary research findings show how consumers are heavily influenced by the product reviews on their purchase decisions. Sun et al (2006) states that the informal nature in which the information is delivered and interpreted by the receiver through the use of product reviews has a direct influence on information adoption which leads to purchase decisions. This is further backed up by Jarvanpaa et al (1999) who states that when consumers conduct any activity online they face: uncertainty, vulnerability and a need for dependence on reliable sources of information, therefore using preconceptual product ideas and further verifying using a variance of reviews to support or reject will influence their purchase decision. Lee et al (2008) furthers this by saying that reviews that offer a variance of views influence a purchase decision due to shared consumer interest, number of reviews and further resonation with individual reviewers. Park and Lee (2008)states that consumers „seek out weak tie experts‟ who have superior knowledge or a product that they have a shared interest in order to verify their purchase decisions in the context of products they are unfamiliar with. Litvin et al (2005) states how a consumer‟s evaluation of a product review is heavily influenced by virtual relationships developed within a virtual community sharing a collective interest on particular product topics. Park and lee (2008) and Cheung et al (2008) further back this up by stating how virtual communities are influential as they offer a variance of honest reviews free from marketing bias. Goldsmith and Horowitz (2006) also state that consumers that have 56
  • 57.
    07026579 increased knowledge ina particular field and who are motivated to share honest experiences of a product in the most beneficial and credible way for the consumer are more likely to be perceived as a credible source of information which consumers will use to evaluate their purchase decision. To finalise Mcknight and Kacmar (2002) also contribute by saying that information credibility is a vital predictor on the online consumers further action and that a consumer who believes online information has no reason to adopt it Therefore the primary research findings further support these theorists conclusions. 5.6 Limitations The researcher experienced limitations within this study primarily due to the currentness of this topic, budget and time constraints. The study aimed to explore how consumers evaluate ewom when making their purchase decisions; however the study did not take into account the differences in demographics, or further investigation into ewom valence and could have benefitted from more motivational literature. The topic of electronic word of mouth is what marketers would define as „real-time‟ for this reason investigative study into motivations, seeking and purchase decision evaluation is difficult to understand, especially as the modern day consumer is still trying to establish the degree to which the review confirms their purchase decisions. The researcher used as much literature to back up the findings however there are still noticeable gaps when discussing the above topics. Therefore the research cannot be generalised to the population due to these limitations 5.7 Further Research Recommendations The researcher would recommend a multimethods approach to be taken into any future research in this field. The researcher believes that focus groups and indepth interviews with larger samples followed up by a quantative survey approach would prove beneficial in determining how a consumer evaluates online product reviews when making their purchase decisions. The nature of the topic has a lot to offer to marketers to assist 57
  • 58.
    07026579 them in understandingconsumer behaviour and the author believes that over the next 5 years more research using a multimethods approach will help them understand this. The researcher also believes that themes such as trust and virtual communities should be further explored as these are diverse fields with a lot of information is of use to the marketer and when understanding them thoroughly could be incorporated into future marketing plans to gain consumer loyalty. 5.8 Summary of chapter This chapter has made comparisons and drawn similarities out of the literature taken from chapter two. It has also concluded the researcher‟s findings and proved the hypotheses correct. References 58
  • 59.
    07026579 Adaval (2001) Arndt, J.(1967) Role of product related conversations in the diffusion of a new product. Journal of marketing research, 4 3) pp.291-295. Bikhart, B. & Schindler, R.M (2001) Internet forums as influential sources of consumer information. Journal of interactive marketing, 15 (3) pp.31-40. Birnbaum and stegner 1979 Biyalogorsky, E & Prasad, N. (2003) “Clicks and Mortar: The Effect of On-line Activities on Off-line Sales” Marketing Letters 14:1, 21–32. Blaikie, N. (2003) Analysing Quantative Data .London. SAGE Publications Blanton, H.(2001) Evaluating the self in the context of Another: The Three- selves Model of Social Comparison Assimilation and Contrast. In G.B Moskowitz (Ed.) Cognitive Social Psychology: The Princeton Symposium on the Legacy and Future of Social Cognition (pp.75-87). Mahwah, NJ: Erlbaum. Brace, I (2004) Questionnaire Design, London: Kogan Page Limited Brown, J., Broderick, A.J. & Lee, N. (2007), “Word of mouth communica- tion within online communities: Conceptualizing the online social network”, Journal of interactive marketing, Vol.21 No 3, pp.2-20 Brown, J.J& Reigan P.H (1987) Social Ties and Word of Mouth Referral Behaviour. Journal of consumer research, 14 (3) pp.350-362 Buda, R,. & Zhang, Y. (2000). Consumer Product Evaluation: The interac- tive Effect of Message Framing, presentation Order and Source Credibility. Journal of Product & Brand management, 9,229-242. Burns, A. Bush, R (2006) Marketing Research, New Jersey: Pearson Edu- cation` Chaiken,S. (1980) “ Heuristic versus systematic information processing and the use of source versus message cues in persuasion”. Journal of personality and Social Psychology, Vol.39, No.5 pp 752-66 Chatterjee, P. (2001) Online review: Do consumers use them? Advances in consumer research, 28, pp.129-133. Chen,Y. Xie,J.2005. Third-party product review and firm marketing strate- gy. Marketing Sci. 23(2) 218-240. Cheung, C.M.K., Lee, M.K.O. & Rabjohn, N. (2008), „The Impact of Elec- tronic Word of Mouth“, Internet Research, Vol.18 No.3, pp.229-47. Cheung, M. Y., Luo, C., Sia, C. L. & Chen, H. 2008. How do People Evaluate Electronic Word‐Of‐Mouth? Informational and Normative Based 59
  • 60.
    07026579 Determinants of PerceivedCredibility of Online Consumer Recommendations in China. 11th Pacific‐Asia Conference on Information Systems. Auckland, New Zealand Cheung and Rabjohn (2008) Chen,Y Yubo and J. Xie (2008), “Online Consumer Review: Word-of- mouth as A New Element of Marketing Communication Mix,” Management Science, 54 (3), 477-491 (Frank M. Bass Best Paper Award Finalist, SSRN's No.1 All Time Download for Marketing Science) Cheung,C,M,K & Lee,M,K,O (2007) „ Information adoption in an online discussion forum“, Proceedings of the international joint conference on e- business and Telecommunications, Barcelona, Spain, 28-31 july. Chevalier,J. & Mayzlin, D. (2006). “The Effect of Word of Mouth on Sales: Online Book reviews. Journal of Marketing Research, 43,3,345-354. Clemons, E.K. 2008. How Information Changes Consumer Behavior and How Consumer Behavior Determines Corporate Strategy. Journal of Man- agement Information Systems, 25,2,13-40. Clemons, E. K. & Gao, G. 2008. Consumer informedness and diverse consumer purchasing behaviours: Traditional mass‐market, trading down, and trading out into the long tail.Electronic Commerce Research and Applications, 7, 1, 3‐17. Corritore,C.L.., Kracher,B & Wiedenbeck,S. (2003), „Online trust: Con- cepts, Evolving themes, a model“, International Journal of Human Com- puter Studies, Vol.58 pp.737-58. Cooper, D. Schindler, P. (2008) Business Research Methods, 10th edn, Singapore: McGraw Hill. Czaja, R. Blair, J. (2005) Designing surveys, London: Sage Publishing Ltd. Dargan, B. 2008. Online reviews, whether good or bad, are always a posi- tive. New Media Age. Davis, A. & Khazanchi,D. 2008. An Empirical Study of Online Word of Mouth as a predictor for Multi-product Category e-commerce Sales. Elec- tronic Markets, 18,2,130-141. Dellarocas, C. (2003) The digitalization of word of mouth: promise and challenges of online feedback mechanisms. Management Science 49(10), pp. 1407-1424. Doh (2009) http://www.mendeley.com/research/how-consumers-evaluate- ewom-electronic-wordofmouth-messages/ 60
  • 61.
    07026579 Dunhan, D,F., Johnson,S.D,. Wilcox, J.B. & Harrell, G.D. (1997) Influence on consumer use of word of mouth recommendation sources. Academy of marketing science, 25(4), pp. 283-295 Eagly, A.H. & Chaiken,S. (1975) An Attribution analysis of the effect of communicator characteristics on opinion change: The case of communica- tor attractiveness. Journal of personality and Social Psychology, 32 (1), pp. 136-144. Evans, Martin, Gamini Wedande, Lisa Ralston, and Selma van‟t Hul (2001), “Consumer Interaction in the Virtual Era: Some Qualitative In- sights,” Qualitative Market Research: An International Journal, 4 (3), 150- 159. Fitzgerald, Bone, P. (1995), “ Word of mouth effects on short-term and long term product judgements”, Journal of Business Research, Vol 32, pp.213-23. Fong & Burton,2010 Godes, D., & Mayzlin, D. (2004). Using Online Conversations to study Word of Mouth Communication. Marketing Science, 23,545-560. Goldsmith, R.E. & Horowitz,D. (2006) “ Measuring motivations for online opinion seeking”, Journal of Interactive Advertising Research, Vol.6 No.2, pp.1-16. Granitz, N.A & Ward, J.C. (1996) Virtual community: a sociocognitive analysis. Advances in Consumer Research, 23, pp.161-166. Gruen et al (2006) Grewal, D. Gotlieb,J,. & Marmorstein,H, (1994). The Moderating Effects of Message Framing and Source Credibility on the Price-Percieved Risk Re- lationship. Journal of consumer research,21,145-153 Harasim (2003) Harasim, L., Hiltz, S. R., Teles, L., & Turoff, M. (1995). Learning networks: A field guide to teaching and learning online. Cambridge , MA : The MIT Press Hart, C (1998) Doing a literature review. London: SAGE Publications Hennig- Thurau,T., Gwinner,K.P., Walsh,G. & Gremler,D.D. (2004) Elec- tronic word of mouth via consumer opinion platforms: What motivates con- sumers to articulate themselves on the internet. Journal of Interactive mar- keting, 18(1) pp.38-52. Hung, H, K., & Li, Y,S. (2007) The Influence of eWOM on Virtual Consum- er Communities: Social Capital, Consumer Learning, and Behavioural Outcomes. Journal of Advertising Research, pp.485-492. Hussey, J. Hussey, R. (1997) Business Research, London: Macmillan Press Ltd 61
  • 62.
    07026579 Internetworldstats (2010) Availableat: http://www.internetworldstats.com/stats.htm accessed on 21st December 2010 Jankowicz, A. (2000) Business Research Projects, 3rd edn. London: Thomson Learning Jarvenpaa S.L, Tractinsky, Saarinen, L. (1999) “ Consumer trust in an In- ternet Store: A Cross- cultural validation [J] Journal of Computer Mediated Communication, 5 (2): 14-26. Katz,E., & Lazarfeld,P.F. (1955). Personal Influence. Glencoe, IL: Free Press. Kelley, H.H. (1973). The Process of Causal Attribution. American Psy- chologist,28,107-128 Ko, D.G., Kirsch, l.J. & King, W.R. (2005) “ Antecedents of Knowledge transfer from consultants to clients in enterprise system implementations”, MIS Quarterly, Vol.29 No.1 pp.59-85. Kollock,P., & Smith, M.A (1996) Managing the Virtual Commons: Cooper- ation and Conflict in Computer Communities. In S.Herring (ED.) Computer Mediated Communication (pp.109- 128) Amsterdam: John Benjamins. Lifen, A., Zhao,L,A., Lewis,K,N, Hanmer, L, Ward,P (2010) "Adoption of internet banking services in China: is it all about trust?", International Journal of Bank Marketing, Vol. 28 Iss: 1, pp.7 – 26 Litvin, S,W, Goldsmith, R,E. Pan, B.(2005) “ Electronic Word of Mouth in hospitality and Tourism Management”. Tourism Manage; 29;458-68.Mitchell, A. A & Dacin, P. A. (1996). The Assessment of Alternative Measures of Consumer Expertise. Journal of Consumer Research, 23,219-239. Lyons, B., 2004. "An examination of the factors affecting the development of relational trust within pseudonymous cyber- space communities." Thesis. Matthews,B & Ross,L. (2010) Research methods, A practical guide for the social sciences. London:Pearson Mcknight and Kacmar (2002) (2002)http://isr.journal.informs.org/cgi/content/abstract/13/3/33 4 Mitchell and Dacin (1996) Moorman et al 1991 62
  • 63.
    07026579 Nelson, M,R., &Otnes, C ,C. (2005), “Exploring Cross-Cultural Ambiva- lence: A Netnography of Intercultural Wedding Message Boards,” Journal of Business Research, 58 (1), 89-95. New Opinion Research Corporation (2010). “Online Consumer Reviews Significantly Impact Consumer Purchasing Decisions. Accessed on 28th November 2010. http;//www.opinionresearch.com/fileSave%5COnline_Feedback_PR_Final _6202008.pdf. Nonaka (1994) Lerman and Sen (2007) Lee,J.,Park,D,H., & Han,I. (2008). “The effect of negative online consumer reviews on product attitude: An information processing view”. Electronic Commerce Research and Applications, Volume 7, Issue 3, pp.341-352. Park, D,H., Jumin, L. & Ingoo,H. (2007) The Effect of Online Consumer Reviews on Consumer Purchasing Intention: The Moderating Role of In- volvement. International Journal of Electronic Commerce, 11,4,125-148. Pitta,D,A., & Fowler,D. (2005), “Internet Community Forums: An Untapped Resource for Consumer Marketers, “ Journal of Consumer marketing, 22(5), 265-274. Rains,S.A. (2007) “ The Impact of anonymity on perceptions of source credibility and influence in computer mediated group communication: a test of two competing hypotheses”, Communication Research, vol.34 No.1, pp 100-25. Rheingold, H. (1993). The Virtual Community: Home-steading on the Elec- tronic Frontier. Reading, MA: Addison-Wesley Publishing. Salkind, N, J. (2009) Exploring Research, 7th edn, New Jersey: Pearson Education Saunders,M.Lewis, P. Thornhill, (2003) Research methods for Business Students, Essex: Pearson Education Schindler,R.M. & Bikhart,B. (2005) Published word of mouth: referable, consumer-generated information on the internet, Haugtvedt,C.P., Machleit,K.A. & Yalch,R. (eds) Online consumer psychol- ogy: Understanding and Influencing Consumer Behaviour in the Virtual World, Mahwah, NJ: Lawrence Erlbaum Associates, pp.35-61 Senecal & Nantel, J. (2004) The influence of online product recommenda- tions on consumers online choices. Journal of Retailing, 80 (2), pp.159- 169. 63
  • 64.
    07026579 Settle,R.B. & Alreck,P,L.(1989) “Reducing Buyers‟ sense of risk”, Market- ing communications, Vol.14 No.1, pp.34-40. Sher, P & Lee, S. (2009). Consumer Skepticism * online Reviews: An Elaboration Likelihood Model Perspective. Social Behavior and Personali- ty, 37 91),137. Soloman,M., Bamossy,G., Askegaard,S. & Hogg,M.K. (2006). Consumer Behaviour: A European Perspective, London, Financial Times; Prentice Hall. Sorensen, A,T. & Rasmussen, S,J. (2004). Is Any Publicity Good Publici- ty? A Note on the Impact of Book Reviews, Working paper, Stanford uni- versity Sun, T., Youn,S.,Wu, G. & Kuntaraporn,M. (2006) Online word of mouth (or mouse): an exploration of its antecedents and consequences. Journal of computer mediated communication, 11(4), available at (NEED AD- DRESS) accessed 21st December 2010. Sussman, S.W. & Siegal, W.S.(2003), “Informational influence in Organi- zations: an integrated approach to knowledge adoption”, Informational Systems Research, Vol.14 No.1, pp.47-65. Tadelis, S. (2002) The Market for Reputations as an Incentive Mechanism. The Journal of Political Economy, 110,854. Walther ,J, B. (1992). Interpersonal Effects on Computer Mediated Interac- tion: A Relational Perspective. Communication Research, 19,52-90. Ward,J. Ostrom,A. (2001) “ Motives for posting Negative word of mouth communication on the internet” Advances in consumer research, 29-249. Wolfinbarger and Gilly 2001 Wuyts et al (2010) www.apple.com accessed December 5th 2010 www.rateabeer.com accessed November 27th 2010 www.thebeeryard.com accessed November 18th 2010 www.which.com accessed November 18th 2010 Xiofen and Yiling 2009 Xue,F. & Phelps,J.E. (2004) Internet-Facilitated consumer to consumer communication: the moderating role of receiver characteristics. Interna- tional Journal; of Internet Marketing and Advertising, 1 (2), pp.121-136. Yang and Mai (2008) 64
  • 65.
    07026579 Ye,Q., Law,R. &GU,B. (2009). “The Impact of online user reviews on hotel room sales”. International Journal of Hospitality management,28,1,180- 182. Zang,Z., & Peterson,R.T.(2003). I read About it Online...” Marketing Re- search, 15. Zikmund, W. (2003) Business Research Methods, 7th edn. Ohio: Thomson Petty ,R.E. & Cacioppo,J,T.(1986), Communication and Persuasion: Cen- tral and Peripheral Routes to Attitude Change. Springer-Verlag, New York,NY. Bibliography Bryman,A & Cramer,D. (2005) Quantative Data Analysis with SPSS 12 & 13, A guide for social scientists McCormack,B.& Hill,E.(1997) Conducting a Survey, The SPSS Workbook.London: International Thomson Business Press Silverman,D. (2000) Doing Qualitative Research, A Practical Handbook. London: SAGE Publications. Kiesler, S.L., Zubrow,D., Moses,A.M., & Geller (1985). Affect in Computer- mediated Communication: An experiment in Synchronous Terminal to Terminal Discussion. Human Computer Interaction,1,77-104. 65
  • 66.
    07026579 Appendix A- Reflectivestatement The dissertation process is one I have found extremely difficult and demanding. Not only because of the nature of the dissertation and the pressure of „getting it right‟ but also due to the currency of the topic and the difficulty of writing a research paper having limited experience using this writing style. Not only this, but I lost two supervisors due to illness through the process. However regardless of the difficulties I have faced throughout the process, it is a process that I have found thoroughly rewarding. Seeing the dissertation come together when you have all completed sections is one of the most exhilarating feelings I have ever experienced. Having spent 15 months on two different placements experimenting with the concept of electronic word of mouth from both an agency and corporate stance and quickly realising how it can be influential on a consumer‟s perception of a company I wanted to further explore this concept and observe consumer perceptions of products with reviews provided by people whom it is difficult to place an element of trust due to the environment. I also found that there was only a set amount of research around this topic (20 years) and given the day and age we now live in, the topic of electronic word of mouth and its influence is becoming more prominent in our everyday lives. Consumers both old and new still use electronic word of mouth to verify their purchase decisions regardless of their loyalty to a product, company or service therefore I wanted to investigate the reasons why, whilst also hoping to provide a credible piece of research that could possibly build a foundation for further research in this area longer term. One thing that the dissertation process has taught me is that you never give up on what you want to do, no matter how hard the area is, no matter how many things go wrong (even when you think your day can‟t get any worse and you‟re ready to give up.) No matter how many sleepless nights spent worrying and 18 hour days working on it. It is a process that although testing helps you to further develop your skills and yourself. From this process I have learnt how to project manage, plan contingency time, write academically, improvise, think more creatively and analyse hard statistical 66
  • 67.
    07026579 data. I havelearnt to cope with stress more than I ever thought possible and I have learnt how to perfect my work, and see it through from inception to execution. I now have the opportunity to use the skills gained from the dissertation process and the knowledge I have gained from the electronic word of mouth field and apply these to everything I do in my future career in the agency field. 67
  • 68.
    07026579 Appendix B: Cheunget al (2008) Information Adoption Model 68
  • 69.
    07026579 Appendix C- PilotQuestionnaire Page 1 Page 2 69
  • 70.
  • 71.
  • 72.
  • 73.
  • 74.
    07026579 Appendix D: PilotQuestionnaire- Changes made The researcher used the below to pilot the dissertation questionnaire, all question changes are justified in the table below. There was other feedback around the design and amount of questions which the researcher changed accordingly when felt these statements were accurate, this feedback is detailed below. There are a lot of questions, which make it longer then it maybe needs to be, do you need them all?’ „The colour of the questionnaire is a bit too bright and slightly distracting, might be worth changing to a more neutral colour?’ ‘The questionnaire is a bit repetitive, there’s a lot of questions about me buying the product like, did you buy the product after reviewing, did the review influence you to buy the product, I think you should delete and change them’ ‘It might be worth breaking the questionnaire up into 2-4 questions per page rather than having too much data on one page as it looks longer’ Q Questions Question type and Changes Justification made 74
  • 75.
    07026579 1 How old are you? Category Question The researcher Question used this question remained the to gain a brief same understanding of the age groups filling in the questionnaire 2 Are you? Category Question To researcher Question wanted to see if remained the there was any same differentiation between gender 3 Have you ever looked for a online Filter and Yes/No Question product review? This was the Question deciding factor on remained the whether or not same participants completed the questionnaire, any respondents that said no were removed from the results 75
  • 76.
    07026579 4 What are your motivations for looking List Question Changes at online product reviews, please pick made your top 3 The researcher Question re- wanted to find out worded to: what respondents „Please pick motivations were for your top two seeking online motivations reviews and to for looking at depict any patterns online or relationships product between the reviews‟ and variables amount chaged to make analysis easier, answers format changed into a list for readibility purposes 5 How frequently do you look for List Question product reviews? The researcher Question thought it would be remained the interesting to see same how frequently respondents looked for reviews as the 76
  • 77.
    07026579 literature states how this is on the rise. 6 Which of the following do you use List Question when looking for product reviews? Please select the top 2 The researcher Wording of wanted to know the question what types of sites changed to respondents used be more when seeking direct: product reviews in What sites do order to see if there you use when was any looking for relationships product between this and reviews motivations please select up to two and order changed into more direct list format to make it easier on the eye 7 For the websites you did not pick in List Question question 6, why did you not choose 77
  • 78.
    07026579 them? The researcher Question wanted to know why remained the respondents didn‟t same pick the other options and whether or not it was down to trust and the growing marketer bias on sites with the review functionality 8 Rank the following in order of Ranking Scale Question importance when evaluating the credibility of a product review The researcher Question wanted to know remained the which was the most same important to the respondent as in the current literature this is a topic of interest 9 Yes/No Question Have you ever posted a product review? The researcher Question thought it would be Remained interesting to see the same 78
  • 79.
    07026579 how many respondents (information seekers) had actually posted a review post purchase 10 If so, what is your motivation for List Question posting a review The researcher Question wanted to see what remained the a respondents same motivation was for posting a review, based on the literature stating how bad reviews have a more negative perception of a product compared to good reviews 11 Have you bought a product after Yes/No Question reading reviews? The researcher Question wanted to know was re- generally whether or ordered due not respondents had to it start the purchased the next set of product questions 79
  • 80.
    07026579 about reviewing as a follow up 12 In terms of how many products you List Question buy over £10, estimate how many you would search for online product reviews on before making your purchase The researcher Question was wanted to get an removed due idea of how many to its products people complexity. searched for online It could cause using reviews in confusion order to measure due to lack of their popularity timeline and most respondents commented that they couldn‟t recall a direct number 13 Would you require a online product Yes/No Question review site to confirm a large or expensive purchase? 80
  • 81.
    07026579 The researcher Question wanted to see how wording was respondents used changed online reviews to slightly the confirm a purchase word „site‟ that was expensive was removed that may have a due to the stigma or individualism uncertainty attached of the review to it itself 14 How much of an influence did the online product reviews have on your List Question decision to buy? The researcher Question wanted to know to stayed the what degree did the same online review have on the respondents decision to buy 15 Did you buy this product based on Yes/No Question your online product review experience? The researcher Question wanted to know remained the whether or not same respondents had actually purchased a product based on their review experience 16 How would you rate the accuracy of Ranking Question the online product reviews after 81
  • 82.
    07026579 experiencing the product? The researcher Question wanted to know how remained the effective the product same review had been post purchase and whether or not this provided some credibility around the review 17 Did you make your own online review Yes/No Question after experiencing the product? The researcher Question wanted to see how stayed the many respondents same made an online review reflecting their product Experience 18 What is the last type of product you List Question reviewed online? The researcher Question was wanted to see what removed as kinds of products most of the people were respondents reviewing and the fed back literature depicted stating that the following 3 were they couldn‟t the most widely remember. used On reflection the researcher thought it less 82
  • 83.
    07026579 valuable when fulfilling the hypotheses and objectives Which particular online product review Open- ended Question site did you use? 19 The researcher Question was thought it interesting removed due to see what to question 6 individual sites already respondents used to asking for site make their decisions categories and the researcher felt it didn‟t add much value to the study 20 Why did you use this particular online List Question product review site? The researcher Question wanted to know removed due whether or not a to its follow purchase decision in on of the an area of product previous unfamiliarity could question that be persuaded by an was removed online review 21 Which of the following product sectors List Question do you feel would need clarity from 83
  • 84.
    07026579 online product review sites? The researcher Question wanted to know how removed after much information a re- needed to be assessment provided in order for of objectives, the respondent to and due to deem it credible the more general study perspective, also results may have been harder to analyse 22 Have you ever Yes/No Question bought a product that you have limited experience with based on your evaluation of the online product review? The researcher Question wanted to know remained the whether or not a same purchase decision in an area of product unfamiliarity could be persuaded by an online review 84
  • 85.
    07026579 23 When Evaluating a product, how many Rating Scale Question reviews would you think were enough to be credible? The researcher Question wanted to know how remained the much information same needed to be provided in order for the respondent to deem it credible 24 Which of the following do you agree List Questions with? The researcher Question wanted to know stayed the whether a same respondent would trust the online review based on the type of positive and negative reviews 25 Please choose a product review site Open ended question you are familiar with and list in the bow below The researcher The question wanted to was removed respondents to pick as the a site they were researched familiar with and decided to rate using the rating use the last scale shown in question to question 26 to see evaluate the how they evaluated sites chosen 85
  • 86.
    07026579 the credibility of that in question 6 site and whether or on a more not they adopted the general scale information from it 20 When looking for online product Agree/Disagree Question reviews on the website chosen above, to what extent do you agree with the following statements? The researcher Question wanted to test wording aspects of the changed to information adoption „When model by Cheung, looking for 2008 to see how online respondents reviews on evaluated the your message and preferred site, source and whether to what or not that extent do you influenced agree with information adoption the following leading to a statements?‟ purchase decision Which could be interrelated to the sites chosen in question 6, making it easier to analyse 86
  • 87.
    07026579 Appendix E: FinalQuestionnaire Page 1 87
  • 88.
  • 89.
  • 90.
  • 91.
  • 92.
    07026579 Appendix F: QuestionnaireJustifications Q Questions Question type and Justification 1 How old are you? Category Question 92
  • 93.
    07026579 The researcher used this question to gain a brief understanding of the age groups filling in the questionnaire 2 Are you? Category Question To researcher wanted to see if there was any differentiation between gender 3 Have you ever looked for an online product Filter and Yes/No review? Question This was the deciding factor on whether or not participants completed the questionnaire, any respondents that said no were removed from the results 4 Please pick your top two motivations for looking List Question at online product reviews 93
  • 94.
    07026579 The researcher wanted to find out what respondents motivations were for seeking online reviews and to depict any patterns or relationships between the variables 5 How frequently do you look for product reviews? List Question The researcher thought it would be interesting to see how frequently respondents looked for reviews as the literature states how this is on the rise. 6 What sites do you use when looking for product List Question reviews please select up to two The researcher wanted to know what types of sites respondents used when seeking product reviews in order to see if there was any relationships between this and motivations 7 For the websites you did not pick in question 6, List Question why did you not choose them? 94
  • 95.
    07026579 The researcher wanted to know why respondents didn‟t pick the other options and whether or not it was down to trust and the growing marketer bias on sites with the review functionality 8 Rank the following in order of importance when Ranking Scale Question evaluating the credibility of a product review The researcher wanted to know which was the most important to the respondent as in the current literature this is a topic of interest 9 Have you ever posted a product review? Yes/No Question The researcher thought it would be interesting to see how many respondents (information seekers) had actually posted a review post purchase 10 If so, what is your motivation for posting a List Question review 95
  • 96.
    07026579 The researcher wanted to see what a respondents motivation was for posting a review, based on the literature stating how bad reviews have a more negative perception of a product compared to good reviews 11 Would you require an online product review to Yes/No Question confirm a large or expensive purchase? The researcher wanted to see how respondents used online reviews to confirm a purchase that was expensive that may have a stigma or uncertainty attached to it 12 Have you bought a product after reading Yes/No Question reviews? The researcher wanted to know generally whether or not respondents had purchased the product 13 How much of an influence did the online product List Question reviews have on your decision to buy? 96
  • 97.
    07026579 The researcher wanted to know to what degree did the online review have on the respondents decision to buy 14 Did you buy this product based on your online Yes/No Question product review experience? The researcher wanted to know whether or not respondents had actually purchased a product based on their review experience 15 How would you rate the accuracy of the online Ranking Question product reviews after experiencing the product? The researcher wanted to know how effective the product review had been post purchase and whether or not this provided some credibility around the review 16 Did you make your own online review after Yes/No Question experiencing the product? The researcher wanted to see how many respondents made an online review reflecting their product experience 17 Have you ever bought a product that you have Yes/No Question limited experience with based on your evaluation of the online product review? The researcher wanted to 97
  • 98.
    07026579 know whether or not a purchase decision in an area of product unfamiliarity could be persuaded by an online review 18 When Evaluating a product, how many reviews Rating Scale would you think were enough to be credible? The researcher wanted to know how much information needed to be provided in order for the respondent to deem it credible 19 Which of the following do you agree with? List Question The researcher wanted to know whether a respondent would trust the online review site based on the type of positive and negative reviews 20 When looking for online reviews on your Agree/Disagree Scale preferred site, to what extent do you agree with the following statements? 98
  • 99.
    07026579 The researcher wanted to test the information adoption model by Cheung, 2008 to see how respondents evaluated the message and source and whether or not that influenced information adoption leading to a purchase decision Appendix G: Ethics Forms 99
  • 100.
  • 101.
    07026579 Last Page 101