Embed presentation
Download to read offline


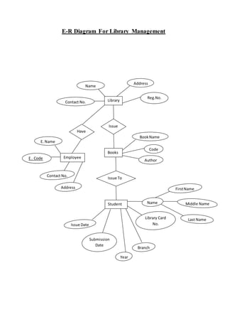
This document outlines an entity-relationship diagram for a library management system. It shows the entities of Library, Books, Employee, Student, and Issue and describes the attributes and relationships between them. The Library manages Books and Issues them to Students and Employees, who are identified by attributes like name, code, contact number, and address. Books have attributes like name, code, author, and issue and submission dates.
