УСЛОВНО ИЗРАВНЕНИЕ НА
  ПЛАНОВИ/ДВУМЕРНИ
МРЕЖИ. ОСНОВНИ ФИГУРИ
ОСНОВНИ ФИГУРИ


Триъгълник
Централна фигура
Геодезически четириъгълник
Венечна система
1. УСЛОВНО ИЗРАВНЕНИЕ НА ОТДЕЛЕН ТРИЪГЪЛНИК
β3


 a        b



β1            β2
     c
1. УСЛОВНО ИЗРАВНЕНИЕ НА ЦЕНТРАЛНА СИСТЕМА
Развитието на една функция в Тейлоров ред в общ вид е

F(X) = f{(x1+h1), {(x2+h2), . . ., {(xn+hn)} = f (x1, x2, . . . , xn) +
    + ∂f/∂x1.h1 + ∂f/∂x2.h2 + …+ ∂f/∂xn.hn + …
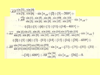
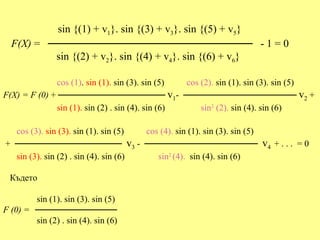
sin {(1) + v1}. sin {(3) + v3}. sin {(5) + v5}
  F(X) = ─────────────────────────── - 1 = 0
          sin {(2) + v2}. sin {(4) + v4}. sin {(6) + v6}

              cos (1). sin (1). sin (3). sin (5)  cos (2). sin (1). sin (3). sin (5)
F(X) = F (0) + ───────────────── v1- ────────────────── v2 +
              sin (1). sin (2) . sin (4). sin (6)     sin2 (2). sin (4). sin (6)

  cos (3). sin (3). sin (1). sin (5)  cos (4). sin (1). sin (3). sin (5)
+ ───────────────── v3 - ──────────────────                                v4 + . . . = 0
  sin (3). sin (2) . sin (4). sin (6)    sin2 (4). sin (4). sin (6)

  Където

        sin (1). sin (3). sin (5)
F (0) = ─────────────
        sin (2) . sin (4). sin (6)
Означаваме : ctg (i) / ρcc = αi , където ρcc = 636620

Тогава за страничното уравнение в окончателен линеен вид се
получава

            α1 v1 - α2v2 + α3v3 - α4v4 + α5v5 - α6v6 + w = 0

Така условните уравнения за по-голямата централна система ще
бъдат
Общ вид на нормалните уравнения на корелатите :

[aa]K1 + [ab]K2 + [ac]K3 + . . . . . . . . . + [ar]Kr + w1 = 0
[ab]K1 + [bb]K2 + [bc]K3 + . . . . . . . . . + [br]Kr + w2 = 0
[ac]K1 + [bc]K2 + [cc]K3 + . . . . . . . . . + [cr]Kr + w3 = 0
. . . . . . . . . . . . . . . . .. . . . . . . . . . . . . . . . . . . . . . . . . . . . . .
. . . . . . . . . . . . . . . . .. . . . . . . . . . . . . . . . . . . . . . . . . . . . . .
. . . . . . . . . . . . . . . . .. . . . . . . . . . . . . . . . . . . . . . . . . . . . . .

[ar]K1 + [br]K2 + [cr]K3 + . . . . . . . . . . + [rr]Kr +wr = 0


vi = ai K1 + bi K2 + ci K3+ . . . . . + ri Kr

me = ± √[vv] / r
[aa/p]K1 + [ab/p]K2 + [ac/p]K3 + . . . . . . . . . + [ar/p]Kr + w1 = 0
[ab/p]K1 + [bb/p]K2 + [bb/p]K3 + . . . . . . . . . + [br/p]Kr + w2 = 0
[ac/p]K1 + [bc/p]K2 + [cc/p]K3 + . . . . . . . . . + [cr/p]Kr + w3 = 0
. . . . . . . . . . . . . . . . .. . . . . . . . . . . . . . . . . . . . . . . . . . . . . .
. . . . . . . . . . . . . . . . .. . . . . . . . . . . . . . . . . . . . . . . . . . . . . .
. . . . . . . . . . . . . . . . .. . . . . . . . . . . . . . . . . . . . . . . . . . . . . .

[ar/p]K1 + [br/p]K2 + [cr/p]K3 + . . . . . . . . . . + [rr/p]Kr + wr = 0


vi = ai/pi K1 + bi/pi K2 + ci/pi K3+ . . . . . + ri/pi Kr

me = ± √[pvv] / r
1. УСЛОВНО ИЗРАВНЕНИЕ НА ГЕОДЕЗИЧЕСКИ
            ЧЕТИРИЪГЪЛНИК
1. УСЛОВНО ИЗРАВНЕНИЕ НА ВЕНЕЧНА СИСТЕМА
1. УСЛОВНО ИЗРАВНЕНИЕ СВОБОДНИ ЪГЛОВИ МРЕЖИ С
              ПОВЕЧЕ ОТ ЕДНА БАЗА
Lecture3
Lecture3
Lecture3

Lecture3

  • 1.
    УСЛОВНО ИЗРАВНЕНИЕ НА ПЛАНОВИ/ДВУМЕРНИ МРЕЖИ. ОСНОВНИ ФИГУРИ
  • 2.
  • 3.
    1. УСЛОВНО ИЗРАВНЕНИЕНА ОТДЕЛЕН ТРИЪГЪЛНИК
  • 4.
    β3 a b β1 β2 c
  • 7.
    1. УСЛОВНО ИЗРАВНЕНИЕНА ЦЕНТРАЛНА СИСТЕМА
  • 15.
    Развитието на еднафункция в Тейлоров ред в общ вид е F(X) = f{(x1+h1), {(x2+h2), . . ., {(xn+hn)} = f (x1, x2, . . . , xn) + + ∂f/∂x1.h1 + ∂f/∂x2.h2 + …+ ∂f/∂xn.hn + …
  • 16.
    sin {(1) +v1}. sin {(3) + v3}. sin {(5) + v5} F(X) = ─────────────────────────── - 1 = 0 sin {(2) + v2}. sin {(4) + v4}. sin {(6) + v6} cos (1). sin (1). sin (3). sin (5) cos (2). sin (1). sin (3). sin (5) F(X) = F (0) + ───────────────── v1- ────────────────── v2 + sin (1). sin (2) . sin (4). sin (6) sin2 (2). sin (4). sin (6) cos (3). sin (3). sin (1). sin (5) cos (4). sin (1). sin (3). sin (5) + ───────────────── v3 - ────────────────── v4 + . . . = 0 sin (3). sin (2) . sin (4). sin (6) sin2 (4). sin (4). sin (6) Където sin (1). sin (3). sin (5) F (0) = ───────────── sin (2) . sin (4). sin (6)
  • 17.
    Означаваме : ctg(i) / ρcc = αi , където ρcc = 636620 Тогава за страничното уравнение в окончателен линеен вид се получава α1 v1 - α2v2 + α3v3 - α4v4 + α5v5 - α6v6 + w = 0 Така условните уравнения за по-голямата централна система ще бъдат
  • 21.
    Общ вид нанормалните уравнения на корелатите : [aa]K1 + [ab]K2 + [ac]K3 + . . . . . . . . . + [ar]Kr + w1 = 0 [ab]K1 + [bb]K2 + [bc]K3 + . . . . . . . . . + [br]Kr + w2 = 0 [ac]K1 + [bc]K2 + [cc]K3 + . . . . . . . . . + [cr]Kr + w3 = 0 . . . . . . . . . . . . . . . . .. . . . . . . . . . . . . . . . . . . . . . . . . . . . . . . . . . . . . . . . . . . . . . .. . . . . . . . . . . . . . . . . . . . . . . . . . . . . . . . . . . . . . . . . . . . . . .. . . . . . . . . . . . . . . . . . . . . . . . . . . . . . [ar]K1 + [br]K2 + [cr]K3 + . . . . . . . . . . + [rr]Kr +wr = 0 vi = ai K1 + bi K2 + ci K3+ . . . . . + ri Kr me = ± √[vv] / r
  • 22.
    [aa/p]K1 + [ab/p]K2+ [ac/p]K3 + . . . . . . . . . + [ar/p]Kr + w1 = 0 [ab/p]K1 + [bb/p]K2 + [bb/p]K3 + . . . . . . . . . + [br/p]Kr + w2 = 0 [ac/p]K1 + [bc/p]K2 + [cc/p]K3 + . . . . . . . . . + [cr/p]Kr + w3 = 0 . . . . . . . . . . . . . . . . .. . . . . . . . . . . . . . . . . . . . . . . . . . . . . . . . . . . . . . . . . . . . . . .. . . . . . . . . . . . . . . . . . . . . . . . . . . . . . . . . . . . . . . . . . . . . . .. . . . . . . . . . . . . . . . . . . . . . . . . . . . . . [ar/p]K1 + [br/p]K2 + [cr/p]K3 + . . . . . . . . . . + [rr/p]Kr + wr = 0 vi = ai/pi K1 + bi/pi K2 + ci/pi K3+ . . . . . + ri/pi Kr me = ± √[pvv] / r
  • 25.
    1. УСЛОВНО ИЗРАВНЕНИЕНА ГЕОДЕЗИЧЕСКИ ЧЕТИРИЪГЪЛНИК
  • 33.
    1. УСЛОВНО ИЗРАВНЕНИЕНА ВЕНЕЧНА СИСТЕМА
  • 43.
    1. УСЛОВНО ИЗРАВНЕНИЕСВОБОДНИ ЪГЛОВИ МРЕЖИ С ПОВЕЧЕ ОТ ЕДНА БАЗА