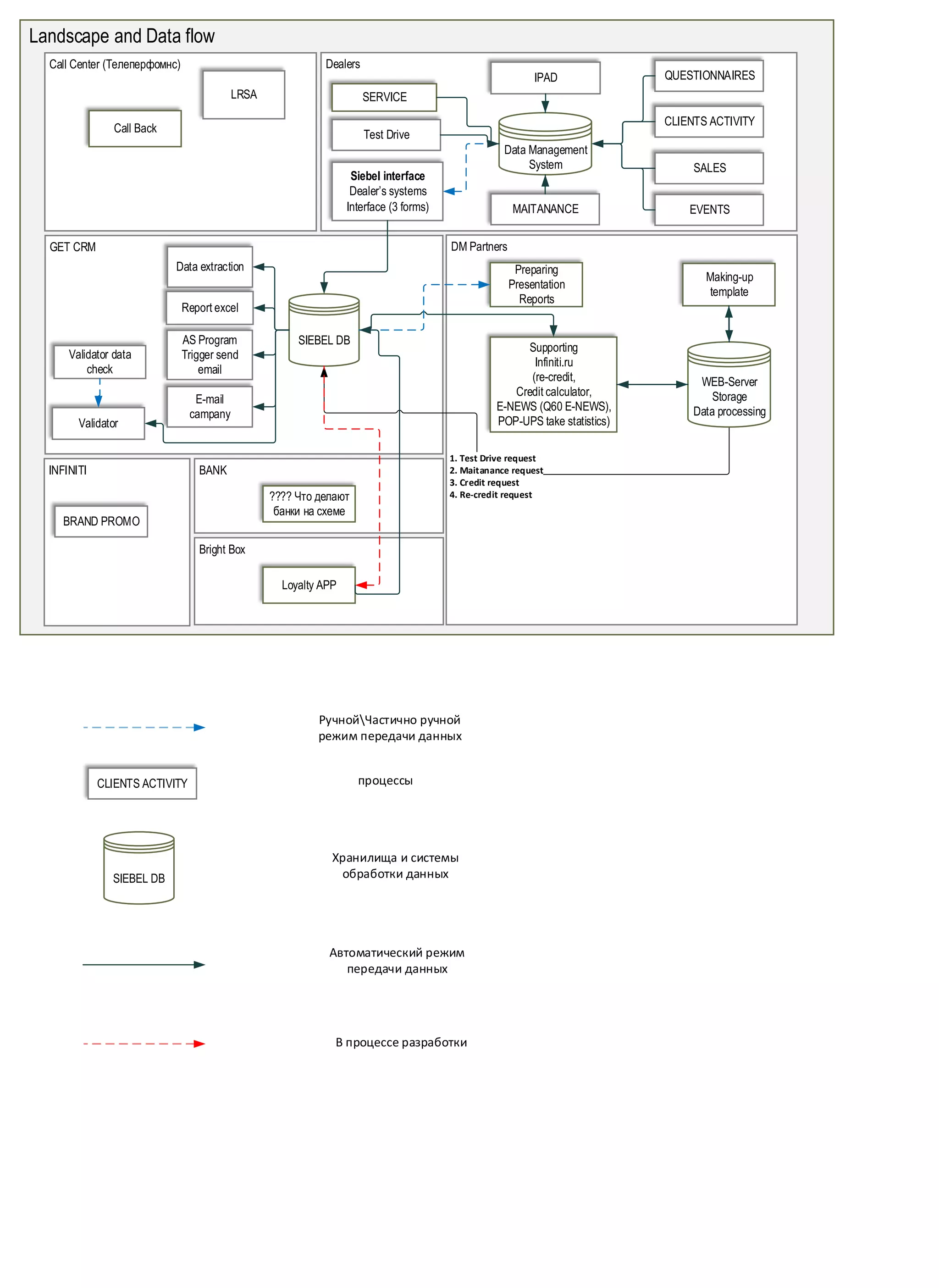
Landscape and Data flow
GET CRM
AS Program
Trigger send
email
Call Center (Телеперфомнс) Dealers
INFINITI
SERVICE
SIEBEL DB
Validator data
check
Siebel interface
Dealer’s systems
Interface (3 forms)
IPAD
Report excel
BANK
???? Что делают
банки на схеме
CONTACT US
EVENTS
Validator
E-mail
campany
Data extraction
SALES
CLIENTS ACTIVITY
QUESTIONNAIRES
Bright Box
Loyalty APP
Data Management
System
CLIENTS ACTIVITY
РучнойЧастично ручной
режим передачи данных
процессы
Хранилища и системы
обработки данныхSIEBEL DB
Автоматический режим
передачи данных
В процессе разработки
DM Partners
Preparing
Presentation
Reports
Supporting
Infiniti.ru
(re-credit,
Credit calculator,
E-NEWS (Q60 E-NEWS),
POP-UPS take statistics)
1. Test Drive request
2. Maitanance request
3. Credit request
4. Re-credit request
Test Drive
Making-up
template
MAITANANCE
LRSA
Call Back
WEB-Server
Storage
Data processing
BRAND PROMO

Landscape

  • 1.
    Landscape and Dataflow GET CRM AS Program Trigger send email Call Center (Телеперфомнс) Dealers INFINITI SERVICE SIEBEL DB Validator data check Siebel interface Dealer’s systems Interface (3 forms) IPAD Report excel BANK ???? Что делают банки на схеме CONTACT US EVENTS Validator E-mail campany Data extraction SALES CLIENTS ACTIVITY QUESTIONNAIRES Bright Box Loyalty APP Data Management System CLIENTS ACTIVITY РучнойЧастично ручной режим передачи данных процессы Хранилища и системы обработки данныхSIEBEL DB Автоматический режим передачи данных В процессе разработки DM Partners Preparing Presentation Reports Supporting Infiniti.ru (re-credit, Credit calculator, E-NEWS (Q60 E-NEWS), POP-UPS take statistics) 1. Test Drive request 2. Maitanance request 3. Credit request 4. Re-credit request Test Drive Making-up template MAITANANCE LRSA Call Back WEB-Server Storage Data processing BRAND PROMO