A REPORT
ON
ANALYSIS OF CONSUMERINVESTMENT BUYING BEHAVIOR AND
INNOVATION IN INSURANCE IN PRESENT SCENARIO
BY CHANI RAJ
15TH
MAY 2009
2
CERTIFICATE
This is to certify that the project entitled, “Analysis of consumer investment buying
behavior and market potential Of ULIPs in the NCR Region”, submitted in partial
fulfillment of the degree of Master of Business Administration (MBA) as per requirement,
is based on original project study, conducted by Chani Raj (Enroll. No. 07BS 1073),
under my guidance and supervision.
Place: Gurgaon Prof. Vikram Sharma
Date: May 15,2009
ICFAI Business School
3
ACKNOWLEDGEMENT
I take this opportunity to express my deep sense of gratitude to all those who have
contributed significantly by sharing their knowledge and experience in the completion of
this project work.
I am greatly obliged to Dr. O.P.Gupta, Director, ICFAI Business School-Gurgaon, for
providing me the right kind of opportunity and facilities to complete this venture.
My first word of gratitude is due to Mr. Dipanjan Hore, Sales Manager-Kotak Direct, my
corporate guide, for his kind help and support and for his valuable guidance throughout
the project. I am thankful to him for providing me with necessary insights and helping
me out at every single step.
My heartfelt thanks to our respected Faculty Guide namely Prof. Vikram Sharma.
Without his continuous help the project would not have been materialized in the present
form. His valuable suggestions helped me at every step.
Finally, I would also like to thank all my dear friends for their kind cooperation, advice
and encouragement during the long and arduous task of preparing this report and
carrying out the project.
At last but not the least, who are always at the top of my heart, my dear family members
whose blessings, inspiration and encouragement have resulted in the successful
completion of this project.
Date: 15 May,2009 Chani Raj
4
EXECUTIVE SUMMARY
I ,Chani Raj ,enrollment no.7 BS1073, am a student of ICFAI Business School-Gurgaon.
I was given the opportunity to pursue my internship in KOTAK DIRECT for a period of
fourteen weeks. My project is titled Analysis of consumer investment buying
behavior and innovation in insurance in present scenario.
The basic project objectives are as follows:
 To study consumer investment behavior
 To study brand awareness of Kotak
 Comparison of ULIPs.
 To discuss various new avenues in insurance and find the Market potential of
ULIP in NCR regions which was divided into four regions viz: Delhi, Gurgaon,
Noida, and Greater Noida.
As a part of my project I was required to carry out two surveys.
The following vital conclusions were derived:
 Trust needs to be developed among the customers both as far as the ULIP as a product
is concerned
 Some respondents despite of knowing about ULIP were hesitant to talk on it because
they were not too confident about their knowledge. This very fact completely declines
the concept of providing switches as a lucrative feature in ULIP (which is done by most
of the companies). The reason is that very rarely people have the ability or time to use
these features.
 Awareness was missing specifically in Greater Noida and Noida in comparison to Delhi.
Important Recommendations that were suggested are:
 Building trust by providing the customers with adequate knowledge about the company
and then the product.
 Enhancing the level of awareness in terms of the company, their Partners and then the
product and special emphasis among the female chunk of the population.
 Adequate advertisement via appropriate media should be done by the various
companies as is done in the case of mutual Funds.
5
INTRODUCTION TO INSURANCE
HISTORY OF INSURANCE
I’m sure we’ve all heard of the word, and have an idea of how it works. Is it a great
thing? Is it something concrete or abstract? It depends on the context of the situation.
A quick, simple definition of insurance could be as follows: Reimbursement in a
situation of loss. Usually, someone decides that insurance is needed. In order for the
concept of insurance to arise, a prepayment of some type is required. In the case of
typical, everyday general auto, health and life insurance, for example, the pre payment
is in the form of a premium. Prior to the eve of the year 2000, thousands of people
flocked to the stores, stocking up on numerous supplies. They feared that something
catastrophic was going to take place once the clock struck midnight, and if so, they
wanted to do prepare. Isn’t this a form of insurance? Sure in its basic definition. The
supplies they purchased would act as reimbursement in the case of loss.
Early insurance goes back to the Egyptian times. It was known that around 3000 BC,
Chinese merchants dispersed their shipments among several vessels to avoid the
possibility of damage or loss. There are some insurance companies around today in
the United States that provided insurance back in the mid 1700’s, as well as some that
provided relief to banks during the 1930’s and the Great Depression. Today, there is
insurance for any aspects of daily living: Business, Auto, Health, Life and Travel. Each
of those categories includes sub-categories, branching off into numerous divisions.
From the beginning human societies sought ways to soften the shocks of existence.
Our ancestors were very much aware that no individual could go it alone, that only by
pooling the resources of the many could the unfortunate few be helped.
This simple notion of mutuality persists like a welcome footpath through the incredible
tangle of human history. While empires have risen and collapsed, through wars,
famines and pestilence, during the ebb and flow of struggling generations, the idea of
insurance as “the victory of human thought over the rude violence of life”
Even as human society emerged from the darkness of unrecorded time, we see it at
once. In ancient Babylonia, where from the confluence of two rivers, enterprising
merchants sent caravans and ships to trade with all parts of the known world: with
Egypt, Phoenicia, India and China.
6
To reduce the risk of robbery, plunder and capture for ransom, the Babylonians devised
a system of contracts in which the supplier of capital for a venture agreed to cancel the
loan if the trader was robbed of his goods. The trader who borrowed the capital paid an
extra amount for this protection (a premium) in addition to the usual interest. As for the
lender, collecting these premiums from many traders made it possible for him to absorb
the losses of the few. This arrangement proved to be more appealing and sensible than
the earlier one of pledging not only the trader’s ships and other tangible property, but
also his life (as a slave) and those of his family as well. Accordingly, the practice was
sensibly legalized in the Code of Hammurab.
These arrangements became well known to the Phoenicians and to the Greeks,
Hindus we discover a comprehensive code of sea laws, including a principle of “jettison”
or “general average.” It states that if it becomes necessary to throw goods overboard in
order to lighten the ships, such sacrifice for the common benefit should be made good
by a common contribution. The very word “insurance” is derived from the Latin word for
“security.”
7
WHY DO PEOPLE INVEST??
People invest in life insurance owing to a few key reasons, mainly
 Insurance creates financial provisions for the deceased's dependants.
 Insurance provides for the policyholder's old age after his earning power
diminishes. After all, interest rates may fall and invested holdings may lose
value and stop gaining dividends, but the value of an insurance policy once set,
never reduces.
 Insurance also provide a legally authorized way to reduce the incidence of
Income Tax.
With a view to promote savings and increase awareness regarding insurance, the
government has provided certain benefits through the Income Tax Act for taxpayers if
they choose to opt for life insurance policies. If you plan for your future in a prudent
manner, you can maximize the returns on your insurance portfolio.
Under Section 10(l0A) (iii) of the Income Tax Act, any payment received by way
of commutations of pension out of the Jeevan Suraksha annuity plans is
exempt from tax
Under Section 10(10D), any sum received under a Life Insurance policy (not
being a Key Man policy) is also exempt from taxation. But it is wise to
remember that Pensions received from Annuity plans are not exempted from
Income Tax.
Section 80 CCC provides a deduction of up to Rs.10,000/- to an individual
assessee for any amount paid or deposited to effect or keeping in force any
annuity plan of LIC for receiving pension from the fund referred in sections 10
(23AAB). Presently LIC's Jeevan Suraksha plan is one such plan using such
benefit.
8
WHAT IS AN ULIP (Unit Linked Insurance Plan)?
A policy, which provides for life insurance where the policy value at any time
varies according to the value of the underlying assets at the time. ULIP is life insurance
solution that provides for the benefits of protection and flexibility in investment. The
investment is denoted as units and is represented by the value that it has attained
called as Net Asset Value (NAV).
A unit-linked insurance plan provides both insurance and investment benefit. In
unit-linked plans, the premiums paid are invested in funds offered by the company; the
policyholder determines the appropriate ratio of investments into these funds. The funds
are generally invested in equities, debt instruments, money market instruments, and
government securities.
The value of the policy is determined on any day by multiplying the number of
units issued by the value of units on that day. The value of these units is called the Net
Asset Value (NAV) and is normally published in newspapers on a daily basis. Unit-
linked insurance products are risky because the premium money invested is subject to
market risk. The funds do not offer a guaranteed or assured return. Insurance
companies will only show you a projected return, which may or may not be achieved
during the term of the policy.
Are Ulips Similar To Mutual Funds?
In structure, yes; in objective, no. Because of the high first-year charges, mutual funds
are a better option if you have a five-year horizon.
But if you have a long term investment horizon, then ULIPs have an edge. To explain
this further a ULIP has high first-year charges towards acquisition (including agents’
commissions).
As a result, they find it difficult to outperform mutual funds in the first five years. But in
the long-term, ULIP managers have several advantages over mutual fund managers.
Since policyholder premiums come at regular intervals, investments can be planned out
more evenly.
Mutual fund managers cannot take a similar long-term view because they have bulk
investors who can move money in and out of schemes at short notice.
9
ADVANTAGES OF UNIT-LINKED POLICIES:
 A combination of protection and tax advantage, unit-linked policies dominate a
huge chunk of the portfolio of the private insurers. The annual premium
contributes over 70% to the premium income.
 In the event of death during the life of the policy, the sum assured or value of the
policy fund whichever is higher is paid to the nominees.
 There is a lot of flexibility in these plans with falling interest rates. So an investor
can adjust his risk profile according to his choice. The risk element is transferred
to the investor and the insurance company enjoys the capital and solvency.
 The client is aware of the "no guarantee" era and he plans his investment
judiciously.
 The client enjoys transparency, by way of returns on the equity markets
simultaneously enjoying the benefits of life cover.
 It's tax-free, unlike a mutual fund or any other investment, where the gains are
taxed.
 The client also has an option of restructuring his investment pattern which is a
value addition to the original policy (i.e. top-ups)
 Contrary to the traditional policies, the unit linked policies are more transparent,
flexible and easy to understand. The customer has open options for investment
and he is consciously aware of the ratio of his premium towards investment and
life cover.
10
COMPANY PROFILE
KOTAK GROUP is one of the top most financial product service providers in
India. It is one of India's leading financial conglomerates, offering complete financial
solutions that encompass every sphere of life. From commercial banking, to stock
broking, to mutual funds, to life insurance, to investment banking, the group caters to
the financial needs of individuals and corporates.
The group has a net worth of over Rs5,824 crores, employs around 20,000
people in its various businesses and has a distribution network of branches,
franchisees, representative offices and satellite offices across 370 cities and towns in
India and offices in New York, London, San Francisco, Dubai, Mauritius and Singapore.
The group services around 4.4 million customer accounts. It comprises of following sub
units which combines to form such a vast company and group of people.
1. Kotak Securities.
2. Kotak Insurance.
3. Kotak Mahindra bank.
4. Kotak Mutual funds.
5. Kotak Private equity.
6. Kotak Investment banking.
7. Kotak Reality funds.
.
The Kotak Mahindra Group was born in 1985 as Kotak Capital
Management Finance Limited. This company was promoted by Uday Kotak, Sidney A.
A. Pinto and Kotak & Company. Industrialists Harish Mahindra and Anand Mahindra
took a stake in 1986, and that's when the company changed its name to Kotak
Mahindra Finance Limited. Since then it's been a steady and confident journey to
growth and success.
11
KOTAK DIRECT
KOTAK DIRECT (A Subsidiary of KOTAK SECURITIES) deals with ULIPs (Unit
Linked Insurance Plans). It was started in 2007 with the Head office in Mumbai. The
various branches of Kotak Direct are located throughout the country & new branches
are opening up as well.
Kotak Securities, a subsidiary of Kotak Mahindra Bank, is the stock-broking and
distribution arm of the Kotak Mahindra Group. The institutional business division, which
brings you AKSESS, primarily covers secondary market broking. It caters to the needs
of foreign and Indian institutional investors in Indian equities (both local shares and
GDRs). The division also has a comprehensive research cell with sectoral analysts
covering all the major areas of the Indian economy.
Kotak Securities Ltd. is one of the oldest and leading stock broking houses in India with
a market Kotak Securities Ltd. has also been the largest in IPO distribution.
Kotak Securities has 877 outlets servicing over 4, 30,000 customers and a coverage of
321 cities. Kotaksecurities.com, the online division of Kotak Securities Limited offers
Internet Broking services and also online IPO and Mutual Fund Investments.
Kotak Securities Limited has over Rs. 3300 crore of Assets Under Management (AUM)
as of 31st March, 2008. The portfolio Management Services provide top class service,
catering to the high end of the market. Portfolio Management from Kotak Securities
comes as an answer to those who would like to grow exponentially on the crest of the
stock market, with the backing of an expert.
12
STRUCTUREOF KOTAK DIRECT
Vice President
Zonal Head
Area Head
Territory Head
Sales Manager
Senior Relationship Manager
Relationship Manager
STRATEGIC
LEVEL OR TOP
LEVEL
MIDDLE
LEVEL
OPERATIO
NAL LEVEL
TEAM of
10 TO 20 people
13
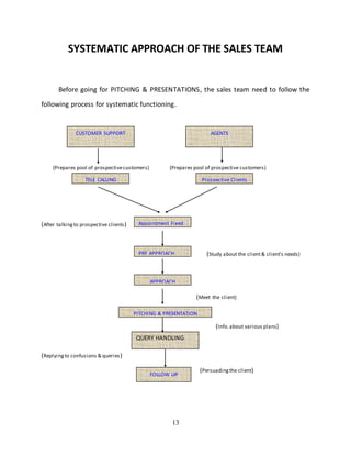
SYSTEMATIC APPROACH OF THE SALES TEAM
Before going for PITCHING & PRESENTATIONS, the sales team need to follow the
following process for systematic functioning.
(Prepares pool of prospectivecustomers) (Prepares pool of prospective customers)
(After talkingto prospective clients)
(Study about the client& client’s needs)
(Meet the client)
(Info.about various plans)
(Replyingto confusions & queries)
(Persuadingthe client)
AGENTS
(RM’s & SRM’s)
TELE CALLING Prospective Clients
Appointment Fixed
PRE APPROACH
APPROACH
PITCHING & PRESENTATION
QUERY HANDLING
FOLLOW UP
CUSTOMER SUPPORT
(Customer Call Centre)
14
FUNCTIONS OF THE OPERATIONS TEAM
If clientisconvinced&interested,the followingprocessneedstobe performedbythe
OPERATION TEAMbefore the policyisdispatchedtothe policyholder.
NO
YES
NO
YES
NO
YES
Completion of Forms & Documents
Crosscheck at Branches
Primary underwriting(Zonal Office)
Form is
Error Free
fFrFreeFr
ee
Case is
picked
Error Free
fFrFreeFree
Secondary underwriting(Main Office)
Form is
Error Free
fFrFreeFr
ee
Case logged in (Live Asia)
Policy Dispatched to Clients
Policy rejected
15
POLICIES OF KOTAK DIRECT
There are basically 3 policies dealt in KOTAK DIRECT
 KOTAK SAFE INVESTMENT PLAN(KSIP)
 KOTAK SMART ADVANTAGEPLAN(KSAP)
 KOTAK HEADSTART FUTURE PROTECT
Depending upon the needs & wants, clients have the option of choosing
between any of these three plans which provides them with various benefits & growth
options along with an Insurance cover.
16
KOTAK SAFE INVESTMENT PLAN (KSIP)
Kotak Safe Investment Plan is a Unit Linked Insurance Plan that combines the
benefits of insurance and capital market returns into one. This plan from the stable of
Kotak Life Insurance is a true reflection of the company’s essence: innovation that will
benefit the investor.
What makes investing in Kotak Life Insurance truly unique is that you enjoy a
Guaranteed Maturity Value with varying degrees of equity exposure depending on your
risk appetite. So if the market value of your units is higher, you reap the benefits with
the peace of mind that whilst in a bear market your investment is under-pinned by the
Guaranteed Maturity Value. And there is more, the returns are totally Tax free.
KOTAK SMART ADVANTAGE (KSAP)
 Guaranteed returns of unto 275% of your first year premium at maturity
 Assured bonus additions at regular intervals during he policy term to enhance
your fund value.
 100% allocation of the premium from 2nd year onwards
 Unique fund offering maximum opportunity for growth and choice for your
investment needs
 Maximum protection for your loved ones to choose from.
KOTAK HEADSTART FUTURE PROJECT
Every child is different. Each has their own set of dreams and aspirations. As a parent
you would like to provide your child with all the building blocks that could develop his or
her potential to the fullest. This could mean extra coaching or tuition for talented
children, special training or equipment for natural athletes or professional training for
born singers. Headstart Child Plans is a specially tailored, cost-effective plan, aims to
give your children the financial means to pursue his or her dreams and live them.
17
The Headstart Advantage:
 Triple Death Benefit : Sum received at death =( Sum assured + Fund value +
Remaining premium)
 Dynamic Floor Fund
 Maximizes wealth while providing protection
 Joint life option
 Save for 2 children with one plan
 Additional bonus units
 Flexible Withdrawal
Additional Benefits :
 Term / Preferred Term Benefit:
In the event of death during the term of this benefit, the beneficiary would receive
an additional death benefit amount, which is over and above the sum assured. The
maximum amount of benefit you can avail is equal to the basic sum assured. Where the
Term Benefit cover applied for is more than Rs.10 lakhs, better rates may apply.
 Accidental Death Benefit:
This benefit provides an additional amount (over and above the sum assured) to the
beneficiary in the event accidental death of the life insured. The maximum cover
available under this benefit is equal to the basic sum assured (subject to a maximum
of Rs.10 lacs).
 Critical Illness Benefit:
This benefit can be added to the basic life insurance plan to provide financial support
in the event of medical emergencies. On the first occurrence of critical illness during
the term of the plan, you would receive a portion of the sum assured to reduce your
18
financial burden in this emergency. The maximum Critical Illness Benefit that you
can avail of is equal to half the basic sum assured (subject to a maximum of Rs.20
lacks).
 Life Guardian Benefit:
In case of the unfortunate death of the proposer, this benefit keeps the policy alive
by waiving all future premiums on the policy.
 Accidental Disability Guardian Benefit:
In case the proposer is permanently disabled as a result of accident, this benefit
keeps the policy alive by waiving all future premiums on the policy.
19
COMPARISON BETWEEN VARIOUS POLICIES:
POLICIES
FEATURES
KSAP KSIP HEADSTART
ENTRY AGE MIN: 0 Years
MAX:65Years
MIN:0Years
MAX:65Years
MIN:18 Years
MAX:60Years
MATURITY AGE
MIN:18Years
MAX:75Years
MAX:75Years MIN:18Years
MAX:70Years
POLICY TERMS
REGULAR:10/15
/20/25Years
FOR MINOR:10Years
or 18 lessentryage at
lastbirthday
whicheverishigher.
MIN: 10Years or 18 minus
age at entryforminors;
whichever
Is higher
MAX: 30Years
Min: Greaterof (10 Yrs
or 18 lesschild’s
presentage)
Max: 25 Yrs.
20
MINIMUMPREMIUM
REGULAR PPT:Rs.15,
000 p.a.
LIMITED PPT:
Rs 36,000p.a.
REGULAR:
Rs.18, 000 p.a.
LIMITED PPT:
Rs 50,000 p.a.
REGULAR PPT:Rs.15,
000 p.a.
LIMITED PPT:
Rs 25,000 p.a
for 4-10 Yrs
Rs 50,000 p.a.
for 3 Yrs
BASIC SUM ASSURED
MIN: 0.5 X
(Policy term x annual
premium.)
MAX: Any multiple of
premium, subject to
underwriting
HIGH COVER: Policy term x
annual premium
LOW COVER:
Greater of(5x annual
premium,0.5xpolicy term x
annual premiums)
MIN: 0.5 X
(Policy term x annual
premium.)
MAX: Anymultiple of
premium, subjectto
underwriting
21
RIDERS
BENEFITS
Critical IllnessBenefit
PermanentDisability
Benefit
Accidental Disability
Guardian Benefit:
Premiumswaiver
protectionon
disability.
Accidental Death
Benefit
PreferredTerm
Benefit
Life Guardian Benefit
NO RIDERS BENEFITS
Critical IllnessBenefit
PermanentDisability
Benefit
Accidental Disability
Guardian Benefit:
Premiumswaiver
protectionondisability.
Accidental Death
Benefit
22
USP OF THE VARIOUS PLANS
PLAN KSAP KSIP HEADSTART
USP
Upto 275 % return
on first year
premium at maturity
& assured bonuses.
Guaranteed Maturity
Value for all type of
investors.
Triple Death Benefit &
Dynamic Floor fund.
23
COMPARISON OF CHARGES:
POLICIES
CHARGES
KSAP KSIP HEADSTART
PREMIUM
ALLOCATION
CHARGES
Years <36000 >=36000 Years charges Years Allocation
(15k to 25k)
2-5
6-10
11+
2%
1%
Nil
Nil
Nil
Nil
1
>2
14%
3.5%
1
2
3
4-10
>11
68%
86%
93%
99%
100%
POLICY
ADMINISTRATION
CHARGES
Rs.65p.m.at commencementof
the policy,inflatingby5%p.a.
=<Rs.20000 -7%
>20000-3.5%
<Rs100000: flatfee of
Rs.75 p.m.inyear 1and
Rs 40 p.m.in year2
onwards.
>Rs.100000: No
charges
24
FUND MANAGEMENT
CHARGES
Dynamicbondfund - 1.2%
Dynamicfloorfund- 1.75%
Opportunitiesfund- 2%
Guaranteed/dynam
ic moneymarket
fund
Guaranteed/dynam
ic giltfund
Guaranteed/dynam
ic bondfund
Guaranteed/dynam
ic floatingrate fund
Guaranteed/dynam
ic balancedfund
Guaranteed/dynam
ic growthfund
Aggressive growth
fund
0.6%
1%
1.2%
1.2%
1.3%
1.5%
1.6%
Dynamic
moneymarket
fund
Dynamicgilt
fund
Dynamicbond
fund
Dynamic
floatingrate
fund
Dynamic
balancedfund
Dynamic
growthfund
Aggressive
growthfund
0.6%
1%
1.2%
1.2%
1.3%
1.5%
1.6%
SWITCHING
CHARGES
First four switches in a year are
free.
Rs. 500 will be charged for every
additional switch.
First four switches in a year
are free.
Rs. 500 will be charged for
everyadditional switch.
First four switches in a
yearare free.
Rs. 500 will be charged
for every additional
25
switch.
MORTALITY
CHARGES
No mortality charges in 1st
year.
From year 2nd
onwards, the cost
of life cover & will be levied by
cancellation of units on a
monthlybasis.
Thus is the cost of life
cover & will be levied by
cancellation of units on a
monthlybasis.
Thus is the cost of life
cover & will be levied
by cancellation of units
on a monthlybasis.
Age
(Yrs)
25
35 45 55
Mortality
charges
(Per’000)
1.54 1.83 3.57 9.04
PARTIAL
WITHDRAWAL
CHARGES
Partial withdrawal not allowed in
the first 3 years. From year 4th
onwards, a part of the fund value
can be withdrawn.
No other expense charges for
the 1st
two withdrawals in the
policy year. Additional expense
of
Rs. 500 per withdrawal for
subsequentwithdrawals.
Partial withdrawal not
allowedinthe first3 years.
Subsequently, (7-N) % is
charged on each
withdrawal, where N is the
no. of year.
Partial withdrawal not
allowed in the first 3
years. Subsequently,
(7-N) % is charged on
each withdrawal, where
N isthe no. of year.
26
COMPARISON OF PLANS
CHILDREN PLANS
Children plan are those plans which are launched targeting young couples and who have a
lot of dreams for their children, but may be their income will not allow them to fulfill their
dreams after years down the line when their children actually want a adequate of lump sum
with them for the purpose of higher education, professional qualification etc. As life is
uncertain, these plans are launched keeping in mind that, whether parents will be their or
not, children can fulfill their dreams.
Some of these plans are
a. Headstart future protect(Kotak Mahindra OM)
b. Smart kid(ICICI prudential)
c. Children’s Dream plan(Birla Sun Life)
d. Child Gain( Bajaj Allianz)
Assumptions while comparing children plans provided by various Insurers-
1. Growth rate is expected to be 20% through out the policy.
2. Other charges are considered with fund management charges and expected to be
approximately equal.
3. Annual Premium is considered to be same for a better comparison, except Kotak OM and
ICICI Pru, because these companies are charging different allocation charges for different
levels.
4. All companies are assumed to be equally proficient; they can offer same levels of returns.
5. Fund management charges charged by various companies are different, but for a better
comparison we are charging same level of charges. In long term fund management can
make a lot of difference in returns, but it is not feasible from a customer’s point of view,
because he may not be able to compare all the plans in the best way.
27
28
From the above table, we can assume that Birla Sun life is providing maximum
returns, but in the case of demise of proposer Kotak OM is the most beneficiary for
family of proposer.
FAMILY PLANs
These plans are more focused on future protection and savings. As these plans are
very different from children plans, because children plans are considered to be long
term plans or most of the times considered for a fixed time period and some of the
condition make it safe for Insurance companies to make it minimum exit period, but
on the other hand Family Plans are more transaction based plans.
Charges are more in case of family plans, in comparison to children plans. So it
becomes more difficult for any Investor to decide which policy can give him
maximum benefits.
While comparing Family plans we are considering these charges as a base of
comparison –
I. Allocation charges
II. Fund management charges
III. Policy administration charges
IV. Death benefits
V. Growth rate-30%p.a.
VI. Charges as fund management charges and mortality charges
VII. Policy administration are considered as a part of allocation charges
and adjusted as a part of allocation charges only.
29
30
SURVEYS
SURVEY 1
In order to understand the behavior of customers towards ULIP’s and to determine the
various factors which a consumer actually takes into account while buying a ULIP, a
survey was done.
We prepared a questionnaire consisiting of 13 factors which plays an important
role in choosing a ULIP and asked the respondents to rate these factors on a scale of 1
to 5(1 being least important & 5 being most important). This questionnaire was not
specific to any particular company and aimed at determining the most important factors
from the consumer point of view. With the help of data thus obtained, a complete
analysis was done and results were obtained.
Sample Size:
The sample size of the survey was 100. The respondents were ensured complete
confidentiality of their opinion and view.
Sample Population:
Our sample population belonged to all the sections of the society i.e. higher income
group, middle income group and lower income group. As a result of this, the data thus
obtained was not confined to a particular section of the society and represented the
view and opinion of all the classes of society in large.
31
ANALYSIS OF SURVEY 1
On the basis of the datas obtained, statistical methods were employed to
determine the most important factors of the 13 factors which are most important from a
consumer point of view before going for a ULIP.
FACTORS
QUESTIONNAIRENo. 1 2 3 4 5 6 7 8 9 10 11 12 13
1 4 3 5 3 5 3 3 3 4 2 4 3 5
2 5 4 3 3 2 1 3 5 5 5 3 4 5
3 5 4 5 4 4 3 4 5 4 4 4 5 4
4 5 4 1 5 5 5 3 4 5 5 4 3 4
5 5 5 5 3 5 3 4 4 3 4 3 1 5
6 5 4 2 3 5 1 4 5 5 5 4 4 5
7 4 5 4 5 5 1 3 4 2 1 1 4 4
8 1 5 3 2 5 4 3 5 2 4 3 5 4
9 5 5 2 2 5 5 5 5 4 5 1 2 4
10 4 5 4 5 5 1 3 4 3 1 1 2 4
11 5 5 5 4 2 1 5 5 5 5 1 5 5
12 5 5 5 5 1 1 5 5 5 5 5 5 5
13 5 5 5 5 1 1 5 5 5 5 1 5 5
14 4 2 1 2 3 1 1 2 1 4 3 5 2
15 5 4 2 3 5 1 4 5 5 5 4 4 5
16 5 4 3 3 5 3 3 3 3 5 4 3 4
17 5 3 1 2 5 1 3 5 5 5 3 3 5
18 5 5 3 5 5 2 3 5 3 2 3 3 4
32
19 5 4 4 5 5 3 4 5 5 4 5 4 5
20 5 4 4 5 5 2 4 4 5 5 5 4 4
21 5 4 3 3 5 2 4 4 3 4 3 4 3
22 5 4 4 5 5 2 4 5 5 5 4 5 4
23 5 4 4 5 5 2 4 5 5 5 4 5 4
24 5 4 4 5 5 2 5 5 5 4 5 4 4
25 5 2 2 5 5 1 5 5 5 5 2 2 5
26 5 5 5 5 5 2 5 5 3 3 2 3 5
27 5 5 1 5 5 1 5 5 1 5 1 3 5
28 5 1 3 5 3 1 3 5 5 5 3 3 5
29 5 4 4 4 3 5 3 5 5 4 4 4 4
30 5 4 3 4 2 4 4 5 4 1 3 4 4
31 3 4 4 5 5 3 3 4 3 4 3 4 3
32 5 4 5 4 5 3 4 4 5 4 3 4 4
33 5 4 1 3 4 2 4 5 4 5 2 5 3
34 3 4 4 3 4 3 4 3 3 4 3 3 3
35 5 5 4 4 5 4 5 5 4 5 5 4 4
36 5 4 4 5 5 3 4 5 5 4 5 4 5
37 5 4 1 5 5 5 5 5 5 5 1 1 5
38 5 4 1 5 5 5 5 5 4 3 1 1 4
39 4 4 5 4 5 3 2 4 4 2 1 4 4
40 5 5 5 5 4 3 3 5 4 3 3 4 4
41 4 3 3 5 5 1 4 5 4 5 3 5 3
42 5 3 3 5 5 2 4 3 4 5 5 4 5
43 5 5 1 5 5 1 5 5 5 3 3 5 5
44 5 4 2 3 5 1 4 5 5 4 4 3 4
45 5 4 1 3 5 1 4 5 5 4 4 3 4
46 4 4 3 3 4 1 4 3 4 3 1 4 4
47 4 4 2 3 3 1 4 4 3 2 3 3 5
48 5 5 3 4 5 1 5 5 4 4 4 4 4
33
49 5 5 1 3 4 1 5 5 3 5 5 3 4
50 5 4 4 5 5 2 5 5 4 5 5 2 5
51 5 4 3 4 4 3 4 5 3 3 3 5 5
52 5 4 2 3 4 1 5 5 4 4 3 3 5
53 5 1 4 2 3 2 3 5 4 3 2 4 5
54 5 4 1 3 4 1 3 4 4 5 1 5 5
55 5 5 5 4 5 3 5 4 4 5 4 3 3
56 5 4 3 4 5 2 5 5 2 4 2 4 4
57 5 4 3 4 5 3 5 5 3 5 3 2 5
58 5 4 3 4 5 1 4 3 4 5 2 3 5
59 4 4 3 3 5 3 4 4 3 4 1 4 4
60 5 5 3 4 5 2 4 4 5 3 2 4 5
61 4 3 2 2 4 2 4 5 3 3 3 4 5
62 5 5 2 3 3 2 5 5 4 4 5 4 5
63 5 4 4 4 4 2 4 5 3 2 4 4 5
64 5 4 1 3 4 2 3 5 4 4 2 4 4
65 5 4 3 4 5 1 2 5 4 3 3 5 4
66 5 4 4 4 4 1 4 5 5 5 4 3 4
67 5 4 5 3 5 2 5 5 5 2 4 3 5
68 5 4 2 4 4 2 4 5 4 2 3 4 5
69 5 5 4 5 5 5 5 5 3 5 3 2 5
70 5 5 3 3 3 2 3 5 4 3 4 4 5
71 5 5 4 3 4 3 4 5 3 4 2 4 5
72 5 5 3 4 5 1 2 4 5 5 5 3 5
73 4 4 2 3 3 1 2 4 4 2 1 5 5
74 4 5 4 5 5 3 5 3 4 5 1 2 5
75 5 4 5 4 5 4 5 5 4 4 2 3 3
76 4 5 2 3 4 2 4 4 4 3 2 4 4
77 5 4 4 4 4 1 4 3 4 4 3 4 3
78 4 4 2 2 3 1 4 5 4 2 1 3 4
34
79 5 5 3 4 5 2 5 4 4 4 4 5 5
80 5 4 3 3 4 1 3 5 4 3 3 4 5
81 5 4 3 4 4 3 4 5 4 4 3 4 5
82 5 4 1 3 3 2 3 5 5 5 2 3 4
83 5 4 4 3 4 2 4 5 5 5 4 4 3
84 4 4 3 2 3 1 2 3 4 4 1 4 4
85 5 4 3 4 5 1 4 5 3 3 2 4 4
86 5 5 3 3 4 3 5 4 4 4 3 4 4
87 5 3 2 3 3 2 3 5 5 3 3 4 4
88 5 4 3 2 3 3 3 5 4 4 4 3 4
89 5 5 4 5 5 1 4 5 3 5 5 3 4
90 4 4 3 2 3 2 2 5 3 2 1 2 5
91 5 4 3 3 2 1 2 5 3 4 2 5 4
92 5 4 3 4 5 1 5 4 4 4 2 4 5
93 5 5 2 3 5 3 5 5 4 5 3 4 4
94 5 3 4 2 4 2 5 3 4 3 3 2 3
95 4 5 5 4 5 4 4 5 5 4 4 3 5
96 5 5 4 3 4 3 3 3 4 3 3 2 4
97 4 4 3 4 4 2 4 4 4 4 1 5 4
98 5 4 2 3 3 2 4 4 3 2 3 3 4
99 5 4 2 4 4 1 3 3 5 1 1 4 5
100 5 5 2 4 5 1 4 5 4 4 2 4 5
SUM 474 415 308 372 425 212 389 451 397 384 291 363 434
AVERAGE 4.74 4.15 3.08 3.72 4.25 2.12 3.89 4.51 3.97 3.84 2.91 3.63 4.34
MEDIAN 5 4 3 3 5 2 4 5 4 4 3 4 4
MODE 5 4 3 3 5 1 4 5 4 5 3 4 5
35
S. D. 0.5966235 0.796 1.228 0.986 0.99 1.16 0.94 0.75 0.915 1.143 1.272 0.991 0.699
VARIANCE 0.3559596 0.634 1.509 0.971 0.98 1.34 0.89 0.56 0.837 1.307 1.618 0.983 0.489
36
On the basis of survey done, the following results were obtained:
The 5 most important factors while buying an insurance plan especially ULIP’s are as
follows:
Sr.
No.
FACTOR
AVER-
AGE
MEDI-
AN
MODE S.D. VARIANCE
1
Return On Investment 4.74 5 5 0.59662 0.3559596
2
Financial Health
(Company) 4.51 5 5 0.74529 0.55545
3
Comparison with
Financial Products 4.34 4 5 0.69949 0.48929
4
Tax Saving 4.25 5 5 0.98857 0.97727
5
Policy Features 4.15 4 4 0.79614 0.63384
37
CONCLUSIONS FROM SURVEY 1
 Returns on Investment & Financial Health of the company are the 2 most
important factors while buying an INSURANCE PLAN.
 Return on Investment gets an average of 4.74 (on a scale of 5) with both median
& mode being 5. S.D & Variance are 0.56 & 0.36 respectively which are quite
less & shows high degree of similarity in the views of the people surveyed, on the
importance of this factor.
 Financial Health of the company gets an average of 4.51 (on a scale of 5) with
both mean & median being 5. S.D & Variance are 0.75 & 0.56 respectively which
also show quite a high degree of similarity in the views but comparatively lesser
than RETURN ON INVESTMENT Factor.
 Comparison with Financial Products, Tax Saving & Policy Features are also very
important factors & plays a very important role in the purchase of an Insurance
Policy.
 The above 5 factors are the most important ones which affect the purchase of an
Insurance Policy.
 An Insurance company needs to pay a lot of attention on these factors before
developing a policy as they play utmost importance in the purchase of an
Insurance Policy
38
SURVEY 2
In order to understand the market potential of ULIPs in the NCR region, we prepared a
questionnaire asking demographic questions such as name age, sex, occupation etc.
This questionnaire was not specific to any particular company and aimed at determining
if
 There is any relation between age and preference for ulips
 Income and preference for ulips
 Occupation and income for ulips
. With the help of data thus obtained, a complete analysis was done and results were
obtained.
Sample Size:
The sample size of the survey was 280. The respondents were ensured complete
confidentiality of their opinion and view.
Sample Population:
Our sample population belonged to the NCR region namely Delhi, Gurgaon,Noida and
Greater Noida.
39
MARKET PROFILE-DELHI
BRIEF DEMOGRAPHY OF THE CITY
PARAMETERS UNIT DESCRIPTION
Population Lac./Crores 15,412,000
Area Sq km 1,483 sq km 2
Literacy Rate % 81.82 %
Literacy Rate - Male % 83.63%
Literacy Rate - Female % 60.28%
General Characteristics of the Markets
 Delhi is a densely populated medium sized city
 Has a good youth population by virtue of the presence of several industries and
other offices.
 But there are only a few mid-sized markets and only few potential outlets
 The markets are modern and developed.
 There is sufficient awareness among consumers regarding new innovations in
the field of commerce and industry.
 Purchasing power of the territory is also good
 The markets are small but moderately good.
40
MARKET PROFILE-GURGAON
BRIEF DEMOGRAPHY OF THE CITY
PARAMETERS UNIT DESCRIPTION
Geographical Area Sq. Km. 220
Population Lac.& Crore 5,73,542
Population Density Per Sq. Km. 331
Literacy Rate %
77 % Population
Literate.
General Characteristics of the Markets
Gurgaon is a huge market in terms of size and has around 25 market places
 Few markets are pro middle class and few exclusively cater to the elite class
 This city is an ideal combination of traditional culture and modernization
 It has got a high purchasing power
 Youth and old age person are found more in this city.
 Mostly all the call centres of big MNCs are in this city.
41
MARKET PROFILE-NOIDA
BRIEF DEMOGRAPHY OF THE CITY
PARAMETERS UNIT DESCRIPTION
Population Lac./Crores 293,908
Area Sq km 203.16sq km 2
Literacy Rate % 68 %
Literacy Rate - Male % 74%
Literacy Rate - Female % 61%
General Characteristics of the Markets
 The city makes for a good market place but the mostly there are small, crowded,
traditional markets
 There are many offices and many of the persons are working in these offices so
this city has good potential for the product placement.
 The persons here are much aware about the ULIPs than any other city.
 But there are only a few mid-sized markets
 The city and its consumers are growing up because of the growing industry.
42
MARKET PROFILE-GREATER NOIDA
BRIEF DEMOGRAPHY OF THE CITY
PARAMETERS UNIT DESCRIPTION
Population Lac./Crores 1,73,542
Area Sq km 173.16sq km 2
Literacy Rate % 68 %
Literacy Rate - Male % 74%
Literacy Rate - Female % 61%
General Characteristics of the Markets
 There are many offices and many of the persons are working in these offices so
this city has good potential for the product placement.
 The persons here are much aware about the ULIPs than any other city.
 But there are only a few mid-sized markets
 The city and its consumers are growing up because of the growing industry.
43
ANALYSIS AND CONCLUSIONS OF SURVEY 2
ESTIMATIONOF MARKET POTENTIALUSING Z-TEST
In order to estimate the population proportion who were interested in ULIP I am using
Z-test and during this I have taken a confidence level of 95% to determine the
population proportion. I have taken an assumption in this also because it was very
difficult for me to take the original data from the new census report i.e. many of the
income information is included in that report and also the population proportion which I
am calculating is for the whole of population but our sample starts from 20 years so
these calculations are according to whole population.
P = Population Proportion
p^= Sample Proportion=%age who are interested
q^= (1-p^)
n= Size of Sample
Confidence Level =95%
Z at 95% = 1.96
By Using the Formula for Z-Test i.e.
DELHI
p^ =%age who are interested =60/70=8
q^ = 15
Z= 1.96
P = 85 ±1.96
70
1585 
P=85±1.96 x 4.26
P=85±8.37
P= {76.63%, 93.37 %}
Therefore ULIP can be found popular among 76.63 % to 93.37% of population above
21 years of age and above 2 lacs income group in Delhi
P = p^ ± Z
n
qp ^^
44
GURGAON
p^ =%age who are interested = 55/70=78
q^ = 22
Z= 1.96
P = 78 ±1.96
70
2278 
P=78±1.96 x 4.95
P=78±9.70
P= {68.30 %, 87.70%}
Therefore ULIP can be found popular among 68.30 %to 87.70%of population above 21
years of age and above 2 lacs income group in Gurgaon.
NOIDA
p^ =%age who are interested = 52/70=74
q^ = 26
Z= 1.96
P = 74 ±1.96
70
2674 
P=74±1.96 x 5.24
P=74±10.27
P= {63.63 %, 84.27%}
Therefore the market potential for the region of Noida ranges from 63.63 %, to 84.27%
45
GREATER NOIDA
p^ = 80
q^ = 20
Z= 1.96
P = 80 ±1.96
70
2080 
P=80±1.96 x 4.78
P=80±9.37
P= {70.63 %, 89.37%}
Therefore ULIP can be found popular among 70.63% to 89.37% of population above 21
years of age and above 2 lacs income group in Greater Noida.
46
ESTIMATION OF MARKET POTENTIAL USING CHI-SQUARE TEST
We have segregated the NCR region into four parts namely; Noida, Gurgaon, Greater
Noida and Delhi respectively. The table below represents the response of the people in
the various regions.
Sample response concerning ULIP preference:
Noida Gurgaon Greater
Noida
Delhi Total
Number who
prefer to
have ULIP
52 55 56 60 223
Number who
do not
prefer to
have ULIP
18 15 14 10 57
Total
number
sampled in
each region
70 70 70 70 280
Suppose we find out the proportion of people who prefer to have ULIP:
Pn  Proportion in Noida who prefer ULIP
Pg  Proportion in Gurgaon who prefer ULIP
Pu  Proportion in Greater Noida who prefer ULIP
Pd  Proportion in Delhi who prefer ULIP
Let:
Ho: Pn= Pg=Pu=Pd  Null hypothesis
H1: Pn, Pg, Pu and Pd are not all equal  Alternate Hypothesis
Combined proportion who prefer ULIP = 223/280 = 0.8
47
Proportion of people who are interested in ULIP in each of the four regions:
Noida Gurgaon Greater
Noida
Delhi
Total number
sampled 70 70 70 70
Estimated
proportion who
prefer ULIP 0.8 0.8 0.8 0.8
Number expected
to have ULIP
56 56 56 56
Total number
sampled 70 70 70 70
Estimated
proportion not
preferring ULIP 0.2 0.2 0.2 0.2
Number expected
not to buy ULIP
14 14 14 14
48
Comparison of expected and observed frequencies of Sampled Data:
Noida Gurgaon Greater Noida Delhi
Frequency
preferring to
invest in ULIP
Observed
Frequency
52 55 56 60
Expected
Frequency
56 56 56 56
Frequency
preferring not
to invest in
ULIP
Observed
Frequency
18 15 14 10
Expected
Frequency
14 14 14 14
The Chi-Square Statistic:
fo fe fo-fe (fo-fe)^2 (fo-fe)^2)/fe
52 56 -4 16 0.28
55 56 -1 1 0.01
56 56 0 0 0
60 56 4 16 0.28
18 14 4 16 1.14
15 14 1 1 0.07
14 14 0 0 0
10 14 -4 16 1.14
Total= 2.92
As the value at 3 degrees of freedom and 95% confidence interval is 0.352 which is
much less than the calculated value that is 2.92.
Thus, our Null hypothesis is rejected that is the proportion of people interested in
investing in ULIP is not the same for all the four regions.
Dependence of Age and Preference:
49
If we try to find out that if there is any relation between age and preference for ULIP, we find
the tabulated data as follows:
Crosstabs:
Null Hypothesis: There is no association between age and preference of ULIP.
Alternative Hypothesis: There is association between age and preference of ULIP.
Case Processing Summary
Valid Missing Total
N Percent N Percent N Percent
Age * Preference 280 100.0% 0 .0% 280 100.0%
Age group categories are:-
a) 21-30 yrs
b) 31-40 yrs
c) 41-50 yrs
d) >50 yrs
50
Age * Preference Cross tabulation Count
Yes/no Total
Yes No
>50/21-30/31-40/41-50 21-30 102 25 127
31-40 59 18 77
41-40 27 14 41
>50 34 1 35
Total 222 58 280
In the above table we are studying the cross tabulations between age and preference either to
go for ULIP or not.
Chi-Square Tests
Suppose we find out the proportion of people who prefer to have ULIP:
Pa  Proportion in age group 21-30 who prefer ULIP
Pb  Proportion in age group 31-40 who prefer ULIP
Pc  Proportion in age group 41-50 who prefer ULIP
Pe  Proportion in age group >50 who prefer ULIP
Total proportion of interested people = 224/280= 0.8
Age group 21-30 31-40 41-50 >50
Total number
sampled 127 77 41 35
Estimated proportion
who prefer ULIP
0.8 0.8 0.8 0.8
51
Number expected to
have ULIP
102 62 33 28
Total number
sampled 127 77 41 35
Estimated proportion
not preferring ULIP
0.2 0.2 0.2 0.2
Number expected not
to buy ULIP
25 15 8 7
Fo Fe fo-fe (fo-fe)^2 (fo-fe)^2)/fe
102 102 0 0 0
59 62 -3 9 0.14
27 33 -6 36 1.09
34 28 6 36 1.28
25 25 0 0 0
18 15 3 9 0.6
14 8 6 36 4.5
7 7 0 0 0
Chi cal = 7.61
As the value at 3 degrees of freedom and 95% confidence interval is 0.352 which is
much less than the calculated value that is 7.61.
Thus, our Null hypothesis is rejected and we can conclude that the preference of
investment in ULIP and age group are not independent.
52
Dependence of Income and Preference:
If we try to find out that if there is any relation between income and preference to invest in
ULIP, we find the tabulated data as follows:
Crosstabs
Null Hypothesis: There is no association between income and preference.
Alternative Hypothesis: There is association between income and preference.
Valid Missing Total
N Percent N Percent N Percent
Income * Preference 276 98.6% 4 1.4% 280 100.0%
Income* Preference Cross tabulation Count
Yes/No Total
Yes No
Upto 2 Lacs/2-5 Lacs/5-7 Lacs/7-10 Lacs Upto 2 Lacs 55 10 65
2-5 Lacs 97 22 119
5-7 Lacs 47 12 59
7-10 Lacs 17 8 25
> 10 lacs 6 2 8
Total 223 53 276
53
Chi-Square Tests
Suppose we find out the proportion of people who prefer to have ULIP:
Pa  Proportion in income group (upto 2 lacs) who prefer ULIP
Pb  Proportion in income group (2-5 lacs) who prefer ULIP
Pg  Proportion in income group (5-7 lacs) who prefer ULIP
Pc  Proportion in income group (7-10 lacs) who prefer ULIP
Pe  Proportion in income group (>10 lacs) who prefer ULIP
Total proportion of interested people = 223/276= 0.8
Income group Upto 2
lacs
2-5 lacs 5-7 lacs 7-10 lacs Above 10
lacs
Total number
sampled 65 119 59 25 8
Estimated
proportion who
prefer ULIP 0.8 0.8 0.8 0.8 0.8
Number expected
to have ULIP
52 95 47 20 6
Total number
sampled 65 119 59 25 8
Estimated
proportion not
preferring ULIP 0.2 0.2 0.2 0.2 0.2
Number expected
not to buy ULIP
13 23 12 5 2
54
Fo fe fo-fe (fo-fe)^2 (fo-fe)^2)/fe
55 52 3 9 .173
97 95 2 4 0.04
47 47 0 0 0
17 20 -3 9 0.52
6 6 0 0 0
10 13 -3 9 0.69
22 23 -1 1 .043
12 12 0 0 0
8 5 3 9 1.8
2 2 0 0 0
Chi cal =3.26
As the value at 4 degrees of freedom and 95% confidence interval is 0.711 which is
much less than the calculated value that is 3.26.
Thus, our Null hypothesis is rejected and we can conclude that the preference of
investment in ULIP and income level of the customers is not independent.
55
Dependence of Occupation and Preference:
If we try to find out that if there is any relation between occupation and preference to invest in
ULIP, we find the tabulated data as follows:
Crosstabs
Null Hypothesis: There is no association between occupation and preference.
Alternative Hypothesis: There is association between occupation and preference.
Valid Missing Total
N Percent N Percent N Percent
Occupation* Preference 280 100.0% 0 .0% 280 100.0%
Occupation* Preference Crosstabulation Count
Yes/No Total
Yes No
Govt Service/Student/Others/Pvt
Service/Business
Govt Service 24 4 28
Student 13 1 14
Others 24 6 30
Pvt Service 107 39 143
Business 56 9 65
Total 224 56 280
56
In the above tables we have shown crosstabs between occupation and preference
We have taken the categories of
a) Government service
b) Private Service
c) Student
d) business
e) others
Chi-Square Tests
Suppose we find out the proportion of people who prefer to have ULIP:
Pa  Proportion in occupation group (Govt service) who prefer ULIP
Pb  Proportion in occupation group (private service) who prefer ULIP
Pg  Proportion in occupation group (student) who prefer ULIP
Pc  Proportion in occupation group (business) who prefer ULIP
Pe  Proportion in occupation group (others) who prefer ULIP
Total proportion of interested people = 224/280= 0.8
Occupation Govt
service
Private
service
Student Business Others
Total number
sampled 28 14 30 143 65
Estimated
proportion who
prefer ULIP 0.8 0.8 0.8 0.8 0.8
Number expected
to have ULIP
22 11 24 114 52
Total number
sampled 28 14 30 143 65
Estimated
proportion not
preferring ULIP 0.2 0.2 0.2 0.2 0.2
Number expected
not to buy ULIP
6 3 6 29 13
57
Fo fe fo-fe (fo-fe)^2 (fo-fe)^2)/fe
24 22 2 4 .18
13 11 2 4 .36
24 24 0 0 0
107 114 -7 49 .42
56 52 4 16 .30
4 6 -2 4 .67
1 3 -2 4 1.3
6 6 0 0 0
39 29 0 0 0
9 13 -4 16 1.23
Chi cal = 4.46
As the value at 4 degrees of freedom and 95% confidence interval is 0.711 which is
much less than the calculated value that is 4.46.
Thus, our Null hypothesis is rejected and we can conclude that the preference of
investment in ULIP and occupation of the customers are not independent.
HENCE, WE GET AN OVERVIEW THAT THE PREFERENCE OF
INVESTMENT DIFFERS AND IS SIGNIFICANTLY DEPENDENT ON
AGE-GROUP, INCOME, AND OCCUPATION OF THE CUSTOMERS.
58
RECOMMENDATIONS
1. Building trust by providing the customers with adequate knowledge about the
company and then the product.
2. The private players should try to establish Brand awareness and credibility
especially among the senior customers so as to divert their interest from the clean
sweep made by LIC and UTI.
3. The companies should target more of female consumers as they have money to
invest but are completely unaware about the options available to them and ULIP
should be made to look more attractive to them.
4. Adequate advertisement via appropriate media should be done by the various
companies as is done in the case of mutual Funds.
5. Customers are not aware about the ULIP being offered by their own banks.So,
proper counters should be there to facilitate customer awareness.
6. Certain discount charges should be made available because of the severe
competition within the private players as well as the biggest threat posed by LIC
and SBI.
7. ULIP is a highly untapped market and here the right strategies and hitting the bulls
eye by propagating the most sought after benefit among the customers will attract
most of the customers.
8. Every individual should be encouraged to do insurance planning. Life Insurance
cover should be taken when young and the person is able to service the
premiums. The amount of coverage depends on the requirements.
59
KOTAK AGGRESSIVE GROWTH FUND
60
KOTAK DYNAMIC FLOOR FUND
61
KOTAK DYNAMIC GROWTH FUND
62
KOTAK GUARANTEED GROWTH FUND
63
KOTAK DYNAMIC BOND FUND
KOTAK GUARANTEED BOND FUND
64
QUESTIONNAIRE ON ULIP (Unit Linked Insurance Plan)
Questionnaire No.
Sir/Madam,
This research project is a part of our curriculum. This is a general study of
Insurance Plans especially ULIP & thus we seek to know only your general views about
insurance companies. This is not specific to any particular company.
Please grade the following questions on the given 1 to 5 scale.
Features preferred during purchase of ULIP.
(1 – Not required at all; 5 – Very essential)
Please rate the factors in the empty cells.
Sr.
No.
Factors
1 Return on Investment
1 2 3 4 5
2 Policy Features
1 2 3 4 5
3 Investment Risk
1 2 3 4 5
4 Length of Investment
1 2 3 4 5
5 Tax Savings
1 2 3 4 5
65
6 Forced Savings
1 2 3 4 5
7 Brand Equity of the company
1 2 3 4 5
8 Financial Health (Company)
1 2 3 4 5
9 Core competency of the company in that sector.
1 2 3 4 5
10 Interpersonal Skills (Sales Staff)
1 2 3 4 5
11 Influence of Relatives/Friends in investment decision
making 1 2 3 4 5
12 Post Sales Services support.
1 2 3 4 5
13 Comparison with other Financial product (eg. Mutual
Funds) 1 2 3 4 5
When you think of investment in Insurance, which company name immediately
creeps in your mind? Rank in the order of preference.
(*: From 1 to 5; 1 is most preferred & 5 is least preferred)
Sr. No. Company Rank*
1 HDFC Life Insurance
2 ICICI Prudential
3 KOTAK Life Insurance
4 LIC
5 OTHERS
66
 While investing in an insurance policy whether the company is local or
multinational affects your decision & Why?
.
Thank You for your cooperation & we assure you complete confidentiality
of the information you have so kindly, sincerely & patiently shared with us.
67
QUESTIONNAIRE
We are conducting a survey on the Unit Linked Insurance Plan (ULIP). We request the
Respondents to provide their valuable views on the same by answering to this Questionnaire
.The information provided by you will be used solely for Academic purpose and to study the
present Market Potential of ULIP.
NAME: PLACE:
AGE:
a) 15-20 yrs b) 21-30 yrs
c) 31- 40 yrs d) 41-50 yrs
e) >50 yrs
GENDER:
a) Male b) Female
OCCUPATION:
a) Government Service b) Private Service
c) Business d) Student
e) Others
ANNUAL INCOME:
a) Up to 2lacs b) Between 2-5 lacs
c) 5-7 lacs d) 7-10 lacs
e) Above 10 lacs
1. Are you aware about Unit Linked Insurance Plan (ULIP)?
a) Yes b) No
2. Have you invested in the ULIP of any company; (i) if yes then please tick the following?
68
a) ICICI Prudential life insurance b) HDFC Standard Life
c) Bajaj Allianz Life Insurance d) Kotak Life Insurance
e) Any other (please specify)
(ii) If No, then would you like to invest in ULIP?
a) Yes b) No
3. What is the reason for investment in the ULIP?
a) Child Education b) Child Marriage
c) Pension d) Income Growth
e) Tax Rebate f) 2 in 1 benefits
4. What is your time horizon when investing in ULIP?
a) Up to 3 yrs b) Between 4-7 yrs
c) 7-10 yrs d) 10-15 yrs
e) Over 15 yrs
5. When investing in a ULIP, what would be your preference?
a) Low Risk, Low Gain b) Moderate Risk, Moderate Gain
c) High Risk, High Gain d) No Risk
69
REFERENCES
Books:
1. Churchill & Brown; Basic Marketing Research;Thomas Publications,5th
edition
2. Paul Hague, Nick Hague and Carol-Ann Morgan; Market Research in Practice; Kogan
Page limited,1st
South Asian edition 2004.
3. Harper W.Boyd, Jr. Ralph Westfall, Stanley F. Stasch; Marketing Research; All India
Traveller Book Seller, 7th
edition.
4. William O. Bearden, Richard G. Netemeyer, Mary F. Mobley; Handbook of Marketing
Skills; SAGE Publications.
5. “Malhotra Naresh (2002), Marketing Research”, Prentice Hall of India.
6. “Kotler Philip(2004),Marketing Management”
Websites:
 www.kotakdirect.in
 http://www.thehindubusinessline.com/2005/07/04/stories/2005070401261200.htm
 www.wikipedia.org
 http://www.thehindubusinessline.com/2004/09/14/stories/2004091400100900.htm
 www.mouthshut.com
 www.financeindiamart.com
 www.businesstoday.com
 www.howstuffworks.com
 www.google.com
 www.icici.com
 www.kotak.com
 www.hdfcbank.com
Personnel:
1 Mr. Dipanjan Hore
2 Mr. Ajay Narang
70

Kotak ulip-plans-summer-internship-project

  • 1.
    A REPORT ON ANALYSIS OFCONSUMERINVESTMENT BUYING BEHAVIOR AND INNOVATION IN INSURANCE IN PRESENT SCENARIO BY CHANI RAJ 15TH MAY 2009
  • 2.
    2 CERTIFICATE This is tocertify that the project entitled, “Analysis of consumer investment buying behavior and market potential Of ULIPs in the NCR Region”, submitted in partial fulfillment of the degree of Master of Business Administration (MBA) as per requirement, is based on original project study, conducted by Chani Raj (Enroll. No. 07BS 1073), under my guidance and supervision. Place: Gurgaon Prof. Vikram Sharma Date: May 15,2009 ICFAI Business School
  • 3.
    3 ACKNOWLEDGEMENT I take thisopportunity to express my deep sense of gratitude to all those who have contributed significantly by sharing their knowledge and experience in the completion of this project work. I am greatly obliged to Dr. O.P.Gupta, Director, ICFAI Business School-Gurgaon, for providing me the right kind of opportunity and facilities to complete this venture. My first word of gratitude is due to Mr. Dipanjan Hore, Sales Manager-Kotak Direct, my corporate guide, for his kind help and support and for his valuable guidance throughout the project. I am thankful to him for providing me with necessary insights and helping me out at every single step. My heartfelt thanks to our respected Faculty Guide namely Prof. Vikram Sharma. Without his continuous help the project would not have been materialized in the present form. His valuable suggestions helped me at every step. Finally, I would also like to thank all my dear friends for their kind cooperation, advice and encouragement during the long and arduous task of preparing this report and carrying out the project. At last but not the least, who are always at the top of my heart, my dear family members whose blessings, inspiration and encouragement have resulted in the successful completion of this project. Date: 15 May,2009 Chani Raj
  • 4.
    4 EXECUTIVE SUMMARY I ,ChaniRaj ,enrollment no.7 BS1073, am a student of ICFAI Business School-Gurgaon. I was given the opportunity to pursue my internship in KOTAK DIRECT for a period of fourteen weeks. My project is titled Analysis of consumer investment buying behavior and innovation in insurance in present scenario. The basic project objectives are as follows:  To study consumer investment behavior  To study brand awareness of Kotak  Comparison of ULIPs.  To discuss various new avenues in insurance and find the Market potential of ULIP in NCR regions which was divided into four regions viz: Delhi, Gurgaon, Noida, and Greater Noida. As a part of my project I was required to carry out two surveys. The following vital conclusions were derived:  Trust needs to be developed among the customers both as far as the ULIP as a product is concerned  Some respondents despite of knowing about ULIP were hesitant to talk on it because they were not too confident about their knowledge. This very fact completely declines the concept of providing switches as a lucrative feature in ULIP (which is done by most of the companies). The reason is that very rarely people have the ability or time to use these features.  Awareness was missing specifically in Greater Noida and Noida in comparison to Delhi. Important Recommendations that were suggested are:  Building trust by providing the customers with adequate knowledge about the company and then the product.  Enhancing the level of awareness in terms of the company, their Partners and then the product and special emphasis among the female chunk of the population.  Adequate advertisement via appropriate media should be done by the various companies as is done in the case of mutual Funds.
  • 5.
    5 INTRODUCTION TO INSURANCE HISTORYOF INSURANCE I’m sure we’ve all heard of the word, and have an idea of how it works. Is it a great thing? Is it something concrete or abstract? It depends on the context of the situation. A quick, simple definition of insurance could be as follows: Reimbursement in a situation of loss. Usually, someone decides that insurance is needed. In order for the concept of insurance to arise, a prepayment of some type is required. In the case of typical, everyday general auto, health and life insurance, for example, the pre payment is in the form of a premium. Prior to the eve of the year 2000, thousands of people flocked to the stores, stocking up on numerous supplies. They feared that something catastrophic was going to take place once the clock struck midnight, and if so, they wanted to do prepare. Isn’t this a form of insurance? Sure in its basic definition. The supplies they purchased would act as reimbursement in the case of loss. Early insurance goes back to the Egyptian times. It was known that around 3000 BC, Chinese merchants dispersed their shipments among several vessels to avoid the possibility of damage or loss. There are some insurance companies around today in the United States that provided insurance back in the mid 1700’s, as well as some that provided relief to banks during the 1930’s and the Great Depression. Today, there is insurance for any aspects of daily living: Business, Auto, Health, Life and Travel. Each of those categories includes sub-categories, branching off into numerous divisions. From the beginning human societies sought ways to soften the shocks of existence. Our ancestors were very much aware that no individual could go it alone, that only by pooling the resources of the many could the unfortunate few be helped. This simple notion of mutuality persists like a welcome footpath through the incredible tangle of human history. While empires have risen and collapsed, through wars, famines and pestilence, during the ebb and flow of struggling generations, the idea of insurance as “the victory of human thought over the rude violence of life” Even as human society emerged from the darkness of unrecorded time, we see it at once. In ancient Babylonia, where from the confluence of two rivers, enterprising merchants sent caravans and ships to trade with all parts of the known world: with Egypt, Phoenicia, India and China.
  • 6.
    6 To reduce therisk of robbery, plunder and capture for ransom, the Babylonians devised a system of contracts in which the supplier of capital for a venture agreed to cancel the loan if the trader was robbed of his goods. The trader who borrowed the capital paid an extra amount for this protection (a premium) in addition to the usual interest. As for the lender, collecting these premiums from many traders made it possible for him to absorb the losses of the few. This arrangement proved to be more appealing and sensible than the earlier one of pledging not only the trader’s ships and other tangible property, but also his life (as a slave) and those of his family as well. Accordingly, the practice was sensibly legalized in the Code of Hammurab. These arrangements became well known to the Phoenicians and to the Greeks, Hindus we discover a comprehensive code of sea laws, including a principle of “jettison” or “general average.” It states that if it becomes necessary to throw goods overboard in order to lighten the ships, such sacrifice for the common benefit should be made good by a common contribution. The very word “insurance” is derived from the Latin word for “security.”
  • 7.
    7 WHY DO PEOPLEINVEST?? People invest in life insurance owing to a few key reasons, mainly  Insurance creates financial provisions for the deceased's dependants.  Insurance provides for the policyholder's old age after his earning power diminishes. After all, interest rates may fall and invested holdings may lose value and stop gaining dividends, but the value of an insurance policy once set, never reduces.  Insurance also provide a legally authorized way to reduce the incidence of Income Tax. With a view to promote savings and increase awareness regarding insurance, the government has provided certain benefits through the Income Tax Act for taxpayers if they choose to opt for life insurance policies. If you plan for your future in a prudent manner, you can maximize the returns on your insurance portfolio. Under Section 10(l0A) (iii) of the Income Tax Act, any payment received by way of commutations of pension out of the Jeevan Suraksha annuity plans is exempt from tax Under Section 10(10D), any sum received under a Life Insurance policy (not being a Key Man policy) is also exempt from taxation. But it is wise to remember that Pensions received from Annuity plans are not exempted from Income Tax. Section 80 CCC provides a deduction of up to Rs.10,000/- to an individual assessee for any amount paid or deposited to effect or keeping in force any annuity plan of LIC for receiving pension from the fund referred in sections 10 (23AAB). Presently LIC's Jeevan Suraksha plan is one such plan using such benefit.
  • 8.
    8 WHAT IS ANULIP (Unit Linked Insurance Plan)? A policy, which provides for life insurance where the policy value at any time varies according to the value of the underlying assets at the time. ULIP is life insurance solution that provides for the benefits of protection and flexibility in investment. The investment is denoted as units and is represented by the value that it has attained called as Net Asset Value (NAV). A unit-linked insurance plan provides both insurance and investment benefit. In unit-linked plans, the premiums paid are invested in funds offered by the company; the policyholder determines the appropriate ratio of investments into these funds. The funds are generally invested in equities, debt instruments, money market instruments, and government securities. The value of the policy is determined on any day by multiplying the number of units issued by the value of units on that day. The value of these units is called the Net Asset Value (NAV) and is normally published in newspapers on a daily basis. Unit- linked insurance products are risky because the premium money invested is subject to market risk. The funds do not offer a guaranteed or assured return. Insurance companies will only show you a projected return, which may or may not be achieved during the term of the policy. Are Ulips Similar To Mutual Funds? In structure, yes; in objective, no. Because of the high first-year charges, mutual funds are a better option if you have a five-year horizon. But if you have a long term investment horizon, then ULIPs have an edge. To explain this further a ULIP has high first-year charges towards acquisition (including agents’ commissions). As a result, they find it difficult to outperform mutual funds in the first five years. But in the long-term, ULIP managers have several advantages over mutual fund managers. Since policyholder premiums come at regular intervals, investments can be planned out more evenly. Mutual fund managers cannot take a similar long-term view because they have bulk investors who can move money in and out of schemes at short notice.
  • 9.
    9 ADVANTAGES OF UNIT-LINKEDPOLICIES:  A combination of protection and tax advantage, unit-linked policies dominate a huge chunk of the portfolio of the private insurers. The annual premium contributes over 70% to the premium income.  In the event of death during the life of the policy, the sum assured or value of the policy fund whichever is higher is paid to the nominees.  There is a lot of flexibility in these plans with falling interest rates. So an investor can adjust his risk profile according to his choice. The risk element is transferred to the investor and the insurance company enjoys the capital and solvency.  The client is aware of the "no guarantee" era and he plans his investment judiciously.  The client enjoys transparency, by way of returns on the equity markets simultaneously enjoying the benefits of life cover.  It's tax-free, unlike a mutual fund or any other investment, where the gains are taxed.  The client also has an option of restructuring his investment pattern which is a value addition to the original policy (i.e. top-ups)  Contrary to the traditional policies, the unit linked policies are more transparent, flexible and easy to understand. The customer has open options for investment and he is consciously aware of the ratio of his premium towards investment and life cover.
  • 10.
    10 COMPANY PROFILE KOTAK GROUPis one of the top most financial product service providers in India. It is one of India's leading financial conglomerates, offering complete financial solutions that encompass every sphere of life. From commercial banking, to stock broking, to mutual funds, to life insurance, to investment banking, the group caters to the financial needs of individuals and corporates. The group has a net worth of over Rs5,824 crores, employs around 20,000 people in its various businesses and has a distribution network of branches, franchisees, representative offices and satellite offices across 370 cities and towns in India and offices in New York, London, San Francisco, Dubai, Mauritius and Singapore. The group services around 4.4 million customer accounts. It comprises of following sub units which combines to form such a vast company and group of people. 1. Kotak Securities. 2. Kotak Insurance. 3. Kotak Mahindra bank. 4. Kotak Mutual funds. 5. Kotak Private equity. 6. Kotak Investment banking. 7. Kotak Reality funds. . The Kotak Mahindra Group was born in 1985 as Kotak Capital Management Finance Limited. This company was promoted by Uday Kotak, Sidney A. A. Pinto and Kotak & Company. Industrialists Harish Mahindra and Anand Mahindra took a stake in 1986, and that's when the company changed its name to Kotak Mahindra Finance Limited. Since then it's been a steady and confident journey to growth and success.
  • 11.
    11 KOTAK DIRECT KOTAK DIRECT(A Subsidiary of KOTAK SECURITIES) deals with ULIPs (Unit Linked Insurance Plans). It was started in 2007 with the Head office in Mumbai. The various branches of Kotak Direct are located throughout the country & new branches are opening up as well. Kotak Securities, a subsidiary of Kotak Mahindra Bank, is the stock-broking and distribution arm of the Kotak Mahindra Group. The institutional business division, which brings you AKSESS, primarily covers secondary market broking. It caters to the needs of foreign and Indian institutional investors in Indian equities (both local shares and GDRs). The division also has a comprehensive research cell with sectoral analysts covering all the major areas of the Indian economy. Kotak Securities Ltd. is one of the oldest and leading stock broking houses in India with a market Kotak Securities Ltd. has also been the largest in IPO distribution. Kotak Securities has 877 outlets servicing over 4, 30,000 customers and a coverage of 321 cities. Kotaksecurities.com, the online division of Kotak Securities Limited offers Internet Broking services and also online IPO and Mutual Fund Investments. Kotak Securities Limited has over Rs. 3300 crore of Assets Under Management (AUM) as of 31st March, 2008. The portfolio Management Services provide top class service, catering to the high end of the market. Portfolio Management from Kotak Securities comes as an answer to those who would like to grow exponentially on the crest of the stock market, with the backing of an expert.
  • 12.
    12 STRUCTUREOF KOTAK DIRECT VicePresident Zonal Head Area Head Territory Head Sales Manager Senior Relationship Manager Relationship Manager STRATEGIC LEVEL OR TOP LEVEL MIDDLE LEVEL OPERATIO NAL LEVEL TEAM of 10 TO 20 people
  • 13.
    13 SYSTEMATIC APPROACH OFTHE SALES TEAM Before going for PITCHING & PRESENTATIONS, the sales team need to follow the following process for systematic functioning. (Prepares pool of prospectivecustomers) (Prepares pool of prospective customers) (After talkingto prospective clients) (Study about the client& client’s needs) (Meet the client) (Info.about various plans) (Replyingto confusions & queries) (Persuadingthe client) AGENTS (RM’s & SRM’s) TELE CALLING Prospective Clients Appointment Fixed PRE APPROACH APPROACH PITCHING & PRESENTATION QUERY HANDLING FOLLOW UP CUSTOMER SUPPORT (Customer Call Centre)
  • 14.
    14 FUNCTIONS OF THEOPERATIONS TEAM If clientisconvinced&interested,the followingprocessneedstobe performedbythe OPERATION TEAMbefore the policyisdispatchedtothe policyholder. NO YES NO YES NO YES Completion of Forms & Documents Crosscheck at Branches Primary underwriting(Zonal Office) Form is Error Free fFrFreeFr ee Case is picked Error Free fFrFreeFree Secondary underwriting(Main Office) Form is Error Free fFrFreeFr ee Case logged in (Live Asia) Policy Dispatched to Clients Policy rejected
  • 15.
    15 POLICIES OF KOTAKDIRECT There are basically 3 policies dealt in KOTAK DIRECT  KOTAK SAFE INVESTMENT PLAN(KSIP)  KOTAK SMART ADVANTAGEPLAN(KSAP)  KOTAK HEADSTART FUTURE PROTECT Depending upon the needs & wants, clients have the option of choosing between any of these three plans which provides them with various benefits & growth options along with an Insurance cover.
  • 16.
    16 KOTAK SAFE INVESTMENTPLAN (KSIP) Kotak Safe Investment Plan is a Unit Linked Insurance Plan that combines the benefits of insurance and capital market returns into one. This plan from the stable of Kotak Life Insurance is a true reflection of the company’s essence: innovation that will benefit the investor. What makes investing in Kotak Life Insurance truly unique is that you enjoy a Guaranteed Maturity Value with varying degrees of equity exposure depending on your risk appetite. So if the market value of your units is higher, you reap the benefits with the peace of mind that whilst in a bear market your investment is under-pinned by the Guaranteed Maturity Value. And there is more, the returns are totally Tax free. KOTAK SMART ADVANTAGE (KSAP)  Guaranteed returns of unto 275% of your first year premium at maturity  Assured bonus additions at regular intervals during he policy term to enhance your fund value.  100% allocation of the premium from 2nd year onwards  Unique fund offering maximum opportunity for growth and choice for your investment needs  Maximum protection for your loved ones to choose from. KOTAK HEADSTART FUTURE PROJECT Every child is different. Each has their own set of dreams and aspirations. As a parent you would like to provide your child with all the building blocks that could develop his or her potential to the fullest. This could mean extra coaching or tuition for talented children, special training or equipment for natural athletes or professional training for born singers. Headstart Child Plans is a specially tailored, cost-effective plan, aims to give your children the financial means to pursue his or her dreams and live them.
  • 17.
    17 The Headstart Advantage: Triple Death Benefit : Sum received at death =( Sum assured + Fund value + Remaining premium)  Dynamic Floor Fund  Maximizes wealth while providing protection  Joint life option  Save for 2 children with one plan  Additional bonus units  Flexible Withdrawal Additional Benefits :  Term / Preferred Term Benefit: In the event of death during the term of this benefit, the beneficiary would receive an additional death benefit amount, which is over and above the sum assured. The maximum amount of benefit you can avail is equal to the basic sum assured. Where the Term Benefit cover applied for is more than Rs.10 lakhs, better rates may apply.  Accidental Death Benefit: This benefit provides an additional amount (over and above the sum assured) to the beneficiary in the event accidental death of the life insured. The maximum cover available under this benefit is equal to the basic sum assured (subject to a maximum of Rs.10 lacs).  Critical Illness Benefit: This benefit can be added to the basic life insurance plan to provide financial support in the event of medical emergencies. On the first occurrence of critical illness during the term of the plan, you would receive a portion of the sum assured to reduce your
  • 18.
    18 financial burden inthis emergency. The maximum Critical Illness Benefit that you can avail of is equal to half the basic sum assured (subject to a maximum of Rs.20 lacks).  Life Guardian Benefit: In case of the unfortunate death of the proposer, this benefit keeps the policy alive by waiving all future premiums on the policy.  Accidental Disability Guardian Benefit: In case the proposer is permanently disabled as a result of accident, this benefit keeps the policy alive by waiving all future premiums on the policy.
  • 19.
    19 COMPARISON BETWEEN VARIOUSPOLICIES: POLICIES FEATURES KSAP KSIP HEADSTART ENTRY AGE MIN: 0 Years MAX:65Years MIN:0Years MAX:65Years MIN:18 Years MAX:60Years MATURITY AGE MIN:18Years MAX:75Years MAX:75Years MIN:18Years MAX:70Years POLICY TERMS REGULAR:10/15 /20/25Years FOR MINOR:10Years or 18 lessentryage at lastbirthday whicheverishigher. MIN: 10Years or 18 minus age at entryforminors; whichever Is higher MAX: 30Years Min: Greaterof (10 Yrs or 18 lesschild’s presentage) Max: 25 Yrs.
  • 20.
    20 MINIMUMPREMIUM REGULAR PPT:Rs.15, 000 p.a. LIMITEDPPT: Rs 36,000p.a. REGULAR: Rs.18, 000 p.a. LIMITED PPT: Rs 50,000 p.a. REGULAR PPT:Rs.15, 000 p.a. LIMITED PPT: Rs 25,000 p.a for 4-10 Yrs Rs 50,000 p.a. for 3 Yrs BASIC SUM ASSURED MIN: 0.5 X (Policy term x annual premium.) MAX: Any multiple of premium, subject to underwriting HIGH COVER: Policy term x annual premium LOW COVER: Greater of(5x annual premium,0.5xpolicy term x annual premiums) MIN: 0.5 X (Policy term x annual premium.) MAX: Anymultiple of premium, subjectto underwriting
  • 21.
    21 RIDERS BENEFITS Critical IllnessBenefit PermanentDisability Benefit Accidental Disability GuardianBenefit: Premiumswaiver protectionon disability. Accidental Death Benefit PreferredTerm Benefit Life Guardian Benefit NO RIDERS BENEFITS Critical IllnessBenefit PermanentDisability Benefit Accidental Disability Guardian Benefit: Premiumswaiver protectionondisability. Accidental Death Benefit
  • 22.
    22 USP OF THEVARIOUS PLANS PLAN KSAP KSIP HEADSTART USP Upto 275 % return on first year premium at maturity & assured bonuses. Guaranteed Maturity Value for all type of investors. Triple Death Benefit & Dynamic Floor fund.
  • 23.
    23 COMPARISON OF CHARGES: POLICIES CHARGES KSAPKSIP HEADSTART PREMIUM ALLOCATION CHARGES Years <36000 >=36000 Years charges Years Allocation (15k to 25k) 2-5 6-10 11+ 2% 1% Nil Nil Nil Nil 1 >2 14% 3.5% 1 2 3 4-10 >11 68% 86% 93% 99% 100% POLICY ADMINISTRATION CHARGES Rs.65p.m.at commencementof the policy,inflatingby5%p.a. =<Rs.20000 -7% >20000-3.5% <Rs100000: flatfee of Rs.75 p.m.inyear 1and Rs 40 p.m.in year2 onwards. >Rs.100000: No charges
  • 24.
    24 FUND MANAGEMENT CHARGES Dynamicbondfund -1.2% Dynamicfloorfund- 1.75% Opportunitiesfund- 2% Guaranteed/dynam ic moneymarket fund Guaranteed/dynam ic giltfund Guaranteed/dynam ic bondfund Guaranteed/dynam ic floatingrate fund Guaranteed/dynam ic balancedfund Guaranteed/dynam ic growthfund Aggressive growth fund 0.6% 1% 1.2% 1.2% 1.3% 1.5% 1.6% Dynamic moneymarket fund Dynamicgilt fund Dynamicbond fund Dynamic floatingrate fund Dynamic balancedfund Dynamic growthfund Aggressive growthfund 0.6% 1% 1.2% 1.2% 1.3% 1.5% 1.6% SWITCHING CHARGES First four switches in a year are free. Rs. 500 will be charged for every additional switch. First four switches in a year are free. Rs. 500 will be charged for everyadditional switch. First four switches in a yearare free. Rs. 500 will be charged for every additional
  • 25.
    25 switch. MORTALITY CHARGES No mortality chargesin 1st year. From year 2nd onwards, the cost of life cover & will be levied by cancellation of units on a monthlybasis. Thus is the cost of life cover & will be levied by cancellation of units on a monthlybasis. Thus is the cost of life cover & will be levied by cancellation of units on a monthlybasis. Age (Yrs) 25 35 45 55 Mortality charges (Per’000) 1.54 1.83 3.57 9.04 PARTIAL WITHDRAWAL CHARGES Partial withdrawal not allowed in the first 3 years. From year 4th onwards, a part of the fund value can be withdrawn. No other expense charges for the 1st two withdrawals in the policy year. Additional expense of Rs. 500 per withdrawal for subsequentwithdrawals. Partial withdrawal not allowedinthe first3 years. Subsequently, (7-N) % is charged on each withdrawal, where N is the no. of year. Partial withdrawal not allowed in the first 3 years. Subsequently, (7-N) % is charged on each withdrawal, where N isthe no. of year.
  • 26.
    26 COMPARISON OF PLANS CHILDRENPLANS Children plan are those plans which are launched targeting young couples and who have a lot of dreams for their children, but may be their income will not allow them to fulfill their dreams after years down the line when their children actually want a adequate of lump sum with them for the purpose of higher education, professional qualification etc. As life is uncertain, these plans are launched keeping in mind that, whether parents will be their or not, children can fulfill their dreams. Some of these plans are a. Headstart future protect(Kotak Mahindra OM) b. Smart kid(ICICI prudential) c. Children’s Dream plan(Birla Sun Life) d. Child Gain( Bajaj Allianz) Assumptions while comparing children plans provided by various Insurers- 1. Growth rate is expected to be 20% through out the policy. 2. Other charges are considered with fund management charges and expected to be approximately equal. 3. Annual Premium is considered to be same for a better comparison, except Kotak OM and ICICI Pru, because these companies are charging different allocation charges for different levels. 4. All companies are assumed to be equally proficient; they can offer same levels of returns. 5. Fund management charges charged by various companies are different, but for a better comparison we are charging same level of charges. In long term fund management can make a lot of difference in returns, but it is not feasible from a customer’s point of view, because he may not be able to compare all the plans in the best way.
  • 27.
  • 28.
    28 From the abovetable, we can assume that Birla Sun life is providing maximum returns, but in the case of demise of proposer Kotak OM is the most beneficiary for family of proposer. FAMILY PLANs These plans are more focused on future protection and savings. As these plans are very different from children plans, because children plans are considered to be long term plans or most of the times considered for a fixed time period and some of the condition make it safe for Insurance companies to make it minimum exit period, but on the other hand Family Plans are more transaction based plans. Charges are more in case of family plans, in comparison to children plans. So it becomes more difficult for any Investor to decide which policy can give him maximum benefits. While comparing Family plans we are considering these charges as a base of comparison – I. Allocation charges II. Fund management charges III. Policy administration charges IV. Death benefits V. Growth rate-30%p.a. VI. Charges as fund management charges and mortality charges VII. Policy administration are considered as a part of allocation charges and adjusted as a part of allocation charges only.
  • 29.
  • 30.
    30 SURVEYS SURVEY 1 In orderto understand the behavior of customers towards ULIP’s and to determine the various factors which a consumer actually takes into account while buying a ULIP, a survey was done. We prepared a questionnaire consisiting of 13 factors which plays an important role in choosing a ULIP and asked the respondents to rate these factors on a scale of 1 to 5(1 being least important & 5 being most important). This questionnaire was not specific to any particular company and aimed at determining the most important factors from the consumer point of view. With the help of data thus obtained, a complete analysis was done and results were obtained. Sample Size: The sample size of the survey was 100. The respondents were ensured complete confidentiality of their opinion and view. Sample Population: Our sample population belonged to all the sections of the society i.e. higher income group, middle income group and lower income group. As a result of this, the data thus obtained was not confined to a particular section of the society and represented the view and opinion of all the classes of society in large.
  • 31.
    31 ANALYSIS OF SURVEY1 On the basis of the datas obtained, statistical methods were employed to determine the most important factors of the 13 factors which are most important from a consumer point of view before going for a ULIP. FACTORS QUESTIONNAIRENo. 1 2 3 4 5 6 7 8 9 10 11 12 13 1 4 3 5 3 5 3 3 3 4 2 4 3 5 2 5 4 3 3 2 1 3 5 5 5 3 4 5 3 5 4 5 4 4 3 4 5 4 4 4 5 4 4 5 4 1 5 5 5 3 4 5 5 4 3 4 5 5 5 5 3 5 3 4 4 3 4 3 1 5 6 5 4 2 3 5 1 4 5 5 5 4 4 5 7 4 5 4 5 5 1 3 4 2 1 1 4 4 8 1 5 3 2 5 4 3 5 2 4 3 5 4 9 5 5 2 2 5 5 5 5 4 5 1 2 4 10 4 5 4 5 5 1 3 4 3 1 1 2 4 11 5 5 5 4 2 1 5 5 5 5 1 5 5 12 5 5 5 5 1 1 5 5 5 5 5 5 5 13 5 5 5 5 1 1 5 5 5 5 1 5 5 14 4 2 1 2 3 1 1 2 1 4 3 5 2 15 5 4 2 3 5 1 4 5 5 5 4 4 5 16 5 4 3 3 5 3 3 3 3 5 4 3 4 17 5 3 1 2 5 1 3 5 5 5 3 3 5 18 5 5 3 5 5 2 3 5 3 2 3 3 4
  • 32.
    32 19 5 44 5 5 3 4 5 5 4 5 4 5 20 5 4 4 5 5 2 4 4 5 5 5 4 4 21 5 4 3 3 5 2 4 4 3 4 3 4 3 22 5 4 4 5 5 2 4 5 5 5 4 5 4 23 5 4 4 5 5 2 4 5 5 5 4 5 4 24 5 4 4 5 5 2 5 5 5 4 5 4 4 25 5 2 2 5 5 1 5 5 5 5 2 2 5 26 5 5 5 5 5 2 5 5 3 3 2 3 5 27 5 5 1 5 5 1 5 5 1 5 1 3 5 28 5 1 3 5 3 1 3 5 5 5 3 3 5 29 5 4 4 4 3 5 3 5 5 4 4 4 4 30 5 4 3 4 2 4 4 5 4 1 3 4 4 31 3 4 4 5 5 3 3 4 3 4 3 4 3 32 5 4 5 4 5 3 4 4 5 4 3 4 4 33 5 4 1 3 4 2 4 5 4 5 2 5 3 34 3 4 4 3 4 3 4 3 3 4 3 3 3 35 5 5 4 4 5 4 5 5 4 5 5 4 4 36 5 4 4 5 5 3 4 5 5 4 5 4 5 37 5 4 1 5 5 5 5 5 5 5 1 1 5 38 5 4 1 5 5 5 5 5 4 3 1 1 4 39 4 4 5 4 5 3 2 4 4 2 1 4 4 40 5 5 5 5 4 3 3 5 4 3 3 4 4 41 4 3 3 5 5 1 4 5 4 5 3 5 3 42 5 3 3 5 5 2 4 3 4 5 5 4 5 43 5 5 1 5 5 1 5 5 5 3 3 5 5 44 5 4 2 3 5 1 4 5 5 4 4 3 4 45 5 4 1 3 5 1 4 5 5 4 4 3 4 46 4 4 3 3 4 1 4 3 4 3 1 4 4 47 4 4 2 3 3 1 4 4 3 2 3 3 5 48 5 5 3 4 5 1 5 5 4 4 4 4 4
  • 33.
    33 49 5 51 3 4 1 5 5 3 5 5 3 4 50 5 4 4 5 5 2 5 5 4 5 5 2 5 51 5 4 3 4 4 3 4 5 3 3 3 5 5 52 5 4 2 3 4 1 5 5 4 4 3 3 5 53 5 1 4 2 3 2 3 5 4 3 2 4 5 54 5 4 1 3 4 1 3 4 4 5 1 5 5 55 5 5 5 4 5 3 5 4 4 5 4 3 3 56 5 4 3 4 5 2 5 5 2 4 2 4 4 57 5 4 3 4 5 3 5 5 3 5 3 2 5 58 5 4 3 4 5 1 4 3 4 5 2 3 5 59 4 4 3 3 5 3 4 4 3 4 1 4 4 60 5 5 3 4 5 2 4 4 5 3 2 4 5 61 4 3 2 2 4 2 4 5 3 3 3 4 5 62 5 5 2 3 3 2 5 5 4 4 5 4 5 63 5 4 4 4 4 2 4 5 3 2 4 4 5 64 5 4 1 3 4 2 3 5 4 4 2 4 4 65 5 4 3 4 5 1 2 5 4 3 3 5 4 66 5 4 4 4 4 1 4 5 5 5 4 3 4 67 5 4 5 3 5 2 5 5 5 2 4 3 5 68 5 4 2 4 4 2 4 5 4 2 3 4 5 69 5 5 4 5 5 5 5 5 3 5 3 2 5 70 5 5 3 3 3 2 3 5 4 3 4 4 5 71 5 5 4 3 4 3 4 5 3 4 2 4 5 72 5 5 3 4 5 1 2 4 5 5 5 3 5 73 4 4 2 3 3 1 2 4 4 2 1 5 5 74 4 5 4 5 5 3 5 3 4 5 1 2 5 75 5 4 5 4 5 4 5 5 4 4 2 3 3 76 4 5 2 3 4 2 4 4 4 3 2 4 4 77 5 4 4 4 4 1 4 3 4 4 3 4 3 78 4 4 2 2 3 1 4 5 4 2 1 3 4
  • 34.
    34 79 5 53 4 5 2 5 4 4 4 4 5 5 80 5 4 3 3 4 1 3 5 4 3 3 4 5 81 5 4 3 4 4 3 4 5 4 4 3 4 5 82 5 4 1 3 3 2 3 5 5 5 2 3 4 83 5 4 4 3 4 2 4 5 5 5 4 4 3 84 4 4 3 2 3 1 2 3 4 4 1 4 4 85 5 4 3 4 5 1 4 5 3 3 2 4 4 86 5 5 3 3 4 3 5 4 4 4 3 4 4 87 5 3 2 3 3 2 3 5 5 3 3 4 4 88 5 4 3 2 3 3 3 5 4 4 4 3 4 89 5 5 4 5 5 1 4 5 3 5 5 3 4 90 4 4 3 2 3 2 2 5 3 2 1 2 5 91 5 4 3 3 2 1 2 5 3 4 2 5 4 92 5 4 3 4 5 1 5 4 4 4 2 4 5 93 5 5 2 3 5 3 5 5 4 5 3 4 4 94 5 3 4 2 4 2 5 3 4 3 3 2 3 95 4 5 5 4 5 4 4 5 5 4 4 3 5 96 5 5 4 3 4 3 3 3 4 3 3 2 4 97 4 4 3 4 4 2 4 4 4 4 1 5 4 98 5 4 2 3 3 2 4 4 3 2 3 3 4 99 5 4 2 4 4 1 3 3 5 1 1 4 5 100 5 5 2 4 5 1 4 5 4 4 2 4 5 SUM 474 415 308 372 425 212 389 451 397 384 291 363 434 AVERAGE 4.74 4.15 3.08 3.72 4.25 2.12 3.89 4.51 3.97 3.84 2.91 3.63 4.34 MEDIAN 5 4 3 3 5 2 4 5 4 4 3 4 4 MODE 5 4 3 3 5 1 4 5 4 5 3 4 5
  • 35.
    35 S. D. 0.59662350.796 1.228 0.986 0.99 1.16 0.94 0.75 0.915 1.143 1.272 0.991 0.699 VARIANCE 0.3559596 0.634 1.509 0.971 0.98 1.34 0.89 0.56 0.837 1.307 1.618 0.983 0.489
  • 36.
    36 On the basisof survey done, the following results were obtained: The 5 most important factors while buying an insurance plan especially ULIP’s are as follows: Sr. No. FACTOR AVER- AGE MEDI- AN MODE S.D. VARIANCE 1 Return On Investment 4.74 5 5 0.59662 0.3559596 2 Financial Health (Company) 4.51 5 5 0.74529 0.55545 3 Comparison with Financial Products 4.34 4 5 0.69949 0.48929 4 Tax Saving 4.25 5 5 0.98857 0.97727 5 Policy Features 4.15 4 4 0.79614 0.63384
  • 37.
    37 CONCLUSIONS FROM SURVEY1  Returns on Investment & Financial Health of the company are the 2 most important factors while buying an INSURANCE PLAN.  Return on Investment gets an average of 4.74 (on a scale of 5) with both median & mode being 5. S.D & Variance are 0.56 & 0.36 respectively which are quite less & shows high degree of similarity in the views of the people surveyed, on the importance of this factor.  Financial Health of the company gets an average of 4.51 (on a scale of 5) with both mean & median being 5. S.D & Variance are 0.75 & 0.56 respectively which also show quite a high degree of similarity in the views but comparatively lesser than RETURN ON INVESTMENT Factor.  Comparison with Financial Products, Tax Saving & Policy Features are also very important factors & plays a very important role in the purchase of an Insurance Policy.  The above 5 factors are the most important ones which affect the purchase of an Insurance Policy.  An Insurance company needs to pay a lot of attention on these factors before developing a policy as they play utmost importance in the purchase of an Insurance Policy
  • 38.
    38 SURVEY 2 In orderto understand the market potential of ULIPs in the NCR region, we prepared a questionnaire asking demographic questions such as name age, sex, occupation etc. This questionnaire was not specific to any particular company and aimed at determining if  There is any relation between age and preference for ulips  Income and preference for ulips  Occupation and income for ulips . With the help of data thus obtained, a complete analysis was done and results were obtained. Sample Size: The sample size of the survey was 280. The respondents were ensured complete confidentiality of their opinion and view. Sample Population: Our sample population belonged to the NCR region namely Delhi, Gurgaon,Noida and Greater Noida.
  • 39.
    39 MARKET PROFILE-DELHI BRIEF DEMOGRAPHYOF THE CITY PARAMETERS UNIT DESCRIPTION Population Lac./Crores 15,412,000 Area Sq km 1,483 sq km 2 Literacy Rate % 81.82 % Literacy Rate - Male % 83.63% Literacy Rate - Female % 60.28% General Characteristics of the Markets  Delhi is a densely populated medium sized city  Has a good youth population by virtue of the presence of several industries and other offices.  But there are only a few mid-sized markets and only few potential outlets  The markets are modern and developed.  There is sufficient awareness among consumers regarding new innovations in the field of commerce and industry.  Purchasing power of the territory is also good  The markets are small but moderately good.
  • 40.
    40 MARKET PROFILE-GURGAON BRIEF DEMOGRAPHYOF THE CITY PARAMETERS UNIT DESCRIPTION Geographical Area Sq. Km. 220 Population Lac.& Crore 5,73,542 Population Density Per Sq. Km. 331 Literacy Rate % 77 % Population Literate. General Characteristics of the Markets Gurgaon is a huge market in terms of size and has around 25 market places  Few markets are pro middle class and few exclusively cater to the elite class  This city is an ideal combination of traditional culture and modernization  It has got a high purchasing power  Youth and old age person are found more in this city.  Mostly all the call centres of big MNCs are in this city.
  • 41.
    41 MARKET PROFILE-NOIDA BRIEF DEMOGRAPHYOF THE CITY PARAMETERS UNIT DESCRIPTION Population Lac./Crores 293,908 Area Sq km 203.16sq km 2 Literacy Rate % 68 % Literacy Rate - Male % 74% Literacy Rate - Female % 61% General Characteristics of the Markets  The city makes for a good market place but the mostly there are small, crowded, traditional markets  There are many offices and many of the persons are working in these offices so this city has good potential for the product placement.  The persons here are much aware about the ULIPs than any other city.  But there are only a few mid-sized markets  The city and its consumers are growing up because of the growing industry.
  • 42.
    42 MARKET PROFILE-GREATER NOIDA BRIEFDEMOGRAPHY OF THE CITY PARAMETERS UNIT DESCRIPTION Population Lac./Crores 1,73,542 Area Sq km 173.16sq km 2 Literacy Rate % 68 % Literacy Rate - Male % 74% Literacy Rate - Female % 61% General Characteristics of the Markets  There are many offices and many of the persons are working in these offices so this city has good potential for the product placement.  The persons here are much aware about the ULIPs than any other city.  But there are only a few mid-sized markets  The city and its consumers are growing up because of the growing industry.
  • 43.
    43 ANALYSIS AND CONCLUSIONSOF SURVEY 2 ESTIMATIONOF MARKET POTENTIALUSING Z-TEST In order to estimate the population proportion who were interested in ULIP I am using Z-test and during this I have taken a confidence level of 95% to determine the population proportion. I have taken an assumption in this also because it was very difficult for me to take the original data from the new census report i.e. many of the income information is included in that report and also the population proportion which I am calculating is for the whole of population but our sample starts from 20 years so these calculations are according to whole population. P = Population Proportion p^= Sample Proportion=%age who are interested q^= (1-p^) n= Size of Sample Confidence Level =95% Z at 95% = 1.96 By Using the Formula for Z-Test i.e. DELHI p^ =%age who are interested =60/70=8 q^ = 15 Z= 1.96 P = 85 ±1.96 70 1585  P=85±1.96 x 4.26 P=85±8.37 P= {76.63%, 93.37 %} Therefore ULIP can be found popular among 76.63 % to 93.37% of population above 21 years of age and above 2 lacs income group in Delhi P = p^ ± Z n qp ^^
  • 44.
    44 GURGAON p^ =%age whoare interested = 55/70=78 q^ = 22 Z= 1.96 P = 78 ±1.96 70 2278  P=78±1.96 x 4.95 P=78±9.70 P= {68.30 %, 87.70%} Therefore ULIP can be found popular among 68.30 %to 87.70%of population above 21 years of age and above 2 lacs income group in Gurgaon. NOIDA p^ =%age who are interested = 52/70=74 q^ = 26 Z= 1.96 P = 74 ±1.96 70 2674  P=74±1.96 x 5.24 P=74±10.27 P= {63.63 %, 84.27%} Therefore the market potential for the region of Noida ranges from 63.63 %, to 84.27%
  • 45.
    45 GREATER NOIDA p^ =80 q^ = 20 Z= 1.96 P = 80 ±1.96 70 2080  P=80±1.96 x 4.78 P=80±9.37 P= {70.63 %, 89.37%} Therefore ULIP can be found popular among 70.63% to 89.37% of population above 21 years of age and above 2 lacs income group in Greater Noida.
  • 46.
    46 ESTIMATION OF MARKETPOTENTIAL USING CHI-SQUARE TEST We have segregated the NCR region into four parts namely; Noida, Gurgaon, Greater Noida and Delhi respectively. The table below represents the response of the people in the various regions. Sample response concerning ULIP preference: Noida Gurgaon Greater Noida Delhi Total Number who prefer to have ULIP 52 55 56 60 223 Number who do not prefer to have ULIP 18 15 14 10 57 Total number sampled in each region 70 70 70 70 280 Suppose we find out the proportion of people who prefer to have ULIP: Pn  Proportion in Noida who prefer ULIP Pg  Proportion in Gurgaon who prefer ULIP Pu  Proportion in Greater Noida who prefer ULIP Pd  Proportion in Delhi who prefer ULIP Let: Ho: Pn= Pg=Pu=Pd  Null hypothesis H1: Pn, Pg, Pu and Pd are not all equal  Alternate Hypothesis Combined proportion who prefer ULIP = 223/280 = 0.8
  • 47.
    47 Proportion of peoplewho are interested in ULIP in each of the four regions: Noida Gurgaon Greater Noida Delhi Total number sampled 70 70 70 70 Estimated proportion who prefer ULIP 0.8 0.8 0.8 0.8 Number expected to have ULIP 56 56 56 56 Total number sampled 70 70 70 70 Estimated proportion not preferring ULIP 0.2 0.2 0.2 0.2 Number expected not to buy ULIP 14 14 14 14
  • 48.
    48 Comparison of expectedand observed frequencies of Sampled Data: Noida Gurgaon Greater Noida Delhi Frequency preferring to invest in ULIP Observed Frequency 52 55 56 60 Expected Frequency 56 56 56 56 Frequency preferring not to invest in ULIP Observed Frequency 18 15 14 10 Expected Frequency 14 14 14 14 The Chi-Square Statistic: fo fe fo-fe (fo-fe)^2 (fo-fe)^2)/fe 52 56 -4 16 0.28 55 56 -1 1 0.01 56 56 0 0 0 60 56 4 16 0.28 18 14 4 16 1.14 15 14 1 1 0.07 14 14 0 0 0 10 14 -4 16 1.14 Total= 2.92 As the value at 3 degrees of freedom and 95% confidence interval is 0.352 which is much less than the calculated value that is 2.92. Thus, our Null hypothesis is rejected that is the proportion of people interested in investing in ULIP is not the same for all the four regions. Dependence of Age and Preference:
  • 49.
    49 If we tryto find out that if there is any relation between age and preference for ULIP, we find the tabulated data as follows: Crosstabs: Null Hypothesis: There is no association between age and preference of ULIP. Alternative Hypothesis: There is association between age and preference of ULIP. Case Processing Summary Valid Missing Total N Percent N Percent N Percent Age * Preference 280 100.0% 0 .0% 280 100.0% Age group categories are:- a) 21-30 yrs b) 31-40 yrs c) 41-50 yrs d) >50 yrs
  • 50.
    50 Age * PreferenceCross tabulation Count Yes/no Total Yes No >50/21-30/31-40/41-50 21-30 102 25 127 31-40 59 18 77 41-40 27 14 41 >50 34 1 35 Total 222 58 280 In the above table we are studying the cross tabulations between age and preference either to go for ULIP or not. Chi-Square Tests Suppose we find out the proportion of people who prefer to have ULIP: Pa  Proportion in age group 21-30 who prefer ULIP Pb  Proportion in age group 31-40 who prefer ULIP Pc  Proportion in age group 41-50 who prefer ULIP Pe  Proportion in age group >50 who prefer ULIP Total proportion of interested people = 224/280= 0.8 Age group 21-30 31-40 41-50 >50 Total number sampled 127 77 41 35 Estimated proportion who prefer ULIP 0.8 0.8 0.8 0.8
  • 51.
    51 Number expected to haveULIP 102 62 33 28 Total number sampled 127 77 41 35 Estimated proportion not preferring ULIP 0.2 0.2 0.2 0.2 Number expected not to buy ULIP 25 15 8 7 Fo Fe fo-fe (fo-fe)^2 (fo-fe)^2)/fe 102 102 0 0 0 59 62 -3 9 0.14 27 33 -6 36 1.09 34 28 6 36 1.28 25 25 0 0 0 18 15 3 9 0.6 14 8 6 36 4.5 7 7 0 0 0 Chi cal = 7.61 As the value at 3 degrees of freedom and 95% confidence interval is 0.352 which is much less than the calculated value that is 7.61. Thus, our Null hypothesis is rejected and we can conclude that the preference of investment in ULIP and age group are not independent.
  • 52.
    52 Dependence of Incomeand Preference: If we try to find out that if there is any relation between income and preference to invest in ULIP, we find the tabulated data as follows: Crosstabs Null Hypothesis: There is no association between income and preference. Alternative Hypothesis: There is association between income and preference. Valid Missing Total N Percent N Percent N Percent Income * Preference 276 98.6% 4 1.4% 280 100.0% Income* Preference Cross tabulation Count Yes/No Total Yes No Upto 2 Lacs/2-5 Lacs/5-7 Lacs/7-10 Lacs Upto 2 Lacs 55 10 65 2-5 Lacs 97 22 119 5-7 Lacs 47 12 59 7-10 Lacs 17 8 25 > 10 lacs 6 2 8 Total 223 53 276
  • 53.
    53 Chi-Square Tests Suppose wefind out the proportion of people who prefer to have ULIP: Pa  Proportion in income group (upto 2 lacs) who prefer ULIP Pb  Proportion in income group (2-5 lacs) who prefer ULIP Pg  Proportion in income group (5-7 lacs) who prefer ULIP Pc  Proportion in income group (7-10 lacs) who prefer ULIP Pe  Proportion in income group (>10 lacs) who prefer ULIP Total proportion of interested people = 223/276= 0.8 Income group Upto 2 lacs 2-5 lacs 5-7 lacs 7-10 lacs Above 10 lacs Total number sampled 65 119 59 25 8 Estimated proportion who prefer ULIP 0.8 0.8 0.8 0.8 0.8 Number expected to have ULIP 52 95 47 20 6 Total number sampled 65 119 59 25 8 Estimated proportion not preferring ULIP 0.2 0.2 0.2 0.2 0.2 Number expected not to buy ULIP 13 23 12 5 2
  • 54.
    54 Fo fe fo-fe(fo-fe)^2 (fo-fe)^2)/fe 55 52 3 9 .173 97 95 2 4 0.04 47 47 0 0 0 17 20 -3 9 0.52 6 6 0 0 0 10 13 -3 9 0.69 22 23 -1 1 .043 12 12 0 0 0 8 5 3 9 1.8 2 2 0 0 0 Chi cal =3.26 As the value at 4 degrees of freedom and 95% confidence interval is 0.711 which is much less than the calculated value that is 3.26. Thus, our Null hypothesis is rejected and we can conclude that the preference of investment in ULIP and income level of the customers is not independent.
  • 55.
    55 Dependence of Occupationand Preference: If we try to find out that if there is any relation between occupation and preference to invest in ULIP, we find the tabulated data as follows: Crosstabs Null Hypothesis: There is no association between occupation and preference. Alternative Hypothesis: There is association between occupation and preference. Valid Missing Total N Percent N Percent N Percent Occupation* Preference 280 100.0% 0 .0% 280 100.0% Occupation* Preference Crosstabulation Count Yes/No Total Yes No Govt Service/Student/Others/Pvt Service/Business Govt Service 24 4 28 Student 13 1 14 Others 24 6 30 Pvt Service 107 39 143 Business 56 9 65 Total 224 56 280
  • 56.
    56 In the abovetables we have shown crosstabs between occupation and preference We have taken the categories of a) Government service b) Private Service c) Student d) business e) others Chi-Square Tests Suppose we find out the proportion of people who prefer to have ULIP: Pa  Proportion in occupation group (Govt service) who prefer ULIP Pb  Proportion in occupation group (private service) who prefer ULIP Pg  Proportion in occupation group (student) who prefer ULIP Pc  Proportion in occupation group (business) who prefer ULIP Pe  Proportion in occupation group (others) who prefer ULIP Total proportion of interested people = 224/280= 0.8 Occupation Govt service Private service Student Business Others Total number sampled 28 14 30 143 65 Estimated proportion who prefer ULIP 0.8 0.8 0.8 0.8 0.8 Number expected to have ULIP 22 11 24 114 52 Total number sampled 28 14 30 143 65 Estimated proportion not preferring ULIP 0.2 0.2 0.2 0.2 0.2 Number expected not to buy ULIP 6 3 6 29 13
  • 57.
    57 Fo fe fo-fe(fo-fe)^2 (fo-fe)^2)/fe 24 22 2 4 .18 13 11 2 4 .36 24 24 0 0 0 107 114 -7 49 .42 56 52 4 16 .30 4 6 -2 4 .67 1 3 -2 4 1.3 6 6 0 0 0 39 29 0 0 0 9 13 -4 16 1.23 Chi cal = 4.46 As the value at 4 degrees of freedom and 95% confidence interval is 0.711 which is much less than the calculated value that is 4.46. Thus, our Null hypothesis is rejected and we can conclude that the preference of investment in ULIP and occupation of the customers are not independent. HENCE, WE GET AN OVERVIEW THAT THE PREFERENCE OF INVESTMENT DIFFERS AND IS SIGNIFICANTLY DEPENDENT ON AGE-GROUP, INCOME, AND OCCUPATION OF THE CUSTOMERS.
  • 58.
    58 RECOMMENDATIONS 1. Building trustby providing the customers with adequate knowledge about the company and then the product. 2. The private players should try to establish Brand awareness and credibility especially among the senior customers so as to divert their interest from the clean sweep made by LIC and UTI. 3. The companies should target more of female consumers as they have money to invest but are completely unaware about the options available to them and ULIP should be made to look more attractive to them. 4. Adequate advertisement via appropriate media should be done by the various companies as is done in the case of mutual Funds. 5. Customers are not aware about the ULIP being offered by their own banks.So, proper counters should be there to facilitate customer awareness. 6. Certain discount charges should be made available because of the severe competition within the private players as well as the biggest threat posed by LIC and SBI. 7. ULIP is a highly untapped market and here the right strategies and hitting the bulls eye by propagating the most sought after benefit among the customers will attract most of the customers. 8. Every individual should be encouraged to do insurance planning. Life Insurance cover should be taken when young and the person is able to service the premiums. The amount of coverage depends on the requirements.
  • 59.
  • 60.
  • 61.
  • 62.
  • 63.
    63 KOTAK DYNAMIC BONDFUND KOTAK GUARANTEED BOND FUND
  • 64.
    64 QUESTIONNAIRE ON ULIP(Unit Linked Insurance Plan) Questionnaire No. Sir/Madam, This research project is a part of our curriculum. This is a general study of Insurance Plans especially ULIP & thus we seek to know only your general views about insurance companies. This is not specific to any particular company. Please grade the following questions on the given 1 to 5 scale. Features preferred during purchase of ULIP. (1 – Not required at all; 5 – Very essential) Please rate the factors in the empty cells. Sr. No. Factors 1 Return on Investment 1 2 3 4 5 2 Policy Features 1 2 3 4 5 3 Investment Risk 1 2 3 4 5 4 Length of Investment 1 2 3 4 5 5 Tax Savings 1 2 3 4 5
  • 65.
    65 6 Forced Savings 12 3 4 5 7 Brand Equity of the company 1 2 3 4 5 8 Financial Health (Company) 1 2 3 4 5 9 Core competency of the company in that sector. 1 2 3 4 5 10 Interpersonal Skills (Sales Staff) 1 2 3 4 5 11 Influence of Relatives/Friends in investment decision making 1 2 3 4 5 12 Post Sales Services support. 1 2 3 4 5 13 Comparison with other Financial product (eg. Mutual Funds) 1 2 3 4 5 When you think of investment in Insurance, which company name immediately creeps in your mind? Rank in the order of preference. (*: From 1 to 5; 1 is most preferred & 5 is least preferred) Sr. No. Company Rank* 1 HDFC Life Insurance 2 ICICI Prudential 3 KOTAK Life Insurance 4 LIC 5 OTHERS
  • 66.
    66  While investingin an insurance policy whether the company is local or multinational affects your decision & Why? . Thank You for your cooperation & we assure you complete confidentiality of the information you have so kindly, sincerely & patiently shared with us.
  • 67.
    67 QUESTIONNAIRE We are conductinga survey on the Unit Linked Insurance Plan (ULIP). We request the Respondents to provide their valuable views on the same by answering to this Questionnaire .The information provided by you will be used solely for Academic purpose and to study the present Market Potential of ULIP. NAME: PLACE: AGE: a) 15-20 yrs b) 21-30 yrs c) 31- 40 yrs d) 41-50 yrs e) >50 yrs GENDER: a) Male b) Female OCCUPATION: a) Government Service b) Private Service c) Business d) Student e) Others ANNUAL INCOME: a) Up to 2lacs b) Between 2-5 lacs c) 5-7 lacs d) 7-10 lacs e) Above 10 lacs 1. Are you aware about Unit Linked Insurance Plan (ULIP)? a) Yes b) No 2. Have you invested in the ULIP of any company; (i) if yes then please tick the following?
  • 68.
    68 a) ICICI Prudentiallife insurance b) HDFC Standard Life c) Bajaj Allianz Life Insurance d) Kotak Life Insurance e) Any other (please specify) (ii) If No, then would you like to invest in ULIP? a) Yes b) No 3. What is the reason for investment in the ULIP? a) Child Education b) Child Marriage c) Pension d) Income Growth e) Tax Rebate f) 2 in 1 benefits 4. What is your time horizon when investing in ULIP? a) Up to 3 yrs b) Between 4-7 yrs c) 7-10 yrs d) 10-15 yrs e) Over 15 yrs 5. When investing in a ULIP, what would be your preference? a) Low Risk, Low Gain b) Moderate Risk, Moderate Gain c) High Risk, High Gain d) No Risk
  • 69.
    69 REFERENCES Books: 1. Churchill &Brown; Basic Marketing Research;Thomas Publications,5th edition 2. Paul Hague, Nick Hague and Carol-Ann Morgan; Market Research in Practice; Kogan Page limited,1st South Asian edition 2004. 3. Harper W.Boyd, Jr. Ralph Westfall, Stanley F. Stasch; Marketing Research; All India Traveller Book Seller, 7th edition. 4. William O. Bearden, Richard G. Netemeyer, Mary F. Mobley; Handbook of Marketing Skills; SAGE Publications. 5. “Malhotra Naresh (2002), Marketing Research”, Prentice Hall of India. 6. “Kotler Philip(2004),Marketing Management” Websites:  www.kotakdirect.in  http://www.thehindubusinessline.com/2005/07/04/stories/2005070401261200.htm  www.wikipedia.org  http://www.thehindubusinessline.com/2004/09/14/stories/2004091400100900.htm  www.mouthshut.com  www.financeindiamart.com  www.businesstoday.com  www.howstuffworks.com  www.google.com  www.icici.com  www.kotak.com  www.hdfcbank.com Personnel: 1 Mr. Dipanjan Hore 2 Mr. Ajay Narang
  • 70.