Siklus data komputerArranger Team:The Capten : MustafaThe Members :NurulFitriKhairani
Harun Al -Fatihin
MiftahulJannah
MiratunFu`ah
Sri Nala
Rizky.Sikluspengolahan data Pengolahanberasaldarikata “olah” yang berartiserangkaiankegiatanatauaktivitas yang  melakukankegiatankegiatantertentuuntukkegiatantertentupula.berdasarkanpengertiantsbmakapengolahan data adalahserangkaiankeagiatan, pikirandanbantuanbantuantenagaatausuatuperalatan yang mengikutierangkaianlangkah, perumusan data tersebut, bentuksusunan,sifatatauisinyamenjadilebihberguna . Pengolahaan data dapatdilakukandengancarasentralisasidandesentralisasi.sentralisasipengolahandatanyamemungkinkankearah; a.Penerapanpembagiankerjadenganakibatpembagianbiayadanpembangunankwantitfsecaralebihmenguntungkan.b.Pemakaian file yang samapadabanyakprosspengolahan data .c.Suatupemanfaatan yang lebihbaikdarisasaranteknisadministrasi.d.Penerapanpemisahanfungsiantaraoperasionaldanpengolahan data secarasentral.Pengolahan data jugaapatdiartikansebagaisegalapengolahanuntukmembuat data yanbergunasesuaidenganhasil yang diinginkansehinggadapatsegeradipakai .Dilihatdarisistempengolahan data dapatdibagimenjaditigatahapdasaryaitu :a. membaca data atau input data b.Mengolah data atauprosesc.Hasilatau out put Pengolahan data melaluikomputermeliputibeberapabagianantara lain: recording,clafsifying,sorting,calculating, storing, summarizing,retrieving,repoducing,distribute.
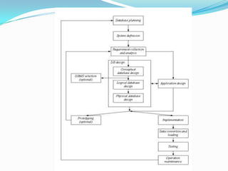
SiklusHidupAplikasiBasis Data MenurutConnolydanBeggMetodologiperancangan basis data yang digunakandalampenulisaniniadalahmetodologi yang dibuatolehConnolydanBeggseperti yang terlihatpadagambarberikutini :
Keterangangambar :1. Database planning yaknikegiatanperencanaan, agar kegiatanditiap – tiapstage padasiklushidupdapatdirealisasikanseefektifdanseefisienmungkin.2. System definition yaknikegiatanmenentukanruanglingkupdanbatasanpadaaplikasi basis data,  pengguna, dan area aplikasi.3. Reqruiments collection and analysis yaknikegiatanpengumpulandananalisisinformasimengenaibagiandariperusahaan yang akandidukungolehaplikasi basis data.4. Database design yaknikegiatanperancangankensptual, logical, danfisikalpada basis data.5. DBMS selection (optional) yaknikegiatanmenyeleksi DBMS yang   cocokuntukditerapkanpadaaplikasi basis data.6. Application design yakniperancanganuser interface dan program aplikasi   yang akandigunakandanakanmemproses basis data.7. Prototyping (optional) yaknikegiatanmembangun model pekerjaanataukegiatanpadaaplikasi basis data, yang memungkinkanperancangataupenggunauntukmenvisualisasikandanmengevaluasibagaimanatampilandankegunaandarisistem yang dihasilkan.
8. ImplementationMembuatbagianluar (external), konseptual, danmendefinisikan basis data internal, serta program aplikasi. 9. Data conversion and loadingYaituperalihandenganpemuatansistem lama kesistem yang baru.10. TestingDenganmengujicobakesalahanatauerrorpadaaplikasi basis data danmemvalidasikanpenentuankebutuhanpengguna. 11. Operational maintenancePada stageiniaplikasi basis data secarapenuhditerapkan, dimanasistemsecaraterusmenerusdiawasidandipelihara. Akansangatpentingapabilakebutuhan yang barutergabungpadaaplikasi basis data melaluistagesebelumnyapadasiklushidup
Sebelumadanyasistem basis data, sistem yang digunakanuntukmengelola data adalahsistemfileataudikenaljugadenganfile-based system.MenurutConnoly (2002,p7), file-based system adalahkumpulandari program aplikasi yang berfungsiuntukmenghasilkanlaporanuntukpengguna. Tiap program mempunyaidanmengeloladatanyamasing-masing.File-based systemsebagaisistempenyimpanandanpengurutan data dengancaramengumpulkan data-data yang sejenis, memberijudulatau label danmelakukanindex berdasarkanalfabet, untukmemudahkanprosespencarian data kembali.Sisteminimenggunakanmetodedesentralisasi yang berartimasing-masingdepartemenmenyimpandanmengontroldatanyamasing-masing.File-based systemmenggunakan program aplikasi yang dapatmemproses data sehinggadapatmenghasilkanlaporan yang dapatdigunakanolehmasing-masingdepartemen yang mengelolanya.
Sisteminidapatbekerjadenganbaikapabilajumlah data yang disimpantidakterlalubanyak, bahkandapatbekerjadenganbaikpada data denganjumlahbanyaktetapihanyabilaproses yang dilakukanadalahsimpandanambil data. Sistemmulaitidakbekerjadenganbaiksaatdiperlukanprosesceksilangantar data, atausaat data berhubungandengan data lain.Dari keterangandiatasdapatdiambilkesimpulanyaitusistemfileadalahsistempenyimpanan data dengansistempengurutantertentudengantingkatketerkaitanantarfile yang sangatrendah. Beberapakekurangandarisistemfileadalah:
1. Duplikasi data2. Pemisahandanisolasi data3. Ketergantungan data4. ketidaksesuaian format5. peningkatanjumlah program aplikasisecaracepatHal inidapatmenyebabkankesulitandalampemeliharaan file sehinggadapatmenyebabkantidaksesuainyahasil yang diharapkan. Karenabeberapakekuranganinilahmakadikembangkansistembaruyaitu basis data.
SiklusinformasiData merupakan bentuk yang paling sederhana dan belum bisa menjadi suatu informasi. Untuk itu perlu diolah lebih lanjut melalui suatu model. Dari data kemudian diolah dengan model tertentu menjadi informasi. Kemudian penerima menerima informasi tersebut, membuat keputusan dan melakukan tindakan, yang berarti melakukan suatu tindakan yang lain yang akan membuat sejumlah data kembali. Data tersebut akan ditangkap sebagai input, diproses kembali lewat suatu model dan seterusnya membentuk suatu siklus. Oleh John Burch siklus ini disebut siklus informasi (information cycle) atau siklus pengolahan data (data processing cycle), seperti digambarkan dibawah ini :
Gambar Siklus Informasi   SISTEM INFORMASIPengertian System informasiadalahsekumpulan hardware, software, brainware, procedure danatauaturanyagdiorganisasikansecara integral untukmengolah data menjadiinformasi yang bermanfaatgunamemcahkanmasalah & pengambilankeputusan.

Kelompok 4 (siklus data komputer)

  • 1.
    Siklus data komputerArrangerTeam:The Capten : MustafaThe Members :NurulFitriKhairani
  • 2.
  • 3.
  • 4.
  • 5.
  • 6.
    Rizky.Sikluspengolahan data Pengolahanberasaldarikata“olah” yang berartiserangkaiankegiatanatauaktivitas yang melakukankegiatankegiatantertentuuntukkegiatantertentupula.berdasarkanpengertiantsbmakapengolahan data adalahserangkaiankeagiatan, pikirandanbantuanbantuantenagaatausuatuperalatan yang mengikutierangkaianlangkah, perumusan data tersebut, bentuksusunan,sifatatauisinyamenjadilebihberguna . Pengolahaan data dapatdilakukandengancarasentralisasidandesentralisasi.sentralisasipengolahandatanyamemungkinkankearah; a.Penerapanpembagiankerjadenganakibatpembagianbiayadanpembangunankwantitfsecaralebihmenguntungkan.b.Pemakaian file yang samapadabanyakprosspengolahan data .c.Suatupemanfaatan yang lebihbaikdarisasaranteknisadministrasi.d.Penerapanpemisahanfungsiantaraoperasionaldanpengolahan data secarasentral.Pengolahan data jugaapatdiartikansebagaisegalapengolahanuntukmembuat data yanbergunasesuaidenganhasil yang diinginkansehinggadapatsegeradipakai .Dilihatdarisistempengolahan data dapatdibagimenjaditigatahapdasaryaitu :a. membaca data atau input data b.Mengolah data atauprosesc.Hasilatau out put Pengolahan data melaluikomputermeliputibeberapabagianantara lain: recording,clafsifying,sorting,calculating, storing, summarizing,retrieving,repoducing,distribute.
  • 7.
    SiklusHidupAplikasiBasis Data MenurutConnolydanBeggMetodologiperancanganbasis data yang digunakandalampenulisaniniadalahmetodologi yang dibuatolehConnolydanBeggseperti yang terlihatpadagambarberikutini :
  • 9.
    Keterangangambar :1. Databaseplanning yaknikegiatanperencanaan, agar kegiatanditiap – tiapstage padasiklushidupdapatdirealisasikanseefektifdanseefisienmungkin.2. System definition yaknikegiatanmenentukanruanglingkupdanbatasanpadaaplikasi basis data, pengguna, dan area aplikasi.3. Reqruiments collection and analysis yaknikegiatanpengumpulandananalisisinformasimengenaibagiandariperusahaan yang akandidukungolehaplikasi basis data.4. Database design yaknikegiatanperancangankensptual, logical, danfisikalpada basis data.5. DBMS selection (optional) yaknikegiatanmenyeleksi DBMS yang cocokuntukditerapkanpadaaplikasi basis data.6. Application design yakniperancanganuser interface dan program aplikasi yang akandigunakandanakanmemproses basis data.7. Prototyping (optional) yaknikegiatanmembangun model pekerjaanataukegiatanpadaaplikasi basis data, yang memungkinkanperancangataupenggunauntukmenvisualisasikandanmengevaluasibagaimanatampilandankegunaandarisistem yang dihasilkan.
  • 10.
    8. ImplementationMembuatbagianluar (external),konseptual, danmendefinisikan basis data internal, serta program aplikasi. 9. Data conversion and loadingYaituperalihandenganpemuatansistem lama kesistem yang baru.10. TestingDenganmengujicobakesalahanatauerrorpadaaplikasi basis data danmemvalidasikanpenentuankebutuhanpengguna. 11. Operational maintenancePada stageiniaplikasi basis data secarapenuhditerapkan, dimanasistemsecaraterusmenerusdiawasidandipelihara. Akansangatpentingapabilakebutuhan yang barutergabungpadaaplikasi basis data melaluistagesebelumnyapadasiklushidup
  • 11.
    Sebelumadanyasistem basis data,sistem yang digunakanuntukmengelola data adalahsistemfileataudikenaljugadenganfile-based system.MenurutConnoly (2002,p7), file-based system adalahkumpulandari program aplikasi yang berfungsiuntukmenghasilkanlaporanuntukpengguna. Tiap program mempunyaidanmengeloladatanyamasing-masing.File-based systemsebagaisistempenyimpanandanpengurutan data dengancaramengumpulkan data-data yang sejenis, memberijudulatau label danmelakukanindex berdasarkanalfabet, untukmemudahkanprosespencarian data kembali.Sisteminimenggunakanmetodedesentralisasi yang berartimasing-masingdepartemenmenyimpandanmengontroldatanyamasing-masing.File-based systemmenggunakan program aplikasi yang dapatmemproses data sehinggadapatmenghasilkanlaporan yang dapatdigunakanolehmasing-masingdepartemen yang mengelolanya.
  • 12.
    Sisteminidapatbekerjadenganbaikapabilajumlah data yangdisimpantidakterlalubanyak, bahkandapatbekerjadenganbaikpada data denganjumlahbanyaktetapihanyabilaproses yang dilakukanadalahsimpandanambil data. Sistemmulaitidakbekerjadenganbaiksaatdiperlukanprosesceksilangantar data, atausaat data berhubungandengan data lain.Dari keterangandiatasdapatdiambilkesimpulanyaitusistemfileadalahsistempenyimpanan data dengansistempengurutantertentudengantingkatketerkaitanantarfile yang sangatrendah. Beberapakekurangandarisistemfileadalah:
  • 13.
    1. Duplikasi data2.Pemisahandanisolasi data3. Ketergantungan data4. ketidaksesuaian format5. peningkatanjumlah program aplikasisecaracepatHal inidapatmenyebabkankesulitandalampemeliharaan file sehinggadapatmenyebabkantidaksesuainyahasil yang diharapkan. Karenabeberapakekuranganinilahmakadikembangkansistembaruyaitu basis data.
  • 14.
    SiklusinformasiData merupakan bentukyang paling sederhana dan belum bisa menjadi suatu informasi. Untuk itu perlu diolah lebih lanjut melalui suatu model. Dari data kemudian diolah dengan model tertentu menjadi informasi. Kemudian penerima menerima informasi tersebut, membuat keputusan dan melakukan tindakan, yang berarti melakukan suatu tindakan yang lain yang akan membuat sejumlah data kembali. Data tersebut akan ditangkap sebagai input, diproses kembali lewat suatu model dan seterusnya membentuk suatu siklus. Oleh John Burch siklus ini disebut siklus informasi (information cycle) atau siklus pengolahan data (data processing cycle), seperti digambarkan dibawah ini :
  • 15.
    Gambar Siklus Informasi SISTEM INFORMASIPengertian System informasiadalahsekumpulan hardware, software, brainware, procedure danatauaturanyagdiorganisasikansecara integral untukmengolah data menjadiinformasi yang bermanfaatgunamemcahkanmasalah & pengambilankeputusan.